Comparative Pharmacognosy, Chemical Profile and Antioxidant Activity of Extracts from Phania matricarioides (Spreng.) Griseb. Collected from Different Localities in Cuba
Abstract
1. Introduction
2. Results
2.1. Macroscopic and Microscopic Analysis
2.2. Physicochemical Analysis
2.3. Phytochemical Screening
2.4. Qualitative Chemical Profile by Thin-Layer Chromatography (TLC)
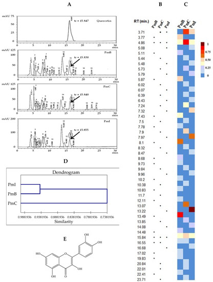
2.5. Analysis by High-Performance Liquid Chromatography (HPLC)
2.6. Antioxidant Activity
3. Discussion
4. Materials and Methods
4.1. Plant Material
4.2. Preparation of Extracts
4.3. Pharmacognostic Studies
4.4. Physicochemical Analysis
4.5. Phytochemical Analysis
4.6. Analysis by High-Performance Liquid Chromatography (HPLC)
4.7. Antioxidant Activity
4.8. Statistical Analysis
5. Conclusions
Author Contributions
Funding
Conflicts of Interest
References
- Jeffrey, C. Compositae: Introduction with key to tribes. In Families and Genera of Vascular Plants, Volume VIII; Kadereit, J.W., Jeffrey, C., Eds.; Springer: Berlin, Germany, 2007; pp. 61–87. [Google Scholar]
- Singh, R.; Singh, G.; Tiwari, A.K.; Patel, S.; Agrawal, R. Diversity of host plants of aphids (Homoptera: Aphididae) infesting Asteraceae in India. Int. J. Zool. 2015, 1, 137–167. [Google Scholar]
- Mayara, T.P.; Del Castilo, B.D.; Serrão, P.C.D.; Lobato, R.A.B.; da Silva, R.R.; da Silva de, A.S.S.M. The effect antioxidant aqueous crude extract in Acmella ciliata (Kunth.) (Asteraceae). J. Chem. Pharm. Res. 2016, 8, 651–657. [Google Scholar]
- Panda, S.K.; Luyten, W. Antiparasitic activity in Asteraceae with special attention to ethnobotanical use by the tribes of Odisha, India. Parasite 2018, 25, 10. [Google Scholar] [CrossRef] [PubMed]
- Hiradeve, S.M.; Rangari, V.D. A review on pharmacology and toxicology of Elephantopus scaber Linn. Nat. Prod. Res. 2014, 28, 819–830. [Google Scholar] [CrossRef] [PubMed]
- Pang, Y.; Wang, D.; Fan, Z.; Chen, X.; Yu, F.; Hu, X.; Wang, K.; Yuan, L. Blumea balsamifera—A phytochemical and pharmacological review. Molecules 2014, 19, 9453–9477. [Google Scholar] [CrossRef] [PubMed]
- Roig, J.T. Plantas Medicinales, Aromáticas y Venenosas de Cuba, 2nd ed.; Científico Técnica: La Habana, Cuba, 2012. [Google Scholar]
- Cabrera Suárez, H.R.; Morón Rodríguez, C.F.J.; del Carmen Victoria Amador, M.; García Hernández, A.I.; de la Luz, C.L.A. Composición fitoquímica de partes aéreas frescas de Phania matricarioides. Rev. Cubana Plantas Med. 2012, 17, 268–278. [Google Scholar]
- Tamayo Castro, R.; Alba Verdecia, E.; Mojena Tamayo, I. Tamizaje fitoquímico de los extractos alcohólico, etéreo y acuoso de las hojas y tallo de la Isocarpha cubana B. Multimed 2011, 15. [Google Scholar]
- Carballo, A. Listado las Encuestas TRAMIL 1990. Topes de Collantes, Trinidad, Cuba. In TRAMIL: Farmacopea Vegetal Caribeña [CD-ROM]; Editorial Universitaria UNAN-León: León, Nicaragua, 2005; p. 486. [Google Scholar]
- García Hernández, A.I.; del Carmen Victoria Amador, M.; Morón Rodríguez, F.; Cabrera Suárez, H.; Frías Vázquez, A.I.; López Barreiro, M.; Boucourt Rodríguez, E.; Morejón Rodríguez, Z.; Martínez Guerra, M.J. Validación preclínica de la actividad analgésica y antiinflamatoria de la decocción de partes aéreas frescas de Phania matricarioides (Spreng.) Griseb. Rev. Cubana Plantas Med. 2012, 17, 380–392. [Google Scholar]
- Baldivia, D.D.S.; Leite, D.F.; de Castro, D.T.H.; Campos, J.F.; Dos Santos, U.P.; Paredes-Gamero, E.J.; Carollo, C.A.; Silva, D.B.; de Picoli Souza, K.; dos Santos, E.L. Evaluation of in vitro antioxidant and anticancer properties of the aqueous extract from the stem bark of Stryphnodendron adstringens. Int. J. Mol. Sci. 2018, 19, 2432. [Google Scholar] [CrossRef]
- World Health Organization. Quality Control Methods for Medicinal Plant Materials; World Health Organization: Geneva, Switzerland, 1998. [Google Scholar]
- Pramanick, D.D. Pharmacognostic studies on the pseudobulb of Coelogyne cristata Lindl. (Orchidaceae)—An epiphytic orchid of ethno-medicinal importance. J. Pharmacogn. Phytochem. 2016, 5, 120–123. [Google Scholar]
- Zhu, Y.; Zhao, L.; Wang, X.; Li, P. Pharmacognostical and phytochemical studies of Viola tianschanica Maxim—An Uyghur ethnomedicinal plant. J. Pharm. Pharmacogn. Res. 2016, 4, 95–106. [Google Scholar]
- Lou, Z. General control methods for vegetable drugs. Comparative study of methods included in thirteen pharmacopoeias a proposal on their international unification. WHO/Pharm 1980, 80, 8–39. [Google Scholar]
- Martinez, M.; Cuellar, M. Manual de Prácticas de Laboratorio: Farmacognosia y Productos Naturales; Universidad de la Habana, Instituto de Farmacia y Alimentos: La Habana, Cuba, 2008. [Google Scholar]
- Osorio, E. Aspectos Básicos de Farmacognosia. Curso de Farmacognosia y Fitoquímica; Universidad de Antioquia: Medellin, Colombia, 2009. [Google Scholar]
- Miranda, M.; Cuéllar, A. Farmacognosia y Productos Naturales; Editorial Félix Varela: La Habana, Cuba, 2001. [Google Scholar]
- Reboredo-Rodríguez, P.; Varela-López, A.; Forbes-Hernández, T.Y.; Gasparrini, M.; Afrin, S.; Cianciosi, D.; Zhang, J.; Manna, P.P.; Bompadre, S.; Quiles, J.L.; et al. Phenolic compounds isolated from olive oil as nutraceutical tools for the prevention and management of cancer and cardiovascular diseases. Int. J. Mol. Sci. 2018, 19, 2305. [Google Scholar] [CrossRef] [PubMed]
- Singh, B.; Singh, J.P.; Kaur, A.; Singh, N. Phenolic compounds as beneficial phytochemicals in pomegranate (Punica granatum L.) peel: A review. Food Chem. 2018, 261, 75–86. [Google Scholar] [CrossRef] [PubMed]
- Patra, K.C.; Pareta, S.K.; Harwansh, R.K.; Kumar, K.J. Traditional approaches towards standardization of herbal medicines—A review. J. Pharm. Sci. Technol. 2010, 2, 372–379. [Google Scholar]
- Choudhary, N.; Sekhon, B.S. An overview of advances in the standardization of herbal drugs. J. Pharm. Educ. Res. 2011, 2, 55–70. [Google Scholar]
- de Oliveira, M.R.; Nabavi, S.M.; Braidy, N.; Setzer, W.N.; Ahmed, T.; Nabavi, S.F. Quercetin and the mitochondria: A mechanistic view. Biotechnol. Adv. 2016, 34, 532–549. [Google Scholar] [CrossRef] [PubMed]
- Patel, R.V.; Mistry, B.M.; Shinde, S.K.; Syed, R.; Singh, V.; Shin, H.S. Therapeutic potential of quercetin as a cardiovascular agent. Eur. J. Med. Chem. 2018, 155, 889–904. [Google Scholar] [CrossRef] [PubMed]
- Spagnuolo, C.; Moccia, S.; Russo, G.L. Anti-inflammatory effects of flavonoids in neurodegenerative disorders. Eur. J. Med. Chem. 2018, 153, 105–115. [Google Scholar] [CrossRef] [PubMed]
- Sharma, A.; Kashyap, D.; Sak, K.; Tuli, H.S.; Sharma, A.K. Therapeutic charm of quercetin and its derivatives: A review of research and patents. Pharm. Pat. Anal. 2018, 7, 15–32. [Google Scholar] [CrossRef] [PubMed]
- Belay, A.; Gholap, A.V. Characterization and determination of chlorogenic acids (CGA) in coffee beans by UV-Vis spectroscopy. Afr. J. Pure Appl. Chem. 2009, 3, 234–240. [Google Scholar]
- Qing, L.-S.; Xue, Y.; Zhang, J.-G.; Zhang, Z.-F.; Liang, J.; Jiang, Y.; Liu, Y.-M.; Liao, X. Identification of flavonoid glycosides in Rosa chinensis flowers by liquid chromatography-tandem mass spectrometry in combination with 13C nuclear magnetic resonance. J. Chromatogr. A 2012, 1249, 130–137. [Google Scholar] [CrossRef] [PubMed]
- Jang, G.H.; Kim, H.W.; Lee, M.K.; Jeong, S.Y.; Bak, A.R.; Lee, D.J.; Kim, J.B. Characterization and quantification of flavonoid glycosides in the Prunus genus by UPLC-DAD-QTOF/MS. Saudi J. Biol. Sci. 2016, 25. [Google Scholar] [CrossRef]
- Navarra, G.; Moschetti, M.; Guarrasi, V.; Mangione, M.R.; Militello, V.; Leone, M. Simultaneous determination of caffeine and chlorogenic acids in green coffee by UV/Vis spectroscopy. J. Chem. 2017, 2017, 6435086. [Google Scholar] [CrossRef]
- De Toledo Espindola, P.P.; dos Santos da Rocha, P.; Carollo, C.A.; Schmitz, W.O.; Pereira, Z.V.; do Carmo Vieira, M.; dos Santos, E.L.; de Picoli Souza, K. Antioxidant and antihyperlipidemic effects of Campomanesia adamantium O. Berg root. Oxid. Med. Cell. Longev. 2016, 2016, 7910140. [Google Scholar]
- Ratnam, D.V.; Ankola, D.D.; Bhardwaj, V.; Sahana, D.K.; Kumar, M.N.V.R. Role of antioxidants in prophylaxis and therapy: A pharmaceutical perspective. J. Control. Release 2006, 113, 189–207. [Google Scholar] [CrossRef] [PubMed]
- Campos, J.F.; de Castro, D.T.; Damião, M.J.; Torquato, V.; Heron, F.; Paredes-Gamero, E.J.; Carollo, C.A.; Estevinho, L.M.; de Picoli Souza, K.; Santos, E.L. The chemical profile of Senna velutina leaves and their antioxidant and cytotoxic effects. Oxid. Med. Cell. Longev. 2016, 2016, 8405957. [Google Scholar] [CrossRef] [PubMed]
- Nambooppha, B.; Photichai, K.; Wongsawan, K.; Chaummitri, P. Quercetin manipulates the expression of genes involved in the reactive oxygen species (ROS) process in chicken heterophils. J. Vet. Med. Sci. 2018, 80, 1204–1211. [Google Scholar] [CrossRef] [PubMed]
- Wang, J.; Qian, X.; Gao, Q.; Lv, C.; Xu, J.; Jin, H.; Zhu, H. Quercetin increases the antioxidant capacity of the ovary in menopausal rats and in ovarian granulosa cell culture in vitro. J. Ovarian Res. 2018, 11, 51. [Google Scholar] [CrossRef]
- Patra, A.; Satpathy, S.; Shenoy, A.K.; Bush, J.A.; Kazi, M.; Hussain, M.D. Formulation and evaluation of mixed polymeric micelles of quercetin for treatment of breast, ovarian, and multidrug resistant cancers. Int. J. Nanomed. 2018, 13, 2869–2881. [Google Scholar] [CrossRef]
- Kale, A.; Pişkin, Ö.; Baş, Y.; Aydln, B.G.; Can, M.; Elmas, Ö.; Büyükuysal, Ç. Neuroprotective effects of quercetin on radiation-induced brain injury in rats. J. Radiat. Res. 2018, 59, 404–410. [Google Scholar] [CrossRef] [PubMed]
- Huang, Z.-Q.; Chen, P.; Su, W.-W.; Wang, Y.-G.; Wu, H.; Peng, W.; Li, P.-B. Antioxidant activity and hepatoprotective potential of quercetin 7-rhamnoside in vitro and in vivo. Molecules 2018, 23, 1188. [Google Scholar] [CrossRef] [PubMed]
- Wang, D.; Lou, X.; Jiang, X.-M.; Yang, C.; Liu, X.-L.; Zhang, N. Quercetin protects against inflammation, MMP-2 activation and apoptosis induction in rat model of cardiopulmonary resuscitation through modulating Bmi-1 expression. Mol. Med. Rep. 2018, 18, 610–616. [Google Scholar] [CrossRef] [PubMed]
- Ganesh, D.; Fuehrer, H.P.; Starzengrüber, P.; Swoboda, P.; Khan, W.A.; Reismann, J.A.B.; Mueller, M.S.K.; Chiba, P.; Noedl, H. Antiplasmodial activity of flavonol quercetin and its analogues in Plasmodium falciparum: Evidence from clinical isolates in Bangladesh and standardized parasite clones. Parasitol. Res. 2012, 110, 2289–2295. [Google Scholar] [CrossRef] [PubMed]
- Montrieux, E.; Perera, W.H.; García, M.; Maes, L.; Cos, P.; Monzote, L. In vitro and in vivo activity of major constituents from Pluchea carolinensis against Leishmania amazonensis. Parasitol. Res. 2014, 113, 2925–2932. [Google Scholar] [CrossRef] [PubMed]
- Soler, B.; Méndez, G.; Brook, M.; Miranda, M. Medicamentos de Origen Vegetal. Extractos Fluidos y Tinturas. Métodos de Ensayo. NRSP, 312; Ministerio de Salud Pública: La Habana, Cuba, 1992. [Google Scholar]
- Chanda, S. Importance of pharmacognostic study of medicinal plants: An overview. J. Pharmacogn. Phytochem. 2014, 2, 69–73. [Google Scholar]
- Chlopicka, J.; Pasko, P.; Gorinstein, S.; Jedryas, A.; Zagrodzki, P. Total phenolic and total flavonoid content, antioxidant activity and sensory evaluation of pseudocereal breads. LWT Food Sci. Technol. 2012, 46, 548–555. [Google Scholar] [CrossRef]
- Chang, C.-C.; Yang, M.-H.; Wen, H.-M.; Chern, J.-C. Estimation of total flavonoid content in propolis by two complementary colometric methods. J. Food Drug Anal. 2002, 10, 178–182. [Google Scholar]
- Pourmorad, F.; Hosseinimehr, S.J.; Shahabimajd, N. Antioxidant activity, phenol and flavonoid contents of some selected Iranian medicinal plants. Afr. J. Biotechnol. 2006, 5, 1142–1145. [Google Scholar]
- Benzie, I.F.F.; Strain, J.J. The ferric reducing ability of plasma (FRAP) as a measure of “antioxidant power”: The FRAP assay. Anal. Biochem. 1996, 239, 70–76. [Google Scholar] [CrossRef]
- Brand-Williams, W.; Cuvelier, M.E.; Berset, C. Use of free radical method to evaluate antioxidant activity. LWT Food Sci. Technol. 1995, 28, 5–30. [Google Scholar] [CrossRef]






| Parameter | PmB | PmC | PmI |
|---|---|---|---|
| Physicochemical Content ± SD in Vegetal Sample | |||
| Moisture content (%) | 8.00 ± 0.00 | 8.73 ± 0.28 | 7.25 ± 0.35 |
| Water-soluble extractive (%) | 17.85 ± 0.06 | 14.76 ± 0.05 | 15.40 ± 0.09 |
| Alcohol-soluble extractive at 50% (%) | 18.37 ± 0.05 | 20.66 ± 0.02 | 17.60 ± 0.09 |
| Alcohol-soluble extractive at 90% (%) | 15.50 ± 0.06 | 13.22 ± 0.01 | 13.78 ± 0.02 |
| Total ash content (%) | 4.38 ± 0.15 | 3.77 ± 0.49 | 4.86 ± 0.14 |
| Water-soluble ash (%) | 2.98 ± 0.03 | 2.25 ± 0.03 | 2.69 ± 0.04 |
| Acid-insoluble ash (%) | 1.73 ± 0.06 | 1.24 ± 0.05 | 1.13 ± 0.01 |
| Physicochemical Content ± SD in Extracts | |||
| pH | 5.72 ± 0.05 | 5.69 ± 0.10 | 5.80 ± 0.10 |
| Total solid (%) | 1.27 ± 0.01 a | 1.94 ± 0.03 b | 1.09 ± 0.06 c |
| Refraction index | 1.36 ± 0.00 | 1.35 ± 0.00 | 1.36 ± 0.00 |
| Relative density (g/mL) | 0.85 ± 0.00 | 0.86 ± 0.00 | 0.86 ± 0.00 |
| Phytochemical Content ± SD in Extracts | |||
| Total phenol (mg/mL) | 32.57 ± 0.45 a | 41.38 ± 0.19 b | 24.75 ± 0.57 c |
| Total flavonoid (mg/mL) | 25.48 ± 0.14 a | 33.17± 0.04 b | 18.63 ± 0.24 c |
| Test for Constituent Groups | Name of Test | Samples | ||
|---|---|---|---|---|
| PmB | PmC | PmI | ||
| Alkaloids | Dragendorff reagent test | − | − | − |
| Amino acid | Ninhydrin | − | − | − |
| Anthocyanins | HCl conc./pentanol | + | + | + |
| Coumarins | Baljet test | + | + | ++ |
| Flavonoids | Shinoda (Mg-HCl) | + | + | + |
| Phenols/tannin | Ferric chloride test | ++ | ++ | ++ |
| Quinones | Börntrager | + | + | + |
| Saponins | Foam test | − | − | − |
| Triterpens/steroids | Lieberman Burchard reagent | + | ++ | + |
| Reductant sugars | Fehling test | + | ++ | ++ |
| Fats or oil | Sudan III | + | + | + |
| Volatile oil | Microsublimation-vanillic | + | + | + |
| Products | FRAP Equivalents of Vitamin C (μM) | DPPH IC50 ± SD (μg/mL) | ||
|---|---|---|---|---|
| 25 μg/mL | 30 μg/mL | 40 μg/mL | ||
| PmB | 245.8 ±19.4 a | 366.5 ± 15.9 c | 768.1 ± 21.2 e | 28.3 ± 0.1 h |
| PmC | 344.3 ± 14.9 b | 525.2 ± 16.7 d | 869.7 ± 15.9 f | 27.4 ± 0.1 i |
| PmI | 249.0 ± 20.6 a | 357.0 ± 22.6 c | 726.0 ± 12.0 g | 28.6 ± 0.1 h |
| Vitamin C | - | - | - | 23.7 ± 0 j |
© 2018 by the authors. Licensee MDPI, Basel, Switzerland. This article is an open access article distributed under the terms and conditions of the Creative Commons Attribution (CC BY) license (http://creativecommons.org/licenses/by/4.0/).
Share and Cite
Gutiérrez, Y.I.; Scull, R.; Monzote, L.; Rodríguez, K.M.; Bello, A.; Setzer, W.N. Comparative Pharmacognosy, Chemical Profile and Antioxidant Activity of Extracts from Phania matricarioides (Spreng.) Griseb. Collected from Different Localities in Cuba. Plants 2018, 7, 110. https://doi.org/10.3390/plants7040110
Gutiérrez YI, Scull R, Monzote L, Rodríguez KM, Bello A, Setzer WN. Comparative Pharmacognosy, Chemical Profile and Antioxidant Activity of Extracts from Phania matricarioides (Spreng.) Griseb. Collected from Different Localities in Cuba. Plants. 2018; 7(4):110. https://doi.org/10.3390/plants7040110
Chicago/Turabian StyleGutiérrez, Yamilet I., Ramón Scull, Lianet Monzote, Katia M. Rodríguez, Adonis Bello, and William N. Setzer. 2018. "Comparative Pharmacognosy, Chemical Profile and Antioxidant Activity of Extracts from Phania matricarioides (Spreng.) Griseb. Collected from Different Localities in Cuba" Plants 7, no. 4: 110. https://doi.org/10.3390/plants7040110
APA StyleGutiérrez, Y. I., Scull, R., Monzote, L., Rodríguez, K. M., Bello, A., & Setzer, W. N. (2018). Comparative Pharmacognosy, Chemical Profile and Antioxidant Activity of Extracts from Phania matricarioides (Spreng.) Griseb. Collected from Different Localities in Cuba. Plants, 7(4), 110. https://doi.org/10.3390/plants7040110

