Genetic Diversity and Core Germplasm Development in Yunnan Tartary Buckwheat Based on Phenotypic and SNP Data
Abstract
1. Introduction
2. Results
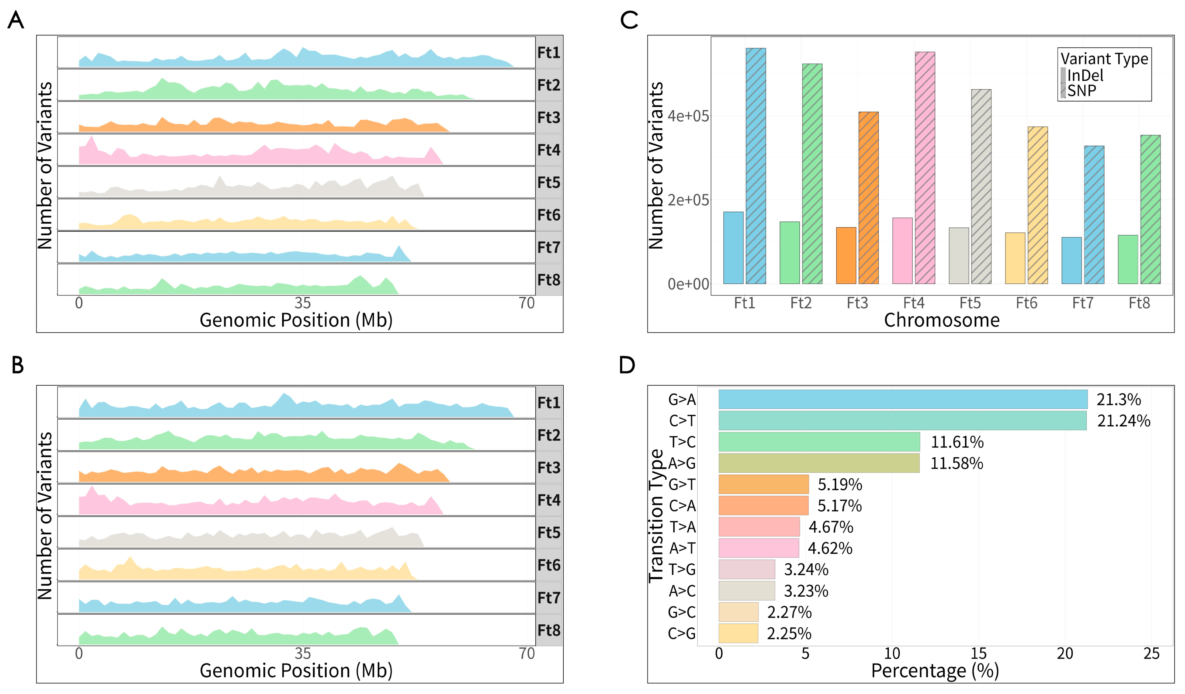
2.1. Whole-Genome Resequencing Results
2.2. SNP Identification
2.3. Genetic Diversity Analysis
2.4. Population Genetic Structure
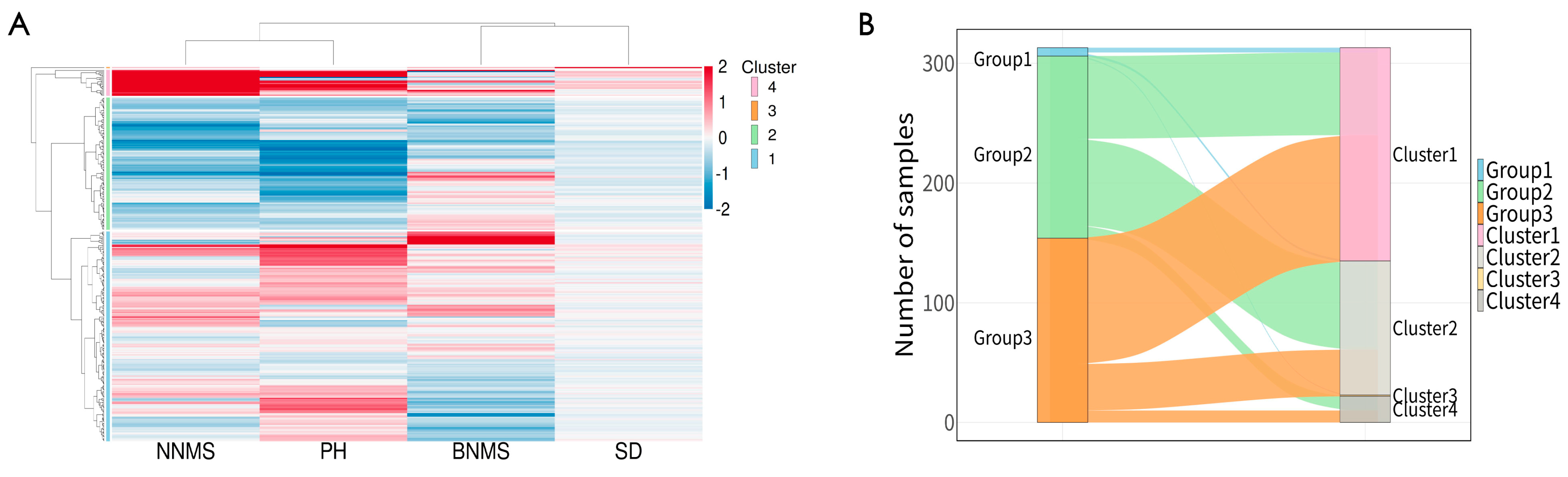
2.5. Phenotypic Diversity
2.6. Construction of Core Germplasm Collection
2.7. Analysis of Kinship in Core-Merge
3. Discussion
4. Materials and Methods
4.1. Plant Materials
4.2. Phenotypic-Trait Measurement
4.3. DNA Extraction and Whole-Genome Resequencing
4.4. Read Alignment and SNP Calling
4.5. Analysis of Population Structure and Genetic Diversity Parameters
4.6. Construction of Core Collections
5. Conclusions
Supplementary Materials
Author Contributions
Funding
Data Availability Statement
Acknowledgments
Conflicts of Interest
References
- Gao, Y.; Jahan, T.; Hao, L.; Shi, Y.; Ma, C.; Huda, M.N.; Chen, H.; Li, W.; Fernie, A.R.; He, Y.; et al. UV-B Responsive flavonoid synthesis contributes to Tartary buckwheat high-altitude adaptation. Plant Biotechnol. J. 2025, 23, 5211–5228. [Google Scholar] [CrossRef]
- Liu, M.; Wang, X.; Sun, W.; Ma, Z.; Zheng, T.; Huang, L.; Wu, Q.; Tang, Z.; Bu, T.; Li, C.; et al. Genome-wide investigation of the ZF-HD gene family in Tartary buckwheat (Fagopyrum tataricum). BMC Plant Biol. 2019, 19, 248. [Google Scholar] [CrossRef] [PubMed]
- Wu, Y.; Li, Z.; Zhu, H.; Zi, R.; Xue, F.; Yu, Y. Identification of Tartary buckwheat (Fagopyrum tataricum (L.) Gaertn) and common buckwheat (Fagopyrum esculentum Moench) using gas chromatography–mass spectroscopy-based untargeted metabolomics. Foods 2023, 12, 2578. [Google Scholar] [CrossRef]
- Zhong, L.; Lin, Y.; Wang, C.; Niu, B.; Xu, Y.; Zhao, G.; Zhao, J. Chemical profile, antimicrobial and antioxidant activity assessment of the crude extract and its main flavonoids from Tartary buckwheat sprouts. Molecules 2022, 27, 374. [Google Scholar] [CrossRef]
- Jin, H.M.; Wei, P. Anti-fatigue properties of Tartary buckwheat extracts in mice. Int. J. Mol. Sci. 2011, 12, 4770–4780. [Google Scholar] [CrossRef]
- Sadauskiene, I.; Liekis, A.; Bernotiene, R.; Sulinskiene, J.; Kasauskas, A.; Zekonis, G. The effects of buckwheat leaf and flower extracts on antioxidant status in mouse organs. Oxid. Med. Cell. Longev. 2018, 2018, 6712407. [Google Scholar] [CrossRef] [PubMed]
- Sohn, H.B.; Kim, S.J.; Hong, S.Y.; Park, S.G.; Oh, D.H.; Lee, S.; Nam, H.Y.; Nam, J.H.; Kim, Y.H. Development of 50 InDel-based barcode system for genetic identification of Tartary buckwheat resources. PLoS ONE 2021, 16, e0250786. [Google Scholar] [CrossRef]
- He, P.; Min, J.; Tang, Z.; Yang, X.; Huang, K.; Huang, X. Slight drought during flowering period can improve Tartary buckwheat yield by regulating carbon and nitrogen metabolism. Sci. Rep. 2024, 14, 9774. [Google Scholar] [CrossRef] [PubMed]
- Auyeskhan, U.; Azhbagambetov, A.; Sadykov, T.; Dairabayeva, D.; Talamona, D.; Chan, M.Y. Reducing meat consumption in central Asia through 3D printing of plant-based protein-enhanced alternatives-a mini review. Front. Nutr. 2024, 10, 1308836. [Google Scholar] [CrossRef]
- He, Y.; Zhang, K.; Shi, Y.; Lin, H.; Huang, X.; Lu, X.; Wang, Z.; Li, W.; Feng, X.; Shi, T.; et al. Genomic insight into the origin, domestication, dispersal, diversification and human selection of Tartary buckwheat. Genome Biol. 2024, 25, 61. [Google Scholar] [CrossRef] [PubMed]
- Lu, X.; Zuo, Q.; Huda, M.N.; Shi, Y.; Li, G.; Wang, X.; Xiao, Y.; Khurshid, M.; Jahan, T.; Dhami, N.; et al. Genome-wide association analysis locates FtAUR3 in Tartary buckwheat that contributes to enhance plant salt resistance. J. Integr. Agric. 2025, 24, 4515–4527. [Google Scholar] [CrossRef]
- Zhao, H.; He, Y.; Zhang, K.; Li, S.; Chen, Y.; He, M.; He, F.; Gao, B.; Yang, D.; Fan, Y.; et al. Rewiring of the seed metabolome during Tartary buckwheat domestication. Plant Biotechnol. J. 2023, 21, 150–164. [Google Scholar] [CrossRef] [PubMed]
- Lai, D.; Zhang, K.; He, Y.; Fan, Y.; Li, W.; Shi, Y.; Gao, Y.; Huang, X.; He, J.; Zhao, H.; et al. Multiomics identification of a key glycosyl hydrolase gene FtGH1 involved in rutin hydrolysis in Tartary buckwheat (Fagopyrum tataricum). Plant Biotechnol. J. 2024, 22, 1206–1223. [Google Scholar] [CrossRef] [PubMed]
- Wang, J.; Chen, Y.; Fan, D.; He, Y.; Guan, C.; Shi, Y.; Wang, X.; Lin, H.; Fauconnier, M.-L.; Purcaro, G.; et al. Comparative analysis of DREB gene family in buckwheat: The role of FtDREB02 in the delphinidin biosynthesis and drought stress response. Plant J. 2025, 124, e70578. [Google Scholar] [CrossRef]
- Cheng, Y.; Zhang, J.; Liu, Z.; Ran, B.; Deng, J.; Huang, J.; Zhu, L.; Shi, T.; Li, H.; Chen, Q. Genetic diversity analysis and core germplasm collection construction of Tartary buckwheat based on SSR markers. Plants 2025, 14, 771. [Google Scholar] [CrossRef]
- Song, Y.; Wang, J.; Ma, Y.; Wang, J.; Bao, L.; Sun, D.; Lin, H.; Fan, J.; Zhou, Y.; Zeng, X.; et al. Genetic diversity and construction of salt-tolerant core germplasm in maize (Zea mays L.) based on phenotypic traits and SNP markers. Plants 2025, 14, 2182. [Google Scholar] [CrossRef]
- Yang, J.; Sun, M.; Ren, X.; Li, P.; Hui, J.; Zhang, J.; Lin, G. Revealing the genetic diversity and population structure of garlic resource cultivars and screening of core cultivars based on specific length amplified fragment sequencing (SLAF-Seq). Genes 2024, 15, 1135. [Google Scholar] [CrossRef]
- Tian, M.; Li, W.; Luo, P.; He, J.; Zhang, H.; Yan, Q.; Ye, Y. Genetic diversity analysis and core germplasm bank construction in cold resistant germplasm of rubber trees (Hevea brasiliensis). Sci. Rep. 2024, 14, 14533. [Google Scholar] [CrossRef]
- Pons, C.; Casals, J.; Brower, M.; Sacco, A.; Riccini, A.; Hendrickx, P.; Figás, M.d.R.; Fisher, J.; Grandillo, S.; Mazzucato, A.; et al. Diversity and genetic architecture of agro-morphological traits in a core collection of European traditional tomato. J. Exp. Bot. 2023, 74, 5896–5916. [Google Scholar] [CrossRef]
- Coupel-Ledru, A.; Pallas, B.; Delalande, M.; Segura, V.; Guitton, B.; Muranty, H.; Durel, C.-E.; Regnard, J.-L.; Costes, E. Tree architecture, light interception and water-use related traits are controlled by different genomic regions in an apple tree core collection. New Phytol. 2022, 234, 209–226. [Google Scholar] [CrossRef] [PubMed]
- Tsuji, K.; Ohnishi, O. Phylogenetic relationships among wild and cultivated Tartary buckwheat (Fagopyrum tataricum Gaert.) populations revealed by AFLP analyses. Genes Genet. Syst. 2001, 76, 47–52. [Google Scholar] [CrossRef] [PubMed]
- Kump, B.; Javornik, B. Genetic diversity and relationships among cultivated and wild accessions of Tartary buckwheat (Fagopyrum tataricum Gaertn.) as revealed by RAPD markers. Genet. Resour. Crop Evol. 2002, 49, 565–572. [Google Scholar] [CrossRef]
- Wang, W.; Guo, W.; Le, L.; Yu, J.; Wu, Y.; Li, D.; Wang, Y.; Wang, H.; Lu, X.; Qiao, H.; et al. Integration of high-throughput phenotyping, GWAS, and predictive models reveals the genetic architecture of plant height in maize. Mol. Plant 2023, 16, 354–373. [Google Scholar] [CrossRef]
- Lu, Q.; Xu, J.; Zhang, R.; Liu, H.; Wang, M.; Liu, X.; Yue, Z.; Gao, Y. RiceSNP-ABST: A deep learning approach to identify abiotic stress-associated single nucleotide polymorphisms in rice. Brief. Bioinform. 2025, 26, bbae702. [Google Scholar] [CrossRef] [PubMed]
- Zhang, L.; Li, X.; Ma, B.; Gao, Q.; Du, H.; Han, Y.; Li, Y.; Cao, Y.; Qi, M.; Zhu, Y.; et al. The Tartary buckwheat genome provides insights into rutin biosynthesis and abiotic stress tolerance. Mol. Plant 2017, 10, 1224–1237. [Google Scholar] [CrossRef]
- Zhang, K.; He, M.; Fan, Y.; Zhao, H.; Gao, B.; Yang, K.; Li, F.; Tang, Y.; Gao, Q.; Lin, T.; et al. Resequencing of global Tartary buckwheat accessions reveals multiple domestication events and key loci associated with agronomic traits. Genome Biol. 2021, 22, 23. [Google Scholar] [CrossRef]
- Li, Y.Q.; Shi, T.L.; Zhang, Z.W. Development of microsatellite markers from Tartary buckwheat. Biotechnol. Lett. 2007, 29, 823–827. [Google Scholar] [CrossRef]
- Kishore, G.; Gupta, S.; Pandey, A. Assessment of population genetic diversity of Fagopyrum tataricum using SSR molecular marker. Biochem. Syst. Ecol. 2012, 43, 32–41. [Google Scholar] [CrossRef]
- Murai, M.; Ohnishi, O. Population genetics of cultivated common buckwheat, Fagopyrum esculentum Moench. X. Diffusion routes revealed by RAPD markers. Genes Genet. Syst. 1996, 71, 211–218. [Google Scholar] [CrossRef]
- Wang, Y.; Peng, H.; Tong, X.; Ding, X.; Song, C.; Ma, T.; Wang, H.; Wei, W.; Chen, C.; Zhu, J.; et al. Genetic diversity analysis and core germplasm construction of tea plants in Lu’an. BMC Plant Biol. 2025, 25, 253. [Google Scholar] [CrossRef]
- Zhao, D.; Sapkota, M.; Lin, M.; Beil, C.; Sheehan, M.; Greene, S.; Irish, B.M. Genetic diversity, population structure, and taxonomic confirmation in annual medic (Medicago spp.) collections from Crimea, Ukraine. Front. Plant Sci. 2024, 15, 1339298. [Google Scholar] [CrossRef]
- Liu, Y.; Fu, B.; Zhang, Q.; Cai, J.; Guo, W.; Zhai, W.; Wu, J. Genetic diversity and population structure of wheat landraces in southern winter wheat region of China. BMC Genom. 2024, 25, 664. [Google Scholar] [CrossRef]
- Xu, Q.; Zeng, X.; Lin, B.; Li, Z.; Yuan, H.; Wang, Y.; Zhasang; Tashi, N. A microsatellite diversity analysis and the development of core-set germplasm in a large hulless barley (Hordeum vulgare L.) collection. BMC Genet. 2017, 18, 102. [Google Scholar] [CrossRef]
- Jia, G.; Huang, X.; Zhi, H.; Zhao, Y.; Zhao, Q.; Li, W.; Chai, Y.; Yang, L.; Liu, K.; Lu, H.; et al. A haplotype map of genomic variations and genome-wide association studies of agronomic traits in foxtail millet (Setaria italica). Nat. Genet. 2013, 45, 957–961. [Google Scholar] [CrossRef]
- Huang, W.; Jarvis, D.I.; Ahmed, S.; Long, C. Tartary buckwheat genetic diversity in the Himalayas associated with farmer landrace diversity and low dietary dependence. Sustainability 2017, 9, 1806. [Google Scholar] [CrossRef]
- Wu, Y.N.; Hu, H.C.; Wang, C.Y.; Xie, R.; Zhang, Y.H.; Wen, R.; Jin, X.L. Genetic diversity and population structure analysis of 104 Tartary buckwheat germplasm resources based on SSR markers. Crops 2026, 42, 26–32. [Google Scholar] [CrossRef]
- Ma, C.; Gong, M.; Gui, Q.; Fan, Z.; Yang, J.; Wang, L.; Deng, L. The impact of environmental factors on phenotypic diversity of natural populations of Polysporain China. Front. Plant Sci. 2025, 16, 1553671. [Google Scholar] [CrossRef] [PubMed]
- Bakayoko, L.; Pokou, D.N.; Kouassi, A.B.; Agre, P.A.; Kouakou, A.M.; Dibi, K.E.B.; Nzue, B.; Mondo, J.M.; Adebola, P.; Akintayo, O.T.; et al. Diversity of water yam (Dioscorea alata L.) accessions from Côte d’Ivoire based on SNP markers and agronomic traits. Plants 2021, 10, 2562. [Google Scholar] [CrossRef] [PubMed]
- Wang, X.; Li, X.; Chen, D.; Gao, J.; Hao, S.; Zhang, H.; Zhao, Z.; Shen, M.; Chen, H.; Qi, F.; et al. Core germplasm construction of tea plant populations based on genome-wide SNP and catechins in Shaanxi Province, China. J. Integr. Agric. 2026, 25, 1927–1938. [Google Scholar] [CrossRef]
- Yan, J.; Shah, T.; Warburton, M.L.; Buckler, E.S.; McMullen, M.D.; Crouch, J. Genetic characterization and linkage disequilibrium estimation of a global maize collection using SNP markers. PLoS ONE 2009, 4, e8451. [Google Scholar] [CrossRef]
- Zhu, X.; Zou, R.; Qin, H.; Chai, S.; Tang, J.; Li, Y.; Wei, X. Genome-wide diversity evaluation and core germplasm extraction in ex situ conservation: A case of golden Camellia tunghinensis. Evol. Appl. 2023, 16, 1519–1530. [Google Scholar] [CrossRef]
- Xing, X.; Hu, T.; Wang, Y.; Li, Y.; Wang, W.; Hu, H.; Wei, Q.; Yan, Y.; Gan, D.; Bao, C.; et al. Construction of SNP fingerprints and genetic diversity analysis of radish (Raphanus sativus L.). Front. Plant Sci. 2024, 15, 1329890. [Google Scholar] [CrossRef] [PubMed]
- Radzevičius, A.; Šikšnianienė, J.B.; Karklelienė, R.; Juškevičienė, D.; Antanynienė, R.; Misiukevičius, E.; Starkus, A.; Stanys, V.; Frercks, B. Characterization of Lithuanian tomato varieties and hybrids using phenotypic traits and molecular markers. Plants 2024, 13, 2143. [Google Scholar] [CrossRef]
- Wei, Z.; Wu, F.; Feng, H.; Li, Z.; Jian, Q.; Zhao, Y.; Liu, B.; Li, J. Genetic diversity analysis of wild tea plant resources in Chongzuo based on phenotypic traits and SSR molecular markers. PLoS ONE 2025, 20, e0337070. [Google Scholar] [CrossRef]
- Chen, S.F.; Zhou, Y.Q.; Chen, Y.R.; Gu, J. fastp: An ultrafast all-in-one FASTQ preprocessor. Bioinformatics 2018, 34, i884–i890. [Google Scholar] [CrossRef]
- Li, H.; Handsaker, B.; Wysoker, A.; Fennell, T.; Ruan, J.; Homer, N.; Marth, G.; Abecasis, G.; Durbin, R. The sequence alignment/map format and SAMtools. Bioinformatics 2009, 25, 2078–2079. [Google Scholar] [CrossRef]
- Tang, C.; Luo, L.; Xu, Y.; Chen, G.; Tang, L.; Wang, Y. Sequence fusion algorithm of tumor gene sequencing and alignment based on machine learning. Comput. Intell. Neurosci. 2021, 2021, 9444194. [Google Scholar] [CrossRef]
- Kendig, K.I.; Baheti, S.; Bockol, M.A.; Drucker, T.M.; Hart, S.N.; Heldenbrand, J.R.; Hernaez, M.; Hudson, M.E.; Kalmbach, M.T.; Klee, E.W.; et al. Sentieon DNASeq variant calling workflow demonstrates strong computational performance and accuracy. Front. Genet. 2019, 10, 736. [Google Scholar] [CrossRef]
- Cochetel, N.; Minio, A.; Guarracino, A.; Garcia, J.F.; Figueroa-Balderas, R.; Massonnet, M.; Kasuga, T.; Londo, J.P.; Garrison, E.; Gaut, B.S.; et al. A superpangenome of the North American wild grape species. Genome Biol. 2023, 24, 290. [Google Scholar] [CrossRef] [PubMed]
- Huo, Y.; Wang, L.; Lu, L.; Wu, D.; Liu, L.; Xie, X.; Zhao, Y. Genome-wide association analysis and gene mining of flavonoids in Xanthoceras sorbifolia. Sci. Rep. 2025, 15, 20808. [Google Scholar] [CrossRef] [PubMed]
- Tian, R.; Zhang, Y.; Kang, H.; Zhang, F.; Jin, Z.; Wang, J.; Zhang, P.; Zhou, X.; Lanyon, J.M.; Sneath, H.L.; et al. Sirenian genomes illuminate the evolution of fully aquatic species within the mammalian superorder afrotheria. Nat. Commun. 2024, 15, 5568. [Google Scholar] [CrossRef]
- Zhang, Z.; Zheng, Y.; Zhang, J.; Wang, N.; Wang, Y.; Liu, W.; Bai, S.; Xie, W. High-altitude genetic selection and genome-wide association analysis of yield-related traits in Elymus sibiricus L. using SLAF sequencing. Front. Plant Sci. 2022, 13, 874409. [Google Scholar] [CrossRef] [PubMed]
- Peng, Y.; Derks, M.F.; Groenen, M.A.; Zhao, Y.; Bosse, M. Distinct traces of mixed ancestry in western commercial pig genomes following gene flow from Chinese indigenous breeds. Front. Genet. 2023, 13, 1070783. [Google Scholar] [CrossRef] [PubMed]
- Aina, A.; Wenger, J.P.; Stanton, E.; Majumdar, C.G.; ElSohly, M.; Weiblen, G.D.; Ellison, S. Genetic diversity, population structure, and cannabinoid variation in feral Cannabis sativa germplasm from the United States. Sci. Rep. 2025, 15, 20423. [Google Scholar] [CrossRef] [PubMed]
- Chen, C.; Chang, H.; Pang, X.; Liu, Q.; Xue, L.; Yin, C. Genetic diversity analysis and conservation strategy recommendations for ex situ conservation of Cupressus chengiana. BMC Plant Biol. 2025, 25, 552. [Google Scholar] [CrossRef] [PubMed]
- Wang, N.; Li, Y.; Meng, Q.; Chen, M.; Wu, M.; Zhang, R.; Xu, Z.; Sun, J.; Zhang, X.; Nie, X.; et al. Genome and haplotype provide insights into the population differentiation and breeding improvement of Gossypium barbadense. J. Adv. Res. 2023, 54, 15–27. [Google Scholar] [CrossRef]
- Wang, J.C.; Hu, J.; Guan, Y.J.; Zhu, Y.F. Effect of the scale of quantitative trait data on the representativeness of a cotton germplasm subcore collection. J. Zhejiang Univ. Sci. B 2013, 14, 162–170. [Google Scholar] [CrossRef]
- Kassambara, A. rstatix: Pipe-Friendly Framework for Basic Statistical Tests, R Package Version 0.7.2; 2023. Available online: https://CRAN.R-project.org/package=rstatix (accessed on 19 March 2025).








| District | Num SNPs | HE | Ho | π | MAF | FIS | PIC |
|---|---|---|---|---|---|---|---|
| DDB | 1,103,513 | 0.3165 | 0.2896 | 3.1926 × 10−3 | 0.2378 | 0.0850 | 0.2578 |
| DDN | 1,084,913 | 0.3029 | 0.2916 | 3.0699 × 10−3 | 0.2268 | 0.0372 | 0.2515 |
| DX | 1,036,296 | 0.3266 | 0.2970 | 3.2152 × 10−3 | 0.2454 | 0.0907 | 0.2696 |
| DXB | 1,113,622 | 0.3277 | 0.2982 | 3.2973 × 10−3 | 0.2476 | 0.0899 | 0.2636 |
| DXN | 1,097,626 | 0.3068 | 0.2919 | 3.1158 × 10−3 | 0.2297 | 0.0485 | 0.2517 |
| DZ | 1,111,616 | 0.3235 | 0.2957 | 3.2698 × 10−3 | 0.2433 | 0.0859 | 0.2614 |
| YJZY | 1,097,524 | 0.3187 | 0.2901 | 3.2286 × 10−3 | 0.2399 | 0.0898 | 0.2607 |
| ALL | 1,092,159 | 0.3175 | 0.2935 | 3.1984 × 10−3 | 0.2387 | 0.0753 | 0.2595 |
| District | DDB | DDN | DX | DXB | DXN | DZ | YJZY |
|---|---|---|---|---|---|---|---|
| DDB | 8.2234 | 22.0158 | 22.2078 | 8.8634 | 49.9095 | 37.3643 | |
| DDN | 0.0295 | 7.1209 | 6.4762 | 13.2994 | 10.3743 | 5.2287 | |
| DX | 0.0112 | 0.0339 | 35.7264 | 14.5010 | −476.6855 | 17.6686 | |
| DXB | 0.0111 | 0.0372 | 0.0069 | 8.8449 | 31.4413 | 27.2503 | |
| DXN | 0.0274 | 0.0185 | 0.0169 | 0.0275 | 14.1418 | 6.6477 | |
| DZ | 0.0050 | 0.0235 | −0.0005 | 0.0079 | 0.0174 | 24.3490 | |
| YJZY | 0.0066 | 0.0456 | 0.0140 | 0.0091 | 0.0362 | 0.0102 |
| Traits | Mean | Max | Min | Range | SD | CV | H′ |
|---|---|---|---|---|---|---|---|
| BNMS | 6.8 | 24.3 | 4.0 | 20.3 | 1.5 | 21.3 | 0.8 |
| NNMS | 19.1 | 28.0 | 14.8 | 13.2 | 2.0 | 10.3 | 1.6 |
| SD (mm) | 9.8 | 13.1 | 7.6 | 5.5 | 0.8 | 8.5 | 1.8 |
| PH (cm) | 151.3 | 209.4 | 121.8 | 87.6 | 12.2 | 8.1 | 1.7 |
| Candidate Set | Ho | HE | MAF | FIS | π | PIC |
|---|---|---|---|---|---|---|
| 5% | 0.5841 | 0.5841 | 0.3132 | −0.4954 | 0.3371 | 0.3074 |
| 10% | 0.5919 | 0.5919 | 0.3168 | −0.4915 | 0.3331 | 0.3125 |
| 15% | 0.5905 | 0.5905 | 0.3159 | −0.4923 | 0.3333 | 0.3116 |
| 20% | 0.5913 | 0.5913 | 0.3170 | −0.4880 | 0.3323 | 0.3129 |
| 25% | 0.5902 | 0.5902 | 0.3162 | −0.4896 | 0.3319 | 0.3121 |
| 30% | 0.5928 | 0.5928 | 0.3174 | −0.4908 | 0.3330 | 0.3131 |
| 100% | 0.5941 | 0.5941 | 0.3181 | −0.4916 | 0.3319 | 0.3136 |
Disclaimer/Publisher’s Note: The statements, opinions and data contained in all publications are solely those of the individual author(s) and contributor(s) and not of MDPI and/or the editor(s). MDPI and/or the editor(s) disclaim responsibility for any injury to people or property resulting from any ideas, methods, instructions or products referred to in the content. |
© 2026 by the authors. Licensee MDPI, Basel, Switzerland. This article is an open access article distributed under the terms and conditions of the Creative Commons Attribution (CC BY) license.
Share and Cite
Zhai, B.; Sun, D.; Huang, C.; Zhao, Z.; Xie, J.; Liu, X.; Lu, W.; Wang, G.; Wang, L. Genetic Diversity and Core Germplasm Development in Yunnan Tartary Buckwheat Based on Phenotypic and SNP Data. Plants 2026, 15, 1197. https://doi.org/10.3390/plants15081197
Zhai B, Sun D, Huang C, Zhao Z, Xie J, Liu X, Lu W, Wang G, Wang L. Genetic Diversity and Core Germplasm Development in Yunnan Tartary Buckwheat Based on Phenotypic and SNP Data. Plants. 2026; 15(8):1197. https://doi.org/10.3390/plants15081197
Chicago/Turabian StyleZhai, Bingxin, Daowang Sun, Chunyan Huang, Zihan Zhao, Jiaxing Xie, Xin Liu, Wenjie Lu, Guang Wang, and Lihua Wang. 2026. "Genetic Diversity and Core Germplasm Development in Yunnan Tartary Buckwheat Based on Phenotypic and SNP Data" Plants 15, no. 8: 1197. https://doi.org/10.3390/plants15081197
APA StyleZhai, B., Sun, D., Huang, C., Zhao, Z., Xie, J., Liu, X., Lu, W., Wang, G., & Wang, L. (2026). Genetic Diversity and Core Germplasm Development in Yunnan Tartary Buckwheat Based on Phenotypic and SNP Data. Plants, 15(8), 1197. https://doi.org/10.3390/plants15081197

