Auxin-Induced Adventitious Rooting in Pepper Involves CaLBD16: Functional Evidence from Tomato Overexpression
Abstract
1. Introduction
2. Results
2.1. Exogenous IAA Significantly Promotes AR Formation in Pepper
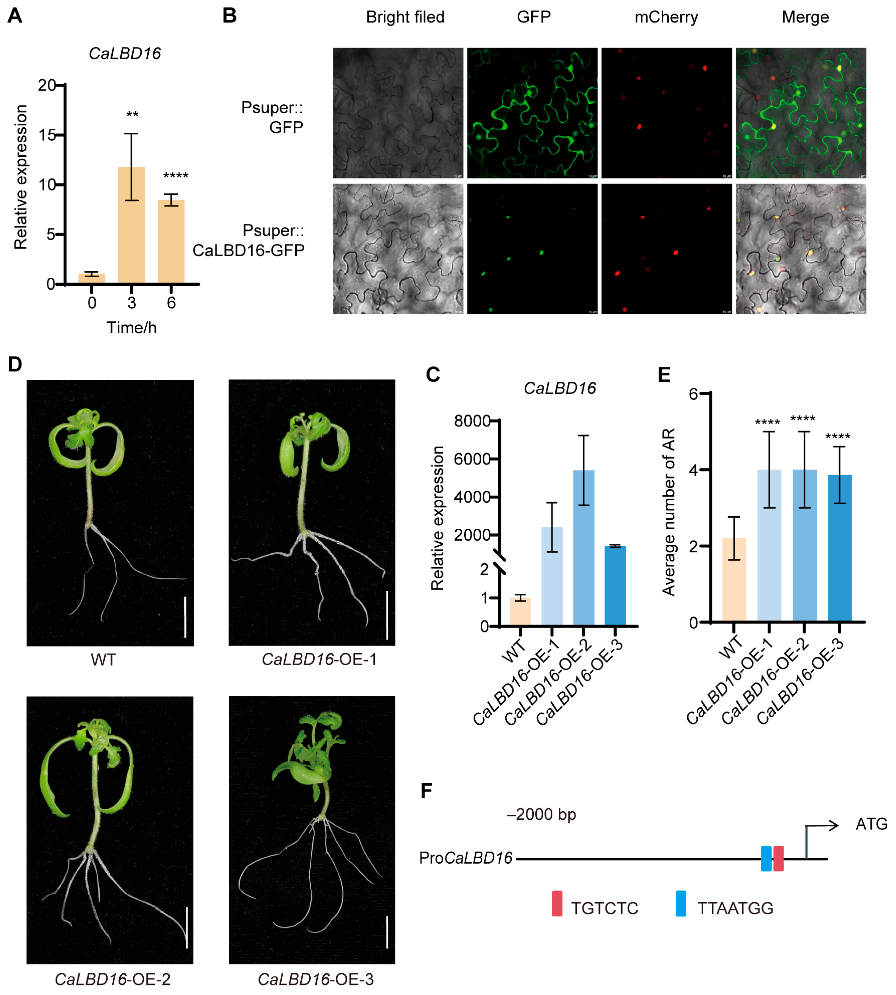
2.2. Overexpression of CaLBD16 Significantly Promotes AR Formation in Tomato
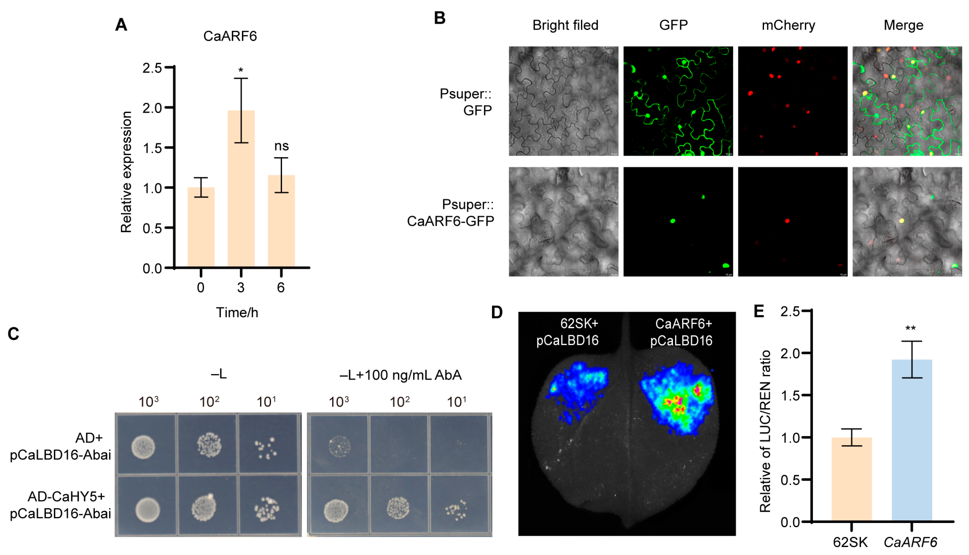
2.3. CaARF6 Activates CaLBD16
2.4. Overexpression of CaARF6 Significantly Promotes AR Formation in Tomato
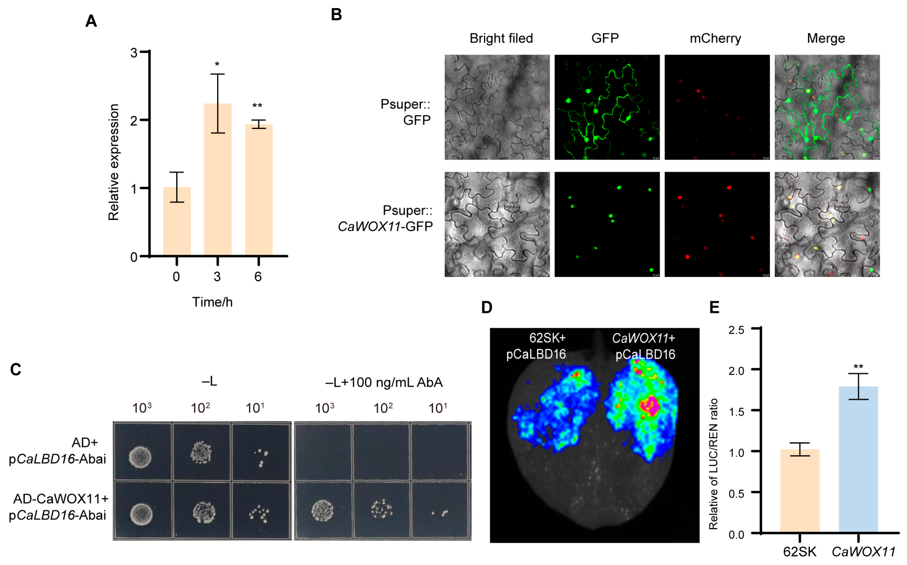
2.5. CaWOX11 Activates CaLBD16
2.6. Overexpression of CaWOX11 Significantly Promotes AR Formation in Tomato
3. Discussion
4. Materials and Methods
4.1. Plant Materials and Treatment
4.2. Construction of Transgenic Overexpression
4.3. RNA Isolation and Expression Analysis
4.4. Subcellular Localization
4.5. Yeast One-Hybrid Assay
4.6. Dual-Luciferase Transactivation Assay
Supplementary Materials
Author Contributions
Funding
Data Availability Statement
Conflicts of Interest
References
- Bellini, C.; Pacurar, D.I.; Perrone, I. Adventitious Roots and Lateral Roots: Similarities and Differences. Annu. Rev. Plant Biol. 2014, 65, 639–666. [Google Scholar] [CrossRef]
- Qi, X.; Li, Q.; Ma, X.; Qian, C.; Wang, H.; Ren, N.; Shen, C.; Huang, S.; Xu, X.; Xu, Q.; et al. Waterlogging-Induced Adventitious Root Formation in Cucumber Is Regulated by Ethylene and Auxin through Reactive Oxygen Species Signalling. Plant Cell Environ. 2019, 42, 1458–1470. [Google Scholar] [CrossRef]
- Wei, K.; Ruan, L.; Wang, L.; Cheng, H. Auxin-Induced Adventitious Root Formation in Nodal Cuttings of Camellia Sinensis. Int. J. Mol. Sci. 2019, 20, 4817. [Google Scholar] [CrossRef]
- Mao, J.; Niu, C.; Li, K.; Fan, L.; Liu, Z.; Li, S.; Ma, D.; Tahir, M.M.; Xing, L.; Zhao, C.; et al. Cytokinin-Responsive MdTCP17 Interacts with MdWOX11 to Repress Adventitious Root Primordium Formation in Apple Rootstocks. Plant Cell 2023, 35, 1202–1221. [Google Scholar] [CrossRef] [PubMed]
- Wang, W.; Jiao, M.; Huang, X.; Liang, W.; Ma, Z.; Lu, Z.; Tian, S.; Gao, X.; Fan, L.; He, X.; et al. The Auxin-Responsive CsSPL9-CsGH3.4 Module Finely Regulates Auxin Levels to Suppress the Development of Adventitious Roots in Tea (Camellia sinensis). Plant J. Cell Mol. Biol. 2024, 119, 2273–2287. [Google Scholar] [CrossRef]
- Yusuf, Z.; Desta, M.; Mohammed, W. Direct Organogenesis of Citrus Cultivars from Shoot Tip Nodal Segments. Recent Pat. Biotechnol. 2024, 18, 63–70. [Google Scholar] [CrossRef]
- Cheng, L.; Liu, H.; Zhao, J.; Dong, Y.; Xu, Q.; Yu, Y. Hormone Orchestrates a Hierarchical Transcriptional Cascade That Regulates Al-Induced de Novo Root Regeneration in Tea Nodal Cutting. J. Agric. Food Chem. 2021, 69, 5858–5870. [Google Scholar] [CrossRef] [PubMed]
- Li, Q.-Q.; Zhang, Z.; Zhang, C.-X.; Wang, Y.-L.; Liu, C.-B.; Wu, J.-C.; Han, M.-L.; Wang, Q.-X.; Chao, D.-Y. Phytochrome-Interacting Factors Orchestrate Hypocotyl Adventitious Root Initiation in Arabidopsis. Development 2022, 149, dev200362. [Google Scholar] [CrossRef]
- Della Rovere, F.; Fattorini, L.; D’Angeli, S.; Veloccia, A.; Falasca, G.; Altamura, M.M. Auxin and Cytokinin Control Formation of the Quiescent Centre in the Adventitious Root Apex of Arabidopsis. Ann. Bot. 2013, 112, 1395–1407. [Google Scholar] [CrossRef]
- Zhang, T.; Ge, Y.; Cai, G.; Pan, X.; Xu, L. WOX-ARF Modules Initiate Different Types of Roots. Cell Rep. 2023, 42, 112966. [Google Scholar] [CrossRef] [PubMed]
- Liu, S.; Wang, Q.; Zhong, M.; Lin, G.; Ye, M.; Wang, Y.; Zhang, J.; Wang, Q. The CRY1-COP1-HY5 Axis Mediates Blue-Light Regulation of Arabidopsis Thermotolerance. Plant Commun. 2025, 6, 101264. [Google Scholar] [CrossRef]
- Sun, C.; Fan, K.; Wang, X.; Liu, H.; Guo, N.; Liu, W.; Ye, G.; Lin, W.; Lin, W.; Li, Z. The Involvement of Auxin Response Factor OsARF7 in Positively Regulating Root Development by Mediating the Expression of OsCRL1 in Rice (Oryza sativa L.). Plant Mol. Biol. 2025, 115, 38. [Google Scholar] [CrossRef]
- Zhang, Y.; Yang, X.; Cao, P.; Xiao, Z.; Zhan, C.; Liu, M.; Nvsvrot, T.; Wang, N. The bZIP53-IAA4 Module Inhibits Adventitious Root Development in Populus. J. Exp. Bot. 2020, 71, 3485–3498. [Google Scholar] [CrossRef]
- Cao, H.; Zhang, X.; Li, F.; Han, Z.; Ding, B. A Point Mutation in the IAA14 Promoter Enhances Callus Formation and Regeneration. Physiol. Mol. Biol. Plants Int. J. Funct. Plant Biol. 2024, 30, 1253–1263. [Google Scholar] [CrossRef]
- Zhu, H.; Li, H.; Yu, J.; Zhao, H.; Zhang, K.; Ge, W. Regulatory Mechanisms of ArAux/IAA13 and ArAux/IAA16 in the Rooting Process of Acer Rubrum. Genes 2023, 14, 1206. [Google Scholar] [CrossRef] [PubMed]
- Hu, X.; Xu, L. Transcription Factors WOX11/12 Directly Activate WOX5/7 to Promote Root Primordia Initiation and Organogenesis. Plant Physiol. 2016, 172, 2363–2373. [Google Scholar] [CrossRef]
- Lee, H.W.; Cho, C.; Pandey, S.K.; Park, Y.; Kim, M.-J.; Kim, J. LBD16 and LBD18 Acting Downstream of ARF7 and ARF19 Are Involved in Adventitious Root Formation in Arabidopsis. BMC Plant Biol. 2019, 19, 46. [Google Scholar] [CrossRef]
- Omary, M.; Gil-Yarom, N.; Yahav, C.; Steiner, E.; Hendelman, A.; Efroni, I. A Conserved Superlocus Regulates Above- and Belowground Root Initiation. Science 2022, 375, eabf4368. [Google Scholar] [CrossRef]
- Wu, X.; Wang, Z.; Du, A.; Gao, H.; Liang, J.; Yu, W.; Yu, H.; Fan, S.; Chen, Q.; Guo, J.; et al. Transcription Factor LBD16 Targets Cell Wall Modification/Ion Transport Genes in Peach Lateral Root Formation. Plant Physiol. 2024, 194, 2472–2490. [Google Scholar] [CrossRef] [PubMed]
- Pasternak, T.; Yaroshko, O. Molecular Biology Needs a Map: Spatial in Situ Approaches in Plant Science. Plant Biol. 2026, 28, 323–327. [Google Scholar] [CrossRef] [PubMed]
- da Costa, C.T.; Gaeta, M.L.; de Araujo Mariath, J.E.; Offringa, R.; Fett-Neto, A.G. Comparative Adventitious Root Development in Pre-Etiolated and Flooded Arabidopsis Hypocotyls Exposed to Different Auxins. Plant Physiol. Biochem. PPB 2018, 127, 161–168. [Google Scholar] [CrossRef] [PubMed]
- Yu, J.; Zhang, Y.; Liu, W.; Wang, H.; Wen, S.; Zhang, Y.; Xu, L. Molecular Evolution of Auxin-Mediated Root Initiation in Plants. Mol. Biol. Evol. 2020, 37, 1387–1393. [Google Scholar] [CrossRef] [PubMed]
- Guan, L.; Tayengwa, R.; Cheng, Z.M.; Peer, W.A.; Murphy, A.S.; Zhao, M. Auxin Regulates Adventitious Root Formation in Tomato Cuttings. BMC Plant Biol. 2019, 19, 435. [Google Scholar] [CrossRef]
- Zhou, Y.; Li, A.; Du, T.; Qin, Z.; Zhang, L.; Wang, Q.; Li, Z.; Hou, F. A Small Auxin-up RNA Gene, IbSAUR36, Regulates Adventitious Root Development in Transgenic Sweet Potato. Genes 2024, 15, 760. [Google Scholar] [CrossRef]
- Qi, X.; Li, Q.; Shen, J.; Qian, C.; Xu, X.; Xu, Q.; Chen, X. Sugar Enhances Waterlogging-Induced Adventitious Root Formation in Cucumber by Promoting Auxin Transport and Signalling. Plant Cell Environ. 2020, 43, 1545–1557. [Google Scholar] [CrossRef] [PubMed]
- Kim, M.-J.; Kim, M.; Lee, M.R.; Park, S.K.; Kim, J. LATERAL ORGAN BOUNDARIES DOMAIN (LBD)10 Interacts with SIDECAR POLLEN/LBD27 to Control Pollen Development in Arabidopsis. Plant J. Cell Mol. Biol. 2015, 81, 794–809. [Google Scholar] [CrossRef]
- Wu, M.; He, W.; Wang, L.; Zhang, X.; Wang, K.; Xiang, Y. PheLBD29, an LBD Transcription Factor from Moso Bamboo, Causes Leaf Curvature and Enhances Tolerance to Drought Stress in Transgenic Arabidopsis. J. Plant Physiol. 2023, 280, 153865. [Google Scholar] [CrossRef]
- Wan, Q.; Zhai, N.; Xie, D.; Liu, W.; Xu, L. WOX11: The Founder of Plant Organ Regeneration. Cell Regen. 2023, 12, 1. [Google Scholar] [CrossRef]
- Liu, J.; Gao, L.; Zhang, R.; Gao, A.; Oginga, Z.K.; Zheng, B.; Han, Y. ARF4 Acting Upstream of LBD16 Promotes Adventitious Root Formation in Peach. Hortic. Plant J. 2025, 11, 145–161. [Google Scholar] [CrossRef]
- Yue, J.; Yang, H.; Yang, S.; Wang, J. TDIF Regulates Auxin Accumulation and Modulates Auxin Sensitivity to Enhance Both Adventitious Root and Lateral Root Formation in Poplar Trees. Tree Physiol. 2020, 40, 1534–1547. [Google Scholar] [CrossRef]
- Xu, C.; Tai, H.; Saleem, M.; Ludwig, Y.; Majer, C.; Berendzen, K.W.; Nagel, K.A.; Wojciechowski, T.; Meeley, R.B.; Taramino, G.; et al. Cooperative Action of the Paralogous Maize Lateral Organ Boundaries (LOB) Domain Proteins RTCS and RTCL in Shoot-Borne Root Formation. New Phytol. 2015, 207, 1123–1133. [Google Scholar] [CrossRef] [PubMed]
- Bustillo-Avendaño, E.; Ibáñez, S.; Sanz, O.; Sousa Barros, J.A.; Gude, I.; Perianez-Rodriguez, J.; Micol, J.L.; Del Pozo, J.C.; Moreno-Risueno, M.A.; Pérez-Pérez, J.M. Regulation of Hormonal Control, Cell Reprogramming, and Patterning during de Novo Root Organogenesis. Plant Physiol. 2018, 176, 1709–1727. [Google Scholar] [CrossRef] [PubMed]
- Tang, B.; Yang, H.; Yin, Q.; Miao, W.; Lei, Y.; Cui, Q.; Cheng, J.; Zhang, X.; Chen, Y.; Du, J.; et al. Fertility Restorer Gene CaRf and PepperSNP50K Provide a Promising Breeding System for Hybrid Pepper. Hortic. Res. 2024, 11, uhae223. [Google Scholar] [CrossRef] [PubMed]






Disclaimer/Publisher’s Note: The statements, opinions and data contained in all publications are solely those of the individual author(s) and contributor(s) and not of MDPI and/or the editor(s). MDPI and/or the editor(s) disclaim responsibility for any injury to people or property resulting from any ideas, methods, instructions or products referred to in the content. |
© 2026 by the authors. Licensee MDPI, Basel, Switzerland. This article is an open access article distributed under the terms and conditions of the Creative Commons Attribution (CC BY) license.
Share and Cite
Zhang, X.; Tang, B.; Shen, H.; Li, K.; He, M.; Du, Q.; Yin, Z.; Xie, L.; Wang, M.; Yang, M.; et al. Auxin-Induced Adventitious Rooting in Pepper Involves CaLBD16: Functional Evidence from Tomato Overexpression. Plants 2026, 15, 1188. https://doi.org/10.3390/plants15081188
Zhang X, Tang B, Shen H, Li K, He M, Du Q, Yin Z, Xie L, Wang M, Yang M, et al. Auxin-Induced Adventitious Rooting in Pepper Involves CaLBD16: Functional Evidence from Tomato Overexpression. Plants. 2026; 15(8):1188. https://doi.org/10.3390/plants15081188
Chicago/Turabian StyleZhang, Xinhao, Bingqian Tang, Hongyan Shen, Kai Li, Min He, Qianqian Du, Zhiyi Yin, Lin Xie, Meiqi Wang, Manman Yang, and et al. 2026. "Auxin-Induced Adventitious Rooting in Pepper Involves CaLBD16: Functional Evidence from Tomato Overexpression" Plants 15, no. 8: 1188. https://doi.org/10.3390/plants15081188
APA StyleZhang, X., Tang, B., Shen, H., Li, K., He, M., Du, Q., Yin, Z., Xie, L., Wang, M., Yang, M., Li, J., Zhang, Z., & Liu, F. (2026). Auxin-Induced Adventitious Rooting in Pepper Involves CaLBD16: Functional Evidence from Tomato Overexpression. Plants, 15(8), 1188. https://doi.org/10.3390/plants15081188
