Film Mulching Drip Irrigation Improves the Soil Hydrothermal Environment to Enhance Photosynthetic Efficiency and Yield of Sorghum in an Agro-Pastoral Ecotone of Northern China
Abstract
1. Introduction
2. Results
2.1. Soil Temperature and Moisture Content
2.2. Agronomic Traits
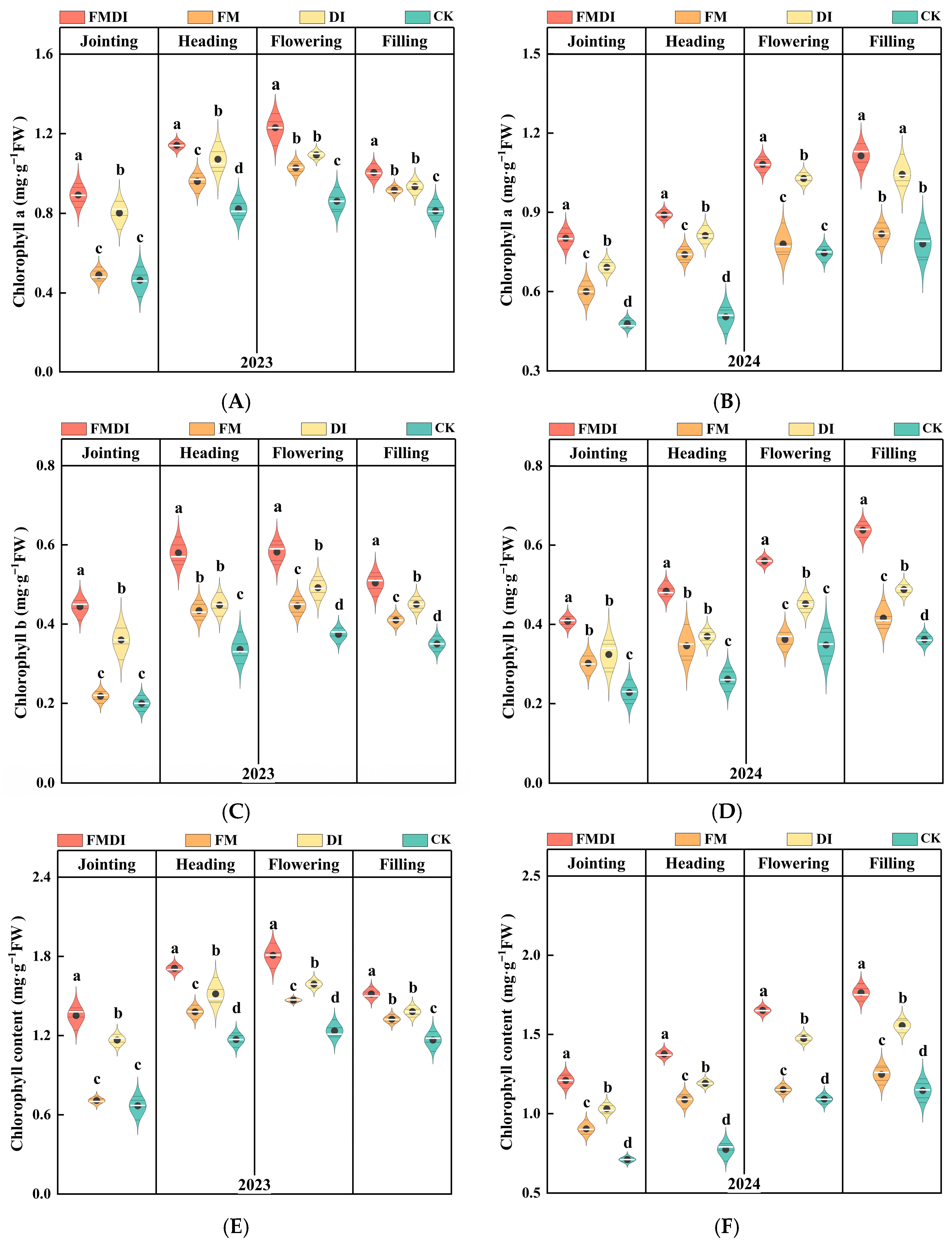
2.3. Chlorophyll Content
2.4. Gas Exchange Parameters
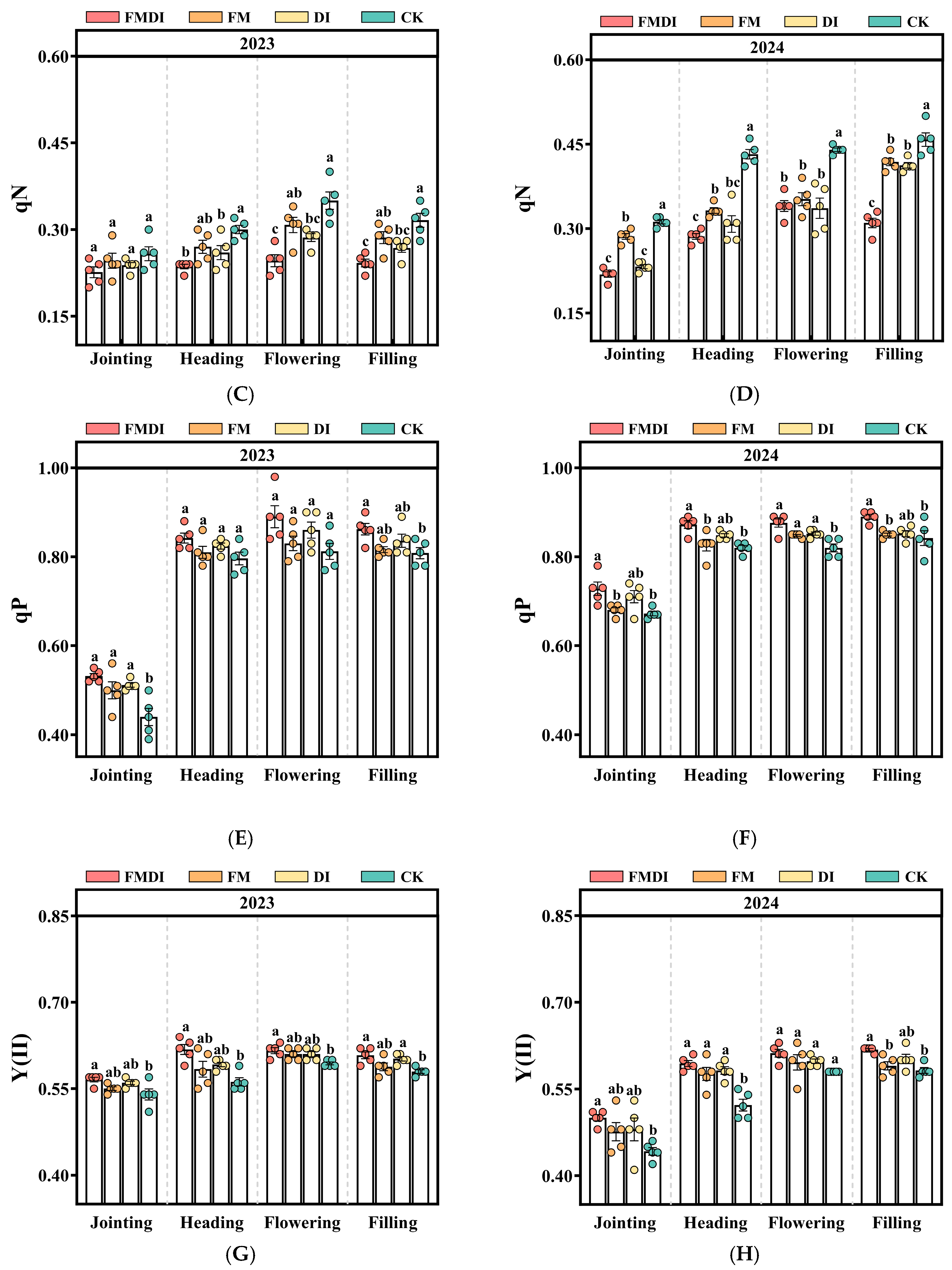
2.5. Chlorophyll Fluorescence Parameters
2.6. Yield Components and Yield
2.7. PLS–SEM Structural Equation Modeling and RF Analysis
3. Discussion
3.1. Soil Temperature and Moisture Content
3.2. Chlorophyll Content and Photosynthetic Characteristics
3.3. Agronomic Traits and Yield
4. Materials and Methods
4.1. Experimental Design
4.2. Sample Collection and Data Analysis
4.2.1. Soil Temperature and Moisture Content
4.2.2. Agronomic Traits
Plant Height, Stem Thickness, and Leaf Area
Above-Ground Dry Weight
4.2.3. Chlorophyll Content
4.2.4. Gas Exchange Parameters
4.2.5. Chlorophyll Fluorescence Parameters
4.2.6. Yield and Yield Components
4.3. Statistical Analysis
5. Conclusions
Supplementary Materials
Author Contributions
Funding
Data Availability Statement
Acknowledgments
Conflicts of Interest
References
- He, L.; Rosa, L. Solutions to agricultural green water scarcity under climate change. Proc. Natl. Acad. Sci. USA Nexus 2023, 2, pgad117. [Google Scholar] [CrossRef]
- Silber-Coats, N.; Parker, L.; Fernald, A.; Megdal, S.B.; Elias, E. Beyond scarcity: Science-based solutions for water and agriculture in the Western United States. Agric. Water Manag. 2025, 322, 109997. [Google Scholar] [CrossRef]
- Karthikeyan, L.; Chawla, I.; Mishra, A.K. A review of remote sensing applications in agriculture for food security: Crop growth and yield, irrigation, and crop losses. J. Hydrol. 2020, 586, 124905. [Google Scholar] [CrossRef]
- Li, H.; Shen, W.; Zou, C.; Jiang, J.; Fu, L.; She, G. Spatio-temporal variability of soil moisture and its effect on vegetation in a desertified aeolian riparian ecotone on the Tibetan Plateau, China. J. Hydrol. 2013, 479, 215–225. [Google Scholar] [CrossRef]
- Zhang, Z.; Hu, L.; Liu, Y.; Guo, Y.; Tang, S.; Ren, J. Land use shapes the microbial community structure by altering soil aggregates and dissolved organic matter components. J. Integr. Agric. 2025, 24, 827–844. [Google Scholar] [CrossRef]
- Yang, X.; Jia, P.; Hou, Q.; Zhu, M. Quantitative sensitivity of crop productivity and water productivity to precipitation during growth periods in the Agro-Pastoral Ecotone of Shanxi Province, China, based on APSIM. Agric. Water Manag. 2023, 283, 108309. [Google Scholar] [CrossRef]
- Yang, Y.; Wang, K. The effects of different land use patterns on the microclimate and ecosystem services in the agro-pastoral ecotone of Northern China. Ecol. Indic. 2019, 106, 105522. [Google Scholar] [CrossRef]
- Zhang, L.M.; Leng, C.Y.; Luo, H.; Wu, X.Y.; Liu, Z.Q.; Zhang, Y.M.; Zhang, H.; Xia, Y.; Shang, L.; Liu, C.M.; et al. Sweet Sorghum Originated through Selection of Dry, a Plant-Specific NAC Transcription Factor Gene. Plant Cell 2018, 30, 2286–2307. [Google Scholar] [CrossRef]
- Liu, X.; Wang, B.; Zhao, Y.; Chu, M.; Yu, H.; Gao, D.; Wang, J.; Li, Z.; Liu, S.; Li, Y.; et al. Physiological and Transcriptional Responses of Sorghum Seedlings Under Alkali Stress. Plants 2025, 14, 3106. [Google Scholar] [CrossRef]
- Carcedo, A.J.P.; Gambin, B.L. Sorghum drought and heat stress patterns across the Argentinean temperate central region. Field Crops Res. 2019, 241. [Google Scholar] [CrossRef]
- Zhang, G.; Chen, X.; Zhou, Y.; Jiang, L.; Jin, Y.; Wei, Y.; Li, Y.; Pan, Z.; An, P. Aridification in a farming-pastoral ecotone of northern China from 2 perspectives: Climate and soil. J. Env. Manag. 2022, 302, 114070. [Google Scholar] [CrossRef]
- Hossain, M.E.; Zhang, Z.; Dong, W.; Wang, S.; Liu, M.; Liu, E.; Mei, X. Plastic Film Mulching Improved Maize Yield, Water Use Efficiency, and N Use Efficiency under Dryland Farming System in Northeast China. Plants 2022, 11, 1710. [Google Scholar] [CrossRef]
- Dong, J.; Xue, Z.; Shen, X.; Yi, R.; Chen, J.; Li, Q.; Hou, X.; Miao, H. Effects of Different Water and Nitrogen Supply Modes on Peanut Growth and Water and Nitrogen Use Efficiency under Mulched Drip Irrigation in Xinjiang. Plants 2023, 12, 3368. [Google Scholar] [CrossRef] [PubMed]
- Sampathkumar, T.; Pandian, B.J.; Mahimairaja, S. Soil moisture distribution and root characters as influenced by deficit irrigation through drip system in cotton–maize cropping sequence. Agric. Water Manag. 2012, 103, 43–53. [Google Scholar] [CrossRef]
- Sharma, H.; Shukla, M.K.; Bosland, P.W.; Steiner, R. Soil moisture sensor calibration, actual evapotranspiration, and crop coefficients for drip irrigated greenhouse chile peppers. Agric. Water Manag. 2017, 179, 81–91. [Google Scholar] [CrossRef]
- Karlberg, L.; Penning de Vries, F.W.T. Exploring potentials and constraints of low-cost drip irrigation with saline water in sub-Saharan Africa. Phys. Chem. Earth Parts A/B/C 2004, 29, 1035–1042. [Google Scholar] [CrossRef]
- Wang, R.; Kang, Y.; Wan, S.; Hu, W.; Liu, S.; Liu, S. Salt distribution and the growth of cotton under different drip irrigation regimes in a saline area. Agric. Water Manag. 2011, 100, 58–69. [Google Scholar] [CrossRef]
- Guo, H.; Li, S. A Review of Drip Irrigation’s Effect on Water, Carbon Fluxes, and Crop Growth in Farmland. Water 2024, 16, 2206. [Google Scholar] [CrossRef]
- Jiao, F.; Wang, X.; Gao, J.; Dong, Z.; Li, X.; Kang, S.; Du, T.; Tong, L.; Kang, J.; Xu, W.; et al. White film cover improves water productivity and reduces carbon emissions of spring wheat farmland in the arid region of Northwest China. Agric. Water Manag. 2025, 317, 109658. [Google Scholar] [CrossRef]
- Zhu, Z.; Friedman, S.P.; Chen, Z.; Zheng, J.; Sun, S. Dry Matter Accumulation in Maize in Response to Film Mulching and Plant Density in Northeast China. Plants 2022, 11, 1411. [Google Scholar] [CrossRef]
- Yang, N.; Sun, Z.-X.; Feng, L.-S.; Zheng, M.-Z.; Chi, D.-C.; Meng, W.-Z.; Hou, Z.-Y.; Bai, W.; Li, K.-Y. Plastic Film Mulching for Water-Efficient Agricultural Applications and Degradable Films Materials Development Research. Mater. Manuf. Process. 2014, 30, 143–154. [Google Scholar] [CrossRef]
- Zhang, S.; Sadras, V.; Chen, X.; Zhang, F. Water use efficiency of dryland wheat in the Loess Plateau in response to soil and crop management. Field Crops Res. 2013, 151, 9–18. [Google Scholar] [CrossRef]
- Yuan, X.; Li, R.; Tang, G.; Yang, S.; Deng, J. Enhancing Sugarcane Yield and Weed Control Sustainability with Degradable Film Mulching. Plants 2025, 14, 2521. [Google Scholar] [CrossRef]
- Song, Q.; Zhang, F.; Li, X.; Yue, S.; Luo, Z.; Li, S. Understanding of maize root responses to changes in water status induced by plastic film mulching cultivation on the Loess Plateau, China. Agric. Water Manag. 2024, 301, 108932. [Google Scholar] [CrossRef]
- Zou, Y.; Saddique, Q.; Dong, W.; Zhao, Y.; Zhang, X.; Liu, J.; Ding, D.; Feng, H.; Wendroth, O.; Siddique, K.H.M. Quantifying the compensatory effect of increased soil temperature under plastic film mulching on crop growing degree days in a wheat–maize rotation system. Field Crops Res. 2021, 260, 107993. [Google Scholar] [CrossRef]
- Bu, L.; Zhu, L.; Liu, J.; Luo, S.; Chen, X.; Li, S. Source–Sink Capacity Responsible for Higher Maize Yield with Removal of Plastic Film. Agron. J. 2013, 105, 591–598. [Google Scholar] [CrossRef]
- Steinmetz, Z.; Wollmann, C.; Schaefer, M.; Buchmann, C.; David, J.; Troger, J.; Munoz, K.; Fror, O.; Schaumann, G.E. Plastic mulching in agriculture. Trading short-term agronomic benefits for long-term soil degradation? Sci. Total Environ. 2016, 550, 690–705. [Google Scholar] [CrossRef] [PubMed]
- Chen, W.; Jin, M.; Ferré, T.P.A.; Liu, Y.; Xian, Y.; Shan, T.; Ping, X. Spatial distribution of soil moisture, soil salinity, and root density beneath a cotton field under mulched drip irrigation with brackish and fresh water. Field Crops Res. 2018, 215, 207–221. [Google Scholar] [CrossRef]
- Dai, J.; Dong, H. Intensive cotton farming technologies in China: Achievements, challenges and countermeasures. Field Crops Res. 2014, 155, 99–110. [Google Scholar] [CrossRef]
- Hou, X.; Xiang, Y.; Fan, J.; Zhang, F.; Hu, W.; Yan, F.; Xiao, C.; Li, Y.; Cheng, H.; Li, Z. Spatial distribution and variability of soil salinity in film-mulched cotton fields under various drip irrigation regimes in southern Xinjiang of China. Soil. Tillage Res. 2022, 223, 105470. [Google Scholar] [CrossRef]
- Zhang, G.; Liu, C.; Xiao, C.; Xie, R.; Ming, B.; Hou, P.; Liu, G.; Xu, W.; Shen, D.; Wang, K.; et al. Optimizing water use efficiency and economic return of super high yield spring maize under drip irrigation and plastic mulching in arid areas of China. Field Crops Res. 2017, 211, 137–146. [Google Scholar] [CrossRef]
- Zhao, J.; Khan, S.; Anwar, S.; Mo, F.; Min, S.; Yu, S.; Dong, S.; Ren, A.; Lin, W.; Yang, Z.; et al. Plastic Film-Mulching with Appropriate Seeding Rate Enhances Yield and Water Use Efficiency of Dryland Winter Wheat in Loess Plateau, China. Appl. Ecol. Environ. Res. 2020, 18, 1107–1127. [Google Scholar] [CrossRef]
- Nie, J.; Li, Z.; Zhang, Y.; Zhang, D.; Xu, S.; He, N.; Zhan, Z.; Dai, J.; Li, C.; Li, W.; et al. Plant pruning affects photosynthesis and photoassimilate partitioning in relation to the yield formation of field-grown cotton. Ind. Crops Prod. 2021, 173, 114087. [Google Scholar] [CrossRef]
- Yang, H.; Fang, Y.; Liang, Z.; Qin, T.; Liu, J.H.; Liu, T. Polyamines: Pleiotropic molecules regulating plant development and enhancing crop yield and quality. Plant Biotechnol. J. 2024, 22, 3194–3201. [Google Scholar] [CrossRef]
- Li, X.; Long, A.; Ji, X.; Wang, X.; Wang, Z.; Gong, X.; Zhang, W.; Qi, H.; Jiang, Y.; Sun, Z.; et al. Straw return and nitrogen fertilizer application regulate the efficient use of radiation, water, nitrogen and maize productivity in Northeast China. Agric. Water Manag. 2024, 301, 108973. [Google Scholar] [CrossRef]
- Wang, N.; Zhang, T.; Cong, A.; Lian, J. Integrated application of fertilization and reduced irrigation improved maize (Zea mays L.) yield, crop water productivity and nitrogen use efficiency in a semi-arid region. Agric. Water Manag. 2023, 289, 108566. [Google Scholar] [CrossRef]
- Guo, Z.; Yu, Z.; Wang, D.; Shi, Y.; Zhang, Y. Photosynthesis and winter wheat yield responses to supplemental irrigation based on measurement of water content in various soil layers. Field Crops Res. 2014, 166, 102–111. [Google Scholar] [CrossRef]
- Sun, T.; Li, G.; Ning, T.-Y.; Zhang, Z.-M.; Mi, Q.-H.; Lal, R. Suitability of mulching with biodegradable film to moderate soil temperature and moisture and to increase photosynthesis and yield in peanut. Agric. Water Manag. 2018, 208, 214–223. [Google Scholar] [CrossRef]
- Kader, M.A.; Senge, M.; Mojid, M.A.; Ito, K. Recent advances in mulching materials and methods for modifying soil environment. Soil. Tillage Res. 2017, 168, 155–166. [Google Scholar] [CrossRef]
- Ceglar, A.; Turco, M.; Toreti, A.; Doblas-Reyes, F.J. Linking crop yield anomalies to large-scale atmospheric circulation in Europe. Agric. Meteorol. 2017, 240–241, 35–45. [Google Scholar] [CrossRef]
- Yang, M.; Wang, G.; Lazin, R.; Shen, X.; Anagnostou, E. Impact of planting time soil moisture on cereal crop yield in the Upper Blue Nile Basin: A novel insight towards agricultural water management. Agric. Water Manag. 2021, 243, 106430. [Google Scholar] [CrossRef]
- Liu, M.; Zhao, X.; Hossain, M.E.; Wang, S.; Dong, W.; Gopalakrishnan, S.; Liu, E. Effects of Plastic Film Mulching on Soil Enzyme Activities and Stoichiometry in Dryland Agroecosystems. Plants 2022, 11, 1748. [Google Scholar] [CrossRef]
- Chen, W.; Jin, M.; Ferré, T.P.A.; Liu, Y.; Huang, J.; Xian, Y. Soil conditions affect cotton root distribution and cotton yield under mulched drip irrigation. Field Crops Res. 2020, 249, 107743. [Google Scholar] [CrossRef]
- Cheng, D.; Wang, Z.; Yang, L.; Zhang, L.; Zhang, Q. Combined effects of mulching and crop density on soil evaporation, temperature, and water use efficiency of winter wheat. Exp. Agric. 2021, 57, 163–174. [Google Scholar] [CrossRef]
- Dai, Z.; Hu, J.; Fan, J.; Fu, W.; Wang, H.; Hao, M. No-tillage with mulching improves maize yield in dryland farming through regulating soil temperature, water and nitrate-N. Agric. Ecosyst. Environ. 2021, 309, 107288. [Google Scholar] [CrossRef]
- Han, L.; Li, Y.; Zhu, J.; Zhou, Z.; Zhao, W.; Yang, Y.; Zhang, W.; Zhang, X.; Zhang, F. Long-term plastic film mulching increased maize yield and water use efficiency. Field Crops Res. 2025, 333, 110105. [Google Scholar] [CrossRef]
- Ma, Z.; Liu, J.; Zhang, J.; Yin, F.; Guo, L.; Wen, Y.; Song, L.; Zhu, Y.; Liang, Y.; Wang, Z. Ultra-wide film mulching with moderate irrigation water salinity enhances cotton growth under drip irrigation in Xinjiang, China. Field Crops Res. 2024, 315, 109485. [Google Scholar] [CrossRef]
- Ghawi, I.; Battikhi, A.M. Effect of Plastic Mulch on Squash (Cucurbita pepo L.): Germination, Root Distribution, and Soil Temperature under Trickle Irrigation in the Jordan Valley. J. Agron. Crop Sci. 2008, 160, 208–215. [Google Scholar] [CrossRef]
- Yin, W.; Chai, Q.; Guo, Y.; Fan, Z.; Hu, F.; Fan, H.; Zhao, C.; Yu, A.; Coulter, J.A. Straw and plastic management regulate air-soil temperature amplitude and wetting-drying alternation in soil to promote intercrop productivity in arid regions. Field Crops Res. 2020, 249, 107758. [Google Scholar] [CrossRef]
- Li, R.; Hou, X.; Jia, Z.; Han, Q.; Ren, X.; Yang, B. Effects on soil temperature, moisture, and maize yield of cultivation with ridge and furrow mulching in the rainfed area of the Loess Plateau, China. Agric. Water Manag. 2013, 116, 101–109. [Google Scholar] [CrossRef]
- Zhao, H.; Xiong, Y.-C.; Li, F.-M.; Wang, R.-Y.; Qiang, S.-C.; Yao, T.-F.; Mo, F. Plastic film mulch for half growing-season maximized WUE and yield of potato via moisture-temperature improvement in a semi-arid agroecosystem. Agric. Water Manag. 2012, 104, 68–78. [Google Scholar] [CrossRef]
- Liu, G.; Yang, Y.; Liu, W.; Guo, X.; Xie, R.; Ming, B.; Xue, J.; Zhang, G.; Li, R.; Wang, K.; et al. Optimized canopy structure improves maize grain yield and resource use efficiency. Food Energy Secur. 2022, 11, e375. [Google Scholar] [CrossRef]
- Zhang, Y.; Tang, Y.; Hu, Y.; Feng, S.; Wang, F.; Wang, Z. Effects of film mulching and soil wetted percentage of drip irrigation on soil hydrothermal conditions and sweet potato growth. Eur. J. Agron. 2023, 151. [Google Scholar] [CrossRef]
- Cheng, W.; Sakai, H.; Yagi, K.; Hasegawa, T. Combined effects of elevated [CO2] and high night temperature on carbon assimilation, nitrogen absorption, and the allocations of C and N by rice (Oryza sativa L.). Agric. For. Meteorol. 2010, 150, 1174–1181. [Google Scholar] [CrossRef]
- Qin, X.; Li, Y.; Han, Y.; Hu, Y.; Li, Y.; Wen, X.; Liao, Y.; Siddique, K.H.M. Ridge-furrow mulching with black plastic film improves maize yield more than white plastic film in dry areas with adequate accumulated temperature. Agric. For. Meteorol. 2018, 262, 206–214. [Google Scholar] [CrossRef]
- Wang, P.; Yu, A.; Huo, J.; Wang, Y.; Shang, Y.; Pang, X.; Jiang, K. Effects of nitrogen reduction with green manure incorporation on maize photosynthetic performance and yield. J. Agric. Food Res. 2025, 24, 102320. [Google Scholar] [CrossRef]
- Sun, T.; Wang, P.; Rao, S.; Zhou, X.; Wrightstone, E.; Lu, S.; Yuan, H.; Yang, Y.; Fish, T.; Thannhauser, T.; et al. Co-chaperoning of chlorophyll and carotenoid biosynthesis by ORANGE family proteins in plants. Mol. Plant 2023, 16, 1048–1065. [Google Scholar] [CrossRef]
- Jiang, B.; Zhong, Z.; Gu, L.; Zhang, X.; Wei, J.; Ye, C.; Lin, G.; Qu, G.; Xiang, X.; Wen, C.; et al. Light-induced LLPS of the CRY2/SPA1/FIO1 complex regulating mRNA methylation and chlorophyll homeostasis in Arabidopsis. Nat. Plants 2023, 9, 2042–2058. [Google Scholar] [CrossRef]
- Mao, X.; Zheng, J.; Guan, J.; Zhong, T.; Liu, L. Exploring the dominant drivers affecting soil water content and vegetation growth by decoupling meteorological indicators. J. Hydrol. 2024, 631, 130722. [Google Scholar] [CrossRef]
- Wang, C.; Zhang, K.; Liu, Q.; Zhang, X.; Shi, Z.; Wang, X.; Guo, C.; Cao, Q.; Tian, Y.; Zhu, Y.; et al. Effects of dense planting patterns on photosynthetic traits of different vertical layers and yield of wheat under different nitrogen rates. Crop J. 2024, 12, 594–604. [Google Scholar] [CrossRef]
- Kume, A.; Akitsu, T.; Nasahara, K.N. Why is chlorophyll b only used in light-harvesting systems? J. Plant Res. 2018, 131, 961–972. [Google Scholar] [CrossRef] [PubMed]
- Jahns, P.; Holzwarth, A.R. The role of the xanthophyll cycle and of lutein in photoprotection of photosystem II. Biochim. Biophys. Acta 2012, 1817, 182–193. [Google Scholar] [CrossRef] [PubMed]
- Dai, Y.; Fan, J.; Liao, Z.; Zhang, C.; Yu, J.; Feng, H.; Zhang, F.; Li, Z. Supplemental irrigation and modified plant density improved photosynthesis, grain yield and water productivity of winter wheat under ridge-furrow mulching. Agric. Water Manag. 2022, 274, 107985. [Google Scholar] [CrossRef]
- Wasaya, A.; Tahir, M.; Ali, H.; Hussain, M.; Yasir, T.A.; Sher, A.; Ijaz, M.; Sattar, A. Influence of varying tillage systems and nitrogen application on crop allometry, chlorophyll contents, biomass production and net returns of maize (Zea mays L.). Soil. Tillage Res. 2017, 170, 18–26. [Google Scholar] [CrossRef]
- Medlyn, B.E.; Dreyer, E.; Ellsworth, D.; Forstreuter, M.; Harley, P.C.; Kirschbaum, M.U.F.; Le Roux, X.; Montpied, P.; Strassemeyer, J.; Walcroft, A.; et al. Temperature response of parameters of a biochemically based model of photosynthesis. II. A review of experimental data. Plant Cell Environ. 2002, 25, 1167–1179. [Google Scholar] [CrossRef]
- Fang, H.; Li, Y.; Gu, X.; Chen, P.; Li, Y. Root characteristics, utilization of water and nitrogen, and yield of maize under biodegradable film mulching and nitrogen application. Agric. Water Manag. 2022, 262, 107392. [Google Scholar] [CrossRef]
- Liu, J.; Zhan, A.; Chen, H.; Luo, S.; Bu, L.; Chen, X.; Li, S. Response of nitrogen use efficiency and soil nitrate dynamics to soil mulching in dryland maize (Zea mays L.) fields. Nutr. Cycl. Agroecosystems 2015, 101, 271–283. [Google Scholar] [CrossRef]
- Zhang, X.; Yang, L.; Xue, X.; Kamran, M.; Ahmad, I.; Dong, Z.; Liu, T.; Jia, Z.; Zhang, P.; Han, Q. Plastic film mulching stimulates soil wet-dry alternation and stomatal behavior to improve maize yield and resource use efficiency in a semi-arid region. Field Crops Res. 2019, 233, 101–113. [Google Scholar] [CrossRef]
- Busch, F.A.; Ainsworth, E.A.; Amtmann, A.; Cavanagh, A.P.; Driever, S.M.; Ferguson, J.N.; Kromdijk, J.; Lawson, T.; Leakey, A.D.B.; Matthews, J.S.A.; et al. A guide to photosynthetic gas exchange measurements: Fundamental principles, best practice and potential pitfalls. Plant Cell Environ. 2024, 47, 3344–3364. [Google Scholar] [CrossRef]
- Huang, M.; Shan, S.; Zhou, X.; Chen, J.; Cao, F.; Jiang, L.; Zou, Y. Leaf photosynthetic performance related to higher radiation use efficiency and grain yield in hybrid rice. Field Crops Res. 2016, 193, 87–93. [Google Scholar] [CrossRef]
- Quan, H.; Feng, H.; Zhang, T.; Wu, L.; Dong, Q.g.; Siddique, K.H.M. Response of soil water, temperature, and maize productivity to different irrigation practices in an arid region. Soil. Tillage Res. 2024, 237, 105962. [Google Scholar] [CrossRef]
- Ali, S.; Xu, Y.; Jia, Q.; Ma, X.; Ahmad, I.; Adnan, M.; Gerard, R.; Ren, X.; Zhang, P.; Cai, T.; et al. Interactive effects of plastic film mulching with supplemental irrigation on winter wheat photosynthesis, chlorophyll fluorescence and yield under simulated precipitation conditions. Agric. Water Manag. 2018, 207, 1–14. [Google Scholar] [CrossRef]
- Ren, H.; Liu, M.; Zhang, J.; Liu, P.; Liu, C. Effects of agronomic traits and climatic factors on yield and yield stability of summer maize (Zea mays L) in the Huang-Huai-Hai Plain in China. Front. Plant Sci. 2022, 13, 1050064. [Google Scholar] [CrossRef]
- Yin, W.; Chai, Q.; Guo, Y.; Fan, H.; Fan, Z.; Hu, F.; Zhao, C.; Yu, A.; Coulter, J.A. No Tillage with Plastic Re-mulching Maintains High Maize Productivity via Regulating Hydrothermal Effects in an Arid Region. Front. Plant Sci. 2021, 12, 649684. [Google Scholar] [CrossRef]
- Hou, Y.; Xu, X.; Kong, L.; Zhang, Y.; Zhang, L.; Wang, L. Film-mulched drip irrigation achieves high maize yield and low N losses in semi-arid areas of northeastern China. Eur. J. Agron. 2023, 146, 126819. [Google Scholar] [CrossRef]
- Yan, S.; Weng, B.; Jing, L.; Bi, W. Effects of drought stress on water content and biomass distribution in summer maize(Zea mays L.). Front. Plant Sci. 2023, 14, 1118131. [Google Scholar] [CrossRef]
- Ma, K.; Zhang, W.; Zhang, L.; He, X.; Fan, Y.; Alam, S.; Yuan, X. Effect of Pyrazosulfuron-Methyl on the Photosynthetic Characteristics and Antioxidant Systems of Foxtail Millet. Front. Plant Sci. 2021, 12, 696169. [Google Scholar] [CrossRef]
- Nasar, J.; Wang, G.Y.; Ahmad, S.; Muhammad, I.; Zeeshan, M.; Gitari, H.; Adnan, M.; Fahad, S.; Khalid, M.H.B.; Zhou, X.B.; et al. Nitrogen fertilization coupled with iron foliar application improves the photosynthetic characteristics, photosynthetic nitrogen use efficiency, and the related enzymes of maize crops under different planting patterns. Front. Plant Sci. 2022, 13, 988055. [Google Scholar] [CrossRef] [PubMed]
- Tenenhaus, M.; Vinzi, V.E.; Chatelin, Y.-M.; Lauro, C. PLS path modeling. Comput. Stat. Data Anal. 2005, 48, 159–205. [Google Scholar] [CrossRef]










| Year | Treatment Code | Leaf Area (cm2) | |||
|---|---|---|---|---|---|
| Jointing | Heading | Flowering | Filling | ||
| 2023 | FMDI | 384.54 ± 81.86 a | 485.18 ± 34.13 a | 508.45 ± 33.88 a | 560.75 ± 80.22 a |
| FM | 281.36 ± 53.85 b | 337.31 ± 39.74 bc | 370.65 ± 54.50 bc | 430.08 ± 8.58 bc | |
| DI | 313.37 ± 61.78 ab | 376.44 ± 38.49 b | 425.63 ± 104.70 ab | 496.72 ± 45.27 ab | |
| CK | 249.84 ± 36.80 b | 291.55 ± 58.98 c | 295.79 ± 49.34 c | 387.35 ± 34.27 c | |
| 2024 | FMDI | 410.48 ± 65.43 a | 393.28 ± 49.72 a | 537.23 ± 43.19 a | 545.93 ± 40.70 a |
| FM | 276.98 ± 22.96 bc | 338.87 ± 93.67 a | 339.08 ± 34.04 b | 381.55 ± 99.55 b | |
| DI | 300.73 ± 25.57 b | 383.07 ± 59.36 a | 385.94 ± 31.86 b | 450.16 ± 80.66 ab | |
| CK | 226.46 ± 20.33 c | 292.10 ± 73.85 a | 317.31 ± 84.51 b | 329.00 ± 74.01 b | |
| Year | Treatment Code | Above-Ground Dry Weight (g) | |||
|---|---|---|---|---|---|
| Jointing | Heading | Flowering | Filling | ||
| 2023 | FMDI | 32.11 ± 2.34 a | 103.65 ± 2.88 a | 113.81 ± 6.33 a | 168.53 ± 4.97 a |
| FM | 20.25 ± 0.73 b | 65.46 ± 4.28 b | 72.87 ± 4.11 b | 97.01 ± 1.91 bc | |
| DI | 24.31 ± 1.07 b | 71.62 ± 6.73 b | 78.75 ± 1.95 b | 105.04 ± 0.28 b | |
| CK | 15.17 ± 1.41 c | 60.46 ± 4.74 b | 67.94 ± 5.70 b | 93.43 ± 0.25 c | |
| 2024 | FMDI | 31.09 ± 5.41 a | 130.62 ± 17.53 a | 139.47 ± 31.93 a | 282.77 ± 47.79 a |
| FM | 16.82 ± 5.69 bc | 58.26 ± 5.00 c | 82.40 ± 30.11 b | 132.31 ± 6.68 bc | |
| DI | 24.32 ± 5.50 ab | 93.35 ± 24.42 b | 110.26 ± 35.94 ab | 150.99 ± 28.05 b | |
| CK | 14.11 ± 2.76 c | 46.37 ± 4.15 c | 72.45 ± 7.03 b | 94.91 ± 17.11 c | |
| Year | Cultivation Mode | Yield and Yield Composition | |||||
|---|---|---|---|---|---|---|---|
| Ear Length | Ear Width | Spike Weight | Grain Weight | Thousand-Grain Weight | Yield | ||
| (cm) | (cm) | (g) | (g) | (g) | (kg ha−1) | ||
| 2023 | FMDI | 33.60 ± 1.03 a | 8.35 ± 0.13 a | 137.55 ± 6.74 a | 90.65 ± 2.10 a | 29.23 ± 0.19 a | 8394.64 ± 140.49 a |
| FM | 28.18 ± 0.97 c | 7.10 ± 0.28 b | 99.25 ± 4.25 b | 66.93 ± 2.04 c | 28.51 ± 0.52 b | 6356.69 ± 141.57 c | |
| DI | 30.98 ± 0.59 b | 7.50 ± 0.42 b | 105.15 ± 3.38 b | 81.93 ± 2.31 b | 29.11 ± 0.16 a | 7634.34 ± 897.90 b | |
| CK | 25.00 ± 0.54 d | 6.03 ± 0.35 c | 73.15 ± 3.96 c | 55.75 ± 2.24 d | 25.99 ± 0.18 c | 5960.30 ± 118.58 c | |
| 2024 | FMDI | 31.88 ± 4.88 a | 8.15 ± 1.15 a | 133.58 ± 13.50 a | 110.83 ± 9.59 a | 35.09 ± 0.66 a | 10,706.35 ± 700.53 a |
| FM | 26.75 ± 1.82 b | 7.18 ± 0.42 bc | 108.10 ± 13.66 b | 73.15 ± 8.46 c | 33.25 ± 0.51 b | 7018.10 ± 493.82 c | |
| DI | 31.08 ± 0.98 a | 7.80 ± 1.02 bc | 114.23 ± 9.15 b | 90.95 ± 7.59 b | 34.04 ± 0.52 b | 8630.05 ± 320.18 b | |
| CK | 22.53 ± 0.22 c | 6.45 ± 0.71 c | 77.10 ± 3.07 c | 65.40 ± 2.47 c | 31.26 ± 0.48 c | 6408.10 ± 1149.57 c | |
| Year | Total p | Total K | Total N | Available K | Available N | Available p | Organic Matter | pH |
|---|---|---|---|---|---|---|---|---|
| (g/kg) | (g/kg) | (g/kg) | (mg/kg) | (mg/kg) | (mg/kg) | (g/kg) | ||
| 2023 | 0.63 | 6.01 | 0.51 | 75.8 | 38.26 | 41.98 | 8.79 | 8.76 |
| 2024 | 0.61 | 10.8 | 0.85 | 102.3 | 53.7 | 22.5 | 10.2 | 7.98 |
Disclaimer/Publisher’s Note: The statements, opinions and data contained in all publications are solely those of the individual author(s) and contributor(s) and not of MDPI and/or the editor(s). MDPI and/or the editor(s) disclaim responsibility for any injury to people or property resulting from any ideas, methods, instructions or products referred to in the content. |
© 2026 by the authors. Licensee MDPI, Basel, Switzerland. This article is an open access article distributed under the terms and conditions of the Creative Commons Attribution (CC BY) license.
Share and Cite
Yan, S.; Xiong, W.; Guo, F.; Zhang, B.; Wang, J.; Harrison, M.T.; Liu, K.; Li, X.; Dong, S.; Yuan, X. Film Mulching Drip Irrigation Improves the Soil Hydrothermal Environment to Enhance Photosynthetic Efficiency and Yield of Sorghum in an Agro-Pastoral Ecotone of Northern China. Plants 2026, 15, 1157. https://doi.org/10.3390/plants15081157
Yan S, Xiong W, Guo F, Zhang B, Wang J, Harrison MT, Liu K, Li X, Dong S, Yuan X. Film Mulching Drip Irrigation Improves the Soil Hydrothermal Environment to Enhance Photosynthetic Efficiency and Yield of Sorghum in an Agro-Pastoral Ecotone of Northern China. Plants. 2026; 15(8):1157. https://doi.org/10.3390/plants15081157
Chicago/Turabian StyleYan, Siyu, Wei Xiong, Fengpeng Guo, Baichen Zhang, Jiahao Wang, Matthew Tom Harrison, Ke Liu, Xiaorui Li, Shuqi Dong, and Xiangyang Yuan. 2026. "Film Mulching Drip Irrigation Improves the Soil Hydrothermal Environment to Enhance Photosynthetic Efficiency and Yield of Sorghum in an Agro-Pastoral Ecotone of Northern China" Plants 15, no. 8: 1157. https://doi.org/10.3390/plants15081157
APA StyleYan, S., Xiong, W., Guo, F., Zhang, B., Wang, J., Harrison, M. T., Liu, K., Li, X., Dong, S., & Yuan, X. (2026). Film Mulching Drip Irrigation Improves the Soil Hydrothermal Environment to Enhance Photosynthetic Efficiency and Yield of Sorghum in an Agro-Pastoral Ecotone of Northern China. Plants, 15(8), 1157. https://doi.org/10.3390/plants15081157

