Genome-Wide Identification of the LcGA2ox Gene Family in Litchi (Litchi chinensis Sonn.) and Its Functional Analysis in Gibberellin Metabolism and Reproductive Development
Abstract
1. Introduction
2. Results
2.1. Identification and Characterization of the LcGA2ox Gene Family in Litchi
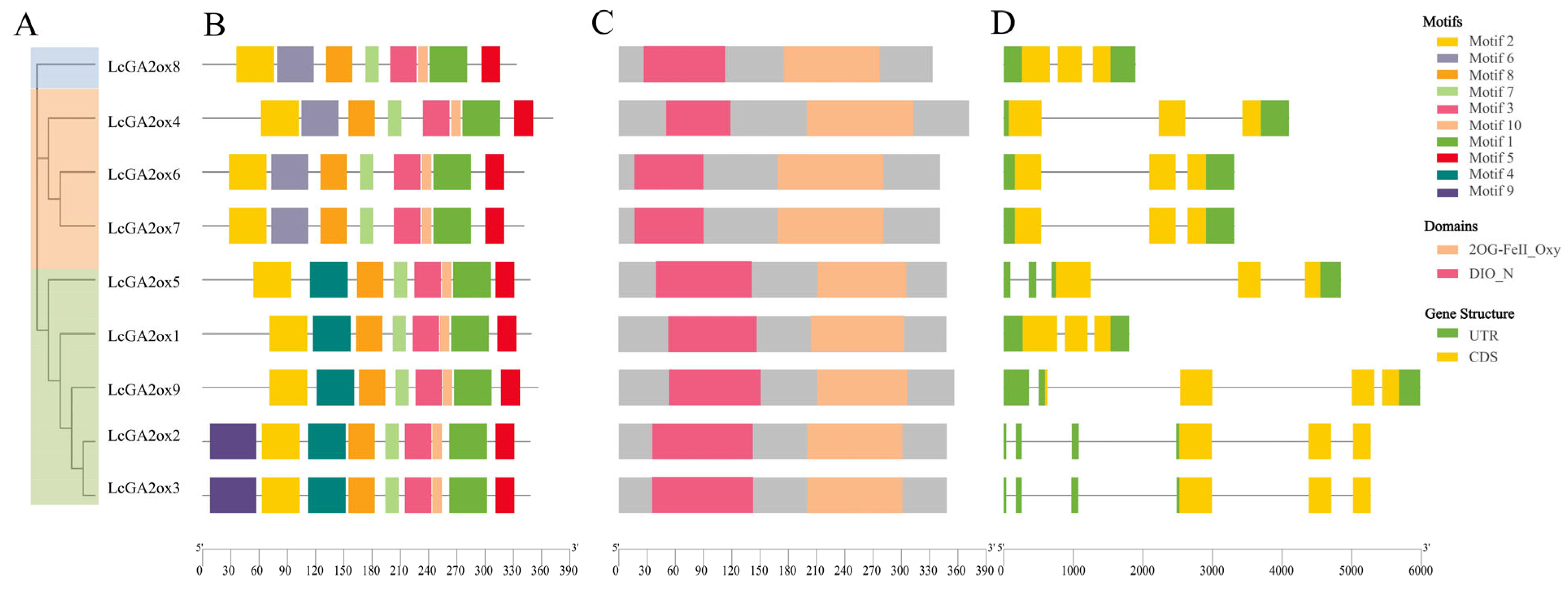
2.2. Classification of LcGA2oxs: C19-GA2ox-I, C19-GA2ox-II, and C20-GA2ox-I Subgroups
2.3. Analysis of Gene Structure, Conserved Domains, and Conserved Motifs of the LcGA2ox Gene Family in Litchi
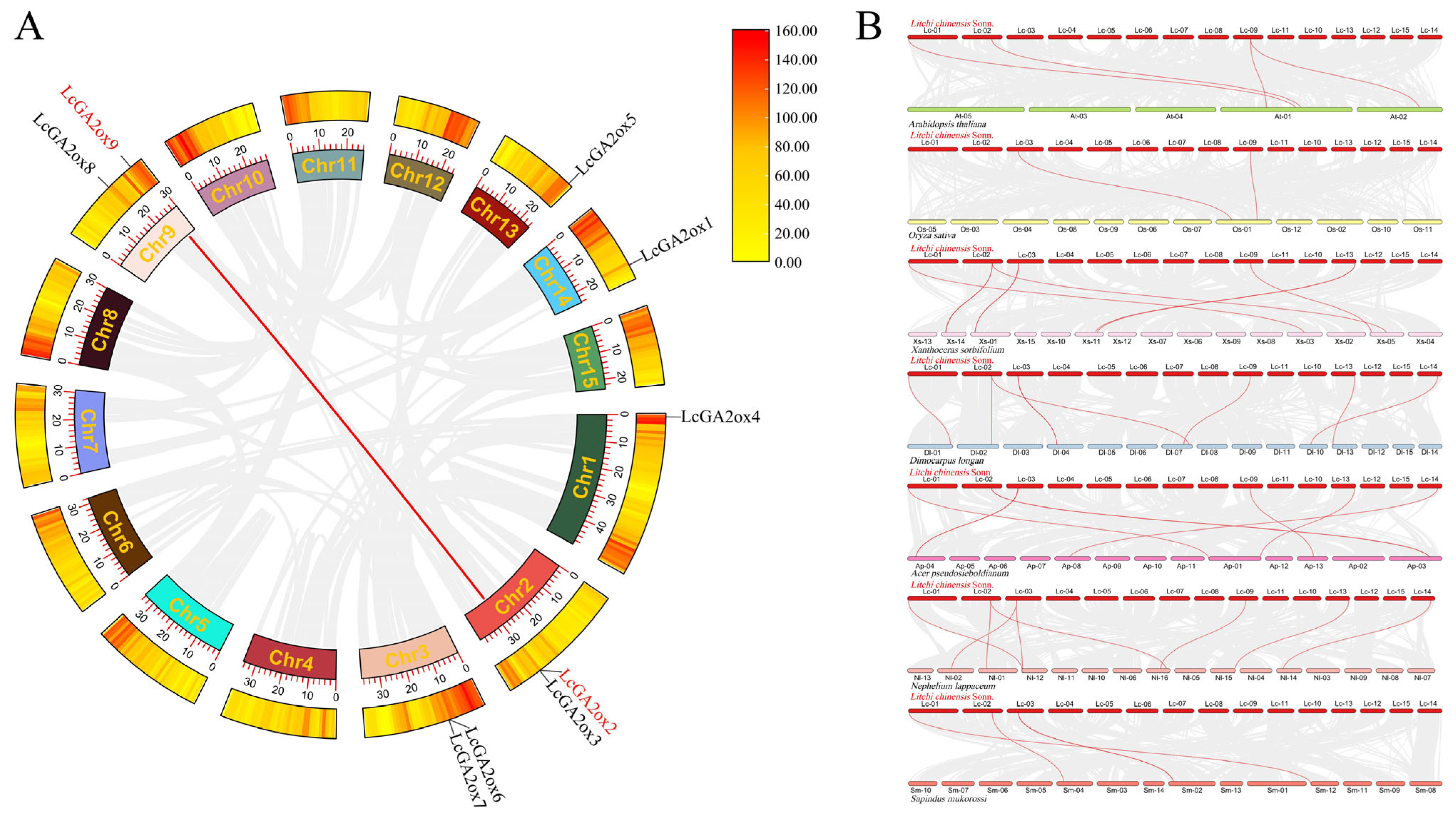
2.4. Genomic Distribution and Evolutionary Relationships of LcGA2ox Genes in Litchi
2.5. Analysis of Cis-Acting Elements in the Promoter Regions of LcGA2ox Genes in Litchi
2.6. Prediction Analysis of Protein–Protein Interactions of LcGA2ox in Litchi
2.7. Expression Pattern Analysis of LcGA2ox Genes in Litchi
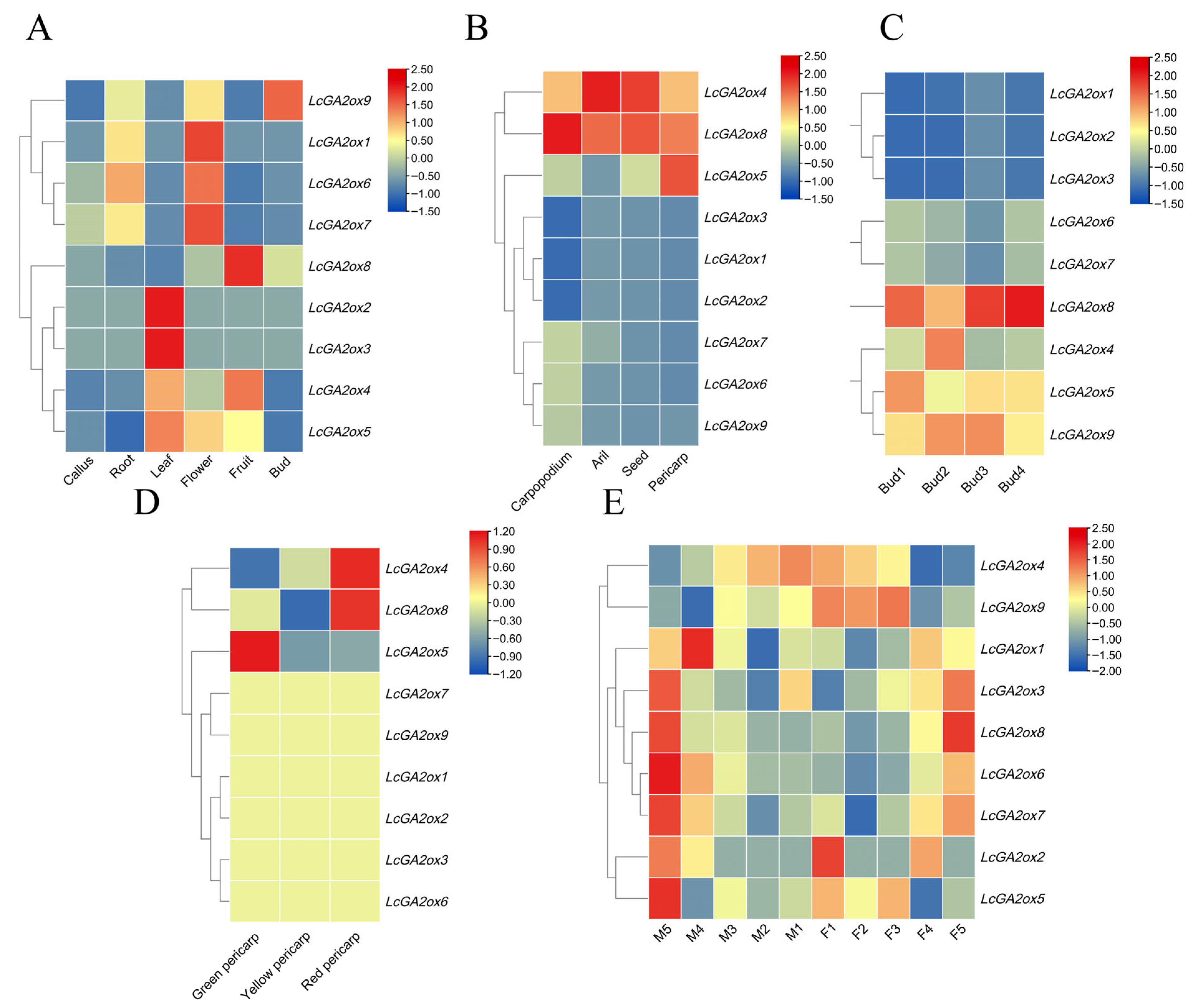
2.7.1. Comparative Analysis of LcGA2ox Gene Expression Across Litchi Tissues
2.7.2. Differential Expression of LcGA2ox Family Members Across Litchi Fruit Organs
2.7.3. Expression Patterns of LcGA2oxs in Four Developmental Stages of Litchi Leaf Buds
2.7.4. Expression Patterns of LcGA2oxs During Pericarp Coloring of Litchi
2.7.5. Expression Patterns of LcGA2oxs During the Development of Male and Female Flowers of Litchi
2.7.6. Expression Patterns of LcGA2oxs in Different Floral Organs of Litchi
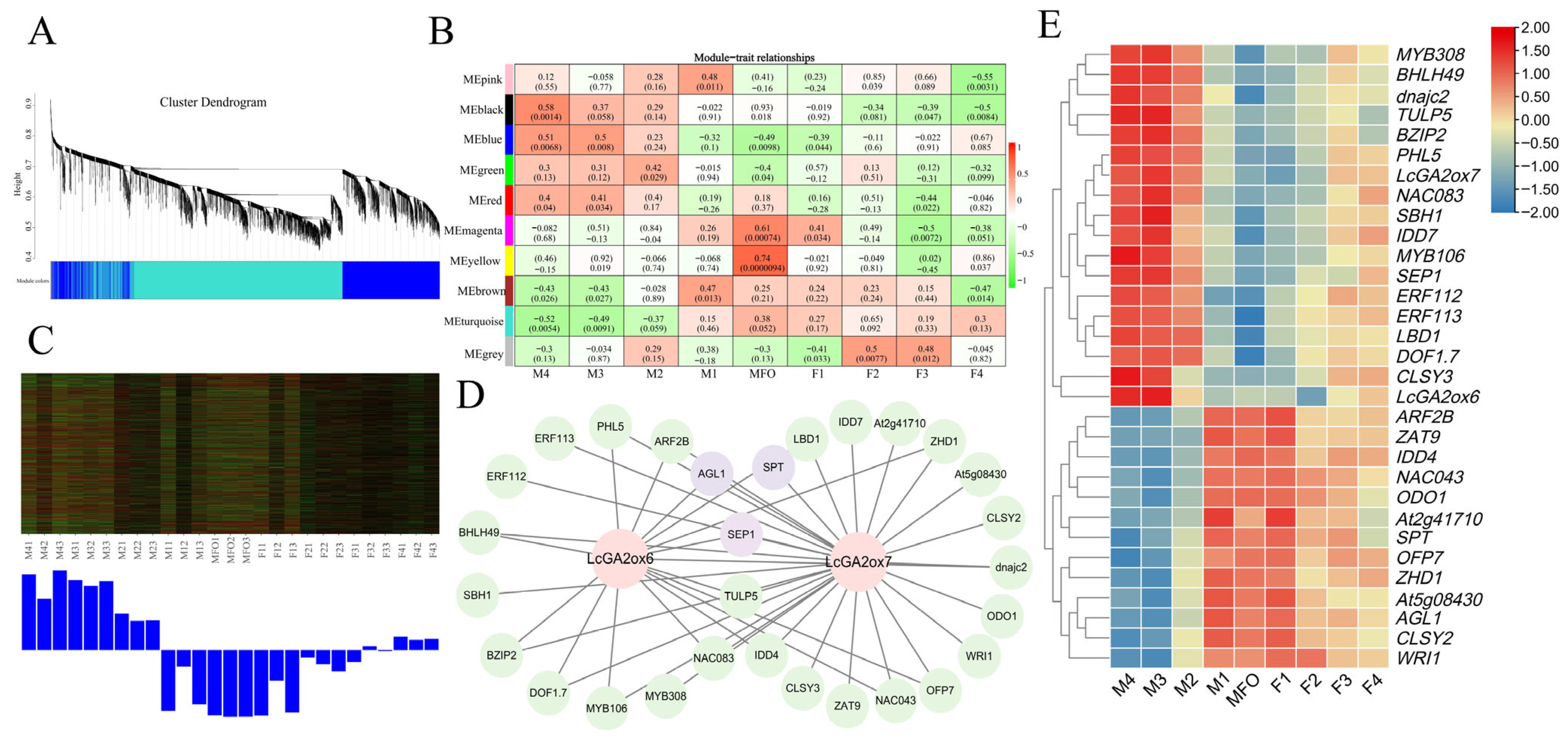
2.8. Co-Expression Analysis of Key LcGA2ox Genes
2.9. Functional Analysis of LcGA2ox6 Genes in Litchi
3. Discussion
4. Materials and Methods
4.1. Identification of Members of the LcGA2ox Gene Family
4.2. Construction of the Phylogenetic Tree of LcGA2ox Genes
4.3. Analysis of Conserved Domains, Gene Structure, and Conserved Motifs of LcGA2ox Genes
4.4. Chromosomal Distribution and Synteny Analysis of LcGA2ox Genes
4.5. Analysis of Cis-Acting Elements in LcGA2ox Gene Promoters and Prediction Analysis of Protein–Protein Interactions
4.6. Analysis of Expression Pattern in LcGA2ox Genes in Litchi
4.7. Construction and Analysis of Weighted Gene Co-Expression Networks (WGCNA)
4.8. Transformation and Screening of LcGA2ox Transgenic Plants
4.9. RNA Extraction and RT-qPCR Analysis
5. Conclusions
Supplementary Materials
Author Contributions
Funding
Data Availability Statement
Conflicts of Interest
References
- Plackett, A.R.; Thomas, S.G.; Wilson, Z.A.; Hedden, P. Gibberellin control of stamen development: A fertile field. Trends Plant Sci. 2011, 16, 568–578. [Google Scholar] [CrossRef] [PubMed]
- Wu, D.J.; Chen, Y.Y.; Xu, J.; Liu, Y.; Zhang, H.; Li, R.L. Research Progress on Plant Gibberellin Oxidases and Their Functions. Biotech. Bull. 2024, 40, 43–54. [Google Scholar] [CrossRef]
- Davis, G.; Kobayashi, M.; Phinney, B.O.; Lange, T.; Croker, S.J.; Gaskin, P.; MacMillan, J. Gibberellin Biosynthesis in Maize. Metabolic Studies with GA15, GA24, GA25, GA7, and 2,3-Dehydro-GA9. Plant Physiol. 1999, 121, 1037–1045. [Google Scholar] [CrossRef]
- He, J.; Xin, P.; Ma, X.; Chu, J.; Wang, G. Gibberellin Metabolism in Flowering Plants: An Update and Perspectives. Front. Plant Sci. 2020, 11, 532. [Google Scholar] [CrossRef] [PubMed]
- Yamaguchi, S. Gibberellin metabolism and its regulation. Annu. Rev. Plant Biol. 2008, 59, 225–251. [Google Scholar] [CrossRef]
- Li, C.; Zheng, L.; Wang, X.; Hu, Z.; Zheng, Y.; Chen, Q.; Hao, X.; Xiao, X.; Wang, X.; Wang, G.; et al. Comprehensive expression analysis of Arabidopsis GA2-oxidase genes and their functional insights. Plant Sci. 2019, 285, 1–13. [Google Scholar] [CrossRef]
- He, H.; Liang, G.; Lu, S.; Wang, P.; Liu, T.; Ma, Z.; Zuo, C.; Sun, X.; Chen, B.; Mao, J. Genome-Wide Identification and Expression Analysis of GA2ox, GA3ox, and GA20ox Are Related to Gibberellin Oxidase Genes in Grape (Vitis Vinifera L.). Genes 2019, 10, 680. [Google Scholar] [CrossRef] [PubMed]
- Li, Y.B.; Zhu, M.Y.; Yang, X.R.; Li, Y.; He, Y.; Qi, M.F.; Li, T.L. Research Progress on Gibberellin 2-oxidases Genes in Plants. Acta Hortic. Sin. 2018, 45, 1844–1856. [Google Scholar] [CrossRef]
- Li, Q.X.; Zhang, L.; Wang, Y.; Huang, X.X. Research Progress on Gibberellin Regulating Plant Flowering and Floral Organ Development. Chin. J. Cell Biol. 2019, 41, 746–758. [Google Scholar] [CrossRef]
- Hsieh, K.-T.; Chen, Y.-T.; Hu, T.-J.; Lin, S.-M.; Hsieh, C.-H.; Liu, S.-H.; Shiue, S.-Y.; Lo, S.-F.; Wang, I.W.; Tseng, C.-S.; et al. Comparisons within the Rice GA 2-Oxidase Gene Family Revealed Three Dominant Paralogs and a Functional Attenuated Gene that Led to the Identification of Four Amino Acid Variants Associated with GA Deactivation Capability. Rice 2021, 14, 70. [Google Scholar] [CrossRef]
- Zhang, S.; Gottschalk, C.; van Nocker, S. Conservation and divergence of expression of GA2-oxidase homeologs in apple (Malus x domestica Borkh.). Front. Plant Sci. 2023, 14, 1117069. [Google Scholar] [CrossRef]
- Li, X.; Zhang, J.; Guo, X.; Qiu, L.; Chen, K.; Wang, J.; Cheng, T.; Zhang, Q.; Zheng, T. Genome-Wide Analysis of the Gibberellin-Oxidases Family Members in Four Prunus Species and a Functional Analysis of PmGA2ox8 in Plant Height. Int. J. Mol. Sci. 2024, 25, 8697. [Google Scholar] [CrossRef]
- Cheng, J.; Ma, J.; Zheng, X.; Lv, H.; Zhang, M.; Tan, B.; Ye, X.; Wang, W.; Zhang, L.; Li, Z.; et al. Functional Analysis of the Gibberellin 2-oxidase Gene Family in Peach. Front. Plant Sci. 2021, 12, 619158. [Google Scholar] [CrossRef]
- Gargul, J.M.; Mibus, H.; Serek, M. Molecular approach to plant growth regulation by constitutive overexpression of Nicotiana GA2OX in KALANCHOË BLOSSFELDIANA. Acta Hortic. 2015, 1077, 165–171. [Google Scholar] [CrossRef]
- Martínez-Bello, L.; Moritz, T.; López-Díaz, I. Silencing C19-GA 2-oxidases induces parthenocarpic development and inhibits lateral branching in tomato plants. J. Exp. Bot. 2015, 66, 5897–5910. [Google Scholar] [CrossRef]
- Giacomelli, L.; Rota-Stabelli, O.; Masuero, D.; Acheampong, A.K.; Moretto, M.; Caputi, L.; Vrhovsek, U.; Moser, C. Gibberellin metabolism in Vitis vinifera L. during bloom and fruit-set: Functional characterization and evolution of grapevine gibberellin oxidases. J. Exp. Bot. 2013, 64, 4403–4419. [Google Scholar] [CrossRef]
- Hu, Y.X.; Ming, X.; Tao, Y.B.; Xu, Z.F. Ectopic Expression of Gibberellin Degradase Gene Promotes Flowering Transition in Woody Plant Jatropha curcas. Mol. Plant Breed. 2024, 22, 439–445. [Google Scholar] [CrossRef]
- Chen, C.J. Analysis of the Molecular Regulatory Network for Sex Differentiation of Litchi Flowers. Ph.D. Thesis, South China Agricultural University, Guangzhou, China, 2020. [Google Scholar] [CrossRef]
- Chen, H.B.; Su, Z.X.; Zhang, R.; Zhang, H.N.; Ding, F.; Zhou, B.Y. Research Progress on Litchi Flower Bud Differentiation. Sci. Agric. Sin. 2014, 47, 1774–1783. [Google Scholar]
- Wei, Y.; Dong, C.; Zhang, H.; Zheng, X.; Shu, B.; Shi, S.; Li, W. Transcriptional changes in litchi (Litchi chinensis Sonn.) inflorescences treated with uniconazole. PLoS ONE 2017, 12, e0176053. [Google Scholar] [CrossRef] [PubMed]
- Wei, Y.Z.; Dong, C.; Wang, Y.; Zheng, X.W.; Li, W.C. Effects of Uniconazole on Endogenous Hormones During Litchi Flower Development. Chin. J. Trop. Crops 2017, 38, 1188–1192. [Google Scholar]
- Chen, C.; Wu, Y.; Li, J.; Wang, X.; Zeng, Z.; Xu, J.; Liu, Y.; Feng, J.; Chen, H.; He, Y.; et al. TBtools-II: A “one for all, all for one” bioinformatics platform for biological big-data mining. Mol. Plant 2023, 16, 1733–1742. [Google Scholar] [CrossRef]
- Hauvermale, A.L.; Ariizumi, T.; Steber, C.M. The roles of the GA receptors GID1a, GID1b, and GID1c in sly1-independent GA signaling. Plant Signal Behav. 2014, 9, e28030. [Google Scholar] [CrossRef] [PubMed]
- Lee, S.; Cheng, H.; King, K.E.; Wang, W.; He, Y.; Hussain, A.; Lo, J.; Harberd, N.P.; Peng, J. Gibberellin regulates Arabidopsis seed germination via RGL2, a GAI/RGA-like gene whose expression is up-regulated following imbibition. Genes Dev. 2002, 16, 646–658. [Google Scholar] [CrossRef] [PubMed]
- Regnault, T.; Davière, J.M.; Heintz, D.; Lange, T.; Achard, P. The gibberellin biosynthetic genes AtKAO1 and AtKAO2 have overlapping roles throughout Arabidopsis development. Plant J. 2014, 80, 462–474. [Google Scholar] [CrossRef] [PubMed]
- Yu, H.; Ito, T.; Zhao, Y.; Peng, J.; Kumar, P.; Meyerowitz, E.M. Floral homeotic genes are targets of gibberellin signaling in flower development. Proc. Natl. Acad. Sci. USA 2004, 101, 7827–7832. [Google Scholar] [CrossRef]
- Wang, Z.; Liu, L.; Cheng, C.; Ren, Z.; Xu, S.; Li, X. GAI Functions in the Plant Response to Dehydration Stress in Arabidopsis thaliana. Int. J. Mol. Sci. 2020, 21, 819. [Google Scholar] [CrossRef]
- Chen, Y.; Hui, S.; Li, H.; Jiao, G.; Cao, R.; Zhou, L.; Wang, J.; Mawia, A.M.; Yang, L.; Wu, Y.; et al. A MYB61-SWB9-KOs module regulates grain chalkiness via gibberellin biosynthesis in rice endosperm. Plant Biotechnol. J. 2025, 23, 2793–2808. [Google Scholar] [CrossRef]
- Jin, Y.; Song, X.; Chang, H.; Zhao, Y.; Cao, C.; Qiu, X.; Zhu, J.; Wang, E.; Yang, Z.; Yu, N. The GA-DELLA-OsMS188 module controls male reproductive development in rice. New Phytol. 2022, 233, 2629–2642. [Google Scholar] [CrossRef]
- Lee, D.H.; Lee, I.C.; Kim, K.J.; Kim, D.S.; Na, H.J.; Lee, I.-J.; Kang, S.-M.; Jeon, H.-W.; Le, P.Y.; Ko, J.-H. Expression of gibberellin 2-oxidase 4 from Arabidopsis under the control of a senescence-associated promoter results in a dominant semi-dwarf plant with normal flowering. J. Plant Biol. 2014, 57, 106–116. [Google Scholar] [CrossRef]
- Rieu, I.; Eriksson, S.; Powers, S.J.; Gong, F.; Griffiths, J.; Woolley, L.; Benlloch, R.; Nilsson, O.; Thomas, S.G.; Hedden, P.; et al. Genetic analysis reveals that C19-GA 2-oxidation is a major gibberellin inactivation pathway in Arabidopsis. Plant Cell 2008, 20, 2420–2436. [Google Scholar] [CrossRef]
- Sakai, M.; Sakamoto, T.; Saito, T.; Matsuoka, M.; Tanaka, H.; Kobayashi, M. Expression of novel rice gibberellin 2-oxidase gene is under homeostatic regulation by biologically active gibberellins. J. Plant Res. 2003, 116, 161–164. [Google Scholar] [CrossRef] [PubMed]
- Yamauchi, Y.; Takeda-Kamiya, N.; Hanada, A.; Ogawa, M.; Kuwahara, A.; Seo, M.; Kamiya, Y.; Yamaguchi, S. Contribution of gibberellin deactivation by AtGA2ox2 to the suppression of germination of dark-imbibed Arabidopsis thaliana seeds. Plant Cell Physiol. 2007, 48, 555–561. [Google Scholar] [CrossRef] [PubMed]
- Lo, S.F.; Yang, S.Y.; Chen, K.T.; Hsing, Y.I.; Zeevaart, J.A.; Chen, L.J.; Yu, S.M. A novel class of gibberellin 2-oxidases control semidwarfism, tillering, and root development in rice. Plant Cell 2008, 20, 2603–2618. [Google Scholar] [CrossRef]
- Schomburg, F.M.; Bizzell, C.M.; Lee, D.J.; Zeevaart, J.A.; Amasino, R.M. Overexpression of a novel class of gibberellin 2-oxidases decreases gibberellin levels and creates dwarf plants. Plant Cell 2003, 15, 151–163. [Google Scholar] [CrossRef]
- Zhao, X.Y.; Zhu, D.F.; Zhou, B.; Peng, W.S.; Lin, J.Z.; Huang, X.Q.; He, R.Q.; Zhuo, Y.H.; Peng, D.; Tang, D.Y.; et al. Over-expression of the AtGA2ox8 gene decreases the biomass accumulation and lignification in rapeseed (Brassica napus L.). J. Zhejiang Univ. Sci. B 2010, 11, 471–481. [Google Scholar] [CrossRef] [PubMed]
- Huang, J.; Tang, D.; Shen, Y.; Qin, B.; Hong, L.; You, A.; Li, M.; Wang, X.; Yu, H.; Gu, M.; et al. Activation of gibberellin 2-oxidase 6 decreases active gibberellin levels and creates a dominant semi-dwarf phenotype in rice (Oryza sativa L.). J. Genet. Genom. 2010, 37, 23–36. [Google Scholar] [CrossRef]
- Su, H.; Qi, H.; Yin, S. Overexpression of the Poa pratensis GA2ox gene family significantly reduced the plant height of transgenic Arabidopsis thaliana and Poa pratensis. Plant Physiol. Biochem. 2024, 216, 109154. [Google Scholar] [CrossRef]
- Ruan, X.; Zhang, M.; Ling, T.; Hei, X.; Zhang, J. The GA2ox Gene Family in Solanum pennellii: Genome-Wide Identification and Expression Analysis Under Salinity Stresses. Genes 2025, 16, 158. [Google Scholar] [CrossRef]
- Zhao, S.; Wu, L.; Xu, Y.; Nie, Y. Fe(II) and 2-oxoglutarate-dependent dioxygenases for natural product synthesis: Molecular insights into reaction diversity. Nat. Prod. Rep. 2025, 42, 67–92. [Google Scholar] [CrossRef]
- Huang, W.; Gong, Z.; Li, J.; Ding, J. Crystal structure of Drosophila melanogaster tryptophan 2,3-dioxygenase reveals insights into substrate recognition and catalytic mechanism. J. Struct. Biol. 2013, 181, 291–299. [Google Scholar] [CrossRef]
- Cannon, S.B.; Mitra, A.; Baumgarten, A.; Young, N.D.; May, G. The roles of segmental and tandem gene duplication in the evolution of large gene families in Arabidopsis thaliana. BMC Plant Biol. 2004, 4, 10. [Google Scholar] [CrossRef]
- Xiao, Y.; Zhang, X.; Du, B.; Turupu, M.; Zhang, Q.; Yao, Q.; Wang, X.; Wen, Z.; Wang, S.; Lu, W.; et al. The PavDREB1E–PavD8–PavHY5 module integrates light and gibberellin signals to regulate sweet cherry anthocyanin biosynthesis. Plant Physiol. 2025, 199, kiaf616. [Google Scholar] [CrossRef]
- Chen, S.; Wang, X.; Zhang, L.; Lin, S.; Liu, D.; Wang, Q.; Cai, S.; El-Tanbouly, R.; Gan, L.; Wu, H.; et al. Identification and characterization of tomato gibberellin 2-oxidases (GA2oxs) and effects of fruit-specific SlGA2ox1 overexpression on fruit and seed growth and development. Hortic. Res. 2016, 3, 16059. [Google Scholar] [CrossRef]
- Zhou, Y.; Underhill, S.J. Breadfruit (Artocarpus altilis) gibberellin 2-oxidase genes in stem elongation and abiotic stress response. Plant Physiol. Biochem. 2016, 98, 81–88. [Google Scholar] [CrossRef] [PubMed]
- Teshome, S.; Kebede, M. Analysis of regulatory elements in GA2ox, GA3ox and GA20ox gene families in Arabidopsis thaliana: An important trait. Biotechnol. Biotechnol. Equip. 2021, 35, 1603–1612. [Google Scholar] [CrossRef]
- Rieu, I.; Ruiz-Rivero, O.; Fernandez-Garcia, N.; Griffiths, J.; Powers, S.J.; Gong, F.; Linhartova, T.; Eriksson, S.; Nilsson, O.; Thomas, S.G.; et al. The gibberellin biosynthetic genes AtGA20ox1 and AtGA20ox2 act, partially redundantly, to promote growth and development throughout the Arabidopsis life cycle. Plant J. 2008, 53, 488–504. [Google Scholar] [CrossRef] [PubMed]
- Zhai, R.; Wang, Z.; Yang, C.; Lin-Wang, K.; Espley, R.; Liu, J.; Li, X.; Wu, Z.; Li, P.; Guan, Q.; et al. PbGA2ox8 induces vascular-related anthocyanin accumulation and contributes to red stripe formation on pear fruit. Hortic. Res. 2019, 6, 137. [Google Scholar] [CrossRef] [PubMed]
- Xiao, H.S.; Lü, L.X.; Chen, Z.T. Dynamic Changes of Endogenous Hormones in Stamens and Pistils During Litchi Flower Development. Chin. J. Appl. Environ. Biol. 2003, 9, 11–15. [Google Scholar]
- Ditta, G.; Pinyopich, A.; Robles, P.; Pelaz, S.; Yanofsky, M.F. The SEP4 gene of Arabidopsis thaliana functions in floral organ and meristem identity. Curr. Biol. 2004, 14, 1935–1940. [Google Scholar] [CrossRef]
- Flanagan, C.A.; Hu, Y.; Ma, H. Specific expression of the AGL1 MADS-box gene suggests regulatory functions in Arabidopsis gynoecium and ovule development. Plant J. 1996, 10, 343–353. [Google Scholar] [CrossRef]
- Rivarola-Sena, A.C.; Vialette, A.C.; Andres-Robin, A.; Chambrier, P.; Bideau, L.; Franco-Zorrilla, J.M.; Scutt, C.P. Evolution of the basic helix–loop–helix transcription factor SPATULA and its role in gynoecium development. Ann. Bot. 2024, 134, 1037–1054. [Google Scholar] [CrossRef]
- Hu, G.; Feng, J.; Xiang, X.; Wang, J.; Salojärvi, J.; Liu, C.; Wu, Z.; Zhang, J.; Liang, X.; Jiang, Z.; et al. Two divergent haplotypes from a highly heterozygous lychee genome suggest independent domestication events for early and late-maturing cultivars. Nat. Genet. 2022, 54, 73–83. [Google Scholar] [CrossRef]
- Zhang, H.-N.; Wei, Y.-Z.; Shen, J.-Y.; Lai, B.; Huang, X.-M.; Ding, F.; Su, Z.-X.; Chen, H.-B. Transcriptomic analysis of floral initiation in litchi (Litchi chinensis Sonn.) based on de novo RNA sequencing. Plant Cell Rep. 2014, 33, 1723–1735. [Google Scholar] [CrossRef]
- Lai, B.; Hu, B.; Qin, Y.H.; Zhao, J.T.; Wang, H.C.; Hu, G.B. Transcriptomic analysis of Litchi chinensis pericarp during maturation with a focus on chlorophyll degradation and flavonoid biosynthesis. BMC Genom. 2015, 16, 225. [Google Scholar] [CrossRef]
- Guan, H.; Wang, H.; Huang, J.; Liu, M.; Chen, T.; Shan, X.; Chen, H.; Shen, J. Genome-Wide Identification and Expression Analysis of MADS-Box Family Genes in Litchi (Litchi chinensis Sonn.) and Their Involvement in Floral Sex Determination. Plants 2021, 10, 2142. [Google Scholar] [CrossRef]
- Clough, S.J.; Bent, A.F. Floral dip: A simplified method for Agrobacterium-mediated transformation of Arabidopsis thaliana. Plant J. 1998, 16, 735–743. [Google Scholar] [CrossRef] [PubMed]
- Rao, X.; Huang, X.; Zhou, Z.; Lin, X. An improvement of the 2ˆ(-delta delta CT) method for quantitative real-time polymerase chain reaction data analysis. Biostat. Bioinform. Biomath. 2013, 3, 71–85. [Google Scholar] [PubMed]










| Gene Name | Gene ID | Number of Amino Acid | Molecular Weight (kDa) | Theoretical pI | Instability Index | Aliphatic Index | Grand Average of Hydropathicity | Sub-Cellular Location |
|---|---|---|---|---|---|---|---|---|
| LcGA2ox1 | LITCHI006115 | 348 | 39.81 | 6.56 | 40.7 | 82.64 | −0.311 | cytosol |
| LcGA2ox2 | LITCHI013387 | 347 | 39.96 | 6.22 | 51.29 | 73.6 | −0.453 | nucleus |
| LcGA2ox3 | LITCHI013389 | 347 | 39.96 | 6.22 | 51.29 | 73.6 | −0.453 | nucleus |
| LcGA2ox4 | LITCHI014295 | 371 | 41.01 | 6.07 | 50.94 | 84.07 | −0.053 | chloroplast |
| LcGA2ox5 | LITCHI025158 | 347 | 39.70 | 8.62 | 38.99 | 82.28 | −0.499 | cytosol |
| LcGA2ox6 | LITCHI026603 | 340 | 38.00 | 8.87 | 39.98 | 86.88 | −0.303 | chloroplast |
| LcGA2ox7 | LITCHI026618 | 340 | 37.96 | 9 | 42.41 | 87.18 | −0.295 | chloroplast |
| LcGA2ox8 | LITCHI028803 | 332 | 37.41 | 8.4 | 35.21 | 86.63 | −0.272 | cytosol |
| LcGA2ox9 | LITCHI029529 | 355 | 40.63 | 6.23 | 43.38 | 78.23 | −0.354 | cytosol |
Disclaimer/Publisher’s Note: The statements, opinions and data contained in all publications are solely those of the individual author(s) and contributor(s) and not of MDPI and/or the editor(s). MDPI and/or the editor(s) disclaim responsibility for any injury to people or property resulting from any ideas, methods, instructions or products referred to in the content. |
© 2026 by the authors. Licensee MDPI, Basel, Switzerland. This article is an open access article distributed under the terms and conditions of the Creative Commons Attribution (CC BY) license.
Share and Cite
Song, W.; Hu, F.; Chen, Z.; Yan, T.; He, Y.; Zhang, H.; Shang, B. Genome-Wide Identification of the LcGA2ox Gene Family in Litchi (Litchi chinensis Sonn.) and Its Functional Analysis in Gibberellin Metabolism and Reproductive Development. Plants 2026, 15, 914. https://doi.org/10.3390/plants15060914
Song W, Hu F, Chen Z, Yan T, He Y, Zhang H, Shang B. Genome-Wide Identification of the LcGA2ox Gene Family in Litchi (Litchi chinensis Sonn.) and Its Functional Analysis in Gibberellin Metabolism and Reproductive Development. Plants. 2026; 15(6):914. https://doi.org/10.3390/plants15060914
Chicago/Turabian StyleSong, Weinan, Fuchu Hu, Zhe Chen, Tingting Yan, Yukun He, Hongna Zhang, and Boxing Shang. 2026. "Genome-Wide Identification of the LcGA2ox Gene Family in Litchi (Litchi chinensis Sonn.) and Its Functional Analysis in Gibberellin Metabolism and Reproductive Development" Plants 15, no. 6: 914. https://doi.org/10.3390/plants15060914
APA StyleSong, W., Hu, F., Chen, Z., Yan, T., He, Y., Zhang, H., & Shang, B. (2026). Genome-Wide Identification of the LcGA2ox Gene Family in Litchi (Litchi chinensis Sonn.) and Its Functional Analysis in Gibberellin Metabolism and Reproductive Development. Plants, 15(6), 914. https://doi.org/10.3390/plants15060914

