Assessment of Intraspecific Diversity and Screening of Elite Genotypes of Atriplex canescens as a Host Plant for Cistanche deserticola
Abstract
1. Introduction
2. Results
2.1. Genetic Diversity Analysis of A. canescens Genotypes Based on ITS Sequences
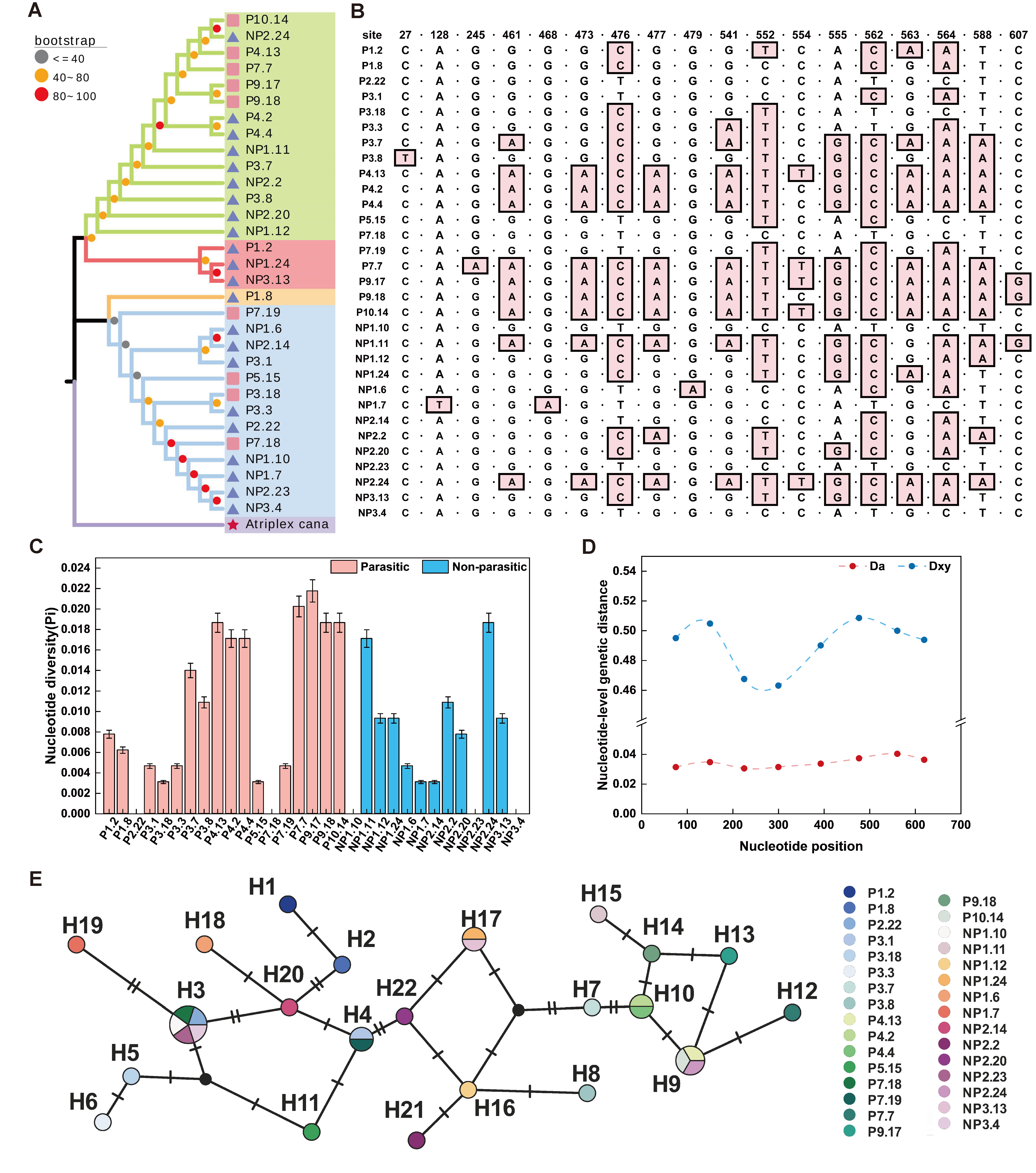
2.1.1. Basic Characteristics and Genetic Distances of ITS Sequences
2.1.2. Analysis of Polymorphic Sites
2.1.3. Comparison of Genetic Diversity Among Genotypes
2.2. Phenotypic Diversity Among A. canescens Genotypes
2.2.1. Plant Agronomic Traits

| Month | Plant Height Growth Rate (%) | Branching Growth Rate (%) | Node Number Growth Rate (%) | Stem Base Thickness Growth Rate (%) |
|---|---|---|---|---|
| July to August | 77.5 | 256.3 | 66.6 | 20 |
| August to September | 45.5 | 70.2 | 28.5 | 22.2 |
| September to October | 4.4 | 8.2 | 2.9 | 4.5 |
| Sum. | 185 | 556.3 | 120.3 | 147.4 |
| Agronomic Traits | CV (%) | H′ | ||||||||
|---|---|---|---|---|---|---|---|---|---|---|
| July | August | September | October | Average | July | August | September | October | Average | |
| H (cm) | 14.69 | 19.64 | 24.33 | 21.47 | 19.98 | 1.48 | 1.74 | 1.69 | 1.48 | 1.60 |
| BN (each) | 23.02 | 39.33 | 80.30 | 63.04 | 51.42 | 1.30 | 1.32 | 1.35 | 1.38 | 1.42 |
| NN (each) | 16.78 | 18.65 | 18.64 | 18.69 | 17.94 | 1.51 | 1.40 | 1.32 | 1.45 | 1,34 |
| SBD (mm) | 10.36 | 14.10 | 14.84 | 17.78 | 14.27 | 1.47 | 1.33 | 1.14 | 1.15 | 1.27 |
2.2.2. Leaf Morphological Characteristics
| Indicator | AVG | SD | CV (%) |
|---|---|---|---|
| Leaf length (cm) | 4.54 | 0.906 | 20 |
| Maximum width (cm) | 0.61 | 0.067 | 11 |
| Leaf area (cm2) | 1.97 | 0.374 | 19 |
| Shape coefficient | 0.68 | 0.027 | 4 |
| Classification | Leaf Area Range | Shape Factor Range | Sample Number | Percentage |
|---|---|---|---|---|
| Large leaf | ≥2.50 | ≥0.68 | P3.1, NP2.23, NP3.13 | 17.6% |
| Medium leaf | 1.80~2.49 | 0.66~0.68 | P1.8, P3.3, P3.7, NP1.7, NP2.2, NP2.20, NP2.24, NP3.4 | 47.1% |
| Small leaf | <1.80 | <0.66 | P1.2, P3.8, P4.2, NP1.11, NP1.12, NP1.24 | 35.3% |
2.3. Photosynthetic Physiological Diversity Among A. canescens Genotypes
2.4. Correlation Analysis Among Traits in Different A. canescens Genotypes
2.5. TOPSIS Comprehensive Evaluation
3. Discussion
3.1. Intraspecific Diversity and Ecological Adaptation of A. canescens
3.2. Correlation Mechanisms Between Key Traits and Host Suitability for C. deserticola
3.3. Innovative Value and Application Prospects of the Comprehensive Evaluation System
3.4. Limitations and Future Prospects
4. Materials and Methods
4.1. Experimental Materials and Cultivation Background
4.2. Measurement Indicators and Methods
4.2.1. ITS Molecular Marker
The Method of DNA Extraction
4.2.2. Agronomic Traits of Different Plant Genotypes
4.2.3. Leaf Morphological Characteristics
4.2.4. Chlorophyll Fluorescence Parameters
4.3. Data Processing and Analysis Methods
4.3.1. ITS Sequence Analysis
4.3.2. Data Processing and Statistical Analysis
4.3.3. TOPSIS Model for Comprehensive Evaluation
5. Conclusions
Supplementary Materials
Author Contributions
Funding
Data Availability Statement
Acknowledgments
Conflicts of Interest
References
- Zhang, S.; Ma, Y.; Chen, J.; Yu, M.; Zhao, Q.; Jing, B.; Yang, N.; Ma, X.; Wang, Y. Chemical composition, pharmacological effects, and parasitic mechanisms of Cistanche deserticola: An update. Phytomedicine 2024, 132, 155808. [Google Scholar] [CrossRef]
- Wang, F.M.; Zhuo, B.Y.; Wang, S.; Lou, J.; Zhang, Y.; Chen, Q.L.; Shi, Z.Y.; Song, Y.L.; Tu, P.F. Atriplex canescens: A new host for Cistanche deserticola. Heliyon 2021, 7, e07368. [Google Scholar] [CrossRef]
- Piwowarczyk, R.; Ochmian, I.; Lachowicz, S.; Kapusta, I.; Sotek, Z.; Błaszak, M. Phytochemical parasite-host relations and interactions: A Cistanche armena case study. Sci. Total Environ. 2020, 716, 137071. [Google Scholar] [CrossRef] [PubMed]
- Feng, R.; Wei, H.; Xu, R.; Liu, S.; Wei, J.; Guo, K.; Qiao, H.; Xu, C. Combined Metabolome and Transcriptome Analysis Highlights the Host’s Influence on Cistanche deserticola Metabolite Accumulation. Int. J. Mol. Sci. 2023, 24, 7968. [Google Scholar] [CrossRef] [PubMed]
- Kong, D.S. Morphological characteristics and eco-physiological adaptability of Atriplex canescens: A review. Chin. J. Ecol. 2013, 32, 210–216. [Google Scholar]
- Zheng, S.X.; Ma, Y.L. Approach on Atriplex canescens’ Phenological and Interspecific Forms of Variability. Sci. Technol. Qinghai Agric. For. 2003, 2, 15–16. [Google Scholar]
- Wang, X.M.; Yang, D.Y.; Tian, Y.Z.; Tu, P.F.; Sun, Q.S.; Li, X.B. Genetic relationship between parasitized and non-parasitized Haloxylon ammodendron in the Alxa Desert. J. Syst. Evol. 2009, 47, 255–262. [Google Scholar] [CrossRef]
- Shen, L.; Xu, R.; Liu, S.; Xu, C.Q.; Peng, F.; Li, X.J.; Zhu, G.Q.; Xie, C.X.; Zhu, J.; Liu, T.N.; et al. Parasitic relationship of Cistanche deserticola and host-plant Haloxylon ammodendron based on genetic variation of host. Chin. Herb. Med. 2019, 11, 267–274. [Google Scholar] [CrossRef]
- Xu, J.R.; Yang, F.C.; Qin, F.C.; Meng, S.; Lu, J.K. Individual Plant Response and Interspecific Relationship Changes Under Drought Stress: Exemplified by Parasitic Plants: Exemplified by Parasitic Plants. World For. Res. 2025, 38, 9–16. [Google Scholar]
- Li, S.X.; Zheng, L.L.; Chen, S.Y.; Lan, Z.X.; Chen, Y.J.; Xia, J.Q.; Zhou, X.T. Effect of the Host Plant Salvia miltiorrhiza on the Growth of Santalum album Seedlings. Clim. Justice Chart. Mov. 2024, 47, 290–294. [Google Scholar]
- Guo, H.; Cui, Y.N.; Pan, Y.Q.; Wang, S.M.; Bao, A.K. Sodium chloride facilitates the secretohalophyte Atriplex canescens adaptation to drought stress. Plant Physiol. Biochem. 2020, 150, 99–108. [Google Scholar] [CrossRef]
- Dong, L.; Pan, J.; Guo, P.; You, Q.; Xue, X. Varied responses of Atriplex canescens to different intensities of drought, salinity, and their coupled stresses. Ann. Bot. 2026, 137, 471–481. [Google Scholar] [CrossRef]
- Wang, S.; Zhou, H.; He, Z.; Ma, D.; Sun, W.; Xu, X.; Tian, Q. Effects of Drought Stress on Leaf Functional Traits and Biomass Characteristics of Atriplex canescens. Plants 2024, 13, 2006. [Google Scholar] [CrossRef]
- Ma, D.; He, Z.; Bai, X.; Wang, W.; Zhao, P.; Lin, P.; Zhou, H. Atriplex canescens, a valuable plant in soil rehabilitation and forage production. A review. Sci. Total Environ. 2022, 804, 150287. [Google Scholar] [CrossRef] [PubMed]
- Li, C.; Gao, T.; Wang, X.; Qu, S.; Yang, Y.; Zuo, M.; Wang, J.; Wang, H.; Zhou, G.; Liu, Y. Phytoremediation Potential and Physiological Mechanisms Underlying Metallic Extraction of Suaeda glauca, Artemisia desertorum, and Atriplex canescens. Int. J. Environ. Res. Public Health 2022, 19, 16035. [Google Scholar] [CrossRef] [PubMed]
- Dodd, M.B.; Lauenroth, W.K.; Welker, J.M. Differential water resource use by herbaceous and woody plant life-forms in a shortgrass steppe community. Oecologia 1998, 117, 504–512. [Google Scholar] [CrossRef]
- Thudi, M.; Palakurthi, R.; Schnable, J.; Chitikineni, A.; Dreisigacker, S.; Mace, E.; Srivastava, R.K.; Satyavathi, C.T.; Odeny, D.; Tiwari, V.K.; et al. Genomic resources in plant breeding for sustainable agriculture. J. Plant Physiol. 2021, 257, 153351. [Google Scholar] [CrossRef]
- Zhang, Y.; Cao, Y.F.; Huo, H.L.; Xu, J.Y.; Tian, L.M.; Dong, X.G.; Qi, D.; Liu, C. An assessment of the genetic diversity of pear (Pyrus L.) germplasm resources based on the fruit phenotypic traits. J. Integr. Agric. 2022, 21, 2275–2290. [Google Scholar] [CrossRef]
- Shao, L.; Qiao, P.; Wang, J.; Peng, Y.; Wang, Y.; Dong, W.; Li, J. Comparative analysis of jujube and sour jujube gave insight into their difference in genetic diversity and suitable habitat. Front. Genet. 2024, 15, 1322285. [Google Scholar] [CrossRef]
- Chen, T.; Liu, L.; Zhou, Y.; Zheng, Q.; Luo, S.; Xiang, T.; Zhou, L.; Feng, S.; Yang, H.; Ding, C. Characterization and comprehensive evaluation of phenotypic characters in wild Camellia oleifera germplasm for conservation and breeding. Front. Plant Sci. 2023, 14, 1052890. [Google Scholar] [CrossRef]
- Li, X.; Yang, Y.; Henry, R.J.; Rossetto, M.; Wang, Y.; Chen, S. Plant DNA barcoding: From gene to genome. Biol. Rev. Camb. Philos. Soc. 2015, 90, 157–166. [Google Scholar] [CrossRef] [PubMed]
- Li, Y.; Tao, F.; Hao, Y.; Tong, J.; Xiao, Y.; Zhang, H.; He, Z.; Reynolds, M. Linking genetic markers with an eco-physiological model to pyramid favourable alleles and design wheat ideotypes. Plant Cell Environ. 2023, 46, 780–795. [Google Scholar] [CrossRef] [PubMed]
- Hwang, C.L.; Yoon, K.S. Methods for Multiple Attribute Decision Making. In Multiple Attribute Decision Making; Springer: Berlin/Heidelberg, Germany, 1981; pp. 58–191. [Google Scholar]
- Yu, J.; Bai, X.H.; Zhang, K.X.; Feng, L.Y.; Yu, Z.; Jiao, X.F.; Guo, Y.D. Assessment of Breeding Potential of Foxtail Millet Varieties Using a TOPSIS Model Constructed Based on Distinctness, Uniformity, and Stability Test Characteristics. Plants 2024, 13, 2102. [Google Scholar] [CrossRef] [PubMed]
- Yu, D.J.; Pan, T.X. Tracing knowledge diffusion of TOPSIS: A historical perspective from citation network. Expert Syst. Appl. 2020, 168, 114238. [Google Scholar] [CrossRef]
- Wei, X.; Cheng, Z.; Wang, J.; Liu, C.; Yang, S.; Chen, F. Effects of Corn-Soybean Strip Intercropping on Control Efficiency of Insect Pests and Crop Yields. Plants 2025, 4, 3358. [Google Scholar] [CrossRef]
- Diakoulaki, D.; Mavrotas, G.; Papayannakis, L. Determining objective weights in multiple criteria problems: The critic method. Comput. Oper. Res. 1995, 22, 763–770. [Google Scholar] [CrossRef]
- López-Goldar, X.; Agrawal, A.A. Ecological Interactions, Environmental Gradients, and Gene Flow in Local Adaptation. Trends Plant Sci. 2021, 26, 796–809. [Google Scholar] [CrossRef]
- Feng, X.; Zhong, L.; Tian, Q.; Zhao, W. Leaf water potential-dependent leaflet closure contributes to legume leaves cool down and drought avoidance under diurnal drought stress. Tree Physiol. 2022, 42, 2239–2251. [Google Scholar] [CrossRef]
- de la Riva, E.G.; Olmo, M.; Poorter, H.; Ubera, J.L.; Villar, R. Leaf Mass per Area (LMA) and Its Relationship with Leaf Structure and Anatomy in 34 Mediterranean Woody Species along a Water Availability Gradient. PLoS ONE 2016, 11, e0148788. [Google Scholar] [CrossRef]
- Krzemińska, B.; Borkowska, I.; Malm, M.; Tchórzewska, D.; Vangronsveld, J.; Vassilev, A.; Dos Santos Szewczyk, K.; Wójcik, M. Comparative study of the photosynthetic efficiency and leaf structure of four Cotoneaster species. Sci. Rep. 2024, 14, 25113. [Google Scholar] [CrossRef]
- Al-Salman, Y.; Cano, F.J.; Pan, L.; Koller, F.; Piñeiro, J.; Jordan, D.; Ghannoum, O. Anatomical drivers of stomatal conductance in sorghum lines with different leaf widths grown under different temperatures. Plant Cell Environ. 2023, 46, 2142–2158. [Google Scholar] [CrossRef]
- Li, Q.; Wen, J.; Zhao, C.Z.; Zhao, L.C.; Ke, D. The relationship between the main leaf traits and photosynthetic physiological characteristics of Phragmites australis under different habitats of a salt marsh in Qinwangchuan, China. AoB Plants 2022, 14, plac054. [Google Scholar] [CrossRef] [PubMed]
- Wu, A.; Brider, J.; Busch, F.A.; Chen, M.; Chenu, K.; Clarke, V.C.; Collins, B.; Ermakova, M.; Evans, J.R.; Farquhar, G.D.; et al. A cross-scale analysis to understand and quantify the effects of photosynthetic enhancement on crop growth and yield across environments. Plant Cell Environ. 2023, 46, 23–44. [Google Scholar] [CrossRef]
- Li, L.; Jin, Z.; Huang, R.; Zhou, J.; Song, F.; Yao, L.; Li, P.; Lu, W.; Xiao, L.; Quan, M.; et al. Leaf physiology variations are modulated by natural variations that underlie stomatal morphology in Populus. Plant Cell Environ. 2023, 46, 150–170. [Google Scholar] [CrossRef]
- Yavas, I.; Jamal, M.A.; Ul Din, K.; Ali, S.; Hussain, S.; Farooq, M. Drought-Induced Changes in Leaf Morphology and Anatomy: Overview, Implications and Perspectives. Pol. J. Environ. Stud. 2024, 33, 1517–1530. [Google Scholar] [CrossRef]
- Wang, J.; Zhai, J.; Zhang, J.; Han, X.; Ge, X.; Si, J.; Li, J.; Li, Z. Leaf Trait Variations and Ecological Adaptation Mechanisms of Populus euphratica at Different Developmental Stages and Canopy Heights. Forests 2024, 15, 1283. [Google Scholar] [CrossRef]
- van der Meer, M.; Lee, H.; de Visser, P.H.B.; Heuvelink, E.; Marcelis, L.F.M. Consequences of interplant trait variation for canopy light absorption and photosynthesis. Front. Plant Sci. 2023, 14, 1012718. [Google Scholar] [CrossRef] [PubMed]
- Liu, C.; Yan, J.; Zhang, Z.; Pei, L.; Li, C.; Zhang, X.; Shi, S. Genetic Variation Analysis and Development of KASP Marker for Leaf Area and Hight in Southern-Type Populus deltoides. Plants 2025, 14, 330. [Google Scholar] [CrossRef] [PubMed]
- Cochavi, A. Broomrape-host interaction: Host morphology and physiology as metrics for infestation. Planta 2024, 261, 4. [Google Scholar] [CrossRef]
- Zhong, Y.; Chi, H.; Wu, T.; Fan, W.; Su, H.; Li, R.; Jiang, W.; Du, X.; Ma, Z. Diversity of rhizosphere microbial communities in different rice varieties and their diverse adaptive responses to saline and alkaline stress. Front. Microbiol. 2025, 16, 1537846. [Google Scholar] [CrossRef] [PubMed]
- Li, X.; Qiao, L.; Chen, B.; Zheng, Y.; Zhi, C.; Zhang, S.; Pan, Y.; Cheng, Z. SSR markers development and their application in genetic diversity evaluation of garlic (Allium sativum) germplasm. Plant Divers. 2021, 44, 481–491. [Google Scholar] [CrossRef] [PubMed]
- You, Q.; Yang, X.; Peng, Z.; Xu, L.; Wang, J. Development and Applications of a High Throughput Genotyping Tool for Polyploid Crops: Single Nucleotide Polymorphism (SNP) Array. Front. Plant Sci. 2018, 9, 104. [Google Scholar] [CrossRef]
- Fei, J.; Lu, J.; Jiang, Q.; Liu, Z.; Yao, D.; Qu, J.; Liu, S.; Guan, S.; Ma, Y. Maize plant architecture trait QTL mapping and candidate gene identification based on multiple environments and double populations. BMC Plant Biol. 2022, 22, 110. [Google Scholar] [CrossRef]
- Kumar, S.; Stecher, G.; Suleski, M.; Sanderford, M.; Sharma, S.; Tamura, K. MEGA12: Molecular Evolutionary Genetic Analysis Version 12 for Adaptive and Green Computing. Mol. Biol. Evol. 2024, 41, msae263. [Google Scholar] [CrossRef]
- Subramanian, B.; Gao, S.H.; Lercher, M.J.; Hu, S.N.; Chen, W.H. Evolview v3: A webserver for visualization, annotation, and management of phylogenetic trees. Nucleic Acids Res. 2019, 47, W270–W275. [Google Scholar] [CrossRef] [PubMed]
- Librado, P.; Rozas, J. DnaSP v5: A software for comprehensive analysis of DNA polymorphism data. Bioinformatics 2009, 25, 1451–1452. [Google Scholar] [CrossRef]
- Excoffier, L.; Lischer, H.E.L. Arlequin suite ver 3.5: A new series of programs to perform population genetics analyses under Linux and Windows. Mol. Ecol. Resour. 2010, 10, 564–567. [Google Scholar] [CrossRef]
- Leigh, J.W.; Bryant, D. Popart: Full-feature software for haplotype network construction. Methods Ecol. Evol. 2015, 6, 1110–1116. [Google Scholar] [CrossRef]




| NO. | Location | Status | NO. | Location | Status | NO. | Location | Status |
|---|---|---|---|---|---|---|---|---|
| 1 | 1.2 | P | 7 | 4.2 | P | 13 | 2.20 | NP |
| 2 | 1.8 | P | 8 | 1.7 | NP | 14 | 2.23 | NP |
| 3 | 3.1 | P | 9 | 1.11 | NP | 15 | 2.24 | NP |
| 4 | 3.3 | P | 10 | 1.12 | NP | 16 | 3.4 | NP |
| 5 | 3.7 | P | 11 | 1.24 | NP | 17 | 3.13 | NP |
| 6 | 3.8 | P | 12 | 2.2 | NP |
| NO. | Location | Status | NO. | Location | Status | NO. | Location | Status |
|---|---|---|---|---|---|---|---|---|
| 1 | 1.2 | P | 12 | 7.18 | P | 23 | 1.12 | NP |
| 2 | 1.8 | P | 13 | 7.19 | P | 24 | 1.24 | NP |
| 3 | 2.22 | P | 14 | 7.7 | P | 25 | 2.2 | NP |
| 4 | 3.1 | P | 15 | 10.14 | P | 26 | 2.14 | NP |
| 5 | 3.3 | P | 16 | 4.13 | P | 27 | 2.20 | NP |
| 6 | 3.7 | P | 17 | 3.18 | P | 28 | 2.23 | NP |
| 7 | 3.8 | P | 18 | 5.15 | P | 29 | 2.24 | NP |
| 8 | 4.2 | P | 19 | 1.6 | NP | 30 | 3.4 | NP |
| 9 | 4.4 | P | 20 | 1.7 | NP | 31 | 3.13 | NP |
| 10 | 9.17 | P | 21 | 1.10 | NP | |||
| 11 | 9.18 | P | 22 | 1.11 | NP |
Disclaimer/Publisher’s Note: The statements, opinions and data contained in all publications are solely those of the individual author(s) and contributor(s) and not of MDPI and/or the editor(s). MDPI and/or the editor(s) disclaim responsibility for any injury to people or property resulting from any ideas, methods, instructions or products referred to in the content. |
© 2026 by the authors. Licensee MDPI, Basel, Switzerland. This article is an open access article distributed under the terms and conditions of the Creative Commons Attribution (CC BY) license.
Share and Cite
Pang, Q.; Huang, M.; Xu, L.; Shen, L.; Wang, F.; Qi, J.; Xu, R.; Xu, C. Assessment of Intraspecific Diversity and Screening of Elite Genotypes of Atriplex canescens as a Host Plant for Cistanche deserticola. Plants 2026, 15, 881. https://doi.org/10.3390/plants15060881
Pang Q, Huang M, Xu L, Shen L, Wang F, Qi J, Xu R, Xu C. Assessment of Intraspecific Diversity and Screening of Elite Genotypes of Atriplex canescens as a Host Plant for Cistanche deserticola. Plants. 2026; 15(6):881. https://doi.org/10.3390/plants15060881
Chicago/Turabian StylePang, Qingyun, Minghao Huang, Lingcong Xu, Liang Shen, Fan Wang, Jianjun Qi, Rong Xu, and Changqing Xu. 2026. "Assessment of Intraspecific Diversity and Screening of Elite Genotypes of Atriplex canescens as a Host Plant for Cistanche deserticola" Plants 15, no. 6: 881. https://doi.org/10.3390/plants15060881
APA StylePang, Q., Huang, M., Xu, L., Shen, L., Wang, F., Qi, J., Xu, R., & Xu, C. (2026). Assessment of Intraspecific Diversity and Screening of Elite Genotypes of Atriplex canescens as a Host Plant for Cistanche deserticola. Plants, 15(6), 881. https://doi.org/10.3390/plants15060881

