Genomic and Functional Analysis of the ALOG Gene Family in Dioscorea alata
Abstract
1. Introduction
2. Results
2.1. Gene Characteristics of the ALOG Gene Family (DaALOGs) in Greater Yam
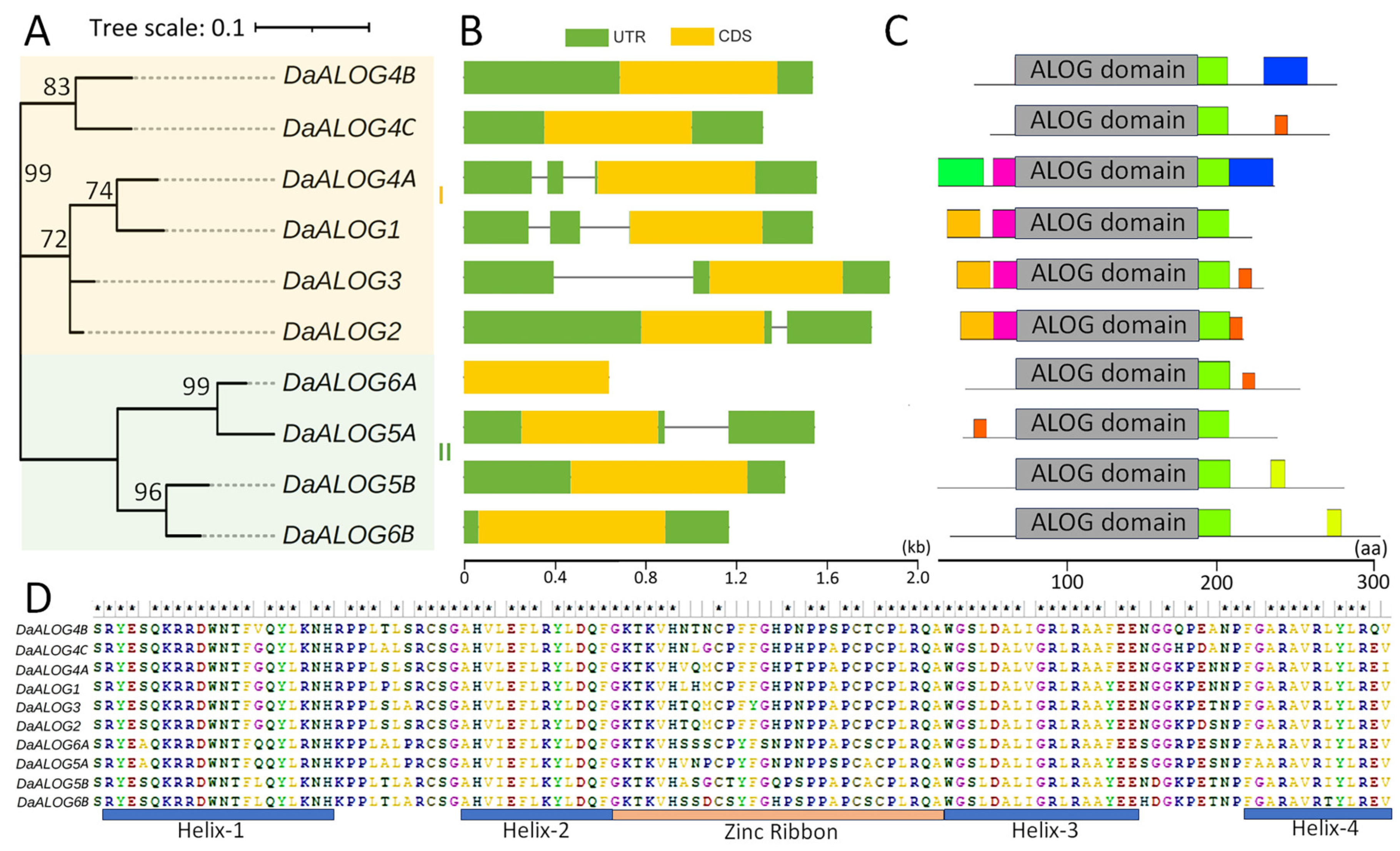
2.2. The Evolutionary Feature of the ALOG Gene Family
2.3. The Expression Profile of DaALOG Genes and Predictions of Their Target Genes
2.4. Subcellular Location and Function of DaALOGs
3. Discussion
3.1. Lineage-Specific Expansion of the ALOG Gene Family Across Angiosperms
3.2. Functional Redundancy of ALOG Genes
3.3. Conserved and Lineage-Specific Regulatory Mechanisms of ALOG Transcription Factors
3.4. Functional Conservation of ALOG Genes Across Plant Species
4. Materials and Methods
4.1. Plant Materials and Growth Conditions
4.2. Data Sources and Sequence Retrieval
4.3. Genome-Wide Identification of ALOGs Genes
4.4. Evolutionary Analysis of DaALOG Genes
4.5. WGCNA
4.6. Yeast One-Hybrid Assay
4.7. Transient Expression of DaALOGs in Tobacco Epidermal Cells for Subcellular Localization
4.8. Plant Transformation and Transgenic Plants Phenotype Investigation
4.9. RT-qPCR of DaALOGs Genes and Statics Analysis
5. Conclusions
Supplementary Materials
Author Contributions
Funding
Data Availability Statement
Acknowledgments
Conflicts of Interest
References
- Zhao, L.; Nakazawa, M.; Takase, T.; Manabe, K.; Kobayashi, M.; Seki, M.; Shinozaki, K.; Matsui, M. Overexpression of LSH1, a member of an uncharacterised gene family, causes enhanced light regulation of seedling development. Plant J. 2004, 37, 694–706. [Google Scholar] [CrossRef] [PubMed]
- Naramoto, S.; Jones, V.A.S.; Trozzi, N.; Sato, M.; Toyooka, K.; Shimamura, M.; Ishida, S.; Nishitani, K.; Ishizaki, K.; Nishihama, R.; et al. A conserved regulatory mechanism mediates the convergent evolution of plant shoot lateral organs. PLoS Biol. 2019, 17, e3000560. [Google Scholar] [CrossRef] [PubMed]
- Naramoto, S.; Hata, Y.; Kyozuka, J. The origin and evolution of the ALOG proteins, members of a plant-specific transcription factor family, in land plants. J. Plant Res. 2020, 133, 323–329. [Google Scholar] [CrossRef] [PubMed]
- MacAlister, C.A.; Park, S.J.; Jiang, K.; Marcel, F.; Bendahmane, A.; Izkovich, Y.; Eshed, Y.; Lippman, Z.B. Synchronization of the flowering transition by the tomato TERMINATING FLOWER gene. Nat. Genet. 2012, 44, 1393–1398. [Google Scholar] [CrossRef]
- Takanashi, H.; Kajiya-Kanegae, H.; Nishimura, A.; Yamada, J.; Ishimori, M.; Kobayashi, M.; Yano, K.; Iwata, H.; Tsutsumi, N.; Sakamoto, W. DOMINANT AWN INHIBITOR encodes the ALOG protein originating from gene duplication and inhibits AWN elongation by suppressing cell proliferation and elongation in sorghum. Plant Cell Physiol. 2022, 63, 901–918. [Google Scholar] [CrossRef]
- Yoshida, A.; Suzaki, T.; Tanaka, W.; Hirano, H.Y. The homeotic gene long sterile lemma (G1) specifies sterile lemma identity in the rice spikelet. Proc. Natl. Acad. Sci. USA 2009, 106, 20103–20108. [Google Scholar] [CrossRef]
- Beretta, V.M.; Franchini, E.; Ud Din, I.; Lacchini, E.; Van den Broeck, L.; Sozzani, R.; Orozco-Arroyo, G.; Caporali, E.; Adam, H.; Jouannic, S.; et al. The ALOG family members OsG1L1 and OsG1L2 regulate inflorescence branching in rice. Plant J. 2023, 115, 351–368. [Google Scholar] [CrossRef]
- Lei, Y.; Su, S.; He, L.; Hu, X.; Luo, D. A member of the ALOG gene family has a novel role in regulating nodulation in Lotus japonicus. J. Integr. Plant Biol. 2019, 61, 463–477. [Google Scholar] [CrossRef]
- Lee, T.; Orvosova, M.; Batzenschlager, M.; Bueno Batista, M.; Bailey, P.C.; Mohd-Radzman, N.A.; Gurzadyan, A.; Stuer, N.; Mysore, K.S.; Wen, J.; et al. Light-sensitive short hypocotyl genes confer symbiotic nodule identity in the legume Medicago truncatula. Curr. Biol. 2024, 34, 825–840. [Google Scholar] [CrossRef]
- Iyer, L.M.; Aravind, L. ALOG domains: Provenance of plant homeotic and developmental regulators from the DNA-binding domain of a novel class of DIRS1-type retroposons. Biol. Direct 2012, 7, 1745–6150. [Google Scholar] [CrossRef]
- Takeda, S.; Hanano, K.; Kariya, A.; Shimizu, S.; Zhao, L.; Matsui, M.; Tasaka, M.; Aida, M. CUP-SHAPED COTYLEDON1 transcription factor activates the expression of LSH4 and LSH3, two members of the ALOG gene family, in shoot organ boundary cells. Plant J. 2011, 66, 1066–1077. [Google Scholar] [CrossRef]
- Su, S.; Lei, Y.; Zhou, X.; Suzuki, T.; Xiao, W.; Higashiyama, T. A BLADE-ON-PETIOLE orthologue regulates corolla differentiation in the proximal region in Torenia fournieri. Nat. Commun. 2023, 14, 023–40399. [Google Scholar] [CrossRef] [PubMed]
- He, L.; Lei, Y.; Li, X.; Peng, Q.; Liu, W.; Jiao, K.; Su, S.; Hu, Z.; Shen, Z.; Luo, D. SYMMETRIC PETALS 1 encodes an ALOG domain protein that controls floral organ iInternal asymmetry in pea (Pisum sativum L.). Int. J. Mol. Sci. 2020, 21, 4060. [Google Scholar] [CrossRef] [PubMed]
- Xu, C.; Park, S.J.; Van Eck, J.; Lippman, Z.B. Control of inflorescence architecture in tomato by BTB/POZ transcriptional regulators. Genes. Dev. 2016, 30, 2048–2061. [Google Scholar] [CrossRef] [PubMed]
- Izhaki, A.; Alvarez, J.P.; Cinnamon, Y.; Genin, O.; Liberman-Aloni, R.; Eyal, Y. The tomato BLADE ON PETIOLE and TERMINATING FLOWER regulate leaf axil patterning along the proximal-distal axes. Front. Plant Sci. 2018, 9, 1126. [Google Scholar] [CrossRef]
- Rieu, P.; Beretta, V.M.; Caselli, F.; Thévénon, E.; Lucas, J.; Rizk, M.; Franchini, E.; Caporali, E.; Paleni, C.; Nanao, M.H.; et al. The ALOG domain defines a family of plant-specific transcription factors acting during Arabidopsis flower development. Proc. Natl. Acad. Sci. USA 2024, 121, e2310464121. [Google Scholar] [CrossRef]
- Vo Phan, M.S.; Keren, I.; Tran, P.T.; Lapidot, M.; Citovsky, V. Arabidopsis LSH10 transcription factor and OTLD1 histone deubiquitinase interact and transcriptionally regulate the same target genes. Commun. Biol. 2023, 6, 023–04424. [Google Scholar] [CrossRef]
- Nan, W.; Shi, S.; Jeewani, D.C.; Quan, L.; Shi, X.; Wang, Z. Genome-wide identification and characterization of wALOG family genes involved in branch meristem development of branching head wheat. Genes 2018, 9, 510. [Google Scholar] [CrossRef]
- Chen, F.; Zhou, Q.; Wu, L.; Li, F.; Liu, B.; Zhang, S.; Zhang, J.; Bao, M.; Liu, G. Genome-wide identification and characterization of the ALOG gene family in petunia. BMC Plant Biol. 2019, 19, 600. [Google Scholar] [CrossRef]
- Li, N.; Wang, Y.; Lu, J.; Liu, C. Genome-wide identification and characterization of the ALOG domain genes in rice. Int. J. Genom. 2019, 24, 2146391. [Google Scholar] [CrossRef]
- Turchetto, C.; Silvério, A.C.; Waschburger, E.L.; Lacerda, M.E.G.; Quintana, I.V.; Turchetto-Zolet, A.C. Genome-wide identification and evolutionary view of ALOG gene family in Solanaceae. Genet. Mol. Biol. 2023, 46, 1415–4757. [Google Scholar] [CrossRef]
- Chen, F.; Lv, B.; Guo, J.; Song, J.; Guo, C.; Yang, J.; Lin, J.; Yang, Y.; Xiang, F. Genome-wide identification and characterization of ALOG domain genes in Rosa. Front. Plant Sci. 2025, 16, 1690365. [Google Scholar] [CrossRef]
- Liu, Z.; Shen, S.; Cui, Z.; Wang, T.; Li, P.; Wei, Y.; Peng, R. Genome-wide evolution and function analysis of ALOG gene family in cotton. Front. Genet. 2025, 16, 1625634. [Google Scholar] [CrossRef] [PubMed]
- Wei, X.; Ziqing, Y.; Xinran, Y.; Liang, H.; Yawen, L.; Da, L.; Shihao, S. Evolution of ALOG gene family suggests various roles in establishing plant architecture of Torenia fournieri. BMC Plant Biol. 2018, 18, 204. [Google Scholar] [CrossRef] [PubMed]
- Asiedu, R.; Sartie, A. Crops that feed the world 1. yams. Food Secur. 2010, 2, 305–315. [Google Scholar] [CrossRef]
- Obidiegwu, J.E.; Akpabio, E.M. The geography of yam cultivation in southern Nigeria: Exploring its social meanings and cultural functions. J. Ethn. Foods 2017, 4, 28–35. [Google Scholar] [CrossRef]
- Oko, A.O.; Famurewa, A.C. Estimation of nutritional and starch characteristics of Dioscorea alata (water yam) varieties commonly cultivated in the South-Eastern Nigeria. Br. J. Appl. Sci. Technol. 2015, 6, 145–152. [Google Scholar] [CrossRef]
- Zhang, Y.-M.; Wei, Z.-Y.; Yang, C.-A.; Feng, X.-Y.; Wang, Y.; Li, S.-X.; Sun, X.-Q.; Shao, Z.-Q.; Xue, J.-Y. A telomere-to-telomere genome assembly for greater yam (Dioscorea alata). Plant Commun. 2025, 6, 101326. [Google Scholar] [CrossRef]
- Panhwar, S.A.; Wang, D.; Lin, F.; Wang, Y.; Liu, M.; Chen, R.; Huang, Y.; Wu, W.; Huang, D.; Xiao, Y.; et al. Characterization of active transposable elements and their new insertions in tuber propagated greater yam (Dioscorea alata). BMC Genom. 2024, 25, 864. [Google Scholar] [CrossRef]
- Bredeson, J.V.; Lyons, J.B.; Oniyinde, I.O.; Okereke, N.R.; Kolade, O.; Nnabue, I.; Nwadili, C.O.; Hřibová, E.; Parker, M.; Nwogha, J.; et al. Chromosome evolution and the genetic basis of agronomically important traits in greater yam. Nat. Commun. 2022, 13, 2001. [Google Scholar] [CrossRef]
- D’Hont, A.; Denoeud, F.; Aury, J.-M.; Baurens, F.-C.; Carreel, F.; Garsmeur, O.; Noel, B.; Bocs, S.; Droc, G.; Rouard, M.; et al. The banana (Musa acuminata) genome and the evolution of monocotyledonous plants. Nature 2012, 488, 213–217. [Google Scholar] [CrossRef]
- Lao, Z.; Mao, J.; Chen, R.; Xu, R.; Yang, Z.; Wang, Y.; Zhou, J.; Mu, Z.; Xu, H.; Li, F.; et al. Genome-wide identification and characterization of BASIC PENTACYSTEINE transcription factors and their binding motifs in coconut palm. Front. Plant Sci. 2024, 15, 1491139. [Google Scholar] [CrossRef] [PubMed]
- Upadhyaya, G.; Sethi, V.; Modak, A.; Gangappa, S.N. ALOG/LSHs: A novel class of transcription factors that regulate plant growth and development. J. Exp. Bot. 2025, 76, 836–850. [Google Scholar] [CrossRef] [PubMed]
- Project, A.G.; Albert, V.A.; Barbazuk, W.B.; dePamphilis, C.W.; Der, J.P.; Leebens-Mack, J.; Ma, H.; Palmer, J.D.; Rounsley, S.; Sankoff, D.; et al. The Amborella genome and the evolution of flowering plants. Science 2013, 342, 1241089. [Google Scholar] [CrossRef]
- Kuzmin, E.; Taylor, J.S.; Boone, C. Retention of duplicated genes in evolution. Trends Genet. 2022, 38, 59–72. [Google Scholar] [CrossRef] [PubMed]
- Zhou, L.; Zhu, C.; Fang, X.; Liu, H.; Zhong, S.; Li, Y.; Liu, J.; Song, Y.; Jian, X.; Lin, Z. Gene duplication drove the loss of awn in sorghum. Mol. Plant 2021, 14, 1831–1845. [Google Scholar] [CrossRef]
- Lee, M.; Dong, X.; Song, H.; Yang, J.Y.; Kim, S.; Hur, Y. Molecular characterization of Arabidopsis thaliana LSH1 and LSH2 genes. Genes. Genom. 2020, 42, 1151–1162. [Google Scholar] [CrossRef]
- Fang, H.; Chen, H.; Wang, J.; Li, N.; Zhang, L.; Wei, C. G1 Interacts with OsMADS1 to Regulate the Development of the Sterile Lemma in Rice. Plants 2024, 13, 505. [Google Scholar] [CrossRef]
- Cho, E.; Zambryski, P.C. Organ boundary1 defines a gene expressed at the junction between the shoot apical meristem and lateral organs. Proc. Natl. Acad. Sci. USA 2011, 108, 2154–2159. [Google Scholar] [CrossRef]
- Chen, R.; Feng, Y.; Zhou, J.; Wang, Y.; Zhang, F.; Rehman, S.; Yang, Z.; Lao, Z.; Xu, H.; Xiao, Y.; et al. Evolutionary insights and flowering regulation of SPLs in coconut palm. Plants 2025, 14, 2532. [Google Scholar] [CrossRef]







Disclaimer/Publisher’s Note: The statements, opinions and data contained in all publications are solely those of the individual author(s) and contributor(s) and not of MDPI and/or the editor(s). MDPI and/or the editor(s) disclaim responsibility for any injury to people or property resulting from any ideas, methods, instructions or products referred to in the content. |
© 2026 by the authors. Licensee MDPI, Basel, Switzerland. This article is an open access article distributed under the terms and conditions of the Creative Commons Attribution (CC BY) license.
Share and Cite
Zhang, Y.; Wu, J.; Lin, H.; Feng, Y.; Xing, D.; Xiao, Y.; Huang, D.; Xia, W. Genomic and Functional Analysis of the ALOG Gene Family in Dioscorea alata. Plants 2026, 15, 718. https://doi.org/10.3390/plants15050718
Zhang Y, Wu J, Lin H, Feng Y, Xing D, Xiao Y, Huang D, Xia W. Genomic and Functional Analysis of the ALOG Gene Family in Dioscorea alata. Plants. 2026; 15(5):718. https://doi.org/10.3390/plants15050718
Chicago/Turabian StyleZhang, Yuting, Jiajia Wu, Huiting Lin, Yalan Feng, Dan Xing, Yong Xiao, Dongyi Huang, and Wei Xia. 2026. "Genomic and Functional Analysis of the ALOG Gene Family in Dioscorea alata" Plants 15, no. 5: 718. https://doi.org/10.3390/plants15050718
APA StyleZhang, Y., Wu, J., Lin, H., Feng, Y., Xing, D., Xiao, Y., Huang, D., & Xia, W. (2026). Genomic and Functional Analysis of the ALOG Gene Family in Dioscorea alata. Plants, 15(5), 718. https://doi.org/10.3390/plants15050718

