Contrasting Response of Santina and Bing Sweet Cherry Cultivars Under Combined Biotic and Abiotic Stress
Abstract
1. Introduction
2. Results
2.1. Infection Monitoring
2.2. Physiological Response
2.3. Biomass Accumulation
2.4. Hormonal Response
2.5. Transcriptomic Analysis
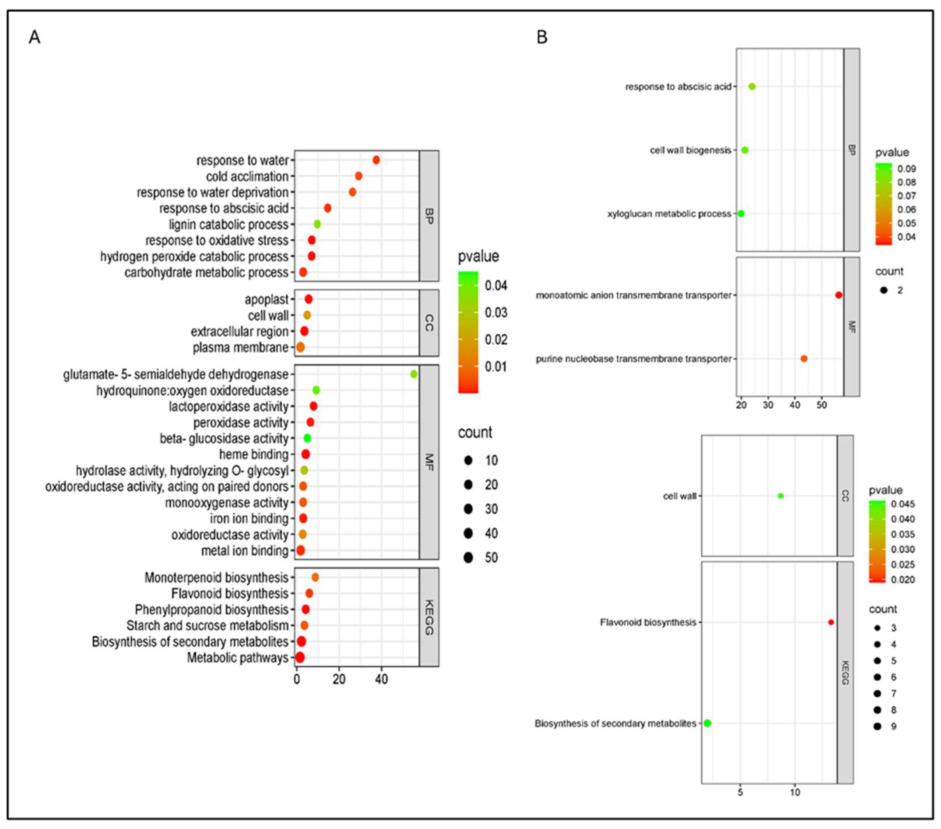
2.5.1. Responses to Biotic Stress (P. syringae pv. syringae)
2.5.2. Response to Abiotic Stress (WD)
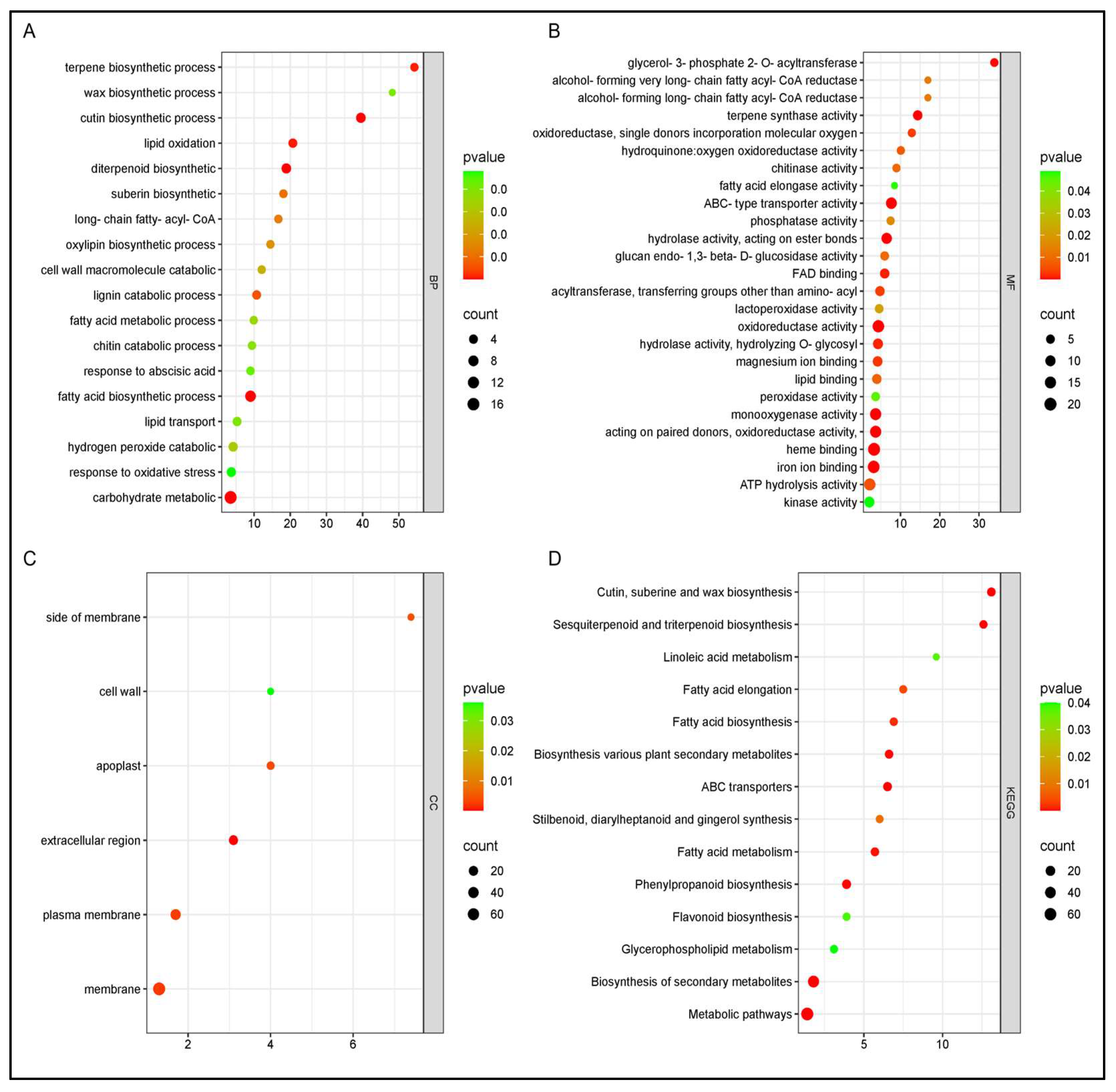
2.5.3. Response of Combined P. syringae pv. syringae and Water Deficit
3. Discussion
4. Materials and Methods
4.1. Plant Material
4.2. Description of Treatments and Stress Application
4.2.1. Bacterial Isolate and Plant Inoculation
4.2.2. Irrigation Regimes
4.3. Infection Monitoring
4.4. Physiological and Biomass Measurements
4.4.1. Leaf Gas Exchange
4.4.2. Biomass
4.4.3. Hormone Determination
4.5. Transcriptomic Analysis
4.5.1. RNA Extraction and Library Construction
4.5.2. Reads Analysis and Mapping to Reference Transcriptome
4.5.3. Differential Gene Expression Analysis
4.5.4. Gene Ontology (GO) Annotation and Enrichment
4.5.5. Validation of Differentially Expressed Genes by RT-qPCR
4.6. Statistical Analysis
5. Conclusions
Supplementary Materials
Author Contributions
Funding
Data Availability Statement
Conflicts of Interest
Abbreviations
| ABA | Abscisic acid |
| ACT | Actin (reference gene) |
| A | Net CO2 assimilation rate |
| bp | Base pairs |
| bZIP | Basic leucine zipper transcription factor |
| CC | Cellular Components (GO category) |
| CFU | Colony-forming units |
| CRD | Completely randomized design |
| cv. | Cultivar |
| DEGs | Differentially expressed genes |
| dpi | Days post-inoculation |
| DW | Dry weight |
| E | Transpiration rate |
| ESI | Electrospray ionization |
| ETI | Effector-triggered immunity |
| FDR | False discovery rate |
| FTSW | Fraction of transpirable soil water |
| GA3 | Gibberellic acid (gibberellin A3) |
| GC | GC content (guanine–cytosine percentage in sequencing) |
| GI | GIGANTEA gene |
| GLM | Generalized linear model |
| GO | Gene Ontology |
| gₛ | Stomatal conductance |
| H | Kruskal–Wallis test statistic |
| HDA | Histone deacetylase |
| IAA | Indole-3-acetic acid |
| JA | Jasmonic acid |
| KEGG | Kyoto Encyclopedia of Genes and Genomes |
| LB | Luria–Bertani medium |
| LC | Liquid chromatography |
| LMM | Linear mixed-effects model |
| LSD | Least significant difference |
| MRM | Multiple reaction monitoring |
| MS | Mass spectrometry |
| Myb | Myb-related proteins/Myb-like transcription factors |
| OD | Optical density |
| PAF | Pseudomonas agar F |
| PAL | Phenylalanine ammonia-lyase |
| PAR | Photosynthetically active radiation |
| PCA | Principal component analysis |
| PCR | Polymerase chain reaction |
| Pss | Pseudomonas syringae pv. syringae |
| PTI | PAMP-triggered immunity |
| Q20, Q30 | Sequencing quality score metrics |
| RNA-seq | RNA sequencing |
| RPII | RNA polymerase II (reference gene) |
| ROS | Reactive oxygen species |
| rpm | Revolutions per minute |
| SA | Salicylic acid |
| SD | Standard deviation |
| T1–T8 | Stress treatments, as defined in the methods |
| TMM | Trimmed mean of M-values normalization |
| Ti | Transpired water |
| TF | Transcription factor |
| Ψ | Stem water potential |
| Ψmds | Midday stem water potential |
| WD | Water deficit |
| WW | Well-watered |
| WUE | Water-use efficiency |
References
- Cui, H.; Xiang, T.; Zhou, J.-M. Plant immunity: A lesson from pathogenic bacterial effector proteins. Cell. Microbiol. 2009, 11, 1453–1461. [Google Scholar] [CrossRef] [PubMed]
- CIREN. Catastro Frutícola Cirén—Oficina de Estudios y Políticas Agrarias; CIREN-ODEPA: Santiago, Chile, 2023. [Google Scholar]
- Reim, S.; Schiffler, J.; Braun-Lüllemann, A.; Schuster, M.; Flachowsky, H.; Höfer, M. Genetic and pomological determination of the trueness-to-type of sweet cherry cultivars in the German national fruit GenBank. Plants 2023, 12, 205. [Google Scholar] [CrossRef]
- Correa, F.; Beltrán, M.F.; Millas, P.; Moreno, Z.; Hinrichsen, P.; Meza, P.; Sagredo, B. Genome sequence resources of Pseudomonas syringae strains isolated from sweet cherry orchards in Chile. Mol. Plant Microbe Interact. 2022, 35, 933–937. [Google Scholar] [CrossRef] [PubMed]
- Spotts, R.A.; Wallis, K.M.; Serdani, M.; Azarenko, A.N. Bacterial canker of sweet cherry in Oregon—Infection of horticultural and natural wounds, and resistance of cultivar and rootstock combinations. Plant Dis. 2010, 94, 345–350. [Google Scholar] [CrossRef]
- Osorio, V.; Otárola, J.; Correa, F.; Lemus, G. Situación del cáncer bacterial en la región de O’Higgins. In Cáncer Bacterial del Cerezo: Epidemiologia de la Enfermedad y Estrategias de Control; Boletín INIA; Instituto de Investigaciones Agropecuarias (INIA); Centro Regional de Investigación Rayentué: Rengo, Chile, 2020; p. 68. [Google Scholar]
- Villalobos-González, L.; Carreras, C.; Beltrán, M.F.; Figueroa, F.; Rubilar-Hernández, C.; Opazo, I.; Toro, G.; Salvatierra, A.; Sagredo, B.; Pizarro, L.; et al. Sweet Cherry plants prioritize their response to cope with summer drought, overshadowing the defense response to Pseudomonas syringae pv. syringae. Plants 2024, 13, 1737. [Google Scholar] [CrossRef]
- Stott, L.V.; Black, B.; Bugbee, B. Differences in drought tolerance among Gisela® cherry rootstocks determined using automated weighing lysimeters. HortScience 2019, 54, 1847–1852. [Google Scholar] [CrossRef]
- Xin, X.-F.; Kvitko, B.; He, S.Y. Pseudomonas syringae: What it takes to be a pathogen. Nat. Rev. Microbiol. 2018, 16, 316–328. [Google Scholar] [CrossRef]
- Ali, A.; Kant, K.; Kaur, N.; Gupta, S.; Jindal, P.; Gill, S.S.; Naeem, M. Salicylic acid: Homeostasis, signalling and phytohormone crosstalk in plants under environmental challenges. S. Afr. J. Bot. 2024, 169, 314–335. [Google Scholar] [CrossRef]
- Khan, M.I.R.; Asgher, M.; Khan, N.A. Alleviation of salt-induced photosynthesis and growth inhibition by salicylic acid involves glycine betaine and ethylene in mungbean (Vigna radiata L.). Plant Physiol. Biochem. 2014, 80, 67–74. [Google Scholar] [CrossRef]
- Mishra, S.; Roychowdhury, R.; Ray, S.; Hada, A.; Kumar, A.; Sarker, U.; Aftab, T.; Das, R. Salicylic acid (SA)-mediated plant immunity against biotic stresses: An insight on molecular components and signaling mechanism. Plant Stress 2024, 11, 100427. [Google Scholar] [CrossRef]
- Blomberg, J.; Tasselius, V.; Vergara, A.; Karamat, F.; Imran, Q.M.; Strand, Å.; Rosvall, M.; Björklund, S. Pseudomonas syringae infectivity correlates to altered transcript and metabolite levels of Arabidopsis mediator mutants. Sci. Rep. 2024, 14, 6771. [Google Scholar] [CrossRef]
- Agarwal, P.K.; Jha, B. Transcription factors in plants and ABA dependent and independent abiotic stress signalling. Biol. Plant. 2010, 54, 201–212. [Google Scholar] [CrossRef]
- Mohr, P.G.; Cahill, D.M. Abscisic acid influences the susceptibility of Arabidopsis thaliana to Pseudomonas syringae pv. tomato and Peronospora parasitica. Funct. Plant Biol. 2003, 30, 461–469. [Google Scholar] [CrossRef]
- de Torres-Zabala, M.; Truman, W.; Bennett, M.H.; Lafforgue, G.; Mansfield, J.W.; Rodriguez Egea, P.; Bögre, L.; Grant, M. Pseudomonas syringae pv. tomato hijacks the Arabidopsis abscisic acid signalling pathway to cause disease. EMBO J. 2007, 26, 1434–1443. [Google Scholar] [CrossRef] [PubMed]
- Shakirova, F.M.; Sakhabutdinova, A.R.; Bezrukova, M.V.; Fatkhutdinova, R.A.; Fatkhutdinova, D.R. Changes in the hormonal status of wheat seedlings induced by salicylic acid and salinity. Plant Sci. Oxf. 2003, 164, 317–322. [Google Scholar] [CrossRef]
- Bandurska, H.; Stroiski, A. The Effect of salicylic acid on barley response to water deficit. Acta Physiol. Plant. 2005, 27, 379–386. [Google Scholar] [CrossRef]
- Pandey, P.; Irulappan, V.; Bagavathiannan, M.V.; Senthil-Kumar, M. Impact of combined abiotic and biotic stresses on plant growth and avenues for crop improvement by exploiting physio-morphological traits. Front. Plant Sci. 2017, 8, 537. [Google Scholar] [CrossRef]
- Gupta, A.; Dixit, S.K.; Senthil-Kumar, M. Drought stress predominantly endures Arabidopsis thaliana to Pseudomonas syringae infection. Front. Plant Sci. 2016, 7, 808. [Google Scholar] [CrossRef]
- Desprez-Loustau, M.-L.; Marçais, B.; Nageleisen, L.-M.; Piou, D.; Vannini, A. Interactive effects of drought and pathogens in forest trees. Ann. For. Sci. 2006, 63, 597–612. [Google Scholar] [CrossRef]
- Choi, H.-K.; Iandolino, A.; da Silva, F.G.; Cook, D.R. Water deficit modulates the response of Vitis vinifera to the Pierce’s disease pathogen Xylella fastidiosa. Mol. Plant Microbe Interact. 2013, 26, 643–657. [Google Scholar] [CrossRef]
- Pal, G.; Bakade, R.; Deshpande, S.; Sureshkumar, V.; Patil, S.S.; Dawane, A.; Agarwal, S.; Niranjan, V.; PrasannaKumar, M.K.; Vemanna, R.S. Transcriptomic responses under combined bacterial blight and drought stress in rice reveal potential genes to improve multi-stress tolerance. BMC Plant Biol. 2022, 22, 349. [Google Scholar] [CrossRef]
- Caldeira, M.C. The timing of drought coupled with pathogens may boost tree mortality. Tree Physiol. 2019, 39, 1–5. [Google Scholar] [CrossRef]
- Carreras, C.; Zamorano, A.; Villalobos-González, L.; Pimentel, P.; Pizarro, L.; Beltrán, M.F.; Cui, W.; Pinto, M.; Figueroa, F.; Rubilar-Hernández, C.; et al. Pseudomonas syringae pathovar syringae infection reveals different defense mechanisms in two sweet cherry cultivars. Plants 2025, 14, 87. [Google Scholar] [CrossRef]
- Bilgin, D.D.; Zavala, J.A.; Zhu, J.; Clough, S.J.; Ort, D.R.; DeLucia, E.H. Biotic stress globally downregulates photosynthesis genes. Plant Cell Environ. 2010, 33, 1597–1613. [Google Scholar] [CrossRef] [PubMed]
- Donati, I.; Cellini, A.; Sangiorgio, D.; Vanneste, J.L.; Scortichini, M.; Balestra, G.M.; Spinelli, F. Pseudomonas syringae pv. actinidiae: Ecology, infection dynamics and disease epidemiology. Microb. Ecol. 2020, 80, 81–102. [Google Scholar] [CrossRef] [PubMed]
- Oliveira, J.M.; Pozza, E.A.; Belan, L.L.; de Oliveira Freitas, M.L.; Tedardi, V.M. Effect of temperature and photoperiod on Pseudomonas syringae pv. garcae inoculum production. Coffee Sci. 2024, 19, e192238. [Google Scholar] [CrossRef]
- Wan, T.; Feng, Y.; Liang, C.; Pan, L.; He, L.; Cai, Y. Metabolomics and transcriptomics analyses of two contrasting cherry rootstocks in response to drought stress. Biology 2021, 10, 201. [Google Scholar] [CrossRef]
- Baek, D.; Kim, W.-Y.; Cha, J.-Y.; Park, H.J.; Shin, G.; Park, J.; Lim, C.J.; Chun, H.J.; Li, N.; Kim, D.H.; et al. The GIGANTEA-ENHANCED EM LEVEL complex enhances drought tolerance via regulation of abscisic acid synthesis. Plant Physiol. 2020, 184, 443–458. [Google Scholar] [CrossRef]
- Patnaik, A.; Kumar, A.; Behera, A.; Mishra, G.; Dehery, S.K.; Panigrahy, M.; Das, A.B.; Panigrahi, K.C.S. GIGANTEA suppresses wilt disease resistance by down-regulating the jasmonate signaling in Arabidopsis thaliana. Front. Plant Sci. 2023, 14, 1091644. [Google Scholar] [CrossRef]
- Serrano, I.; Audran, C.; Rivas, S. Chloroplasts at work during plant innate immunity. J. Exp. Bot. 2016, 67, 3845–3854. [Google Scholar] [CrossRef]
- Lu, Y.; Yao, J. Chloroplasts at the crossroad of photosynthesis, pathogen infection and plant defense. Int. J. Mol. Sci. 2018, 19, 3900. [Google Scholar] [CrossRef]
- Honoki, R.; Ono, S.; Oikawa, A.; Saito, K.; Masuda, S. Significance of accumulation of the alarmone (p)ppGpp in chloroplasts for controlling photosynthesis and metabolite balance during nitrogen starvation in Arabidopsis. Photosynth. Res. 2018, 135, 299–308. [Google Scholar] [CrossRef] [PubMed]
- Boniecka, J.; Prusińska, J.; Dąbrowska, G.B.; Goc, A. Within and beyond the Stringent response-RSH and (p)ppGpp in plants. Planta 2017, 246, 817–842. [Google Scholar] [CrossRef]
- Mehrez, M.; Romand, S.; Field, B. New Perspectives on the molecular mechanisms of stress signalling by the nucleotide guanosine tetraphosphate (ppGpp), an emerging regulator of photosynthesis in plants and algae. New Phytol. 2023, 237, 1086–1099. [Google Scholar] [CrossRef]
- Field, B. Green Magic: Regulation of the chloroplast stress response by (p)ppGpp in plants and algae. J. Exp. Bot. 2018, 69, 2797–2807. [Google Scholar] [CrossRef]
- Tong, Z.; Gao, Z.; Wang, F.; Zhou, J.; Zhang, Z. Selection of Reliable reference genes for gene expression studies in peach using real-time PCR. BMC Mol. Biol. 2009, 10, 71. [Google Scholar] [CrossRef]
- UniProt Consortium. UniProt: The universal protein knowledgebase in 2023. Nucleic Acids Res. 2023, 51, D523–D531. [Google Scholar] [CrossRef]
- Liang, B.; Wang, H.; Yang, C.; Wang, L.; Qi, L.; Guo, Z.; Chen, X. Salicylic acid is required for broad-spectrum disease resistance in rice. Int. J. Mol. Sci. 2022, 23, 1354. [Google Scholar] [CrossRef] [PubMed]
- Venugopal, S.C.; Jeong, R.-D.; Mandal, M.K.; Zhu, S.; Chandra-Shekara, A.C.; Xia, Y.; Hersh, M.; Stromberg, A.J.; Navarre, D.; Kachroo, A.; et al. Enhanced disease susceptibility 1 and salicylic acid act redundantly to regulate resistance gene-mediated signaling. PLoS Genet. 2009, 5, e1000545. [Google Scholar] [CrossRef]
- Sinha, R.; Gupta, A.; Senthil-Kumar, M. Concurrent drought stress and vascular pathogen infection induce common and distinct transcriptomic responses in chickpea. Front. Plant Sci. 2017, 8, 333. [Google Scholar] [CrossRef] [PubMed]
- Collin, A.; Pacwa-Plociniczak, M.; Plociniczak, T.; Novak, Ô.; Marzec, M.; Guo, W.; Simpson, C.G.; Daszkowska-Golec, A. Hormonal and transcriptomic regulation of drought adaptation in barley roots and leaves. Sci. Rep. 2025, 15, 16368. [Google Scholar] [CrossRef] [PubMed]
- Molinari, C.G.; McDougall, C.; Pitt, K.A. Understanding dynamic molecular responses is key to designing environmental stress experiments: A review of gene and protein expression in cnidaria under stress. Mol. Ecol. 2025, 34, e17753. [Google Scholar] [CrossRef]
- Cui, W.; Fiore, N.; Figueroa, F.; Rubilar, C.; Pizarro, L.; Pinto, M.; Pérez, S.; Beltrán, M.F.; Carreras, C.; Pimentel, P.; et al. Transcriptome analysis of sweet cherry (Prunus avium L.) cultivar Lapins upon infection of Pseudomonas syringae pv. syringae. Plants 2023, 12, 3718. [Google Scholar] [CrossRef]
- Iličić, R.; Balaž, J.; Ognjanov, V.; Popović, T. Epidemiology studies of Pseudomonas syringae pathovars associated with bacterial canker on the sweet cherry in Serbia. Plant Prot. Sci. 2021, 57, 196–205. [Google Scholar] [CrossRef]
- Song, Y.; Sun, L.; Lin, M.; Chen, J.; Qi, X.; Hu, C.; Fang, J. Comparative Transcriptome analysis of resistant and susceptible kiwifruits in response to Pseudomonas syringae pv. actinidiae during early infection. PLoS ONE 2019, 14, e0211913. [Google Scholar] [CrossRef]
- Sun, J.; Zhang, J.; Fang, H.; Peng, L.; Wei, S.; Li, C.; Zheng, S.; Lu, J. Comparative transcriptome analysis reveals resistance-related genes and pathways in Musa acuminata banana “Guijiao 9” in response to Fusarium wilt. Plant Physiol. Biochem. 2019, 141, 83–94. [Google Scholar] [CrossRef]
- Yu, Y.; Shi, J.; Li, X.; Liu, J.; Geng, Q.; Shi, H.; Ke, Y.; Sun, Q. Transcriptome analysis reveals the molecular mechanisms of the defense response to gray leaf spot disease in maize. BMC Genom. 2018, 19, 742. [Google Scholar] [CrossRef]
- Zhu, P.; Li, H.; Lu, T.; Liang, R.; Wan, B. Combined analysis of mRNA and miRNA transcriptomes reveals the regulatory mechanism of Xanthomonas arboricola pv pruni resistance in Prunus persica. BMC Genom. 2024, 25, 214. [Google Scholar] [CrossRef] [PubMed]
- Li, P.; Yang, H.; Wang, L.; Liu, H.; Huo, H.; Zhang, C.; Liu, A.; Zhu, A.; Hu, J.; Lin, Y.; et al. Physiological and transcriptome analyses reveal short-term responses and formation of memory under drought stress in rice. Front. Genet. 2019, 10, 55. [Google Scholar] [CrossRef]
- Gupta, A.; Sinha, R.; Fernandes, J.L.; Abdelrahman, M.; Burritt, D.J.; Tran, L.-S.P. Phytohormones regulate convergent and divergent responses between individual and combined drought and pathogen infection. Crit. Rev. Biotechnol. 2020, 40, 320–340. [Google Scholar] [CrossRef] [PubMed]
- Gupta, A.; Bhardwaj, M.; Tran, L.-S.P. Jasmonic acid at the crossroads of plant immunity and Pseudomonas syringae virulence. Int. J. Mol. Sci. 2020, 21, 7482. [Google Scholar] [CrossRef] [PubMed]
- Kumari, S.; Singh, S.K. Regulation of ABA homeostasis in plants during stress. Indian Res. J. Genet. Biotech. 2018, 10, 208–221. [Google Scholar]
- Tsuda, K.; Sato, M.; Stoddard, T.; Glazebrook, J.; Katagiri, F. Network properties of robust immunity in plants. PLoS Genet. 2009, 5, e1000772. [Google Scholar] [CrossRef]
- Ji, X.; Dong, B.; Shiran, B.; Talbot, M.J.; Edlington, J.E.; Hughes, T.; White, R.G.; Gubler, F.; Dolferus, R. Control of abscisic acid catabolism and abscisic acid homeostasis is important for reproductive stage stress tolerance in cereals. Plant Physiol. 2011, 156, 647–662. [Google Scholar] [CrossRef]
- Wu, Y.; Wang, Y.; Shi, H.; Hu, H.; Yi, L.; Hou, J. Time-course transcriptome and WGCNA analysis revealed the drought response mechanism of two sunflower inbred lines. PLoS ONE 2022, 17, e0265447. [Google Scholar] [CrossRef]
- Robador, J.M.; Ortega Pérez, N.; Sanchez-Ballesta, M.T.; Tello Mariscal, M.L.; Pintos López, B.; Gómez-Garay, A. Plant defence induction by Meyerozyma guilliermondii in Vitis vinifera L. Agronomy 2023, 13, 2780. [Google Scholar] [CrossRef]
- Pollard, M.; Beisson, F.; Li, Y.; Ohlrogge, J.B. Building Lipid Barriers: Biosynthesis of cutin and suberin. Trends Plant Sci. 2008, 13, 236–246. [Google Scholar] [CrossRef]
- Grünhofer, P.; Herzig, L.; Zhang, Q.; Vitt, S.; Stöcker, T.; Malkowsky, Y.; Brügmann, T.; Fladung, M.; Schreiber, L. Changes in wax composition but not amount enhance cuticular transpiration. Plant Cell Environ. 2024, 47, 91–105. [Google Scholar] [CrossRef]
- Hasanuzzaman, M.; Zhou, M.; Shabala, S. How does stomatal density and residual transpiration contribute to osmotic stress tolerance? Plants 2023, 12, 494. [Google Scholar] [CrossRef]
- Lang, G. Cherry Breeding Projects and New Rootstocks; Department of Horticulture, Michigan State University: East Lansing, MI, USA; p. 6. Available online: https://cherrytimes.it/storage/app/media/CORETTE%20GREG%20LANG%20REPORT%20-%20SL%20FRUIT%20SERVICE.pdf (accessed on 22 January 2026).
- Blanco, V.; Domingo, R.; Pérez-Pastor, A.; Blaya-Ros, P.J.; Torres-Sánchez, R. Soil and plant water indicators for deficit irrigation management of field-grown sweet cherry trees. Agric. Water Manag. 2018, 208, 83–94. [Google Scholar] [CrossRef]
- Petrík, P.; Petek-Petrík, A.; Lamarque, L.J.; Link, R.M.; Waite, P.-A.; Ruehr, N.K.; Schuldt, B.; Maire, V. Linking stomatal size and density to water use efficiency and leaf carbon isotope ratio in juvenile and mature trees. Physiol. Plant. 2024, 176, e14619. [Google Scholar] [CrossRef]
- Jalili, S.; Arzani, K.; Prudencio, A.S.; Salazar, J.A.; Martínez-García, P.J.; Bouzari, N.; Martínez-Gómez, P. Integrated morphological, physiological and molecular analysis of the drought response in cultivated and wild Prunus L. subgenera cerasus species. Plant Mol. Biol. Rep. 2023, 41, 440–453. [Google Scholar] [CrossRef]
- Yang, L.; Xia, L.; Zeng, Y.; Han, Q.; Zhang, S. Grafting enhances plants drought resistance: Current understanding, mechanisms, and future perspectives. Front. Plant Sci. 2022, 13, 1015317. [Google Scholar] [CrossRef] [PubMed]
- Duan, H.; Wang, D.; Wei, X.; Huang, G.; Fan, H.; Zhou, S.; Wu, J.; Liu, W.; Tissue, D.T.; Wan, S. The decoupling between gas exchange and water potential of Cinnamomum camphora seedlings during drought recovery and its relation to ABA accumulation in leaves. J. Plant Ecol. 2020, 13, 683–692. [Google Scholar] [CrossRef]
- Ricciardi, V.; Crespan, M.; Maddalena, G.; Migliaro, D.; Brancadoro, L.; Maghradze, D.; Failla, O.; Toffolatti, S.L.; De Lorenzis, G. Novel loci associated with resistance to downy and powdery mildew in grapevine. Front. Plant Sci. 2024, 15, 1386225. [Google Scholar] [CrossRef]
- Guerrero-Sánchez, V.M.; López-Hidalgo, C.; Rey, M.-D.; Castillejo, M.Á.; Jorrín-Novo, J.V.; Escandón, M. Multiomic data integration in the analysis of drought-responsive mechanisms in Quercus ilex seedlings. Plants 2022, 11, 3067. [Google Scholar] [CrossRef] [PubMed]
- Chen, J.-Q.; Meng, X.-P.; Zhang, Y.; Xia, M.; Wang, X.-P. Over-expression of osDREB genes lead to enhanced drought tolerance in rice. Biotechnol. Lett. 2008, 30, 2191–2198. [Google Scholar] [CrossRef] [PubMed]
- El-Esawi, M.A.; Alayafi, A.A. Overexpression of stDREB2 transcription factor enhances drought stress tolerance in cotton (Gossypium barbadense L.). Genes 2019, 10, 142. [Google Scholar] [CrossRef]
- Aharoni, A.; Dixit, S.; Jetter, R.; Thoenes, E.; van Arkel, G.; Pereira, A. The SHINE Clade of AP2 domain transcription factors activates wax biosynthesis, alters cuticle properties, and confers drought tolerance when overexpressed in Arabidopsis. Plant Cell 2004, 16, 2463–2480. [Google Scholar] [CrossRef]
- Chen, H.; Lai, Z.; Shi, J.; Xiao, Y.; Chen, Z.; Xu, X. Roles of Arabidopsis WRKY18, WRKY40 and WRKY60 transcription factors in plant responses to abscisic acid and abiotic stress. BMC Plant Biol. 2010, 10, 281. [Google Scholar] [CrossRef]
- Song, C.-P.; Agarwal, M.; Ohta, M.; Guo, Y.; Halfter, U.; Wang, P.; Zhu, J.-K. Role of an Arabidopsis AP2/EREBP-type transcriptional repressor in abscisic acid and drought stress responses. Plant Cell 2005, 17, 2384–2396. [Google Scholar] [CrossRef]
- Luxmi, R.; Garg, R.; Srivastava, S.; Sane, A.P. Expression of the SIN3 homologue from banana, MaSIN3, suppresses ABA responses globally during plant growth in Arabidopsis. Plant Sci. 2017, 264, 69–82. [Google Scholar] [CrossRef]
- Leitão, S.T.; Santos, C.; de Sousa Araújo, S.; Rubiales, D.; Vaz Patto, M.C. Shared and tailored common bean transcriptomic responses to combined Fusarium wilt and water deficit. Hortic. Res. 2021, 8, 149. [Google Scholar] [CrossRef] [PubMed]
- Da Silva Angelo, P.C.; Hiroshi Sera, G.; Harumi Shigueoka, L.; Teixeira Caixeta, E. Rust resistance SH3 loci in Coffea spp. Physiol. Mol. Plant Pathol. 2023, 127, 102111. [Google Scholar] [CrossRef]
- Zhang, Q.; Gao, M.; Wu, L.; Wu, H.; Chen, Y.; Wang, Y. Expression network of transcription factors in resistant and susceptible tung trees responding to Fusarium wilt disease. Ind. Crops Prod. 2018, 122, 716–725. [Google Scholar] [CrossRef]
- Li, S.; Yue, W.; Wang, M.; Qiu, W.; Zhou, L.; Shou, H. Mutation of OsGIGANTEA leads to enhanced tolerance to polyethylene glycol-generated osmotic stress in rice. Front. Plant Sci. 2016, 7, 465. [Google Scholar] [CrossRef]
- Asai, T.; Tena, G.; Plotnikova, J.; Willmann, M.R.; Chiu, W.-L.; Gomez-Gomez, L.; Boller, T.; Ausubel, F.M.; Sheen, J. MAP kinase signalling cascade in Arabidopsis innate immunity. Nature 2002, 415, 977–983. [Google Scholar] [CrossRef]
- Long, Q.; Du, M.; Long, J.; Xie, Y.; Zhang, J.; Xu, L.; He, Y.; Li, Q.; Chen, S.; Zou, X. Transcription factor WRKY22 regulates canker susceptibility in sweet orange (Citrus sinensis Osbeck) by enhancing cell enlargement and CsLOB1 expression. Hortic. Res. 2021, 8, 50. [Google Scholar] [CrossRef] [PubMed]
- Fan, L.; Niu, Z.; Shi, G.; Song, Z.; Yang, Q.; Zhou, S.; Wang, L. WRKY22 transcription factor from Iris laevigata regulates flowering time and resistance to salt and drought. Plants 2024, 13, 1191. [Google Scholar] [CrossRef] [PubMed]
- Guajardo, V.; Muñoz, C.; Hinrichsen, P.; Guajardo, V.; Muñoz, C.; Hinrichsen, P. Molecular profiling of sweet cherry cultivars present in Chile using polymorphic microsatellite markers. Chil. J. Agric. Res. 2021, 81, 326–337. [Google Scholar] [CrossRef]
- Bertani, G. Studies on lysogenesis. I. The mode of phage liberation by lysogenic Escherichia coli. J. Bacteriol. 1951, 62, 293–300. [Google Scholar] [CrossRef] [PubMed]
- Opazo Palma, I.; Toro, G.; Salvatierra, A.; Pastenes Villarreal, C.; Pimentel, P. Rootstocks modulate the physiology and growth responses to water deficit and long-term recovery in grafted stone fruit trees. Agric. Water Manag. 2020, 228, 105897. [Google Scholar] [CrossRef]
- Marsal, J.; Lopez, G.; del Campo, J.; Mata, M.; Arbones, A.; Girona, J. Postharvest regulated deficit irrigation in ‘Summit’ sweet cherry: Fruit yield and quality in the following season. Irrig. Sci. 2009, 28, 181–189. [Google Scholar] [CrossRef]
- Sorensen, K.N.; Kim, K.-H.; Takemoto, J.Y. PCR detection of cyclic lipodepsinonapeptide-producing Pseudomonas syringae pv. syringae and similarity of strains. Appl. Environ. Microbiol. 1998, 64, 226–230. [Google Scholar] [CrossRef]
- Shirasawa, K.; Isuzugawa, K.; Ikenaga, M.; Saito, Y.; Yamamoto, T.; Hirakawa, H.; Isobe, S. The genome sequence of sweet cherry (Prunus avium) for use in genomics-assisted breeding. DNA Res. 2017, 24, 499–508. [Google Scholar] [CrossRef]
- Holušová, K.; Čmejlová, J.; Suran, P.; Čmejla, R.; Sedlák, J.; Zelený, L.; Bartoš, J. High-resolution genome-wide association study of a large Czech collection of sweet cherry (Prunus avium L.) on fruit maturity and quality traits. Hortic. Res. 2023, 10, uhac233. [Google Scholar] [CrossRef]
- Benjamini, Y.; Hochberg, Y. Controlling the false discovery rate: A practical and powerful approach to multiple testing. J. R. Stat. Soc. Ser. B Methodol. 1995, 57, 289–300. [Google Scholar] [CrossRef]
- Sherman, B.T.; Hao, M.; Qiu, J.; Jiao, X.; Baseler, M.W.; Lane, H.C.; Imamichi, T.; Chang, W. DAVID: A web server for functional enrichment analysis and functional annotation of gene lists (2021 update). Nucleic Acids Res. 2022, 50, W216–W221. [Google Scholar] [CrossRef]
- Tang, D.; Chen, M.; Huang, X.; Zhang, G.; Zeng, L.; Zhang, G.; Wu, S.; Wang, Y. SRplot: A free online platform for data visualization and graphing. PLoS ONE 2023, 18, e0294236. [Google Scholar] [CrossRef]
- Pfaffl, M.W. A new mathematical model for relative quantification in real-time RT–PCR. Nucleic Acids Res. 2001, 29, e45. [Google Scholar] [CrossRef] [PubMed]
- Carreras, C. High-End Scaler Software. 2024. Available online: https://github.com/cristianCarrerasCastillo/scale-img-to-600ppp (accessed on 19 November 2025).













| Treatment | Cultivar | Inoculation Condition | Irrigation Regime | Stress Category |
|---|---|---|---|---|
| T1 | Santina | Pseudomonas syringae pv. syringae (Pss11116B1) | Well-watered (WW) | Biotic stress |
| T2 | Santina | Mock (sterile water) | Well-watered (WW) | Control |
| T3 | Bing | Pseudomonas syringae pv. syringae (Pss11116B1) | Well-watered (WW) | Biotic stress |
| T4 | Bing | Mock (sterile water) | Well-watered (WW) | Control |
| T5 | Santina | Pseudomonas syringae pv. syringae (Pss11116B1) | Water deficit (WD) | Combined stress |
| T6 | Santina | Mock (sterile water) | Water deficit (WD) | Abiotic stress |
| T7 | Bing | Pseudomonas syringae pv. syringae (Pss11116B1) | Water deficit (WD) | Combined stress |
| T8 | Bing | Mock (sterile water) | Water deficit (WD) | Abiotic stress |
Disclaimer/Publisher’s Note: The statements, opinions and data contained in all publications are solely those of the individual author(s) and contributor(s) and not of MDPI and/or the editor(s). MDPI and/or the editor(s) disclaim responsibility for any injury to people or property resulting from any ideas, methods, instructions or products referred to in the content. |
© 2026 by the authors. Licensee MDPI, Basel, Switzerland. This article is an open access article distributed under the terms and conditions of the Creative Commons Attribution (CC BY) license.
Share and Cite
Carreras, C.; Zamorano, A.; Gamboa, C.; Villalobos-González, L.; Pimentel, P.; Pizarro, L.; Cui, W.; Pinto, M.; Rubilar-Hernández, C.; Llanes, A.; et al. Contrasting Response of Santina and Bing Sweet Cherry Cultivars Under Combined Biotic and Abiotic Stress. Plants 2026, 15, 450. https://doi.org/10.3390/plants15030450
Carreras C, Zamorano A, Gamboa C, Villalobos-González L, Pimentel P, Pizarro L, Cui W, Pinto M, Rubilar-Hernández C, Llanes A, et al. Contrasting Response of Santina and Bing Sweet Cherry Cultivars Under Combined Biotic and Abiotic Stress. Plants. 2026; 15(3):450. https://doi.org/10.3390/plants15030450
Chicago/Turabian StyleCarreras, Claudia, Alan Zamorano, Camila Gamboa, Luis Villalobos-González, Paula Pimentel, Lorena Pizarro, Weier Cui, Manuel Pinto, Carlos Rubilar-Hernández, Analía Llanes, and et al. 2026. "Contrasting Response of Santina and Bing Sweet Cherry Cultivars Under Combined Biotic and Abiotic Stress" Plants 15, no. 3: 450. https://doi.org/10.3390/plants15030450
APA StyleCarreras, C., Zamorano, A., Gamboa, C., Villalobos-González, L., Pimentel, P., Pizarro, L., Cui, W., Pinto, M., Rubilar-Hernández, C., Llanes, A., Bertaccini, A., & Fiore, N. (2026). Contrasting Response of Santina and Bing Sweet Cherry Cultivars Under Combined Biotic and Abiotic Stress. Plants, 15(3), 450. https://doi.org/10.3390/plants15030450

