CaCBP2 Negatively Regulates Pepper Resistance to Phytophthora capsici Infection
Abstract
1. Introduction
2. Results
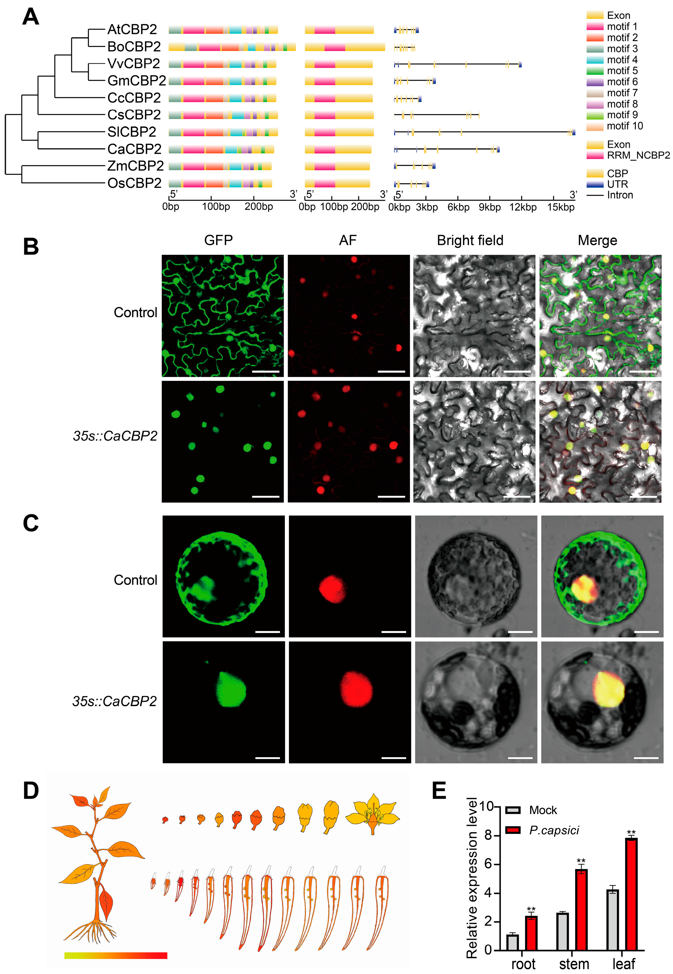
2.1. Gene Structure, Subcellular Localization, and P. capsici-Induced Expression Characteristics of CaCBP2
2.2. Silencing of CaCBP2 Enhances Pepper Resistance to P. capsici
2.3. Transient Expression of CaCBP2 in N. benthamiana Enhances Susceptibility to P. capsici
2.4. Stable Overexpression of CaCBP2 in Tomato Enhances Susceptibility to P. capsici
2.5. Physiological Mechanism of CaCBP2-Mediated Pepper Resistance to P. capsici
2.6. Silencing CaCBP2 Increases the Content of Key Hormones Under P. capsici Stress
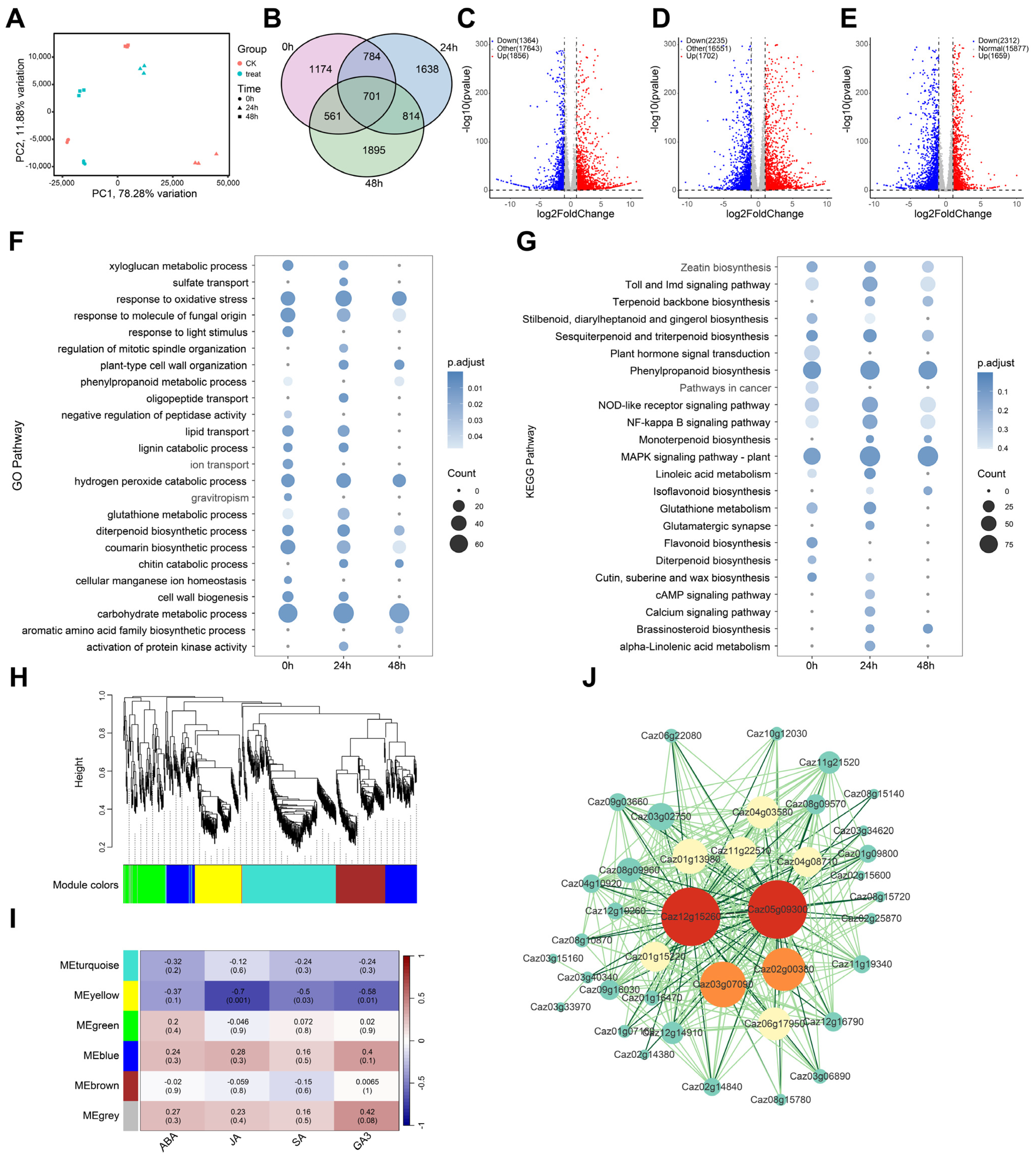
2.7. Mining Hormone-Associated Hub Genes Mediated by CaCBP2 Based on WGCNA
3. Discussion
4. Materials and Methods
4.1. Gene Structure and Conserved Sequence Analysis
4.2. Plant Materials and Growth Conditions
4.3. Pathogen Culture and Inoculation
4.4. Subcellular Localization
4.5. Protoplast Preparation
4.6. Virus-Induced Gene Silencing (VIGS)
4.7. Tomato Genetic Transformation
4.8. Tissue Staining
4.9. Determination of Physiological Indices
4.10. Hormone Content Analysis
4.11. Transcriptome Sequencing and Analysis
Supplementary Materials
Author Contributions
Funding
Data Availability Statement
Conflicts of Interest
References
- Baenas, N.; Belovic, M.; Ilic, N.; Moreno, D.A.; García-Viguera, C. Industrial use of pepper (Capsicum annum L.) derived products: Technological benefits and biological advantages. Food Chem. 2019, 274, 872–885. [Google Scholar] [CrossRef]
- Batiha, G.E.S.; Alqahtani, A.; Ojo, O.A.; Shaheen, H.M.; Wasef, L.; Elzeiny, M.; Ismail, M.; Shalaby, M.; Murata, T.; Zaragoza-Bastida, A.; et al. Biological Properties, Bioactive Constituents, and Pharmacokinetics of Some Capsicum spp. and Capsaicinoids. Int. J. Mol. Sci. 2020, 21, 5179. [Google Scholar] [CrossRef] [PubMed]
- Hernández-Pérez, T.; Gómez-García, M.D.; Valverde, M.E.; Paredes-López, O. Capsicum annuum (hot pepper): An ancient Latin-American crop with outstanding bioactive compounds and nutraceutical potential. A review. Compr. Rev. Food Sci. Food Saf. 2020, 19, 2972–2993. [Google Scholar] [CrossRef] [PubMed]
- Khan, F.A.; Mahmood, T.; Ali, M.; Saeed, A.; Maalik, A. Pharmacological importance of an ethnobotanical plant: Capsicum annuum L. Nat. Prod. Res. 2014, 28, 1267–1274. [Google Scholar] [CrossRef] [PubMed]
- Zou, Z.Y.; Zou, X.X. Geographical and Ecological Differences in Pepper Cultivation and Consumption in China. Front. Nutr. 2021, 8, 718517. [Google Scholar] [CrossRef]
- Bowers, J.H.; Martin, F.N.; Tooley, P.W.; Luz, E. Genetic and morphological diversity of temperate and tropical isolates of Phytophthora capsici. Phytopathology 2007, 97, 492–503. [Google Scholar] [CrossRef]
- Du, Y.; Gong, Z.H.; Liu, G.Z.; Chai, G.X.; Li, C. Biological characteristics and mating type distribution of Phytophthora capsici from China. Genet. Mol. Res. 2014, 13, 396–405. [Google Scholar] [CrossRef]
- Lamour, K.H.; Stam, R.; Jupe, J.; Huitema, E. The oomycete broad-host-range pathogen Phytophthora capsici. Mol. Plant Pathol. 2012, 13, 329–337. [Google Scholar] [CrossRef]
- Quesada-Ocampo, L.M.; Parada-Rojas, C.H.; Hansen, Z.; Vogel, G.; Smart, C.; Hausbeck, M.K.; Carmo, R.M.; Huitema, E.; Naegele, R.P.; Kousik, C.S.; et al. Phytophthora capsici: Recent Progress on Fundamental Biology and Disease Management 100 Years After Its Description. Annu. Rev. Phytopathol. 2023, 61, 185–208. [Google Scholar] [CrossRef]
- Sanogo, S.; Lamour, K.; Kousik, C.S.; Lozada, D.N.; Parada-Rojas, C.H.; Quesada-Ocampo, L.M.; Wyenandt, C.A.; Babadoost, M.; Hausbeck, M.K.; Hansen, Z.; et al. Phytophthora capsici, 100 Years Later: Research Mile Markers from 1922 to 2022. Phytopathology 2023, 113, 921–930. [Google Scholar] [CrossRef]
- Du, Y.; Gong, Z.H.; Liu, G.Z.; Zhao, Y. Scanning Electron Microscopic Study of the Infection Process of Phytophthora capsici. Pak. J. Bot. 2013, 45, 1807–1811. [Google Scholar]
- Kebdani, N.; Pieuchot, L.; Deleury, E.; Panabières, F.; Le Berre, J.Y.; Gourgues, M. Cellular and molecular characterization of Phytophthora parasitica appressorium-mediated penetration. New Phytol. 2010, 185, 248–257. [Google Scholar] [CrossRef]
- Monroy-Barbosa, A.; Bosland, P.W. Identification of Novel Physiological Races of Phytophthora capsici Causing Foliar Blight Using the New Mexico Recombinant Inbred Pepper Lines Set as a Host Differential. J. Am. Soc. Hortic. Sci. 2011, 136, 205–210. [Google Scholar] [CrossRef]
- Freh, M.; Gao, J.L.; Petersen, M.; Panstruga, R. Plant autoimmunity-fresh insights into an old phenomenon. Plant Physiol. 2022, 188, 1419–1434. [Google Scholar] [CrossRef] [PubMed]
- Yeats, T.H.; Rose, J.K.C. The Formation and Function of Plant Cuticles. Plant Physiol. 2013, 163, 5–20. [Google Scholar] [CrossRef] [PubMed]
- Zhou, J.M.; Zhang, Y.L. Plant Immunity: Danger Perception and Signaling. Cell 2020, 181, 978–989. [Google Scholar] [CrossRef]
- He, Y.X.; Zhou, J.G.; Meng, X.Z. Phosphoregulation of Ca2+ Influx in Plant Immunity. Trends Plant Sci. 2019, 24, 1067–1069. [Google Scholar] [CrossRef]
- Jian, Y.N.; Gong, D.M.; Wang, Z.; Liu, L.J.; He, J.J.; Han, X.W.; Tsuda, K. How plants manage pathogen infection. EMBO Rep. 2024, 25, 31–44. [Google Scholar] [CrossRef]
- Wang, J.Z.; Song, W.; Chai, J.J. Structure, biochemical function, and signaling mechanism of plant NLRs. Mol. Plant 2023, 16, 75–95. [Google Scholar] [CrossRef]
- Ngou, B.P.M.; Ding, P.T.; Jones, J.D.G. Thirty years of resistance: Zig-zag through the plant immune system. Plant Cell 2022, 34, 1447–1478. [Google Scholar] [CrossRef]
- Wang, W.; Feng, B.M.; Zhou, J.M.; Tang, D.Z. Plant immune signaling: Advancing on two frontiers. J. Integr. Plant Biol. 2020, 62, 2–24. [Google Scholar] [CrossRef]
- Zhang, J.; Li, W.; Xiang, T.T.; Liu, Z.X.; Laluk, K.; Ding, X.J.; Zou, Y.; Gao, M.H.; Zhang, X.J.; Chen, S.; et al. Receptor-like Cytoplasmic Kinases Integrate Signaling from Multiple Plant Immune Receptors and Are Targeted by a Pseudomonas syringae Effector. Cell Host Microbe 2010, 7, 290–301. [Google Scholar] [CrossRef] [PubMed]
- Decker, L.M.; Xiao, H.; Boone, E.C.; Vierling, M.M.; Shanker, B.S.; Kingston, S.L.; Boone, S.F.; Haynes, J.B.; Shiu, P.K.T. The Nuclear Cap-Binding Complex Mediates Meiotic Silencing by Unpaired DNA. G3 Genes Genomes Genet. 2017, 7, 1149–1155. [Google Scholar] [CrossRef] [PubMed]
- Dubiez, E.; Pellegrini, E.; Brask, M.F.; Garland, W.; Foucher, A.E.; Huard, K.; Jensen, T.H.; Cusack, S.; Kadlec, J. Structural basis for competitive binding of productive and degradative co-transcriptional effectors to the nuclear cap-binding complex. Cell Rep. 2024, 43, 113639. [Google Scholar] [CrossRef] [PubMed]
- Gonatopoulos-Pournatzis, T.; Cowling, V.H. Cap-binding complex (CBC). Biochem. J. 2014, 457, 231–242. [Google Scholar] [CrossRef]
- Kataoka, N. The Nuclear Cap-Binding Complex, a multitasking binding partner of RNA polymerase II transcripts. J. Biochem. 2023, 175, 9–15. [Google Scholar] [CrossRef]
- Mars, J.C.; Ghram, M.; Culjkovic-Kraljacic, B.; Borden, K.L.B. The Cap-Binding Complex CBC and the Eukaryotic Translation Factor eIF4E: Co-Conspirators in Cap-Dependent RNA Maturation and Translation. Cancers 2021, 13, 6185. [Google Scholar] [CrossRef]
- Rambout, X.; Maquat, L.E. The nuclear cap-binding complex as choreographer of gene transcription and pre-mRNA processing. Genes Dev. 2020, 34, 1113–1127. [Google Scholar] [CrossRef]
- Daszkowska-Golec, A. Emerging Roles of the Nuclear Cap-Binding Complex in Abiotic Stress Responses. Plant Physiol. 2018, 176, 242–253. [Google Scholar] [CrossRef]
- Kierzkowski, D.; Kmieciak, M.; Piontek, P.; Wojtaszek, P.; Szweykowska-Kulinska, Z.; Jarmolowski, A. The Arabidopsis CBP20 targets the cap-binding complex to the nucleus, and is stabilized by CBP80. Plant J. 2009, 59, 813–823. [Google Scholar] [CrossRef]
- Sen, R.; Barman, P.; Kaja, A.; Ferdoush, J.; Lahudkar, S.; Roy, A.; Bhaumik, S.R. Distinct Functions of the Cap-Binding Complex in Stimulation of Nuclear mRNA Export. Mol. Cell. Biol. 2019, 39, e00540-18. [Google Scholar] [CrossRef]
- Zhang, H.R.; Li, X.Y.; Song, R.T.; Zhan, Z.P.; Zhao, F.Y.; Li, Z.C.; Jiang, D.H. Cap-binding complex assists RNA polymerase II transcription in plant salt stress response. Plant Cell Environ. 2022, 45, 2780–2793. [Google Scholar] [CrossRef] [PubMed]
- Kong, X.X.; Ma, L.; Yang, L.M.; Chen, Q.; Xiang, N.; Yang, Y.P.; Hu, X.Y. Quantitative Proteomics Analysis Reveals That the Nuclear Cap-Binding Complex Proteins Arabidopsis CBP20 and CBP80 Modulate the Salt Stress Response. J. Proteome Res. 2014, 13, 2495–2510. [Google Scholar] [CrossRef] [PubMed]
- Li, L.S.; Ying, J.; Li, E.; Ma, T.; Li, M.; Gong, L.M.; Wei, G.; Zhang, Y.; Li, S. Arabidopsis CBP60b is a central transcriptional activator of immunity. Plant Physiol. 2021, 186, 1645–1659. [Google Scholar] [CrossRef] [PubMed]
- Sun, L.F.; Qin, J.; Wu, X.Y.; Zhang, J.H.; Zhang, J. TOUCH 3 and CALMODULIN 1/4/6 cooperate with calcium-dependent protein kinases to trigger calcium-dependent activation of CAM-BINDING PROTEIN 60-LIKE G and regulate fungal resistance in plants. Plant Cell 2022, 34, 4088–4104. [Google Scholar] [CrossRef]
- Truman, W.; Sreekanta, S.; Lu, Y.; Bethke, G.; Tsuda, K.; Katagiri, F.; Glazebrook, J. The CALMODULIN-BINDING PROTEIN60 Family Includes Both Negative and Positive Regulators of Plant Immunity. Plant Physiol. 2013, 163, 1741–1751. [Google Scholar] [CrossRef]
- Wang, L.; Tsuda, K.; Truman, W.; Sato, M.; Nguyen, L.V.; Katagiri, F.; Glazebrook, J. CBP60g and SARD1 play partially redundant critical roles in salicylic acid signaling. Plant J. 2011, 67, 1029–1041. [Google Scholar] [CrossRef]
- Zheng, Q.; Majsec, K.; Katagiri, F. Pathogen-driven coevolution across the CBP60 plant immune regulator subfamilies confers resilience on the regulator module. New Phytol. 2022, 233, 479–495. [Google Scholar] [CrossRef]
- Guo, A.Y.; Wu, W.Q.; Bai, D.; Li, Y.; Xie, J.; Guo, S.Y.; Song, C.P. Recruitment of HAB1 and SnRK2.2 by C2-domain protein CAR1 in plasma membrane ABA signaling. Plant J. 2024, 119, 237–251. [Google Scholar] [CrossRef]
- Regner, A.; Szepannek, N.; Wiederstein, M.; Fakhimahmadi, A.; Paciosis, L.F.; Blokhuis, B.R.; Redegeld, F.A.; Hofstetter, G.; Dvorak, Z.; Jensen-Jarolim, E.; et al. Binding to Iron Quercetin Complexes Increases the Antioxidant Capacity of the Major Birch Pollen Allergen Bet v 1 and Reduces Its Allergenicity. Antioxidants 2023, 12, 42. [Google Scholar] [CrossRef]
- Yerlikaya, B.A.; Yerlikaya, S.; Aydin, A.; Yilmaz, N.N.; Bahadir, S.; Abdulla, M.F.; Mostafa, K.; Kavas, M. Enhanced drought and salt stress tolerance in Arabidopsis via ectopic expression of the PvMLP19 gene. Plant Cell Rep. 2025, 44, 130. [Google Scholar] [CrossRef]
- Tamura, K.; Stecher, G.; Kumar, S. MEGA11 Molecular Evolutionary Genetics Analysis Version 11. Mol. Biol. Evol. 2021, 38, 3022–3027. [Google Scholar] [CrossRef] [PubMed]
- Liang, X.X.; Bao, Y.Z.; Zhang, M.X.; Du, D.D.; Rao, S.F.; Li, Y.X.; Wang, X.D.; Xu, G.Y.; Zhou, Z.Y.; Shen, D.Y.; et al. A Phytophthora capsici RXLR effector targets and inhibits the central immune kinases to suppress plant immunity. New Phytol. 2021, 232, 264–278. [Google Scholar] [CrossRef] [PubMed]
- Wang, X.D.; Zhang, L.Y.; Wei, X.; Zhang, H.; Xu, Y.L.; Zhou, H.N.; Xu, G.Y.; Zhai, N. Silencing of NtFAAH results in reduced membrane lipid level and enhanced cold stress sensitivity in tobacco (Nicotiana tabacum L.). Plant Physiol. Biochem. 2025, 229, 110495. [Google Scholar] [CrossRef] [PubMed]
- Bashir, F.; Kovács, S.; Abrahám, A.; Nagy, K.; Ayaydin, F.; Valkony-Kelemen, I.; Ferenc, G.; Galajda, P.; Tóth, S.Z.; Sass, L.; et al. Viable protoplast formation of the coral endosymbiont alga Symbiodinium spp. in a microfluidics platform. Lab Chip 2022, 22, 2986–2999. [Google Scholar] [CrossRef]
- Dadejová, M.N.; Franek, M.; Dvorácková, M. Laser microirradiation as a versatile system for probing protein recruitment and protein-protein interactions at DNA lesions in plants. New Phytol. 2022, 234, 1891–1900. [Google Scholar] [CrossRef]
- Luo, Y.; Liu, H.Y.; Zhu, H.L.; Yang, F.; Tu, Y.L.; Yu, T.; Zhou, Y.; Yang, Y.X. CaPHOT1 Negatively Regulates the Pepper Resistance to Phytophthora capsici Infection. Plants 2025, 14, 3400. [Google Scholar] [CrossRef]
- Zhang, L.Y.; Wang, Y.; Liu, Y.H.; Yang, J.W.; Zhang, K.H.; Du, C.Z.; Xiao, J.J.; Qing, L.; Sun, X.H. A Fungal Cysteine-Rich Protein SsSCP Activates Immune Responses and Confers Broad-Spectrum Disease Resistance in Tomato. Plant Biotechnol. J. 2025, early version. [Google Scholar] [CrossRef]
- Yang, Y.X.; Li, Y.; Guang, Y.L.; Lin, J.H.; Zhou, Y.; Yu, T.; Ding, F.; Wang, Y.F.; Chen, J.Y.; Zhou, Y.H.; et al. Red light induces salicylic acid accumulation by activating CaHY5 to enhance pepper resistance against Phytophthora capsici. Hortic. Res. 2023, 10, uhad213. [Google Scholar] [CrossRef]
- Chen, S.F.; Zhou, Y.Q.; Chen, Y.R.; Gu, J. fastp: An ultra-fast all-in-one FASTQ preprocessor. Bioinformatics 2018, 34, 884–890. [Google Scholar] [CrossRef]
- Kim, D.; Paggi, J.M.; Park, C.; Bennett, C.; Salzberg, S.L. Graph-based genome alignment and genotyping with HISAT2 and HISAT-genotype. Nat. Biotechnol. 2019, 37, 907–915. [Google Scholar] [CrossRef]
- Liao, Y.; Smyth, G.K.; Shi, W. featureCounts: An efficient general purpose program for assigning sequence reads to genomic features. Bioinformatics 2014, 30, 923–930. [Google Scholar] [CrossRef] [PubMed]
- Love, M.I.; Huber, W.; Anders, S. Moderated estimation of fold change and dispersion for RNA-seq data with DESeq2. Genome Biol. 2014, 15, 550. [Google Scholar] [CrossRef] [PubMed]
- Yu, G.C.; Wang, L.G.; Han, Y.Y.; He, Q.Y. clusterProfiler: An R Package for Comparing Biological Themes Among Gene Clusters. Omics J. Integr. Biol. 2012, 16, 284–287. [Google Scholar] [CrossRef] [PubMed]
- Langfelder, P.; Horvath, S. WGCNA: An R package for weighted correlation network analysis. BMC Bioinform. 2008, 9, 559. [Google Scholar] [CrossRef]
- Ono, K.; Fong, D.; Gao, C.Z.; Churas, C.; Pillich, R.; Lenkiewicz, J.; Pratt, D.; Pico, A.R.; Hanspers, K.; Xin, Y.H.; et al. Cytoscape Web: Bringing network biology to the browser. Nucleic Acids Res. 2025, 53, W203–W212. [Google Scholar] [CrossRef]







Disclaimer/Publisher’s Note: The statements, opinions and data contained in all publications are solely those of the individual author(s) and contributor(s) and not of MDPI and/or the editor(s). MDPI and/or the editor(s) disclaim responsibility for any injury to people or property resulting from any ideas, methods, instructions or products referred to in the content. |
© 2026 by the authors. Licensee MDPI, Basel, Switzerland. This article is an open access article distributed under the terms and conditions of the Creative Commons Attribution (CC BY) license.
Share and Cite
Du, J.; Jia, Z.; Qi, F.; Tang, B.; Yang, H.; Zhang, X.; Yin, Q.; Wang, J.; Xiong, C.; Zou, X.; et al. CaCBP2 Negatively Regulates Pepper Resistance to Phytophthora capsici Infection. Plants 2026, 15, 381. https://doi.org/10.3390/plants15030381
Du J, Jia Z, Qi F, Tang B, Yang H, Zhang X, Yin Q, Wang J, Xiong C, Zou X, et al. CaCBP2 Negatively Regulates Pepper Resistance to Phytophthora capsici Infection. Plants. 2026; 15(3):381. https://doi.org/10.3390/plants15030381
Chicago/Turabian StyleDu, Juan, Zhancheng Jia, Fangyu Qi, Binqian Tang, Huipin Yang, Xinhao Zhang, Qinbiao Yin, Jun Wang, Cheng Xiong, Xuexiao Zou, and et al. 2026. "CaCBP2 Negatively Regulates Pepper Resistance to Phytophthora capsici Infection" Plants 15, no. 3: 381. https://doi.org/10.3390/plants15030381
APA StyleDu, J., Jia, Z., Qi, F., Tang, B., Yang, H., Zhang, X., Yin, Q., Wang, J., Xiong, C., Zou, X., Zhang, Z., & Liu, F. (2026). CaCBP2 Negatively Regulates Pepper Resistance to Phytophthora capsici Infection. Plants, 15(3), 381. https://doi.org/10.3390/plants15030381

