Genetic Basis of Nitrogen-Deficiency-Induced Root Cortical Aerenchyma in Maize Revealed by GWAS and Transcriptome Analysis
Abstract
1. Introduction
2. Results
2.1. Phenotypic Variation in Root Cortical Aerenchyma
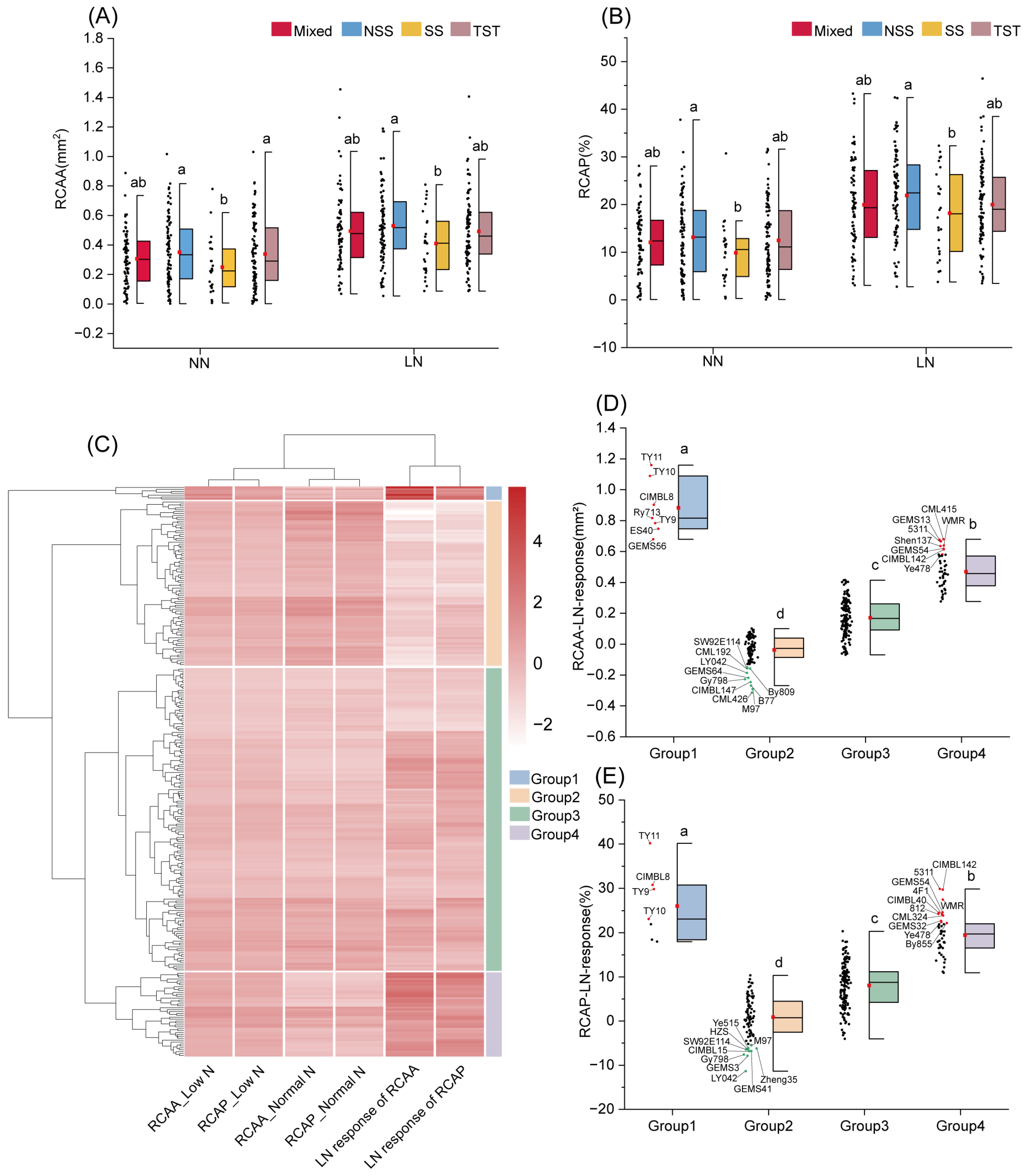
2.2. Effects of Low N Stress on Root Cortical Aerenchyma
2.3. Genetic Variations Among Maize Subpopulations
2.4. Clustering Analysis and Representative Inbred Lines with Contrasting RCA
2.5. Genome-Wide Association Study of RCA Related-Traits
2.6. Transcriptomic Analysis of Inbred Lines with Contrasting Low-N Response
2.7. Haplotype Analysis and Functional Annotation of Candidate Genes
3. Discussion
3.1. The Phenotypic Variance of RCA in Response to Low N Stress
3.2. Integrating GWAS and Transcriptomics to Uncover the Genetic Basis of RCA
3.3. The Possible Molecular Regulation of Candidate Genes
4. Materials and Methods
4.1. Plant Materials
4.2. Field Experiment Design
4.3. Root Sampling and Phenotype
4.4. Phenotypic Variance Analysis
4.5. Broad-Sense Heritability
4.6. Clustering Analysis
4.7. Genome-Wide Association Study
4.8. Transcriptome Analysis of Inbred Lines with Contrasting Phenotypes
4.9. Linkage Disequilibrium, Haplotype Analysis and Annotations of Candidate Genes
5. Conclusions
Supplementary Materials
Author Contributions
Funding
Data Availability Statement
Acknowledgments
Conflicts of Interest
References
- Erenstein, O.; Jaleta, M.; Sonder, K.; Mottaleb, K.; Prasanna, B.M. Global Maize Production, Consumption and Trade: Trends and R&D Implications. Food Sec. 2022, 14, 1295–1319. [Google Scholar] [CrossRef]
- Bakht, J.; Ahmad, S.; Tariq, M.; Akber, H.; Shafi, M. Response of Maize to Planting Methods and Fertilizer N. J. Agric. Biol. Sci. 2006, 1, 8–14. [Google Scholar]
- Wang, Y.; Janz, B.; Engedal, T.; Neergaard, A.D. Effect of Irrigation Regimes and Nitrogen Rates on Water Use Efficiency and Nitrogen Uptake in Maize. Agric. Water Manag. 2017, 179, 271–276. [Google Scholar] [CrossRef]
- Wani, S.H.; Vijayan, R.; Choudhary, M.; Kumar, A.; Zaid, A.; Singh, V.; Kumar, P.; Yasin, J.K. Nitrogen Use Efficiency (NUE): Elucidated Mechanisms, Mapped Genes and Gene Networks in Maize (Zea mays L.). Physiol. Mol. Biol. Plants 2021, 27, 2875–2891. [Google Scholar] [CrossRef]
- Sheoran, S.; Kumar, S.; Kumar, P.; Meena, R.S.; Rakshit, S. Nitrogen Fixation in Maize: Breeding Opportunities. Theor. Appl. Genet. 2021, 134, 1263–1280. [Google Scholar] [CrossRef]
- Osterholz, W.R.; Rinot, O.; Liebman, M.; Castellano, M.J. Can Mineralization of Soil Organic Nitrogen Meet Maize Nitrogen Demand? Plant Soil 2017, 415, 73–84. [Google Scholar] [CrossRef]
- Tan, Z.X.; Lal, R.; Wiebe, K.D. Global Soil Nutrient Depletion and Yield Reduction. J. Sustain. Agric. 2005, 26, 123–146. [Google Scholar] [CrossRef]
- Lynch, J.P.; Galindo-Castañeda, T.; Schneider, H.M.; Sidhu, J.S.; Rangarajan, H.; York, L.M. Root Phenotypes for Improved Nitrogen Capture. Plant Soil 2023, 502, 31–85. [Google Scholar] [CrossRef]
- Postma, J.A.; Lynch, J.P. Root Cortical Aerenchyma Enhances the Growth of Maize on Soils with Suboptimal Availability of Nitrogen, Phosphorus, and Potassium. Plant Physiol. 2011, 156, 1190–1201. [Google Scholar] [CrossRef]
- Saengwilai, P.; Nord, E.A.; Chimungu, J.G.; Brown, K.M.; Lynch, J.P. Root Cortical Aerenchyma Enhances Nitrogen Acquisition from Low-Nitrogen Soils in Maize. Plant Physiol. 2014, 166, 726–735. [Google Scholar] [CrossRef]
- Drew, M.C.; He, C.-J.; Morgan, P.W. Programmed Cell Death and Aerenchyma Formation in Roots. Trends Plant Sci. 2000, 5, 123–127. [Google Scholar] [CrossRef] [PubMed]
- Drew, M.C.; He, C.-J.; Morgan, P.W. Decreased Ethylene Biosynthesis, and Induction of Aerenchyma, by Nitrogen- or Phosphate-Starvation in Adventitious Roots of Zea mays L. Plant Physiol. 1989, 91, 266–271. [Google Scholar] [CrossRef] [PubMed]
- Lynch, J.P. Steep, Cheap and Deep: An Ideotype to Optimize Water and N Acquisition by Maize Root Systems. Ann. Bot. 2013, 112, 347–357. [Google Scholar] [CrossRef] [PubMed]
- Chimungu, J.G.; Maliro, M.F.A.; Nalivata, P.C.; Kanyama-Phiri, G.; Brown, K.M.; Lynch, J.P. Utility of Root Cortical Aerenchyma under Water Limited Conditions in Tropical Maize (Zea mays L.). Field Crops Res. 2015, 171, 86–98. [Google Scholar] [CrossRef]
- Galindo-Castañeda, T.; Brown, K.M.; Lynch, J.P. Reduced Root Cortical Burden Improves Growth and Grain Yield under Low Phosphorus Availability in Maize. Plant Cell Environ. 2018, 41, 1579–1592. [Google Scholar] [CrossRef]
- Zhu, J.; Brown, K.M.; Lynch, J.P. Root Cortical Aerenchyma Improves the Drought Tolerance of Maize (Zea mays L.). Plant Cell Environ. 2010, 33, 740–749. [Google Scholar] [CrossRef]
- Jaramillo, R.E.; Nord, E.A.; Chimungu, J.G.; Brown, K.M.; Lynch, J.P. Root Cortical Burden Influences Drought Tolerance in Maize. Ann. Bot. 2013, 112, 429–437. [Google Scholar] [CrossRef]
- Lynch, J.P. Root Phenes That Reduce the Metabolic Costs of Soil Exploration: Opportunities for 21st Century Agriculture. Plant Cell Environ. 2015, 38, 1775–1784. [Google Scholar] [CrossRef]
- Schneider, H.M.; Lynch, J.P. Should Root Plasticity Be a Crop Breeding Target? Front. Plant Sci. 2020, 11, 546. [Google Scholar] [CrossRef]
- Katsir, L.; Davies, K.A.; Bergmann, D.C.; Laux, T. Peptide Signaling in Plant Development. Curr. Biol. 2011, 21, R356–R364. [Google Scholar] [CrossRef]
- Evans, D.E. Aerenchyma Formation. New Phytol. 2004, 161, 35–49. [Google Scholar] [CrossRef]
- Schneider, H.M.; Wojciechowski, T.; Postma, J.A.; Brown, K.M.; Lynch, J.P. Ethylene Modulates Root Cortical Senescence in Barley. Ann. Bot. 2018, 122, 95–105. [Google Scholar] [CrossRef] [PubMed]
- Schneider, H.M.; Lor, V.S.; Zhang, X.; Saengwilai, P.; Hanlon, M.T.; Klein, S.P.; Davis, J.L.; Borkar, A.N.; Depew, C.L.; Bennett, M.J.; et al. Transcription Factor bHLH121 Regulates Root Cortical Aerenchyma Formation in Maize. Proc. Natl. Acad. Sci. USA 2023, 120, e2219668120. [Google Scholar] [CrossRef] [PubMed]
- Díaz, A.S.; Da Cunha Cruz, Y.; Duarte, V.P.; De Castro, E.M.; Magalhães, P.C.; Pereira, F.J. The Role of Reactive Oxygen Species and Nitric Oxide in the Formation of Root Cortical Aerenchyma under Cadmium Contamination. Physiol. Plant. 2021, 173, 2323–2333. [Google Scholar] [CrossRef]
- Negi, S.; Ivanchenko, M.G.; Muday, G.K. Ethylene Regulates Lateral Root Formation and Auxin Transport in Arabidopsis thaliana. Plant J. 2008, 55, 175–187. [Google Scholar] [CrossRef]
- Schussler, E.E.; Longstreth, D.J. Aerenchyma Develops by Cell Lysis in Roots and cell separation in leaf petioles in Sagittaria lancifolia (Alismataceae). Am. J. Bot. 1996, 83, 1266–1273. [Google Scholar] [CrossRef]
- Kawai, M.; Samarajeewa, P.K.; Barrero, R.A.; Nishiguchi, M.; Uchimiya, H. Cellular Dissection of the Degradation Pattern of Cortical Cell Death during Aerenchyma Formation of Rice Roots. Planta 1998, 204, 277–287. [Google Scholar] [CrossRef]
- Schussler, E.E.; Longstreth, D.J. Changes in Cell Structure during the Formation of Root Aerenchyma in SAGITTARIA LANCIFOLIA (Alismataceae). Am. J. Bot. 2000, 87, 12–19. [Google Scholar] [CrossRef]
- Jackson, M.B.; Fenning, T.M.; Jenkins, W. Aerenchyma (Gas-Space) Formation in Adventitious Roots of Rice (Oryza sativa L.) Is Not Controlled by Ethylene or Small Partial Pressures of Oxygen. J. Exp. Bot. 1985, 36, 1566–1572. [Google Scholar] [CrossRef]
- Galindo-Castañeda, T.; Rojas, C.; Karaöz, U.; Brodie, E.L.; Brown, K.M.; Lynch, J.P. Influence of Root Cortical Aerenchyma on the Rhizosphere Microbiome of Field-Grown Maize. bioRxiv 2023. [Google Scholar] [CrossRef]
- Ray, J.D.; Kindiger, B.; Dewald, C.L.; Sinclair, T.R. Preliminary Survey of Root Aerenchyma in Tripsacum. Maydica 1998, 43, 49–53. [Google Scholar] [CrossRef]
- Mano, Y.; Omori, F.; Takamizo, T.; Kindiger, B.; Bird, R.M.; Loaisiga, C.H.; Takahashi, H. QTL Mapping of Root Aerenchyma Formation in Seedlings of a Maize × Rare Teosinte “Zea nicaraguensis” Cross. Plant Soil 2007, 295, 103–113. [Google Scholar] [CrossRef]
- Mano, Y.; Omori, F.; Kindiger, B.; Takahashi, H. A Linkage Map of Maize × Teosinte Zea luxurians and Identification of QTLs Controlling Root Aerenchyma Formation. Mol. Breed. 2008, 21, 327–337. [Google Scholar] [CrossRef]
- Mano, Y.; Omori, F. Verification of QTL Controlling Root Aerenchyma Formation in a Maize * Teosinte “Zea nicaraguensis” Advanced Backcross Population. Breed. Sci. 2008, 58, 217–223. [Google Scholar] [CrossRef]
- Mano, Y.; Omori, F.; Takeda, K. Construction of Intraspecific Linkage Maps, Detection of a Chromosome Inversion, and Mapping of QTL for Constitutive Root Aerenchyma Formation in the Teosinte Zea nicaraguensis. Mol. Breed. 2012, 29, 137–146. [Google Scholar] [CrossRef]
- Mano, Y.; Omori, F. Flooding Tolerance in Interspecific Introgression Lines Containing Chromosome Segments from Teosinte (Zea nicaraguensis) in Maize (Zea mays Subsp. mays). Ann. Bot. 2013, 112, 1125–1139. [Google Scholar] [CrossRef]
- Burton, A.L.; Williams, M.; Lynch, J.P.; Brown, K.M. RootScan: Software for High-Throughput Analysis of Root Anatomical Traits. Plant Soil 2012, 357, 189–203. [Google Scholar] [CrossRef]
- Burton, A.L.; Johnson, J.; Foerster, J.; Hanlon, M.T.; Kaeppler, S.M.; Lynch, J.P.; Brown, K.M. QTL Mapping and Phenotypic Variation of Root Anatomical Traits in Maize (Zea mays L.). Theor. Appl. Genet. 2015, 128, 93–106. [Google Scholar] [CrossRef]
- Schneider, H.M.; Klein, S.P.; Hanlon, M.T.; Nord, E.A.; Kaeppler, S.; Brown, K.M.; Warry, A.; Bhosale, R.; Lynch, J.P. Genetic Control of Root Architectural Plasticity in Maize. J. Exp. Bot. 2020, 71, 3185–3197. [Google Scholar] [CrossRef]
- Takahashi, H.; Yamauchi, T.; Rajhi, I.; Nishizawa, N.K.; Nakazono, M. Transcript Profiles in Cortical Cells of Maize Primary Root during Ethylene-Induced Lysigenous Aerenchyma Formation under Aerobic Conditions. Ann. Bot. 2015, 115, 879–894. [Google Scholar] [CrossRef]
- Lynch, J.P. Rightsizing Root Phenotypes for Drought Resistance. J. Exp. Bot. 2018, 69, 3279–3292. [Google Scholar] [CrossRef] [PubMed]
- Li, P.C.; Zhuang, Z.; Cai, H.; Cheng, S.; Soomro, A.A.; Liu, Z.; Gu, R.; Mi, G.; Yuan, L.; Chen, F. Use of genotype-environment interactions to elucidate the pattern of maize root plasticity to nitrogen deficiency. J. Integr. Plant Biol. 2016, 58, 242–253. [Google Scholar] [CrossRef]
- Sanchez, D.L.; Liu, S.; Ibrahim, R.; Blanco, M.; Lübberstedt, T. Genome-wide association studies of doubled haploid exotic introgression lines for root system architecture traits in maize (Zea mays L.). Plant Sci. 2018, 268, 30–38. [Google Scholar] [CrossRef] [PubMed]
- Chen, Z.; Sun, J.; Li, D.; Li, P.; He, K.; Ali, F.; Mi, G.; Chen, F.; Yuan, L.; Pan, Q. Plasticity of Root Anatomy during Domestication of a Maize-Teosinte Derived Population. J. Exp. Bot. 2022, 73, 139–153. [Google Scholar] [CrossRef] [PubMed]
- Sun, X.; Ren, W.; Wang, P.; Chen, F.; Yuan, L.; Pan, Q.; Mi, G. Evaluation of Maize Root Growth and Genome-Wide Association Studies of Root Traits in Response to Low Nitrogen Supply at Seedling Emergence. Crop J. 2021, 9, 794–804. [Google Scholar] [CrossRef]
- Wu, B.; Ren, W.; Zhao, L.; Li, Q.; Sun, J.; Chen, F.; Pan, Q. Genome-Wide Association Study of Root System Architecture in Maize. Genes 2022, 13, 181. [Google Scholar] [CrossRef]
- Postma, J.A.; Lynch, J.P. Theoretical Evidence for the Functional Benefit of Root Cortical Aerenchyma in Soils with Low Phosphorus Availability. Ann. Bot. 2011, 107, 829–841. [Google Scholar] [CrossRef]
- Li, X.; Jian, Y.; Xie, C.; Wu, J.; Xu, Y.; Zou, C. Fast Diffusion of Domesticated Maize to Temperate Zones. Sci. Rep. 2017, 7, 2077. [Google Scholar] [CrossRef]
- Liu, H.; Wang, X.; Warburton, M.L.; Wen, W.; Jin, M.; Deng, M.; Liu, J.; Tong, H.; Pan, Q.; Yang, X.; et al. Genomic, Transcriptomic, and Phenomic Variation Reveals the Complex Adaptation of Modern Maize Breeding. Mol. Plant 2015, 8, 871–884. [Google Scholar] [CrossRef]
- Dini-Andreote, F.; Wells, D.M.; Atkinson, J.A.; Atkinson, B.S.; Finkel, O.M.; Castrillo, G. Microbial Drivers of Root Plasticity. New Phytol. 2025, 248, 52–67. [Google Scholar] [CrossRef]
- McCarthy, M.I.; Abecasis, G.R.; Cardon, L.R.; Goldstein, D.B.; Little, J.; Ioannidis, J.P.A.; Hirschhorn, J.N. Genome-Wide Association Studies for Complex Traits: Consensus, Uncertainty and Challenges. Nat. Rev. Genet. 2008, 9, 356–369. [Google Scholar] [CrossRef] [PubMed]
- Li, D.; Geng, Z.; Xia, S.; Feng, H.; Jiang, X.; Du, H.; Wang, P.; Lian, Q.; Zhu, Y.; Jia, Y.; et al. Integrative Multi-Omics Analysis Reveals Genetic and Heterotic Contributions to Male Fertility and Yield in Potato. Nat. Commun. 2024, 15, 8652. [Google Scholar] [CrossRef] [PubMed]
- Guo, J.; Chen, L.; Li, Y.; Shi, Y.; Song, Y.; Zhang, D.; Li, Y.; Wang, T.; Yang, D.; Li, C. Meta-QTL Analysis and Identification of Candidate Genes Related to Root Traits in Maize. Euphytica 2018, 214, 223. [Google Scholar] [CrossRef]
- Von Behrens, I.; Komatsu, M.; Zhang, Y.; Berendzen, K.W.; Niu, X.; Sakai, H.; Taramino, G.; Hochholdinger, F. Rootless with Undetectable Meristem 1 Encodes a Monocot-specific AUX/IAA Protein That Controls Embryonic Seminal and Post-embryonic Lateral Root Initiation in Maize. Plant J. 2011, 66, 341–353. [Google Scholar] [CrossRef]
- Wang, R.; Zhong, Y.; Han, J.; Huang, L.; Wang, Y.; Shi, X.; Li, M.; Zhuang, Y.; Ren, W.; Liu, X.; et al. NIN-LIKE PROTEIN3.2 Inhibits Repressor Aux/IAA14 Expression and Enhances Root Biomass in Maize Seedlings under Low Nitrogen. Plant Cell 2024, 36, 4388–4403. [Google Scholar] [CrossRef]
- Wang, Y.; Xing, J.; Wan, J.; Yao, Q.; Zhang, Y.; Mi, G.; Chen, L.; Li, Z.; Zhang, M. Auxin Efflux Carrier ZmPIN1a Modulates Auxin Reallocation Involved in Nitrate-Mediated Root Formation. BMC Plant Biol. 2023, 23, 74. [Google Scholar] [CrossRef]
- Aragón-Raygoza, A.; Strable, J. Diverse Roles of Ethylene in Maize Growth and Development, and Its Importance in Shaping Plant Architecture. J. Exp. Bot. 2025, 76, 1854–1865. [Google Scholar] [CrossRef]
- Oliveira, L.M.; Einhardt, A.M.; Rodrigues, F.C.T.; Silveira, P.R.; Ribeiro, D.M.; Filho, J.A.W.; Rodrigues, F. Ethylene Plays a Key Role in the Infection of Maize Leaves by Exserohilum turcicum. Trop. Plant Pathol. 2025, 50, 48. [Google Scholar] [CrossRef]
- Yamauchi, T.; Nakazono, M. Modeling-Based Age-Dependent Analysis Reveals the Net Patterns of Ethylene-Dependent and -Independent Aerenchyma Formation in Rice and Maize Roots. Plant Sci. 2022, 321, 111340. [Google Scholar] [CrossRef]
- Yamauchi, T.; Tanaka, A.; Mori, H.; Takamure, I.; Kato, K.; Nakazono, M. Ethylene-Dependent Aerenchyma Formation in Adventitious Roots Is Regulated Differently in Rice and Maize. Plant Cell Environ. 2016, 39, 2145–2157. [Google Scholar] [CrossRef]
- Mira, M.M.; Hill, R.D.; Stasolla, C. Phytoglobins Improve Hypoxic Root Growth by Alleviating Apical Meristem Cell Death. Plant Physiol. 2016, 172, 2044–2056. [Google Scholar] [CrossRef]
- Xu, H.; Zheng, Z.; Ma, L.; Zhang, Q.; Jin, L.; Zhang, K.; Zou, J.; Wuriyanghan, H.; Xu, M. ZmSPL12 Enhances Root Penetration and Elongation in Maize Under Compacted Soil Conditions by Responding to Ethylene Signaling. Plants 2024, 13, 3525. [Google Scholar] [CrossRef] [PubMed]
- Yang, C.; Lu, X.; Ma, B.; Chen, S.-Y.; Zhang, J.-S. Ethylene Signaling in Rice and Arabidopsis: Conserved and Diverged Aspects. Mol. Plant 2015, 8, 495–505. [Google Scholar] [CrossRef] [PubMed]
- Wu, F.; Yahaya, B.S.; Gong, Y.; He, B.; Gou, J.; He, Y.; Li, J.; Kang, Y.; Xu, J.; Wang, Q.; et al. ZmARF1 Positively Regulates Low Phosphorus Stress Tolerance via Modulating Lateral Root Development in Maize. PLoS Genet. 2024, 20, e1011135. [Google Scholar] [CrossRef] [PubMed]
- Zhang, J.; Xu, Y.; Tian, F.; He, C.; Yu, X.; Yang, X.; Ding, Y.; Xiao, J. Unveiling the Regulatory Role of GRP7 in ABA Signal-Mediated mRNA Translation Efficiency Regulation. Nat. Commun. 2025, 16, 3947. [Google Scholar] [CrossRef]
- Shi, Y.; Jin, Z.; Wang, J.; Zhou, G.; Wang, F.; Peng, Y. 5-Aminolevulinic Acid (5-ALA)-Induced Drought Resistance in Maize Seedling Root at Physiological and Transcriptomic Levels. Int. J. Mol. Sci. 2024, 25, 12963. [Google Scholar] [CrossRef]
- Yang, J.T.; Schneider, H.M.; Brown, K.M.; Lynch, J.P. Genotypic Variation and Nitrogen Stress Effects on Root Anatomy in Maize Are Node Specific. J. Exp. Bot. 2019, 70, 5311–5325. [Google Scholar] [CrossRef]
- Gaudin, A.C.M.; Mcclymont, S.A.; Holmes, B.M.; Lyons, E.; Raizada, M.N. Novel Temporal, Fine-Scale and Growth Variation Phenotypes in Roots of Adult-Stage Maize (Zea mays L.) in Response to Low Nitrogen Stress. Plant Cell Environ. 2011, 34, 2122–2137. [Google Scholar] [CrossRef]
- Yang, X.; Gao, S.; Xu, S.; Zhang, Z.; Prasanna, B.M.; Li, L.; Li, J.; Yan, J. Characterization of a Global Germplasm Collection and Its Potential Utilization for Analysis of Complex Quantitative Traits in Maize. Mol. Breed. 2011, 28, 511–526. [Google Scholar] [CrossRef]
- Li, D.; Chen, Z.; Wang, M.; Leiser, W.L.; Weiß, T.M.; Zhao, Z.; Cheng, S.; Chen, S.; Chen, F.; Yuan, L.; et al. Dissecting the Phenotypic Response of Maize to Low Phosphorus Soils by Field Screening of a Large Diversity Panel. Euphytica 2021, 217, 12. [Google Scholar] [CrossRef]
- Chen, Z.; Hou, Y.; Yan, J.; Cheng, S.; Wang, Y.; Feng, G.; Cai, H. Comprehensive Responses of Root System Architecture and Anatomy to Nitrogen Stress in Maize (Zea mays L.) Genotypes with Contrasting Nitrogen Efficiency. Agronomy 2025, 15, 2083. [Google Scholar] [CrossRef]
- Carena, M.J.; Hallauer, A.R.; Miranda Filho, J.B. Quantitative Genetics in Maize Breeding; Springer: New York, NY, USA, 2010. [Google Scholar]
- Covarrubias-Pazaran, G. Genome-Assisted Prediction of Quantitative Traits Using the R Package Sommer. PLoS ONE 2016, 11, e0156744. [Google Scholar] [CrossRef]
- Pan, Q.; Xu, Y.; Li, K.; Peng, Y.; Zhan, W.; Li, W.; Li, L.; Yan, J. The Genetic Basis of Plant Architecture in 10 Maize Recombinant Inbred Line Populations. Plant Physiol. 2017, 175, 858–873. [Google Scholar] [CrossRef]
- Zhang, Z.; Ersoz, E.; Lai, C.-Q.; Todhunter, R.J.; Tiwari, H.K.; Gore, M.A.; Bradbury, P.J.; Yu, J.; Arnett, D.K.; Ordovas, J.M.; et al. Mixed Linear Model Approach Adapted for Genome-Wide Association Studies. Nat. Genet. 2010, 42, 355–360. [Google Scholar] [CrossRef]
- Ren, W.; Zhao, L.; Liang, J.; Wang, L.; Chen, L.; Li, P.; Liu, Z.; Li, X.; Zhang, Z.; Li, J.; et al. Genome-Wide Dissection of Changes in Maize Root System Architecture during Modern Breeding. Nat. Plants 2022, 8, 1408–1422. [Google Scholar] [CrossRef]
- Gong, X.; Liu, X.; Pan, Q.; Mi, G.; Chen, F.; Yuan, L. Combined Physiological, Transcriptome, and Genetic Analysis Reveals a Molecular Network of Nitrogen Remobilization in Maize. J. Exp. Bot. 2020, 71, 5061–5073. [Google Scholar] [CrossRef]






| Gene ID | Gene Names | Sources a | Genes Annotation of Maize and Homologs b | Reference c |
|---|---|---|---|---|
| GRMZM2G052422 | acco35—1-aminocyclopropane-1-carboxylate oxidase35 | Co-localization of DEGs and HN | Ethylene-forming enzyme (AT1G05010.1, Arabidopsis thaliana); 1-aminocyclopropane-1-carboxylate oxidase protein (LOC_Os02g53180.2, Oryza sativa); Participating in the ethylene-mediated pathways that promote root development, including cortical aerenchyma formation (Zea mays) | [57,58,59,60,61] |
| GRMZM2G033570 | eil3—ethylene insensitive-like3 | Co-localization of DEGs and LN | Ethylene-insensitive 3 family protein (AT3G20770.1, Arabidopsis thaliana); Ethylene-insensitive 3, putative, expressed (LOC_Os03g20790.1, Oryza sativa); Involving in the ethylene signaling pathway underlying root adaptation to compacted soil conditions (Zea mays) | [57,62,63] |
| GRMZM2G080603 | grp1—glycine-rich protein1 | Co-localization of DEGs and LN response | Cold, circadian rhythm, and RNA binding 2 (AT2G21660.1, Arabidopsis); RNA recognition motif containing protein, expressed (LOC_Os12g43600.1, Oryza sativa); Candidate gene of lateral roots development under low phosphorus stress (Zea mays) | [64,65] |
| GRMZM2G472266 | umc1723a | Co-localization of DEGs and HN | Unknown (AT3G22530.1, Arabidopsis thaliana); Expressed protein (LOC_Os03g06390.1, Oryza sativa); Drought-responsive gene expression in roots with uncharacterized function (Zea mays) | [66] |
Disclaimer/Publisher’s Note: The statements, opinions and data contained in all publications are solely those of the individual author(s) and contributor(s) and not of MDPI and/or the editor(s). MDPI and/or the editor(s) disclaim responsibility for any injury to people or property resulting from any ideas, methods, instructions or products referred to in the content. |
© 2025 by the authors. Licensee MDPI, Basel, Switzerland. This article is an open access article distributed under the terms and conditions of the Creative Commons Attribution (CC BY) license.
Share and Cite
Yan, J.; Zhang, W.; Tian, Q.; Song, J.; Hou, Y.; Li, H.; Cheng, S.; Yang, F.; Cai, H.; Wang, Y.; et al. Genetic Basis of Nitrogen-Deficiency-Induced Root Cortical Aerenchyma in Maize Revealed by GWAS and Transcriptome Analysis. Plants 2026, 15, 20. https://doi.org/10.3390/plants15010020
Yan J, Zhang W, Tian Q, Song J, Hou Y, Li H, Cheng S, Yang F, Cai H, Wang Y, et al. Genetic Basis of Nitrogen-Deficiency-Induced Root Cortical Aerenchyma in Maize Revealed by GWAS and Transcriptome Analysis. Plants. 2026; 15(1):20. https://doi.org/10.3390/plants15010020
Chicago/Turabian StyleYan, Jianxin, Wenqing Zhang, Qing Tian, Jie Song, Yuzhuo Hou, Haoding Li, Song Cheng, Fang Yang, Hongguang Cai, Yin Wang, and et al. 2026. "Genetic Basis of Nitrogen-Deficiency-Induced Root Cortical Aerenchyma in Maize Revealed by GWAS and Transcriptome Analysis" Plants 15, no. 1: 20. https://doi.org/10.3390/plants15010020
APA StyleYan, J., Zhang, W., Tian, Q., Song, J., Hou, Y., Li, H., Cheng, S., Yang, F., Cai, H., Wang, Y., & Chen, Z. (2026). Genetic Basis of Nitrogen-Deficiency-Induced Root Cortical Aerenchyma in Maize Revealed by GWAS and Transcriptome Analysis. Plants, 15(1), 20. https://doi.org/10.3390/plants15010020

