Phylogenetic Divergence and Domestication Jointly Shape the Tomato Root Microbiome
Abstract
1. Introduction
2. Results
2.1. Sequencing Output and Dataset Overview
2.2. Phylum-Level Microbiome Profiles in the Domesticated Host and the Wild Relatives
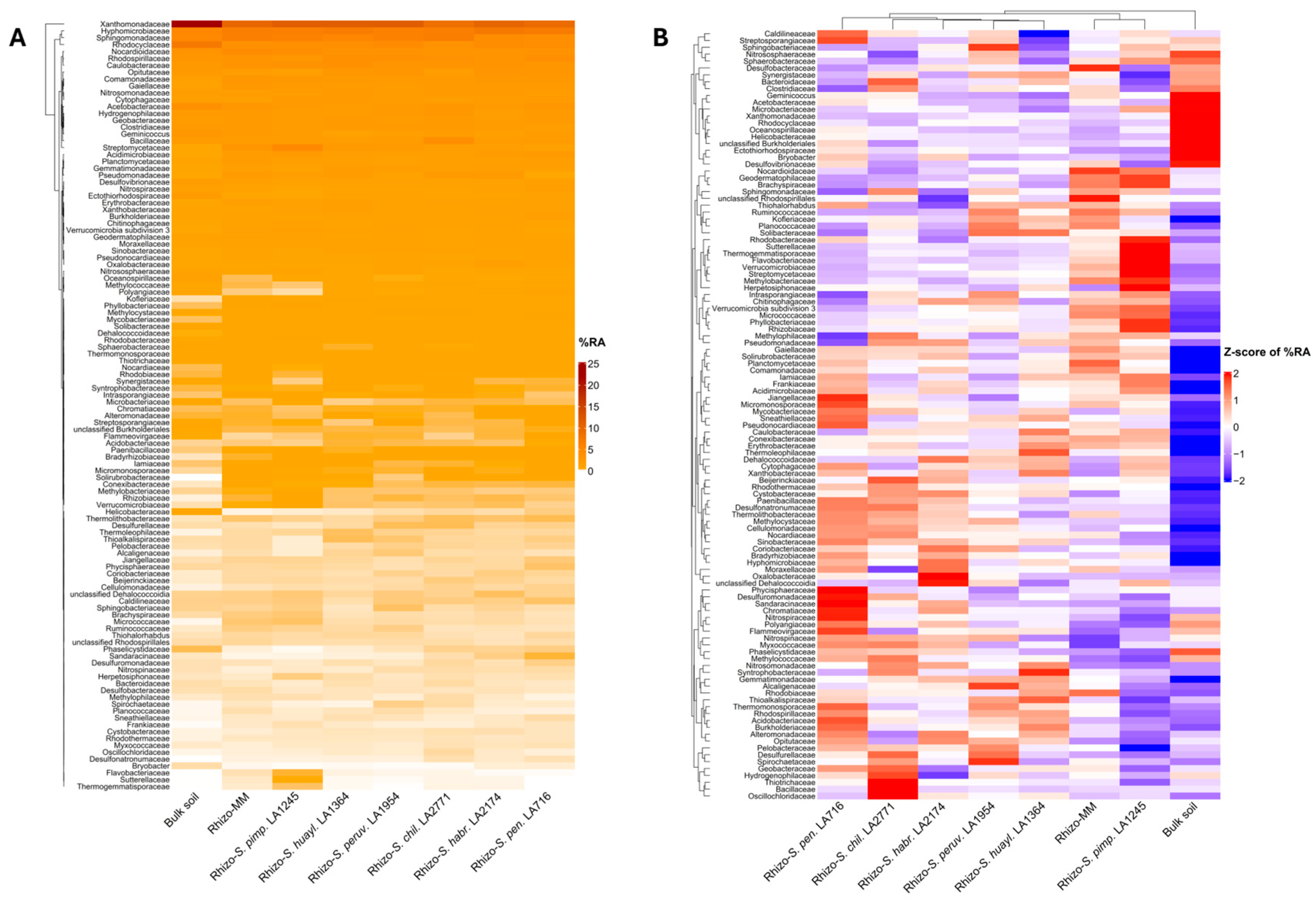
2.3. Family-Level Microbiome Composition Shows Patterns Consistent with Host Phylogeny
2.4. Microbial Alpha Diversity Is Strongly Affected by Compartment but Shows Minor Differences Among Genotypes
2.5. Beta-Diversity Reveals Host-Phylogeny-Aligned Structuring of Rhizosphere and Endosphere Microbiomes
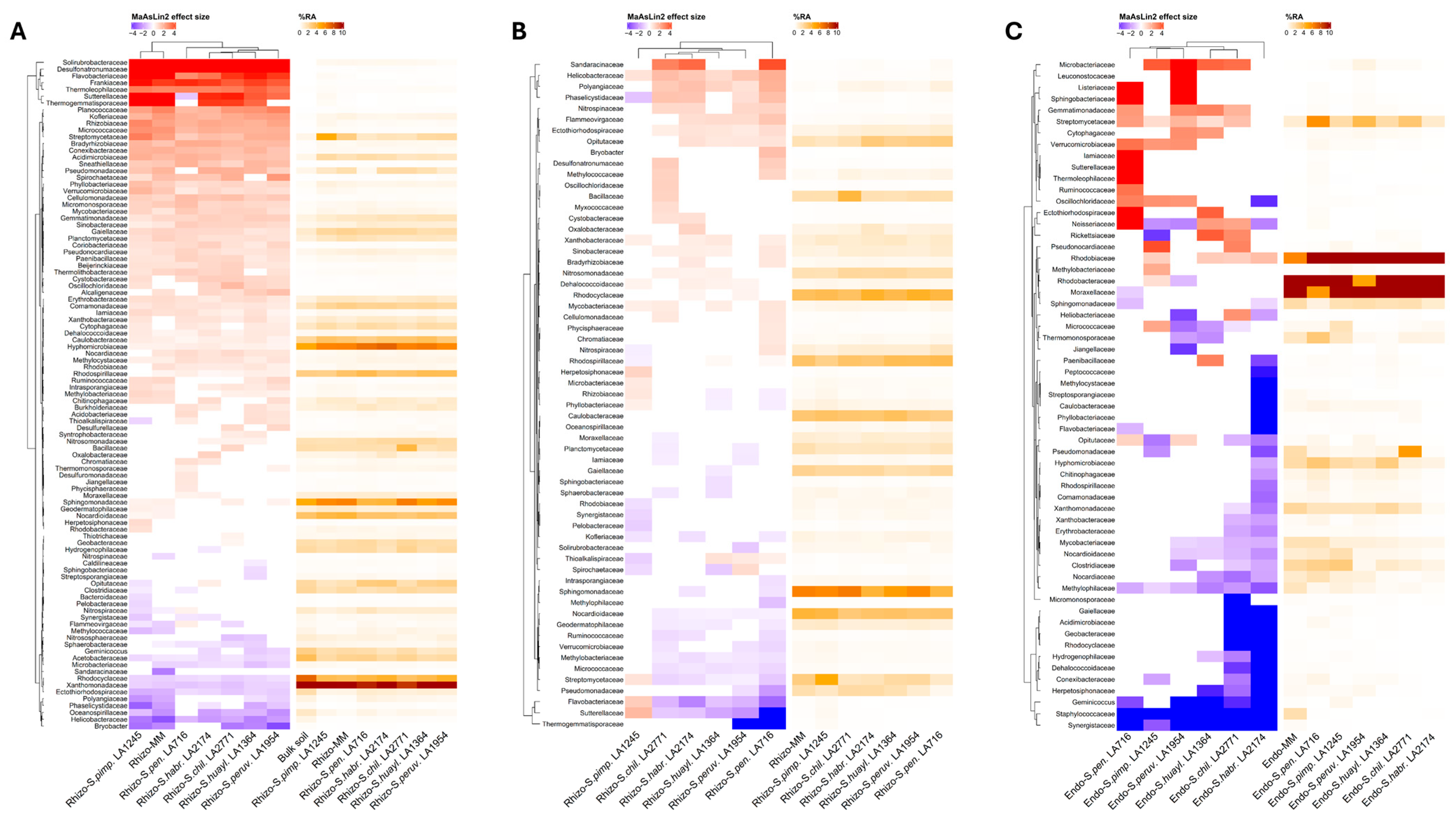
2.6. Differentially Abundant Bacterial Families Between Cultivated Tomato and Wild Relatives
3. Discussion
4. Materials and Methods
4.1. Plant Material and Microbiome Sampling
4.2. DNA Extraction, 16S rRNA Gene Amplification, Library Preparation, and Sequencing
4.3. Processing of Sequencing Data and Taxonomic Profiling
4.4. Alpha and Beta Diversity Analyses
4.5. Differential Abundance Analysis
Supplementary Materials
Author Contributions
Funding
Data Availability Statement
Conflicts of Interest
References
- Doebley, J.F.; Gaut, B.S.; Smith, B.D. The Molecular Genetics of Crop Domestication. Cell 2006, 127, 1309–1321. [Google Scholar] [CrossRef]
- Meyer, R.S.; Purugganan, M.D. Evolution of Crop Species: Genetics of Domestication and Diversification. Nat. Rev. Genet. 2013, 14, 840–852. [Google Scholar] [CrossRef]
- Gutierrez, A.; Grillo, M.A. Effects of Domestication on Plant–Microbiome Interactions. Plant Cell Physiol. 2022, 63, 1654–1666. [Google Scholar] [CrossRef]
- Jaiswal, A.K.; Mengiste, T.D.; Myers, J.R.; Egel, D.S.; Hoagland, L.A. Tomato Domestication Attenuated Responsiveness to a Beneficial Soil Microbe for Plant Growth Promotion and Induction of Systemic Resistance to Foliar Pathogens. Front. Microbiol. 2020, 11, 604566. [Google Scholar] [CrossRef] [PubMed]
- Warschefsky, E.; Penmetsa, R.V.; Cook, D.R.; Von Wettberg, E.J.B. Back to the Wilds: Tapping Evolutionary Adaptations for Resilient Crops through Systematic Hybridization with Crop Wild Relatives. Am. J. Bot. 2014, 101, 1791–1800. [Google Scholar] [CrossRef] [PubMed]
- Brozynska, M.; Furtado, A.; Henry, R.J. Genomics of Crop Wild Relatives: Expanding the Gene Pool for Crop Improvement. Plant Biotechnol. J. 2016, 14, 1070–1085. [Google Scholar] [CrossRef]
- Berendsen, R.L.; Pieterse, C.M.J.; Bakker, P.A.H.M. The Rhizosphere Microbiome and Plant Health. Trends Plant Sci. 2012, 17, 478–486. [Google Scholar] [CrossRef] [PubMed]
- Bulgarelli, D.; Schlaeppi, K.; Spaepen, S.; Van Themaat, E.V.L.; Schulze-Lefert, P. Structure and Functions of the Bacterial Microbiota of Plants. Annu. Rev. Plant Biol. 2013, 64, 807–838. [Google Scholar] [CrossRef]
- Szoboszlay, M.; Lambers, J.; Chappell, J.; Kupper, J.V.; Moe, L.A.; McNear, D.H. Comparison of Root System Architecture and Rhizosphere Microbial Communities of Balsas Teosinte and Domesticated Corn Cultivars. Soil Biol. Biochem. 2015, 80, 34–44. [Google Scholar] [CrossRef]
- Spor, A.; Roucou, A.; Mounier, A.; Bru, D.; Breuil, M.-C.; Fort, F.; Vile, D.; Roumet, P.; Philippot, L.; Violle, C. Domestication-Driven Changes in Plant Traits Associated with Changes in the Assembly of the Rhizosphere Microbiota in Tetraploid Wheat. Sci. Rep. 2020, 10, 12234. [Google Scholar] [CrossRef]
- Deng, L.; Zhang, A.; Wang, A.; Zhang, H.; Wang, T.; Song, W.; Yue, H. Wheat Domestication Alters Root Metabolic Functions to Drive the Assembly of Endophytic Bacteria. Plant J. 2024, 120, 1263–1277. [Google Scholar] [CrossRef]
- Kim, H.; Lee, K.K.; Jeon, J.; Harris, W.A.; Lee, Y.-H. Domestication of Oryza Species Eco-Evolutionarily Shapes Bacterial and Fungal Communities in Rice Seed. Microbiome 2020, 8, 20. [Google Scholar] [CrossRef] [PubMed]
- Pérez-Jaramillo, J.E.; Carrión, V.J.; Bosse, M.; Ferrão, L.F.V.; De Hollander, M.; Garcia, A.A.F.; Ramírez, C.A.; Mendes, R.; Raaijmakers, J.M. Linking Rhizosphere Microbiome Composition of Wild and Domesticated Phaseolus Vulgaris to Genotypic and Root Phenotypic Traits. ISME J. 2017, 11, 2244–2257. [Google Scholar] [CrossRef] [PubMed]
- Walters, W.A.; Jin, Z.; Youngblut, N.; Wallace, J.G.; Sutter, J.; Zhang, W.; González-Peña, A.; Peiffer, J.; Koren, O.; Shi, Q.; et al. Large-Scale Replicated Field Study of Maize Rhizosphere Identifies Heritable Microbes. Proc. Natl. Acad. Sci. USA 2018, 115, 7368–7373. [Google Scholar] [CrossRef]
- Pérez-Jaramillo, J.E.; Carrión, V.J.; De Hollander, M.; Raaijmakers, J.M. The Wild Side of Plant Microbiomes. Microbiome 2018, 6, 143. [Google Scholar] [CrossRef]
- Raaijmakers, J.M.; Kiers, E.T. Rewilding Plant Microbiomes. Science 2022, 378, 599–600. [Google Scholar] [CrossRef] [PubMed]
- Lin, T.; Zhu, G.; Zhang, J.; Xu, X.; Yu, Q.; Zheng, Z.; Zhang, Z.; Lun, Y.; Li, S.; Wang, X.; et al. Genomic Analyses Provide Insights into the History of Tomato Breeding. Nat. Genet. 2014, 46, 1220–1226. [Google Scholar] [CrossRef]
- French, E.; Tran, T.; Iyer-Pascuzzi, A.S. Tomato Genotype Modulates Selection and Responses to Root Microbiota. Phytobiomes J. 2020, 4, 314–326. [Google Scholar] [CrossRef]
- Smulders, L.; Ferrero, V.; De La Peña, E.; Pozo, M.J.; Díaz Pendón, J.A.; Benítez, E.; López-García, Á. Resistance and Not Plant Fruit Traits Determine Root-Associated Bacterial Community Composition along a Domestication Gradient in Tomato. Plants 2021, 11, 43. [Google Scholar] [CrossRef]
- Yu, J.; Wang, L.; Jia, X.; Wang, Z.; Yu, X.; Ren, S.; Yang, Y.; Ye, X.; Wu, X.; Yi, K.; et al. Different Microbial Assembly between Cultivated and Wild Tomatoes under P Stress. Soil Sci. Environ. 2023, 2, 10. [Google Scholar] [CrossRef]
- Rodriguez, F.; Wu, F.; Ané, C.; Tanksley, S.; Spooner, D.M. Do Potatoes and Tomatoes Have a Single Evolutionary History, and What Proportion of the Genome Supports This History? BMC Evol. Biol. 2009, 9, 191. [Google Scholar] [CrossRef]
- The 100 Tomato Genome Sequencing Consortium; Aflitos, S.; Schijlen, E.; De Jong, H.; De Ridder, D.; Smit, S.; Finkers, R.; Wang, J.; Zhang, G.; Peters, S.; et al. Exploring Genetic Variation in the Tomato (Solanum Section Lycopersicon ) Clade by Whole-genome Sequencing. Plant J. 2014, 80, 136–148. [Google Scholar] [CrossRef]
- Pease, J.B.; Haak, D.C.; Hahn, M.W.; Moyle, L.C. Phylogenomics Reveals Three Sources of Adaptive Variation during a Rapid Radiation. PLoS Biol. 2016, 14, e1002379. [Google Scholar] [CrossRef] [PubMed]
- Ramírez-Ojeda, G.; Peralta, I.E.; Rodríguez-Guzmán, E.; Sahagún-Castellanos, J.; Chávez-Servia, J.L.; Medina-Hinostroza, T.C.; Rijalba-Vela, J.R.; Vásquez-Núñez, L.P.; Rodríguez-Pérez, J.E. Edaphoclimatic Descriptors of Wild Tomato Species (Solanum Sect. Lycopersicon) and Closely Related Species (Solanum Sect. Juglandifolia and Sect. Lycopersicoides) in South America. Front. Genet. 2021, 12, 748979. [Google Scholar] [CrossRef] [PubMed]
- Dixon, M.M.; Afkairin, A.; Manter, D.K.; Vivanco, J. Rhizosphere Microbiome Co-Occurrence Network Analysis across a Tomato Domestication Gradient. Microorganisms 2024, 12, 1756. [Google Scholar] [CrossRef]
- Hernández-Terán, A.; Escalante, A.E.; Rebolleda-Gómez, M. Plant Domestication Does Not Reduce Diversity in Rhizosphere Bacterial Communities. New Phytol. 2025; Early View. [Google Scholar] [CrossRef]
- Pérez-Jaramillo, J.E.; Mendes, R.; Raaijmakers, J.M. Impact of Plant Domestication on Rhizosphere Microbiome Assembly and Functions. Plant Mol. Biol. 2016, 90, 635–644. [Google Scholar] [CrossRef]
- González, M.; Araya-Angel, J.P.; Muñoz, A.; Alfaro-Flores, A.; Cardinale, M.; Stoll, A. Genetic Diversification of Tomato and Agricultural Soil Management Shaped the Rhizospheric Microbiome of Tomato (Solanum lycopersicum). Microorganisms 2025, 13, 1550. [Google Scholar] [CrossRef] [PubMed]
- Smulders, L.; Benítez, E.; Moreno, B.; López-García, Á.; Pozo, M.J.; Ferrero, V.; De La Peña, E.; Herrera, R.A. Tomato Domestication Affects Potential Functional Molecular Pathways of Root-Associated Soil Bacteria. Plants 2021, 10, 1942. [Google Scholar] [CrossRef]
- Viaene, T.; Langendries, S.; Beirinckx, S.; Maes, M.; Goormachtig, S. Streptomyces as a Plant’s Best Friend? FEMS Microbiol. Ecol. 2016, 92, fiw119. [Google Scholar] [CrossRef] [PubMed]
- Saxena, A.K.; Kumar, M.; Chakdar, H.; Anuroopa, N.; Bagyaraj, D.J. Bacillus Species in Soil as a Natural Resource for Plant Health and Nutrition. J. Appl. Microbiol. 2020, 128, 1583–1594. [Google Scholar] [CrossRef]
- Zhou, Y.; Lambrides, C.J.; Li, J.; Xu, Q.; Toh, R.; Tian, S.; Yang, P.; Yang, H.; Ryder, M.; Denton, M.D. Nitrifying Microbes in the Rhizosphere of Perennial Grasses Are Modified by Biological Nitrification Inhibition. Microorganisms 2020, 8, 1687. [Google Scholar] [CrossRef]
- Lebeis, S.L.; Paredes, S.H.; Lundberg, D.S.; Breakfield, N.; Gehring, J.; McDonald, M.; Malfatti, S.; Rio, T.G.D.; Jones, C.D.; Tringe, S.G.; et al. Salicylic Acid Modulates Colonization of the Root Microbiome by Specific Bacterial Taxa. Science 2015, 349, 860–864. [Google Scholar] [CrossRef]
- Bulgarelli, D.; Rott, M.; Schlaeppi, K.; Ver Loren Van Themaat, E.; Ahmadinejad, N.; Assenza, F.; Rauf, P.; Huettel, B.; Reinhardt, R.; Schmelzer, E.; et al. Revealing Structure and Assembly Cues for Arabidopsis Root-Inhabiting Bacterial Microbiota. Nature 2012, 488, 91–95. [Google Scholar] [CrossRef]
- Chen, T.; Nomura, K.; Wang, X.; Sohrabi, R.; Xu, J.; Yao, L.; Paasch, B.C.; Ma, L.; Kremer, J.; Cheng, Y.; et al. A Plant Genetic Network for Preventing Dysbiosis in the Phyllosphere. Nature 2020, 580, 653–657. [Google Scholar] [CrossRef] [PubMed]
- Zamioudis, C.; Pieterse, C.M.J. Modulation of Host Immunity by Beneficial Microbes. Mol. Plant-Microbe Interact. 2012, 25, 139–150. [Google Scholar] [CrossRef] [PubMed]
- Hacquard, S.; Spaepen, S.; Garrido-Oter, R.; Schulze-Lefert, P. Interplay Between Innate Immunity and the Plant Microbiota. Annu. Rev. Phytopathol. 2017, 55, 565–589. [Google Scholar] [CrossRef]
- Enstone, D.E.; Peterson, C.A.; Ma, F. Root Endodermis and Exodermis: Structure, Function, and Responses to the Environment. J. Plant Growth Regul. 2002, 21, 335–351. [Google Scholar] [CrossRef]
- Salas-González, I.; Reyt, G.; Flis, P.; Custódio, V.; Gopaulchan, D.; Bakhoum, N.; Dew, T.P.; Suresh, K.; Franke, R.B.; Dangl, J.L.; et al. Coordination between Microbiota and Root Endodermis Supports Plant Mineral Nutrient Homeostasis. Science 2021, 371, eabd0695. [Google Scholar] [CrossRef] [PubMed]
- Cantó-Pastor, A.; Kajala, K.; Shaar-Moshe, L.; Manzano, C.; Timilsena, P.; De Bellis, D.; Gray, S.; Holbein, J.; Yang, H.; Mohammad, S.; et al. A Suberized Exodermis Is Required for Tomato Drought Tolerance. Nat. Plants 2024, 10, 118–130. [Google Scholar] [CrossRef]
- Sivalingam, P.; Easwaran, M.; Ganapathy, D.; Basha, S.F.; Poté, J. Endophytic Streptomyces: An Underexplored Source with Potential for Novel Natural Drug Discovery and Development. Arch. Microbiol. 2024, 206, 442. [Google Scholar] [CrossRef] [PubMed]
- Gao, Y.; Xu, C.; Tang, T.; Xie, X.; Huang, R.; Xiao, Y.; Shi, X.; Hu, H.; Liu, Y.; Peng, J.; et al. Functional Analyses of a Rhodobium marinum RH-AZ Genome and Its Application for Promoting the Growth of Rice Under Saline Stress. Plants 2025, 14, 2516. [Google Scholar] [CrossRef]
- Waqas, M.; McCouch, S.R.; Francioli, D.; Tringe, S.G.; Manzella, D.; Khoury, C.K.; Rieseberg, L.H.; Dempewolf, H.; Langridge, P.; Geilfus, C.-M. Blueprints for Sustainable Plant Production through the Utilization of Crop Wild Relatives and Their Microbiomes. Nat. Commun. 2025, 16, 6364. [Google Scholar] [CrossRef]
- Oyserman, B.O.; Flores, S.S.; Griffioen, T.; Pan, X.; Van Der Wijk, E.; Pronk, L.; Lokhorst, W.; Nurfikari, A.; Paulson, J.N.; Movassagh, M.; et al. Disentangling the Genetic Basis of Rhizosphere Microbiome Assembly in Tomato. Nat. Commun. 2022, 13, 3228. [Google Scholar] [CrossRef]
- Escudero-Martinez, C.; Bulgarelli, D. Engineering the Crop Microbiota Through Host Genetics. Annu. Rev. Phytopathol. 2023, 61, 257–277. [Google Scholar] [CrossRef]
- Bulgarelli, D.; Garrido-Oter, R.; Münch, P.C.; Weiman, A.; Dröge, J.; Pan, Y.; McHardy, A.C.; Schulze-Lefert, P. Structure and Function of the Bacterial Root Microbiota in Wild and Domesticated Barley. Cell Host Microbe 2015, 17, 392–403. [Google Scholar] [CrossRef] [PubMed]
- Edwards, J.; Johnson, C.; Santos-Medellín, C.; Lurie, E.; Podishetty, N.K.; Bhatnagar, S.; Eisen, J.A.; Sundaresan, V. Structure, Variation, and Assembly of the Root-Associated Microbiomes of Rice. Proc. Natl. Acad. Sci. USA 2015, 112, E911–E920. [Google Scholar] [CrossRef]
- Bergna, A.; Cernava, T.; Rändler, M.; Grosch, R.; Zachow, C.; Berg, G. Tomato Seeds Preferably Transmit Plant Beneficial Endophytes. Phytobiomes J. 2018, 2, 183–193. [Google Scholar] [CrossRef]
- Ping, X.; Pan, C.; Wang, Y.; Xiang, M.; Ling, J.; Zhao, J.; Li, Y.; Mao, Z.; Xie, B.; Liu, X. Soil Type, Tomato Genotype, and Pathogen Stress Shape the Tomato Rhizobacterial Community. Agronomy 2025, 15, 2517. [Google Scholar] [CrossRef]
- Flores, S.S.; Cordovez, V.; Arias Giraldo, L.M.; Leon-Reyes, A.; Van ’T Hof, P.; Raaijmakers, J.M.; Oyserman, B.O. Unveiling Diversity and Adaptations of the Wild Tomato Microbiome in Their Center of Origin in the Ecuadorian Andes. Sci. Rep. 2025, 15, 22448. [Google Scholar] [CrossRef]
- Hoagland, D.R.; Arnon, D.I. The Water-Culture Method for Growing Plants Without Soil; California Agricultural Experiment Station, University of California: Berkeley, CA, USA, 1950. [Google Scholar]
- McKinnon, A.C. Microbial-Based Biopesticides; Glare, T.R., Moran-Diez, M.E., Eds.; Springer: New York, NY, USA, 2016; pp. 167–173. [Google Scholar] [CrossRef]
- Oksanen, J.; Simpson, G.L.; Blanchet, F.G.; Kindt, R.; Legendre, P.; Minchin, P.R.; O’Hara, R.B.; Solymos, P.; Stevens, M.H.H.; Szoecs, E.; et al. Vegan: Community Ecology Package, version 2.7-2; R Foundation for Statistical Computing: Vienna, Austria, 2022. [CrossRef]
- Mallick, H.; Rahnavard, A.; McIver, L.J.; Ma, S.; Zhang, Y.; Nguyen, L.H.; Tickle, T.L.; Weingart, G.; Ren, B.; Schwager, E.H.; et al. Multivariable Association Discovery in Population-Scale Meta-Omics Studies. PLoS Comput. Biol. 2021, 17, e1009442. [Google Scholar] [CrossRef] [PubMed]







Disclaimer/Publisher’s Note: The statements, opinions and data contained in all publications are solely those of the individual author(s) and contributor(s) and not of MDPI and/or the editor(s). MDPI and/or the editor(s) disclaim responsibility for any injury to people or property resulting from any ideas, methods, instructions or products referred to in the content. |
© 2026 by the authors. Licensee MDPI, Basel, Switzerland. This article is an open access article distributed under the terms and conditions of the Creative Commons Attribution (CC BY) license.
Share and Cite
Thomaidis, G.; Boutzikas, G.; Alexopoulos, A.; Zamioudis, C. Phylogenetic Divergence and Domestication Jointly Shape the Tomato Root Microbiome. Plants 2026, 15, 163. https://doi.org/10.3390/plants15010163
Thomaidis G, Boutzikas G, Alexopoulos A, Zamioudis C. Phylogenetic Divergence and Domestication Jointly Shape the Tomato Root Microbiome. Plants. 2026; 15(1):163. https://doi.org/10.3390/plants15010163
Chicago/Turabian StyleThomaidis, Grigorios, Georgios Boutzikas, Athanasios Alexopoulos, and Christos Zamioudis. 2026. "Phylogenetic Divergence and Domestication Jointly Shape the Tomato Root Microbiome" Plants 15, no. 1: 163. https://doi.org/10.3390/plants15010163
APA StyleThomaidis, G., Boutzikas, G., Alexopoulos, A., & Zamioudis, C. (2026). Phylogenetic Divergence and Domestication Jointly Shape the Tomato Root Microbiome. Plants, 15(1), 163. https://doi.org/10.3390/plants15010163

