Comprehensive Chloroplast Genomic Insights into Amaranthus: Resolving the Phylogenetic and Taxonomic Status of A. powellii and A. bouchonii
Abstract
1. Introduction
2. Results
2.1. Genome Size and Basic Structural Features
2.2. Analysis of Scattered Repeat Sequences and Simple Repeat Sequences
2.3. Codon Usage Bias Patterns
2.4. Selection Pressure Patterns in Amaranthus Chloroplast Genes
2.5. Structural Conservation and Variation
2.6. Nucleotide Diversity and Highly Variable Regions
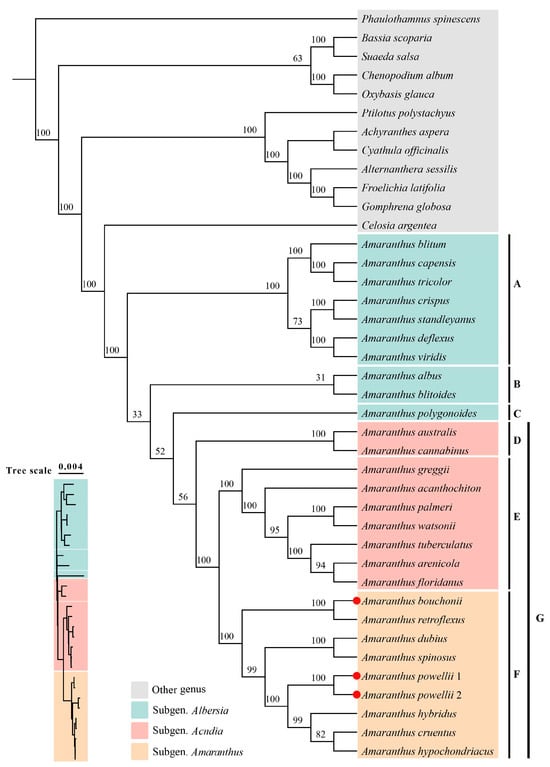
2.7. Phylogenetic Relationships of Amaranthus
3. Discussion
3.1. Molecular and Morphological Perspectives on the Taxonomy of A. powellii and A. bouchonii
3.2. Genomic Organization and Conserved Features of Amaranthus Chloroplasts
3.3. Evolutionary Relationships of the Chloroplast Genome in the Genus Amaranthus
4. Materials and Methods
4.1. Samples Collection, DNA Extraction, and Sequencing
4.2. Chloroplast Genomes De Novo Assembly and Annotation
4.3. Analysis of Simple Repeats and Interspersed Repeats
4.4. Codon Usage Bias Analysis
4.5. Selection Pressure Analysis
4.6. Comparative Analysis of Genome Structure
4.7. Nucleotide Polymorphism Analysis
4.8. Phylogenetic Analysis
5. Conclusions
Supplementary Materials
Author Contributions
Funding
Data Availability Statement
Acknowledgments
Conflicts of Interest
References
- Sauer, J.D. The Grain Amaranths and Their Relatives: A Revised Taxonomic and Geographic Survey. Ann. Mo. Bot. Gard. 1967, 54, 103. [Google Scholar] [CrossRef]
- Costea, M.; DeMason, D.A. Stem Morphology and Anatomy in Amaranthus L. (Amaranthaceae), Taxonomic Significance. J. Torrey Bot. Soc. 2001, 128, 254. [Google Scholar] [CrossRef]
- Aderibigbe, O.R.; Ezekiel, O.O.; Owolade, S.O.; Korese, J.K.; Sturm, B.; Hensel, O. Exploring the Potentials of Underutilized Grain Amaranth (Amaranthus spp.) along the Value Chain for Food and Nutrition Security: A Review. Crit. Rev. Food Sci. Nutr. 2022, 62, 656–669. [Google Scholar] [CrossRef] [PubMed]
- Mburu, M.; Gikonyo, N.; Kenji, G.; Mwasaru, A. Nutritional and Functional Properties of a Complementary Food Based on Kenyan Amaranth Grain (Amaranthus cruentus). Afr. J. Food Agric. Nutr. Dev. 2012, 12, 5959–5977. [Google Scholar] [CrossRef]
- Rastogi, A.; Shukla, S. Amaranth: A New Millennium Crop of Nutraceutical Values. Crit. Rev. Food Sci. Nutr. 2013, 53, 109–125. [Google Scholar] [CrossRef] [PubMed]
- Lin, Y.; Wu, T.; Chan, Y.; Van Zonneveld, M.; Schafleitner, R. De Novo SNP Calling Reveals the Genetic Differentiation and Morphological Divergence in Genus Amaranthus. Plant Genome 2022, 15, e20206. [Google Scholar] [CrossRef] [PubMed]
- Huerta-Ocampo, J.Á.; Briones-Cerecero, E.P.; Mendoza-Hernández, G.; De León-Rodríguez, A.; Barba De La Rosa, A.P. Proteomic Analysis of Amaranth (Amaranthus hypochondriacus L.) Leaves under Drought Stress. Int. J. Plant Sci. 2009, 170, 990–998. [Google Scholar] [CrossRef]
- Huerta-Ocampo, J.A.; León-Galván, M.F.; Ortega-Cruz, L.B.; Barrera-Pacheco, A.; De León-Rodríguez, A.; Mendoza-Hernández, G.; Barba De La Rosa, A.P. Water Stress Induces Up-regulation of DOF1 and MIF1 Transcription Factors and Down-regulation of Proteins Involved in Secondary Metabolism in Amaranth Roots ( Amaranthus hypochondriacus L.). Plant Biol. 2011, 13, 472–482. [Google Scholar] [CrossRef] [PubMed]
- Sarker, U.; Oba, S. Nutraceuticals, Phytochemicals, and Radical Quenching Ability of Selected Drought-Tolerant Advance Lines of Vegetable Amaranth. BMC Plant Biol. 2020, 20, 564. [Google Scholar] [CrossRef] [PubMed]
- Sarker, U.; Hossain, M.N.; Iqbal, M.A.; Oba, S. Bioactive Components and Radical Scavenging Activity in Selected Advance Lines of Salt-Tolerant Vegetable Amaranth. Front. Nutr. 2020, 7, 587257. [Google Scholar] [CrossRef] [PubMed]
- Assad, R.; Reshi, Z.A.; Jan, S.; Rashid, I. Biology of Amaranths. Bot. Rev. 2017, 83, 382–436. [Google Scholar] [CrossRef]
- USDA. United States Department of Agriculture. Natural Resources Conservation Service. Plants Database. 1999. Available online: https://www.nrcs.usda.gov/ (accessed on 1 October 2024).
- Menges, R.M. Allelopathic Effects of Palmer Amaranth (Amaranthus palmeri) on Seedling Growth. Weed Sci. 1988, 36, 325–328. [Google Scholar] [CrossRef]
- Holm, L.G.; Plucknett, D.L.; Pancho, J.V.; Herbebgeb, J.S.; Hilbig, W.; Halle, S. The World’s Worst Weeds. Distribution and Biology. Pedobiologia 1978, 18, 296–297. [Google Scholar] [CrossRef]
- Monks, D.W.; Oliver, L.R. Interactions between Soybean (Glycine max) Cultivars and Selected Weeds. Weed Sci. 1988, 36, 770–774. [Google Scholar] [CrossRef]
- Mosyakin, S.L.; Robertson, K.R. New Infrageneric Taxa and Combinations in Amaranthus (Amaranthaceae). In Annales Botanici Fennici; Finnish Zoological and Botanical Publishing Board: Helsinki, Finland, 1996; pp. 275–281. [Google Scholar]
- Wilkin, P. The Status of Amaranthus bouchonii Thellung within Amaranthus L. Section Amaranthus: New Evidence from Studies of Morphology and Isozymes. Bot. J. Linn. Soc. 1992, 108, 253–267. [Google Scholar] [CrossRef]
- Xu, H.; Zhenyu, L. Amaranthus powellii S. Watson and A. bouchonii Thell.: Two Newly Naturalized Species in China. Guihaia 2019, 39, 1416–1419. [Google Scholar] [CrossRef]
- Schweizer, E.E.; Lauridson, T.C. Powell Amaranth (Amaranthus powellii) Interference in Sugarbeet (Beta vulgaris). Weed Sci. 1985, 33, 518–520. [Google Scholar] [CrossRef]
- Costea, M.; Weaver, S.E.; Tardif, F.J. The Biology of Canadian Weeds. 130. Amaranthus retroflexus L., A. powellii S. Watson and A. hybridus L. Can. J. Plant Sci. 2004, 84, 631–668. [Google Scholar] [CrossRef]
- Soltis, D.E.; Soltis, P.S. The Role of Phylogenetics in Comparative Genetics. Plant Physiol. 2003, 132, 1790–1800. [Google Scholar] [CrossRef]
- Spooner, D.M.; Anderson, G.J.; Jansen, R.K. Chloroplast DNA Evidence for the Interrelationships of Tomtoes, Potatoes, and Pepinos (Solanaceae). Am. J. Bot. 1993, 80, 676–688. [Google Scholar] [CrossRef]
- Olmstead, R.G.; Sweere, J.A.; Spangler, R.E.; Bohs, L.; Palmer, J.D. Phylogeny and Provisional Classification of the Solanaceae Based on Chloroplast DNA. Solanaceae IV 1999, 1, 1–137. [Google Scholar]
- Olmstead, R.G.; De Pamphilis, C.W.; Wolfe, A.D.; Young, N.D.; Elisons, W.J.; Reeves, P.A. Disintegration of the Scrophulariaceae. Am. J. Bot. 2001, 88, 348–361. [Google Scholar] [CrossRef] [PubMed]
- Baldwin, B.G.; Kyhos, D.W.; Dvorak, J. Chloroplast DNA Evolution and Adaptive Radiation in the Hawaiian Silversword Alliance (Asteraceae-Madiinae). Ann. Mo. Bot. Gard. 1990, 77, 96. [Google Scholar] [CrossRef]
- Xu, F.; Sun, M. Comparative Analysis of Phylogenetic Relationships of Grain Amaranths and Their Wild Relatives (Amaranthus; Amaranthaceae) Using Internal Transcribed Spacer, Amplified Fragment Length Polymorphism, and Double-Primer Fluorescent Intersimple Sequence Repeat Markers. Mol. Phylogenet. Evol. 2001, 21, 372–388. [Google Scholar] [CrossRef]
- Wassom, J.J.; Tranel, P.J. Amplified Fragment Length Polymorphism-Based Genetic Relationships among Weedy Amaranthus Species. J. Hered. 2005, 96, 410–416. [Google Scholar] [CrossRef]
- Riggins, C.W.; Peng, Y.; Stewart, C.N.; Tranel, P.J. Characterization of de Novo Transcriptome for Waterhemp (Amaranthus tuberculatus) Using GS-FLX 454 Pyrosequencing and Its Application for Studies of Herbicide Target-site Genes. Pest Manag. Sci. 2010, 66, 1042–1052. [Google Scholar] [CrossRef]
- Stetter, M.G.; Schmid, K.J. Analysis of Phylogenetic Relationships and Genome Size Evolution of the Amaranthus Genus Using GBS Indicates the Ancestors of an Ancient Crop. Mol. Phylogenet. Evol. 2017, 109, 80–92. [Google Scholar] [CrossRef] [PubMed]
- Waselkov, K.E.; Boleda, A.S.; Olsen, K.M. A Phylogeny of the Genus Amaranthus (Amaranthaceae) Based on Several Low-Copy Nuclear Loci and Chloroplast Regions. Syst. Bot. 2018, 43, 439–458. [Google Scholar] [CrossRef]
- Xu, H.; Xiang, N.; Du, W.; Zhang, J.; Zhang, Y. Genetic Variation and Structure of Complete Chloroplast Genome in Alien Monoecious and Dioecious Amaranthus Weeds. Sci. Rep. 2022, 12, 8255. [Google Scholar] [CrossRef]
- Raiyemo, D.A.; Tranel, P.J. Comparative Analysis of Dioecious Amaranthus Plastomes and Phylogenomic Implications within Amaranthaceae s.s. BMC Ecol. Evol. 2023, 23, 15. [Google Scholar] [CrossRef]
- Hong, S.-Y.; Cheon, K.-S.; Yoo, K.-O.; Lee, H.-O.; Mekapogu, M.; Cho, K.-S. Comparative Analysis of the Complete Chloroplast Genome Sequences of Three Amaranthus Species. Plant Genet. Resour. 2019, 17, 245–254. [Google Scholar] [CrossRef]
- Thelllung, A. Amaranthus bouchonii. Monde Plantes 1926, 27, 4–5. [Google Scholar]
- Ruhlman, T.A.; Jansen, R.K. The Plastid Genomes of Flowering Plants. Chloroplast Biotechnol. 2014, 1132, 3–38. [Google Scholar] [CrossRef]
- Xiao, S.; Xu, P.; Deng, Y.; Dai, X.; Zhao, L.; Heider, B.; Zhang, A.; Zhou, Z.; Cao, Q. Comparative Analysisof Chloroplast Genomes of Cultivars and Wild Species of Sweetpotato (Ipomoea batatas [L.] Lam). BMC Genom. 2021, 22, 262. [Google Scholar] [CrossRef]
- Daniell, H.; Lin, C.-S.; Yu, M.; Chang, W.-J. Chloroplast Genomes: Diversity, Evolution, and Applications in Genetic Engineering. Genome Biol. 2016, 17, 134. [Google Scholar] [CrossRef] [PubMed]
- Wang, Q.; Ding, L.; Wang, R.; Liang, Z. A Review on the Morphology, Cultivation, Identification, Phytochemistry, and Pharmacology of Kitagawia praeruptora (Dunn) Pimenov. Molecules 2023, 28, 8153. [Google Scholar] [CrossRef] [PubMed]
- Chaney, L.; Mangelson, R.; Ramaraj, T.; Jellen, E.N.; Maughan, P.J. The Complete Chloroplast Genome Sequences for Four Amaranthus Species (Amaranthaceae). Appl. Plant Sci. 2016, 4, 1600063. [Google Scholar] [CrossRef]
- Bayon, N.D. Amaranthus Hunzikeri (Amaranthaceae), a New Species from Northwestern Argentina. NOVON 2007, 17, 294–297. Available online: https://biostor.org/reference/63837 (accessed on 17 February 2025). [CrossRef]
- Wang, C.; Liu, Y.; Li, C.; Li, Y.; Du, D. The Invasive Plant Amaranthus spinosus L. Exhibits a Stronger Resistance to Drought than the Native Plant A. tricolor L. under Co-Cultivation Conditions When Treated with Light Drought. Plants 2024, 13, 2251. [Google Scholar] [CrossRef] [PubMed]
- Wei, Z.; Chen, F.; Ding, H.; Liu, W.; Yang, B.; Geng, J.; Chen, S.; Guo, S. Comparative Analysis of Six Chloroplast Genomes in Chenopodium and Its Related Genera (Amaranthaceae): New Insights into Phylogenetic Relationships and the Development of Species-Specific Molecular Markers. Genes 2023, 14, 2183. [Google Scholar] [CrossRef] [PubMed]
- Wang, Y.; Zhao, X.; Chen, Q.; Yang, J.; Hu, J.; Jia, D.; Ma, R. Complete Chloroplast Genome of Alternanthera Sessilis and Comparative Analysis with Its Congeneric Invasive Weed Alternanthera philoxeroides. Genes 2024, 15, 544. [Google Scholar] [CrossRef]
- Liu, L.-X.; Li, R.; Worth, J.R.; Li, X.; Li, P.; Cameron, K.M.; Fu, C.-X. The Complete Chloroplast Genome of Chinese Bayberry (Morella rubra, Myricaceae): Implications for Understanding the Evolution of Fagales. Front. Plant Sci. 2017, 8, 968. [Google Scholar] [CrossRef] [PubMed]
- Liu, L.; Wang, Y.; He, P.; Li, P.; Lee, J.; Soltis, D.E.; Fu, C. Chloroplast Genome Analyses and Genomic Resource Development for Epilithic Sister Genera Oresitrophe and Mukdenia (Saxifragaceae), Using Genome Skimming Data. BMC Genom. 2018, 19, 235. [Google Scholar] [CrossRef]
- Menezes, A.P.; Resende-Moreira, L.C.; Buzatti, R.S.; Nazareno, A.G.; Carlsen, M.; Lobo, F.P.; Kalapothakis, E.; Lovato, M.B. Chloroplast Genomes of Byrsonima Species (Malpighiaceae): Comparative Analysis and Screening of High Divergence Sequences. Sci. Rep. 2018, 8, 2210. [Google Scholar] [CrossRef] [PubMed]
- Loeuille, B.; Thode, V.; Siniscalchi, C.; Andrade, S.; Rossi, M.; Pirani, J.R. Extremely Low Nucleotide Diversity among Thirty-Six New Chloroplast Genome Sequences from Aldama (Heliantheae, Asteraceae) and Comparative Chloroplast Genomics Analyses with Closely Related Genera. PeerJ 2021, 9, e10886. [Google Scholar] [CrossRef]
- Huang, Y.-Y.; Matzke, A.J.; Matzke, M. Complete Sequence and Comparative Analysis of the Chloroplast Genome of Coconut Palm (Cocos nucifera). PLoS ONE 2013, 8, e74736. [Google Scholar] [CrossRef] [PubMed]
- Chen, M.-M.; Zhang, M.; Liang, Z.-S.; He, Q.-L. Characterization and Comparative Analysis of Chloroplast Genomes in Five Uncaria Species Endemic to China. Int. J. Mol. Sci. 2022, 23, 11617. [Google Scholar] [CrossRef] [PubMed]
- Zalapa, J.E.; Cuevas, H.; Zhu, H.; Steffan, S.; Senalik, D.; Zeldin, E.; McCown, B.; Harbut, R.; Simon, P. Using Next-generation Sequencing Approaches to Isolate Simple Sequence Repeat (SSR) Loci in the Plant Sciences. Am. J. Bot. 2012, 99, 193–208. [Google Scholar] [CrossRef]
- Lu, Q.-X.; Gao, J.; Wu, J.-J.; Zhou, X.; Wu, X.; Li, M.-D.; Wei, Y.-K.; Wang, R.-H.; Qi, Z.-C.; Li, P. Development of 19 Novel Microsatellite Markers of Lily-of-the-Valley (Convallaria, Asparagaceae) from Transcriptome Sequencing. Mol. Biol. Rep. 2020, 47, 3041–3047. [Google Scholar] [CrossRef]
- Yang, Q.; Jiang, Y.; Wang, Y.; Han, R.; Liang, Z.; He, Q.; Jia, Q. SSR Loci Analysis in Transcriptome and Molecular Marker Development in Polygonatum Sibiricum. Biomed Res. Int. 2022, 2022, 4237913. [Google Scholar] [CrossRef] [PubMed]
- Milligan, B.G.; Hampton, J.N.; Palmer, J.D. Dispersed Repeats and Structural Reorganization in Subclover Chloroplast DNA. Mol. Biol. Evol. 1989, 6, 355–368. [Google Scholar]
- Maréchal, A.; Parent, J.-S.; Véronneau-Lafortune, F.; Joyeux, A.; Lang, B.F.; Brisson, N. Whirly Proteins Maintain Plastid Genome Stability in Arabidopsis. Proc. Natl. Acad. Sci. USA 2009, 106, 14693–14698. [Google Scholar] [CrossRef] [PubMed]
- Xu, X.; Yao, X.; Zhang, C.; Xia, P. Characterization of the Complete Chloroplast Genome Sequence of Cardamine lyrata Bunge (Brassicaceae). Mitochondrial DNA B 2022, 7, 936–937. [Google Scholar] [CrossRef] [PubMed]
- Chang, Q.; Li, Y.; Chen, X.; Yan, Y.; Xia, P. Characterization of the Complete Chloroplast Genome Sequence of Elaeagnus henryi Warb. Ex Diels (Elaeagnaceae). Mitochondrial DNA B 2022, 7, 1876–1878. [Google Scholar] [CrossRef] [PubMed]
- Wang, R.-H.; Xia, M.-Q.; Tan, J.-B.; Chen, C.; Jin, X.-J.; Li, P.; Fu, C.-X. A New Species of Scrophularia (Scrophulariaceae) from Hubei, China. Phytotaxa 2018, 350, 1–14. [Google Scholar] [CrossRef]
- Wang, X.; Guo, L.; Ding, L.; Medina, L.; Wang, R.; Li, P. Comparative Plastome Analyses and Evolutionary Relationships of 25 East Asian Species within the Medicinal Plant Genus Scrophularia (Scrophulariaceae). Front. Plant Sci. 2024, 15, 1439206. [Google Scholar] [CrossRef]
- Clegg, M.T.; Gaut, B.S.; Learn, G.H., Jr.; Morton, B.R. Rates and Patterns of Chloroplast DNA Evolution. Proc. Natl. Acad. Sci. USA 1994, 91, 6795–6801. [Google Scholar] [CrossRef]
- Huang, H.; Shi, C.; Liu, Y.; Mao, S.-Y.; Gao, L.-Z. Thirteen Camellia Chloroplast Genome Sequences Determined by High-Throughput Sequencing: Genome Structure and Phylogenetic Relationships. BMC Evol. Biol. 2014, 14, 151. [Google Scholar] [CrossRef]
- Qian, J.; Song, J.; Gao, H.; Zhu, Y.; Xu, J.; Pang, X.; Yao, H.; Sun, C.; Li, X.; Li, C.; et al. The Complete Chloroplast Genome Sequence of the Medicinal Plant Salvia miltiorrhiza. PLoS ONE 2013, 8, e57607. [Google Scholar] [CrossRef] [PubMed]
- Zhang, M.; Chen, M.-M.; Zhang, X.-M.; Chen, S.-N.; Liang, Z.-S. The Complete Chloroplast Genome Sequence of Traditional Chinese Medicine Uncaria macrophylla (Rubiaceae). Mitochondrial DNA B 2022, 7, 694–695. [Google Scholar] [CrossRef] [PubMed]
- Wang, Q.; Chen, M.; Hu, X.; Wang, R.; He, Q.-L. The Complete Chloroplast Genome Sequence of Spiraea japonica Var. Acuminata Franch. (Rosaceae). Mitochondrial DNA B 2022, 7, 275–276. [Google Scholar] [CrossRef] [PubMed]
- Yu, Y.; Cheng, H.; Wang, S.; Wei, M.; Wang, C.; Du, D. Drought May Be Beneficial to the Competitive Advantage of Amaranthus spinosus. J. Plant Ecol. 2022, 15, 494–508. [Google Scholar] [CrossRef]
- Li, Q.; Su, N.; Zhang, L.; Tong, R.; Zhang, X.; Wang, J.; Chang, Z.; Zhao, L.; Potter, D. Chloroplast Genomes Elucidate Diversity, Phylogeny, and Taxonomy of Pulsatilla (Ranunculaceae). Sci. Rep. 2020, 10, 19781. [Google Scholar] [CrossRef] [PubMed]
- Han, H.; Qiu, R.; Liu, Y.; Zhou, X.; Gao, C.; Pang, Y.; Zhao, Y. Analysis of Chloroplast Genomes Provides Insights Into the Evolution of Agropyron. Front. Genet. 2022, 13, 832809. [Google Scholar] [CrossRef]
- Sauer, J. Revision of the Dioecious Amaranths. Madroño 1955, 13, 5–46. [Google Scholar]
- Robertson, K.R. The Genera of Amaranthaceae in the Southeastern United States. J. Arnold Arbor. 1981, 62, 267–313. [Google Scholar] [CrossRef]
- Mosyakin, S.L.; Robertson, K.R. Amaranthus Linnaeus (Amaranthaceae)—Treatment in the Flora of North America. In Flora of North America North of Mexico; Oxford University Press: New York, NY, USA; Oxford, UK, 2003; Volume 4, pp. 410–435. [Google Scholar]
- Eliasson, U.H. Floral Morphology and Taxonomic Relations among the Genera of Amaranthaceae in the New World and the Hawaiian Islands. Bot. J. Linn. Soc. 1988, 96, 235–283. [Google Scholar] [CrossRef]
- Xu, H.; Pan, X.; Wang, C.; Chen, Y.; Chen, K.; Zhu, S.; Van Klinken, R.D. Species Identification, Phylogenetic Analysis and Detection of Herbicide-Resistant Biotypes of Amaranthus Based on ALS and ITS. Sci. Rep. 2020, 10, 11735. [Google Scholar] [CrossRef] [PubMed]
- Wendel, J.F.; Doyle, J.J. Phylogenetic Incongruence: Window into Genome History and Molecular Evolution. In Molecular Systematics of Plants; Springer: Boston, MA, USA, 1998. [Google Scholar]
- Cummings, M.P.; Otto, S.P.; Wakeley, J. Sampling Properties of DNA Sequence Data in Phylogenetic Analysis. Mol. Biol. Evol. 1995, 12, 814–822. [Google Scholar]
- Jeffroy, O.; Brinkmann, H.; Delsuc, F.; Philippe, H. Phylogenomics: The Beginning of Incongruence? Trends Genet. 2006, 22, 225–231. [Google Scholar] [CrossRef] [PubMed]
- Sauer, J.D. The Grain Amaranths: A Survey of Their History and Classification. Ann. Mo. Bot. Gard. 1950, 37, 561–632. [Google Scholar] [CrossRef]
- Pal, M.; Khoshoo, T.N. Evolution and Improvement of Cultivated Amaranths: VI. Cytogenetic Relationships in Grain Types. Theor. Appl. Genet. 1973, 43, 242–251. [Google Scholar] [CrossRef]
- Walker, J.F.; Walker-Hale, N.; Vargas, O.M.; Larson, D.A.; Stull, G.W. Characterizing Gene Tree Conflict in Plastome-Inferred Phylogenies. PeerJ 2019, 7, e7747. [Google Scholar] [CrossRef]
- Morales-Briones, D.F.; Kadereit, G.; Tefarikis, D.T.; Moore, M.J.; Smith, S.A.; Brockington, S.F.; Timoneda, A.; Yim, W.C.; Cushman, J.C.; Yang, Y. Disentangling Sources of Gene Tree Discordance in Phylogenomic Data Sets: Testing Ancient Hybridizations in Amaranthaceae Sl. Syst. Biol. 2021, 70, 219–235. [Google Scholar] [CrossRef] [PubMed]
- Chen, C.; Cai, M.-Q.; Xu, B.; Jin, X.-J.; Wang, R.-H.; Li, P.; Zhao, Y.-P.; Fu, C.-X. Systematic Position of Oreosolen (Tribe Scrophularieae, Scrophulariaceae) Based on Nuclear and Plastid Sequences. J. Syst. Evol. 2017, 55, 446–452. [Google Scholar] [CrossRef]
- Porebski, S.; Bailey, L.G.; Baum, B.R. Modification of a CTAB DNA Extraction Protocol for Plants Containing High Polysaccharide and Polyphenol Components. Plant Mol. Biol. Rep. 1997, 15, 8–15. [Google Scholar] [CrossRef]
- Ewing, B.; Green, P. Base-Calling of Automated Sequencer Traces Using Phred. II. Error Probabilities. Genome Res. 1998, 8, 186–194. [Google Scholar] [CrossRef] [PubMed]
- Chen, S.; Zhou, Y.; Chen, Y.; Gu, J. Fastp: An Ultra-Fast All-in-One FASTQ Preprocessor. Bioinformatics 2018, 34, i884–i890. [Google Scholar] [CrossRef]
- Jin, J.-J.; Yu, W.-B.; Yang, J.-B.; Song, Y.; dePamphilis, C.W.; Yi, T.-S.; Li, D.-Z. GetOrganelle: A fast and versatile toolkit for accurate de novo assembly of organelle genomes. Genome Biol. 2020, 21, 241. [Google Scholar] [CrossRef]
- Qu, X.-J.; Moore, M.J.; Li, D.-Z.; Yi, T.-S. PGA: A Software Package for Rapid, Accurate, and Flexible Batch Annotation of Plastomes. Plant Methods 2019, 15, 50. [Google Scholar] [CrossRef] [PubMed]
- Sebastian, B.; Thomas, T.; Thomas, M.; Uwe, S.; Martin, M. MISA-Web: A Web Server for Microsatellite Prediction. Bioinformatics 2017, 33, 2583–2585. [Google Scholar] [CrossRef]
- Zhang, D.; Gao, F.; Jakovli, I.; Zou, H.; Wang, G.T. PhyloSuite: An Integrated and Scalable Desktop Platform for Streamlined Molecular Sequence Data Management and Evolutionary Phylogenetics Studies. Mol. Ecol. Resour. 2020, 20, 348–355. [Google Scholar] [CrossRef]
- Guo, L.; Wang, X.; Wang, R.; Li, P. Characterization and Comparative Analysis of Chloroplast Genomes of Medicinal Herb Scrophularia ningpoensis and Its Common Adulterants (Scrophulariaceae). Int. J. Mol. Sci. 2023, 24, 10034. [Google Scholar] [CrossRef] [PubMed]
- Zhang, Z.; Li, J.; Zhao, X.-Q.; Wang, J.; Wong, G.K.-S.; Yu, J. KaKs_Calculator: Calculating Ka and Ks Through Model Selection and Model Averaging. Genom. Proteom. Bioinform. 2006, 4, 259–263. [Google Scholar] [CrossRef] [PubMed]
- Frazer, K.A.; Pachter, L.; Poliakov, A.; Rubin, E.M.; Dubchak, I. VISTA: Computational Tools for Comparative Genomics. Nucleic Acids Res. 2004, 32, W273–W279. [Google Scholar] [CrossRef] [PubMed]
- Darling, A.C.; Mau, B.; Blattner, F.R.; Perna, N.T. Mauve: Multiple Alignment of Conserved Genomic Sequence with Rearrangements. Genome Res. 2004, 14, 1394–1403. [Google Scholar] [CrossRef] [PubMed]
- Li, H.; Guo, Q.; Xu, L.; Gao, H.; Liu, L.; Zhou, X. CPJSdraw: Analysis and Visualization of Junction Sites of Chloroplast Genomes. PeerJ 2023, 11, e15326. [Google Scholar] [CrossRef] [PubMed]
- Rozas, J.; Sánchez-DelBarrio, J.C.; Messeguer, X.; Rozas, R. DnaSP, DNA Polymorphism Analyses by the Coalescent and Other Methods. Bioinformatics 2003, 19, 2496–2497. [Google Scholar] [CrossRef]
- Wickham, H. Ggplot2. WIREs Comput. Stats 2011, 3, 180–185. [Google Scholar] [CrossRef]
- Katoh, K.; Asimenos, G.; Toh, H. Multiple Alignment of DNA Sequences with MAFFT. Bioinformatics 2009, 537, 39–64. [Google Scholar] [CrossRef]
- Nguyen, L.-T.; Schmidt, H.A.; Von Haeseler, A.; Minh, B.Q. IQ-TREE: A Fast and Effective Stochastic Algorithm for Estimating Maximum-Likelihood Phylogenies. Mol. Biol. Evol. 2015, 32, 268–274. [Google Scholar] [CrossRef] [PubMed]
- Yu, G.; Smith, D.K.; Zhu, H.; Guan, Y.; Lam, T.T. ggtree: An r Package for Visualization and Annotation of Phylogenetic Trees with Their Covariates and Other Associated Data. Methods Ecol. Evol. 2017, 8, 28–36. [Google Scholar] [CrossRef]






Disclaimer/Publisher’s Note: The statements, opinions and data contained in all publications are solely those of the individual author(s) and contributor(s) and not of MDPI and/or the editor(s). MDPI and/or the editor(s) disclaim responsibility for any injury to people or property resulting from any ideas, methods, instructions or products referred to in the content. |
© 2025 by the authors. Licensee MDPI, Basel, Switzerland. This article is an open access article distributed under the terms and conditions of the Creative Commons Attribution (CC BY) license (https://creativecommons.org/licenses/by/4.0/).
Share and Cite
Han, J.; Lin, C.; Zhu, T.; Liu, Y.; Yan, J.; Qi, Z.; Yan, X. Comprehensive Chloroplast Genomic Insights into Amaranthus: Resolving the Phylogenetic and Taxonomic Status of A. powellii and A. bouchonii. Plants 2025, 14, 649. https://doi.org/10.3390/plants14050649
Han J, Lin C, Zhu T, Liu Y, Yan J, Qi Z, Yan X. Comprehensive Chloroplast Genomic Insights into Amaranthus: Resolving the Phylogenetic and Taxonomic Status of A. powellii and A. bouchonii. Plants. 2025; 14(5):649. https://doi.org/10.3390/plants14050649
Chicago/Turabian StyleHan, Jizhe, Chuhang Lin, Tingting Zhu, Yonghui Liu, Jing Yan, Zhechen Qi, and Xiaoling Yan. 2025. "Comprehensive Chloroplast Genomic Insights into Amaranthus: Resolving the Phylogenetic and Taxonomic Status of A. powellii and A. bouchonii" Plants 14, no. 5: 649. https://doi.org/10.3390/plants14050649
APA StyleHan, J., Lin, C., Zhu, T., Liu, Y., Yan, J., Qi, Z., & Yan, X. (2025). Comprehensive Chloroplast Genomic Insights into Amaranthus: Resolving the Phylogenetic and Taxonomic Status of A. powellii and A. bouchonii. Plants, 14(5), 649. https://doi.org/10.3390/plants14050649

