The Effects of Sewage Sludge Biochar on Rhizosphere Microbial Community, Soil Quality, and Ryegrass and Cosmos Growth in Pot Culture
Abstract
1. Introduction
2. Results
2.1. Effect of Sewage Sludge Biochar on Ryegrass and Rosmos Growth
2.2. Effect of Sewage Sludge Biochar on Chlorophyll Content and Antioxidant Enzymne Activity
2.3. Effect of Sewage Sludge Biochar on Soil Quality
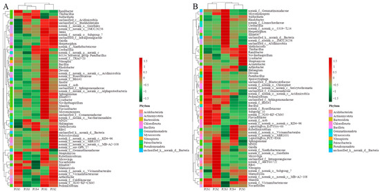
2.4. Effect of Sewage Sludge Biochar on Rhizosphere Micorbial Coomunity Structure Under Ryegrass and Cosmos
3. Discussion
3.1. Effect of Sewage Sludge Biochar Application on Plant Growth, Chlorophyll Content, and Enzyme Activity
3.2. Impact of Sewage Sludge Biochar on Soil Quality
3.3. Effect of Sewage Sludge Biochar on Microbial Community and Structural Diversity
3.4. Comprehensive Evaluation of Soil Quality Index
3.5. Cascade Relationship Between Sewage Sludge Biochar, Soil Environmental Factors, Microbial Communities, and Plant Growth
4. Materials and Methods
4.1. Materials
4.2. Preparation of Sewage Sludge Biochar
4.3. Experimental Design and Sample Collection
4.4. Measurement of Plant and Soil Samples
4.5. Comprehensive Evaluation
- Level I: SQI ≥ 0.85, extremely high;
- Level II: 0.85 > SQI ≥ 0.7, high;
- Level III: 0.7 > SQI ≥ 0.55, medium;
- Level IV: 0.55 > SQI ≥ 0.4, low;
- Level V: SQI < 0.4, very low.
4.6. Rhizosphere Soil Microbial Community
4.7. Statistical Analysis
5. Conclusions
Author Contributions
Funding
Data Availability Statement
Acknowledgments
Conflicts of Interest
References
- Wei, L.L.; Zhu, F.Y.; Li, Q.Y.; Xue, C.H.; Xia, X.H.; Yu, H.; Zhao, Q.L.; Jiang, J.Q.; Bai, S.W. Development, current state and future trends of sludge management in China: Based on exploratory data and CO-equivaient emissions analysis. Environ. Int. 2020, 144, 106093. [Google Scholar] [CrossRef] [PubMed]
- Wang, T.; Shi, F.; Zhang, Q.; Qian, X.P.; Hashimoto, S. Exploring material stock efficiency of municipal water and sewage infrastructures in China. J. Clean. Prod. 2018, 181, 498–507. [Google Scholar] [CrossRef]
- Zhang, Q.H.; Yang, W.N.; Ngo, H.H.; Guo, W.S.; Jin, P.K.; Dzakpasu, M.; Yang, S.J.; Wang, Q.; Wang, X.C.; Ao, D. Current status of urban wastewater treatment plants in China. Environ. Int. 2016, 92–93, 11–22. [Google Scholar] [CrossRef] [PubMed]
- Ding, A.; Zhang, R.R.; Ngo, H.H.; He, X.; Ma, J.; Nan, J.; Li, G.B. Life cycle assessment of sewage sludge treatment and disposal based on nutrient and energy recovery: A review. Sci. Total Environ. 2021, 769, 144451. [Google Scholar] [CrossRef] [PubMed]
- Racek, J.; Sevcik, J.; Chorazy, T.; Kucerik, J.; Hlavinek, P. Biochar—Recovery Material from Pyrolysis of Sewage Sludge: A Review. Waste Biomass Valorization 2020, 11, 3677–3709. [Google Scholar] [CrossRef]
- Zhi, Y.W.; Xu, D.H.; Jiang, G.Y.; Yang, W.P.; Chen, Z.L.; Duan, P.G.; Zhang, J. A review of hydrothermal carbonization of municipal sludge: Process conditions, physicochemical properties, methods coupling, energy balances and life cycle analyses. Fuel Process. Technol. 2024, 254, 107943. [Google Scholar] [CrossRef]
- Fakkaew, K.; Koottatep, T.; Polprasert, C. Effects of hydrolysis and carbonization reactions on hydrochar production. Bioresour. Technol. 2015, 192, 328–334. [Google Scholar] [CrossRef]
- Fang, Z.Q.; Zhuang, X.Z.; Zhang, X.H.; Li, Y.L.; Li, R.D.; Ma, L.L. Influence of paraments on the transformation behaviors and directional adjustment strategies of phosphorus forms during different thermochemical treatments of sludge. Fuel 2023, 333, 126544. [Google Scholar] [CrossRef]
- Ghorbani, M.; Konvalina, P.; Walkiewicz, A.; Neugschwandtner, R.W.; Kopecky, M.; Zamanian, K.; Chen, W.H.; Bucur, D. Feasibility of Biochar Derived from Sewage Sludge to Promote Sustainable Agriculture and Mitigate GHG Emissions-A Review. Int. J. Environ. Res. Public Health 2022, 19, 12983. [Google Scholar] [CrossRef]
- Seow, Y.X.; Tan, Y.H.; Mubarak, N.M.; Kansedo, J.; Khalid, M.; Ibrahim, M.L.; Ghasemi, M. A review on biochar production from different biomass wastes by recent carbonization technologies and its sustainable applications. J. Environ. Chem. Eng. 2022, 10, 107017. [Google Scholar] [CrossRef]
- Sarfaraz, Q.; da Silva, L.S.; Drescher, G.L.; Zafar, M.; Severo, F.F.; Kokkonen, A.; Dal Molin, G.; Shafi, M.I.; Shafique, Q.; Solaiman, Z.M. Characterization and carbon mineralization of biochars produced from different animal manures and plant residues. Sci. Rep. 2021, 11, 955. [Google Scholar] [CrossRef] [PubMed]
- Shalini, S.S.; Palanivelu, K.; Ramachandran, A.; Raghavan, V. Biochar from biomass waste as a renewable carbon material for climate change mitigation in reducing greenhouse gas emissions-a review. Biomass Convers. Biorefin. 2021, 11, 2247–2267. [Google Scholar] [CrossRef]
- Mayilswamy, N.; Nighojkar, A.; Edirisinghe, M.; Sundaram, S.; Kandasubramanian, B. Sludge-derived biochar: Physicochemical characteristics for environmental remediation. Appl. Phys. Rev. 2023, 10, 031308. [Google Scholar] [CrossRef]
- Huang, T.; Ding, T.D.; Liu, D.H.; Li, J.Y. Degradation of Carbendazim in Soil: Effect of Sewage Sludge-Derived Biochars. J. Agric. Food Chem. 2020, 68, 3703–3710. [Google Scholar] [CrossRef]
- Zhao, L.; Sun, Z.F.; Pan, X.W.; Tan, J.Y.; Yang, S.S.; Wu, J.T.; Chen, C.; Yuan, Y.; Ren, N.Q. Sewage sludge derived biochar for environmental improvement: Advances, challenges, and solutions. Water Res. X 2023, 18, 100167. [Google Scholar] [CrossRef]
- Yan, T.T.; Xue, J.H.; Zhou, Z.D.; Wu, Y.B. Biochar-based fertilizer amendments improve the soil microbial community structure in a karst mountainous area. Sci. Total Environ. 2021, 794, 148757. [Google Scholar] [CrossRef]
- Alburquerque, J.A.; Calero, J.M.; Barrón, V.; Torrent, J.; del Campillo, M.C.; Gallardo, A.; Villar, R. Effects of biochars produced from different feedstocks on soil properties and sunflower growth. J. Plant. Nutr. Soil. Sci. 2014, 177, 16–25. [Google Scholar] [CrossRef]
- Steffan, J.J.; Brevik, E.C.; Burgess, L.C.; Cerdà, A. The effect of soil on human health: An overview. Eur. J. Soil. Sci. 2018, 69, 159–171. [Google Scholar] [CrossRef]
- Yang, H.; Yang, X.F.; Ning, Z.P.; Kwon, S.Y.; Li, M.L.; Tack, F.M.G.; Kwon, E.E.; Rinklebe, J.; Yin, R.S. The beneficial and hazardous effects of selenium on the health of the soil-plant-human system: An overview. J. Hazard. Mater. 2022, 422, 126876. [Google Scholar] [CrossRef]
- Yue, Y.; Cui, L.; Lin, Q.M.; Li, G.T.; Zhao, X.R. Efficiency of sewage sludge biochar in improving urban soil properties and promoting grass growth. Chemosphere 2017, 173, 551–556. [Google Scholar] [CrossRef]
- Chen, R.S.; Ye, C. Resolving soil pollution in China. Nature 2014, 505, 483. [Google Scholar] [CrossRef] [PubMed]
- De Smet, I.; White, P.J.; Bengough, A.G.; Dupuy, L.; Parizot, B.; Casimiro, I.; Heidstra, R.; Laskowski, M.; Lepetit, M.; Hochholdinger, F.; et al. Analyzing Lateral Root Development: How to Move Forward. Plant Cell 2012, 24, 15–20. [Google Scholar] [CrossRef] [PubMed]
- Yu, M.; Liu, Z.-H.; Yang, B.; Chen, H.; Zhang, H.; Hou, D.-B. The contribution of photosynthesis traits and plant height components to plant height in wheat at the individual quantitative trait locus level. Sci. Rep. 2020, 10, 12261. [Google Scholar] [CrossRef] [PubMed]
- Ghodke, P.K.; Sharma, A.K.; Pandey, J.K.; Chen, W.H.; Patel, A.; Ashokkumar, V. Pyrolysis of sewage sludge for sustainable biofuels and value-added biochar production. J. Environ. Manag. 2021, 298, 113450. [Google Scholar] [CrossRef]
- Phoungthong, K.; Zhang, H.; Shao, L.M.; He, P.J. Leaching characteristics and phytotoxic effects of sewage sludge biochar. J. Mater. Cycles Waste Manag. 2018, 20, 2089–2099. [Google Scholar] [CrossRef]
- Schulz, H.; Glaser, B. Effects of biochar compared to organic and inorganic fertilizers on soil quality and plant growth in a greenhouse experiment. J. Plant. Nutr. Soil. Sci. 2012, 175, 410–422. [Google Scholar] [CrossRef]
- Bekele, A.; Roy, J.L.; Young, M.A. Use of Biochar and Oxidized Lignite for Reconstructing a Functioning Topsoil: Plant Growth Response and Soil Nutrient Concentrations. Soil. Sci. 2013, 178, 344–358. [Google Scholar] [CrossRef]
- Barry, K.M.; Newnham, G.J.; Stone, C. Estimation of chlorophyll content in foliage with the leaf reflectance model PROSPECT. Agric. For. Meteorol. 2009, 149, 1209–1213. [Google Scholar] [CrossRef]
- Singh, V.; Singh, M.; Singh, B. Spectral indices measured with proximal sensing using canopy reflectance sensor, chlorophyll meter and leaf color chart for in-season grain yield prediction of basmati rice. Pedosphere 2022, 32, 812–822. [Google Scholar] [CrossRef]
- Zahra, J.; Nazim, H.; Cai, S.G.; Han, Y.; Wu, D.Z.; Zhang, B.L.; Haider, S.I.; Zhang, G.P. The influence of salinity on cell ultrastructures and photosynthetic apparatus of barley genotypes differing in salt stress tolerance. Acta Physiol. Plant 2014, 36, 1261–1269. [Google Scholar] [CrossRef]
- Cui, L.Q.; Fan, Q.Y.; Sun, J.X.; Quan, G.X.; Yan, J.L.; Hina, K.R.; Wang, H.; Zhang, Z.Q.; Hussain, Q. Changes in surface characteristics and adsorption properties of 2,4,6-trichlorophenol following Fenton-like aging of biochar. Sci. Rep. 2021, 11, 4293. [Google Scholar] [CrossRef] [PubMed]
- Zhanassova, K.; Kurmanbayeva, A.; Gadilgereyeva, B.; Yermukhambetova, R.; Iksat, N.; Amanbayeva, U.; Bekturova, A.; Tleukulova, Z.; Omarov, R.; Masalimov, Z. ROS status and antioxidant enzyme activities in response to combined temperature and drought stresses in barley. Acta Physiol. Plant 2021, 43, 114. [Google Scholar] [CrossRef]
- Lennicke, C.; Cochemé, H.M. Redox metabolism: ROS as specific molecular regulators of cell signaling and function. Mol. Cell 2021, 81, 3691–3707. [Google Scholar] [CrossRef] [PubMed]
- Zhu, Y.Q.; Wang, H.J.; Lv, X.; Zhang, Y.T.; Wang, W.J. Effects of biochar and biofertilizer on cadmium-contaminated cotton growth and the antioxidative defense system. Sci. Rep. 2020, 10, 20112. [Google Scholar] [CrossRef] [PubMed]
- Lopes, E.M.G.; Reis, M.M.; Frazao, L.A.; Terra, L.E.D.; Lopes, E.F.; dos Santos, M.M.; Fernandes, L.A. Biochar increases enzyme activity and total microbial quality of soil grown with sugarcane. Environ. Technol. 2021, 21, 101270. [Google Scholar] [CrossRef]
- Obade, V.D.P.; La, R. A standardized soil quality index for diverse field conditions. Sci. Total Environ. 2016, 541, 424–434. [Google Scholar] [CrossRef]
- Ahluwalia, O.; Singh, P.C.; Bhatia, R. A review on drought stress in plants: Implications, mitigation and the role of plant growth promoting rhizobacteria. Environ. Dev. Sustain. 2021, 5, 100032. [Google Scholar] [CrossRef]
- Aqeel, M.; Ran, J.Z.; Hu, W.G.; Irshad, M.K.; Dong, L.W.; Akram, M.A.; Eldesoky, G.E.; Aljuwayid, A.M.; Chuah, L.F.; Deng, J.M. Plant-soil-microbe interactions in maintaining ecosystem stability and coordinated turnover under changing environmental conditions. Chemosphere 2023, 318, 137924. [Google Scholar] [CrossRef]
- Yuan, J.H.; Xu, R.K.; Zhang, H. The forms of alkalis in the biochar produced from crop residues at different temperatures. Bioresour. Technol. 2011, 102, 3488–3497. [Google Scholar] [CrossRef]
- Penido, E.S.; Martins, G.C.; Matos Mendes, T.B.; Azevedo Melo, L.C.; Guimaraes, I.D.R.; Guimaraes Guilherme, L.R. Combining biochar and sewage sludge for immobilization of heavy metals in mining soils. Ecotoxicol. Environ. Saf. 2019, 172, 326–333. [Google Scholar] [CrossRef]
- Gao, S.; DeLuca, T.H.; Cleveland, C.C. Biochar additions alter phosphorus and nitrogen availability in agricultural ecosystems: A meta-analysis. Sci. Total Environ. 2019, 654, 463–472. [Google Scholar] [CrossRef] [PubMed]
- Santos, M.G.B.D.; Costa, C.R.; Mendes, G.D.O.; Blasi Paiva, A.; Peixoto, L.S.; Costa, J.D.L.; Marchi, G.; Martins, É.D.S.; Figueiredo, C.C.D. Oxalic Acid Boosts Phosphorus Release from Sewage Sludge Biochar: A Key Mechanism for Biochar-Based Fertilizers. Agriculture 2024, 14, 1607. [Google Scholar] [CrossRef]
- Bowles, T.M.; Acosta-Martínez, V.; Calderón, F.; Jackson, L.E. Soil enzyme activities, microbial communities, and carbon and nitrogen availability in organic agroecosystems across an intensively-managed agricultural landscape. Soil. Biol. Biochem. 2014, 68, 252–262. [Google Scholar] [CrossRef]
- Oladele, S.O. Effect of biochar amendment on soil enzymatic activities, carboxylate secretions and upland rice performance in a sandy clay loam Alfisol of Southwest Nigeria. Sci. Afr. 2019, 4, e00107. [Google Scholar] [CrossRef]
- Séneca, J.; Söllinger, A.; Herbold, C.W.; Pjevac, P.; Prommer, J.; Verbruggen, E.; Sigurdsson, B.D.; Peñuelas, J.; Janssens, I.A.; Urich, T.; et al. Increased microbial expression of organic nitrogen cycling genes in long-term warmed grassland soils. Isme Commun. 2021, 1, 69. [Google Scholar] [CrossRef]
- Harter, J.; Krause, H.M.; Schuettler, S.; Ruser, R.; Fromme, M.; Scholten, T.; Kappler, A.; Behrens, S. Linking NO emissions from biochar-amended soil to the structure and function of the N-cycling microbial community. Isme J. 2014, 8, 660–674. [Google Scholar] [CrossRef]
- Jindo, K.; Suto, K.; Matsumoto, K.; García, C.; Sonoki, T.; Sanchez-Monedero, M.A. Chemical and biochemical characterisation of biochar-blended composts prepared from poultry manure. Bioresour. Technol. 2012, 110, 396–404. [Google Scholar] [CrossRef]
- Ouyang, L.; Tang, Q.; Yu, L.Q.; Zhang, R.D. Effects of amendment of different biochars on soil enzyme activities related to carbon mineralisation. Soil. Res. 2014, 52, 706–716. [Google Scholar] [CrossRef]
- Shen, H.J.; Zhang, Q.Q.; Zhang, X.; Jiang, X.Y.; Zhu, S.G.; Chen, A.F.; Wu, Z.; Xiong, Z.Q. In situ effects of biochar field-aged for six years on net N mineralization in paddy soil. Soil. Tillage Res. 2021, 205, 104766. [Google Scholar] [CrossRef]
- Bhatti, A.A.; Haq, S.; Bhat, R.A. Actinomycetes benefaction role in soil and plant health. Microb. Pathog. 2017, 111, 458–467. [Google Scholar] [CrossRef]
- Hao, J.J.; Ashley, K. Irreplaceable Role of Amendment-Based Strategies to Enhance Soil Health and Disease Suppression in Potato Production. Microorganisms 2021, 9, 1660. [Google Scholar] [CrossRef] [PubMed]
- Tripathi, A.; Pandey, P.; Tripathi, S.N.; Kalra, A. Perspectives and potential applications of endophytic microorganisms in cultivation of medicinal and aromatic plants. Front. Plant Sci. 2022, 13, 36247631. [Google Scholar] [CrossRef] [PubMed]
- Liu, Z.K.; Wang, C.W.; Yang, X.J.; Liu, G.F.; Cui, Q.G.; Indree, T.; Ye, X.H.; Huang, Z.Y. The Relationship and Influencing Factors between Endangered Plant and Soil Microorganisms in West Ordos Desert Ecosystem, Northern China. Plants 2023, 12, 1048. [Google Scholar] [CrossRef] [PubMed]
- Gonçalves, M.; Peralta, A.R.; Ferreira, J.M.; Guilleminault, C. Sleepiness and Motor Vehicle Crashes in a Representative Sample of Portuguese Drivers: The Importance of Epidemiological Representative Surveys. Traffic Inj. Prev. 2015, 16, 677–683. [Google Scholar] [CrossRef]
- Wang, G.F.; Govinden, R.; Chenia, H.Y.; Ma, Y.; Guo, D.J.; Ren, G.D. Suppression of Phytophthora blight of pepper by biochar amendment is associated with improved soil bacterial properties. Biol. Fertil. 2019, 55, 813–824. [Google Scholar] [CrossRef]
- Ahmad, R.; Gao, J.N.; Gao, Z.; Khan, A.; Ali, I.; Fahad, S. Influence of Biochar on Soil Nutrients and Associated Rhizobacterial Communities of Mountainous Apple Trees in Northern Loess Plateau China. Microorganisms 2022, 10, 2078. [Google Scholar] [CrossRef]
- Yin, D.W.; Li, H.Y.; Wang, H.Z.; Guo, X.H.; Wang, Z.H.; Lv, Y.D.; Ding, G.H.; Jin, L.; Lan, Y. Impact of Different Biochars on Microbial Community Structure in the Rhizospheric Soil of Rice Grown in Albic Soil. Molecules 2021, 26, 4783. [Google Scholar] [CrossRef]
- Spain, A.M.; Krumholz, L.R.; Elshahed, M.S. Abundance, composition, diversity and novelty of soil. BISME J. 2009, 3, 992–1000. [Google Scholar] [CrossRef]
- Li, Q.; Chang, J.J.; Li, L.F.; Lin, X.Y.; Li, Y.C. Soil amendments alter cadmium distribution and bacterial community structure in paddy soils. Sci. Total Environ. 2024, 924, 171399. [Google Scholar] [CrossRef]
- Ye, D.H.; Li, T.X.; Yu, H.Y.; Zou, L.K.; Huang, H.G.; Zhang, X.Z.; Liu, J.B. Characteristics of bacterial community in root-associated soils of the mining ecotype of, a P-accumulating herb. Appl. Soil. Ecol. 2020, 150, 103477. [Google Scholar] [CrossRef]
- Du, Z.L.; Wang, Y.D.; Huang, J.; Lu, N.; Liu, X.R.; Lou, Y.L.; Zhang, Q.Z. Consecutive Biochar Application Alters Soil Enzyme Activities in the Winter Wheat-Growing Season. Soil. Sci. 2014, 179, 75–83. [Google Scholar] [CrossRef]
- Ye, Y.Q.; Sun, X.D.; Zhao, J.H.; Wang, M.Q.; Guan, Q.W. Establishing a soil quality index to assess the effect of thinning on soil quality in a Chinese fir plantation. Eur. J. For. Res. 2022, 141, 1011. [Google Scholar] [CrossRef]
- Zhang, X.D.; Lu, Y.T.; Yao, J.; Wu, Y.J.; Tran, Q.C.; Vu, Q.V. Insight into conditioning landfill sludge with ferric chloride and a Fenton reagent: Effects on the consolidation properties and advanced dewatering. Chemosphere 2020, 252, 126528. [Google Scholar] [CrossRef] [PubMed]
- Zhang, S.W.; Zhu, Q.C.; de Vries, W.; Ros, G.H.; Chen, X.H.; Muneer, M.A.; Zhang, F.S.; Wu, L.Q. Effects of soil amendments on soil acidity and crop yields in acidic soils: A world-wide meta-analysis. J. Environ. Manag. 2023, 345, 118531. [Google Scholar] [CrossRef] [PubMed]
- Wang, M.Q.; Zhu, Y.; Mao, W.; Ye, M.; Yang, J.Z. Chemical characteristics and reactive transport of soil salt ions in frozen soil during the freeze and thaw period. J. Hydrol. 2023, 621, 129580. [Google Scholar] [CrossRef]
- Guo, C.; Li, J.K.; Li, H.E.; Li, Y.J. Influences of stormwater concentration infiltration on soil nitrogen, phosphorus, TOC and their relations with enzyme activity in rain garden. Chemosphere 2019, 233, 207–215. [Google Scholar] [CrossRef]
- Zhu, W.X.; Sun, Z.G.; Yang, T.; Li, J.; Peng, J.B.; Zhu, K.Y.; Li, S.J.; Gong, H.R.; Lyu, Y.; Li, B.B.; et al. Estimating leaf chlorophyll content of crops via optimal unmanned aerial vehicle hyperspectral data at multi-scales. Comput. Electron. Agric. 2020, 178, 105786. [Google Scholar] [CrossRef]
- Li, B.T.; Chen, Y.R.; Liang, W.Z.; Mu, L.L.; Bridges, W.C.; Jacobson, A.R.; Darnault, C.J.G. Influence of cerium oxide nanoparticles on the soil enzyme activities in a soil-grass microcosm system. Geoderma 2017, 299, 54–62. [Google Scholar] [CrossRef]
- Yates, C.A.; Johnes, P.J.; Spencer, R.G.M. Assessing the drivers of dissolved organic matter export from two contrasting lowland catchments, U.K. Sci. Total Environ. 2016, 569, 1330–1340. [Google Scholar] [CrossRef]
- Jahany, M.; Rezapour, S. Assessment of the quality indices of soils irrigated with treated wastewater in a calcareous semi-arid environment. Ecol. Indic. 2020, 109, 105800. [Google Scholar] [CrossRef]
- Biswas, S.; Hazra, G.C.; Purakayastha, T.J.; Saha, N.; Mitran, T.; Roy, S.S.; Basak, N.; Mandal, B. Establishment of critical limits of indicators and indices of soil quality in rice-rice cropping systems under different soil orders. Geoderma 2017, 292, 34–48. [Google Scholar] [CrossRef]
- Yao, S.X.; Zhou, B.B. Enhancing phytoremediation of cadmium and arsenic in iscanthus sinensis: Alkaline soil by A study on the synergistic effect of endophytic fungi and biochar. Sci. Total Environ. 2024, 923, 171458. [Google Scholar] [CrossRef] [PubMed]
- Martini, E.; Wollschläger, U.; Musolff, A.; Werban, U.; Zacharias, S. Principal Component Analysis of the Spatiotemporal Pattern of Soil Moisture and Apparent Electrical Conductivity. Vadose Zone J. 2017, 16, 1–12. [Google Scholar] [CrossRef]
- Liu, C.S.; Zhao, D.F.; Ma, W.J.; Guo, Y.D.; Wang, A.J.; Wang, Q.L.; Lee, D.J. Denitrifying sulfide removal process on high-salinity wastewaters in the presence of sp. Appl. Microbiol. Biotechnol. 2016, 100, 1421–1426. [Google Scholar] [CrossRef]
- Wang, Q.; Garrity, G.M.; Tiedje, J.M.; Cole, J.R. Naive Bayesian classifier for rapid assignment of rRNA sequences into the new bacterial taxonomy. Appl. Environ. Microbiol. 2007, 73, 5261–5267. [Google Scholar] [CrossRef]











| Treatment | Observed Species | Shannon | Chao1 | ACE | Goods Overage | Simpson |
|---|---|---|---|---|---|---|
| Ryegrass | ||||||
| P1S1 | 2946 | 6.436 | 3296.48 | 3438.557 | 0.984 | 0.005 |
| P1S2 | 2981 | 6.187 | 3339.98 | 3484.364 | 0.984 | 0.016 |
| P1S3 | 2218 | 4.193 | 2477.358 | 2649.335 | 0.987 | 0.181 |
| P1S4 | 2385 | 4.856 | 2675.317 | 2809.191 | 0.987 | 0.125 |
| P1S5 | 2200 | 4.877 | 2406.773 | 2476.299 | 0.99 | 0.114 |
| Cosmos | ||||||
| P2S1 | 2589 | 6.358 | 2853.317 | 2962.187 | 0.987 | 0.006 |
| P2S2 | 3099 | 6.571 | 3391.683 | 3562.287 | 0.985 | 0.007 |
| P2S3 | 2389 | 5.223 | 2705.483 | 2864.4 | 0.986 | 0.073 |
| P2S4 | 2279 | 4.968 | 2516.524 | 2604.829 | 0.989 | 0.096 |
| P2S5 | 2071 | 4.604 | 2294.213 | 2378.471 | 0.989 | 0.125 |
| Index | Nodes | Edges | Average Degree | Clustering Coefficient | Betweenness Centralization | Degree Centralization | Negative Edges/% | |
|---|---|---|---|---|---|---|---|---|
| Group | Ryegrass | 342 | 4781 | 27.959 | 0.544 | 0.021 | 0.082 | 20.27 |
| Cosmos | 382 | 6611 | 34.612 | 0.572 | 0.022 | 0.122 | 32.73 | |
| Envfti Factor | Ryegrass | Cosmos | ||
|---|---|---|---|---|
| R2 | p Values | R2 | p Values | |
| pH | 0.3293 | 0.068 | 0.7083 | 0.005 ** |
| CEC | 0.176 | 0.328 | 0.8384 | 0.002 ** |
| SOM | 0.902 | 0.001 *** | 0.1974 | 0.269 |
| SAN | 0.3622 | 0.053 | 0.522 | 0.015 * |
| SNN | 0.4385 | 0.013 * | 0.7699 | 0.001 *** |
| SPEA | 0.5273 | 0.017 * | 0.1072 | 0.501 |
| SCEA | 0.3208 | 0.071 | 0.1516 | 0.221 |
| SIEA | 0.1543 | 0.358 | 0.2874 | 0.099 |
| Plant | Treatment | pH | CEC | SOM | SAN | SNN | SPEA | SCEA | SIEA |
|---|---|---|---|---|---|---|---|---|---|
| Ryegrass | P1S1 | 0.787 | 0.226 | 0.153 | 0.308 | 0.190 | 0.717 | 0.532 | 0.490 |
| P1S2 | 0.483 | 0.101 | 0.210 | 0.107 | 0.566 | 0.566 | 0.544 | 0.574 | |
| P1S3 | 0.468 | 0.999 | 0.553 | 0.381 | 0.910 | 0.526 | 0.556 | 0.551 | |
| P1S4 | 0.313 | 0.502 | 0.755 | 0.993 | 0.663 | 0.519 | 0.568 | 0.610 | |
| P1S5 | 0.476 | 0.816 | 0.947 | 0.821 | 0.313 | 0.383 | 0.550 | 0.526 | |
| Weights | 0.263 | 0.149 | 0.077 | 0.136 | 0.034 | 0.125 | 0.062 | 0.154 | |
| Cosmos | P2S1 | 0.271 | 0.101 | 0.270 | 0.101 | 0.110 | 0.632 | 0.417 | 0.650 |
| P2S2 | 0.596 | 0.714 | 0.298 | 0.603 | 0.990 | 0.647 | 0.676 | 0.462 | |
| P2S3 | 0.749 | 0.787 | 0.161 | 0.999 | 0.416 | 0.613 | 0.683 | 0.458 | |
| P2S4 | 0.812 | 0.990 | 0.475 | 0.446 | 0.327 | 0.453 | 0.432 | 0.450 | |
| P2S5 | 0.829 | 0.999 | 0.939 | 0.711 | 0.246 | 0.616 | 0.435 | 0.460 | |
| Weights | 0.254 | 0.180 | 0.199 | 0.103 | 0.121 | 0.074 | 0.042 | 0.027 |
| Sewage Sludge Biochar | Content |
|---|---|
| pH | 8.33 ± 0.56 |
| Electrical conductivity (EC, µS cm−1) | 389 ± 25.93 |
| Organic matter (SOM, g kg−1) | 0.53 ± 0.035 |
| Available nitrogen (AN, mg kg−1) | 93.67 ± 6.25 |
| Available potassium (AK, mg kg−1) | 8.01 ± 0.53 |
| Total Zn (mg kg−1) | 240.83 ± 16.06 |
| Total Cu (mg kg−1) | 188.67 ± 12.58 |
| Total Cr (mg kg−1) | 512.83 ± 34.19 |
| Total Pb (mg kg−1) | 19.12 ± 1.267 |
| Total As (mg kg−1) | 5.24 ± 0.35 |
| Total Cd (mg kg−1) | 3.12 ± 0.21 |
| Total Ni (mg kg−1) | 33.17 ± 2.21 |
Disclaimer/Publisher’s Note: The statements, opinions and data contained in all publications are solely those of the individual author(s) and contributor(s) and not of MDPI and/or the editor(s). MDPI and/or the editor(s) disclaim responsibility for any injury to people or property resulting from any ideas, methods, instructions or products referred to in the content. |
© 2025 by the authors. Licensee MDPI, Basel, Switzerland. This article is an open access article distributed under the terms and conditions of the Creative Commons Attribution (CC BY) license (https://creativecommons.org/licenses/by/4.0/).
Share and Cite
Yang, Y.; Wang, H.; Dong, W.; Li, Q.; Han, Q.; Li, C.; Liu, T.; Zhou, P. The Effects of Sewage Sludge Biochar on Rhizosphere Microbial Community, Soil Quality, and Ryegrass and Cosmos Growth in Pot Culture. Plants 2025, 14, 641. https://doi.org/10.3390/plants14050641
Yang Y, Wang H, Dong W, Li Q, Han Q, Li C, Liu T, Zhou P. The Effects of Sewage Sludge Biochar on Rhizosphere Microbial Community, Soil Quality, and Ryegrass and Cosmos Growth in Pot Culture. Plants. 2025; 14(5):641. https://doi.org/10.3390/plants14050641
Chicago/Turabian StyleYang, Yang, Hongjie Wang, Wenyi Dong, Qitian Li, Qi Han, Chaoxiang Li, Tianhao Liu, and Pingyan Zhou. 2025. "The Effects of Sewage Sludge Biochar on Rhizosphere Microbial Community, Soil Quality, and Ryegrass and Cosmos Growth in Pot Culture" Plants 14, no. 5: 641. https://doi.org/10.3390/plants14050641
APA StyleYang, Y., Wang, H., Dong, W., Li, Q., Han, Q., Li, C., Liu, T., & Zhou, P. (2025). The Effects of Sewage Sludge Biochar on Rhizosphere Microbial Community, Soil Quality, and Ryegrass and Cosmos Growth in Pot Culture. Plants, 14(5), 641. https://doi.org/10.3390/plants14050641
