Genome-Wide Identification and Expression Analysis of Hexokinase Gene Family Under Abiotic Stress in Tomato
Abstract
1. Introduction
2. Results
2.1. Identification and Characterization of SlHXK Genes in Tomato
2.2. Phylogenetic Relationships and Multiple Alignments
2.3. Gene Duplication Survey and Collinearity Analysis
2.4. Gene Structure, Cis-Element, and Motif Analysis
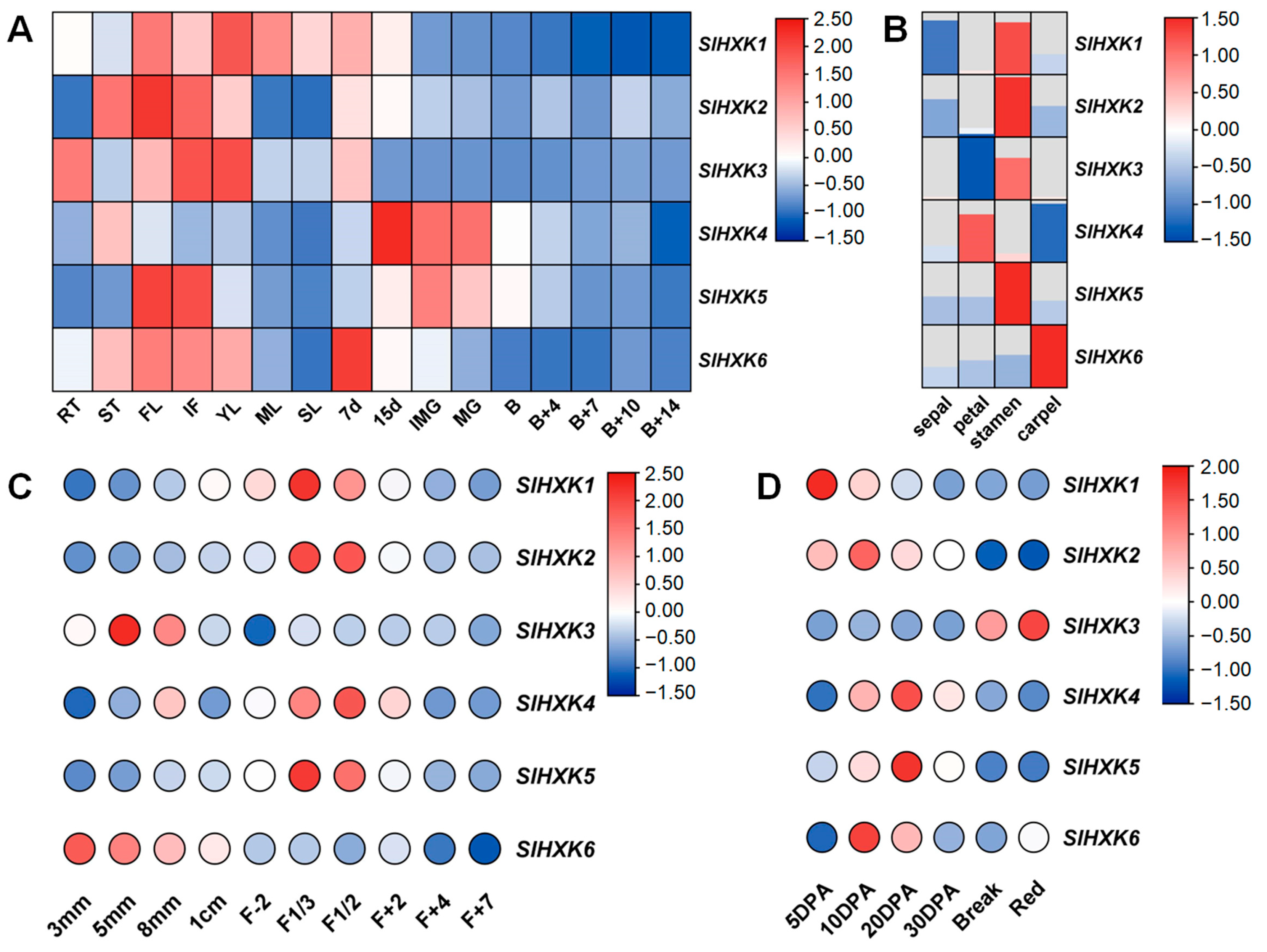
2.5. Expression Patterns of SlHXKs
2.6. Expression Analysis of SlHXKs Under Various Abiotic Stresses
2.7. Effects of Sugars on SlHXK Genes’ Expression
2.8. Yeast Complementation of SlHXK5 and SlHXK6
3. Discussion
3.1. Characterization of SlHXKs in Tomato
3.2. Evolutionary Patterns Among HXK Genes
3.3. Subcellular Localization
3.4. Expression Profiling and Functional Prediction of SlHXKs in Tomato
4. Materials and Methods
4.1. Plant Materials and Treatments
4.2. Quantitative Real-Time PCR (qRT-PCR)
4.3. Identification of HXKs in Tomato
4.4. Chromosomal Location and Synteny Analysis of HXK Genes
4.5. Sequence Alignment and Phylogeny of HXK Proteins
4.6. Gene Structure, Conserved Motif, and Cis-Element Analyses
4.7. Yeast Complementation Assay
4.8. Statistical Analysis
5. Conclusions
Supplementary Materials
Author Contributions
Funding
Data Availability Statement
Acknowledgments
Conflicts of Interest
References
- Nguyen-Quoc, B.; Foyer, C.H. A role for ‘futile cycles’ involving invertase and sucrose synthase in sucrose metabolism of tomato fruit. J. Exp. Bot. 2001, 52, 881–889. [Google Scholar] [CrossRef] [PubMed]
- Li, M.; Feng, F.; Cheng, L. Expression patterns of genes involved in sugar metabolism and accumulation during apple fruit development. PLoS ONE 2012, 7, e33055. [Google Scholar]
- Granot, D.; David-Schwartz, R.; Kelly, G. Hexose kinases and their role in sugar-sensing and plant development. Front. Plant Sci. 2013, 4, 44. [Google Scholar]
- Granot, D. Role of tomato hexose kinases. Funct. Plant Biol. 2007, 34, 564–570. [Google Scholar] [CrossRef]
- Granot, D. Putting plant hexokinases in their proper place. Phytochemistry 2008, 69, 2649–2654. [Google Scholar]
- Kim, Y.M.; Heinzel, N.; Giese, J.O.; Koeber, J.; Melzer, M.; Rutten, T.; Von Wirén, N.; Sonnewald, U.; Hajirezaei, M.R. A dual role of tobacco hexokinase 1 in primary metabolism and sugar sensing. Plant Cell Environ. 2013, 36, 1311–1327. [Google Scholar]
- Karve, A.; Rauh, B.L.; Xia, X.; Kandasamy, M.; Meagher, R.B.; Sheen, J.; Moore, B.D. Expression and evolutionary features of the hexokinase gene family in Arabidopsis. Planta 2008, 228, 411–425. [Google Scholar]
- Giese, J.O.; Herbers, K.; Hoffmann, M.; Klösgen, R.B.; Sonnewald, U. Isolation and functional characterization of a novel plastidic hexokinase from Nicotiana tabacum. FEBS Lett. 2005, 579, 827–831. [Google Scholar]
- Cho, J.I.; Ryoo, N.; Ko, S.; Lee, S.K.; Lee, J.; Jung, K.H.; Lee, Y.H.; Bhoo, S.H.; Winderickx, J.; An, G.; et al. Structure, expression, and functional analysis of the hexokinase gene family in rice (Oryza sativa L.). Planta 2006, 224, 598–611. [Google Scholar] [CrossRef]
- Zhang, Z.; Zhang, J.; Chen, Y.; Li, R.; Wang, H.; Ding, L.; Wei, J. Isolation, structural analysis, and expression characteristics of the maize (Zea mays L.) hexokinase gene family. Mol. Biol. Rep. 2014, 41, 6157–6166. [Google Scholar]
- Zhao, B.; Qi, K.; Yi, X.; Chen, G.; Liu, X.; Qi, X.; Zhang, S. Identification of hexokinase family members in pear (Pyrus × bretschneideri) and functional exploration of PbHXK1 in modulating sugar content and plant growth. Gene 2019, 711, 143932. [Google Scholar] [CrossRef] [PubMed]
- Wang, J.; Wang, X.; Geng, S.; Singh, S.K.; Wang, Y.; Pattanaik, S.; Yuan, L. Genome-wide identification of hexokinase gene family in Brassica napus: Structure, phylogenetic analysis, expression, and functional characterization. Planta 2018, 248, 171–182. [Google Scholar] [CrossRef] [PubMed]
- Zheng, W.; Zhang, Y.; Zhang, Q.; Wu, R.; Wang, X.; Feng, S.; Chen, S.; Lu, C.; Du, L. Genome-wide identification and characterization of hexokinase genes in moso bamboo (Phyllostachys edulis). Front. Plant Sci. 2020, 11, 600. [Google Scholar] [CrossRef] [PubMed]
- Geng, M.T.; Yao, Y.; Wang, Y.L.; Wu, X.H.; Sun, C.; Li, R.M.; Fu, S.P.; Duan, R.J.; Liu, J.; Hu, X.W.; et al. Structure, Expression, and Functional Analysis of the Hexokinase Gene Family in Cassava. Int. J. Mol. Sci. 2017, 18, 1041. [Google Scholar] [CrossRef] [PubMed]
- Dou, L.; Li, Z.; Wang, H.; Li, H.; Xiao, G.; Zhang, X. The hexokinase gene family in cotton: Genome-wide characterization and bioinformatics analysis. Front. Plant Sci. 2022, 13, 882587. [Google Scholar] [CrossRef]
- Han, M.; Xu, X.; Xiong, Y.; Wei, H.; Yao, K.; Huang, T.; Long, Y.; Su, T. Genome-Wide Survey and Expression Analyses of Hexokinase Family in Poplar (Populus trichocarpa). Plants 2022, 11, 2025. [Google Scholar] [CrossRef]
- Wang, H.; Xin, H.; Guo, J.; Gao, Y.; Liu, C.; Dai, D.; Tang, L. Genome-wide screening of hexokinase gene family and functional elucidation of HXK2 response to cold stress in Jatropha curcas. Mol. Biol. Rep. 2019, 46, 1649–1660. [Google Scholar] [CrossRef]
- Li, N.N.; Qian, W.J.; Wang, L.; Cao, H.L.; Hao, X.Y.; Yang, Y.J.; Wang, X.C. Isolation and expression features of hexose kinase genes under various abiotic stresses in the tea plant (Camellia sinensis). J. Plant Physiol. 2017, 209, 95–104. [Google Scholar] [CrossRef]
- Aguilera-Alvarado, G.P.; Sánchez-Nieto, S. Plant hexokinases are multifaceted proteins. Plant Cell Physiol. 2017, 58, 1151–1160. [Google Scholar] [CrossRef]
- Cho, J.I.; Ryoo, N.; Eom, J.S.; Lee, D.W.; Kim, H.B.; Jeong, S.W.; Lee, Y.H.; Kwon, Y.K.; Cho, M.H.; Bhoo, S.H.; et al. Role of the rice hexokinases OsHXK5 and OsHXK6 as glucose sensors. Plant Physiol. 2009, 149, 745–759. [Google Scholar] [CrossRef]
- Moore, B.; Zhou, L.; Rolland, F.; Hall, Q.; Cheng, W.H.; Liu, Y.X.; Hwang, I.; Jones, T.; Sheen, J. Role of the Arabidopsis glucose sensor HXK1 in nutrient, light, and hormonal signaling. Science 2003, 300, 332–336. [Google Scholar] [CrossRef] [PubMed]
- Kim, M.; Lim, J.H.; Ahn, C.S.; Park, K.; Kim, G.T.; Kim, W.T.; Pai, H.S. Mitochondria-associated hexokinases play a role in the control of programmed cell death in Nicotiana benthamiana. Plant Cell 2006, 18, 2341–2355. [Google Scholar] [CrossRef] [PubMed]
- Kelly, G.; Sade, N.; Attia, Z.; Secchi, F.; Zwieniecki, M.; Holbrook, N.M.; Levi, A.; Alchanatis, V.; Moshelion, M.; Granot, D. Relationship between hexokinase and the aquaporin PIP1 in the regulation of photosynthesis and plant growth. PLoS ONE 2014, 9, e87888. [Google Scholar] [CrossRef] [PubMed][Green Version]
- Hu, D.G.; Sun, C.H.; Zhang, Q.Y.; An, J.P.; You, C.X.; Hao, Y.J. Glucose sensor MdHXK1 phosphorylates and stabilizes MdbHLH3 to promote anthocyanin biosynthesis in apple. PLoS Genet. 2016, 12, e1006273. [Google Scholar] [CrossRef]
- Cheng, W.; Zhang, H.; Zhou, X.; Liu, H.; Liu, Y.; Li, J.; Han, S.; Wang, Y. Subcellular localization of rice hexokinase (OsHXK) family members in the mesophyll protoplasts of tobacco. Biol. Plant. 2011, 55, 173–177. [Google Scholar] [CrossRef]
- Nilsson, A.; Olsson, T.; Ulfstedt, M.; Thelander, M.; Ronne, H. Two novel types of hexokinases in the moss Physcomitrella patens. BMC Plant Biol. 2011, 11, 32. [Google Scholar] [CrossRef]
- Wang, Z.; Chen, D.; Sun, F.; Guo, W.; Wang, W.; Li, X.; Lan, Y.; Du, L.; Li, S.; Fan, Y.; et al. ARGONAUTE 2 increases rice susceptibility to rice black-streaked dwarf virus infection by epigenetically regulating HEXOKINASE 1 expression. Mol. Plant Pathol. 2021, 22, 1029–1040. [Google Scholar] [CrossRef]
- Yu, J.Q.; Li, X.M.; Wang, W.Y.; Gu, K.D.; Sun, C.H.; You, C.X.; Hu, D.G. Glucose sensor MdHXK1 activates an immune response to the fungal pathogen Botryosphaeria dothidea in apple. Physiol. Plant. 2022, 174, e13596. [Google Scholar] [CrossRef]
- Shen, C.; Zhang, Y.; Li, Q.; Liu, S.; He, F.; An, Y.; Zhou, Y.; Liu, C.; Yin, W.; Xia, X. PdGNC confers drought tolerance by mediating stomatal closure resulting from NO and H2O2 production via the direct regulation of PdHXK1 expression in Populus. New Phytol. 2021, 230, 1868–1882. [Google Scholar] [CrossRef]
- Kreps, J.A.; Wu, Y.; Chang, H.S.; Zhu, T.; Wang, X.; Harper, J.F. Transcriptome changes for Arabidopsis in response to salt, osmotic, and cold stress. Plant Physiol. 2002, 130, 2129–2141. [Google Scholar] [CrossRef]
- Claeyssen, E.; Rivoal, J. Isozymes of plant hexokinase: Occurrence, properties and functions. Phytochemistry 2007, 68, 709–731. [Google Scholar] [CrossRef] [PubMed]
- León, P.; Sheen, J. Sugar and hormone connections. Trends Plant Sci. 2003, 8, 110–116. [Google Scholar] [CrossRef] [PubMed]
- Rolland, F.; Baena-Gonzalez, E.; Sheen, J. Sugar sensing and signaling in plants: Conserved and novel mechanisms. Annu. Rev. Plant Biol. 2006, 57, 675–709. [Google Scholar] [CrossRef] [PubMed]
- Bruggeman, Q.; Prunier, F.; Mazubert, C.; de Bont, L.; Garmier, M.; Lugan, R.; Benhamed, M.; Bergounioux, C.; Raynaud, C.; Delarue, M. Involvement of Arabidopsis Hexokinase1 in cell death mediated by Myo-inositol accumulation. Plant Cell 2015, 27, 1801–1814. [Google Scholar] [CrossRef]
- Yoo, S.D.; Cho, Y.H.; Tena, G.; Xiong, Y.; Sheen, J. Dual control of nuclear EIN3 by bifurcate MAPK cascades in C2H4 signalling. Nature 2008, 451, 789–795. [Google Scholar] [CrossRef]
- Hsu, Y.F.; Chen, Y.C.; Hsiao, Y.C.; Wang, B.J.; Lin, S.Y.; Cheng, W.H.; Jauh, G.Y.; Harada, J.J.; Wang, C.S. AtRH57, a DEAD-box RNA helicase, is involved in feedback inhibition of glucose-mediated abscisic acid accumulation during seedling development and additively affects pre-ribosomal RNA processing with high glucose. Plant J. Cell Mol. Biol. 2014, 77, 119–135. [Google Scholar] [CrossRef]
- Li, J.; Chen, G.; Zhang, J.; Shen, H.; Kang, J.; Feng, P.; Xie, Q.; Hu, Z. Suppression of a hexokinase gene, SlHXK1, leads to accelerated leaf senescence and stunted plant growth in tomato. Plant Sci. 2020, 298, 110544. [Google Scholar] [CrossRef]
- Li, J.; Liu, Y.; Zhang, J.; Cao, L.; Xie, Q.; Chen, G.; Chen, X.; Hu, Z. Suppression of a hexokinase gene SlHXK1 in tomato affects fruit setting and seed quality. Plant Physiol. Biochem. 2023, 205, 108160. [Google Scholar] [CrossRef]
- Karve, A.; Xia, X.; Moore, B. Arabidopsis Hexokinase-Like1 and Hexokinase1 form a critical node in mediating plant glucose and ethylene responses. Plant Physiol. 2012, 158, 1965–1975. [Google Scholar] [CrossRef]
- Yun, P.; Li, Y.; Wu, B.; Zhu, Y.; Wang, K.; Li, P.; Gao, G.; Zhang, Q.; Li, X.; Li, Z.; et al. OsHXK3 encodes a hexokinase-like protein that positively regulates grain size in rice. Theor. Appl. Genet. 2022, 135, 3417–3431. [Google Scholar] [CrossRef]
- Menu, T.; Rothan, C.; Dai, N.; Petreikov, M.; Etienne, C.; Destrac-Irvine, A.; Schaffer, A.; Granot, D.; Ricard, B. Cloning and characterization of a cDNA encoding hexokinase from tomato. Plant Sci. Int. J. Exp. Plant Biol. 2001, 160, 209–218. [Google Scholar] [CrossRef] [PubMed]
- Dai, N.; Kandel-Kfir, M.; Petreikov, M.; Hanael, R.; Levin, I.; Ricard, B.; Rothan, C.; Schaffer, A.A.; Granot, D. The tomato hexokinase LeHXK1 cloning, mapping, expression pattern and phylogenetic relationships. Plant Sci. Int. J. Exp. Plant Biol. 2002, 163, 581–590. [Google Scholar] [CrossRef]
- Kandel-Kfir, M.; Damari-Weissler, H.; German, M.A.; Gidoni, D.; Mett, A.; Belausov, E.; Petreikov, M.; Adir, N.; Granot, D. Two newly identified membrane-associated and plastidic tomato HXKs: Characteristics, predicted structure and intracellular localization. Planta 2006, 224, 1341–1352. [Google Scholar] [CrossRef] [PubMed]
- Fernandez-Pozo, N.; Zheng, Y.; Snyder, S.I.; Nicolas, P.; Shinozaki, Y.; Fei, Z.; Catala, C.; Giovannoni, J.J.; Rose, J.K.C.; Mueller, L.A. The tomato expression atlas. Bioinformatics 2017, 33, 2397–2398. [Google Scholar] [CrossRef]
- Pattison, R.J.; Csukasi, F.; Zheng, Y.; Fei, Z.; van der Knaap, E.; Catalá, C. Comprehensive Tissue-Specific Transcriptome Analysis Reveals Distinct Regulatory Programs during Early Tomato Fruit Development. Plant Physiol. 2015, 168, 1684–1701. [Google Scholar] [CrossRef]
- Lehretz, G.G.; Sonnewald, S.; Lugassi, N.; Granot, D.; Sonnewald, U. Future-Proofing Potato for Drought and Heat Tolerance by Overexpression of Hexokinase and SP6A. Front. Plant Sci. 2020, 11, 614534. [Google Scholar] [CrossRef]
- Karve, R.; Lauria, M.; Virnig, A.; Xia, X.; Rauh, B.L.; Moore, B. Evolutionary lineages and functional diversification of plant hexokinases. Mol. Plant 2010, 3, 334–346. [Google Scholar] [CrossRef]
- Ahmad, S.; Guo, Y. Signal transduction in leaf senescence: Progress and perspective. Plants 2019, 8, 405. [Google Scholar] [CrossRef]
- Xiong, G.; Luo, Y.; Jin, S.; Maser, E. Cis- and trans-regulatory elements of 3α-hydroxysteroid dehydrogenase/carbonyl reductase as biosensor system for steroid determination in the environment. Chem.-Biol. Interact. 2009, 178, 215–220. [Google Scholar] [CrossRef]
- Cannon, S.B.; Mitra, A.; Baumgarten, A.; Young, N.D.; May, G. The roles of segmental and tandem gene duplication in the evolution of large gene families in Arabidopsis thaliana. BMC Plant Biol. 2004, 4, 10. [Google Scholar] [CrossRef]
- Damari-Weissler, H.; Kandel-Kfir, M.; Gidoni, D.; Mett, A.; Belausov, E.; Granot, D. Evidence for intracellular spatial separation of hexokinases and fructokinases in tomato plants. Planta 2006, 224, 1495–1502. [Google Scholar] [CrossRef] [PubMed]
- Zhu, L.-c.; Jing, S.; Jin, Y.-r.; Zhao, H.-y.; Tian, X.-c.; Zhang, C.; Li, M.-j. Genome-wide identification, molecular evolution, and expression divergence of the hexokinase gene family in apple. J. Integr. Agric. 2021, 20, 2112–2125. [Google Scholar] [CrossRef]
- Kelly, G.; Moshelion, M.; David-Schwartz, R.; Halperin, O.; Wallach, R.; Attia, Z.; Belausov, E.; Granot, D. Hexokinase mediates stomatal closure. Plant J. Cell Mol. Biol. 2013, 75, 977–988. [Google Scholar] [CrossRef] [PubMed]
- Sun, M.H.; Ma, Q.J.; Hu, D.G.; Zhu, X.P.; You, C.X.; Shu, H.R.; Hao, Y.J. The glucose sensor MdHXK1 phosphorylates a tonoplast Na+/H+ exchanger to improve salt tolerance. Plant Physiol. 2018, 176, 2977–2990. [Google Scholar] [CrossRef]
- Yanagisawa, S.; Yoo, S.-D.; Sheen, J. Differential regulation of EIN3 stability by glucose and ethylene signalling in plants. Nature 2003, 425, 521–525. [Google Scholar] [CrossRef]
- Cho, Y.H.; Sheen, J.; Yoo, S.D. Low glucose uncouples hexokinase1-dependent sugar signaling from stress and defense hormone abscisic acid and C2H4 responses in Arabidopsis. Plant Physiol. 2010, 152, 1180–1182. [Google Scholar] [CrossRef]
- Karve, A.; Moore, B.D. Function of Arabidopsis hexokinase-like1 as a negative regulator of plant growth. J. Exp. Bot. 2009, 60, 4137–4149. [Google Scholar] [CrossRef]
- Barbier, F.F.; Cao, D.; Fichtner, F.; Weiste, C.; Perez-Garcia, M.D.; Caradeuc, M.; Le Gourrierec, J.; Sakr, S.; Beveridge, C.A. HEXOKINASE1 signalling promotes shoot branching and interacts with cytokinin and strigolactone pathways. New Phytol. 2021, 231, 1088–1104. [Google Scholar] [CrossRef]
- Rolland, F.; Sheen, J. Sugar sensing and signalling networks in plants. Biochem. Soc. Trans. 2005, 33, 269–271. [Google Scholar] [CrossRef]
- Chen, C.; Chen, H.; Zhang, Y.; Thomas, H.R.; Frank, M.H.; He, Y.; Xia, R. TBtools: An integrative toolkit developed for interactive analyses of big biological data. Mol. Plant 2020, 13, 1194–1202. [Google Scholar] [CrossRef]
- Wang, Y.; Tang, H.; Debarry, J.D.; Tan, X.; Li, J.; Wang, X.; Lee, T.H.; Jin, H.; Marler, B.; Guo, H.; et al. MCScanX: A toolkit for detection and evolutionary analysis of gene synteny and collinearity. Nucleic Acids Res. 2012, 40, e49. [Google Scholar] [CrossRef] [PubMed]
- Zhang, C.; Zhang, L.; Fu, J.; Dong, L. Isolation and characterization of hexokinase genes PsHXK1 and PsHXK2 from tree peony (Paeonia suffruticosa Andrews). Mol. Biol. Rep. 2020, 47, 327–336. [Google Scholar] [CrossRef] [PubMed]
- Kumar, S.; Stecher, G.; Tamura, K. MEGA7: Molecular evolutionary genetics analysis version 7.0 for bigger datasets. Mol. Biol. Evol. 2016, 33, 1870–1874. [Google Scholar] [CrossRef] [PubMed]
- Hu, B.; Jin, J.; Guo, A.Y.; Zhang, H.; Luo, J.; Gao, G. GSDS 2.0: An upgraded gene feature visualization server. Bioinformatics 2015, 31, 1296–1297. [Google Scholar] [CrossRef]
- Bailey, T.L.; Johnson, J.; Grant, C.E.; Noble, W.S. The MEME Suite. Nucleic Acids Res. 2015, 43, W39–W49. [Google Scholar] [CrossRef]
- Lescot, M.; Déhais, P.; Thijs, G.; Marchal, K.; Moreau, Y.; Van de Peer, Y.; Rouzé, P.; Rombauts, S. PlantCARE, a database of plant cis-acting regulatory elements and a portal to tools for in silico analysis of promoter sequences. Nucleic Acids Res. 2002, 30, 325–327. [Google Scholar] [CrossRef]







| Gene Name | SlHXK1 | SlHXK2 | SlHXK3 | SlHXK4 | SlHXK5 | SlHXK6 |
|---|---|---|---|---|---|---|
| Gene ID | 543,779 | 543,638 | 778,210 | 778,211 | 101,249,034 | 101,256,649 |
| Gene length (bp) | 5129 | 4588 | 5331 | 3808 | 4381 | 4982 |
| mRNA length (bp) | 1862 | 1908 | 2163 | 1765 | 2329 | 2328 |
| ORF length (bp) | 1497 | 1491 | 1500 | 1500 | 1476 | 1536 |
| Amino acid length (aa) | 498 | 496 | 499 | 499 | 491 | 511 |
| MW (kDa) | 54.04 | 53.75 | 54.19 | 53.99 | 54.05 | 55.50 |
| Isoelectric point | 5.91 | 6.26 | 5.71 | 5.52 | 5.69 | 5.86 |
| Exon number | 9 | 9 | 9 | 9 | 9 | 9 |
| Subcellular location | Mitochondrion | Mitochondrion | Mitochondrion | Chloroplast | Mitochondrion | Mitochondrion |
| Total number of atoms | 7623 | 7594 | 7682 | 7626 | 7629 | 7850 |
| Instability index | 32.23 | 27.83 | 26.76 | 40.5 | 45.61 | 53.76 |
| Protein stability | Stable | Stable | Stable | Unstable | Unstable | Unstable |
| Hydrophilic–hydrophobic amino acids | Hydropathicity | Hydropathicity | Hydropathicity | Hydropathicity | Hydropathicity | Hydropathicity |
| Transmembrane domain | 7–24 | 7–24 | 5–24 | No | 5–27 | 5–24 |
| Transit peptide | No | No | No | 1–31 | No | No |
| Number of TMHs | 1 | 1 | 1 | 0 | 1 | 1 |
Disclaimer/Publisher’s Note: The statements, opinions and data contained in all publications are solely those of the individual author(s) and contributor(s) and not of MDPI and/or the editor(s). MDPI and/or the editor(s) disclaim responsibility for any injury to people or property resulting from any ideas, methods, instructions or products referred to in the content. |
© 2025 by the authors. Licensee MDPI, Basel, Switzerland. This article is an open access article distributed under the terms and conditions of the Creative Commons Attribution (CC BY) license (https://creativecommons.org/licenses/by/4.0/).
Share and Cite
Li, J.; Yao, X.; Zhang, J.; Li, M.; Xie, Q.; Yang, Y.; Chen, G.; Zhang, X.; Hu, Z. Genome-Wide Identification and Expression Analysis of Hexokinase Gene Family Under Abiotic Stress in Tomato. Plants 2025, 14, 441. https://doi.org/10.3390/plants14030441
Li J, Yao X, Zhang J, Li M, Xie Q, Yang Y, Chen G, Zhang X, Hu Z. Genome-Wide Identification and Expression Analysis of Hexokinase Gene Family Under Abiotic Stress in Tomato. Plants. 2025; 14(3):441. https://doi.org/10.3390/plants14030441
Chicago/Turabian StyleLi, Jing, Xiong Yao, Jianling Zhang, Maoyu Li, Qiaoli Xie, Yingwu Yang, Guoping Chen, Xianwei Zhang, and Zongli Hu. 2025. "Genome-Wide Identification and Expression Analysis of Hexokinase Gene Family Under Abiotic Stress in Tomato" Plants 14, no. 3: 441. https://doi.org/10.3390/plants14030441
APA StyleLi, J., Yao, X., Zhang, J., Li, M., Xie, Q., Yang, Y., Chen, G., Zhang, X., & Hu, Z. (2025). Genome-Wide Identification and Expression Analysis of Hexokinase Gene Family Under Abiotic Stress in Tomato. Plants, 14(3), 441. https://doi.org/10.3390/plants14030441

