Functional Study of PgHDZ01 Gene Involved in the Regulation of Ginsenoside Biosynthesis in Panax ginseng
Abstract
1. Introduction
2. Materials and Methods
2.1. Databases, Plant Material, and Vectors
2.2. Screening of HD-Zip Genes Highly Associated with Ginsenoside Biosynthesis
2.3. Functional Validation of PgHDZ01 Gene in MeJA-Induced Ginseng Hairy Roots
2.4. Cloning of PgHDZ01 Gene and Construction of Overexpression Vector
2.5. Screening of PDS Gene for VIGS Gene Silencing and Vector Construction
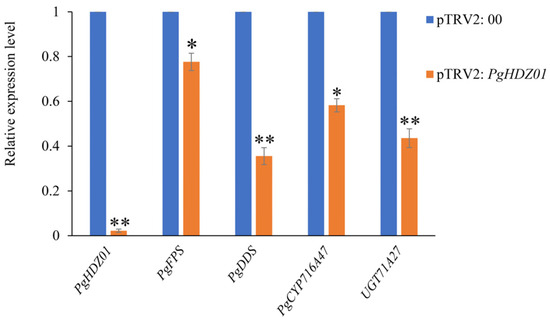
2.6. Establishment of Ginseng VIGS System and Validation of PgHDZ01 Gene Function
2.7. Genetic Transformation for Overexpression of the PgHDZ01 Gene
2.8. Detection of Positive Ginseng Hairy Root Materials and Analysis of Changes in Gene Expression and Ginsenoside Content
3. Results
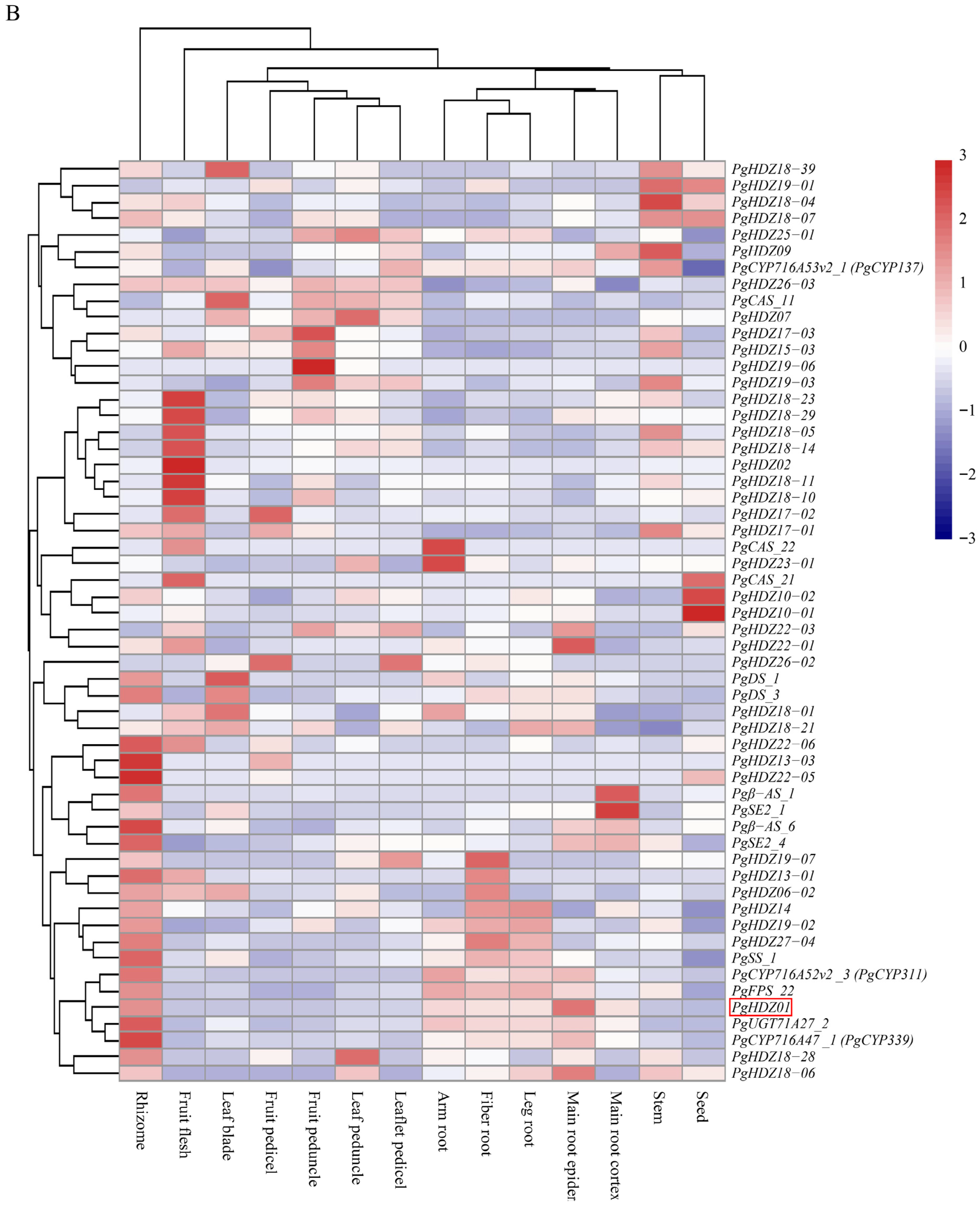
3.1. Identification of HD-Zip Genes Highly Correlated with Ginsenoside Biosynthesis
3.2. Investigation of PgHDZ01 Gene Function in MeJA-Induced Ginseng Hairy Roots
3.3. Cloning and Overexpression Vector Construction of PgHDZ01 Gene
3.4. Establishment of the Ginseng VIGS System and Functional Verification of PgHDZ01 Gene
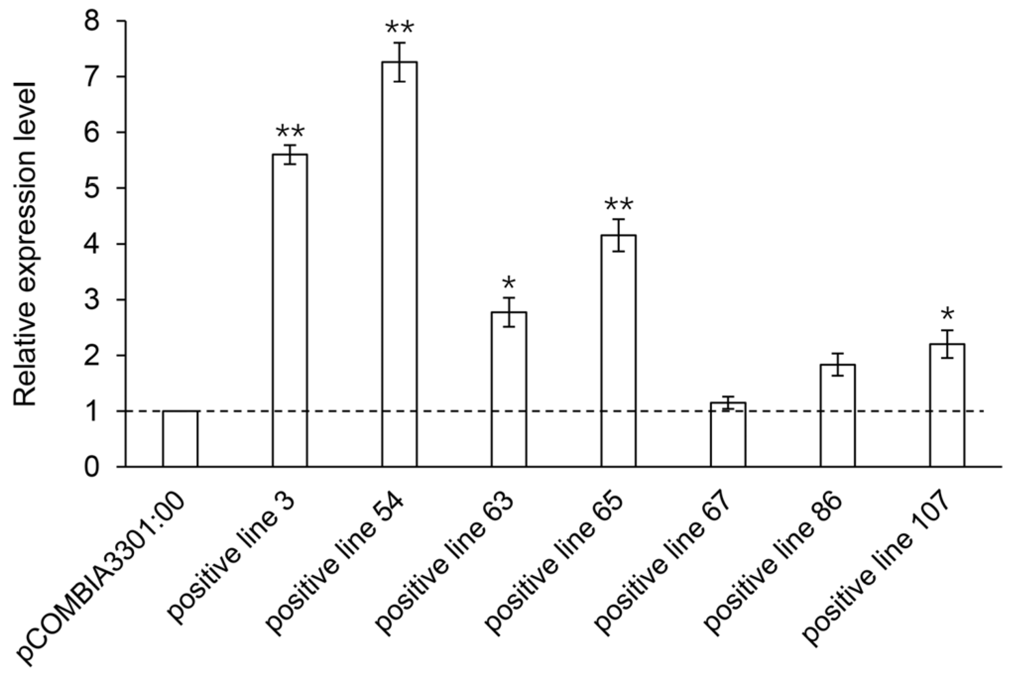
3.5. Genetic Transformation of Overexpression Vector and Detection of Positive Transformants
3.6. qPCR and Ginsenoside Content Analysis of Positive Hairy Roots
4. Discussion
5. Conclusions
Supplementary Materials
Author Contributions
Funding
Data Availability Statement
Acknowledgments
Conflicts of Interest
References
- Li, Z.; Shao, Z.; Qu, D.; Huo, X.; Hua, M.; Chen, J.; Lu, Y.; Sha, J.-Y.; Li, S.; Sun, Y. Transformation Mechanism of Rare Ginsenosides in American Ginseng by Different Processing Methods and Antitumour Effects. Front. Nutr. 2022, 9, 833859. [Google Scholar] [CrossRef]
- Zhang, T.; Zhong, S.; Hou, L.; Wang, Y.; Xing, X.; Guan, T.; Zhang, J.; Li, T. Computational and Experimental Characterization of Estrogenic Activities of 20(S, R)-Protopanaxadiol and 20(S, R)-Protopanaxatriol. J. Ginseng. Res. 2020, 44, 690–696. [Google Scholar] [CrossRef]
- Guo, H.-Y.; Xing, Y.; Sun, Y.-Q.; Liu, C.; Xu, Q.; Shang, F.-F.; Zhang, R.-H.; Jin, X.-J.; Chen, F.; Lee, J.J.; et al. Ginsengenin Derivatives Synthesized from 20(R)-Panaxotriol: Synthesis, Characterization, and Antitumor Activity Targeting HIF-1 Pathway. J. Ginseng. Res. 2022, 46, 738–749. [Google Scholar] [CrossRef] [PubMed]
- Xue, X.; Liu, Y.; Qu, L.; Fan, C.; Ma, X.; Ouyang, P.; Fan, D. Ginsenoside Rh3 Inhibits Lung Cancer Metastasis by Targeting Extracellular Signal-Regulated Kinase: A Network Pharmacology Study. Pharmaceuticals 2022, 15, 758. [Google Scholar] [CrossRef]
- Zhang, S.; Wang, H.; Li, L.; Chang, X.; Ma, H.; Zhang, M.; Qing, X.; Zhang, L.; Zhang, Z. Qishen Yiqi Drop Pill, a Novel Compound Chinese Traditional Medicine Protects against High Glucose-induced Injury in Cardiomyocytes. J. Cell. Mol. Med. 2019, 23, 6393–6402. [Google Scholar] [CrossRef]
- Hsu, Y.-J.; Wang, C.-Y.; Lee, M.-C.; Huang, C.-C. Hepatoprotection by Traditional Essence of Ginseng against Carbon Tetrachloride—Induced Liver Damage. Nutrients 2020, 12, 3214. [Google Scholar] [CrossRef] [PubMed]
- Kim, M.; Moon, S.; Jeon, H.S.; Kim, S.; Koh, S.-H.; Chang, M.-S.; Kim, Y.-M.; Choi, Y.K. Dual Effects of Korean Red Ginseng on Astrocytes and Neural Stem Cells in Traumatic Brain Injury: The HO-1–Tom20 Axis as a Putative Target for Mitochondrial Function. Cells 2022, 11, 892. [Google Scholar] [CrossRef]
- Kim, Y.-J.; Zhang, D.; Yang, D.-C. Biosynthesis and Biotechnological Production of Ginsenosides. Biotechnol. Adv. 2015, 33, 717–735. [Google Scholar] [CrossRef] [PubMed]
- Kim, N.; Jayakodi, M.; Lee, S.; Choi, B.; Jang, W.; Lee, J.; Kim, H.H.; Waminal, N.E.; Lakshmanan, M.; Van Nguyen, B.; et al. Genome and Evolution of the Shade-requiring Medicinal Herb Panax ginseng. Plant Biotechnol. J. 2018, 16, 1904–1917. [Google Scholar] [CrossRef]
- Chu, Y.; Xiao, S.; Su, H.; Liao, B.; Zhang, J.; Xu, J.; Chen, S. Genome-Wide Characterization and Analysis of bHLH Transcription Factors in Panax ginseng. Acta Pharm. Sin. B 2018, 8, 666–677. [Google Scholar] [CrossRef]
- Yao, L.; Wang, J.; Sun, J.; He, J.; Paek, K.-Y.; Park, S.-Y.; Huang, L.; Gao, W. A WRKY Transcription Factor, PgWRKY4X, Positively Regulates Ginsenoside Biosynthesis by Activating Squalene Epoxidase Transcription in Panax ginseng. Ind. Crops Prod. 2020, 154, 112671. [Google Scholar] [CrossRef]
- Jiang, T.; Zhang, Y.; Zuo, G.; Luo, T.; Wang, H.; Zhang, R.; Luo, Z. Transcription Factor PgNAC72 Activates DAMMARENEDIOL SYNTHASE Expression to Promote Ginseng Saponin Biosynthesis. Plant Physiol. 2024, 195, 2952–2969. [Google Scholar] [CrossRef]
- Fan, B.; Sun, F.; Yu, Z.; Zhang, X.; Yu, X.; Wu, J.; Yan, X.; Zhao, Y.; Nie, L.; Fang, Y.; et al. Integrated Analysis of Small RNAs, Transcriptome and Degradome Sequencing Reveal the Drought Stress Network in Agropyron mongolicum Keng. Front. Plant Sci. 2022, 13, 976684. [Google Scholar] [CrossRef] [PubMed]
- Ariel, F.D.; Manavella, P.A.; Dezar, C.A.; Chan, R.L. The True Story of the HD-Zip Family. Trends Plant Sci. 2007, 12, 419–426. [Google Scholar] [CrossRef]
- Sharif, R.; Raza, A.; Chen, P.; Li, Y.; El-Ballat, E.M.; Rauf, A.; Hano, C.; El-Esawi, M.A. HD-ZIP Gene Family: Potential Roles in Improving Plant Growth and Regulating Stress-Responsive Mechanisms in Plants. Genes 2021, 12, 1256. [Google Scholar] [CrossRef]
- Zhong, X.; Hong, W.; Shu, Y.; Li, J.; Liu, L.; Chen, X.; Islam, F.; Zhou, W.; Tang, G. CRISPR/Cas9 Mediated Gene-Editing of GmHdz4 Transcription Factor Enhances Drought Tolerance in Soybean (Glycine max [L.] Merr.). Front. Plant Sci. 2022, 13, 988505. [Google Scholar] [CrossRef]
- Wang, Z.; Li, N.; Yu, Q.; Wang, H. Genome-Wide Characterization of Salt-Responsive miRNAs, circRNAs and Associated ceRNA Networks in Tomatoes. Int. J. Mol. Sci. 2021, 22, 12238. [Google Scholar] [CrossRef]
- Liu, Y.; Yang, L.; Luo, D.; Mou, Z.; Liu, C.; Ma, F. The HD-Zip I Transcription Factor MdHB-7 Negatively Regulates Valsa Canker Resistance in Apple (Malus domestica). Sci. Hortic. 2024, 324, 112623. [Google Scholar] [CrossRef]
- Hu, Z.; Fu, Q.; Zheng, J.; Zhang, A.; Wang, H. Transcriptomic and Metabolomic Analyses Reveal That Melatonin Promotes Melon Root Development under Copper Stress by Inhibiting Jasmonic Acid Biosynthesis. Hortic. Res. 2020, 7, 79. [Google Scholar] [CrossRef]
- Li, L.; Zheng, T.; Zhuo, X.; Li, S.; Qiu, L.; Wang, J.; Cheng, T.; Zhang, Q. Genome-Wide Identification, Characterization and Expression Analysis of the HD-Zip Gene Family in the Stem Development of the Woody Plant Prunus mume. PeerJ 2019, 7, e7499. [Google Scholar] [CrossRef] [PubMed]
- Lv, D.; Wang, G.; Zhang, Q.; Yu, Y.; Qin, P.-C.; Pang, J.-A.; Sun, J.-X.; Zhang, K.-Y.; He, H.-L.; Cai, R.; et al. Comparative Transcriptome Analysis of Hard and Tender Fruit Spines of Cucumber to Identify Genes Involved in the Morphological Development of Fruit Spines. Front. Plant Sci. 2022, 13, 797433. [Google Scholar] [CrossRef]
- Chen, W.; Cheng, Z.; Liu, L.; Wang, M.; You, X.; Wang, J.; Zhang, F.; Zhou, C.; Zhang, Z.; Zhang, H.; et al. Small Grain and Dwarf 2, Encoding an HD-Zip II Family Transcription Factor, Regulates Plant Development by Modulating Gibberellin Biosynthesis in Rice. Plant Sci. 2019, 288, 110208. [Google Scholar] [CrossRef]
- Gu, C.; Guo, Z.-H.; Cheng, H.-Y.; Zhou, Y.-H.; Qi, K.-J.; Wang, G.-M.; Zhang, S.-L. A HD-ZIP II HOMEBOX Transcription Factor, PpHB.G7, Mediates Ethylene Biosynthesis during Fruit Ripening in Peach. Plant Sci. 2019, 278, 12–19. [Google Scholar] [CrossRef] [PubMed]
- Liu, Y.; Wang, W.; Zhang, L.; Zhu, L.; Zhang, X.; He, X. The HD-Zip Transcription Factor GhHB12 Represses Plant Height by Regulating the Auxin Signaling in Cotton. J. Integr. Agric. 2023, 22, 2015–2024. [Google Scholar] [CrossRef]
- Sun, R.-Z.; Pan, Q.-H.; Duan, C.-Q.; Wang, J. Light Response and Potential Interacting Proteins of a Grape Flavonoid 3′-Hydroxylase Gene Promoter. Plant Physiol. Biochem. 2015, 97, 70–81. [Google Scholar] [CrossRef] [PubMed]
- Zhang, X.; Jiang, X.; He, Y.; Li, L.; Xu, P.; Sun, Z.; Li, J.; Xu, J.; Xia, T.; Hong, G. AtHB2, a Class II HD-ZIP Protein, Negatively Regulates the Expression of CsANS, Which Encodes a Key Enzyme in Camellia sinensis Catechin Biosynthesis. Physiol. Plant. 2019, 166, 936–945. [Google Scholar] [CrossRef] [PubMed]
- He, M.; Yao, Y.; Li, Y.; Yang, M.; Li, Y.; Wu, B.; Yu, D. Comprehensive Transcriptome Analysis Reveals Genes Potentially Involved in Isoflavone Biosynthesis in Pueraria thomsonii Benth. PLoS ONE 2019, 14, e0217593. [Google Scholar] [CrossRef]
- Manhães, A.M.E.D.A.; De Oliveira, M.V.V.; Shan, L. Establishment of an Efficient Virus-Induced Gene Silencing (VIGS) Assay in Arabidopsis by Agrobacterium-Mediated Rubbing Infection. In Plant Gene Silencing; Mysore, K.S., Senthil-Kumar, M., Eds.; Methods in Molecular Biology; Springer: New York, NY, USA, 2015; Volume 1287, pp. 235–241. ISBN 978-1-4939-2452-3. [Google Scholar]
- Zhang, C.; Bradshaw, J.D.; Whitham, S.A.; Hill, J.H. The Development of an Efficient Multipurpose Bean Pod Mottle Virus Viral Vector Set for Foreign Gene Expression and RNA Silencing. Plant Physiol. 2010, 153, 52–65. [Google Scholar] [CrossRef]
- Shilpy Singh, G.P.S.; Vivek Rana, S.; Kumar, P. Tobacco Rattle Virus (TRV) Based Virus-Induced Gene Silencing (VIGS) in Tomato (Solanum lycopersicum). Int. J. Curr. Microbiol. App. Sci. 2021, 10, 2731–2744. [Google Scholar] [CrossRef]
- Wang, K.; Jiang, S.; Sun, C.; Lin, Y.; Yin, R.; Wang, Y.; Zhang, M. The Spatial and Temporal Transcriptomic Landscapes of Ginseng, Panax ginseng C. A. Meyer. Sci. Rep. 2015, 5, 18283. [Google Scholar] [CrossRef]
- Li, L.; Wang, Y.; Zhao, M.; Wang, K.; Sun, C.; Zhu, L.; Han, Y.; Chen, P.; Lei, J.; Wang, Y.; et al. Integrative Transcriptome Analysis Identifies New Oxidosqualene Cyclase Genes Involved in Ginsenoside Biosynthesis in Jilin Ginseng. Genomics 2021, 113, 2304–2316. [Google Scholar] [CrossRef]
- Zhao, M.; Lin, Y.; Wang, Y.; Li, X.; Han, Y.; Wang, K.; Sun, C.; Wang, Y.; Zhang, M. Transcriptome Analysis Identifies Strong Candidate Genes for Ginsenoside Biosynthesis and Reveals Its Underlying Molecular Mechanism in Panax ginseng C.A. Meyer. Sci. Rep. 2019, 9, 615. [Google Scholar] [CrossRef]
- Li, L.; Wang, K.; Zhao, M.; Li, S.; Jiang, Y.; Zhu, L.; Chen, J.; Wang, Y.; Sun, C.; Chen, P.; et al. Selection and Validation of Reference Genes Desirable for Gene Expression Analysis by qRT-PCR in MeJA-Treated Ginseng Hairy Roots. PLoS ONE 2019, 14, e0226168. [Google Scholar] [CrossRef]
- Li, L.; Lv, B.; Zang, K.; Jiang, Y.; Wang, C.; Wang, Y.; Wang, K.; Zhao, M.; Chen, P.; Lei, J.; et al. Genome-Wide Identification and Systematic Analysis of the HD-Zip Gene Family and Its Roles in Response to pH in Panax ginseng Meyer. BMC Plant Biol. 2023, 23, 30. [Google Scholar] [CrossRef] [PubMed]
- Kolde, R. pheatmap: Pretty Heatmaps. R package version 1.0.13. 2025. Available online: https://github.com/raivokolde/pheatmap (accessed on 17 November 2025).
- Kim, O.T.; Bang, K.H.; Jung, S.J.; Kim, Y.C.; Hyun, D.Y.; Kim, S.H.; Cha, S.W. Molecular Characterization of Ginseng Farnesyl Diphosphate Synthase Gene and Its Up-Regulation by Methyl Jasmonate. Biol. Plant 2010, 54, 47–53. [Google Scholar] [CrossRef]
- Lee, M.-H.; Jeong, J.-H.; Seo, J.-W.; Shin, C.-G.; Kim, Y.-S.; In, J.-G.; Yang, D.-C.; Yi, J.-S.; Choi, Y.-E. Enhanced Triterpene and Phytosterol Biosynthesis in Panax ginseng Overexpressing Squalene Synthase Gene. Plant Cell Physiol. 2004, 45, 976–984. [Google Scholar] [CrossRef] [PubMed]
- Choi, B.; Kang, H.; Kim, S.; Lee, P. Organelle Engineering in Yeast: Enhanced Production of Protopanaxadiol through Manipulation of Peroxisome Proliferation in Saccharomyces Cerevisiae. Microorganisms 2022, 10, 650. [Google Scholar] [CrossRef]
- Kushiro, T.; Shibuya, M.; Ebizuka, Y. β-Amyrin Synthase: Cloning of Oxidosqualene Cyclase That Catalyzes the Formation of the Most Popular Triterpene among Higher Plants. Eur. J. Biochem. 1998, 256, 238–244. [Google Scholar] [CrossRef]
- Han, J.Y.; Kwon, Y.S.; Yang, D.C.; Jung, Y.R.; Choi, Y.E. Expression and RNA Interference-Induced Silencing of the Dammarenediol Synthase Gene in Panax ginseng. Plant Cell Physiol. 2006, 47, 1653–1662. [Google Scholar] [CrossRef]
- Han, J.-Y.; Hwang, H.-S.; Choi, S.-W.; Kim, H.-J.; Choi, Y.-E. Cytochrome P450 CYP716A53v2 Catalyzes the Formation of Protopanaxatriol from Protopanaxadiol During Ginsenoside Biosynthesis in Panax ginseng. Plant Cell Physiol. 2012, 53, 1535–1545. [Google Scholar] [CrossRef]
- Han, J.-Y.; Kim, H.-J.; Kwon, Y.-S.; Choi, Y.-E. The Cyt P450 Enzyme CYP716A47 Catalyzes the Formation of Protopanaxadiol from Dammarenediol-II During Ginsenoside Biosynthesis in Panax ginseng. Plant Cell Physiol. 2011, 52, 2062–2073. [Google Scholar] [CrossRef]
- Jung, S.-C.; Kim, W.; Park, S.C.; Jeong, J.; Park, M.K.; Lim, S.; Lee, Y.; Im, W.-T.; Lee, J.H.; Choi, G.; et al. Two Ginseng UDP-Glycosyltransferases Synthesize Ginsenoside Rg3 and Rd. Plant Cell Physiol. 2014, 55, 2177–2188. [Google Scholar] [CrossRef]
- Theocharidis, A.; Van Dongen, S.; Enright, A.J.; Freeman, T.C. Network Visualization and Analysis of Gene Expression Data Using BioLayout Express3D. Nat. Protoc. 2009, 4, 1535–1550. [Google Scholar] [CrossRef]
- Tu, Y.; Liu, F.; Guo, D.; Fan, L.; Zhu, Z.; Xue, Y.; Gao, Y.; Guo, M. Molecular Characterization of Flavanone 3-Hydroxylase Gene and Flavonoid Accumulation in Two Chemotyped Safflower Lines in Response to Methyl Jasmonate Stimulation. BMC Plant Biol. 2016, 16, 132. [Google Scholar] [CrossRef]
- Cao, H.; Nuruzzaman, M.; Xiu, H.; Huang, J.; Wu, K.; Chen, X.; Li, J.; Wang, L.; Jeong, J.-H.; Park, S.-J.; et al. Transcriptome Analysis of Methyl Jasmonate-Elicited Panax ginseng Adventitious Roots to Discover Putative Ginsenoside Biosynthesis and Transport Genes. Int. J. Mol. Sci. 2015, 16, 3035–3057. [Google Scholar] [CrossRef] [PubMed]
- Wang, F.; Zhi, J.; Zhang, Z.; Wang, L.; Suo, Y.; Xie, C.; Li, M.; Zhang, B.; Du, J.; Gu, L.; et al. Transcriptome Analysis of Salicylic Acid Treatment in Rehmannia Glutinosa Hairy Roots Using RNA-Seq Technique for Identification of Genes Involved in Acteoside Biosynthesis. Front. Plant Sci. 2017, 8, 787. [Google Scholar] [CrossRef]
- Powell, A.L.T.; Nguyen, C.V.; Hill, T.; Cheng, K.L.; Figueroa-Balderas, R.; Aktas, H.; Ashrafi, H.; Pons, C.; Fernández-Muñoz, R.; Vicente, A.; et al. Uniform ripening Encodes a Golden 2-like Transcription Factor Regulating Tomato Fruit Chloroplast Development. Science 2012, 336, 1711–1715. [Google Scholar] [CrossRef] [PubMed]
- Remington, D.L.; Ungerer, M.C.; Purugganan, M.D. Map-Based Cloning of Quantitative Trait Loci: Progress and Prospects. Genet. Res. 2001, 78, 213–218. [Google Scholar] [CrossRef] [PubMed]
- Chen, H.; Li, X.; Zheng, Y.; Liu, M.; Wang, K. Effects of Different Culture Times Genes Expression on Ginsenoside Biosynthesis of the Ginseng Adventitious Roots in Panax ginseng. Horticulturae 2023, 9, 762. [Google Scholar] [CrossRef]
- Hou, M.; Wang, R.; Zhao, S.; Wang, Z. Ginsenosides in Panax Genus and Their Biosynthesis. Acta Pharm. Sin. B 2021, 11, 1813–1834. [Google Scholar] [CrossRef]
- Mohanty, J.K.; Jha, U.C.; Dixit, G.P.; Bharadwaj, C.; Parida, S.K. eQTL-Seq: A Rapid Genome-Wide Integrative Genetical Genomics Strategy to Dissect Complex Regulatory Architecture of Gene Expression Underlying Quantitative Trait Variation in Crop Plants. Plant Mol. Biol. Rep. 2024, 42, 218–223. [Google Scholar] [CrossRef]
- Xu, C.; Song, L.-Y.; Zhou, Y.; Ma, D.-N.; Ding, Q.-S.; Guo, Z.-J.; Li, J.; Song, S.-W.; Zhang, L.-D.; Zheng, H.-L. Integration of eQTL and GWAS Analysis Uncovers a Genetic Regulation of Natural Ionomic Variation in Arabidopsis. Plant Cell Rep. 2023, 42, 1473–1485. [Google Scholar] [CrossRef]
- Gélinas Bélanger, J.; Copley, T.R.; Hoyos-Villegas, V.; O’Donoughue, L. Integrated eQTL Mapping Approach Reveals Genomic Regions Regulating Candidate Genes of the E8-R3 Locus in Soybean. Front. Plant Sci. 2024, 15, 1463300. [Google Scholar] [CrossRef]
- Clauw, P.; Ellis, T.J.; Liu, H.-J.; Sasaki, E. Beyond the Standard GWAS—A Guide for Plant Biologists. Plant Cell Physiol. 2025, 66, 431–443. [Google Scholar] [CrossRef] [PubMed]
- Kaňovská, I.; Biová, J.; Škrabišová, M. New Perspectives of Post-GWAS Analyses: From Markers to Causal Genes for More Precise Crop Breeding. Curr. Opin. Plant Biol. 2024, 82, 102658. [Google Scholar] [CrossRef] [PubMed]
- Zhang, M.; Liu, Y.-H.; Xu, W.; Smith, C.W.; Murray, S.C.; Zhang, H.-B. Analysis of the Genes Controlling Three Quantitative Traits in Three Diverse Plant Species Reveals the Molecular Basis of Quantitative Traits. Sci. Rep. 2020, 10, 10074. [Google Scholar] [CrossRef] [PubMed]
- Liu, B.H. Statistical Genomics: Linkage, Mapping, and QTL Analysis, 1st ed.; CRC Press: Boca Raton, FL, USA, 2017; ISBN 978-0-203-73865-8. [Google Scholar]
- Zhu, C.; Gore, M.; Buckler, E.S.; Yu, J. Status and Prospects of Association Mapping in Plants. Plant Genome 2008, 1, 5–20. [Google Scholar] [CrossRef]
- Jiang, Y.; He, G.; Li, R.; Wang, K.; Wang, Y.; Zhao, M.; Zhang, M. Functional Validation of the Cytochrome P450 Family PgCYP309 Gene in Panax ginseng. Biomolecules 2024, 14, 715. [Google Scholar] [CrossRef]
- Liu, C.; Zhao, M.; Ma, H.; Zhang, Y.; Liu, Q.; Liu, S.; Wang, Y.; Wang, K.; Zhang, M.; Wang, Y. The NAC Transcription Factor PgNAC41-2 Gene Involved in the Regulation of Ginsenoside Biosynthesis in Panax ginseng. Int. J. Mol. Sci. 2023, 24, 11946. [Google Scholar] [CrossRef]
- Li, X.; Tao, N.; Xu, B.; Xu, J.; Yang, Z.; Jiang, C.; Zhou, Y.; Deng, M.; Lv, J.; Zhao, K. Establishment and Application of a Root Wounding–Immersion Method for Efficient Virus-Induced Gene Silencing in Plants. Front. Plant Sci. 2024, 15, 1336726. [Google Scholar] [CrossRef]
- Cheng, G.; Shu, X.; Wang, Z.; Wang, N.; Zhang, F. Establishing a Virus-Induced Gene Silencing System in Lycoris chinensis. Plants 2023, 12, 2458. [Google Scholar] [CrossRef]
- Tiedge, K.; Destremps, J.; Solano-Sanchez, J.; Arce-Rodriguez, M.L.; Zerbe, P. Foxtail Mosaic Virus-Induced Gene Silencing (VIGS) in Switchgrass (Panicum virgatum L.). Plant Methods 2022, 18, 71. [Google Scholar] [CrossRef]
- Khan, S.; Fahim, N.; Singh, P.; Rahman, L.U. Agrobacterium tumefaciens Mediated Genetic Transformation of Ocimum gratissimum: A Medicinally Important Crop. Ind. Crops Prod. 2015, 71, 138–146. [Google Scholar] [CrossRef]
- Xin, T.; Tian, H.; Ma, Y.; Wang, S.; Yang, L.; Li, X.; Zhang, M.; Chen, C.; Wang, H.; Li, H.; et al. Targeted Creation of New Mutants with Compact Plant Architecture Using CRISPR/Cas9 Genome Editing by an Optimized Genetic Transformation Procedure in Cucurbit Plants. Hortic. Res. 2022, 9, uhab086. [Google Scholar] [CrossRef]
- Sui, X.; Zhao, M.; Xu, Z.; Zhao, L.; Han, X. RrGT2, A Key Gene Associated with Anthocyanin Biosynthesis in Rosa rugosa, Was Identified Via Virus-Induced Gene Silencing and Overexpression. Int. J. Mol. Sci. 2018, 19, 4057. [Google Scholar] [CrossRef]
- Kamińska, M. Role and Activity of Jasmonates in Plants under in Vitro Conditions. Plant Cell Tissue Organ Cult. (PCTOC) 2021, 146, 425–447. [Google Scholar] [CrossRef]
- Wang, J.; Gao, W.; Zuo, B.; Zhang, L.; Huang, L. Effect of Methyl Jasmonate on the Ginsenoside Content of Panax ginseng Adventitious Root Cultures and on the Genes Involved in Triterpene Biosynthesis. Res. Chem. Intermed. 2013, 39, 1973–1980. [Google Scholar] [CrossRef]
- Mou, L.; Zhang, Y.; Zhuang, Y.-X.; Ren, R.-F.; Xu, R.; Yang, L.; Zhang, S.-P.; Du, D.-X. Functional Characterization and Site-Directed Mutagenesis of a Novel UDP-Glycosyltransferase from Panax japonicus var. major. Planta 2025, 261, 50. [Google Scholar] [CrossRef] [PubMed]
- Rahimi, S.; Kim, J.; Mijakovic, I.; Jung, K.-H.; Choi, G.; Kim, S.-C.; Kim, Y.-J. Triterpenoid-Biosynthetic UDP-Glycosyltransferases from Plants. Biotechnol. Adv. 2019, 37, 107394. [Google Scholar] [CrossRef]
- Lu, J.; Yao, L.; Li, J.-X.; Liu, S.-J.; Hu, Y.-Y.; Wang, S.-H.; Liang, W.-X.; Huang, L.-Q.; Dai, Y.-J.; Wang, J.; et al. Characterization of UDP-Glycosyltransferase Involved in Biosynthesis of Ginsenosides Rg1 and Rb1 and Identification of Critical Conserved Amino Acid Residues for Its Function. J. Agric. Food Chem. 2018, 66, 9446–9455. [Google Scholar] [CrossRef]










| Screening Step | Method (Software) | Selection Criteria | Objective |
|---|---|---|---|
| 1 Trait correlation analysis | Spearman’s correlation (SPSS, Version 23) | p-value ≤ 0.05 | Screening genes correlated with ginsenoside content |
| 2.1 Heatmap analysis | Heatmap clustering (R, version 3.3.3) | Co-expression trend with ginsenosides biosynthesis key genes | Screening genes highly correlated with ginsenoside biosynthesis |
| 2.2 Network analysis | Co-expression network (Bio Layout3D, version 3.0) | Forming interaction networks with ginsenosides biosynthesis key gene | |
| 2.3 SNP mutation analysis | t-test/ANOVA (SPSS) | p-value ≤ 10−3 | |
| 3 Integration analysis | Venn diagram (PowerPoint 2016) | Supported by the three methods from Step 2 | Selecting high-confidence candidate genes for experimental validation |
| Ginsenoside | Correlation Coefficient | Sig. (Two-Tailed) |
|---|---|---|
| Re | 0.543 * | 4.49 × 10−2 |
| Rf | 0.552 * | 4.08 × 10−2 |
| Rb1 | 0.800 ** | 1.99 × 10−4 |
| Rg2 | 0.536 | 2.15 × 10−1 |
| Rh1 | 0.782 ** | 3.41 × 10−4 |
| Rc | 0.744 ** | 9.48 × 10−4 |
| Rb2 | 0.839 ** | 6.43 × 10−4 |
| Rb3 | 0.073 | 8.41 × 10−1 |
| F1 | 0.682 ** | 3.59 × 10−3 |
| Rd | 0.764 ** | 6.23 × 10−3 |
| F2 | 0.755 ** | 4.51 × 10−3 |
| PPT | 0.280 | 3.54 × 10−1 |
| Rh2 | 0.059 | 8.40 × 10−1 |
| PPD | 0.459 | 9.85 × 10−2 |
| TOTAL | 0.782 ** | 5.70 × 10−4 |
| Ginsenoside | Correlation Coefficient | Sig. (Two-Tailed) |
|---|---|---|
| Rg1 | −0.357 | 3.85 × 10−1 |
| Re | −0.452 | 2.60 × 10−1 |
| Rf | −0.600 | 2.08 × 10−1 |
| Rb1 | 0.810 * | 1.50 × 10−2 |
| Rc | 0.262 | 5.31 × 10−1 |
| Rb2 | 0.262 | 5.31 × 10−1 |
| Rd | −0.143 | 7.36 × 10−1 |
| Rg3 | −0.548 | 1.60 × 10−1 |
| Rh2 | −0.179 | 7.02 × 10−1 |
| TOTAL | 0.024 | 9.55 × 10−1 |
Disclaimer/Publisher’s Note: The statements, opinions and data contained in all publications are solely those of the individual author(s) and contributor(s) and not of MDPI and/or the editor(s). MDPI and/or the editor(s) disclaim responsibility for any injury to people or property resulting from any ideas, methods, instructions or products referred to in the content. |
© 2025 by the authors. Licensee MDPI, Basel, Switzerland. This article is an open access article distributed under the terms and conditions of the Creative Commons Attribution (CC BY) license (https://creativecommons.org/licenses/by/4.0/).
Share and Cite
Wang, C.; Cheng, X.; Li, L.; Liu, R.; Wang, D.; Jiang, Y.; Wang, Y.; Wang, K.; Zhao, M.; Wang, Y.; et al. Functional Study of PgHDZ01 Gene Involved in the Regulation of Ginsenoside Biosynthesis in Panax ginseng. Plants 2025, 14, 3562. https://doi.org/10.3390/plants14233562
Wang C, Cheng X, Li L, Liu R, Wang D, Jiang Y, Wang Y, Wang K, Zhao M, Wang Y, et al. Functional Study of PgHDZ01 Gene Involved in the Regulation of Ginsenoside Biosynthesis in Panax ginseng. Plants. 2025; 14(23):3562. https://doi.org/10.3390/plants14233562
Chicago/Turabian StyleWang, Chaofan, Xin Cheng, Li Li, Ruicen Liu, Dinghui Wang, Yue Jiang, Yanfang Wang, Kangyu Wang, Mingzhu Zhao, Yi Wang, and et al. 2025. "Functional Study of PgHDZ01 Gene Involved in the Regulation of Ginsenoside Biosynthesis in Panax ginseng" Plants 14, no. 23: 3562. https://doi.org/10.3390/plants14233562
APA StyleWang, C., Cheng, X., Li, L., Liu, R., Wang, D., Jiang, Y., Wang, Y., Wang, K., Zhao, M., Wang, Y., & Zhang, M. (2025). Functional Study of PgHDZ01 Gene Involved in the Regulation of Ginsenoside Biosynthesis in Panax ginseng. Plants, 14(23), 3562. https://doi.org/10.3390/plants14233562

