Next Article in Journal
MutMap-Based Cloning of a Soybean Mosaic Virus Resistance Gene
Previous Article in Journal
Ectopic Over-Expression of BjuAGL9-2 Promotes Flowering and Pale-Yellow Phenotype in Arabidopsis
 
 
Font Type:
Arial Georgia Verdana
Font Size:
Aa Aa Aa
Line Spacing:
Column Width:
Background:
Article

DHD6 Delays Flowering in Rice by Negatively Regulating the Expression of Ehd1

by
Qiping Sun
1,†,
Le Song
1,†,
Juan Zhao
1,2,
Jinxia Yun
3,4,
Zhenhua Guo
1,
Gan Sha
1,5,
Lei Yang
1,
Renjian Li
1,
Rashmi Jain
6,
Artur Teixeira de Araujo Junior
6,
Zihao He
1,
Yin Wang
1,
Qun Yang
1,
Jiandi Xu
7,
Xia Li
3,
Pamela C. Ronald
6,8,9,* and
Guotian Li
1,6,8,*
1
State Key Laboratory of Agricultural Microbiology, Hubei Hongshan Laboratory, Hubei Key Laboratory of Plant Pathology, The Center of Crop Nanobiotechnology, Huazhong Agricultural University, Wuhan 430070, China
2
College of Chemistry and Life Sciences, Sichuan Provincial Key Laboratory for Development and Utilization of Characteristic Horticultural Biological Resources, Chengdu Normal University, Chengdu 611130, China
3
National Key Laboratory of Crop Genetic Improvement, Huazhong Agricultural University, Wuhan 430070, China
4
MOE Key Laboratory of Cell Activities and Stress Adaptations, School of Life Sciences, Lanzhou University, Lanzhou 730000, China
5
National Key Laboratory of Green Pesticide, Guangdong Province Key Laboratory of Microbial Signals and Disease Control, South China Agricultural University, Guangzhou 510642, China
6
Department of Plant Pathology and the Genome Center, University of California, Davis, CA 95616, USA
7
Institute of Wetland Agriculture and Ecology, Shandong Academy of Agricultural Sciences, Jinan 250100, China
8
The Joint BioEnergy Institute, Emeryville, CA 94608, USA
9
Innovative Genomics Institute, University of California, Berkeley, CA 94720, USA
*
Authors to whom correspondence should be addressed.
These authors contributed equally to this work.
Plants 2025, 14(22), 3503; https://doi.org/10.3390/plants14223503
Submission received: 9 October 2025 / Revised: 3 November 2025 / Accepted: 9 November 2025 / Published: 17 November 2025
(This article belongs to the Section Plant Molecular Biology)

Abstract

Heading date, also known as flowering time, plays a crucial role in determining the regional adaptability of rice (Oryza sativa L.). Heading date is regulated by numerous genes involved in various photoperiod pathways. Here, we isolated the Delayed Heading Date 6 (DHD6) gene from a whole-genome-sequenced rice mutant population. We demonstrated that a 2 bp deletion in the coding region of DHD6 truncates the protein and confers early flowering. Genetic analysis shows that DHD6 functions upstream of Ehd1 and is synergistic with Se14 and PHYC to regulate flowering time. In addition, we identified natural alleles of DHD6 that are associated with heading date and likely contribute to the geographic adaptation of rice. In summary, DHD6 functions upstream of Ehd1, reducing the transcriptional level of Ehd1, thereby delaying flowering.

1. Introduction

Rice (Oryza sativa) is a staple crop that feeds over half of the world’s population, playing a key role in global food security [1,2]. The heading date in rice, commonly referred to as flowering time, is an agronomic trait crucial to local adaptation and yield potential of rice, which has been extensively studied [3]. In rice, a typical short-day crop, photoperiod sensitivity determines the critical day length required to trigger phase transitions through interactions with the circadian clock. The photoperiod-responsive florigens Hd3a (Heading date 3a) and RFT1 (RICE FLOWERING LOCUS T1), induced under short-day (SD) and long-day (LD) conditions, respectively, are synthesized in the leaf phloem and translocated to the shoot apical meristem to initiate flowering [4,5]. These proteins act as mobile signals for the induction of flowering.
There are two major photoperiod-related pathways regulating heading date in rice. Under SD conditions when day length is less than 13.5 h [6], the OsGI-Hd1-Hd3a (OsGIGANTEA-Heading date1-Hd3a) pathway plays a major role [7], and increased expression of Hd3a induces flowering. Under LD conditions, heading date is primarily regulated by the Ghd7-Ehd1-Hd3a/RFT1 (Grain number, plant height and heading date 7-Early heading date 1-Hd3a/RFT1) pathway, which is unique to rice [7]. There is an interconnection between these two regulatory pathways of flowering time. Recent studies have revealed that Hd1 forms a repressive complex with Ghd7 and/or DTH8 (Days-to-heading on chromosome 8) to regulate heading date [8]. Besides these core regulators, other regulators include phytochrome genes PHYTOCHROME A (PHYA), PHYB, PHYC, and several epigenetic factors also participates in flowering regulation [9,10,11]. Histone H3 lysine 4 methylation (H3K4me) plays a key role in regulating flowering time by modifying chromatin structure in the promoter regions of related genes [9]. Se14, encoding a JmjC domain-containing protein, suppresses rice flowering through demethylation of H3K4me3 at the RFT1 locus [12].
Ehd1 encodes a B-type response regulator and promotes the expression of Hd3a and RFT1 under both SD and LD conditions [13,14]. Ehd1 is thus the central hub in the regulatory network of rice flowering, and its expression is regulated by many proteins. Ehd2, Ehd3, Ehd4, Ehd5, OsMADS50, OsMADS56, OsTrx1 (Oryza sativa Trithorax1), and SIP1 (SDG723/OsTrx1/OsSET33 INTERACTION PROTEIN 1)/OsSUF4 positively regulate Ehd1 expression [15,16,17,18,19,20,21]. In contrast, bZIP71, DHD1 (Delayed Heading Date1), Ghd7, Ghd8, HBF1, OsGI, and OsRE1 negatively regulate Ehd1 expression [22,23,24,25,26,27,28]. SIP1, HBF1, and OsRE1 are transcription factors that directly bind to the promoter of Ehd1 [17,24,25].
The WD40 repeat proteins, which are highly conserved across eukaryotes, play crucial roles in multiple signaling pathways [29]. Ehd5 encodes a WD40 domain-containing protein that promotes flowering by regulating Ehd1 and Hd3a expression through interactions with Roc4 (Rice outermost cell-specific gene 4) and Ghd8 [21]. OsWDR5a (WD repeat domain 5a) interacts with OsTrx1 and promotes flowering and panicle branching in rice by regulating H3K4me3 levels at the Ehd1 locus [30]. For other traits, OsKRN2 in rice encodes a WD40 protein that cooperates with DUF1644 to regulate grain number in rice [31]. There are still many WD40 repeat domain-containing proteins that need further investigation.
Here, we identified an early flowering mutant FN75 by screening a whole-genome-sequenced, fast-neutron–induced mutant population in the Kitaake genetic background [32,33,34]. The causative gene Delayed Heading Date 6 (DHD6) was identified using whole-genome sequencing data combined with co-segregation analyses. DHD6 is mutated by a 2 bp deletion. DHD6 encodes a WD40 domain-containing protein that reduces Ehd1 expression to inhibit flowering. Genetic studies demonstrate that the dhd6 ehd1 mutant has the same heading date as the ehd1 line, indicating that DHD6 regulates heading date via Ehd1. The dhd6 se14 phyC triple mutant shows the earliest heading date, indicating the synergistic function of these negative regulators of flowering time in rice. Analysis of 3K-sequenced rice varieties revealed that natural DHD6 alleles are associated with heading date variation, suggesting their potential role in regional adaptation of cultivated rice.

2. Results

2.1. Identification of an Early Flowering Mutagenized Line FN75

Kitaake, an early flowering rice variety, has been used to accelerate rice genetic studies [32]. To identify lines with even earlier flowering, we visually screened over 1500 fast-neutron (FN)–induced mutant lines of KitaakeX, a transgenic Kitaake line expressing the Xa21 immune receptor that flowers concurrently with Kitaake [34]. From the screen, we identified several lines that flowered earlier than KitaakeX, among which FN75 was of particular interest due to its lack of obvious growth defects (Figure 1A). Additionally, from the whole-genome sequencing data, the identified mutations were not in genes known for the regulation of heading date (Table S1), suggesting that a previously uncharacterized gene is responsible for the early flowering phenotype. After crossing FN75 with Kitaake, FN75 lines lacking the Xa21 gene were selected from the F2 segregating population for subsequent studies on heading date. We analyzed the heading date of the FN75 line under both long-day (LD) and short-day (SD) conditions. Under LD conditions (30°28′ N), the heading date of FN75 is 54.8 days after germination, which is 3.8 days earlier than its parental line Kitaake. Under SD conditions (18°23′ N), the FN75 line flowers 4.5 days earlier than Kitaake (Figure 1B). The plant height of FN75 is 17% shorter than that of Kitaake (Figure 1E). Compared with the wild-type, the pollen fertility and the seed setting show no difference; the grain size is slightly reduced (grain length, 7.6 vs. 7.4 mm; grain width, 3.7 vs. 3.5 mm) (Figure 1C,D,F,G). These results demonstrate that the rice mutant line FN75 flowers earlier than Kitaake and shows normal seed setting.

2.2. Cloning of the DHD6 Gene Using Whole-Genome Sequencing

We employed a whole-genome sequencing approach to isolate the gene in line FN75 that is responsible for the early flowering phenotype [34]. M3 progeny derived from the sequenced FN75 line segregates for the short heading date, indicating that the parent line FN75 is heterozygous for the mutation. In the M3 segregating population, we observed 14 early flowering plants and 46 plants with a normal heading date. The χ2 analysis revealed that the observed value is statistically similar to the expected value at 1:3 (p value = 0.831), indicating that the early flowering phenotype is controlled by a single recessive mutation. We identified 40 mutations in line FN75, including 20 single-base substitutions, 17 deletions, one insertion, and two inversions, affecting eight genes in total (Table S1). To rapidly identify the causative mutation for the early flowering phenotype in line FN75, we prioritized loss-of-function mutations affecting proteins with notable functional domains. In this way, we prioritized a 2 bp deletion on chromosome 5 (Chr05: 26,962,970–26,965,906) that causes a frameshift mutation in the fourth exon of the gene DHD6 (LOC_Os05g46570), which encodes a protein containing a cluster of six WD40 domains (Figure 2A,B). Using a segregating population of 74 plants, we observed that the 2 bp deletion on chromosome 5 co-segregated well with the early flowering phenotype (Figure 2C). The 2 bp deletion results in a premature stop codon, leading to the truncation of two out of six WD40 domains at the C-terminus of the highly conserved DHD6 protein (Figure 2B and Figure S1).
To test whether the 2 bp deletion in DHD6 is responsible for the early flowering phenotypes in the FN75 line, we performed a genetic complementation assay. We transformed the FN75 line with the full-length DHD6 gene, including its 1.6 kb native promoter, using Agrobacterium-mediated transformation and obtained two independently transformed lines. In the T1 plants, both complementation lines flowered at a similar time to Kitaake (Figure 2D,E). These results demonstrate that the 2 bp deletion in gene DHD6 causes early flowering in line FN75.

2.3. DHD6 Represses Flowering in Rice

To determine the role of DHD6 in flowering, we used CRISPR-Cas9 technology to edit DHD6 by targeting sites near the start codon ATG and obtained 18 independent edited lines. We further characterized genome-edited lines KO1 and KO2 which carry a 1 bp insertion and 4 bp deletion, respectively, that completely disrupts the DHD6 gene (Figure 2F). Under LD conditions, the T2 generation lines KO1 and KO2 flowered 48.8 and 48.1 days after germination, respectively, which were 2.1 and 2.8 days earlier than the parental line Kitaake, and similar to FN75 (Figure 2G,H).
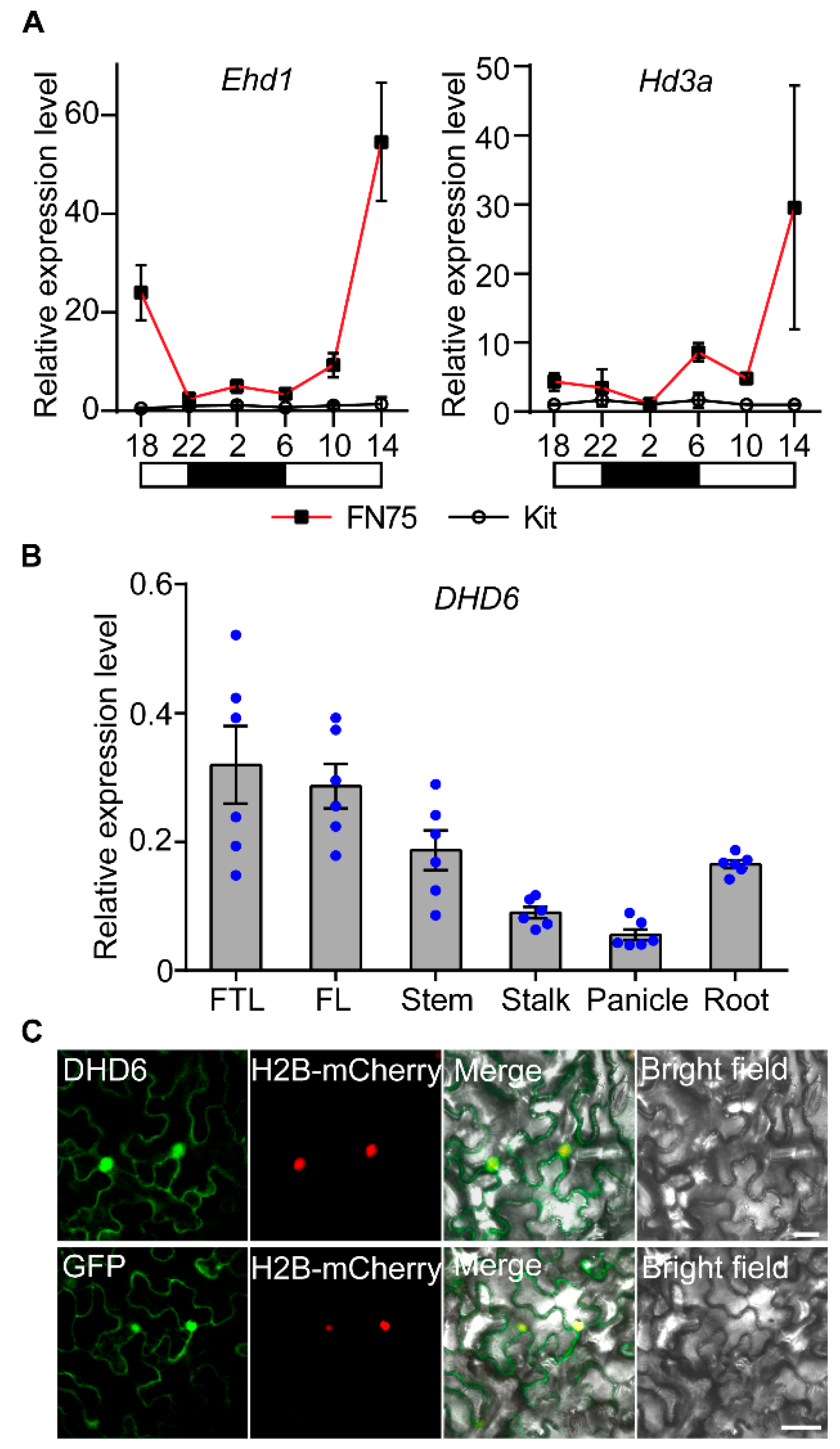
To investigate the role of DHD6 in the regulatory network of heading date, we analyzed the expression levels of heading date-related genes in Kitaake and FN75. Leaves of 28-day-old rice seedlings were sampled in the early morning, when Ehd1 shows the highest expression level [13]. qRT-PCR analysis revealed that the transcriptional levels of Ehd1, Hd3a, RFT1, SIP1, and OsMADS50, but not OsTrx1, are significantly higher in line FN75 than in Kitaake (Figure S2). We then compared the circadian expression levels of Ehd1 and Hd3a, which were higher in line FN75 than in Kitaake (Figure 3A). These results suggest that DHD6 is involved in the Ehd1-Hd3a/RFT1 pathway that regulates heading date in rice.

2.4. DHD6 Is Ubiquitously Expressed and Localized in the Nucleus and Cytoplasm

To examine the tissue expression pattern of DHD6, we used qRT-PCR assays to analyze the expression of DHD6 in different rice tissues, including the first top leaf, flag leaf, stem, stalk, panicle, and root. DHD6 is expressed in all the tissues with the highest level in the first top leaf (Figure 3B). When transiently expressed in Nicotiana benthamiana, the DHD6-GFP fusion protein was localized in both the nucleus and cytoplasm (Figure 3C). The same results were observed in rice protoplasts (Figure S3).

2.5. DHD6 Acts Upstream of EHd1 to Negatively Regulate Flowering Time

To further investigate whether DHD6 regulates flowering through Ehd1, we performed gene editing of Ehd1 in both Kitaake and FN75 lines. After PCR amplification and sequencing analysis to determine the genotypes of gene edits, we selected the ehd1 mutant line with a 1 bp deletion in the third exon and the dhd6 ehd1 double mutant line with a 1 bp insertion in the same exon for further investigation (Figure 4A). In the T1 generation, the heading date of the dhd6 ehd1 double mutant was similar to that of the ehd1 mutant, and the dhd6 ehd1 double mutant and the ehd1 mutant delayed flowering by 32.42 and 30.46 days, respectively, compared to Kitaake (Figure 4B,C). These results indicated that DHD6 negatively regulates the heading date by suppressing the expression of Ehd1 in rice.

2.6. DHD6, Se14, and PHYC Synergistically Regulate Flowering

To further investigate the genetic relationship between DHD6 and other regulators of flowering time in rice, we searched the whole-genome-sequenced mutant population and identified lines with mutations in genes known for regulating flowering time. In this approach, we identified lines FN106 and FN367, which are mutated in genes Se14 and PHYC, respectively (Figure 5A). Through crossings, we generated homozygous single, double, and triple mutant lines. Under LD conditions, all the single mutant lines flowered earlier than Kitaake, with line FN75 flowering the earliest. All of the double mutant lines flowered earlier than any of the single mutant lines, and the triple mutant flowered the earliest of all these lines (Figure 5C). Notably, the triple mutant line dhd6 phyC se14 flowered 40 days post-germination (Figure 5C–E), with mature seeds produced 60 days post-germination (Figure 5B). We grew three generations of the triple mutant in a seed-to-seed manner within 180 days in a greenhouse in Davis, California, from March to September 2018, indicating that researchers can grow the dhd6 phyC se14 line for six generations within a year in a controlled environment. Based on these findings, we demonstrate that DHD6, Se14, and PHYC synergistically and negatively regulate flowering time of rice, and that simultaneous mutation of the three genes generates rice lines with a remarkably short life cycle of only two months.

2.7. Natural Alleles of DHD6 Are Associated with Heading Date

Natural variation provides important insights into how genes contribute to phenotypic diversity and environmental adaptation, as well as valuable alleles for breeding. To investigate whether the natural alleles of DHD6 affect heading date, we analyzed natural variations in coding and promoter regions of DHD6 and heading date in 3K whole-genome-sequenced rice varieties [35,36]. DHD6 is low in polymorphisms and only contains three single nucleotide polymorphisms (SNPs) in its coding region. Based on the three SNPs, we grouped 3K rice varieties into five haplotypes (Figure 6A). Haplotypes DHD6a and DHD6b contain the C174A variation compared with the reference genome Nipponbare (DHD6c) and are associated with early flowering phenotypes. In contrast, DHD6d and DHD6e haplotypes contain the C945T variation, associated with late flowering (Figure 6B). Haplotypes DHD6a and DHD6b mainly belong to Aus varieties, while DHD6d and DHD6e mainly belong to indica varieties (Figure 6C). We further analyzed the geographical distributions of different haplotypes in rice-growing regions in Africa, Asia, and Europe. The japonica allele DHD6c is widely distributed from low-latitude regions to high-latitude regions, whereas the indica alleles DHD6d and DHD6e are mainly distributed in low-latitude regions, including the Philippines, India, and China, and DHD6a and DHD6b are mainly distributed in low-latitude regions, including India and Bangladesh (Figure 6D). Compared to the coding region, there are more SNPs in the 2 kb promoter region. We selected five haplotypes that include most of the 3K rice varieties. Among them, hap3 and hap5 show early flowering phenotypes, and both have SNPs farther than 1 kb from the start codon ATG (Figure S4A,C). Haplotypes hap3 and hap5 mainly belong to Aus and indica varieties, respectively (Figure S4B).

3. Discussion

In the current study, we identified dhd6, an allele conferring early flowering in rice. DHD6 negatively regulates flowering time by suppressing the expression of Ehd1. Furthermore, by stacking the dhd6 allele with se14 and phyC, we generated a line that can complete six generations in one year. Additionally, natural alleles of DHD6 have been identified from rice populations and are associated with varied heading dates, contributing to the regional adaptation of cultivated rice. Taken together, we propose a model in which DHD6 functions as a floral repressor by inhibiting the expression of Ehd1 under both LD and SD conditions. Specifically, under LD conditions, DHD6 cooperates with Se14 and PHYC to reinforce this repression, thereby delaying flowering (Figure 6E).
DHD6 regulates heading date through the central regulator Ehd1 (Figure 4). DHD6 is well conserved in plants (Figure S1), but its homolog has only been characterized in Arabidopsis (a LD plant), in which mutation of the DHD6 homolog APRF1/S2La delays flowering by inducing the expression of FLC [37,38]. In contrast to the observation that mutation of DHD6 promotes heading date in rice, overexpression of APRF1 accelerates heading date in Arabidopsis [38]. In other words, DHD6 is conserved in the regulation of heading date in rice and Arabidopsis but has an opposite role, consistent with the differential regulations of flowering by DHD6 and APRF1 in SD and LD plants, respectively.
The double and triple mutants dhd6 phyC, dhd6 se14, and dhd6 phyC se14 flower earlier than the single mutants (Figure 5C), indicating that these three genes function additively in regulating flowering time in rice. Se14, a demethylase, regulates the demethylation of H3K4me of RFT1 to delay flowering [12]. PHYC regulates flowering time through Ghd7 [39]. We hypothesize that DHD6 coordinates with Se14 to regulate flowering time through the common target, RFT1, by H3K4 methylation and demethylation. It may work with PHYC likely through different yet unknown downstream targets. An additive effect is not uncommon for regulators of heading date in rice. For example, the additive effect is observed in the ghd7 ghd8 prr37 hd1 line that flowers extremely early [40]. How exactly DHD6 regulates rice flowering needs further investigation.
The dhd6 mutant shows an early flowering phenotype, with the seed setting rate slightly reduced. However, flowering time-related natural alleles that only have minimal negative effects on other agronomic traits can contribute to regional adaptation. For example, different natural alleles of Pseudo-Response Regulator37 (OsPRR37) have been used in balancing heading date and yield [41,42]. In this study, five DHD6 alleles were identified from the 3K rice varieties, each affecting the flowering time differentially (Figure 6). Interestingly, the three SNPs are synonymous, and the possible reason that synonymous SNPs associated with observable phenotypes is that these nucleotide changes might interfere with the mRNA expression level of the gene, which has been demonstrated in a large-scale study in yeast [43]. The exact mechanisms on how these synonymous SNPs affect DHD6 expression need further investigation.

4. Materials and Methods

4.1. Plant Materials and Growth Conditions

Plants used in this study are of Oryza sativa ssp. japonica cv. Kitaake background, and the related mutants were identified from the fast-neutron (FN)–induced mutant population generated in KitaakeX [33,34]. The genome sequence of KitaakeX is available online (https://phytozome.jgi.doe.gov, accessed on 24 October 2017) [32]. Rice seeds were de-husked, surface-sterilized in 75% (v/v) ethanol followed by 50% (v/v) commercial bleach, and germinated on 1/2 Murashige and Skoog Medium (MS) for seven days before transferring to the greenhouse [1]. The greenhouse conditions were set as the photoperiod of light/dark (12 h/12 h) at 28 °C with a relative humidity of 80%. Heading dates of the different lines were assayed under natural long-day (LD) and short-day (SD) photoperiod conditions. For the LD conditions, plants were grown in Wuhan, China (30°28′ N), from mid-April to early October. For the SD conditions, plants were grown at Sanya, China (18°23′ N), from early December to early March. Statistical analyses of heading dates were performed using GraphPad Prism 6.0 software (GraphPad software, San Diego, CA, USA). Statistical significance was assessed using Student’s t-test (* p < 0.05, ** p < 0.01, *** p < 0.001, **** p < 0.0001) [44].

4.2. Gene Cloning and Genetic Complementation Assays

Genomic variant detection in the FN75 line was performed following the method described by Li et al. [34]. Briefly, next-generation sequence reads were mapped to the Nipponbare reference genome (version 7) using the Burrows-Wheeler Aligner–MEM algorithm (BWA version 0.7.10) with default parameters. Genomic variants, including single-base substitutions (SBSs), small insertions and deletions (<30 bp), and large structural variants (≥30 bp), were identified using SAMtools, Pindel, BreakDancer, CNVnator, and DELLY. Variants present in the nonirradiated control or detected in multiple lines were removed to retain only unique mutations. Candidate variants were manually inspected using IGV (version 2.14.1) to reduce false positives. Functional effects of mutations were annotated with SnpEff. Loss-of-function variants were defined as SBSs or Indels affecting splice sites, start or stop codons, or causing frameshifts, as well as structural variants disrupting gene regions.
The FN75 line was heterozygous in the locus controlling heading date, and the early flowering progeny of FN75 was crossed with Kitaake, and the resultant F1 plant self-pollinated to obtain the segregating F2 population. Genetic markers, including Cleaved Amplified Polymorphic Sequence (CAPS) markers with primers FN75Chr5/FR, were used in co-segregation assays of heading date with individual mutations identified from line FN75 [13].
For genetic complementation assays, the full length of the DHD6 gene, including its native 1.6 kb promoter, was amplified from Kitaake genomic DNA using primers FN75C/F12R12. The amplicons were cloned into the pRGE vector and verified with sequencing [45]. The constructs were transformed into rice calli using the Agrobacterium-mediated transformation method at BioRun (Wuhan, China). The T0 plants were genotyped, and successful transformation events were identified. The homozygous T1 and T2 plants were analyzed for heading date.

4.3. Gene Editing

CRISPR/Cas9 technology was used to edit genes DHD6 and Ehd1 [46,47]. Briefly, guide RNAs (gRNAs) were designed using CRISPR-P 2.0 [48]. The pGTR plasmid was used to amplify DNA fragments (gRNA scaffolds) for GG assembly. The assembled DNA fragments were cloned into the CRISPR/Cas9 vector pRGEB32. The resultant constructs were verified with sequencing and transformed into A. tumefaciens for subsequent plant transformation, which was performed at BioRun (Wuhan, China). Sanger sequencing was used to genotype T0 plants, and the sequencing results were analyzed using the online program DSDecodeM [49]. Multiple independent homozygous T1 and T2 lines were assayed for heading date as described above.

4.4. Quantitative Real-Time PCR Assays

For the expression assay of Ehd1, Hd3a, RFT1, OsMADS50, SIP1, and OsTrx1, we harvested the top fully extended leaves from 28-day-old rice plants at 5:30 am. For the expression assay of DHD6, we harvested different tissues of Kitaake at the flowering stage. qRT-PCR assays were performed as previously described [50]. Briefly, total RNA of leaves was extracted with Trizol reagent (Invitrogen, Carlsbad, CA, USA). The integrity of RNA was examined using agarose gel electrophoresis (1.5%), and the concentration was measured with a NanoDrop spectrophotometer (Thermo, Waltham, MA, USA). Complementary DNA (cDNA) was reverse-transcribed using the HiScript II 1st Strand cDNA Synthesis Kit (Vazyme, Nanjing, China). SYBR Green Mix (TransGen, Beijing, China) was used for quantitative PCR, which was performed using the CFX96 Real-Time System (Bio-Rad, Hercules, CA, USA). The rice OsActin served as an internal control for data normalization. We used the 2 −∆Ct method to calculate the expression levels of flowering-related genes in FN75 and Kitaake. Statistical analyses were performed as described above. Primers used in qRT-PCR assays are listed in Supplemental Table S2.

4.5. Subcellular Localization Assays

For protein subcellular localization assays, the full length of DHD6 was fused to the pGWB5xx-3Flag-GFP vector under the control of the Cauliflower Mosaic Virus (CaMV) 35S promoter [51]. The constructs were verified with sequencing, transformed into A. tumefaciens strain GV3101, and infiltrated into 4-week-old N. benthamiana leaves with/without the nuclear localization marker. The full length of DHD6 and SIP1 was cloned into the pM999-YFP vector and transformed into rice protoplasts. Rice protoplast preparation and transformation were performed as described [45]. The pM999-YFP-SIP1 was used as a control. Fluorescence signals were observed under the Leica SP8 confocal scanning microscope (Leica Microsystems, Wetzlar, Germany) 18 h after transformation of rice protoplasts and 48 h after infiltration of N. benthamiana epidermal cells.

4.6. Identification of DHD6 Haplotypes

The haplotypes of DHD6 in 3K rice accessions were retrieved from the online database RFGB (http://www.rmbreeding.cn/Index/, accessed on 1 November 2022) [52]. The japonica Nipponbare allele was used as the reference for SNP analyses. Data on heading dates and geographic distributions of 3K rice accessions were download from the International Rice Genebank (https://gringlobal.irri.org/, accessed on 5 November 2022). The map was generated using ggmap (https://github.com/dkahle/ggmap, accessed on 12 November 2022) and plotted using the ggplot2 framework (https://github.com/tidyverse/ggplot2, accessed on 12 November 2022). Statistical analyses of heading dates were performed using GraphPad Prism 6.0 software (GraphPad software, San Diego, CA, USA). Significant differences were determined according to the one-way ANOVA and Tukey’s multiple comparisons test.

5. Conclusions

In this study, we identified a mutated allele of DHD6 that confers early flowering in rice and five natural alleles of DHD6 that differentially regulate flowering time. The triple mutant dhd6 phyC se14 has a shorter flowering time than the model rice variety Kitaake, which could be used as a fast-cycling model to accelerate functional genomics studies of rice, like the model rice line Xiaowei and the foxtail millet line Xiaomi [53,54]. Moreover, natural alleles of DHD6 are conducive to improving the regional adaptability of cultivated rice, which may be used in rice breeding.

Supplementary Materials

The following supporting information can be downloaded at: https://www.mdpi.com/article/10.3390/plants14223503/s1, Figure S1: Phylogenetic analysis of DHD6 homologs from diverse organisms; Figure S2: qRT-PCR assays of genes regulating heading date; Figure S3: Subcellular localization of DHD6 in rice protoplasts; Figure S4: Natural variation in promoter region of DHD6 is associated with the heading date; Table S1: Genes mutated in line FN75; Table S2: Primers were used in this study.

Author Contributions

G.L., P.C.R. and Q.S. designed the project. Q.S., L.S., J.Z., G.L., J.Y., Z.G., G.S., A.T.d.A.J., Z.H., Y.W. and Q.Y. performed the experiments. G.L., Q.S., L.S., J.Z., J.Y., G.S., L.Y., R.L., R.J. and J.X. analyzed the data. G.L. and Q.S. drafted the manuscript. G.L., Q.S., J.Z., X.L. and P.C.R. revised the manuscript. All authors have read and agreed to the published version of the manuscript.

Funding

This work was supported by the National Natural Science Foundation of China (32502447, 32525050, 3217237, 32402323). It was also supported by the Key R&D Program of Hubei Province (2023BBB171) and Fundamental Research Funds for the Central Universities (2662023PY006, AML2023A05, 2662024ZKPY001) to G.L. It was also supported by the China Postdoctoral Science Foundation (2023M741298) to P.S. and the Hubei Hongshan Laboratory. Research in the Ronald Laboratory was supported by the National Science Foundation, the National Institutes of Health (GM122968 and GM55962), and the Joint Bioenergy Institute funded by the US Department of Energy (no. DE-AC02-05CH11231).

Data Availability Statement

Illumina sequencing data of FN75 are available at Sequence Read Archive (SRA) under the accession number SRR10693058. RNA-seq data are available at the National Genomics Data Center Genome Sequence Archive [55,56] under the accession number PRJCA010008. The accession numbers for genes are DHD6 (AP014961.1), Se14 (XM_015774997.2), PHYC (AF141942.1), Ehd1 (AB477988.1), Hd3a (AB052942.1), and RFT1 (AB838517.1).

Acknowledgments

We thank G.L. Wang and Y. Ning for pRGE and pRHV vectors. X. Guo for the pSPYCE (NR)173, pSPYCE (MR), and pGWB5xx-3Flag-GFP vectors, K. Xie for the pRGEB32 vector, J. Huang for H2B-mcherry marker, Y. Fang for pGreenII0800-Luc, pGreenII62-SK, and pET32a vectors, Rory N Pruitt, Kenichi Tsuda, Zhibing Lai, and Anum Bashir for the critical reading of the manuscript.

Conflicts of Interest

G.L., Q.S., and L.S. are co-inventors on a provisional patent application 2024110671720.

References

  1. Sha, G.; Sun, P.; Kong, X.; Han, X.; Sun, Q.; Fouillen, L.; Zhao, J.; Li, Y.; Yang, L.; Wang, Y.; et al. Genome editing of a rice CDP-DAG synthase confers multipathogen resistance. Nature 2023, 618, 1017–1023. [Google Scholar] [CrossRef]
  2. Gutaker, R.M.; Groen, S.C.; Bellis, E.S.; Choi, J.Y.; Pires, I.S.; Bocinsky, R.K.; Slayton, E.R.; Wilkins, O.; Castillo, C.C.; Negrão, S.; et al. Genomic history and ecology of the geographic spread of rice. Nat. Plants 2020, 6, 492–502. [Google Scholar] [CrossRef]
  3. Vicentini, G.; Biancucci, M.; Mineri, L.; Chirivì, D.; Giaume, F.; Miao, Y.; Kyozuka, J.; Brambilla, V.; Betti, C.; Fornara, F. Environmental control of rice flowering time. Plant Commun. 2023, 4, 100610. [Google Scholar] [CrossRef] [PubMed]
  4. Tamaki, S.; Matsuo, S.; Wong, H.L.; Yokoi, S.; Shimamoto, K. Hd3a protein is a mobile flowering signal in rice. Science 2007, 316, 1033–1036. [Google Scholar] [CrossRef] [PubMed]
  5. Komiya, R.; Ikegami, A.; Tamaki, S.; Yokoi, S.; Shimamoto, K. Hd3a and RFT1 are essential for flowering in rice. Development 2008, 135, 767–774. [Google Scholar] [CrossRef]
  6. Itoh, H.; Nonoue, Y.; Yano, M.; Izawa, T. A pair of floral regulators sets critical day length for Hd3a florigen expression in rice. Nat. Genet. 2010, 42, 635–638. [Google Scholar] [CrossRef] [PubMed]
  7. Song, Y.H.; Shim, J.S.; Kinmonth-Schultz, H.A.; Imaizumi, T. Photoperiodic flowering: Time measurement mechanisms in leaves. Annu. Rev. Plant Biol. 2015, 66, 441–464. [Google Scholar] [CrossRef]
  8. Zong, W.; Ren, D.; Huang, M.; Sun, K.; Feng, J.; Zhao, J.; Xiao, D.; Xie, W.; Liu, S.; Zhang, H.; et al. Strong photoperiod sensitivity is controlled by cooperation and competition among Hd1, Ghd7 and DTH8 in rice heading. New Phytol. 2021, 229, 1635–1649. [Google Scholar] [CrossRef]
  9. Sun, C.; Chen, D.; Fang, J.; Wang, P.; Deng, X.; Chu, C. Understanding the genetic and epigenetic architecture in complex network of rice flowering pathways. Protein Cell 2014, 5, 889–898. [Google Scholar] [CrossRef]
  10. Zhao, T.; Zhan, Z.; Jiang, D. Histone modifications and their regulatory roles in plant development and environmental memory. J. Genet. Genom. 2019, 46, 467–476. [Google Scholar] [CrossRef]
  11. Takano, M.; Inagaki, N.; Xie, X.; Yuzurihara, N.; Hihara, F.; Ishizuka, T.; Yano, M.; Nishimura, M.; Miyao, A.; Hirochika, H.; et al. Distinct and cooperative functions of phytochromes A, B, and C in the control of deetiolation and flowering in rice. Plant Cell 2005, 17, 3311–3325. [Google Scholar] [CrossRef]
  12. Yokoo, T.; Saito, H.; Yoshitake, Y.; Xu, Q.; Asami, T.; Tsukiyama, T.; Teraishi, M.; Okumoto, Y.; Tanisaka, T. Se14, encoding a JmjC domain-containing protein, plays key roles in long-day suppression of rice flowering through the demethylation of H3K4me3 of RFT1. PLoS ONE 2014, 9, e96064. [Google Scholar] [CrossRef]
  13. Doi, K.; Izawa, T.; Fuse, T.; Yamanouchi, U.; Kubo, T.; Shimatani, Z.; Yano, M.; Yoshimura, A. Ehd1, a B-type response regulator in rice, confers short-day promotion of flowering and controls FT-like gene expression independently of Hd1. Genes Dev. 2004, 18, 926–936. [Google Scholar] [CrossRef]
  14. Zhao, J.; Chen, H.; Ren, D.; Tang, H.; Qiu, R.; Feng, J.; Long, Y.; Niu, B.; Chen, D.; Zhong, T.; et al. Genetic interactions between diverged alleles of Early heading date 1 (Ehd1) and Heading date 3a (Hd3a)/ RICE FLOWERING LOCUS T1 (RFT1) control differential heading and contribute to regional adaptation in rice (Oryza sativa). New Phytol. 2015, 208, 936–948. [Google Scholar] [CrossRef]
  15. Choi, S.C.; Lee, S.; Kim, S.R.; Lee, Y.S.; Liu, C.; Cao, X.; An, G. Trithorax group protein Oryza sativa Trithorax1 controls flowering time in rice via interaction with Early heading date3. Plant Physiol. 2014, 164, 1326–1337. [Google Scholar] [CrossRef] [PubMed]
  16. Gao, H.; Zheng, X.M.; Fei, G.; Chen, J.; Jin, M.; Ren, Y.; Wu, W.; Zhou, K.; Sheng, P.; Zhou, F.; et al. Ehd4 encodes a novel and Oryza-genus-specific regulator of photoperiodic flowering in rice. PLoS Genet. 2013, 9, e1003281. [Google Scholar] [CrossRef] [PubMed]
  17. Jiang, P.; Wang, S.; Zheng, H.; Li, H.; Zhang, F.; Su, Y.; Xu, Z.; Lin, H.; Qian, Q.; Ding, Y. SIP1 participates in regulation of flowering time in rice by recruiting OsTrx1 to Ehd1. New Phytol. 2018, 219, 422–435. [Google Scholar] [CrossRef]
  18. Matsubara, K.; Yamanouchi, U.; Nonoue, Y.; Sugimoto, K.; Wang, Z.X.; Minobe, Y.; Yano, M. Ehd3, encoding a plant homeodomain finger-containing protein, is a critical promoter of rice flowering. Plant J. 2011, 66, 603–612. [Google Scholar] [CrossRef]
  19. Matsubara, K.; Yamanouchi, U.; Wang, Z.X.; Minobe, Y.; Izawa, T.; Yano, M. Ehd2, a rice ortholog of the maize INDETERMINATE1 gene, promotes flowering by up-regulating Ehd1. Plant Physiol. 2008, 148, 1425–1435. [Google Scholar] [CrossRef]
  20. Ryu, C.H.; Lee, S.; Cho, L.H.; Kim, S.L.; Lee, Y.S.; Choi, S.C.; Jeong, H.J.; Yi, J.; Park, S.J.; Han, C.D.; et al. OsMADS50 and OsMADS56 function antagonistically in regulating long day (LD)-dependent flowering in rice. Plant Cell Environ. 2009, 32, 1412–1427. [Google Scholar] [CrossRef] [PubMed]
  21. Zhang, X.; Feng, Q.; Miao, J.; Zhu, J.; Zhou, C.; Fan, D.; Lu, Y.; Tian, Q.; Wang, Y.; Zhan, Q.; et al. The WD40 domain-containing protein Ehd5 positively regulates flowering in rice (Oryza sativa). Plant Cell 2023, 35, 4002–4019. [Google Scholar] [CrossRef]
  22. Li, X.; Tian, X.; He, M.; Liu, X.; Li, Z.; Tang, J.; Mei, E.; Xu, M.; Liu, Y.; Wang, Z.; et al. bZIP71 delays flowering by suppressing Ehd1 expression in rice. J. Integr. Plant Biol. 2022, 64, 1352–1363. [Google Scholar] [CrossRef]
  23. Zhang, H.; Zhu, S.; Liu, T.; Wang, C.; Cheng, Z.; Zhang, X.; Chen, L.; Sheng, P.; Cai, M.; Li, C.; et al. DELAYED HEADING DATE1 interacts with OsHAP5C/D, delays flowering time and enhances yield in rice. Plant Biotechnol. J. 2019, 17, 531–539. [Google Scholar] [CrossRef]
  24. Brambilla, V.; Martignago, D.; Goretti, D.; Cerise, M.; Somssich, M.; de Rosa, M.; Galbiati, F.; Shrestha, R.; Lazzaro, F.; Simon, R.; et al. Antagonistic transcription factor complexes modulate the floral transition in rice. Plant Cell 2017, 29, 2801–2816. [Google Scholar] [CrossRef] [PubMed]
  25. Chai, J.; Zhu, S.; Li, C.; Wang, C.; Cai, M.; Zheng, X.; Zhou, L.; Zhang, H.; Sheng, P.; Wu, M.; et al. OsRE1 interacts with OsRIP1 to regulate rice heading date by finely modulating Ehd1 expression. Plant Biotechnol. J. 2021, 19, 300–310. [Google Scholar] [CrossRef] [PubMed]
  26. Wang, P.; Gong, R.; Yang, Y.; Yu, S. Ghd8 controls rice photoperiod sensitivity by forming a complex that interacts with Ghd7. BMC Plant Biol. 2019, 19, 462. [Google Scholar] [CrossRef] [PubMed]
  27. Xue, W.; Xing, Y.; Weng, X.; Zhao, Y.; Tang, W.; Wang, L.; Zhou, H.; Yu, S.; Xu, C.; Li, X.; et al. Natural variation in Ghd7 is an important regulator of heading date and yield potential in rice. Nat. Genet. 2008, 40, 761–767. [Google Scholar] [CrossRef]
  28. Zheng, T.; Sun, J.; Zhou, S.; Chen, S.; Lu, J.; Cui, S.; Tian, Y.; Zhang, H.; Cai, M.; Zhu, S.; et al. Post-transcriptional regulation of Ghd7 protein stability by phytochrome and OsGI in photoperiodic control of flowering in rice. New Phytol. 2019, 224, 306–320. [Google Scholar] [CrossRef]
  29. Mishra, A.K.; Puranik, S.; Prasad, M. Structure and regulatory networks of WD40 protein in plants. J. Plant Biochem. Biotechnol. 2012, 21, 32–39. [Google Scholar] [CrossRef]
  30. Jiang, P.; Wang, S.; Jiang, H.; Cheng, B.; Wu, K.; Ding, Y. The COMPASS-Like complex promotes flowering and panicle branching in rice. Plant Physiol. 2018, 176, 2761–2771. [Google Scholar] [CrossRef]
  31. Chen, W.; Chen, L.; Zhang, X.; Yang, N.; Guo, J.; Wang, M.; Ji, S.; Zhao, X.; Yin, P.; Cai, L.; et al. Convergent selection of a WD40 protein that enhances grain yield in maize and rice. Science 2022, 375, eabg7985. [Google Scholar] [CrossRef] [PubMed]
  32. Jain, R.; Jenkins, J.; Shu, S.; Chern, M.; Martin, J.A.; Copetti, D.; Duong, P.Q.; Pham, N.T.; Kudrna, D.A.; Talag, J.; et al. Genome sequence of the model rice variety KitaakeX. BMC Genom. 2019, 20, 905. [Google Scholar] [CrossRef] [PubMed]
  33. Li, G.; Chern, M.; Jain, R.; Martin, J.A.; Schackwitz, W.S.; Jiang, L.; Vega-Sanchez, M.E.; Lipzen, A.M.; Barry, K.W.; Schmutz, J.; et al. Genome-wide sequencing of 41 rice (Oryza sativa L.) mutated lines reveals diverse mutations induced by fast-neutron irradiation. Mol. Plant 2016, 9, 1078–1081. [Google Scholar] [CrossRef] [PubMed]
  34. Li, G.; Jain, R.; Chern, M.; Pham, N.T.; Martin, J.A.; Wei, T.; Schackwitz, W.S.; Lipzen, A.M.; Duong, P.Q.; Jones, K.C.; et al. The sequences of 1504 mutants in the model rice variety Kitaake facilitate rapid functional genomic studies. Plant Cell 2017, 29, 1218–1231. [Google Scholar] [CrossRef] [PubMed]
  35. Lee, S.J.; Kang, K.; Lim, J.H.; Paek, N.C. Natural alleles of CIRCADIAN CLOCK ASSOCIATED1 contribute to rice cultivation by fine-tuning flowering time. Plant Physiol. 2022, 190, 640–656. [Google Scholar] [CrossRef]
  36. Wang, W.; Mauleon, R.; Hu, Z.; Chebotarov, D.; Tai, S.; Wu, Z.; Li, M.; Zheng, T.; Fuentes, R.R.; Zhang, F.; et al. Genomic variation in 3010 diverse accessions of Asian cultivated rice. Nature 2018, 557, 43–49. [Google Scholar] [CrossRef]
  37. Fiorucci, A.S.; Bourbousse, C.; Concia, L.; Rougée, M.; Deton-Cabanillas, A.F.; Zabulon, G.; Layat, E.; Latrasse, D.; Kim, S.K.; Chaumont, N.; et al. Arabidopsis S2Lb links AtCOMPASS-like and SDG2 activity in H3K4me3 independently from histone H2B monoubiquitination. Genome Biol. 2019, 20, 100. [Google Scholar] [CrossRef]
  38. Kapolas, G.; Beris, D.; Katsareli, E.; Livanos, P.; Zografidis, A.; Roussis, A.; Milioni, D.; Haralampidis, K. APRF1 promotes flowering under long days in Arabidopsis thaliana. Plant Sci. 2016, 253, 141–153. [Google Scholar] [CrossRef]
  39. Osugi, A.; Itoh, H.; Ikeda-Kawakatsu, K.; Takano, M.; Izawa, T. Molecular dissection of the roles of phytochrome in photoperiodic flowering in rice. Plant Physiol. 2011, 157, 1128–1137. [Google Scholar] [CrossRef]
  40. Zhang, B.; Liu, H.; Qi, F.; Zhang, Z.; Li, Q.; Han, Z.; Xing, Y. Genetic interactions among Ghd7, Ghd8, OsPRR37 and Hd1 contribute to large variation in heading date in rice. Rice 2019, 12, 48. [Google Scholar] [CrossRef]
  41. Koo, B.H.; Yoo, S.C.; Park, J.W.; Kwon, C.T.; Lee, B.D.; An, G.; Zhang, Z.; Li, J.; Li, Z.; Paek, N.C. Natural variation in OsPRR37 regulates heading date and contributes to rice cultivation at a wide range of latitudes. Mol. Plant 2013, 6, 1877–1888. [Google Scholar] [CrossRef]
  42. Yan, W.; Liu, H.; Zhou, X.; Li, Q.; Zhang, J.; Lu, L.; Liu, T.; Liu, H.; Zhang, C.; Zhang, Z.; et al. Natural variation in Ghd7.1 plays an important role in grain yield and adaptation in rice. Cell Res. 2013, 23, 969–971. [Google Scholar] [CrossRef]
  43. Shen, X.; Song, S.; Li, C.; Zhang, J. Synonymous mutations in representative yeast genes are mostly strongly non-neutral. Nature 2022, 606, 725–731. [Google Scholar] [CrossRef]
  44. Cai, M.; Zhu, S.; Wu, M.; Zheng, X.; Wang, J.; Zhou, L.; Zheng, T.; Cui, S.; Zhou, S.; Li, C.; et al. DHD4, a CONSTANS-like family transcription factor, delays heading date by affecting the formation of the FAC complex in rice. Mol. Plant 2021, 14, 330–343. [Google Scholar] [CrossRef] [PubMed]
  45. He, F.; Zhang, F.; Sun, W.; Ning, Y.; Wang, G.L. A versatile vector toolkit for functional analysis of rice genes. Rice 2018, 11, 27. [Google Scholar] [CrossRef]
  46. Xie, K.; Minkenberg, B.; Yang, Y. Boosting CRISPR/Cas9 multiplex editing capability with the endogenous tRNA-processing system. Proc. Natl. Acad. Sci. USA 2015, 112, 3570–3575. [Google Scholar] [CrossRef] [PubMed]
  47. Li, G.; An, L.; Yang, W.; Yang, L.; Wei, T.; Shi, J.; Wang, J.; Doonan, J.H.; Xie, K.; Fernie, A.R.; et al. Integrated biotechnological and AI innovations for crop improvement. Nature 2025, 643, 925–937. [Google Scholar] [CrossRef]
  48. Liu, H.; Ding, Y.; Zhou, Y.; Jin, W.; Xie, K.; Chen, L.L. CRISPR-P 2.0: An Improved CRISPR-Cas9 Tool for Genome Editing in Plants. Mol. Plant 2017, 10, 530–532. [Google Scholar] [CrossRef] [PubMed]
  49. Xie, X.; Ma, X.; Zhu, Q.; Zeng, D.; Li, G.; Liu, Y.G. CRISPR-GE: A convenient software toolkit for CRISPR-based genome editing. Mol. Plant 2017, 10, 1246–1249. [Google Scholar] [CrossRef]
  50. Zhao, J.; Chen, Y.; Ding, Z.; Zhou, Y.; Bi, R.; Qin, Z.; Yang, L.; Sun, P.; Sun, Q.; Chen, G.; et al. Identification of propranolol and derivatives that are chemical inhibitors of phosphatidate phosphatase as potential broad-spectrum fungicides. Plant Commun. 2024, 5, 100679. [Google Scholar] [CrossRef]
  51. Wang, R.; Deng, M.; Yang, C.; Yu, Q.; Zhang, L.; Zhu, Q.; Guo, X. A Qa-SNARE complex contributes to soybean cyst nematode resistance via regulation of mitochondria-mediated cell death. J. Exp. Bot. 2021, 72, 7145–7162. [Google Scholar] [CrossRef]
  52. Wang, C.C.; Yu, H.; Huang, J.; Wang, W.S.; Faruquee, M.; Zhang, F.; Zhao, X.Q.; Fu, B.Y.; Chen, K.; Zhang, H.L.; et al. Towards a deeper haplotype mining of complex traits in rice with RFGB v2.0. Plant Biotechnol. J. 2020, 18, 14–16. [Google Scholar] [CrossRef]
  53. Zhou, X.; Liao, H.; Chern, M.; Yin, J.; Chen, Y.; Wang, J.; Zhu, X.; Chen, Z.; Yuan, C.; Zhao, W.; et al. Loss of function of a rice TPR-domain RNA-binding protein confers broad-spectrum disease resistance. Proc. Natl. Acad. Sci. USA 2018, 115, 3174–3179. [Google Scholar] [CrossRef] [PubMed]
  54. Yang, Z.; Zhang, H.; Li, X.; Shen, H.; Gao, J.; Hou, S.; Zhang, B.; Mayes, S.; Bennett, M.; Ma, J.; et al. A mini foxtail millet with an Arabidopsis-like life cycle as a C4 model system. Nat. Plants 2020, 6, 1167–1178. [Google Scholar] [CrossRef] [PubMed]
  55. Chen, T.; Chen, X.; Zhang, S.; Zhu, J.; Tang, B.; Wang, A.; Dong, L.; Zhang, Z.; Yu, C.; Sun, Y.; et al. The genome sequence archive family: Toward explosive data growth and diverse data types. Genom. Proteom. Bioinf. 2021, 19, 578–583. [Google Scholar] [CrossRef] [PubMed]
  56. CNCB-NGDC Members and Partners. Database resources of the national genomics data center, china national center for bioinformation in 2024. Nucleic Acids Res. 2024, 52, D18–D32. [Google Scholar] [CrossRef]
Figure 1. The early flowering line FN75. (A) Line FN75 and the control line Kitaake (Kit) at the heading stage grown under natural long-day (LD) conditions. Bar, 10 cm. (B) Heading dates of Kitaake and FN75 under LD (in Wuhan) and natural short-day (SD) conditions (in Hainan) during winter. The heading date was scored from germination to the emergence of the panicle (heading day) from the main culm (n = 20). DAG, days after germination. (C) Major panicles of Kitaake and FN75. Bar, 5 cm. (D) Seed setting rates of Kitaake and FN75 (n = 15). (E) Plant height of Kitaake and FN75 (n = 10). (F) Grains of Kitaake and FN75. Bars, 1 cm. (G) Grain length and grain width of Kitaake and FN75 (n = 5). Data are shown as the mean ± SD, and asterisks indicate significant differences using the unpaired Student’s t-test (* p < 0.05, *** p < 0.001, **** p < 0.0001).
Figure 1. The early flowering line FN75. (A) Line FN75 and the control line Kitaake (Kit) at the heading stage grown under natural long-day (LD) conditions. Bar, 10 cm. (B) Heading dates of Kitaake and FN75 under LD (in Wuhan) and natural short-day (SD) conditions (in Hainan) during winter. The heading date was scored from germination to the emergence of the panicle (heading day) from the main culm (n = 20). DAG, days after germination. (C) Major panicles of Kitaake and FN75. Bar, 5 cm. (D) Seed setting rates of Kitaake and FN75 (n = 15). (E) Plant height of Kitaake and FN75 (n = 10). (F) Grains of Kitaake and FN75. Bars, 1 cm. (G) Grain length and grain width of Kitaake and FN75 (n = 5). Data are shown as the mean ± SD, and asterisks indicate significant differences using the unpaired Student’s t-test (* p < 0.05, *** p < 0.001, **** p < 0.0001).
Plants 14 03503 g001
Figure 2. The 2 bp deletion in gene DHD6 causes early flowering. (A) Integrative Genomics Viewer (IGV) snapshot of the 2 bp deletion in the sequenced heterozygous FN75 line. Sequence reads aligned to the KitaakeX (KIT) reference genome are marked in gray. (B) Gene structure of DHD6 in line FN75. The red line represents the deletion. The stop codon is marked purple. Gray boxes indicate exons and lines for introns. In protein structures, brown boxes indicate WD domains; aa, amino acid. (C) The 2 bp deletion on chromosome 5 of line FN75 co-segregates with the early flowering phenotype in the segregating F2 population. DAG, days after germination. Cleaved Amplified Polymorphic Sequence (CAPS) markers were used in genotyping. A large band indicates the presence of at least one parental allele in the plant. (D) Kitaake (Kit), FN75, and the complementation lines CO1 and CO2 at the heading stage. Bar, 10 cm. (E) Heading dates of Kitaake, FN75, CO1, and CO2 under natural long-day (LD) conditions (n = 15). For genotyping using the CAPS marker, three bands indicate the complementation lines. (F) Gene editing of DHD6, the sequence of the guide RNA (in purple) with the PAM sequence in blue. Gray boxes indicate exons and lines for introns. A 1 bp insertion and 4 bp deletion in the first exon of DHD6 were detected in the two independently edited lines KO1 and KO2. (G) Kitaake, FN75, KO1, and KO2 lines at the heading stage. Bar, 10 cm. (H) Heading dates of Kitaake, FN75, KO1, and KO2 lines under natural long-day (LD) conditions (n ≥ 18). Data are shown as the mean ± SD, and asterisks indicate significant differences using Tukey’s multiple comparisons test (**** p < 0.0001).
Figure 2. The 2 bp deletion in gene DHD6 causes early flowering. (A) Integrative Genomics Viewer (IGV) snapshot of the 2 bp deletion in the sequenced heterozygous FN75 line. Sequence reads aligned to the KitaakeX (KIT) reference genome are marked in gray. (B) Gene structure of DHD6 in line FN75. The red line represents the deletion. The stop codon is marked purple. Gray boxes indicate exons and lines for introns. In protein structures, brown boxes indicate WD domains; aa, amino acid. (C) The 2 bp deletion on chromosome 5 of line FN75 co-segregates with the early flowering phenotype in the segregating F2 population. DAG, days after germination. Cleaved Amplified Polymorphic Sequence (CAPS) markers were used in genotyping. A large band indicates the presence of at least one parental allele in the plant. (D) Kitaake (Kit), FN75, and the complementation lines CO1 and CO2 at the heading stage. Bar, 10 cm. (E) Heading dates of Kitaake, FN75, CO1, and CO2 under natural long-day (LD) conditions (n = 15). For genotyping using the CAPS marker, three bands indicate the complementation lines. (F) Gene editing of DHD6, the sequence of the guide RNA (in purple) with the PAM sequence in blue. Gray boxes indicate exons and lines for introns. A 1 bp insertion and 4 bp deletion in the first exon of DHD6 were detected in the two independently edited lines KO1 and KO2. (G) Kitaake, FN75, KO1, and KO2 lines at the heading stage. Bar, 10 cm. (H) Heading dates of Kitaake, FN75, KO1, and KO2 lines under natural long-day (LD) conditions (n ≥ 18). Data are shown as the mean ± SD, and asterisks indicate significant differences using Tukey’s multiple comparisons test (**** p < 0.0001).
Plants 14 03503 g002
Figure 3. Expression assays of DHD6 and other heading date-related genes in Kitaake (Kit) and FN75. (A) qRT-PCR assays of genes regulating heading date. Total RNA was extracted from leaves of 28-day-old Kitaake and FN75 plants grown under LD conditions (n = 3). OsActin was used as the internal control. Data are shown as the mean ± SD. (B) Relative expression of DHD6 in different rice tissues assayed using qRT-PCR (n = 6). FTL, first top leaf; FL, flag leaf. OsActin was used as the internal control. (C) Subcellular localization of the DHD6-GFP fusion protein in Nicotiana benthamiana leaf epidermal cells, which were co-transformed with the nuclear localization marker H2B-mCherry. Bars, 10 μm.
Figure 3. Expression assays of DHD6 and other heading date-related genes in Kitaake (Kit) and FN75. (A) qRT-PCR assays of genes regulating heading date. Total RNA was extracted from leaves of 28-day-old Kitaake and FN75 plants grown under LD conditions (n = 3). OsActin was used as the internal control. Data are shown as the mean ± SD. (B) Relative expression of DHD6 in different rice tissues assayed using qRT-PCR (n = 6). FTL, first top leaf; FL, flag leaf. OsActin was used as the internal control. (C) Subcellular localization of the DHD6-GFP fusion protein in Nicotiana benthamiana leaf epidermal cells, which were co-transformed with the nuclear localization marker H2B-mCherry. Bars, 10 μm.
Plants 14 03503 g003
Figure 4. DHD6 functions upstream of Ehd1. (A) Gene editing of Ehd1, the sequence of the guide RNA (in purple) with the PAM sequence in blue. Gray boxes indicate exons, and lines for introns. A 1 bp deletion and 1 bp insertion in the third exon of Ehd1 were detected in the lines ehd1 and dhd6 ehd1 (gene editing of Ehd1 in FN75). (B) Kitaake, dhd6, ehd1, and dhd6 ehd1 lines at the heading stage. Bar, 10 cm. (C) Heading dates of Kitaake, dhd6, ehd1, and dhd6 ehd1 lines under natural long-day (LD) conditions (n = 24). Data are shown as the mean ± SD, and asterisks indicate significant differences using Tukey’s multiple comparisons test (**** p < 0.0001).
Figure 4. DHD6 functions upstream of Ehd1. (A) Gene editing of Ehd1, the sequence of the guide RNA (in purple) with the PAM sequence in blue. Gray boxes indicate exons, and lines for introns. A 1 bp deletion and 1 bp insertion in the third exon of Ehd1 were detected in the lines ehd1 and dhd6 ehd1 (gene editing of Ehd1 in FN75). (B) Kitaake, dhd6, ehd1, and dhd6 ehd1 lines at the heading stage. Bar, 10 cm. (C) Heading dates of Kitaake, dhd6, ehd1, and dhd6 ehd1 lines under natural long-day (LD) conditions (n = 24). Data are shown as the mean ± SD, and asterisks indicate significant differences using Tukey’s multiple comparisons test (**** p < 0.0001).
Plants 14 03503 g004
Figure 5. Genetic interactions of DHD6 with genes PHYC and Se14 in regulating flowering time. (A) Gene structures and mutation sites of DHD6 (A), PHYC (B), and Se14 (C) in lines FN75, FN106, and FN367, respectively. (B) Kitaake (Kit), FN75 (a), FN106 (b), FN367 (c), double mutants dhd6 phyC (ab), dhd6 se14 (ac), phyC se14 (bc), and the triple mutant (abc) plants at 60 days post-germination. Bar, 10 cm. (C) Heading dates of Kitaake, a, b, c, and derived double and triple mutants under LD conditions. DAG, days after germination. (D) Kitaake, dhd6, and the dhd6 phyC se14 triple mutant line abc at the heading stage in the field. Bar, 10 cm. (E) Heading date of Kitaake, dhd6, and the dhd6 phyC se14 triple mutant line abc (n > 50). Data are shown as the mean ± SD, and asterisks indicate significant differences using the unpaired Student’s t-test (** p < 0.01, *** p < 0.001, **** p < 0.0001).
Figure 5. Genetic interactions of DHD6 with genes PHYC and Se14 in regulating flowering time. (A) Gene structures and mutation sites of DHD6 (A), PHYC (B), and Se14 (C) in lines FN75, FN106, and FN367, respectively. (B) Kitaake (Kit), FN75 (a), FN106 (b), FN367 (c), double mutants dhd6 phyC (ab), dhd6 se14 (ac), phyC se14 (bc), and the triple mutant (abc) plants at 60 days post-germination. Bar, 10 cm. (C) Heading dates of Kitaake, a, b, c, and derived double and triple mutants under LD conditions. DAG, days after germination. (D) Kitaake, dhd6, and the dhd6 phyC se14 triple mutant line abc at the heading stage in the field. Bar, 10 cm. (E) Heading date of Kitaake, dhd6, and the dhd6 phyC se14 triple mutant line abc (n > 50). Data are shown as the mean ± SD, and asterisks indicate significant differences using the unpaired Student’s t-test (** p < 0.01, *** p < 0.001, **** p < 0.0001).
Plants 14 03503 g005
Figure 6. Natural variation in DHD6 is associated with the heading date. (A) Single nucleotide polymorphisms (SNPs) in DHD6 of 3K rice varieties. Based on these SNPs, rice varieties are divided into five haplotypes (DHD6a–e). Polymorphic nucleotides are shown in green boxes, with the Nipponbare sequence as reference. (B) Heading dates of different haplotypes of 3K rice varieties. The number of rice varieties for each haplotype is shown below each boxplot. Different letters indicate significant differences according to the one-way ANOVA and Tukey’s multiple comparisons test. (C) Distribution of the five haplotypes in subpopulations of rice. Aus, Aus rice varieties; Bas, Basmati; GJ, Geng/Japonica; XI, Xian/indica; Admix, accessions that cannot be clearly classified. (D) Geographic distribution of the five haplotypes of DHD6. (E) Model of DHD6 and other flowering-time genes regulating flowering under long-day and short-day conditions.
Figure 6. Natural variation in DHD6 is associated with the heading date. (A) Single nucleotide polymorphisms (SNPs) in DHD6 of 3K rice varieties. Based on these SNPs, rice varieties are divided into five haplotypes (DHD6a–e). Polymorphic nucleotides are shown in green boxes, with the Nipponbare sequence as reference. (B) Heading dates of different haplotypes of 3K rice varieties. The number of rice varieties for each haplotype is shown below each boxplot. Different letters indicate significant differences according to the one-way ANOVA and Tukey’s multiple comparisons test. (C) Distribution of the five haplotypes in subpopulations of rice. Aus, Aus rice varieties; Bas, Basmati; GJ, Geng/Japonica; XI, Xian/indica; Admix, accessions that cannot be clearly classified. (D) Geographic distribution of the five haplotypes of DHD6. (E) Model of DHD6 and other flowering-time genes regulating flowering under long-day and short-day conditions.
Plants 14 03503 g006
Disclaimer/Publisher’s Note: The statements, opinions and data contained in all publications are solely those of the individual author(s) and contributor(s) and not of MDPI and/or the editor(s). MDPI and/or the editor(s) disclaim responsibility for any injury to people or property resulting from any ideas, methods, instructions or products referred to in the content.

Share and Cite

MDPI and ACS Style

Sun, Q.; Song, L.; Zhao, J.; Yun, J.; Guo, Z.; Sha, G.; Yang, L.; Li, R.; Jain, R.; Araujo Junior, A.T.d.; et al. DHD6 Delays Flowering in Rice by Negatively Regulating the Expression of Ehd1. Plants 2025, 14, 3503. https://doi.org/10.3390/plants14223503

AMA Style

Sun Q, Song L, Zhao J, Yun J, Guo Z, Sha G, Yang L, Li R, Jain R, Araujo Junior ATd, et al. DHD6 Delays Flowering in Rice by Negatively Regulating the Expression of Ehd1. Plants. 2025; 14(22):3503. https://doi.org/10.3390/plants14223503

Chicago/Turabian Style

Sun, Qiping, Le Song, Juan Zhao, Jinxia Yun, Zhenhua Guo, Gan Sha, Lei Yang, Renjian Li, Rashmi Jain, Artur Teixeira de Araujo Junior, and et al. 2025. "DHD6 Delays Flowering in Rice by Negatively Regulating the Expression of Ehd1" Plants 14, no. 22: 3503. https://doi.org/10.3390/plants14223503

APA Style

Sun, Q., Song, L., Zhao, J., Yun, J., Guo, Z., Sha, G., Yang, L., Li, R., Jain, R., Araujo Junior, A. T. d., He, Z., Wang, Y., Yang, Q., Xu, J., Li, X., Ronald, P. C., & Li, G. (2025). DHD6 Delays Flowering in Rice by Negatively Regulating the Expression of Ehd1. Plants, 14(22), 3503. https://doi.org/10.3390/plants14223503

Note that from the first issue of 2016, this journal uses article numbers instead of page numbers. See further details here.

Article Metrics

Back to TopTop