Development and Application of Tetra/Penta-Nucleotide SSR Markers for Paternal Identification in the Tea Plant (Camellia sinensis)
Abstract
1. Introduction
2. Results and Analysis
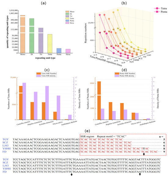
2.1. Tetra/Penta-SSR Loci Distribution in the Plant Genomes
2.2. Tetra/Penta-SSR Markers Development for Tea Plants
2.3. Marker Polymorphism
2.4. Parental Relationship Analysis Using Samples with Known Parents
2.5. Analysis of Results for Unknown Parental Materials
3. Discussion
3.1. High Abundance of Tetra/Penta-SSRs in the Tea Plant Genome
3.2. Criteria for Molecular Markers in Parentage Analyses
3.3. Parentage Determination Criteria in Tea Plants
3.4. The Application Scope and Limitations
4. Materials and Methods
4.1. Plant Materials and DNA Extraction
4.2. SSR Loci and Marker Primer Design
4.3. PCR Amplification and Allele Detection
4.4. Data Collection and Analysis
5. Conclusions
Supplementary Materials
Author Contributions
Funding
Data Availability Statement
Conflicts of Interest
References
- Xia, E.H.; Tong, W.; Wu, Q.; Wei, S.; Zhao, J.; Zhang, Z.-Z.; Wei, C.-L.; Wan, X.-C. Tea plant genomics: Achievements, challenges and perspectives. Hortic. Res. 2020, 7, 7. [Google Scholar] [CrossRef]
- Wang, X.C.; Wang, L.; Hao, X.Y.; Li, N.N. Retrospect and prospect of development and innovation of tea plant genetics and breeding in China. J. Huazhong Agric. Univ. 2022, 41, 1–8. [Google Scholar]
- Gunasekare, M. Applications of molecular markers to the genetic improvement of Camellia sinensis L.(tea)-a review. J. Hortic. Sci. Biotechnol. 2007, 82, 161–169. [Google Scholar]
- Karunarathna, K.; Mewan, K.; Weerasena, O.; Perera, S.; Edirisinghe, E. A functional molecular marker for detecting blister blight disease resistance in tea (Camellia sinensis L.). Plant Cell Rep. 2021, 40, 351–359. [Google Scholar] [PubMed]
- Lubanga, N.; Massawe, F.; Mayes, S. Genomic and pedigree-based predictive ability for quality traits in tea (Camellia sinensis (L.) O. Kuntze). Euphytica 2021, 217, 32. [Google Scholar] [CrossRef]
- Hongchun, C.; Huang, H.; Zheng, X.; Yun, Z.; Zhang, J.; Cun, A.; Daliang, S.; Ligeng, D. Suitability of white tea made from new tea varieties (lines) of Fuyun Hybrid offspring. Shipin Gongye Ke-Ji 2023, 44, 332–341. [Google Scholar]
- Chen, L.; Qu, H.; Xia, L.; Liu, Y.; Jiang, H.; Sun, Y.; Liang, M.; Jiang, C. Transcriptome profiling of the fertile parent and sterile hybrid in tea plant flower buds. Hereditas 2019, 156, 12. [Google Scholar] [CrossRef]
- Liang, Y.R.; Shi, M. Advances in Tea Plant Genetics and Breeding. J. Tea Sci. 2015, 35, 103–109. [Google Scholar]
- Li, J.W.; Li, H.; Liu, Z.W.; Wang, Y.X.; Chen, Y.; Yang, N.; Hu, Z.H.; Li, T.; Zhuang, J. Molecular markers in tea plant (Camellia sinensis): Applications to evolution, genetic identification, and molecular breeding. Plant Physiol. Biochem. 2023, 198, 107704. [Google Scholar] [CrossRef]
- Li, X.; Shi, Z.; Liu, C.; Luo, J.; Shen, C.; Gong, Z. Parentage identification of filial generation tea plants from “Yunnan Daye” and “Rucheng Baimao” with RAPD method. J. Tea Sci. 2001, 21, 99–102. [Google Scholar]
- Tan, L.Q.; Peng, M.; Xu, L.Y.; Wang, L.Y.; Chen, S.X.; Zou, Y.; Qi, G.N.; Cheng, H. Fingerprinting 128 Chinese clonal tea cultivars using SSR markers provides new insights into their pedigree relationships. Tree Genet. Genomes 2015, 11, 90. [Google Scholar] [CrossRef]
- Tan, L.Q.; Cui, D.; Wang, L.B.; Liu, Q.L.; Zhang, D.Y.; Hu, X.L.; Fu, Y.D.; Chen, S.X.; Zou, Y.; Chen, W. Genetic analysis of the early bud flush trait of tea plants (Camellia sinensis) in the cultivar “Emei Wenchun” and its open-pollinated offspring. Hortic. Res. 2022, 9, uhac086. [Google Scholar] [CrossRef] [PubMed]
- Liu, S.R.; An, Y.L.; Li, F.D.; Li, S.J.; Liu, L.L.; Zhou, Q.Y.; Zhao, S.Q.; Wei, C.L. Genome-wide identification of simple sequence repeats and development of polymorphic SSR markers for genetic studies in tea plant (Camellia sinensis). Mol. Breed. 2018, 38, 59. [Google Scholar] [CrossRef]
- Butler, J.M. Fundamentals of Forensic DNA Typing; Academic Press: Oxford, UK, 2009. [Google Scholar]
- Tan, L.Q.; Liu, Q.L.; Zhou, B.; Yang, C.J.; Zou, X.; Yu, Y.Y.; Wang, Y.; Hu, J.H.; Zou, Y.; Chen, S.X. Paternity analysis using SSR markers reveals that the anthocyanin-rich tea cultivar “Ziyan” is self-compatible. Sci. Hortic. 2019, 245, 258–262. [Google Scholar] [CrossRef]
- Gu, C.; Ma, L.; Wu, Z.; Chen, K.; Wang, Y. Comparative analyses of chloroplast genomes from 22 Lythraceae species: Inferences for phylogenetic relationships and genome evolution within Myrtales. BMC Plant Biol. 2019, 19, 281. [Google Scholar] [CrossRef]
- Tariq, A.; Meng, M.; Jiang, X.; Bolger, A.; Beier, S.; Buchmann, J.P.; Fernie, A.R.; Wen, W.; Usadel, B. In-depth exploration of the genomic diversity in tea varieties based on a newly constructed pangenome of Camellia sinensis. Plant J. 2024, 119, 2096–2115. [Google Scholar] [CrossRef]
- Tan, L.Q.; Wang, L.Y.; Xu, L.Y.; Wu, L.Y.; Peng, M.; Zhang, C.C.; Wei, K.; Bai, P.X.; Li, H.L.; Cheng, H. SSR-based genetic mapping and QTL analysis for timing of spring bud flush, young shoot color, and mature leaf size in tea plant (Camellia sinensis). Tree Genet. Genomes 2016, 12, 52. [Google Scholar] [CrossRef]
- Cui, Z.; Zheng, S.; Wang, S.; Wu, B.; Zhou, L.; Liu, Z.; Zheng, Y.; Sun, X. Establishment and application of multiplex microsatellite genotyping for parentage assignment in Manila clam Ruditapes philippinarum. Aquac. Rep. 2024, 35, 102018. [Google Scholar] [CrossRef]
- Zhao, X.; Qiu, Q.; Li, C.; Fu, D.; Hu, X.; Gao, S.; Zhu, Y.; Mu, H.; Wang, R.; Yang, H. Genome-based development of 15 microsatellite markers in fluorescent multiplexes for parentage testing in captive tigers. PeerJ 2020, 8, e8939. [Google Scholar] [CrossRef]
- Suárez-Menéndez, M.; Bérubé, M.; Bachmann, L.; Best, P.; Davison, N.; Heide-Jørgensen, M.P.; Lesage, V.; Oosting, T.; Prieto, R.; Ramp, C. Baleen whale microsatellite panel for individual identification and parentage assignment in Mysticeti. Glob. Ecol. Conserv. 2024, 51, e02947. [Google Scholar] [CrossRef]
- Dakin, E.; Avise, J. Microsatellite null alleles in parentage analysis. Heredity 2004, 93, 504–509. [Google Scholar] [CrossRef]
- Hackett, C.A.; Wachira, F.N.; Paul, S.; Powell, W.; Waugh, R. Construction of a genetic linkage map for Camellia sinensis (tea). Heredity 2000, 85, 346–355. [Google Scholar] [CrossRef]
- Chen, X.; Hao, S.; Wang, L.; Fang, W.; Wang, Y.; Li, X. Late-acting self-incompatibility in tea plant (Camellia sinensis). Biologia 2012, 67, 347–351. [Google Scholar] [CrossRef]
- Tan, L.Q.; Wang, L.B.; Zhou, B.; Liu, Q.L.; Chen, S.X.; Sun, D.L.; Zou, Y.; Chen, W.; Li, P.W.; Tang, Q. Comparative transcriptional analysis reveled genes related to short winter-dormancy regulation in Camellia sinensis. Plant Growth Regul. 2020, 92, 401–415. [Google Scholar] [CrossRef]
- Green, M.; Sambrook, J. The basic polymerase chain reaction (PCR). Cold Spring Harb. Protoc. 2018, 2018, 436–444. [Google Scholar] [CrossRef] [PubMed]
- Tan, L.Q. Development of SSR Markers and Construction of Genetic Linkage Map in Tea Plant. Master’s Thesis, Sichuan Agricultural University, Yaan, China, 2013. [Google Scholar]
- Peakall, R.; Smouse, P. GENALEX 6: Genetic analysis in Excel. Population genetic software for teaching and research. Mol. Ecol. Notes 2006, 6, 288–295. [Google Scholar] [CrossRef]
- Kalinowski, S.T.; Taper, M.L.; Marshall, T.C. Revising how the computer program CERVUS accommodates genotyping error increases success in paternity assignment. Mol. Ecol. 2007, 16, 1099–1106. [Google Scholar] [CrossRef]
- Zhao, S.M.; Zhang, S.H.; Que, T.Z.; Zhao, Z.M.; Lin, Y.; Li, L.; Li, C.T. Establishment of universal algorithms for commonly used kinship indices between two individuals. Fa Yi Xue Za Zhi 2011, 27, 330–333. [Google Scholar]


| Marker ID | Forward Primer Sequence | Reverse Primer Sequence | Motif | Chromosome |
|---|---|---|---|---|
| CsTetra01 | AAGTGCTAATTTGCTCGG | AAACCCTAGTCCCAGTAA | (TTAA)5 | 1 |
| CsTetra02 | GGCAGATCCAAGAAGGTG | AACAGAGTTGCTCGGAAG | (ATCA)6 | 2 |
| CsTetra03 | ACACGAGTTCTTTGGATT | CGTTACAACACCGATAGT | (TTAT)6 | 11 |
| CsTetra04 | TCAGGTGATGTCAAGCAT | TCCATCCTAATCAAACTAAT | (AAAT)5 | 2 |
| CsTetra05 | TTTCCCTACAAACTAAGAC | TGAGCACCCACTACATTC | (TTTA)5 | 4 |
| CsTetra06 | GTGTTCTGGGTTATCTTT | AATCCATTGCTAGTAGTGT | (GTTT)5 | 5 |
| CsTetra07 | GCTATAAACCCCAACCAA | GTCTGCATCATCAACCATAT | (ATAG)7 | 12 |
| CsTetra08 | ACAACACTCTTGGGTTCC | TGTGGGGTAATTCAAATC | (TTTA)5 | 15 |
| CsTetra09 | AATAGGTGGACAGGTGAG | TGATCCCAATATGATGTG | (ATAA)5 | 11 |
| CsTetra10 | TTCACTGCTTATGCTTGT | CAGGGTTATCCCTCACTA | (TATT)5 | 4 |
| CsTetra11 | TACAAAGAACTCGGAAGA | GACCCATAAATTACCTGA | (TCAC)5 | 10 |
| CsTetra12 | TTTCTGTTTTAATTCCCTTTGC | GGGTTGGTTTTGCCCTCT | (TGTT)5 | 8 |
| CsTetra13 | AAACCAAATCCACCATCT | AAGGGAATCTACTTGAATGA | (TTTG)5 | 9 |
| CsTetra14 | AGGTGGTAACAAGTCTCA | AAGTCACAAGCAGCAAAG | (TATC)7 | 2 |
| CsTetra15 | TGGGATGAGACAAAGGAG | GGGGAGGAGTTGAAATATGAAA | (GATG)6 | 13 |
| CsTetra16 | TATTTTCCGTTTGTTCTAAG | ACATCCAAACCAACCTCT | (TTTC)6 | 12 |
| CsTetra17 | TCTTGTCTCGTCGCTTCT | CAATTCATTACATCAAACCC | (ATCT)5 | 9 |
| CsTetra18 | TGTGCTCTGTTCTTGGTA | ATGAAGTAAAATAGGTCC | (ATTT)5 | 12 |
| CsTetra19 | ATTTCCAGCAATCCGTCG | CAATGCCAATAAAACAACAA | (ATGT)8 | 5 |
| CsTetra20 | TTGCTTCCACCGACAGAT | AGGGCAGGGCATAGATAA | (ATTT)5 | 13 |
| CsPenta01 | GAAGCGCATCTTTAACAGCC | ACAAAATGGAGACCGACCAC | (TGATG)5 | 14 |
| CsPenta03 | GAAGAACAAGTGTCGGGGAA | TCGGAGGTACAAAACTCATCTC | (GAGTT)5 | 4 |
| CsPenta04 | ACTCACACAAACCCGAAAGG | GGTTCAAATCAAGCTCGCTC | (GAAAA)6 | 5 |
| CsPenta09 | GCTGTGGACTTCGTAATCTGTT | GCAGCACTGTCCTTGATGG | (CCATA)5 | 4 |
| CsPenta11 | GTGCCACTGCTCTCCAACT | AACTGAATCGAGTCCGACCTTA | (CAACC)5 | 7 |
| CsPenta13 | GCTTCTCCTAGAGCAACATCTT | TTGGCTGGGTCATCTGGTTT | (CAAAC)6 | 9 |
| CsPenta14 | AGGAGGAGGAGGATGGAAGG | GCTTGTCAGGCATCACTCTAAG | (GAGGA)5 | 10 |
| CsPenta20 | GTTCCACTTAGCCCATCA | ATCCCAATCCAAACCAAA | (TGAGT)5 | 1 |
| CsPenta23 | CTAAATCCTTAGGTATCC | ATCTCAACAATTATCTGC | (TTTTG)5 | 5 |
| CsPenta27 | TCAGAACTTGGTGAACTCA | GGATTGGAGATGCTCTTAG | (TTTTG)5 | 3 |
| Marker | NA | Repeat Number (n) | NE | I | HO | HE | PIC |
|---|---|---|---|---|---|---|---|
| CsTetra01 | 2 | 3,5 | 1.066 | 0.141 | 0.064 | 0.062 | 0.06 |
| CsTetra02 | 4 | 3,5,6,8 | 1.776 | 0.799 | 0.521 | 0.437 | 0.388 |
| CsTetra03 | 2 | 6,7 | 1.045 | 0.107 | 0.044 | 0.043 | 0.043 |
| CsTetra04 | 2 | 4,5 | 1.112 | 0.208 | 0.106 | 0.101 | 0.096 |
| CsTetra05 | 10 | 1a,2,3,4,5,5a,6,7,9,11 | 6.019 | 1.967 | 0.851 | 0.834 | 0.814 |
| CsTetra06 | 6 | 4,5,6,7,9,9a | 2.147 | 1.091 | 0.354 | 0.534 | 0.503 |
| CsTetra07 | 6 | 3,4,4a,6,7,8 | 3.125 | 1.297 | 0.667 | 0.68 | 0.627 |
| CsTetra08 | 4 | 4,5,6,7 | 1.295 | 0.497 | 0.25 | 0.228 | 0.218 |
| CsTetra09 | 3 | 3,4,5 | 1.411 | 0.565 | 0.083 | 0.291 | 0.272 |
| CsTetra10 | 3 | 4,5,6 | 1.922 | 0.789 | 0.383 | 0.48 | 0.405 |
| CsTetra11 | 5 | 4,5,6,8,9 | 3.238 | 1.316 | 0.25 | 0.691 | 0.636 |
| CsTetra12 | 2 | 4,5 | 1.958 | 0.682 | 0.313 | 0.489 | 0.37 |
| CsTetra13 | 5 | 4,5,6,6a,7 | 2.079 | 0.982 | 0.479 | 0.519 | 0.475 |
| CsTetra14 | 7 | 2,3,4,5,6,7,9 | 3.856 | 1.522 | 0.771 | 0.741 | 0.702 |
| CsTetra15 | 6 | 2,3,4,5,6,7 | 2.69 | 1.188 | 0.708 | 0.628 | 0.56 |
| CsTetra16 | 6 | 2,4,5,6,7,8 | 3.103 | 1.334 | 0.583 | 0.678 | 0.628 |
| CsTetra17 | 5 | 5,6,7,8,9 | 1.384 | 0.617 | 0.238 | 0.277 | 0.266 |
| CsTetra18 | 6 | 1,2a,4,5,6,7 | 2.225 | 0.934 | 0.638 | 0.55 | 0.45 |
| CsTetra19 | 8 | 2,3,4,5,6,7,8,9 | 3.093 | 1.417 | 0.688 | 0.677 | 0.637 |
| CsTetra20 | 2 | 3,4 | 1.311 | 0.4 | 0.225 | 0.237 | 0.209 |
| CsPenta01 | 3 | 5,6,7 | 2.542 | 1.013 | 0.708 | 0.607 | 0.538 |
| CsPenta03 | 4 | 5,6,7,8 | 2.621 | 1.068 | 0.689 | 0.619 | 0.54 |
| CsPenta04 | 5 | 3,4,5,6,7 | 2.848 | 1.306 | 0.787 | 0.649 | 0.613 |
| CsPenta09 | 4 | 4,5,6,7 | 1.905 | 0.816 | 0.563 | 0.475 | 0.403 |
| CsPenta11 | 4 | 4,5,6,6a | 1.357 | 0.534 | 0.298 | 0.263 | 0.245 |
| CsPenta13 | 5 | 6,7,8,9,10 | 2.586 | 1.205 | 0.463 | 0.613 | 0.573 |
| CsPenta14 | 5 | 5,6,7,8,9 | 1.398 | 0.626 | 0.298 | 0.285 | 0.272 |
| CsPenta20 | 4 | 5,6,7,9 | 2.064 | 0.942 | 0.542 | 0.515 | 0.468 |
| CsPenta23 | 6 | 4,5,6,6a,7,8a | 2.07 | 1.046 | 0.354 | 0.517 | 0.482 |
| CsPenta27 | 8 | 1,2,3,4,5,6,7,8 | 5.085 | 1.926 | 0.684 | 0.803 | 0.778 |
| Indicators for Parent–Child Relationships | Minimum | Maximum | Mean |
|---|---|---|---|
| Pair mismatches with female parent (EW) | 0 | 0 | 0 |
| Pair CPI with female parent (EW) | 7.31 × 104 | 3.06 × 107 | 1.49 × 107 |
| Pair mismatches with male parent | 0 | 0 | 0 |
| Pair CPI with male parent (CM217) | 1.16 × 103 | 2.72 × 105 | 5.45 × 104 |
| Trio-mismatches with the two real parents | 0 | 0 | 0 |
| Trio-CPI with the two real parents | 1.12 × 105 | 5.5 × 106 | 1.18 × 106 |
| Pair mismatches with 46 accessions except the real parents | 0 | 11 | 5.13 |
| Trio-mismatches with EW and 46 unrelated male parents | 1 | 14 | 7.96 |
| Indicators for Parent–Child Relationships | FD × CC (n = 13) | CC × FD (n = 28) | ||||
|---|---|---|---|---|---|---|
| Minimum | Maximum | Mean | Minimum | Maximum | Mean | |
| Pair mismatches with female parent | 0 | 0 | 0 | 0 | 0 | 0 |
| Pair CPI with female parent | 1.11 × 103 | 1.27 × 105 | 2.51 × 104 | 9.24 × 101 | 6.45 × 106 | 8.34 × 105 |
| Pair mismatches with male parent | 0 | 0 | 0 | 0 | 0 | 0 |
| Pair CPI with male parent | 5.6 × 103 | 1.67 × 107 | 2.17 × 106 | 1.14 × 102 | 2.79 × 105 | 2.02 × 104 |
| Trio-mismatches with the two real parents | 0 | 1 | 0.23 | 0 | 1 | 0.18 |
| Trio-CPI with the two real parents | 1.10 × 104 | 2.12 × 108 | 2.64 × 107 | 1.27 × 104 | 3.68 × 107 | 2.17 × 106 |
| Pair mismatches with 46 accessions except the real parents | 0 | 12 | 4.54 | 0 | 11 | 4.42 |
| Trio-mismatches with real female parent and 46 unrelated male parents | 2 | 15 | 8.31 | 2 | 14 | 7.41 |
Disclaimer/Publisher’s Note: The statements, opinions and data contained in all publications are solely those of the individual author(s) and contributor(s) and not of MDPI and/or the editor(s). MDPI and/or the editor(s) disclaim responsibility for any injury to people or property resulting from any ideas, methods, instructions or products referred to in the content. |
© 2025 by the authors. Licensee MDPI, Basel, Switzerland. This article is an open access article distributed under the terms and conditions of the Creative Commons Attribution (CC BY) license (https://creativecommons.org/licenses/by/4.0/).
Share and Cite
Liu, Y.; Chang, K.; Zhu, Y.; Tang, D.; Chen, W.; Tang, Q.; Tan, L. Development and Application of Tetra/Penta-Nucleotide SSR Markers for Paternal Identification in the Tea Plant (Camellia sinensis). Plants 2025, 14, 3500. https://doi.org/10.3390/plants14223500
Liu Y, Chang K, Zhu Y, Tang D, Chen W, Tang Q, Tan L. Development and Application of Tetra/Penta-Nucleotide SSR Markers for Paternal Identification in the Tea Plant (Camellia sinensis). Plants. 2025; 14(22):3500. https://doi.org/10.3390/plants14223500
Chicago/Turabian StyleLiu, Yingqi, Kailing Chang, Yaning Zhu, Dandan Tang, Wei Chen, Qian Tang, and Liqiang Tan. 2025. "Development and Application of Tetra/Penta-Nucleotide SSR Markers for Paternal Identification in the Tea Plant (Camellia sinensis)" Plants 14, no. 22: 3500. https://doi.org/10.3390/plants14223500
APA StyleLiu, Y., Chang, K., Zhu, Y., Tang, D., Chen, W., Tang, Q., & Tan, L. (2025). Development and Application of Tetra/Penta-Nucleotide SSR Markers for Paternal Identification in the Tea Plant (Camellia sinensis). Plants, 14(22), 3500. https://doi.org/10.3390/plants14223500

