Comparative Transcriptome Analysis Provides Insight into the Effect of 6-BA on Flower Development and Flowering in Bougainvillea
Abstract
1. Introduction
2. Materials and Methods
2.1. Plant Materials
2.2. Paraffin Section
2.3. RNA Sequencing and Analysis
2.4. Identification of Differentially Expressed Genes (DEGs) and Functional Enrichment
2.5. Reverse Transcription-Quantitative PCR (RT-qPCR)
3. Results
3.1. 6-BA Treatment Accelerates Florescence of Bougainvillea
3.2. Transcriptome Profiling of 6-BA-Treated Thorns and Control Thorns
3.3. Differentially Expressed Genes in Response to 6-BA Treatment
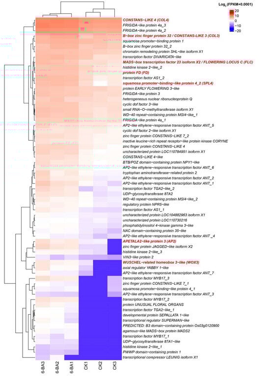
3.4. Identification of Candidate Genes and Transcription Factors (TFs) During Floral Development
4. Discussion
Supplementary Materials
Author Contributions
Funding
Data Availability Statement
Conflicts of Interest
References
- Liu, Y.M.; Ruan, L.; Zhou, H.G.; Yu, M.J. Cultivar Classification of Bougainvillea; China Forestry Publishing House: Beijing, China, 2020; p. 12. [Google Scholar]
- Bautista, M.A.C.; Zheng, Y.; Boufford, D.E.; Hu, Z.; Deng, Y.; Chen, T. Phylogeny and taxonomic synopsis of the genus Bougainvillea (Nyctaginaceae). Plants 2022, 11, 1700. [Google Scholar] [CrossRef]
- Zeng, X. Physiological and Transcriptomics Studies of Bougainvillea Flower Induced by Light and Water Control. Master’s Thesis, Zhongkai College of Agricultural Engineering, Guangzhou, China, 2022; pp. 6–9. [Google Scholar]
- Yin, T.; Lin, R.; Luo, X.; Wu, Z.; Lin, C.; Wen, X.; Gong, Y. Effect of different treatments on flowering of Bougainvillea glabra ‘Sao Paulo’. J. Zhejiang For Sci. Technol. 2023, 43, 15–22. [Google Scholar]
- Zhao, J. Effects of ABA, NDGA on Flowering of Bougainvillea glabra and the Isolation Cloning of BgNCED Gene. Master’s Thesis, Sichuan Agricultural University, Ya’an, China, 2014; pp. 33–34. [Google Scholar]
- Nie, Y. Research on the Physiological Basis of ETH and PP333 Regulation on Ornamental Characters of Bougainvillea spectabilis Willd and the Process of Flower Bud Differentiation. Master’s Thesis, Chinese Academy of Forestry, Beijing, China, 2017; pp. 17–18. [Google Scholar]
- Saifuddin, M.; Hossain, A.B.M.S.; Osman, N.; Nasrulhaq Boyce, A.; Khandaker, M. The effects of naphthaleneacetic acid and gibberellic acid in prolonging bract longevity and delaying discoloration of Bougainvillea spectabilis. Biotechnology 2009, 8, 343–350. [Google Scholar] [CrossRef][Green Version]
- Saifuddin, M.; Sharif Hossain, A.B.M.; Osman, N.; Moneruzzaman, K.M. Bract size enlargement and longevity of Bougainvillea spectabilis as affected by GA3 and phloemic stress. Asian J. Plant Sci. 2009, 8, 212–217. [Google Scholar] [CrossRef][Green Version]
- Custódia, M.L.G.; José, A.M. NAA and STS effects on potted bougainvillea: Early flower death allows delayed bract abscission. Postharvest Biol. Technol. 2012, 74, 49–54. [Google Scholar] [CrossRef]
- Tian, G.; Yan, S.; Jin, Y.; Liu, Z.; Wu, Y.; Duan, S. Effects of 6-BA on the growth, flowering and physiology of Bougainvillea spectabilis ‘Crimsonlake’. J. Northwest For. Univ. 2018, 33, 238–243. [Google Scholar]
- Zhou, Q. The effects of water control and growth regulators on flowering of Bougainvillea glabra ‘Sao Paulo’. J. Fujian For. Sci. Technol. 2022, 49, 56–61. [Google Scholar]
- Kinoshita, A.; Richter, R. Genetic and molecular basis of floral induction in Arabidopsis thaliana. J. Exp. Bot. 2020, 71, 2490–2504. [Google Scholar] [CrossRef]
- Freytes, S.N.; Canelo, M.; Cerdán, P.D. Regulation of flowering time: When and where? Curr. Opin. Plant Biol. 2021, 63, 102049. [Google Scholar] [CrossRef]
- D’ Aloia, M.; Bonhomme, D.; Bouché, F.; Tamseddak, K.; Ormenese, S.; Torti, S.; Coupland, G.; Périlleux, C. Cytokinin promotes flowering of Arabidopsis via transcriptional activation of the FT paralogue TSF. Plant J. 2011, 65, 972–979. [Google Scholar] [CrossRef]
- Singh, D.; Sharma, S.; Jose-Santhi, J.; Kalia, D.; Singh, R.K. Hormones regulate the flowering process in saffron differently depending on the developmental stage. Front. Plant Sci. 2023, 14, 1107172. [Google Scholar] [CrossRef]
- Bolger, A.M.; Lohse, M.; Usadel, B. Trimmomatic: A flexible trimmer for Illumina sequence data. Bioinformatics 2014, 30, 2114–2120. [Google Scholar] [CrossRef] [PubMed]
- Feng, C.; Xu, M.; Feng, C.; Von Wettberg, E.J.B.; Kang, M. The complete chloroplast genome of Primulina and two novel strategies for development of high polymorphic loci for population genetic and phylogenetic studies. BMC Evol. Biol. 2017, 17, 224. [Google Scholar] [CrossRef] [PubMed]
- Lan, L.; Zhao, H.; Xu, S.; Kan, S.; Zhang, X.; Liu, W.; Liao, X.; Tembrock, L.R.; Ren, Y.; Reeve, W.; et al. A high-quality Bougainvillea genome provides new insights into evolutionary history and pigment biosynthetic pathways in the Caryophyllales. Hortic. Res. 2023, 10, uhad124. [Google Scholar] [CrossRef] [PubMed]
- Love, M.I.; Huber, W.; Anders, S. A Moderated estimation of fold change and dispersion for RNA-seq data with DESeq2. Genome Biol. 2014, 15, 550. [Google Scholar] [CrossRef]
- Yu, G.; Wang, L.; Han, Y.; He, Q. ClusterProfiler: An R package for comparing biological themes among gene clusters. Omics J. Integr. Biol. 2012, 16, 284–287. [Google Scholar] [CrossRef]
- Fornara, F.; De Montaigu, A.; Coupland, G. SnapShot: Control of flowering in Arabidopsis. Cell 2010, 141, 550.e2. [Google Scholar] [CrossRef]
- Doi, K.; Izawa, T.; Fuse, T.; Yamanouchi, U.; Kubo, T.; Shimatani, Z.; Yano, M.; Yoshimura, A. Ehd1, a B-type response regulator in rice, confers short-day promotion of flowering and controls FT-like gene expression independently of Hd1. Genes Dev. 2004, 18, 926–936. [Google Scholar] [CrossRef]
- Putterill, J.; Laurie, R.; Macknight, R. It’s time to flower: The genetic control of flowering time. Bioessays 2004, 26, 363–373. [Google Scholar] [CrossRef]
- Takagi, H.; Hempton, A.K.; Imaizumi, T. Photoperiodic flowering in Arabidopsis: Multilayered regulatory mechanisms of CONSTANS and the florigen FLOWERING LOCUS T. Plant Commun. 2023, 4, 100552. [Google Scholar] [CrossRef]
- Sawa, M.; Kay, S.A. GIGANTEA directly activates Flowering Locus T in Arabidopsis thaliana. Proc. Natl. Acad. Sci. USA 2011, 108, 11698–11703. [Google Scholar] [CrossRef] [PubMed]
- Wang, J.W.; Czech, B.; Weigel, D. miR156-regulated SPL transcription factors define an endogenous flowering pathway in Arabidopsis thaliana. Cell 2009, 138, 738–749. [Google Scholar] [CrossRef] [PubMed]
- Cui, L.; Zheng, F.; Wang, J.; Zhang, C.; Xiao, F.; Ye, J.; Li, C.; Ye, Z.; Zhang, J. miR156a-targeted SBP-Box transcription factor SlSPL13 regulates inflorescence morphogenesis by directly activating SFT in tomato. Plant Biotechnol. J. 2020, 18, 1670–1682. [Google Scholar] [CrossRef] [PubMed]
- Xu, M.; Hu, T.; Zhao, J.; Park, M.; Earley, K.; Wu, G.; Yang, L.; Poethig, R. Developmental Functions of miR156-Regulated SQUAMOSA PROMOTER BINDING PROTEIN-LIKE (SPL) Genes in Arabidopsis thaliana. PLoS Genet. 2016, 12, e1006263. [Google Scholar] [CrossRef]
- Jing, D.; Chen, W.; Hu, R.; Zhang, Y.; Xia, Y.; Wang, S.; He, Q.; Guo, Q.; Liang, G. An integrative analysis of transcriptome, proteome and hormones reveals key differentially expressed genes and metabolic pathways involved in flower development in loquat. Int. J. Mol. Sci. 2020, 21, 5107. [Google Scholar] [CrossRef]
- Ma, S.; Gu, M. Effects of water stress and selected plant growth retardants on growth and flowering of ‘Raspberry Ice’ bougainvillea (Bougainvillea spectabilis). Acta Hortic. 2012, 937, 237–242. [Google Scholar] [CrossRef]
- Karagüzel, O. Effects of paclobutrazol on growth and flowering of Bougainvillea spectabilis Willd. Turk. J. Agric. For. 1998, 23, 527–532. [Google Scholar]
- Zhan, F. Effect of Paclobutrazol in different concentrations on the florescence regulation of ten cultivar seedlings of Bougainvillea spp. Prot. For. Sci. Technol. 2021, 5, 14–17. [Google Scholar]
- Wang, H.; Pan, J.; Li, Y.; Lou, D.; Hu, Y.; Yu, D. The DELLA-CONSTANS transcription factor cascade integrates gibberellic acid and photoperiod signaling to regulate flowering. Plant Physiol. 2016, 172, 479–488. [Google Scholar] [CrossRef]
- Xu, F.; Li, T.; Xu, P.; Li, L.; Du, S.; Lian, H.; Yang, H. DELLA proteins physically interact with CONSTANS to regulate flowering under long days in Arabidopsis. FEBS Lett. 2016, 590, 541–549. [Google Scholar] [CrossRef]
- Achard, P.; Baghour, M.; Chapple, A.; Hedden, P.; Van Der Straeten, D.; Genschik, P.; Moritz, T.; Harberd, N. The plant stress hormone ethylene controls floral transition via DELLA-dependent regulation of floral meristem-identity genes. Proc. Natl. Acad. Sci. USA 2007, 104, 6484–6489. [Google Scholar] [CrossRef] [PubMed]
- Lifschitz, E.; Eviatar, T.; Rozman, A.; Shalit, A.; Goldshmidt, A.; Amsellem, Z.; Alvarez, J.; Eshed, Y. The tomato FT ortholog triggers systemic signals that regulate growth and flowering and substitute for diverse environmental stimuli. Proc. Natl. Acad. Sci. USA 2006, 103, 6398–6403. [Google Scholar] [CrossRef] [PubMed]
- Tamaki, S.; Matsuo, S.; Wong, H.; Yokoi, S.; Shimamoto, K. Hd3a protein is a mobile flowering signal in rice. Science 2007, 316, 1033–1036. [Google Scholar] [CrossRef] [PubMed]
- Zhang, H.; Harry, D.; Ma, C.; Yuceer, C.; Hsu, C.; Vikram, V.; Shevchenko, O.; Etherington, E.; Strauss, S. Precocious flowering in trees: The FLOWERING LOCUS T gene as a research and breeding tool in Populus. J. Exp. Bot. 2010, 61, 2549–2560. [Google Scholar] [CrossRef]
- Song, G.; Walworth, A.; Lin, T.; Chen, Q.; Han, X.; Irina Zaharia, L.; Zhong, G. VcFT-induced mobile florigenic signals in transgenic and transgrafted blueberries. Hortic. Res. 2019, 6, 105. [Google Scholar] [CrossRef]
- Shpak, E.D.; Uzair, M. WUSCHEL: The essential regulator of the Arabidopsis shoot apical meristem. Curr. Opin. Plant Biol. 2025, 85, 102739. [Google Scholar] [CrossRef]
- Wang, J.; Tian, C.; Zhang, C.; Shi, B.; Cao, X.; Zhang, T.; Zhao, Z.; Wang, J.; Jiao, Y. Cytokinin signaling activates WUSCHEL expression during axillary meristem initiation. Plant Cell 2017, 29, 1373–1387. [Google Scholar] [CrossRef]
- Li, Y.; Zhang, D.; An, N.; Fan, S.; Zuo, X.; Zhang, X.; Zhang, L.; Gao, C.; Han, M.; Xing, L. Transcriptomic analysis reveals the regulatory module of apple (Malus × domestica) floral transition in response to 6-BA. BMC Plant Biol. 2019, 19, 93. [Google Scholar] [CrossRef]
- Helliwell, C.; Wood, C.; Robertson, M.; James Peacock, W.; Dennis, E. The Arabidopsis FLC protein interacts directly in vivo with SOC1 and FT chromatin and is part of a high-molecular-weight protein complex. Plant J. 2006, 46, 183–192. [Google Scholar] [CrossRef]
- Sharma, N.; Geuten, K.; Giri, B.; Varma, A. The molecular mechanism of vernalization in Arabidopsis and cereals: Role of Flowering Locus C and its homologs. Physiol. Plant 2020, 170, 373–383. [Google Scholar] [CrossRef]
- Levy, Y.Y.; Mesnage, S.; Mylne, J.S.; Gendall, A.R.; Dean, C. Multiple roles of Arabidopsis VRN1 in vernalization and flowering time control. Science 2002, 297, 243–246. [Google Scholar] [CrossRef]
- Kumar, V.; Thakur, J.K.; Prasad, M. Histone acetylation dynamics regulating plant development and stress responses. Cell. Mol. Life Sci. 2021, 78, 4467–4486. [Google Scholar] [CrossRef]
- Haider, S.; Farrona, S. Decoding histone 3 lysine methylation: Insights into seed germination and flowering. Curr. Opin. Plant Biol. 2024, 81, 102598. [Google Scholar] [CrossRef]
- Huang, D.; Lan, W.; Ma, W.; Huang, R.; Lin, W.; Li, M.; Chen, C.Y.; Wu, K.; Miao, Y. WHIRLY1 recruits the histone deacetylase HDA15 repressing leaf senescence and flowering in Arabidopsis. J. Integr. Plant Biol. 2022, 64, 1411–1429. [Google Scholar] [CrossRef]





Disclaimer/Publisher’s Note: The statements, opinions and data contained in all publications are solely those of the individual author(s) and contributor(s) and not of MDPI and/or the editor(s). MDPI and/or the editor(s) disclaim responsibility for any injury to people or property resulting from any ideas, methods, instructions or products referred to in the content. |
© 2025 by the authors. Licensee MDPI, Basel, Switzerland. This article is an open access article distributed under the terms and conditions of the Creative Commons Attribution (CC BY) license (https://creativecommons.org/licenses/by/4.0/).
Share and Cite
Lin, X.; Chen, H.; Sun, M.; Du, X.; Zeng, S.; Guo, B.; Dai, S.; Liu, G. Comparative Transcriptome Analysis Provides Insight into the Effect of 6-BA on Flower Development and Flowering in Bougainvillea. Plants 2025, 14, 3442. https://doi.org/10.3390/plants14223442
Lin X, Chen H, Sun M, Du X, Zeng S, Guo B, Dai S, Liu G. Comparative Transcriptome Analysis Provides Insight into the Effect of 6-BA on Flower Development and Flowering in Bougainvillea. Plants. 2025; 14(22):3442. https://doi.org/10.3390/plants14223442
Chicago/Turabian StyleLin, Xinggu, Hong Chen, Miaomiao Sun, Xuelin Du, Sixian Zeng, Beiyi Guo, Seping Dai, and Guofeng Liu. 2025. "Comparative Transcriptome Analysis Provides Insight into the Effect of 6-BA on Flower Development and Flowering in Bougainvillea" Plants 14, no. 22: 3442. https://doi.org/10.3390/plants14223442
APA StyleLin, X., Chen, H., Sun, M., Du, X., Zeng, S., Guo, B., Dai, S., & Liu, G. (2025). Comparative Transcriptome Analysis Provides Insight into the Effect of 6-BA on Flower Development and Flowering in Bougainvillea. Plants, 14(22), 3442. https://doi.org/10.3390/plants14223442

