Four New Pinnularia Ehrenberg Species (Bacillariophyta) from Urban Freshwater Streams in South Korea
Abstract
1. Introduction
2. Results
2.1. Pinnularia latocentra Y. Li & B.H. Kim, sp. nov.
2.2. Pinnularia rhombocentra Y. Li & B.H. Kim, sp. nov.
2.3. Pinnularia seouloflexuosa Y. Li & B.H. Kim, sp. nov.
2.4. Pinnularia paristriata Y. Li & B.H. Kim, sp. nov.
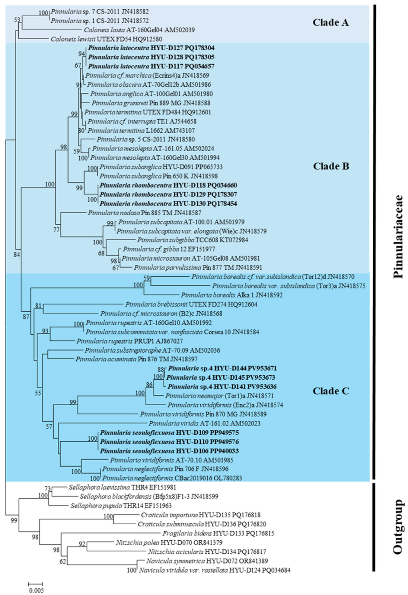
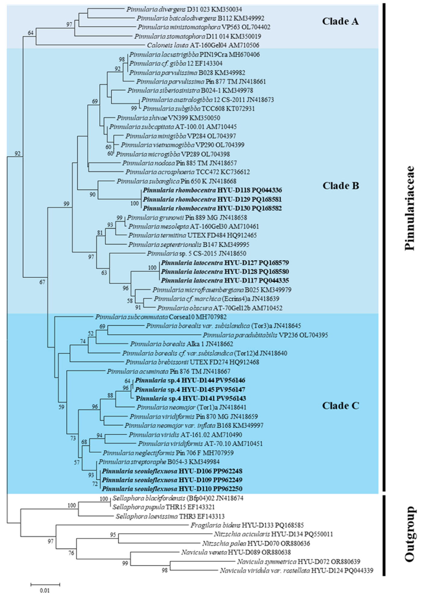
2.5. Phylogenetic Placement
2.6. Distribution and Habitat Preferences
3. Discussion
4. Materials and Methods
4.1. Study Area and Diatom Isolation
4.2. Isolation and Cultivation
4.3. Morphological and Ultrastructural Examination
4.4. DNA Extraction and Phylogenetic Analysis
4.5. Taxonomic Validation
5. Conclusions
Supplementary Materials
Author Contributions
Funding
Data Availability Statement
Acknowledgments
Conflicts of Interest
Abbreviations
| DN | Deposition Number (type material at KCTC) |
| DO | Dissolved oxygen (mg L−1) |
| EC | Electrical conductivity (µS cm−1) |
| GPS | Global Positioning System (latitude, longitude in decimal degrees) |
| HYU | Hanyang University (Seoul, Korea) |
| KCTC | Korean Collection for Type Cultures (KRIBB, Jeongeup, Korea) |
| LM | Light microscopy |
| ML | Maximum likelihood |
| NCBI | National Center for Biotechnology Information (USA) |
| NIBR | National Institute of Biological Resources (Incheon, Korea) |
| NTU | Nephelometric Turbidity Unit |
| rbcL | Ribulose-1,5-bisphosphate carboxylase/oxygenase large subunit gene |
| SEM | Scanning electron microscopy |
| SSU rDNA | Small subunit ribosomal DNA |
| Turb | Turbidity (NTU) |
| WT | Water temperature (°C) |
References
- Rimet, F.; Bouchez, A. Life-forms, cell-sizes and ecological guilds of diatoms in European rivers. Knowl. Manag. Aquat. Ecosyst. 2012, 406, 1. [Google Scholar] [CrossRef]
- Simaika, J.P.; Stribling, J.; Lento, J.; Bruder, A.; Poikane, S.; Moretti, M.S.; Rivers-Moore, N.; Meissner, K.; Macadam, C.R. Towards harmonized standards for freshwater biodiversity monitoring and biological assessment using benthic macroinvertebrates. Sci. Total Environ. 2024, 918, 170360. [Google Scholar] [CrossRef] [PubMed]
- Hejduková, E.; Kollár, J.; Nedbalová, L. Freezing stress tolerance of benthic freshwater diatoms from the genus Pinnularia: Comparison of strains from polar, alpine, and temperate habitats. J. Phycol. 2024, 60, 1105–1120. [Google Scholar] [CrossRef] [PubMed]
- Pinseel, E.; Vanormelingen, P.; Hamilton, P.B.; Vyverman, W.; Van de Vijver, B.; Kopalová, K. Molecular and morphological characterization of the Achnanthidium minutissimum complex (Bacillariophyta) in Petuniabukta (Spitsbergen, High Arctic) including the description of A. digitatum sp. nov. Eur. J. Phycol. 2017, 52, 264–280. [Google Scholar] [CrossRef]
- Guiry, M.D.; Guiry, G.M. AlgaeBase. National University of Ireland, Galway. 2023. Available online: https://www.algaebase.org (accessed on 3 September 2025).
- Krammer, K. The Genus Pinnularia. In Diatoms of Europe: Diatoms of the European Inland Waters and Comparable Habitats; Lange-Bertalot, H., Ed.; A.R.G. Gantner Verlag K.G.: Ruggell, Liechtenstein, 2000; Volume 1. [Google Scholar]
- Van de Vijver, B.; Zidarova, R. Five new taxa in the genus Pinnularia sectio Distantes (Bacillariophyta) from Livingston Island (South Shetland Islands). Phytotaxa 2011, 24, 39–50. [Google Scholar] [CrossRef]
- Kulikovskiy, M.; Glushchenko, A.; Kezlya, E.; Kuznetsova, I.; Kociolek, J.P.; Maltsev, Y. The genus Pinnularia Ehrenberg (Bacillariophyta) from the Transbaikal area (Russia, Siberia): Description of seven new species on the basis of morphology and molecular data with discussion of the phylogenetic position of Caloneis. Plants 2023, 12, 3552. [Google Scholar] [CrossRef] [PubMed]
- Veselá, J.; Johansen, J.R. The diatom flora of ephemeral headwater streams in the Elbsandsteingebirge region of the Czech Republic. Diatom Res. 2009, 24, 443–477. [Google Scholar] [CrossRef]
- Pinseel, E.; Vanormelingen, P.; Vyverman, W.; Kopalová, K.; Van de Vijver, B. Pinnularia catenaborealis sp. nov. from Antarctica. Phycologia 2016, 56, 94–107. [Google Scholar] [CrossRef] [PubMed]
- Vyverman, W.; Verleyen, E.; Sabbe, K.; Vanhoutte, K.; Sterken, M. The evolution of highly diversified diatom communities in polar lakes. Biodivers. Conserv. 2007, 16, 327–344. [Google Scholar] [CrossRef]
- Kwon, D.; Park, M.; Lee, H.; Lee, J.-Y.; Lee, S.D. New recorded diatoms in Holocene sediment cores from the Gonggeom-ji Wetland in Korea. Appl. Microsc. 2023, 53, 3. [Google Scholar] [CrossRef] [PubMed]
- Lee, S.D.; Yun, S.M.; Cho, P.Y.; Yang, H.-W.; Kim, O.J. Newly recorded species of diatoms in the source of Han and Nakdong Rivers, South Korea. Phytotaxa 2019, 403, 145–160. [Google Scholar] [CrossRef]
- Lee, J.H. Historical review and prospect on diatoms in Korea. Algae 1996, 11, 247–267. Available online: https://www.e-algae.org/m/journal/view.php?number=2090 (accessed on 12 August 2025).
- Souffreau, C.; Verbruggen, H.; Wolfe, A.P.; Vanormelingen, P.; Siver, P.A.; Cox, E.J.; Mann, D.G.; Van de Vijver, B.; Sabbe, K.; Vyverman, W. A time-calibrated multi-gene phylogeny of the diatom genus Pinnularia. Mol. Phylogenet. Evol. 2011, 61, 866–879. [Google Scholar] [CrossRef] [PubMed]
- Evans, K.M.; Wortley, A.H.; Mann, D.G. An assessment of potential diatom ‘barcode’ genes (cox1, rbcL, 18S and ITS rDNA) and their effectiveness in determining relationships in Sellaphora (Bacillariophyta). Protist 2007, 158, 349–364. [Google Scholar] [CrossRef] [PubMed]
- Kezlya, E.; Tseplik, N.; Kulikovskiy, M. Genetic markers for metabarcoding of freshwater microalgae: Review. Biology 2023, 12, 1038. [Google Scholar] [CrossRef] [PubMed]
- Chepurnov, V.A.; Mann, D.G.; Sabbe, K.; Vyverman, W. Experimental studies on sexual reproduction in diatoms. Int. Rev. Cytol. 2004, 237, 91–154. [Google Scholar] [CrossRef] [PubMed]
- Tan, L.; Wang, P.; Cho, I.-H.; Hwang, E.-A.; Lee, H.; Kim, B.-H. Morphology and phylogenetic position of three new raphid diatoms (Bacillariophyceae) from Hangang River, South Korea. Phytotaxa 2020, 442, 153–182. [Google Scholar] [CrossRef]
- Hwang, E.-A.; Kim, H.-K.; Cho, I.-H.; Yi, C.; Kim, B.-H. Morphological and molecular studies of three new diatom species from mountain streams in South Korea. Diversity 2022, 14, 790. [Google Scholar] [CrossRef]
- Lee, H.; Yun, S.M.; Lee, J.-Y.; Lee, S.D.; Lim, J.; Cho, P.Y. Late Holocene climate changes from diatom records in the historical Reservoir Gonggeomji, Korea. J. Appl. Phycol. 2018, 30, 3205–3219. [Google Scholar] [CrossRef]
- Shi, Y.; Wang, P.; Kim, H.K.; Lee, H.; Han, M.S.; Kim, B.H. Lemnicola hungarica (Bacillariophyceae) and the new monoraphid diatom Lemnicola uniseriata sp. nov. (Bacillariophyceae) from South Korea. Diatom Res. 2018, 33, 69–87. [Google Scholar] [CrossRef]
- Wang, W.; Li, Y.; Han, B.-H.; Hwang, S.-O.; Kim, B.-H. Morphology and phylogenetic positions of two novel Gogorevia species (Bacillariophyta) from the Han River, South Korea. Plants 2025, 14, 1272. [Google Scholar] [CrossRef] [PubMed]
- Ciniglia, C.; Cennamo, P.; De Stefano, M.; Pinto, G.; Caputo, P.; Pollio, A. Pinnularia obscura Krasske (Bacillariophyceae, Bacillariophyta) from acidic environments: Characterization and comparison with other acid-tolerant Pinnularia species. Arch. Hydrobiol. 2007, 170, 29–47. [Google Scholar] [CrossRef]
- Xu, S.-M.; Liu, B.; Rioual, P.; Yi, M.-Q.; Ma, Y.-D. A new freshwater species of Pinnularia (Bacillariophyta) from Hunan Province, China. PhytoKeys 2024, 237, 179–189. [Google Scholar] [CrossRef] [PubMed]
- Noga, T.; Stanek-Tarkowska, J.; Kochman-Kędziora, N.; Peszek, Ł.; Pajączek, A.; Woźniak, M. The Pinnularia genus in south-eastern Poland with consideration of rare and new taxa to Poland. Oceanol. Hydrobiol. Stud. 2014, 43, 77–99. [Google Scholar] [CrossRef]
- Levkov, Z.; Krstic, S.; Nakov, T.; Melovski, L. Diatom assemblages on Shara and Nidze Mountains, Macedonia. Nova Hedwigia 2005, 81, 501–538. [Google Scholar] [CrossRef]
- Sonneman, J.A. An Illustrated Guide to Common Stream Diatom Species from Temperate Australia; Cooperative Research Centre for Freshwater Ecology & Environment Protection Authority of Victoria: Melbourne, Australia, 2000. Available online: https://www.epa.vic.gov.au/ (accessed on 3 September 2025).
- Kezlya, E.; Maltsev, Y.; Genkal, S.; Krivova, Z.; Kulikovskiy, M. Phylogeny and fatty acid profiles of new Pinnularia (Bacillariophyta) species from soils of Vietnam. Cells 2022, 11, 2446. [Google Scholar] [CrossRef] [PubMed]
- Leira, M.; López-Rodríguez, M.C.; Carballeira, R. Epilithic diatoms (Bacillariophyceae) from running waters in NW Iberian Peninsula (Galicia, Spain). An. Jard. Bot. Madr. 2017, 74, e062. [Google Scholar] [CrossRef]
- Tremarin, P.I.; Moreira-Filho, H.; Ludwig, T.A.V. Pinnulariaceae (Bacillariophyceae) do Rio Guaraguaçu, bacia hidrográfica litorânea paranaense, Brasil. Acta Bot. Bras. 2010, 24, 335–353. [Google Scholar] [CrossRef][Green Version]
- Hirota, M.; Ohtsuka, T. Epilithic diatoms of Sendai River, Tottori Prefecture, Japan. Diatom 2009, 25, 52–72. [Google Scholar] [CrossRef]
- Metzeltin, D.; Lange-Bertalot, H. Tropical Diatoms of South America I: About 700 Predominantly Rarely Known or New Taxa Representative of the Neotropical Flora. In Iconographia Diatomologica, Annotated Diatom Micrographs; Lange-Bertalot, H., Ed.; Koeltz Scientific Books: Königstein, Germany, 1998; Volume 5. [Google Scholar]
- Pereira, A.C.; Torgan, L.C.; Melo, S. Four new Pinnularia Ehrenberg (Bacillariophyta, Pinnulariaceae) species from Amazonian black water (Tupé Lake, Amazonas State, Brazil). Phytotaxa 2014, 158, 109–123. [Google Scholar] [CrossRef][Green Version]
- Serieyssol, K.K. Diatoms of Europe: Diatoms of the European Inland Waters and Comparable Habitats. Diatom Res. 2012, 27, 103. [Google Scholar] [CrossRef]
- Patrick, R.; Reimer, C.W. The Diatoms of the United States. In Vol. 1, Monographs of the Academy of Natural Sciences of Philadelphia, No. 13; Academy of Natural Sciences of Philadelphia: Philadelphia, PA, USA, 1966; pp. 1–688. [Google Scholar]
- Krammer, K.; Lange-Bertalot, H. Bacillariophyceae. 1. Teil: Naviculaceae. In Süßwasserflora von Mitteleuropa; Ettl, H., Gärtner, G., Gerloff, J., Heynig, H., Mollenhauer, D., Eds.; Gustav Fischer Verlag: Stuttgart, Germany, 1986; Volume 2, pp. 1–876. [Google Scholar]
- Potapova, M.G.; Kersey, M.H.; Aycock, L.L. Diversity and distribution of spine-bearing species of Pinnularia in eastern North America. Diatom Res. 2023, 38, 33–53. [Google Scholar] [CrossRef]
- Krammer, K. Pinnularia: Eine Monographie der europäischen Taxa; Volume 26 of Bibliotheca Diatomologica; Gebruder Borntraeger Verlagsbuchhandlung: Berlin–Stuttgart, Germany, 1992; 353p. [Google Scholar]
- Kollár, J.; Pinseel, E.; Vyverman, W.; Poulíčková, A. A polyphasic approach to the delimitation of diatom species: A case study for the genus Pinnularia (Bacillariophyta). J. Phycol. 2019, 55, 365–379. [Google Scholar] [CrossRef] [PubMed]
- Zimmermann, J.; Jahn, R.; Gemeinholzer, B. Barcoding diatoms: Evaluation of the V4 subregion on the 18S rRNA gene, including new primers and protocols. Org. Divers. Evol. 2011, 11, 173–192. [Google Scholar] [CrossRef]
- Kollár, J.; Pinseel, E.; Vyverman, W.; Poulíčková, A. A time-calibrated multi-gene phylogeny provides insights into the evolution, taxonomy and DNA barcoding of the Pinnularia gibba group (Bacillariophyta). Fottea 2021, 21, 62–72. [Google Scholar] [CrossRef]
- Pinseel, E.; Ruck, E.C.; Nakov, T.; Jonsson, P.R.; Kourtchenko, O.; Kremp, A.; Pinder, M.I.M.; Roberts, W.R.; Sjöqvist, C.; Töpel, M.; et al. Genome-wide adaptation to a complex environmental gradient in a keystone phytoplankton species. Mol. Ecol. 2025, 34, e17817. [Google Scholar] [CrossRef]
- Smol, J.P.; Wolfe, A.P.; Birks, H.J.B.; Douglas, M.S.V.; Jones, V.J.; Korhola, A.; Pienitz, R.; Rühland, K.; Sorvari, S.; Antoniades, D.; et al. Climate-driven regime shifts in the biological communities of arctic lakes. Proc. Natl. Acad. Sci. USA 2005, 102, 4397–4402. [Google Scholar] [CrossRef] [PubMed]
- Smol, J.P.; Rühland, K.M.; Michelutti, N.; Evans, M.S. From Arctic ponds to the ‘Northern Great Lakes’: Algae as first responders of climate-driven regime shifts. J. Phycol. 2024, 60, 1029–1035. [Google Scholar] [CrossRef] [PubMed]
- Weiskopf, S.R.; Rubenstein, M.A.; Crozier, L.G.; Gaichas, S.; Griffis, R.; Halofsky, J.E.; Hyde, K.J.W.; Morelli, T.L.; Morisette, J.T.; Muñoz, R.C.; et al. Climate change effects on biodiversity, ecosystems, ecosystem services, and natural resource management in the United States. Sci. Total Environ. 2020, 733, 137782. [Google Scholar] [CrossRef] [PubMed]
- Anim, D.O.; Banahene, P. Urbanization and stream ecosystems: The role of flow hydraulics towards an improved understanding in addressing urban stream degradation. Environ. Rev. 2021, 29, 401–414. [Google Scholar] [CrossRef]
- An, S.M.; Choi, D.H.; Lee, J.H.; Lee, H.; Noh, J.H. Identification of benthic diatoms isolated from the eastern tidal flats of the Yellow Sea: Comparison between morphological and molecular approaches. PLoS ONE 2017, 12, e0179422. [Google Scholar] [CrossRef] [PubMed]
- Nistal-García, A.; García-García, P.; García-Girón, J.; Borrego-Ramos, M.; Blanco, S.; Bécares, E. DNA metabarcoding and morphological methods show complementary patterns in the metacommunity organization of lentic epiphytic diatoms. Sci. Total Environ. 2021, 786, 147410. [Google Scholar] [CrossRef] [PubMed]
- Turk Dermastia, T.; Cerino, F.; Stanković, D.; Francé, J.; Ramšak, A.; Žnidarič Tušek, M.; Beran, A.; Natali, V.; Cabrini, M.; Mozetič, P. Ecological time series and integrative taxonomy unveil seasonality and diversity of the toxic diatom Pseudo-nitzschia H.Peragallo in the northern Adriatic Sea. Harmful Algae 2020, 93, 101773. [Google Scholar] [CrossRef] [PubMed]
- Watanabe, T.; Ohtsuka, T.; Tuji, A.; Houki, A. Picture Book and Ecology of the Freshwater Diatoms; Uchida Rokakuho Publishing: Tokyo, Japan, 2005; 666p. [Google Scholar]
- Poulíčková, A.; Veselá, J.; Neustupa, J.; Škaloud, P. Pseudocryptic diversity versus cosmopolitanism in diatoms: A case study on Navicula cryptocephala Kütz.(Bacillariophyceae) and morphologically similar taxa. Protist 2010, 161, 353–369. [Google Scholar] [CrossRef]
- Kheiri, S.; Siavash, B.; Safavi, S.R. Spatial and temporal patterns of diatom diversity in the Damavand River basin, Central Alborz, Iran. In Proceedings of the Abstracts of the Online International Diatom Symposium, Online, 23–25 August 2021; Jordan, R., Sato, S., Eds.; International Society for Diatom Research: Yamagata, Japan, 2021; p. 27. Available online: https://www.researchgate.net/publication/356602882 (accessed on 3 September 2025).
- Souffreau, C.; Vanormelingen, P.; Van de Vijver, B.; Isheva, T.; Verleyen, E.; Sabbe, K.; Vyverman, W. Molecular evidence for distinct Antarctic lineages in the cosmopolitan terrestrial diatoms Pinnularia borealis and Hantzschia amphioxys. Protist 2013, 164, 101–115. [Google Scholar] [CrossRef] [PubMed]
- Mohamad, H.; Schimani, K.; Al-Shaheen, M.; Abarca, N.; Jahn, R.; Al-Handal, A.; Kusber, W.-H.; Zimmermann, J. Comparison of the biodiversity of epiphytic diatoms in the Euphrates–Tigris Rivers using morphological and metabarcoding analyses. Metabarcoding Metagenomics 2024, 8, e135082. [Google Scholar] [CrossRef]
- Jahn, R. Discovery of Pinnularia gastrum type specimen. Diatom Res. 2004, 19, 229–234. [Google Scholar] [CrossRef]
- Lee, K.-L.; Choi, J.S.; Lee, J.-H.; Jung, K.-Y.; Kim, H.S. Response of epilithic diatom assemblages to weir construction on the Nakdong River, Republic of Korea. Ecol. Indic. 2021, 126, 107711. [Google Scholar] [CrossRef]
- Lewandowicz, W.; Grabowska, M.; Wojtal, A.Z.; Puczko, K.; Więcko, A. Taxonomic diversity: Importance, threats, and status of diatoms from lowland urban springs (Northeast Poland). Water 2025, 17, 2293. [Google Scholar] [CrossRef]
- Pennesi, C.; Caputo, A.; Lobban, C.S.; Poulin, M.; Totti, C. Morphological discoveries in the genus Diploneis (Bacillariophyceae) from the tropical west Pacific, including the description of new taxa. Diatom Res. 2017, 32, 195–228. [Google Scholar] [CrossRef]
- Andersen, R.A. Algal Culturing Techniques. Elsevier Academic Press: New York, NY, USA, 2005; p. 578. [Google Scholar]
- Hasle, G.R.; Fryxell, G.A. Diatoms: Cleaning and mounting for light and electron microscopy. Trans. Am. Microsc. Soc. 1970, 89, 469–474. [Google Scholar] [CrossRef]
- Friedrichs, L. A simple cleaning and fluorescent staining protocol for recent and fossil diatom frustules. Diatom Res. 2013, 28, 317–327. [Google Scholar] [CrossRef]
- Saxena, A.; Mazumder, A.; Singh, D.S.; Bera, S.K. Relation between Present Freshwater Diatom Assemblage and Grain Size of the Lake: A Comparative Case Study from the Two Swamps of Rani-Garbhanga Reserve Forest, Assam. Appl. Ecol. Environ. Sci. 2022, 10, 665–678. [Google Scholar] [CrossRef]
- Kumar, S.; Stecher, G.; Tamura, K. MEGA7: Molecular evolutionary genetics analysis version 7.0 for bigger datasets. Mol. Biol. Evol. 2016, 33, 1870–1874. [Google Scholar] [CrossRef] [PubMed]
- Kimura, M. A simple method for estimating evolutionary rates of base substitutions through comparative studies of nucleotide sequences. J. Mol. Evol. 1980, 16, 111–120. [Google Scholar] [CrossRef] [PubMed]
- Felsenstein, J. Confidence limits on phylogenies: An approach using the bootstrap. Evolution 1985, 39, 783–791. [Google Scholar] [CrossRef] [PubMed]











| Species | Strains | Locations | Date | GPS (Latitude, Longitude) | WT | pH | Turb | DO | EC | rbcL | SSU rDNA | DN |
|---|---|---|---|---|---|---|---|---|---|---|---|---|
| Pinnularia latocentra sp. nov. | HYU-D117 | Wonjokssan | 7 July 2023 | 37°30′21.30″ N, 126°41′29.30″ E | 22.1 | 6.19 | 10.5 | 5.51 | 114 | PQ044335 | PQ034657 | AG61352 |
| HYU-D127 | Wonjokssan | 7 July 2023 | 37°30′21.30″ N, 126°41′29.30″ E | 22.1 | 6.19 | 10.5 | 5.51 | 114 | PQ168579 | PQ178304 | AG61363 | |
| HYU-D128 | Wonjokssan | 7 July 2023 | 37°30′21.30″ N, 126°41′29.30″ E | 22.1 | 6.19 | 10.5 | 5.51 | 114 | PQ168580 | PQ178305 | AG61364 | |
| Pinnularia rhombocentra sp. nov. | HYU-D118 | Yeongsangang | 15 November 2023 | 35°00′20.71″ N, 126°44′28.47″ E | 13.3 | 7.84 | 40.4 | 11.34 | 362 | PQ044336 | PQ034660 | AG61353 |
| HYU-D129 | Yeongsangang | 15 November 2023 | 35°00′20.71″ N, 126°44′28.47″ E | 13.3 | 7.84 | 40.4 | 11.34 | 362 | PQ168581 | PQ178307 | AG61365 | |
| HYU-D130 | Yeongsangang | 15 November 2023 | 35°00′20.71″ N, 126°44′28.47″ E | 13.3 | 7.84 | 40.4 | 11.34 | 362 | PQ168582 | PQ178454 | AG61366 | |
| Pinnularia seouloflexuosa sp. nov. | HYU-D106 | Hongjecheon | 31 May 2023 | 37°34′03.29″ N, 126°54′57.88″ E | 25.1 | 7.58 | 1.22 | 8.36 | 211 | PP962248 | PP940033 | AG61340 |
| HYU-D109 | Hongjecheon | 31 May 2023 | 37°34′03.29″ N, 126°54′57.88″ E | 25.1 | 7.58 | 1.22 | 8.36 | 211 | PP962249 | PP949575 | AG61343 | |
| HYU-D110 | Hongjecheon | 31 May 2023 | 37°34′03.29″ N, 126°54′57.88″ E | 25.1 | 7.58 | 1.22 | 8.36 | 211 | PP962250 | PP949576 | AG61344 | |
| Pinnularia paristriata sp. nov. | HYU-D141 | Yangjaecheon | 12 November 2024 | 37°29′23.38″ N, 127°03′52.23″ E | 17.8 | 7.98 | 6.12 | 11.16 | 518 | PV956143 | PV953636 | AG61387 |
| HYU-D144 | Yangjaecheon | 12 November 2024 | 37°29′23.38″ N, 127°03′52.23″ E | 17.8 | 7.98 | 6.12 | 11.16 | 518 | PV956146 | PV953671 | AG61390 | |
| HYU-D145 | Yangjaecheon | 12 November 2024 | 37°29′23.38″ N, 127°03′52.23″ E | 17.8 | 7.98 | 6.12 | 11.16 | 518 | PV956147 | PV953673 | AG61391 |
| Characters | P. latocentra sp. nov. | P. microfrauenbergiana | P. siberiosinistra | P. vietnamogibba | P. obscura |
|---|---|---|---|---|---|
| Length (µm) | 29.3–31.3 | 20–25 | 25–29 | 34–54 | 19–36 |
| Width (µm) | 5.55–6.76 | 4.5–5 | 5 | 7–8.5 | 5–6.8 |
| Length/Width Ratio | 4.39–5.53 | Not documented | Not documented | 4.7–6.75 | Not documented |
| Striae density (/10 µm) | 14–15 | 14–15 | 12–14 | 10–11 | 10–16 |
| Alveolus | 5, distinct trait | Not documented | Not documented | 5, present | Not documented |
| Valve outline | Linear to linear-elliptical, slightly concave or parallel sides | Narrowly elliptical, convex sides | Narrowly elliptical | Linear to linear-elliptical, slight convexity | linear-lanceolate |
| Apices (ends) | Broadly rounded | Rounded | Subcapitate | Broadly rounded | cuneiform apices |
| Striae Pattern | Slightly radiate at center, convergent at ends | Radiate at center, convergent at ends | Strongly radiate at center, convergent at ends | Radiate in middle, strongly convergent at ends | somewhat radiate in the center and convergent at the apices |
| Raphe | Weakly lateral, filiform | Weakly lateral, filiform | Straight, filiform, weakly noticeable | Weakly lateral | filiform |
| Axial area | Narrow lanceolate, widens toward central area | Narrow lanceolate, widens toward central area | Narrow lanceolate, slight widening | Moderately broad, ~1/4 of valve width | narrow and linear |
| Central area | Broad, slightly asymmetric fascia | Wide transverse fascia | Wide transverse fascia | Large, rhombic with a broad fascia | Wide transverse fascia |
| Ghost striae | None | Not documented | Not documented | Unequal, irregular | Not documented |
| Proximal raphe ends | Drop-like, deflected to one side, opposite of terminal ends | Drop-like, deflected same as terminal ends | Drop-like, deflected same as terminal ends | Slight unilateral deflection, drop-shaped ends | Small, teardrop-shaped |
| Terminal raphe fissures | Hooked externally, unilaterally deflected | Hooked externally, unilaterally deflected | Hooked externally, unilaterally deflected | Sickle-shaped, extending to valve margin | Slightly hooked |
| Raphe branches | Straight, terminate on small helictoglossae | End in simple polar helictoglossae | End in simple polar helictoglossae | Straight, terminate on small helictoglossae | Not documented |
| References | This study | Kulikovskiy et al. [8] | Kulikovskiy et al. [8] | Kulikovskiy et al. [8]; Kezlya et al. [29] | Krammer [6]; Ciniglia et al. [24] |
| Characters | P. rhombocentra sp. nov. | P. parvulissima | P. meridiana | P. subanglica | P. nodosa |
|---|---|---|---|---|---|
| Length (µm) | 39.51–47.23 | 40–88 | 34–54 | 27.9–39.9 | 40–85 |
| Width (µm) | 9.29–11.22 | 9–12 | 7–8.5 | 6.3–7.7 | 10–13 |
| Length/Width ratio | 3.63–5.08 | 4.5–6.5 | Not documented | Not documented | 3.5–6 |
| Striae density (/10 µm) | 14–15 | 9–10 | 10–11 | 11–14 | 8–10 |
| Alveolus | 4–6, distinct feature | Not documented | Not documented | Not documented | Not documented |
| Valve outline | Linear to linear-elliptical, slightly concave or parallel sides | Linear, slightly convex sides | Linear-elliptic, parallel to slightly convex sides | Linear, straight to weakly convex, biundulate | Linear, slightly convex sides |
| Apices (ends) | Broadly rounded | Broadly rostrate to subcapitate | Slightly rostrate to rounded | Capitate, subcapitate in shorter cells | Rounded to subrostrate |
| Striae pattern | Slightly radiate in center, slightly convergent near apices | Radiate in middle, slightly convergent at ends | Not documented | Radiate in center, convergent near apices | Radiate, slightly convergent near ends |
| Raphe | Weakly lateral, filiform | Straight, filiform | Lightly lateral, indistinct terminal fissures | Lateral, filiform | Lateral, filiform |
| Axial area | Rhombic, lanceolate, widens toward center, ~1/2 valve width | Narrowly lanceolate, widens toward center | Moderate width, ~1/4 of valve | Narrowly lanceolate, slight widening near center | Narrowly lanceolate |
| Central area | No fascia, or small asymmetric fascia | Wide transverse fascia | None | Rhombic, broad fascia | Broad, elliptical |
| Ghost striae | None | Present | Not documented | Not documented | Not documented |
| Proximal raphe ends | Drop-like and deflected to the same side but in the opposite direction of the terminal ends | Small and placed relatively closely to one another | Not documented | Not documented | Not documented |
| References | This study | Krammer [6]; Leira et al. [30] | Tremarin et al. [31]; Hirota & Ohtsuka [32]; Metzeltin & Lange-Bertalot [33]; Pereira et al. [34] | Krammer [6]; Serieyssol [35] | Krammer [6]; Patrick & Reimer [36]; Krammer & Lange-Bertalot [37]; |
| Characters | P. seouloflexuosa sp. nov. | P. baicalflexuosa | P. streptoraphe | P. spinifera | P. nobilis var. regularis |
|---|---|---|---|---|---|
| Length (µm) | 147–151 | 109–116 | 134–174 | 130–215 | 200–270 |
| Width (µm) | 19–21 | 17.5–19 | 24–27 | 20–25 | 32.5–39 |
| Length/Width ratio | 7.01–7.66 | Not documented | Not documented | 6.0–8.6 | Not documented |
| Striae density (/10 µm) | 7–9 | 7–8 | 5 | 6–8 | 5 |
| Alveolus | 6 | 5–6 | Not documented. | 6–7 | Not documented. |
| Striae pattern | Radiate at center, parallel-convergent at poles | Radiate at center, convergent at ends | Mostly parallel, slightly radiate at center | Weakly radiate at center, parallel at apices | Radiate at center, convergent at apices |
| Valve outline | Linear, slight central protrusion, concave inward | Linear with parallel sides | Linear with broad, parallel margins | Linear, straight, or slightly concave sides | Linear, slightly swollen central valve |
| Apices (ends) | Rounded | Broadly rounded | Rounded | Broadly rounded | Slightly swollen and rounded |
| Central nodule | Visible, supporting structure | Not documented | Visible, thick silica cell wall | Visible, distinct | Visible, slightly asymmetric |
| Raphe | Lateral, complex; large central pores, terminal fissures hooked | Semicomplex, undulate | Complex, prominent features | Lateral, weakly sinuous, question-mark-shaped terminal fissures | Lateral, complex; proximal ends have large central pores, terminal fissures hooked |
| Short spines | Absent | Not documented | Not documented | Present on valve face-mantle junction | Not documented |
| Axial area | Linear, occupying 1/3–1/4 of valve width | Linear, narrow, tapering at ends | Linear, tapering at ends, <1/3 width of valve | Linear, 1/3–1/5 of valve width | Slightly asymmetric, closer to secondary side |
| Central area | Elliptic, asymmetric, broader on primary side | Small, asymmetrically elliptic | Small, asymmetric, expanded on primary side | Elliptic, asymmetrical, broader on primary side | Elliptic, asymmetric, broader on primary side |
| References | This study | Kulikovskiy et al. [8] | Krammer [6]; Patrick & Reimer [36]; Krammer & Lange-Bertalot [37]; | Potapova et al. [38] | Krammer [6] |
| Characters | P. paristriata sp. nov. | P. neomajor | P. neglectiformis | P. viridiformis | P. viridis |
|---|---|---|---|---|---|
| Length (µm) | 57.6–75.1 | 114–250 | 80–130 | 67–145 | 100–182 |
| Width (µm) | 13.8–16.5 | 17–30 | 16–20 | 14–21 | 21–30 |
| L/W ratio | 3.7–4.6 | 7.3–9 | 5–6.5 | 3.8–7.5 | 5–6.5 |
| Striae/10 µm | 10–11 | 6–8 | 8–9 | 7–9 | 6–7 |
| Alveolus | 6–7 | Not documented | Not documented | Not documented | Not documented |
| Outline | linear-elliptic, parallel or slightly convex | linear, sometimes slightly swollen in the central and terminal portion | linear, sides parallel, slightly convex or triundulate | linear, sometimes weakly convex | linear, sides parallel or slightly convex or triundulate |
| Apices | rounded | rounded | rounded to cuneiform rounded | broadly rounded | rounded |
| Striae | mostly parallel, occasionally weakly radiate in the center and slightly convergent at the apices, with minimal angular variation | radiate in the middle, slightly convergent towards the ends | moderately radiate in the middle, slightly convergent towards the ends | slightly to moderately radiate in the middle, parallel to slightly convergent towards the ends | moderately radiate in the middle, slightly convergent towards the ends |
| Raphe | compound and markedly curved | lateral with moderately undulated outer fissure | semicomplex outer fissure undulate | compound, noticeably crooked | broadly lateral to semicomplex, than outer fissures undulate |
| Axial Area | 1/5–1/4 the breadth of the valve, linear, tapering on the ends | linear, moderately wide, tapering towards the ends, 1/4–1/3 of the valve breadth | 1/5–1/4 the breadth of the valve, linear or tapering lanceolate to the ends | 1/5–1/4 the breadth of the valve, linear, tapering on the ends | 1/5–1/4 the breadth of the valve, linear, tapering lanceolate at the ends |
| Central area | slightly expanded, irregular, and asymmetrical | slightly expanding, irregular, and frequently asymmetrical | roundish or irregular, a little wider than the axial area, almost asymmetrical | roundish, a little wider than the axial area, almost asymmetrical | variable, roundish or irregular, a little wider than the axial area, almost asymmetrical |
| Proximal raphe ends | bent to one side, central pores small, round | bent to one side, the central pores round and close together | bent to one side, central pores small, round | bent to one side, central pores small, round, close standing | bent to one side, central pores small, round |
| Terminal raphe fissure | shaped like question marks | widely hooked | viridis-like | viridis-like | viridis-like |
| References | This study | Krammer [39] | Krammer [6] | Sonneman [28]; Krammer [39] | Krammer [6] |
| Species | Strains | 1 | 2 | 3 | 4 | 5 | 6 | 7 | 8 | 9 | 10 | 11 | 12 | 13 | 14 | 15 | 16 | 17 | 18 | 19 | 20 | |
|---|---|---|---|---|---|---|---|---|---|---|---|---|---|---|---|---|---|---|---|---|---|---|
| 1 | Pinnularia latocentra | PQ034657 | 0.003 | 0.006 | 0.007 | 0.002 | 0.005 | 0.002 | 0.002 | 0.006 | 0.007 | 0.004 | 0.001 | 0.005 | 0.005 | 0.003 | 0.003 | 0.004 | 0.005 | 0.006 | 0.006 | |
| 2 | Pinnularia rhombocentra | PQ034660 | 0.017 | 0.006 | 0.007 | 0.003 | 0.005 | 0.003 | 0.003 | 0.006 | 0.007 | 0.004 | 0.003 | 0.005 | 0.005 | 0.003 | 0.002 | 0.005 | 0.005 | 0.006 | 0.007 | |
| 3 | Pinnularia seouloflexuosa | PP940033 | 0.051 | 0.060 | 0.006 | 0.006 | 0.007 | 0.006 | 0.006 | 0.004 | 0.006 | 0.006 | 0.006 | 0.008 | 0.005 | 0.006 | 0.006 | 0.006 | 0.007 | 0.004 | 0.005 | |
| 4 | Pinnularia paristriata | PV953636 | 0.069 | 0.076 | 0.054 | 0.007 | 0.008 | 0.007 | 0.007 | 0.006 | 0.002 | 0.007 | 0.007 | 0.009 | 0.007 | 0.007 | 0.007 | 0.008 | 0.008 | 0.006 | 0.007 | |
| 5 | Pinnularia anglica | AM501980 | 0.005 | 0.017 | 0.053 | 0.071 | 0.005 | 0.002 | 0.002 | 0.006 | 0.007 | 0.004 | 0.001 | 0.005 | 0.005 | 0.002 | 0.003 | 0.005 | 0.005 | 0.006 | 0.006 | |
| 6 | Pinnularia cf. gibba | EF151977 | 0.033 | 0.037 | 0.067 | 0.085 | 0.036 | 0.005 | 0.005 | 0.007 | 0.007 | 0.004 | 0.005 | 0.002 | 0.006 | 0.005 | 0.005 | 0.003 | 0.003 | 0.007 | 0.007 | |
| 7 | Pinnularia cf. interrupta | AJ544658 | 0.004 | 0.017 | 0.054 | 0.072 | 0.004 | 0.034 | 0.002 | 0.006 | 0.007 | 0.004 | 0.002 | 0.005 | 0.005 | 0.002 | 0.004 | 0.005 | 0.005 | 0.006 | 0.006 | |
| 8 | Pinnularia grunowii | JN418588 | 0.006 | 0.017 | 0.052 | 0.071 | 0.005 | 0.034 | 0.005 | 0.006 | 0.007 | 0.004 | 0.002 | 0.005 | 0.005 | 0.003 | 0.004 | 0.005 | 0.005 | 0.006 | 0.006 | |
| 9 | Pinnularia neglectiformis | JN418596 | 0.050 | 0.057 | 0.026 | 0.056 | 0.051 | 0.066 | 0.054 | 0.050 | 0.006 | 0.006 | 0.006 | 0.008 | 0.005 | 0.006 | 0.006 | 0.007 | 0.007 | 0.003 | 0.005 | |
| 10 | Pinnularia neomajor | JN418571 | 0.071 | 0.077 | 0.055 | 0.009 | 0.071 | 0.084 | 0.072 | 0.071 | 0.058 | 0.006 | 0.007 | 0.008 | 0.007 | 0.007 | 0.007 | 0.007 | 0.008 | 0.006 | 0.007 | |
| 11 | Pinnularia nodosa | JN418587 | 0.021 | 0.026 | 0.051 | 0.063 | 0.023 | 0.031 | 0.022 | 0.024 | 0.050 | 0.061 | 0.004 | 0.005 | 0.005 | 0.004 | 0.004 | 0.004 | 0.005 | 0.006 | 0.006 | |
| 12 | Pinnularia obscura | AM501986 | 0.003 | 0.017 | 0.051 | 0.070 | 0.004 | 0.033 | 0.004 | 0.005 | 0.051 | 0.070 | 0.021 | 0.005 | 0.005 | 0.002 | 0.003 | 0.005 | 0.005 | 0.006 | 0.006 | |
| 13 | Pinnularia parvulissima | JN418591 | 0.039 | 0.040 | 0.075 | 0.091 | 0.040 | 0.006 | 0.037 | 0.039 | 0.076 | 0.087 | 0.035 | 0.039 | 0.006 | 0.005 | 0.006 | 0.003 | 0.004 | 0.008 | 0.008 | |
| 14 | Pinnularia sp. | JN418572 | 0.035 | 0.041 | 0.043 | 0.072 | 0.038 | 0.050 | 0.038 | 0.038 | 0.042 | 0.074 | 0.041 | 0.035 | 0.052 | 0.005 | 0.005 | 0.006 | 0.006 | 0.005 | 0.006 | |
| 15 | Pinnularia sp. | JN418580 | 0.010 | 0.018 | 0.054 | 0.071 | 0.009 | 0.038 | 0.009 | 0.010 | 0.053 | 0.071 | 0.022 | 0.010 | 0.042 | 0.040 | 0.004 | 0.005 | 0.005 | 0.006 | 0.006 | |
| 16 | Pinnularia subanglica | PP065733 | 0.017 | 0.009 | 0.062 | 0.077 | 0.018 | 0.035 | 0.018 | 0.019 | 0.058 | 0.077 | 0.027 | 0.015 | 0.042 | 0.043 | 0.021 | 0.005 | 0.005 | 0.006 | 0.007 | |
| 17 | Pinnularia subcapitata | AM501979 | 0.031 | 0.037 | 0.063 | 0.084 | 0.034 | 0.012 | 0.033 | 0.034 | 0.063 | 0.081 | 0.029 | 0.032 | 0.014 | 0.049 | 0.037 | 0.036 | 0.003 | 0.007 | 0.007 | |
| 18 | Pinnularia subgibba | KT072984 | 0.041 | 0.044 | 0.068 | 0.086 | 0.042 | 0.016 | 0.043 | 0.043 | 0.070 | 0.082 | 0.035 | 0.040 | 0.017 | 0.056 | 0.045 | 0.040 | 0.015 | 0.007 | 0.007 | |
| 19 | Pinnularia viridiformis | AM501985 | 0.053 | 0.059 | 0.031 | 0.057 | 0.054 | 0.070 | 0.055 | 0.053 | 0.017 | 0.059 | 0.053 | 0.052 | 0.080 | 0.043 | 0.056 | 0.059 | 0.066 | 0.074 | 0.005 | |
| 20 | Pinnularia viridis | AM502023 | 0.067 | 0.075 | 0.047 | 0.072 | 0.070 | 0.078 | 0.067 | 0.067 | 0.044 | 0.070 | 0.065 | 0.068 | 0.085 | 0.063 | 0.070 | 0.074 | 0.075 | 0.084 | 0.047 |
| Species | Strains | 1 | 2 | 3 | 4 | 5 | 6 | 7 | 8 | 9 | 10 | 11 | 12 | 13 | 14 | 15 | 16 | 17 | 18 | 19 | 20 | |
|---|---|---|---|---|---|---|---|---|---|---|---|---|---|---|---|---|---|---|---|---|---|---|
| 1 | Pinnularia latocentra | PQ044335 | 0.009 | 0.010 | 0.011 | 0.010 | 0.007 | 0.005 | 0.010 | 0.011 | 0.008 | 0.005 | 0.010 | 0.009 | 0.009 | 0.009 | 0.009 | 0.009 | 0.012 | 0.010 | 0.010 | |
| 2 | Pinnularia rhombocentra | PQ044336 | 0.050 | 0.009 | 0.010 | 0.008 | 0.008 | 0.009 | 0.009 | 0.010 | 0.008 | 0.009 | 0.008 | 0.008 | 0.009 | 0.006 | 0.007 | 0.007 | 0.009 | 0.009 | 0.009 | |
| 3 | Pinnularia seouloflexuosa | PP962248 | 0.057 | 0.050 | 0.006 | 0.008 | 0.009 | 0.009 | 0.004 | 0.007 | 0.008 | 0.010 | 0.009 | 0.008 | 0.002 | 0.009 | 0.008 | 0.009 | 0.009 | 0.005 | 0.005 | |
| 4 | Pinnularia paristriata | PV956143 | 0.071 | 0.066 | 0.023 | 0.010 | 0.011 | 0.011 | 0.005 | 0.005 | 0.010 | 0.011 | 0.010 | 0.010 | 0.006 | 0.010 | 0.009 | 0.010 | 0.010 | 0.007 | 0.006 | |
| 5 | Pinnularia cf. gibba | EF143304 | 0.059 | 0.039 | 0.043 | 0.056 | 0.007 | 0.009 | 0.008 | 0.010 | 0.007 | 0.009 | 0.003 | 0.006 | 0.008 | 0.007 | 0.005 | 0.006 | 0.006 | 0.009 | 0.008 | |
| 6 | Pinnularia grunowii | JN418658 | 0.032 | 0.043 | 0.053 | 0.068 | 0.034 | 0.007 | 0.009 | 0.011 | 0.007 | 0.007 | 0.007 | 0.008 | 0.009 | 0.008 | 0.008 | 0.008 | 0.010 | 0.010 | 0.010 | |
| 7 | Pinnularia microfrauenbergiana | KM349979 | 0.015 | 0.048 | 0.053 | 0.062 | 0.055 | 0.034 | 0.010 | 0.010 | 0.008 | 0.005 | 0.009 | 0.009 | 0.009 | 0.009 | 0.009 | 0.009 | 0.011 | 0.011 | 0.010 | |
| 8 | Pinnularia neglectiformis | MH707959 | 0.055 | 0.050 | 0.012 | 0.019 | 0.039 | 0.055 | 0.055 | 0.006 | 0.008 | 0.009 | 0.008 | 0.008 | 0.004 | 0.009 | 0.007 | 0.008 | 0.008 | 0.004 | 0.003 | |
| 9 | Pinnularia neomajor | JN418641 | 0.069 | 0.066 | 0.030 | 0.012 | 0.059 | 0.073 | 0.064 | 0.022 | 0.010 | 0.011 | 0.010 | 0.010 | 0.006 | 0.010 | 0.009 | 0.010 | 0.010 | 0.006 | 0.005 | |
| 10 | Pinnularia nodosa | JN418657 | 0.043 | 0.041 | 0.041 | 0.056 | 0.030 | 0.032 | 0.046 | 0.039 | 0.055 | 0.008 | 0.007 | 0.007 | 0.008 | 0.007 | 0.006 | 0.007 | 0.007 | 0.009 | 0.008 | |
| 11 | Pinnularia obscura | AM710452 | 0.018 | 0.051 | 0.057 | 0.068 | 0.050 | 0.029 | 0.013 | 0.055 | 0.069 | 0.041 | 0.009 | 0.009 | 0.010 | 0.008 | 0.008 | 0.008 | 0.011 | 0.010 | 0.010 | |
| 12 | Pinnularia parvulissima | JN418661 | 0.057 | 0.045 | 0.044 | 0.058 | 0.005 | 0.032 | 0.053 | 0.041 | 0.060 | 0.032 | 0.048 | 0.005 | 0.008 | 0.008 | 0.005 | 0.006 | 0.006 | 0.009 | 0.009 | |
| 13 | Pinnularia siberiosinistra | KM349978 | 0.057 | 0.043 | 0.046 | 0.060 | 0.020 | 0.041 | 0.053 | 0.043 | 0.059 | 0.029 | 0.048 | 0.018 | 0.008 | 0.007 | 0.004 | 0.005 | 0.006 | 0.009 | 0.008 | |
| 14 | Pinnularia streptoraphe | KM349984 | 0.055 | 0.048 | 0.002 | 0.023 | 0.041 | 0.051 | 0.051 | 0.010 | 0.029 | 0.039 | 0.055 | 0.043 | 0.044 | 0.009 | 0.008 | 0.008 | 0.009 | 0.005 | 0.004 | |
| 15 | Pinnularia subanglica | JN418668 | 0.050 | 0.022 | 0.050 | 0.064 | 0.030 | 0.037 | 0.048 | 0.046 | 0.062 | 0.034 | 0.046 | 0.036 | 0.032 | 0.048 | 0.005 | 0.007 | 0.006 | 0.009 | 0.009 | |
| 16 | Pinnularia subcapitata | AM710445 | 0.053 | 0.036 | 0.041 | 0.054 | 0.013 | 0.037 | 0.050 | 0.037 | 0.053 | 0.020 | 0.048 | 0.015 | 0.012 | 0.039 | 0.020 | 0.005 | 0.002 | 0.008 | 0.008 | |
| 17 | Pinnularia subgibba | KT072931 | 0.051 | 0.037 | 0.046 | 0.058 | 0.020 | 0.037 | 0.051 | 0.043 | 0.057 | 0.030 | 0.046 | 0.018 | 0.017 | 0.044 | 0.036 | 0.017 | 0.007 | 0.009 | 0.008 | |
| 18 | Pinnularia vietnamogibba | OL704399 | 0.064 | 0.039 | 0.039 | 0.052 | 0.017 | 0.046 | 0.060 | 0.035 | 0.050 | 0.024 | 0.057 | 0.019 | 0.017 | 0.037 | 0.022 | 0.002 | 0.024 | 0.009 | 0.009 | |
| 19 | Pinnularia viridiformis | AM710451 | 0.060 | 0.055 | 0.017 | 0.029 | 0.048 | 0.064 | 0.064 | 0.008 | 0.025 | 0.044 | 0.064 | 0.050 | 0.048 | 0.015 | 0.048 | 0.043 | 0.048 | 0.042 | 0.003 | |
| 20 | Pinnularia viridis | AM710490 | 0.060 | 0.050 | 0.015 | 0.023 | 0.046 | 0.061 | 0.060 | 0.007 | 0.020 | 0.043 | 0.060 | 0.048 | 0.046 | 0.013 | 0.050 | 0.041 | 0.044 | 0.039 | 0.008 |
Disclaimer/Publisher’s Note: The statements, opinions and data contained in all publications are solely those of the individual author(s) and contributor(s) and not of MDPI and/or the editor(s). MDPI and/or the editor(s) disclaim responsibility for any injury to people or property resulting from any ideas, methods, instructions or products referred to in the content. |
© 2025 by the authors. Licensee MDPI, Basel, Switzerland. This article is an open access article distributed under the terms and conditions of the Creative Commons Attribution (CC BY) license (https://creativecommons.org/licenses/by/4.0/).
Share and Cite
Li, Y.; Wang, W.; Han, B.-H.; Hwang, S.-O.; Kim, B.-H. Four New Pinnularia Ehrenberg Species (Bacillariophyta) from Urban Freshwater Streams in South Korea. Plants 2025, 14, 3206. https://doi.org/10.3390/plants14203206
Li Y, Wang W, Han B-H, Hwang S-O, Kim B-H. Four New Pinnularia Ehrenberg Species (Bacillariophyta) from Urban Freshwater Streams in South Korea. Plants. 2025; 14(20):3206. https://doi.org/10.3390/plants14203206
Chicago/Turabian StyleLi, Yuyao, Weihan Wang, Byeong-Hun Han, Su-Ok Hwang, and Baik-Ho Kim. 2025. "Four New Pinnularia Ehrenberg Species (Bacillariophyta) from Urban Freshwater Streams in South Korea" Plants 14, no. 20: 3206. https://doi.org/10.3390/plants14203206
APA StyleLi, Y., Wang, W., Han, B.-H., Hwang, S.-O., & Kim, B.-H. (2025). Four New Pinnularia Ehrenberg Species (Bacillariophyta) from Urban Freshwater Streams in South Korea. Plants, 14(20), 3206. https://doi.org/10.3390/plants14203206

