Soil Microbial Communities Significantly Changed Along Stand Ages in Masson Pine (Pinus massoniana Lamb.) Plantation
Abstract
1. Introduction
2. Results
2.1. Physical and Chemical Properties of the Soil
2.2. Soil Microbial Community Structure Variation Along the Stand Ages
2.3. Structural Diversity of Soil Microbial Community
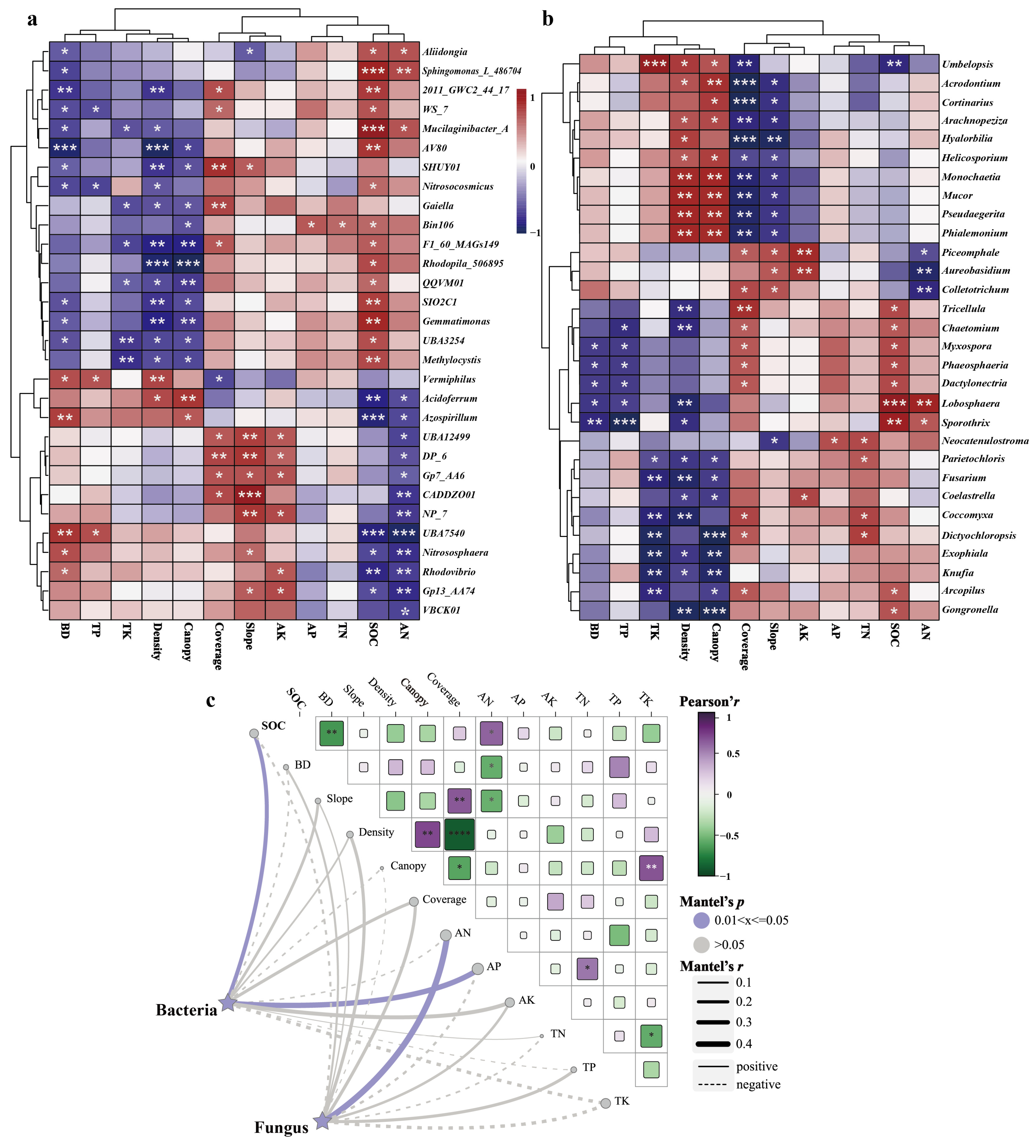
2.4. The Associations Between Soil Microbial Communities and Soil Properties
3. Discussion
3.1. Soil Microbial Community Structure Along the Stand Ages
3.2. Factors Influencing the Dominant Flora and Diversity of Microbial Community Structure in Soil
4. Materials and Methods
4.1. The Study Area and Sampling
4.2. Soil Properties Analysis
4.3. Gene Sequencing Analysis
4.4. Statistical Analysis
5. Conclusions
Author Contributions
Funding
Data Availability Statement
Acknowledgments
Conflicts of Interest
References
- Luo, X.; Guo, Y.P.; Xu, F.Y.; Wang, S.; Tao, Y.Y.; YangZ, M.M. Soil horizons regulate bacterial community structure and functions in Dabie Mountain of the East China. Sci. Rep. 2023, 13, 15866. [Google Scholar] [CrossRef]
- Miao, D.; Peng, X.; Teng, Q.M.; Sardar, M.F.; Zhang, Q.; Zhu, X.T.; Li, Y. Different contributions of bacterial and fungal communities to nitrogen mineralization in Moso bamboo-invaded subtropical forests. J. Soil Sediment. 2023, 23, 1123–1134. [Google Scholar] [CrossRef]
- Wu, J.; Jiao, Z.; Zhou, J.; Guo, F.; Ding, Z.; Qiu, Z. Analysis of bacterial communities in rhizosphere soil of continuously cropped healthy and diseased konjac. World J. Microb. Biot. 2017, 33, 134. [Google Scholar] [CrossRef]
- Jaeger, A.; Hartmann, M.; Conz, R.F.; Six, F.; Solly, E.F. Drought-induced tree mortality in Scots pine mesocosms promotes changes in soil microbial communities and trophic groups. Appl. Soil Ecol. 2024, 194, 105198. [Google Scholar] [CrossRef]
- Fang, X.; Zhang, J.; Meng, M.; Guo, X.; Wu, Y.; Liu, X.; Zhao, K.; Ding, L.; Shao, Y.; Fu, W. Forest-type shift and subsequent intensive management affected soil organic carbon and microbial community in southeastern China. Eur. J. Forest Res. 2017, 136, 689–697. [Google Scholar] [CrossRef]
- Wang, H.K.; Wu, C.S.; Liu, J.; Chen, Q.; Li, C.; Shu, C.J.; Zhang, Y.; Liu, Y.Q. Changes in soil microbial communities induced by warming and N deposition accelerate the CO2 emissions of coarse woody debris. J. For. Res. 2023, 34, 1051–1063. [Google Scholar] [CrossRef]
- Wan, X.; Zhou, R.Y.; Liu, S.; Xing, W.; Yuan, Y.D. Seasonal Changes in the Soil Microbial Community Structure in Urban Forests. Biology 2024, 13, 31. [Google Scholar] [CrossRef]
- He, Y.; Wu, B.; Wang, C.X.; Zhi, Y.Y.; Shi, Y.J.; Fu, W.; Zhang, Y. Spatial variability and influencing factors of soil organic carbon, soil total nitrogen and C:N ratio in Chinese hickory plantations of southeastern China. J. Soil Sci. Plant Nutri. 2025, 25, 3323–3337. [Google Scholar] [CrossRef]
- Zhang, J.H.; Li, M.; Jia, K.L.; Zheng, G.Q.; Long, X. Seasonal variation rather than stand age determines bacterial diversity in the rhizosphere of wolfberry (Lycium barbarum L.) associated with soil degradation. J. Soils Sediments 2018, 18, 1518–1529. [Google Scholar] [CrossRef]
- Li, L.; Wang, D.; Liu, X.; Zhang, B.; Liu, Y.Z.; Xie, T.; Du, Y.; Pan, G. Soil organic carbon fractions and microbial community and functions under changes in vegetation: A case of vegetation succession in karst forest. Environ. Earth Sci. 2014, 71, 3727–3735. [Google Scholar] [CrossRef]
- Okie, J.D.; Van Horn, D.J.; Storch, D.; Barrett, J.E.; Gooseff, M.N.; Kopsova, L.; Takacsvesbach, C.D. Niche and metabolic principles explain patterns of diversity and distribution: Theory and a case study with soil bacterial communities. Pro. Roy. Soc. B Biol. Sci. 2015, 282, 20142630. [Google Scholar] [CrossRef]
- Constancias, F.; Terrat, S.; Saby, N.P.A.; Horrigue, W.; Villerd, J.; Guillemin, J.; Biju-Duval, L.; Nowak, V.; Dequiedt, S.; Ranjard, L.; et al. Mapping and determinism of soil microbial community distribution across an agricultural landscape. Microbiology 2015, 4, 505–517. [Google Scholar] [CrossRef]
- Lv, Y.; Fu, W.; Zhou, K.; Lao, J.; Zhi, Y. Effects of reduced fertilization combined with titanium gypsum on soil arsenic&cadmium and water spinach (Ipomoea aquatica Forsk) growth. Pol. J. Environ. Stud. 2023, 32, 2763–2773. [Google Scholar]
- Li, C.; Jia, Z.H.; Zhai, L.; Zhang, B.; Peng, X.N.; Liu, X.; Zhang, J. Effects of mineral-solubilizing microorganisms on root growth, soil nutrient content, and enzyme activities in the rhizosphere soil of Robinia Pseudoacacia. Forests 2021, 12, 60. [Google Scholar] [CrossRef]
- Husson, O. Redox potential (Eh) and pH as drivers of soil/plant/microorganism systems: A transdisciplinary overview pointing to integrative opportunities for agronomy. Plant Soil 2013, 362, 389–417. [Google Scholar] [CrossRef]
- Adomako, M.O.; Roiloa, S.; Yu, F.H. Potential roles of soil microorganisms in regulating the effect of soil nutrient heterogeneity on plant performance. Microorganisms 2022, 10, 2399. [Google Scholar] [CrossRef]
- Li, F.; Chen, L.; Zhang, J.B.; Yin, J.; Huang, S.M. Bacterial Community Structure after Long-term Organic and Inorganic Fertilization Reveals Important Associations between Soil Nutrients and Specific Taxa Involved in Nutrient Transformations. Front. Microbiol. 2017, 8, 187. [Google Scholar] [CrossRef] [PubMed]
- Dong, L.; Li, J.; Sun, J.; Yang, C. Soil degradation influences soil bacterial and fungal community diversity in overgrazed alpine meadows of the Qinghai-Tibet Plateau. Sci. Rep. 2021, 11, 11538. [Google Scholar] [CrossRef]
- Duan, X.; Zou, H.; Wang, L. Exploration of Institutional Mechanisms for the Construction and Development of the Yangtze River Economic Belt. Prog. Geosci. 2015, 34, 1377–1387. (In Chinese) [Google Scholar]
- Lladó, S.; López-Mondéjar, R.; Baldrian, P. Forest Soil Bacteria: Diversity, Involvement in Ecosystem Processes, and Response to Global Change. Microbiol. Mol. Biol. Rev. 2017, 81, e00063-16. [Google Scholar] [CrossRef]
- Zhang, S.N.; Tang, K.; Gao, H.Y.; Wei, Y.F.; Zhang, L. Characterization of soil bacterial communities and their driving roles in birch woodlands. For. Engin. 2024, 40, 27–35. (In Chinese) [Google Scholar]
- Mao, L.; He, X.X.; Ye, S.M.; Wang, S.Q. Soil Aggregate-Associated Carbon-Cycle and Nitrogen-Cycle Enzyme Activities as Affected by Stand Age in Chinese Fir Plantations. J. Soil Sci. Plant Nutri. 2023, 23, 4361–4372. [Google Scholar] [CrossRef]
- Ming, A.; Yang, Y.J.; Liu, S.; Nong, Y.; Li, H.; Tao, Y.; Sun, D.; Lei, L.; Zeng, J.; An, N. The impact of near natural forest management on the carbon stock and sequestration potential of Pinus massoniana (Lamb.) and Cunninghamia lanceolata (Lamb.) Hook. plantations. Forests 2019, 10, 626. [Google Scholar] [CrossRef]
- Gao, Y.; Cheng, J.M.; Zhao, Y.; Su, J.S. Carbon storage in biomass, litter, and soil of different plantations in a semiarid temperate region of northwest China. Ann. For. Sci. 2014, 71, 427–435. [Google Scholar] [CrossRef]
- Wang, C.Q.; Xue, L.; Dong, Y.; Hou, L.; Wei, Y.; Chen, J.; Jiao, R. Contrasting Effects of Chinese Fir Plantations of Different Stand Ages on Soil Enzyme Activities and Microbial Communities. Forests 2019, 10, 11. [Google Scholar] [CrossRef]
- Mao, P.; Guo, L.M.; Gao, Y.; Qi, L.; Cao, B.H. Effects of Seed Size and Sand Burial on Germination and Early Growth of Seedlings for Coastal Pinus thunbergii Parl. in the Northern Shandong Peninsula, China. Forests 2019, 10, 281. [Google Scholar] [CrossRef]
- Chen, L.C.; Wang, S.L.; Wang, Q.K. Ecosystem carbon stocks in a forest chronosequence in Hunan Province, South China. Plant Soil. 2016, 409, 217–228. [Google Scholar] [CrossRef]
- Nie, M.; Meng, H.; Li, K.; Wan, J.R.; Quan, Z.X.; Fang, C.M.; Chen, J.K.; Li, B. Comparison of Bacterial and Fungal Communities Between Natural and Planted Pine Forests in Subtropical China. Curr. Microbiol. 2012, 64, 34–42. [Google Scholar] [CrossRef]
- Zhang, H.Y.; Bao, W.K.; Hu, B.; Hu, H. Research progress on the effect of vegetation type change on soil microbial carbon utilization efficiency. J. Ecol. 2023, 43, 6878–6888. [Google Scholar]
- Štursová, M.; Bárta, J.; Šantrůčková, H.; Baldrian, P. Small-scale spatial heterogeneity of ecosystem properties, microbial community composition and microbial activities in a temperate mountain forest soil. FEMS Microbiol. Ecol. 2016, 92, fiw185. [Google Scholar] [CrossRef]
- Zhou, J.; Zhang, M.; Raza, S.T.; Yang, S.; Liu, J.; Cai, M.; Xue, S.M.; Wu, J.P. Fungal but not bacterial β-diversity decreased after 38-year-long grazing in a southern grassland. Plant Soil. 2023, 507, 181–193. [Google Scholar] [CrossRef]
- Fu, W.J.; Dong, J.Q.; Ding, L.Z.; Yang, H.S.; Ye, Z.Q.; Zhao, K.L. Spatial correlation of nutrients in a typical soil-hickory system of southeastern China and its implication for site-specific fertilizer application. Soil Till. Res. 2022, 217, 105265. [Google Scholar] [CrossRef]
- Barnard, R.L.; Osborne, C.A.; Firestone, M.K. Responses of soil bacterial and fungal communities to extreme desiccation and rewetting. ISME J. 2013, 7, 2229–2241. [Google Scholar] [CrossRef]
- Gu, Y.; Wu, L.; Lin, D.; Zou, B.; Wang, S.; Zhou, L.; He, J.Z. Soil bacterial community composition of typical subtropical forests in Fujian Province. J. Fujian Norm. Univ. 2024, 40, 52–59. (In Chinese) [Google Scholar]
- Hu, W.G.; Ran, J.Z.; Dong, L.W.; Du, Q.; Ji, M.F.; Yao, S.R.; Sun, Y.; Gong, C.M.; Hou, Q.Q.; Gong, H.Y.; et al. Aridity-driven shift in biodiversity-soil multifunctionality relationships. Nat. Commun. 2021, 12, 5350. [Google Scholar] [CrossRef]
- Jiang, A.J.; Dong, Y.; Ju, L.; Zhou, S.; Nie, T.; Li, C. Effects of sealing on soil bacterial community characteristics in different grassland types. J. Grassland. 2022, 30, 2600–2608. (In Chinese) [Google Scholar]
- Jiang, X.W.; Ma, D.L.; Qiang, S.Y.; Zhang, D.Y.; Sun, H.Z. Characteristics of soil bacterial and fungal community of typical forest in the Greater Khingan Mountains based on high-throughput sequencing. Microbiol. China 2021, 48, 1093–1105. (In Chinese) [Google Scholar]
- Hu, Y.B.; Liang, C.; Jin, J.; Wang, X.; Ye, Z.; Wu, J. Effects of long-term grass cultivation on soil fungal communities and enzyme activities in hickory plantation forests. Environ. Sci. 2023, 44, 2945–2954. (In Chinese) [Google Scholar]
- Hou, Z.N.; Zhang, X.; Wang, R.; Li, A.; Li, X.; Wei, Y. Changes in soil microbial communities during decomposition of alpine forest apomictic litter at different altitudes. J. China Agric. Univ. 2024, 29, 36–46. (In Chinese) [Google Scholar]
- Kong, W.B.; Qiu, L.P.; Ishii, S.; Jia, X.X.; Su, F.Y.; Song, F.; Hao, M.D.; Shao, M.A.; Wei, X.R. Contrasting response of soil microbiomes to long-term fertilization in various highland cropping systems. ISME Commu. 2023, 3, 1–14. [Google Scholar] [CrossRef] [PubMed]
- Wu, F.; Dong, M.; Liu, Y.; Ma, X.; An, L.; Young, J.; Feng, H.Y. Effects of long-term fertilization on AM fungal community structure and Glomalin-related soil protein in the Loess Plateau of China. Plant Soil. 2011, 342, 233–247. [Google Scholar] [CrossRef]
- Zhang, Y.; Dong, K.; Gao, Q.; Liu, S.; Ganjurjav, H.; Wang, X.; Su, X.K.; Wu, X.Y. Soil bacterial and fungal diversity differently correlated with soil biochemistry in alpine grassland ecosystems in response to environmental changes. Sci. Rep. 2017, 7, 43077. [Google Scholar] [CrossRef]
- Zheng, W.; Gong, Q.; Zhao, Z.; Liu, J.; Zhai, B.; Wang, Z.; Li, Z. Changes in soil bacterial community structure and enzyme activities after intercrop mulch with cover crop for eight years in an orchard. Eur. J. Soil Biol. 2018, 86, 34–41. [Google Scholar] [CrossRef]
- Kong, W.Y.; Wang, X.H.; Dong, K.; Ge, Y.X. Ground cover under ancient oil pine and its effect on soil bacterial community diversity. J. Beijing Agri. Coll. 2021, 36, 101–106. (In Chinese) [Google Scholar]
- Zhang, Y.L.; Liu, L.; Liu, S.; Fang, W.; Luo, Z.; Hong, X.; Cheng, X.R. Effects of community structure of Cunninghamia lanceolata sprouting forests with different densities on ecosystem carbon density at the early stage of succession. Chinese J. Appl. Ecol. 2024, 35, 289–297. [Google Scholar]
- Shao, P.S.; Xie, H.T.; Bao, X.L.; Liang, C. Variation of microbial residues forest secondary succession in topsoil and subsoil. Acta Pedol. Sin. 2021, 58, 1050–1059. (In Chinese) [Google Scholar]
- McGee, K.M.; Porter, T.M.; Wright, M.; Hajibabaei, M. Drivers of tropical soil invertebrate community composition and richness across tropical secondary forests using DNA metasystematics. Sci. Rep. 2020, 10, 18429. [Google Scholar] [CrossRef]
- Yao, L.; Wang, D.; Kang, L.; Wang, D.; Zhang, Y.; Hou, X.; Guo, Y.J. Effects of fertilizations on soil bacteria and fungi communities in a degraded arid steppe revealed by high through-put sequencing. PeerJ 2018, 6, e4623. [Google Scholar] [CrossRef] [PubMed]
- Yang, F.; Jiang, H.; Chang, G.; Liang, S.; Ma, K.; Cai, Y.; Tian, B.M.; Shi, X.J. Effects of Rhizosphere Microbial Communities on Cucumber Fusarium wilt Disease Suppression. Microorganisms 2023, 11, 1576. [Google Scholar] [CrossRef]
- Yang, Y.; Li, H.L.; Ma, K.L.; Yu, F.F.; Niu, S.Q. Effects of continuous cropping on the physicochemical properties, microbial activity and community characteristics of inter-root soil of Codonopsis pilosula. Environ. Sci. 2023, 44, 6387–6398. (In Chinese) [Google Scholar]
- Agricultural Chemistry Committee of China. Conventional Methods of Soil and Agricultural Chemistry Analysis; Science Press: Beijing, China, 1983. (In Chinese) [Google Scholar]
- Hu, M.H.; Zhou, S.; Xiong, X.; Wang, X.; Sun, Y.; Meng, Z.; Hui, D.F.; Zhang, D.Q.; Deng, Q. Dynamics of soil microbial communities involved in carbon cycling along three successional forests in southern China. Front. Microbiol. 2024, 14, 1326057. [Google Scholar] [CrossRef]
- Luo, Z.; Viscarra-Rossel, R.A.; Qian, T. Similar importance of edaphic and climatic factors for controlling soil organic carbon stocks of the world. Biogeosciences 2021, 18, 2063–2073. [Google Scholar] [CrossRef]
- Klindworth, A.; Pruesse, E.; Schweer, T.; Peplies, J.; Quast, C.; Horn, M.; Glöckner, F.O. Evaluation of general 16S ribosomal RNA gene PCR primers for classical and next-generation sequencing-based diversity studies. Nucleic Acids Res. 2013, 41, e1. [Google Scholar] [CrossRef] [PubMed]
- Lu, J.; Salzberg, S.L. Ultrafast and accurate 16S rRNA microbial community analysis using Kraken 2. Microbiome 2020, 8, 124. [Google Scholar] [CrossRef] [PubMed]
- Barnett, S.E.; Buckley, D.H. Simulating metagenomic stable isotope probing datasets with MetaSIPSim. BMC Bioinform. 2020, 21, 37. [Google Scholar] [CrossRef]




| Stand Types | pH Value | Organic Matter (g·kg−1) | Total Nitrogen (g·kg−1) | Total Phosphorus (g·kg−1) | Total Potassium (g·kg−1) |
|---|---|---|---|---|---|
| MPP(8-year-old) | 4.96 ± 0.08 b | 56.97 ± 0.86 a | 1.31 ± 0.09 a | 2.23 ± 1.08 a | 23.74 ± 1.29 b |
| MPP(12-year-old) | 5.11 ± 0.09 a | 26.16 ± 3.62 b | 2.17 ± 0.14 a | 1.96 ± 0.29 b | 36.06 ± 5.71 a |
| MPP(22-year-old) | 4.79 ± 0.08 c | 34.26 ± 3.06 b | 1.33 ± 0.55 a | 1.89 ± 0.20 b | 34.46 ± 1.18 a |
| MPP(38-year-old) | 4.93 ± 0.13 b | 63.88 ± 17.11 a | 1.84 ± 0.79 a | 2.26 ± 0.53 ab | 36.57 ± 5.14 a |
| NBLF | 4.78 ± 0.08 c | 56.48 ± 19.12 a | 1.47 ± 0.21 a | 2.33 ± 0.77 a | 35.14 ± 2.13 a |
| H-Value | p-Value | ||
|---|---|---|---|
| Bacteria | Acidobacteria | 4.800 | 0.308 |
| Proteobacteria | 8.900 | 0.063 | |
| Actinobacteria | 9.500 | 0.049 * | |
| Fungi | Ascomycota | 8.800 | 0.066 |
| Basidiomycota | 5.689 | 0.224 | |
| Mucoromycota | 4.800 | 0.308 | |
| Microbial Category | Stand Types | Chao1 Index | Shannon Index | Simpson Index |
|---|---|---|---|---|
| Bacteria | MPP(8-year-old) | 2137.48 ± 212.46 ab | 9.80 ± 0.29 a | 0.997 ± 0.0008 a |
| MPP(12-year-old) | 2254.65 ± 91.45 a | 10.00 ± 0.10 a | 0.998 ± 0.0002 a | |
| MPP(22-year-old) | 1748.06 ± 335.69 ab | 9.66 ± 0.20 ab | 0.998 ± 0.0003 a | |
| MPP(38-year-old) | 1836.43 ± 623.81 ab | 9.65 ± 0.42 ab | 0.997 ± 0.0006 a | |
| NBLF | 1457.00 ± 451.92 b | 9.11 ± 0.36 b | 0.996 ± 0.0008 b | |
| Fungi | MPP(8-year-old) | 476.00 ± 74.36 b | 4.91 ± 0.53 a | 0.89 ± 0.05 a |
| MPP(12-year-old) | 598.67 ± 86.00 b | 5.84 ± 0.35 a | 0.95 ± 0.02 a | |
| MPP(22-year-old) | 513.33 ± 66.88 b | 5.09 ± 0.95 a | 0.90 ± 0.05 a | |
| MPP(38-year-old) | 841.33 ± 244.39 a | 5.80 ± 0.88 a | 0.92 ± 0.03 a | |
| NBLF | 625.00 ± 65.80 ab | 5.56 ± 1.02 a | 0.92 ± 0.05 a |
| Environmental Properties | Bacterial Community Structure | Fungal Community Structure | ||
|---|---|---|---|---|
| r | p | r | p | |
| SOC | 0.266 | 0.028 * | −0.105 | 0.789 |
| BD | −0.067 | 0.726 | 0.107 | 0.155 |
| Slope | 0.157 | 0.068 | 0.043 | 0.319 |
| Density | 0.069 | 0.33 | 0.190 | 0.145 |
| Canopy | −0.059 | 0.593 | −0.012 | 0.446 |
| Coverage | 0.185 | 0.153 | 0.192 | 0.133 |
| AN | −0.051 | 0.571 | 0.435 | 0.025 * |
| AP | 0.379 | 0.015 * | −0.129 | 0.835 |
| AK | 0.258 | 0.051 | 0.140 | 0.126 |
| TN | 0.000 | 0.477 | −0.073 | 0.601 |
| TP | −0.021 | 0.522 | 0.189 | 0.115 |
| TK | −0.207 | 0.877 | −0.213 | 0.982 |
| Stands | Altitude (m) | Slope Aspect | Mean Tree DBH (cm) | Mean Tree Height (m) | Stand Density (Plant/ha) |
|---|---|---|---|---|---|
| MPP(8-year-old) | 146 | Northwest | 13.3 | 12.6 | 1800 |
| MPP(8-year-old) | 145 | North | 14.8 | 13.5 | 1600 |
| MPP(8-year-old) | 141 | North | 14.3 | 13.6 | 1700 |
| MPP(12-year-old) | 139 | Southeast | 14.5 | 14.8 | 2400 |
| MPP(12-year-old) | 158 | Southeast | 12.0 | 15.6 | 2500 |
| MPP(12-year-old) | 148 | Southeast | 13.5 | 9.8 | 2200 |
| MPP(22-year-old) | 148 | Southwest | 19.2 | 30.9 | 2300 |
| MPP(22-year-old) | 141 | Northwest | 25.2 | 23.9 | 2000 |
| MPP(22-year-old) | 129 | Northwest | 29.9 | 25.4 | 1900 |
| MPP(38-year-old) | 139 | Southeast | 33.9 | 29.0 | 1800 |
| MPP(38-year-old) | 144 | Northwest | 26.5 | 28.6 | 1900 |
| MPP(38-year-old) | 150 | Northeast | 26.1 | 23.8 | 1800 |
| NBLF | 126 | North | 14.6 | 21.1 | 2400 |
| NBLF | 128 | North | 26.6 | 30.4 | 2000 |
| NBLF | 131 | North | 16.4 | 22.0 | 1600 |
Disclaimer/Publisher’s Note: The statements, opinions and data contained in all publications are solely those of the individual author(s) and contributor(s) and not of MDPI and/or the editor(s). MDPI and/or the editor(s) disclaim responsibility for any injury to people or property resulting from any ideas, methods, instructions or products referred to in the content. |
© 2025 by the authors. Licensee MDPI, Basel, Switzerland. This article is an open access article distributed under the terms and conditions of the Creative Commons Attribution (CC BY) license (https://creativecommons.org/licenses/by/4.0/).
Share and Cite
Fu, W.; Wang, B.; Li, D.; Zhang, Y. Soil Microbial Communities Significantly Changed Along Stand Ages in Masson Pine (Pinus massoniana Lamb.) Plantation. Plants 2025, 14, 3004. https://doi.org/10.3390/plants14193004
Fu W, Wang B, Li D, Zhang Y. Soil Microbial Communities Significantly Changed Along Stand Ages in Masson Pine (Pinus massoniana Lamb.) Plantation. Plants. 2025; 14(19):3004. https://doi.org/10.3390/plants14193004
Chicago/Turabian StyleFu, Weijun, Bingyi Wang, Dunzhu Li, and Yong Zhang. 2025. "Soil Microbial Communities Significantly Changed Along Stand Ages in Masson Pine (Pinus massoniana Lamb.) Plantation" Plants 14, no. 19: 3004. https://doi.org/10.3390/plants14193004
APA StyleFu, W., Wang, B., Li, D., & Zhang, Y. (2025). Soil Microbial Communities Significantly Changed Along Stand Ages in Masson Pine (Pinus massoniana Lamb.) Plantation. Plants, 14(19), 3004. https://doi.org/10.3390/plants14193004

