Exploring the Metabolic Pathways of Melon (Cucumis melo L.) Yellow Leaf Mutants via Metabolomics
Abstract
1. Introduction
2. Materials and Methods
2.1. Materials
2.2. Methods
2.2.1. Observation of the Ultrastructural Morphology of Chloroplasts
2.2.2. Sample Extraction
2.2.3. Metabolomic Analysis
2.2.4. Expression Pattern Analysis
2.2.5. Determination of the Pigment Content
2.3. Statistical Analysis
3. Results
3.1. Cell Structure of Chloroplasts in Leaves with Different Colors
3.2. Pigment Contents
3.3. Yellow Leaf Mutant Metabolomic Analysis
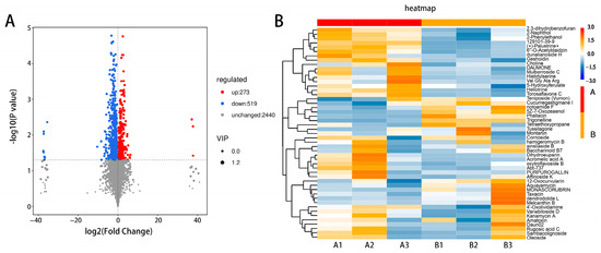
3.3.1. Analysis of Nontargeted Metabolites via PCA and OPLS-DA
3.3.2. Screening and Identification of Differentially Abundant Metabolites
3.3.3. KEGG Enrichment Analysis of Differentially Abundant Metabolites
3.4. Expression Levels of Genes in the Carotenoid Pathway
3.5. ‘ZT00091’ Pattern Diagram of the Carotenoid Synthesis Pathway
4. Discussion
Supplementary Materials
Author Contributions
Funding
Data Availability Statement
Conflicts of Interest
References
- Kaleem, M.M.; Nawaz, M.A.; Ding, X. Comparative analysis of pumpkin rootstocks mediated impact on melon sensory fruit quality through integration of non-targeted metabolomics and sensory evaluation. Plant Physiol. Biochem. 2022, 192, 320–330. [Google Scholar] [CrossRef] [PubMed]
- Chen, T.; Fu, W.; Yu, J.; Feng, B.; Li, G.; Fu, G.; Tao, L. The photosynthesis characteristics of colored rice leaves and its relation with antioxidant capacity and anthocyanin content. Sci. Agric. Sin. 2022, 55, 467–478. [Google Scholar]
- Zhu, Y.; Yuan, G.; Wang, Y. Mapping and functional verification of leaf yellowing genes in watermelon during whole growth period. Front. Plant Sci. 2022, 13, 1049114. [Google Scholar] [CrossRef] [PubMed]
- Lin, N.; Gao, Y.; Zhou, Q. Genetic mapping and physiological analysis of chlorophyll-deficient mutant in Brassica napus L. BMC Plant Biol. 2022, 22, 244. [Google Scholar] [CrossRef]
- Lin, X.; Chen, X.; Wang, P. Metabolite profiling in albino tea mutant Camellia sinensis ‘Fuyun 6’ using LC–ESI–MS/MS. Trees 2022, 36, 261–272. [Google Scholar] [CrossRef]
- Chen, P.; Hu, H.; Zhang, Y.; Wang, Z.; Dong, G.; Cui, Y.; Qian, Q.; Ren, D.; Guo, L. Genetic analysis and fine-mapping of a new rice mutant, white and lesion mimic leaf1. Plant Growth Regul. 2018, 85, 425–435. [Google Scholar] [CrossRef]
- Wu, H.; Shi, N.; An, X. Candidate genes for yellow leaf color in common wheat (Triticum aestivum L.) and major related metabolic pathways according to transcriptome profiling. Int. J. Mol. Sci. 2018, 19, 1594. [Google Scholar] [CrossRef]
- Liu, M.; Wang, Y.; Nie, Z. Double mutation of two homologous genes YL1 and YL2 results in a leaf yellowing phenotype in soybean [Glycine max (L.) Merr]. Plant Mol. Biol. 2020, 103, 527–543. [Google Scholar] [CrossRef]
- Guan, H.; Xu, X.; He, C. Fine mapping and candidate gene analysis of the leaf-color gene ygl-1 in Maize. PLoS ONE 2016, 21, e0153962. [Google Scholar] [CrossRef]
- Zhang, T.; Dong, X.; Yuan, X.; Hong, Y.; Zhang, L.; Zhang, X.; Chen, S. Identification and characterization of CsSRP43, a major gene controlling leaf yellowing in cucumber. Hortic. Res. 2022, 9, 212. [Google Scholar] [CrossRef]
- Gao, J.; Ren, R.; Wei, Y. Comparative metabolomic analysis reveals distinct flavonoid biosynthesis regulation for leaf color development of Cymbidium sinense ‘Red Sun’. Int. J. Mol. Sci. 2020, 21, 1869. [Google Scholar] [CrossRef] [PubMed]
- Tang, L.; Ma, X.; Zhang, Y. Analysis of differential metabolites in different varieties of Ningxia goji berries based on non-targeted metabolomics. J. Food Saf. Qual. Test. 2022, 13, 8083–8090. [Google Scholar]
- Shao, Q. Study on a New Melon Leaf Color Yellowing Leaf Mutant. Ph.D. Thesis, Northeast Agricultural University, Harbin, China, 2013. [Google Scholar]
- Zheng, J.; Zhang, A.; Hu, Z. Genetic Analysis of Leaf Color Yellowing Traits in Melon. In Summary of Papers at the 2019 Academic Annual Conference and the 90th Anniversary Commemorative Conference of the Chinese Horticultural Society; China National Knowledge Infrastructure: Beijing, China, 2019. [Google Scholar]
- Wang, P.; Zheng, Y.; Guo, Y. Widely targeted metabolomic and transcriptomic analyses of a novel albino tea mutant of “Rougui”. Forests 2020, 11, 229. [Google Scholar] [CrossRef]
- Wu, Y.; Guo, J.; Wang, T.; Cao, F. Metabolomic and transcriptomic analyses of mutant yellow leaves provide insights into pigment synthesis and metabolism in Ginkgo biloba. BMC Genom. 2020, 21, 858. [Google Scholar] [CrossRef]
- Xinru, L.; Kuangkuang, L.; Yuanpeng, H.; Meiling, H. Distribution, germplasm characteristics, and flower color analysis of wild Shandan in Taigu District. J. Plant Genet. Resour. 2025, 3, 28. [Google Scholar]
- Ruoqun, H.; Jingjing, Z.; Wanfeng, L.; Jiayu, C. Joint analysis of transcriptome and metabolome to explore the mechanism of carotenoid synthesis and metabolism in lotus under different shading conditions. Biotechnol. Bull. 2025, 41, 231–243. [Google Scholar]
- Ziwei, H.; Leichen, Z.; Yingzi, C.; Yong, Z. Correlation analysis between carotenoid content and flesh color in watermelon fruit. China Cucurbits Veg. 2025, 38, 31–38. [Google Scholar]
- Luan, Y.; Fu, X.; Lu, P. Molecular mechanisms determining the differential accumulation of carotenoids in plant species and varieties. Crit. Rev. Plant Sci. 2020, 39, 125–139. [Google Scholar] [CrossRef]
- Wang, S.; Luan, Y.; Xu, C. Research progress on esterification of plant lutein. Acta Hortic. Sin. 2023, 50, 1830–1840. [Google Scholar]
- Isaacson, T.; Ohad, I.; Beyer, P. Analysis in vitro of the enzyme CRTISO establishes a polycis-carotenoid biosynthesis pathway in plants. Plant Physiol. 2004, 136, 4246–4255. [Google Scholar] [CrossRef]
- Chen, Y.; Li, F.; Wurtzel, E. Isolation and characterization of the Z-ISO gene encoding a missing component of carotenoid biosynthesis in plants. Plant Physiol. 2010, 153, 66–79. [Google Scholar] [CrossRef]
- Wang, Q.; Zhang, H.; Wei, L. Yellow-green leaf 19 encoding a specific and conservative protein for photosynthetic organisms affects tetrapyrrole biosynthesis, photosynthesis, and reactive oxygen species metabolism in rice. Int. J. Mol. Sci. 2023, 24, 16762. [Google Scholar] [CrossRef] [PubMed]
- Xiong, X.; Wang, Y.; Tian, H. Molecular mechanism of yellowing of pumpkin cotyledons based on transcriptome sequencing. Acta Agric. Zhejiangensis 2023, 35, 90–102. [Google Scholar]
- Wan, H.; Zhao, Z.; Qian, C. Selection of appropriate reference genes for gene expression studies by quantitative real-time polymerase chain reaction in cucumber. Anal. Biochem. 2009, 399, 257–261. [Google Scholar] [CrossRef] [PubMed]
- Schmittgen, T.; Livak, K. Analyzing real-time PCR data by the comparative C(T) method. Nat. Protoc. 2008, 3, 1101–1108. [Google Scholar] [CrossRef]
- Lichtenthaler, H.K. Chlorophylls and Carotenoids, Pigments of Photosynthetic Biomembranes. Methods Enzymol. 1987, 148, 350–382. [Google Scholar]
- Wang, J.; Fan, L.; Sheng, Y. Analysis of differences in physiological and biochemical indicators of stigma in different flowering stages of melon varieties. Hubei Agric. Sci. 2019, 20, 105–108+117. [Google Scholar]
- Sun, Y.; Bai, P.P.; Gu, K.J. Dynamic transcriptome and network-based analysis of yellow leaf mutant Ginkgo biloba. BMC Plant Biol. 2022, 22, 465. [Google Scholar] [CrossRef]
- Koski, V.M.; Smith, J.H. Chlorophyll formation in a mutant, white seedling-3. Arch. Biochem. Biophys. 1951, 34, 189–195. [Google Scholar] [CrossRef]
- Wang, P.; Jia, R.; Yu, Q. Mining of leaf color yellowing related genes in tobacco yellow leaf mutants based on transcriptome sequencing. Mol. Plant Breed. 2022, 20, 2534–2544. [Google Scholar]
- Feng, X.; Ma, Y.; Liang, Q. Deletion of GhSCY2D causes impaired chloroplast development and temperature-dependent leaf yellowing in cotton (Gossypium hirsutum L.). Plant Cell Environ. 2025, 48, 4902–4917. [Google Scholar] [CrossRef] [PubMed]
- Yang, Y.; Jia, Y.; Feng, L. A point mutation in the gene encoding Mg-chelatase subunit I influences strawberry leaf color and metabolism. Plant Physiol. 2023, 4, 22. [Google Scholar]
- Cui, H.; Yuan, B.; Wang, W. Carbon metabolism characteristics of rice yellow leaf mutant Huang Yuyue. J. Nucl. Agric. 2014, 28, 1484–1488. [Google Scholar]
- Ding, C.; Shao, Z.; Yan, Y.; Zhang, G.; Zeng, D.; Zhu, L.; Hu, J.; Gao, Z.; Dong, G.; Qian, Q.; et al. Carotenoid isomerase regulates rice tillering and grain productivity by its biosynthesis pathway. J. Integr. Plant Biol. 2024, 66, 172–175. [Google Scholar] [CrossRef]
- Hertle, A.P.; García-Cerdán, J.G.; Armbruster, U. A Sec14 domain protein is required for photoautotrophic growth and chloroplast vesicle formation in Arabidopsis thaliana. Proc. Natl. Acad. Sci. USA 2020, 117, 9101–9111. [Google Scholar] [CrossRef]
- Li, B.; Fu, Y.; Xi, H. Untargeted metabolomics using UHPLC-HRMS reveals metabolic changes of fresh-cut potato during browning process. Molecules 2023, 28, 3375. [Google Scholar] [CrossRef]
- Tadmor, Y.; Burger, J.; Yaakov, I. Genetics of flavonoid, carotenoid, and chlorophyll pigments in melon fruit rinds. J. Agric. Food Chem. 2010, 58, 10722–10728. [Google Scholar] [CrossRef] [PubMed]
- Xing, M.; Xue, H. A proteomics study of auxin effects in Arabidopsis thaliana. Acta Biochim. Biophys. Sin. 2012, 44, 783–796. [Google Scholar] [CrossRef]
- Zhao, J.; Yu, X.; Wang, X. Molecular mechanism of β-carotene accumulation in orange-flesh muskmelons. Shandong Agric. Sci. 2014, 46, 7–11. [Google Scholar]
- Wang, Y.; He, W.; Li, D. The effects of different concentrations of NaCl treatment on carotenoid enrichment in germinated corn. Mod. Food Sci. Technol. 2019, 35, 61–69. [Google Scholar]
- Zhou, B.; Lian, Z.; Bo, Z. A multi-omics approach identifies bHLH71-like as a positive regulator of yellowing leaf pepper mutants exposed to high-intensity light. Hortic. Res. 2023, 10, uhad09. [Google Scholar]









| No. | Accession Number | Gene Name | Forward Primer (5’→3’) | Reverse Primer (5’→3’) |
|---|---|---|---|---|
| 1 | NM_001316071 | CmLCYE2 | TGAGGGAGGATTACGCTGAC | AAAGCACCACCATCACCAAC |
| 2 | XM_029091515 | CmCCD4 | GCAAATGGCATTGGTCTTGC | TATCTCCGTTGGACGTCAGG |
| 3 | NM_001247297 | CmLCY-B | ATCACTCGTAGCTCGTCCTG | GCTGTACCACCGATTCCAAC |
| 4 | NM_112304.3 | CmNCED3 | TACCTGACCAGCAAGTCGTT | TTGTCGTAAACCACCGGAGA |
| 5 | NM_001247166 | CmPDS | TCATCAACGTTCCGTGCTTC | TCCATGCAGCTACCTTTCCA |
| 6 | NM_001247883 | CmPSY1 | ACAGGCAGGTCTATCCGATG | GCTCAATTCTGTCACGCCTT |
| 7 | NM_001247742 | CmPSY2 | TTGTGGCGAAGTATGTGCAG | TAGGGCCATCAACAAGCTCA |
| 8 | NM_001337545 | CmZDS | AGTGCGTTCTAACACCAGGA | TACAACCGACGACCAAGTGA |
| 9 | NR_142395.1 | CmGGPS1 | CCACGACGATCTCCCTTGTA | CACTTTGTGGTTGGTCGGTT |
| 10 | NM_127943 | CmGGPS2 | TCGTCGGAGGAATTGGGAAA | GAAGATGTTGCCGTGCATCT |
| 11 | NM_001247373 | CmCRTR-E | TCCCAGTGTTCTCGTCCAAA | TCCTCCATCAGGTGTCCCTA |
| 12 | PQ_008160 | CmCRTR-B | AAAGGCTGATGCCGTTGATG | GCATGTTTGGAGACAGGCAA |
| 13 | NM_001309304 | CmZEP | TCAGTCGCATGACTTTGCAG | GCACCAACCAGAAGATCACC |
| 14 | NM_001318672 | CmNXS | CCTAATTCAGGTCGGGCTCA | TGGAAAGTGGTGAAGGGTCA |
| 15 | NM_001247681 | CmVDE | CCTGCATGTGCAGCTAATGT | ACGAGAACACTGGGATCAGG |
| 16 | NM_166556.3 | Cmcyc-B | AACTAAACTGGAGCCCGTCA | CCACTCTCTCTCTCGGTGTC |
Disclaimer/Publisher’s Note: The statements, opinions and data contained in all publications are solely those of the individual author(s) and contributor(s) and not of MDPI and/or the editor(s). MDPI and/or the editor(s) disclaim responsibility for any injury to people or property resulting from any ideas, methods, instructions or products referred to in the content. |
© 2025 by the authors. Licensee MDPI, Basel, Switzerland. This article is an open access article distributed under the terms and conditions of the Creative Commons Attribution (CC BY) license (https://creativecommons.org/licenses/by/4.0/).
Share and Cite
Zhang, F.; Chen, K.; Dai, D.; Liu, B.; Wu, Y.; Sheng, Y. Exploring the Metabolic Pathways of Melon (Cucumis melo L.) Yellow Leaf Mutants via Metabolomics. Plants 2025, 14, 2300. https://doi.org/10.3390/plants14152300
Zhang F, Chen K, Dai D, Liu B, Wu Y, Sheng Y. Exploring the Metabolic Pathways of Melon (Cucumis melo L.) Yellow Leaf Mutants via Metabolomics. Plants. 2025; 14(15):2300. https://doi.org/10.3390/plants14152300
Chicago/Turabian StyleZhang, Fan, Kexin Chen, Dongyang Dai, Bing Liu, Yaokun Wu, and Yunyan Sheng. 2025. "Exploring the Metabolic Pathways of Melon (Cucumis melo L.) Yellow Leaf Mutants via Metabolomics" Plants 14, no. 15: 2300. https://doi.org/10.3390/plants14152300
APA StyleZhang, F., Chen, K., Dai, D., Liu, B., Wu, Y., & Sheng, Y. (2025). Exploring the Metabolic Pathways of Melon (Cucumis melo L.) Yellow Leaf Mutants via Metabolomics. Plants, 14(15), 2300. https://doi.org/10.3390/plants14152300
