Effects of Different Stand Densities on the Composition and Diversity of Soil Microbiota in a Cunninghamia lanceolata Plantation
Abstract
1. Introduction
2. Results
2.1. Differences in Soil Physicochemical Properties of Fir Plantation Forests with Different Stand Densities
2.2. Soil Microbial Community Structure in Fir Plantation Forests with Different Stand Densities
2.2.1. OTU Cluster Analysis
2.2.2. Differences in the Phylum-Level Structure of Soil Microorganisms
2.2.3. Differences in Genus-Level Structure of Soil Microorganisms
2.3. Analysis of Soil Microbial Diversity in Fir Plantations with Different Stand Densities
2.3.1. Alpha Diversity Analysis
2.3.2. Principal Component Analysis and Hierarchical Cluster Analysis
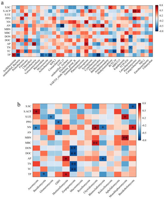
2.4. Correlation Analysis Between Soil Physical and Chemical Properties and Microbial Community
3. Discussion
3.1. Effects of Stand Density on Soil Physicochemical Properties
3.2. Effects of Stand Density on Soil Microbial Diversity and Community Composition
3.3. Relationship Between Soil Microbial Community Structure and Environmental Factors
4. Materials and Methods
4.1. Overview of the Pilot Area
4.2. Sample Design and Sample Collection
4.3. Determination of Soil Physical and Chemical Properties
4.4. DNA Extraction and Sequencing of Soil Microorganisms
4.5. Data Processing
5. Conclusions
Author Contributions
Funding
Data Availability Statement
Conflicts of Interest
References
- Bi, J.; Blanco, J.A.; Seely, B.; Kimmins, J.P.; Ding, Y.; Welham, C. Yield decline in Chinese-fir plantations: A simulation investigation with implications for model complexity. Can. J. Forest Res. 2007, 37, 1615–1630. [Google Scholar] [CrossRef]
- Guo, J.; Feng, H.; McNie, P.; Liu, Q.; Xu, X.; Pan, C.; Yan, K.; Feng, L.; Adehanom Goitom, E.; Yu, Y. Species mixing improves soil properties and enzymatic activities in Chinese fir plantations: A meta-analysis. Catena 2023, 220, 106723. [Google Scholar] [CrossRef]
- Chen, L.; Wang, S. Allelopathic behaviour of Chinese fir from plantations of different ages. Forestry 2013, 86, 225–230. [Google Scholar] [CrossRef][Green Version]
- Chivhenge, E.; Ray, D.G.; Weiskittel, A.R.; Woodall, C.W.; D Amato, A.W. Evaluating the development and application of stand density index for the management of complex and adaptive forests. Curr. For Rep. 2024, 10, 133–152. [Google Scholar] [CrossRef]
- Etzold, S.; Ferretti, M.; Reinds, G.J.; Solberg, S.; Gessler, A.; Waldner, P.; Schaub, M.; Simpson, D.; Benham, S.; Hansen, K.; et al. Nitrogen deposition is the most important environmental driver of growth of pure, even-aged and managed European forests. Forest Ecol. Manag. 2020, 458, 117762. [Google Scholar] [CrossRef]
- Liu, J.; Sui, Y.; Yu, Z.; Shi, Y.; Chu, H.; Jin, J.; Liu, X.; Wang, G. High throughput sequencing analysis of biogeographical distribution of bacterial communities in the black soils of northeast China. Soil Biol. Biochem. 2014, 70, 113–122. [Google Scholar] [CrossRef]
- Wei, X.; Liang, W. Regulation of stand density alters forest structure and soil moisture during afforestation with Robinia pseudoacacia L. and Pinus tabulaeformis Carr. on the Loess Plateau. Forest Ecol. Manag. 2021, 491, 119196. [Google Scholar] [CrossRef]
- Akers, M.K.; Kane, M.; Zhao, D.; Teskey, R.O.; Daniels, R.F. Effects of planting density and cultural intensity on stand and crown attributes of mid-rotation loblolly pine plantations. Forest Ecol. Manag. 2013, 310, 468–475. [Google Scholar] [CrossRef]
- Chen, Y.; Cao, Y. Response of tree regeneration and understory plant species diversity to stand density in mature Pinus tabulaeformis plantations in the hilly area of the Loess Plateau, China. Ecol. Eng. 2014, 73, 238–245. [Google Scholar] [CrossRef]
- Bello, J.; Vallet, P.; Perot, T.; Balandier, P.; Seigner, V.; Perret, S.; Couteau, C.; Korboulewsky, N. How do mixing tree species and stand density affect seasonal radial growth during drought events? Forest Ecol. Manag. 2019, 432, 436–445. [Google Scholar] [CrossRef]
- Yang, Y.; Zhang, X.; Wang, H.; Fu, X.; Wen, X.; Zhang, C.; Chen, F.; Wan, S. How understory vegetation affects the catalytic properties of soil extracellular hydrolases in a Chinese fir (Cunninghamia lanceolata) forest. Eur. J. Soil. Biol. 2019, 90, 15–21. [Google Scholar] [CrossRef]
- Zhang, Y.; Liu, T.; Guo, J.; Tan, Z.; Dong, W.; Wang, H. Changes in the understory diversity of secondary Pinus tabulaeformis forests are the result of stand density and soil properties. Glob. Ecol. Conserv. 2021, 28, e1628. [Google Scholar] [CrossRef]
- Wan, P.; He, R.; Wang, P.; Cao, A. Implementation of different forest management methods in a natural forest: Changes in soil microbial biomass and enzyme activities. Forest Ecol. Manag. 2022, 520, 120409. [Google Scholar] [CrossRef]
- Wang, L.; Deng, D.; Feng, Q.; Xu, Z.; Pan, H.; Li, H. Changes in litter input exert divergent effects on the soil microbial community and function in stands of different densities. Sci. Total Environ. 2022, 845, 157297. [Google Scholar] [CrossRef]
- Liu, T.; Peng, D.; Tan, Z.; Guo, J.; Zhang, Y. Effects of stand density on soil respiration and labile organic carbon in different aged Larix principis-rupprechtii plantations. Ecol. Process. 2021, 10, 44. [Google Scholar] [CrossRef]
- Norgrove, L.; Hauser, S.; Weise, S.F. Response of Chromolaena odorata to timber tree densities in an agrisilvicultural system in Cameroon: Aboveground biomass, residue decomposition and nutrient release. Agric. Ecosyst. Environ. 2000, 81, 191–207. [Google Scholar] [CrossRef]
- Ellouze, W.; Hamel, C.; Vujanovic, V.; Gan, Y.; Bouzid, S.; St-Arnaud, M. Chickpea genotypes shape the soil microbiome and affect the establishment of the subsequent durum wheat crop in the semiarid North American Great Plains. Soil Biol. Biochem. 2013, 63, 129–141. [Google Scholar] [CrossRef]
- Gong, H.; Wang, H.; Wang, Y.; Zhang, S.; Liu, X.; Che, J.; Wu, S.; Wu, J.; Sun, X.; Zhang, S.; et al. Topological change of soil microbiota networks for forest resilience under global warming. Phys. Life Rev. 2024, 50, 228–251. [Google Scholar] [CrossRef]
- Menyailo, O.V.; Sobachkin, R.S.; Makarov, M.I.; Cheng, C. Tree species and stand density: The effects on soil organic matter contents, decomposability and susceptibility to microbial priming. Forests 2022, 13, 284. [Google Scholar] [CrossRef]
- Wang, J.; Peñuelas, J.; Shi, X.; Liu, Y.; Delgado Baquerizo, M.; Mao, J.; Zhang, G.; Liu, C.; Pan, G. Soil microbial biodiversity supports the delivery of multiple ecosystem functions under elevated CO2 and warming. Commun. Earth Environ. 2024, 5, 615. [Google Scholar] [CrossRef]
- Osburn, E.D.; Yang, G.; Rillig, M.C.; Strickland, M.S. Evaluating the role of bacterial diversity in supporting soil ecosystem functions under anthropogenic stress. ISME Commun. 2023, 3, 66. [Google Scholar] [CrossRef] [PubMed]
- Zhang, X.; Liu, S.; Wang, J.; Huang, Y.; Freedman, Z.; Fu, S.; Liu, K.; Wang, H.; Li, X.; Yao, M.; et al. Local community assembly mechanisms shape soil bacterial β diversity patterns along a latitudinal gradient. Nat. Commun. 2020, 11, 5428. [Google Scholar] [CrossRef] [PubMed]
- Nottingham, A.T.; Scott, J.J.; Saltonstall, K.; Broders, K.; Montero-Sanchez, M.; Püspök, J.; Bååth, E.; Meir, P. Microbial diversity declines in warmed tropical soil and respiration rise exceed predictions as communities adapt. Nat. Microbiol. 2022, 7, 1650–1660. [Google Scholar] [CrossRef] [PubMed]
- Tilahun, E.; Haile, M.; Gebresamuel, G.; Zeleke, G. Spatial and temporal dynamics of soil organic carbon stock and carbon sequestration affected by major land-use conversions in Northwestern highlands of Ethiopia. Geoderma 2022, 406, 115506. [Google Scholar] [CrossRef]
- Weng, X.; Li, J.; Sui, X.; Li, M.; Yin, W.; Ma, W.; Yang, L.; Mu, L. Soil microbial functional diversity responses to different vegetation types in the Heilongjiang Zhongyangzhan Black-billed Capercaillie Nature Reserve. Ann. Microbiol. 2021, 71, 26. [Google Scholar] [CrossRef]
- Wu, B.; Chen, J.; Huang, L.; Zhang, Y.; Fang, T.; He, J. Dynamics of soil fertility and microbial community response to stocking density in rice-turtle co-culture. Aquacult Rep. 2021, 20, 100765. [Google Scholar] [CrossRef]
- Pretzsch, H.; Biber, P. Fertilization modifies forest stand growth but not stand density: Consequences for modelling stand dynamics in a changing climate. Forestry 2022, 95, 187–200. [Google Scholar] [CrossRef]
- Zeng, W.; Xiang, W.; Zhou, B.; Ouyang, S.; Zeng, Y.; Chen, L.; Zhao, L.; Valverde-Barrantes, O.J. Effects of tree species richness on fine root production varied with stand density and soil nutrients in subtropical forests. Sci. Total Environ. 2020, 733, 139344. [Google Scholar] [CrossRef]
- Ladaniya, M.S.; Marathe, R.A.; Das, A.K.; Rao, C.N.; Huchche, A.D.; Shirgure, P.S.; Murkute, A.A. High density planting studies in acid lime (Citrus aurantifolia Swingle). Sci. Hortic. 2020, 261, 108935. [Google Scholar] [CrossRef]
- Thepbandit, W.; Athinuwat, D. Rhizosphere microorganisms supply availability of soil nutrients and induce plant defense. Microorganisms 2024, 12, 558. [Google Scholar] [CrossRef]
- Wang, H.; Muller, J.D.; Tatarinov, F.; Yakir, D.; Rotenberg, E. Disentangling soil, shade, and tree canopy contributions to mixed satellite vegetation indices in a sparse dry forest. Remote Sens. 2022, 14, 3681. [Google Scholar] [CrossRef]
- Dong, T.; Duan, B.; Zhang, S.; Korpelainen, H.; Niinemets, Ü.; Li, C. Growth, biomass allocation and photosynthetic responses are related to intensity of root severance and soil moisture conditions in the plantation tree Cunninghamia lanceolata. Tree Physiol. 2016, 36, 807–817. [Google Scholar] [CrossRef] [PubMed]
- Zhou, T.; Wang, C.; Zhou, Z. Thinning promotes the nitrogen and phosphorous cycling in forest soils. Agric. Forest Meteorol. 2021, 311, 108665. [Google Scholar] [CrossRef]
- Jian, Z.; Zeng, L.; Lei, L.; Liu, C.; Shen, Y.; Zhang, J.; Xiao, W.; Li, M. Effects of thinning and understory removal on soil phosphorus fractions in subtropical pine plantations. Front. Plant Sci. 2024, 15, 1416852. [Google Scholar] [CrossRef]
- Jiao, F.; Qian, L.; Wu, J.; Zhang, D.; Zhang, J.; Wang, M.; Sui, X.; Zhang, X. Diversity and composition of soil acidobacterial communities in different temperate forest types of northeast China. Microorganisms 2024, 12, 1416852. [Google Scholar] [CrossRef]
- Wang, Q.; Wang, C.; Yu, W.; Turak, A.; Chen, D.; Huang, Y.; Ao, J.; Jiang, Y.; Huang, Z. Effects of nitrogen and phosphorus inputs on soil bacterial abundance, diversity, and community composition in Chinese fir plantations. Front. Microbiol. 2018, 9, 01543. [Google Scholar] [CrossRef]
- Cai, M.; Peng, X.; Cheng, X.; Liu, L.; Xing, S.; Shang, T.; Han, H. Soil element stoichiometry drives bacterial community composition following thinning in a Larix plantation in the subalpine regions of northern China. Forests 2020, 11, 261. [Google Scholar] [CrossRef]
- Huang, L.; Zhou, Y. Influence of thinning on carbon storage mediated by soil physicochemical properties and microbial community composition in large Chinese fir timber plantation. Carbon. Bal. Manag. 2024, 19, 29. [Google Scholar] [CrossRef]
- Herren, C.M.; McMahon, K.D. Keystone taxa predict compositional change in microbial communities. Environ. Microbiol. 2018, 20, 2207–2217. [Google Scholar] [CrossRef]
- Röttjers, L.; Faust, K. From hairballs to hypotheses–biological insights from microbial networks. FEMS Microbiol. Rev. 2018, 42, 761–780. [Google Scholar] [CrossRef]
- Sun, S.; Li, S.; Avera, B.N.; Strahm, B.D.; Badgley, B.D. Soil bacterial and fungal communities show distinct recovery patterns during forest ecosystem restoration. Appl. Environ. Microb. 2017, 83, e917–e966. [Google Scholar] [CrossRef] [PubMed]
- Lenz, R.W.; Marchessault, R.H. Bacterial polyesters: biosynthesis, biodegradable plastics and biotechnology. Biomacromolecules 2005, 6, 1–8. [Google Scholar] [CrossRef] [PubMed]
- Bi, Y.; Wang, X.; Xiao, L.; Christie, P. Optimum planting density of Amorpha fruticosa promotes the recovery of understory vegetation and the arbuscular mycorrhizal fungal community in plantations in arid coal mining areas. Soil Use Manag. 2024, 40, e13051. [Google Scholar] [CrossRef]
- Farhangi-Abriz, S.; Ghassemi-Golezani, K.; Torabian, S. A short-term study of soil microbial activities and soybean productivity under tillage systems with low soil organic matter. Appl. Soil. Ecol. 2021, 168, 104122. [Google Scholar] [CrossRef]
- Liu, J.; Wang, J.; Morreale, S.J.; Schneider, R.L.; Li, Z.; Wu, G. Contributions of plant litter to soil microbial activity improvement and soil nutrient enhancement along with herb and shrub colonization expansions in an arid sandy land. Catena 2023, 227, 107098. [Google Scholar] [CrossRef]
- Xi, N.; Bloor, J.M.G.; Wang, Y.; Chu, C. Contribution of conspecific soil microorganisms to tree seedling light responses: Insights from two tropical species with contrasting shade tolerance. Environ. Exp. Bot. 2019, 166, 103826. [Google Scholar] [CrossRef]
- Song, P.; Ren, H.; Jia, Q.; Guo, J.; Zhang, N.; Ma, K. Effects of historical logging on soil microbial communities in a subtropical forest in southern China. Plant Soil 2015, 397, 115–126. [Google Scholar] [CrossRef]
- Smolander, A.; Kitunen, V. Soil organic matter properties and C and N cycling processes: Interactions in mixed-species stands of silver birch and conifers. Appl. Soil Ecol. 2021, 160, 103841. [Google Scholar] [CrossRef]
- Leung, A.K.; Garg, A.; Ng, C.W.W. Effects of plant roots on soil-water retention and induced suction in vegetated soil. Eng. Geol. 2015, 193, 183–197. [Google Scholar] [CrossRef]
- Ju, W.; Sardans, J.; Bing, H.; Wang, J.; Ma, D.; Cui, Y.; Duan, C.; Li, X.; Fan, Q.; Peñuelas, J.; et al. Diversified vegetation cover alleviates microbial resource limitations within soil aggregates in tailings. Environ. Sci. Technol. 2024, 58, 18744–18755. [Google Scholar] [CrossRef]
- Koutika, L.; Fiore, A.; Tabacchioni, S.; Aprea, G.; Pereira, A.P.; Bevivino, A. Influence of acacia mangium on soil fertility and bacterial community in eucalyptus plantations in the congolese coastal plains. Sustainability 2020, 12, 8763. [Google Scholar] [CrossRef]
- Peng, Y.; Xu, H.; Shi, J.; Wang, Z.; Lv, J.; Li, L.; Wang, X. Soil microbial composition, diversity, and network stability in intercropping versus monoculture responded differently to drought. Agric. Ecosyst. Environ. 2024, 365, 108915. [Google Scholar] [CrossRef]
- Xie, A.; Sun, L.; Zhang, D.; Li, Y.; Liu, Z.; Li, X.; Sun, X. Changes in the root system of the herbaceous peony and soil properties under different years of continuous planting and replanting. Hortic. Plant J. 2023, 9, 801–810. [Google Scholar] [CrossRef]
- Mao, Q.; Xie, Z.; Pei, F.; Irshad, S.; Issaka, S.; Randrianarison, G. Indigenous cyanobacteria enhances remediation of arsenic-contaminated soils by regulating physicochemical properties, microbial community structure and function in soil microenvironment. Sci. Total Environ. 2023, 860, 160543. [Google Scholar] [CrossRef]
- Gonçalves, O.S.; Fernandes, A.S.; Tupy, S.M.; Ferreira, T.G.; Almeida, L.N.; Creevey, C.J.; Santana, M.F. Insights into plant interactions and the biogeochemical role of the globally widespread Acidobacteriota phylum. Soil. Biol. Biochem. 2024, 192, 109369. [Google Scholar] [CrossRef]
- Macdonald, J.F.H.; Pérez-García, P.; Schneider, Y.K.H.; Blümke, P.; Indenbirken, D.; Andersen, J.H.; Krohn, I.; Streit, W.R. Community dynamics and metagenomic analyses reveal Bacteroidota’s role in widespread enzymatic Fucus vesiculosus cell wall degradation. Sci. Rep. 2024, 14, 10237. [Google Scholar] [CrossRef]
- Zou, D.; Zhang, C.; Liu, Y.; Li, M. Biogeographical distribution and community assembly of Myxococcota in mangrove sediments. Environ. Microbiome 2024, 19, 47. [Google Scholar] [CrossRef]
- Bastías, D.A.; Johnson, L.J.; Card, S.D. Symbiotic bacteria of plant-associated fungi: Friends or foes? Curr. Opin. Plant Biol. 2020, 56, 1–8. [Google Scholar] [CrossRef]
- Yamamoto, T.; Miura, C.; Fuji, M.; Nagata, S.; Otani, Y.; Yagame, T.; Yamato, M.; Kaminaka, H. Quantitative evaluation of protocorm growth and fungal colonization in Bletilla striata (Orchidaceae) reveals less-productive symbiosis with a non-native symbiotic fungus. BMC Plant Biol. 2017, 17, 50. [Google Scholar] [CrossRef]
- Zhang, H.; Liu, K.; Huang, T.; Li, N.; Si, F.; Feng, J.; Huang, X.; Miao, Y. Effect of thermal stratification on denitrifying bacterial community in a deep drinking water reservoir. J. Hydrol. 2021, 596, 126090. [Google Scholar] [CrossRef]
- Ren, C.; Liu, W.; Zhao, F.; Zhong, Z.; Deng, J.; Han, X.; Yang, G.; Feng, Y.; Ren, G. Soil bacterial and fungal diversity and compositions respond differently to forest development. Catena 2019, 181, 104071. [Google Scholar] [CrossRef]
- Ni, Y.; Yang, T.; Zhang, K.; Shen, C.; Chu, H. Fungal communities along a small-scale elevational gradient in an alpine tundra are determined by soil carbon nitrogen ratios. Front. Microbiol. 2018, 9, 01815. [Google Scholar] [CrossRef]
- Chai, Y.; Cao, Y.; Yue, M.; Tian, T.; Yin, Q.; Dang, H.; Quan, J.; Zhang, R.; Wang, M. Soil abiotic properties and plant functional traits mediate associations between soil microbial and plant communities during a secondary forest succession on the loess plateau. Front. Microbiol. 2019, 10, 00895. [Google Scholar] [CrossRef]
- Delgado-Baquerizo, M.; Maestre, F.T.; Reich, P.B.; Trivedi, P.; Osanai, Y.; Liu, Y.; Hamonts, K.; Jeffries, T.C.; Singh, B.K. Carbon content and climate variability drive global soil bacterial diversity patterns. Ecol. Monogr. 2016, 86, 373–390. [Google Scholar] [CrossRef]
- Liu, J.; Shu, A.; Song, W.; Shi, W.; Li, M.; Zhang, W.; Li, Z.; Liu, G.; Yuan, F.; Zhang, S.; et al. Long-term organic fertilizer substitution increases rice yield by improving soil properties and regulating soil bacteria. Geoderma 2021, 404, 115287. [Google Scholar] [CrossRef]
- Wang, Z.; Yang, Y.; Xia, Y.; Wu, T.; Zhu, J.; Yang, J.; Li, Z. Time-course relationship between environmental factors and microbial diversity in tobacco soil. Sci. Rep. 2019, 9, 19969. [Google Scholar] [CrossRef]
- Lundberg, D.S.; Yourstone, S.; Mieczkowski, P.; Jones, C.D.; Dangl, J.L. Practical innovations for high-throughput amplicon sequencing. Nat. Methods 2013, 10, 999–1002. [Google Scholar] [CrossRef]
- Toju, H.; Tanabe, A.S.; Yamamoto, S.; Sato, H. High-coverage ITS primers for the DNA-based identification of ascomycetes and basidiomycetes in environmental samples. PLoS ONE 2012, 7, e40863. [Google Scholar] [CrossRef]
- Haas, B.J.; Gevers, D.; Earl, A.M.; Feldgarden, M.; Ward, D.V.; Giannoukos, G.; Ciulla, D.; Tabbaa, D.; Highlander, S.K.; Sodergren, E. Chimeric 16S rRNA sequence formation and detection in Sanger and 454-pyrosequenced PCR amplicons. Genome Res. 2011, 21, 494–504. [Google Scholar] [CrossRef]
- Edgar, R.C. UPARSE: Highly accurate OTU sequences from microbial amplicon reads. Nat. Methods. 2013, 10, 996–998. [Google Scholar] [CrossRef]
- Weaver, B.; Wuensch, K.L. SPSS and SAS programs for comparing Pearson correlations and OLS regression coefficients. Behav. Res. Methods 2013, 45, 880–895. [Google Scholar] [CrossRef]






| Stand Density | 900 Trees ha−1 | 1200 Trees ha−1 | 1500 Trees ha−1 | 2100 Trees ha−1 | 2505 Trees ha−1 |
|---|---|---|---|---|---|
| TC (g/kg) | 22.22 ± 1.79 a | 17.99 ± 2.76 b | 15.76 ± 1.41 c | 20.14 ± 0.14 a | 14.62 ± 2.08 d |
| TK (g/kg) | 11.33 ± 2.5 b | 15.2 ± 3.56 b | 16.8 ± 3.13 ab | 23.47 ± 4.43 a | 10.8 ± 2.78 b |
| TN (g/kg) | 2.12 ± 0.48 a | 1.49 ± 0.22 a | 1.98 ± 0.43 a | 2.12 ± 0.48 a | 1.95 ± 0.41 a |
| TP (g/kg) | 0.52 ± 0.02 b | 0.53 ± 0.01 b | 0.59 ± 0.03 a | 0.49 ± 0.03 b | 0.50 ± 0.02 b |
| SOC (g/kg) | 18.22 ± 0.01 b | 19.12 ± 0.02 b | 15.07 ± 0.03 d | 18.2 ± 0.03 b | 22.49 ± 0.06 a |
| SC (mg/g) | 55.75 ± 6.98 c | 71.04 ± 6.11 bc | 82.59 ± 6.37 b | 79.59 ± 4.49 b | 98.48 ± 4.77 a |
| SN (mg/g) | 37.24 ± 5.12 a | 12.2 ± 1.1 b | 18.68 ± 1.17 b | 18.77 ± 1.36 b | 16.46 ± 2.77 b |
| AK (mg/g) | 342.23 ± 16.03 a | 336.06 ± 6.59 a | 335.5 ± 7.98 a | 339.55 ± 11.38 a | 342.18 ± 7.42 a |
| AP (mg/g) | 3.22 ± 0.01 b | 3.12 ± 0.02 c | 3.07 ± 0.03 c | 3.2 ± 0.03 b | 3.49 ± 0.06 a |
| pH | 4.73 ± 0.12 a | 4.56 ± 0.14 a | 4.53 ± 0.16 a | 4.46 ± 0.3 a | 4.36 ± 0.14 a |
| Stand Density | Shannon | Simpson | Chao | ACE | Good | |
|---|---|---|---|---|---|---|
| Bacteria | 900 trees ha−1 | 8.02 ± 0.09 a | 0.98 ± 0.00 a | 1957.03 ± 185.62 a | 2018.97 ± 223.07 a | 0.99 ± 0.00 a |
| 1200 trees ha−1 | 7.69 ± 0.21 a | 0.98 ± 0.00 a | 1600.61 ± 52.35 b | 1624.40 ± 64.54 b | 0.99 ± 0.00 a | |
| 1500 trees ha−1 | 7.64 ± 0.39 a | 0.98 ± 0.00 a | 1597.40 ± 109.75 b | 1622.14 ± 107.14 b | 0.99 ± 0.00 a | |
| 2100 trees ha−1 | 7.85 ± 0.02 a | 0.98 ± 0.00 a | 1708.64 ± 113.00 ab | 1750.08 ± 119.79 ab | 0.99 ± 0.00 a | |
| 2505 trees ha−1 | 7.86 ± 0.10 a | 0.98 ± 0.00 a | 1733.00 ± 96.62 ab | 1764.47 ± 106.82 ab | 0.99 ± 0.00 a | |
| Fungi | 900 trees ha−1 | 4.97 ± 0.27 b | 0.88 ± 0.04 b | 825.08 ± 102.37 b | 840.46 ± 106.60 b | 0.99 ± 0.00 a |
| 1200 trees ha−1 | 6.59 ± 0.44 a | 0.96 ± 0.01 a | 1233.35 ± 104.88 a | 1274.97 ± 94.16 a | 0.99 ± 0.00 a | |
| 1500 trees ha−1 | 5.20 ± 0.50 b | 0.90 ± 0.04 b | 750.34 ± 151.43 b | 778.18 ± 161.26 b | 0.99 ± 0.00 a | |
| 2100 trees ha−1 | 6.00 ± 0.33 a | 0.94 ± 0.00 a | 982.24 ± 137.10 ab | 1028.32 ± 156.18 ab | 0.99 ± 0.00 a | |
| 2505 trees ha−1 | 5.63 ± 0.14 b | 0.98 ± 0.00 a | 956.19 ± 175.48 ab | 948.87 ± 152.93 ab | 0.99 ± 0.00 a |
| Stand Density | TH (m) | DBH (cm) | UBH (m) | CB (m) |
|---|---|---|---|---|
| 900 trees ha−1 | 17.26 ± 0.79 a | 21.68 ± 1.70 a | 6.30 ± 0.80 b | 6.97 ± 0.25 a |
| 1200 trees ha−1 | 17.63 ± 0.89 a | 19.71 ± 0.73 a | 6.51 ± 0.35 b | 6.97 ± 0.38 a |
| 1500 trees ha−1 | 16.84 ± 1.40 a | 21.22 ± 2.35 a | 7.07 ± 1.43 ab | 6.96 ± 0.10 a |
| 2100 trees ha−1 | 16.43 ± 0.65 a | 20.32 ± 1.93 a | 8.50 ± 0.68 a | 6.77 ± 0.41 a |
| 2505 trees ha−1 | 16.60 ± 1.47 a | 19.78 ± 2.08 a | 8.21 ± 0.57 a | 6.68 ± 0.76 a |
Disclaimer/Publisher’s Note: The statements, opinions and data contained in all publications are solely those of the individual author(s) and contributor(s) and not of MDPI and/or the editor(s). MDPI and/or the editor(s) disclaim responsibility for any injury to people or property resulting from any ideas, methods, instructions or products referred to in the content. |
© 2025 by the authors. Licensee MDPI, Basel, Switzerland. This article is an open access article distributed under the terms and conditions of the Creative Commons Attribution (CC BY) license (https://creativecommons.org/licenses/by/4.0/).
Share and Cite
Xu, Z.; Fan, F.; Lin, Q.; Guo, S.; Li, S.; Zhang, Y.; Feng, Z.; Wang, X.; Rensing, C.; Cao, G.; et al. Effects of Different Stand Densities on the Composition and Diversity of Soil Microbiota in a Cunninghamia lanceolata Plantation. Plants 2025, 14, 98. https://doi.org/10.3390/plants14010098
Xu Z, Fan F, Lin Q, Guo S, Li S, Zhang Y, Feng Z, Wang X, Rensing C, Cao G, et al. Effects of Different Stand Densities on the Composition and Diversity of Soil Microbiota in a Cunninghamia lanceolata Plantation. Plants. 2025; 14(1):98. https://doi.org/10.3390/plants14010098
Chicago/Turabian StyleXu, Zuyuan, Fei Fan, Qinmin Lin, Shengzhou Guo, Shumao Li, Yunpeng Zhang, Zhiyi Feng, Xingxing Wang, Christopher Rensing, Guangqiu Cao, and et al. 2025. "Effects of Different Stand Densities on the Composition and Diversity of Soil Microbiota in a Cunninghamia lanceolata Plantation" Plants 14, no. 1: 98. https://doi.org/10.3390/plants14010098
APA StyleXu, Z., Fan, F., Lin, Q., Guo, S., Li, S., Zhang, Y., Feng, Z., Wang, X., Rensing, C., Cao, G., Wu, L., & Cao, S. (2025). Effects of Different Stand Densities on the Composition and Diversity of Soil Microbiota in a Cunninghamia lanceolata Plantation. Plants, 14(1), 98. https://doi.org/10.3390/plants14010098

