Integrated Metabolomics and Transcriptome Analysis of Anthocyanin Biosynthetic Pathway in Prunus serrulata
Abstract
1. Introduction
2. Results
2.1. Pigment Content Analysis
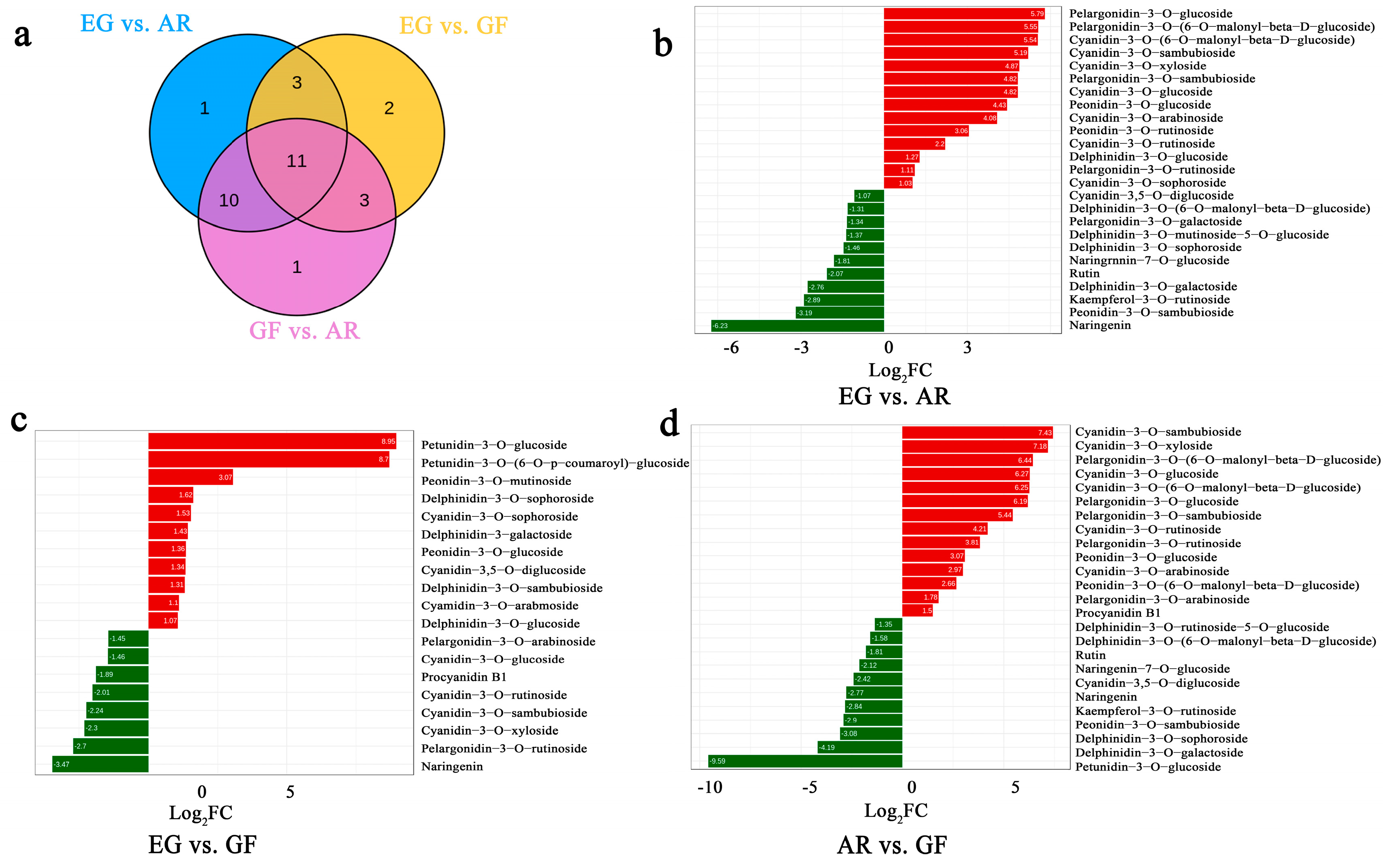
2.2. Metabolome Profiling of Petal Samples in Three Cultivars
2.3. Transcriptome Sequencing and Analysis
2.4. Differentially Expressed Genes in Three Cultivars
2.5. The Chlorophyll Biosynthesis Pathway During Flower Color Changes
2.6. The Candidate Genes Involved in the Anthocyanin Biosynthesis Pathway
2.7. MYB Transcription Factors Related to Anthocyanin Synthesis in P. serrulata
2.8. qRT-PCR Validation of the Expression Patterns in Anthocyanin-Related Genes
3. Discussion
3.1. Effects of Pigment Content and Types on Flower Color in P. serrulata
3.2. The Key Genes Involved in Anthocyanin Biosynthesis in P. serrulata
3.3. The Key Genes Involved in Chlorophyll Biosynthesis in P. serrulata
3.4. Transcription Factors Related to Anthocyanin Biosynthesis
4. Materials and Methods
4.1. Plant Materials and Sampling
4.2. Measurement of Chlorophyll and Total Anthocyanin Contents
4.3. Sample Preparation and Extraction
4.4. Anthocyanin Identification, Quantification, and Data Analysis
4.5. RNA Extraction, Quantification, and Sequencing
4.6. Transcriptome Data Analysis
4.7. qRT-PCR Validation
5. Conclusions
Supplementary Materials
Author Contributions
Funding
Data Availability Statement
Conflicts of Interest
References
- Dai, S.L.; Hong, Y. Molecular Breeding for flower colors modification on ornamental plants based on the mechanism of anthocyanins biosynthesis and coloration. Sci. Agric. Sin. 2016, 49, 529–542. [Google Scholar]
- Guo, X.; Wang, Y.T.; Zhai, Z.F.; Huang, T.J.; Zhao, D.; Peng, X.; Feng, C.; Xiao, Y.H.; Li, T.H. Transcriptomic analysis of light-dependent anthocyanin accumulation in bicolored cherry fruits. Plant. Physiol. Biochem. 2018, 130, 663–677. [Google Scholar] [CrossRef] [PubMed]
- Kim, S.H.; Kim, S.W.; Lim, G.H.; Lyu, J.I.; Choi, H.I.; Jo, Y.D.; Kang, S.Y.; Kang, B.C.; Kim, J.B. Transcriptome analysis to identify candidate genes associated with the yellow-leaf phenotype of a Cymbidium mutant generated by γ-irradiation. PLoS ONE 2020, 15, e0228078. [Google Scholar] [CrossRef] [PubMed]
- Sheng, L.X.; Xia, W.; Zang, S.; Zeng, Y.Q.; Yuan, X.Y.; Ning, G.G.; Zhang, S.C.; Feng, L.G. Transcriptome-sequencing analyses reveal putative genes related to flower color variation in Chinese Rosa rugosa. Acta Physiol. Plant. 2018, 40, 62. [Google Scholar] [CrossRef]
- Ye, L.J.; Mӧller, M.; Luo, Y.H.; Zou, J.Y.; Zheng, W.; Wang, Y.H.; Liu, J.; Zhu, A.D.; Hu, J.Y.; Li, D.Z.; et al. Differential expressions of anthocyanin synthesis genes underlie flower color divergence in a sympatric Rhododendron sanguineum complex. BMC Plant Biol. 2021, 21, 204. [Google Scholar] [CrossRef]
- Grotewold, E. The genetics and biochemistry of floral pigments. Annu. Rev. Plant Biol. 2006, 57, 761–780. [Google Scholar] [CrossRef] [PubMed]
- He, J.; Giusti, M.M. Anthocyanins: Natural colorants with health-promoting properties. Annu. Rev. Food. Sci. 2010, 1, 163–187. [Google Scholar] [CrossRef]
- Almeida, J.R.M.; D’Amico, E.; Preuss, A.; Carbone, F.; Vos, C.H.R.; Deiml, B.; Mourgues, F.; Perrotta, G.; Fischer, T.C.; Bovy, A.G.; et al. Characterization of major enzymes and genes involved in flavonoid and proanthocyanidin biosynthesis during fruit development in strawberry (Fragaria × ananassa). Arch. Biochem. Biophys. 2007, 465, 61–71. [Google Scholar] [CrossRef]
- Dubos, C.; Stracke, R.; Grotewold, E.; Weisshaar, B.; Martin, C.; Lepiniec, L. MYB transcription factors in Arabidopsis. Trends Plant Sci. 2010, 15, 573–581. [Google Scholar] [CrossRef] [PubMed]
- Matus, J.T.; Cavallini, E.; Loyola, R.; Höll, J.; Finezzo, L.; Dal Santo, S.; Vialet, S.; Commisso, M.; Roman, F.; Schubert, A.; et al. A group of grapevine MYBA transcription factors located in chromosome 14 control anthocyanin synthesis in vegetative organs with different specificities compared with the berry color locus. Plant J. 2017, 91, 220–236. [Google Scholar] [CrossRef] [PubMed]
- Ma, C.Q.; Jing, C.J.; Chang, B.; Yan, J.Y.; Liang, B.W.; Liu, L.; Yang, Y.Z.; Zhao, Z.Y. The effect of promoter methylation on MdMYB1 expression determines the level of anthocyanin accumulation in skins of two non-red apple cultivars. BMC Plant Biol. 2018, 18, 108. [Google Scholar] [CrossRef]
- Wang, H.; Zhang, H.; Yang, Y.; Li, M.F.; Zhang, Y.T.; Liu, J.S.; Dong, J.; Li, J.; Butelli, E.; Xue, Z.; et al. The control of red colour by a family of MYB transcription factors in octoploid strawberry (Fragaria × ananassa) fruits. Plant Biotechnol. J. 2019, 18, 1169–1184. [Google Scholar] [CrossRef]
- Iwatsuki, K.B.D.E. Flora of Japan; Science Press: Beijing, China, 2001; pp. 2, 435–448. [Google Scholar]
- Li, C.; Bruce, B. Cerasus in Flora of China; Science Press: Beijing, China, 2003; pp. 9, 404–420. [Google Scholar]
- Wang, X.R. An Illustrated Monograph of Cherry Cultivars in China; Science Press: Beijing, China, 2014; pp. 25–35. [Google Scholar]
- Yi, X.G.; Yu, X.Q.; Chen, J.; Zhang, M.; Liu, S.W.; Zhu, H.; Li, M.; Duan, Y.F.; Chen, L.; Wu, L.; et al. The genome of Chinese flowering cherry (Cerasus serrulata) provides new insights into Cerasus species. Hortic. Res. 2020, 7, 165. [Google Scholar] [CrossRef]
- Liu, Z.X.; Ma, X.T.; Cheng, P.; Liu, D.; Li, F.L. Development of stamens and carpels in single and double flowers of Cerasus serrulata. J. Beijing For. Univ. 2010, 32, 86–91. [Google Scholar]
- Yi, X.G.; Chen, J.; Zhu, H.; Li, Y.F.; Li, X.X.; Li, M.; Duan, Y.F.; Chen, L.; Wang, X.R. Phylogeography and the population genetic structure of flowering cherry Cerasus serrulata (Rosaceae) in subtropical and temperate China. Ecol. Evol. 2020, 10, 11262–11276. [Google Scholar] [CrossRef] [PubMed]
- Ma, H.M.; Olsen, R.; Pooler, M.; Kramer, M. Evaluation of flowering cherry species, hybrids, and cultivars using simple sequence repeat markers. J. Am. Soc. Hortic. 2009, 134, 435–444. [Google Scholar] [CrossRef]
- Baek, S.; Choi, K.; Kim, G.B.; Yu, H.J.; Cho, A.; Jang, H.; Kim, C.; Kim, H.J.; Chang, K.S.; Kim, J.H.; et al. Draft genome sequence of wild Prunus yedoensis reveals massive inter-specific hybridization between sympatric flowering cherries. Genome Biol. 2018, 19, 127. [Google Scholar] [CrossRef]
- Cho, M.S.; Kim, S.C. Multiple lines of evidence for independent origin of wild and cultivated flowering cherry (Prunus yedoensis). Front. Plant Sci. 2019, 10, 1555. [Google Scholar] [CrossRef] [PubMed]
- Zhu, H.; Yi, X.G.; Li, Y.F.; Zhu, S.X.; Li, M.; Duan, Y.F.; Wang, X.R. Phylogeography and population genetic structure of flowering cherry species Cerasus dielsianain in subtropical China. Syst. Biodivers. 2019, 17, 622–633. [Google Scholar] [CrossRef]
- Yi, X.G. The Variation and Phylogeography of Cerasus serrulata, Mill. Populations. Ph.D. Thesis, Nanjing Forestry University, Nanjing, China, 2018. [Google Scholar]
- Li, M. Ecological Characteristics and Tissue Culture of the High-Altitude Population of Cerasus serrulata. Ph.D. Thesis, Nanjing Forestry University, Nanjing, China, 2013. [Google Scholar]
- Han, M.L.; Yin, J.; Zhao, Y.H.; Sun, X.W.; Meng, J.X.; Zhou, J.; Shen, T.; Li, H.H.; Zhang, F. How the color fades from Malus halliana flowers: Transcriptome sequencing and DNA methylation analysis. Front. Plant Sci. 2020, 11, 576054. [Google Scholar] [CrossRef]
- Lu, J.J.; Zhang, Q.; Lang, L.X.; Jiang, C.; Wang, X.F.; Sun, H.M. Integrated metabolome and transcriptome analysis of the anthocyanin biosynthetic pathway in relation to color mutation in miniature roses. BMC Plant Biol. 2021, 2, 257. [Google Scholar] [CrossRef] [PubMed]
- Fu, M.Y.; Yang, X.; Zheng, J.R.; Wang, L.; Yang, X.Y.; Tu, Y.; Ye, J.B.; Zhang, W.W.; Liao, Y.L.; Cheng, S.Y.; et al. Unraveling the regulatory mechanism of color diversity in Camellia japonica petals by integrative transcriptome and metabolome analysis. Front. Plant Sci. 2021, 12, 685136. [Google Scholar] [CrossRef] [PubMed]
- Xia, X.; Gong, R.; Zhang, C.Y. Integrative analysis of transcriptome and metabolome reveals flavonoid biosynthesis regulation in Rhododendron pulchrum petals. BMC Plant Biol. 2022, 22, 401. [Google Scholar] [CrossRef]
- Jia, N.; Shu, Q.Y.; Wang, L.S.; Du, H.; Xu, Y.J.; Liu, Z.A. Analysis of petal anthocyanins to investigate coloration mechanism in herbaceous peony cultivars. Sci. Hortic. 2008, 117, 167–173. [Google Scholar] [CrossRef]
- Zhang, H.S.; Tian, H.; Chen, M.X.; Xiong, J.B.; Cai, H.; Liu, Y. Transcriptome analysis reveals potential genes involved in flower pigmentation in a red-flowered mutant of white clover (Trifolium repens L.). Genomics 2018, 110, 191–200. [Google Scholar] [CrossRef] [PubMed]
- Shi, H.; Zhu, T.; Wang, X.; Xu, Z.M.; Xu, J.; Li, R.; Liu, N.; Ding, G.C.; Sui, S.Z. Screening of key genes responsible for Pennisetum setaceum ‘Rubrum’ leaf color using transcriptome sequencing. PLoS ONE 2020, 15, e0242618. [Google Scholar]
- Khoo, H.E.; Azlan, A.; Tang, S.T.; Lim, S.M. Anthocyanidins and anthocyanins: Colored pigments as food, pharmaceutical ingredients, and the potential health benefits. Food. Nutr. Res. 2017, 61, 1361779. [Google Scholar] [CrossRef]
- Du, H.; Lai, L.; Wang, F.; Sun, W.; Zhang, L.; Li, X.; Wang, L.; Jiang, L.; Zheng, Y.; Wittstock, U. Characterisation of flower colouration in 30 Rhododendron species via anthocyanin and flavonol identification and quantitative traits. Plant Biol. 2017, 20, 121–129. [Google Scholar] [CrossRef]
- Liu, L.; Zhang, L.Y.; Wang, S.L.; Niu, X.Y. Analysis of anthocyanins and flavonols in petals of 10 Rhododendron species from the Sygera mountains in Southeast Tibet. Plant Physiol. Biochem. 2016, 104, 250–256. [Google Scholar] [CrossRef] [PubMed]
- Wang, R.; Ren, C.X.; Dong, S.; Chen, C.; Xian, B.; Wu, Q.H.; Wang, J.; Pei, J.; Chen, J. Integrated metabolomics and transcriptome analysis of flavonoid biosynthesis in safflower (Carthamus tinctorius L.) with different colors. Front. Plant Sci. 2021, 12, 712038. [Google Scholar] [CrossRef]
- Li, B.J.; Zheng, B.Q.; Wang, J.Y.; Tsai, W.C.; Lu, H.C.; Zou, L.H.; Wan, X.; Zhang, D.Y.; Qiao, H.J.; Liu, Z.J.; et al. New insight into the molecular mechanism of colour differentiation among floral segments in orchids. Commun. Biol. 2020, 3, 89. [Google Scholar] [CrossRef]
- Rothenberg, O.Y.; Yang, H.Y.; Chen, M.B.; Zhang, W.T.; Zhang, Y.T. Metabolome and transcriptome sequencing analysis reveals Anthocyanin Metabolism in pink flowers of anthocyanin-rich Tea (Camellia sinensis). Molecules 2019, 24, 1064. [Google Scholar] [CrossRef] [PubMed]
- Shi, S.G.; Yang, M.; Zhang, M.; Wang, P.; Kang, Y.X.; Liu, J.J. Genome-wide transcriptome analysis of genes involved in flavonoid biosynthesis between red and white strains of Magnolia sprengeri pamp. BMC Genom. 2014, 15, 706. [Google Scholar] [CrossRef] [PubMed]
- Jiao, Y.; Ma, R.J.; Shen, Z.J.; Yan, J.; Yu, M.L. Gene regulation of anthocyanin biosynthesis in two blood-flesh peach (Prunus persica (L.) Batsch) cultivars during fruit development. J. Zhejiang For. Univ. 2014, 15, 809–819. [Google Scholar] [CrossRef] [PubMed]
- Jiao, F.C.; Zhao, L.; Wu, X.F.; Song, Z.B.; Li, Y.P. Metabolome and transcriptome analyses of the molecular mechanisms of flower color mutation in tobacco. BMC Genom. 2020, 21, 611. [Google Scholar] [CrossRef] [PubMed]
- Gao, L.; Yang, H.; Liu, H.; Yang, J.; Hu, Y. Extensive transcriptome changes underlying the flower color intensity variation in Paeonia ostii. Front. Plant Sci. 2016, 6, 1205. [Google Scholar] [CrossRef]
- Gao, J.; Ren, R.; Wei, Y.L.; Jin, J.P.; Ahmad, S.; Lu, C.Q.; Wu, J.; Zheng, C.Y.; Yang, F.X.; Zhu, G.F. Comparative metabolomic analysis reveals distinct flavonoid biosynthesis regulation for leaf color development of Cymbidium sinense ‘Red Sun’. Int. J. Mol. Sci. 2020, 21, 1869. [Google Scholar] [CrossRef] [PubMed]
- Griesser, M.; Hoffmann, T.; Bellido, M.L.; Rosati, C.; Fink, B.; Kurtzer, R.; Aharoni, A.; Muñoz-Blanco, J.; Schwab, W. Redirection of flavonoid biosynthesis through the down-regulation of an anthocyanidin glucosyltransferase in Ripening strawberry fruit. Plant. Physiol. 2008, 146, 1528–1539. [Google Scholar] [CrossRef] [PubMed]
- Li, Y.; Zhang, Z.; Wang, P.; Wang, S.A.; Ma, L.; Li, L.; Yang, R.; Ma, Y.; Wang, Q. Comprehensive transcriptome analysis discovers novel candidate genes related to leaf color in a Lagerstroemia indica yellow leaf mutant. Genes Genom. 2015, 37, 851–863. [Google Scholar] [CrossRef]
- Sato, Y.; Morita, R.; Katsuma, S.; Nishimura, M.; Tanaka, A.; Kusaba, M. Two short-chain dehydrogenase/reductases, NON-YELLOW COLORING 1 and NYC1-LIKE, are required for chlorophyll b and light-harvesting complex II degradation during senescence in rice. Plant J. 2008, 57, 120–131. [Google Scholar] [CrossRef]
- Schenk, N.; Schelbert, S.; Kanwischer, M.; Goldschmidt, E.E.; Dörmann, P.; Hörtensteiner, S. The chlorophyllases AtCLH1 and AtCLH2 are not essential for senescence-related chlorophyll breakdown in Arabidopsis thaliana. FEBS Lett. 2007, 581, 5517–5525. [Google Scholar] [CrossRef]
- Xu, W.; Dubos, C.; Lepiniec, L. Transcriptional control of flavonoid biosynthesis by MYB–bHLH–WDR complexes. Trends Plant Sci. 2015, 20, 176–185. [Google Scholar] [CrossRef]
- Liu, H.; Xiong, J.S.; Jiang, Y.T.; Wang, L.; Cheng, Z.M. Evolution of the R2R3-MYB gene family in six Rosaceae species and expression in woodland strawberry. J. Integr. Agric. 2019, 18, 2753–2770. [Google Scholar] [CrossRef]
- Zuluaga, D.L.; Gonzali, S.; Loreti, E.; Pucciariello, C.; Elena, L.; Degl’Innocenti, E.; Guidi, L.; Alpi, A.; Perata, P. Arabidopsis thaliana MYB75/PAP1 transcription factor induces anthocyanin production in transgenic tomato plants. Funct. Plant Biol. 2008, 35, 606–618. [Google Scholar] [CrossRef] [PubMed]
- Misra, P.; Pandey, A.; Tiwari, M.; Chandrashekar, K.; Sidhu, O.P.; Asif, M.H.; Chakrabarty, D.; Singh, P.K.; Trivedi, P.K.; Nath, P.; et al. Modulation of transcriptome and metabolome of tobacco by Arabidopsis transcription factor, AtMYB12, leads to insect resistance. Plant Physiol. 2010, 152, 2258–2268. [Google Scholar] [CrossRef] [PubMed]
- Hemm, M.R.; Herrmann, K.M.; Chapple, C. AtMYB4: A transcription factor general in the battle against UV. Trends Plant Sci. 2001, 6, 135–136. [Google Scholar] [CrossRef] [PubMed]
- Bai, Y.C.; Li, C.L.; Zhang, J.W.; Li, S.J.; Luo, X.P.; Yao, H.P.; Chen, H.; Zhao, H.X.; Park, S.U.; Wu, Q. Characterization of two tartary buckwheat R2R3-MYB transcription factors and their regulation of proanthocyanidin biosynthesis. Physiol. Plant. 2014, 152, 431–440. [Google Scholar] [CrossRef]
- Li, X.; Li, Y.; Zhao, M.; Hu, Y.; Meng, F.; Song, X.; Tigabu, M.; Chiang, V.L.; Sederoff, R.; Ma, W.; et al. Molecular and metabolic insights into anthocyanin biosynthesis for leaf color change in chokecherry (Padus virginiana). Int. J. Mol. Sci. 2021, 22, 10697. [Google Scholar] [CrossRef]
- Dossa, K.; Mmadi, M.A.; Zhou, R.; Zhang, T.Y.; Su, R.Q.; Zhang, Y.J.; Wang, L.H.; You, J.; Zhang, X.R. Depicting the core transcriptome modulating multiple abiotic stresses responses in sesame (Sesamum indicum L.). Int. J. Mol. Sci. 2019, 20, 3930. [Google Scholar] [CrossRef]
- Mills, K.; Varet, H.; Brillet-Guéguen, L.; Coppée, J.-Y.; Dillies, M.A. SARTools: A DESeq2 and EdgeR-Based R Pipeline for comprehensive differential analysis of RNA-Seq data. PLoS ONE 2016, 11, e0157022. [Google Scholar]
- Livak, K.J.; Schmittgen, T.D. Analysis of relative gene expression data using real-time quantitative PCR and the 2−ΔΔCT method. Methods 2001, 25, 402–408. [Google Scholar] [CrossRef]










Disclaimer/Publisher’s Note: The statements, opinions and data contained in all publications are solely those of the individual author(s) and contributor(s) and not of MDPI and/or the editor(s). MDPI and/or the editor(s) disclaim responsibility for any injury to people or property resulting from any ideas, methods, instructions or products referred to in the content. |
© 2025 by the authors. Licensee MDPI, Basel, Switzerland. This article is an open access article distributed under the terms and conditions of the Creative Commons Attribution (CC BY) license (https://creativecommons.org/licenses/by/4.0/).
Share and Cite
Ye, Q.; Liu, F.; Feng, K.; Fu, T.; Li, W.; Zhang, C.; Li, M.; Wang, Z. Integrated Metabolomics and Transcriptome Analysis of Anthocyanin Biosynthetic Pathway in Prunus serrulata. Plants 2025, 14, 114. https://doi.org/10.3390/plants14010114
Ye Q, Liu F, Feng K, Fu T, Li W, Zhang C, Li M, Wang Z. Integrated Metabolomics and Transcriptome Analysis of Anthocyanin Biosynthetic Pathway in Prunus serrulata. Plants. 2025; 14(1):114. https://doi.org/10.3390/plants14010114
Chicago/Turabian StyleYe, Qi, Feng Liu, Kai Feng, Tao Fu, Wen Li, Cheng Zhang, Meng Li, and Zhilong Wang. 2025. "Integrated Metabolomics and Transcriptome Analysis of Anthocyanin Biosynthetic Pathway in Prunus serrulata" Plants 14, no. 1: 114. https://doi.org/10.3390/plants14010114
APA StyleYe, Q., Liu, F., Feng, K., Fu, T., Li, W., Zhang, C., Li, M., & Wang, Z. (2025). Integrated Metabolomics and Transcriptome Analysis of Anthocyanin Biosynthetic Pathway in Prunus serrulata. Plants, 14(1), 114. https://doi.org/10.3390/plants14010114

