Abstract
Alfalfa (Medicago sativa L.) is an important forage legume and soil salinization seriously affects its growth and yield. In a previous study, we identified a salt-tolerant variety ‘Gongnong NO.1’ and a salt-sensitive variety ‘Sibeide’. To unravel the molecular mechanism involved in salt stress, we conducted transcriptomic analysis on these two cultivars grown under 0 and 250 mM NaCl treatments for 0, 12, and 24 h. Totals of 336, and 548 differentially expressed genes (DEGs) in response to NaCl were, respectively, identified in the ‘Gongnong NO.1’ and ‘Sibeide’ varieties. The Kyoto Encyclopedia of Genes and Genomes (KEGG) and Gene Ontology (GO) pathway enrichment analysis showed that the DEGs were classified in carbohydrate metabolism, energy production, transcription factor, and stress-associated pathway. Expression of MsHPCA1, encoding a putative H2O2 receptor, was responsive to both NaCl and H2O2 treatment. MsHPCA1 was localized in cell membrane and overexpression of MsHPCA1 in alfalfa increased salt tolerance and H2O2 content. This study will provide new gene resources for the improvement in salt tolerance in alfalfa and legume crops, which has important theoretical significance and potential application value.
1. Introduction
Alfalfa (Medicago sativa L.) is recognized as a crucial forage crop globally due to its nitrogen-fixing capacity and potential as a biofuel feedstock for ethanol production [1,2]. Alfalfa is a moderately salt-tolerant crop. Unfortunately, soil salinization has significantly increased in recent years, affecting approximately 33% of the world’s arable land [3]. This limits the biomass yield and distribution of alfalfa [4,5]. Therefore, enhancing the salt resistance of alfalfa and understanding the mechanisms of salinity tolerance are especially important.
Salinity is a crucial determinant of crop yield worldwide [6]. Exposure to salt stress leads to a decrease in yield or even the death of cultivated crops. The primary components of soil salinity are sodium chloride, magnesium, calcium sulfates, and bicarbonates. Plants have developed numerous physiological and biochemical tolerance mechanisms to cope with salt stress. These include the accumulation of compatible solutes such as glycine betaine and proline, as well as scavenging of reactive oxygen species (ROS) like singlet oxygen (O2), superoxide radicals (O2−), hydrogen peroxide (H2O2), and hydroxyl ions (OH−). Additionally, plants maintain cellular ionic equilibrium by regulating the homeostasis of ions such as Na+, K+, Ca2+, and Cl− [7,8,9,10,11,12]. Ethylene (ET), abscisic acid (ABA), gibberellins (GAs), jasmonic acid (JA), melatonin (MT), and auxin are phytohormones that can influence plant responses to salt stress. These hormones may play key roles in regulating growth and stress responses [13,14,15,16,17]. Energy and carbon skeletons play important roles in seed germination and seedling growth [18,19]. Salt stress can result in a decrease in osmotic and turgor pressure, which progressively limits cell expansion and leaf growth. This is due to the limited availability of energy and metabolites caused by osmotic stress, ionic toxicity, and oxidative stress [20,21,22]. Seed germination is the most critical phase of seedling establishment and is highly sensitive to salt stress. In recent years, numerous transcriptional and translational analyses have identified salinity-responsive genes in the seedlings of various plants such as rice [23], Suaeda fruticose [24], maize [25], wheat [26], tomato [27], cotton [5], soybean [28], and alfalfa [29,30]. It has been established that certain salt-responsive genes, including transcription factors (TFs), plant hormones, and antioxidant capacity, play important roles in plant’s response to salt stress [31,32,33]. A comprehensive understanding of the molecular networks and the mechanisms underlying plant responses to salt stress is essential for enhancing the salinity tolerance of plants. Nevertheless, the transcriptional regulatory network involved in the salt stress response of alfalfa species, specifically between the salt-tolerant and sensitive varieties, remains poorly understood.
In the present study, we analyzed the transcriptome of alfalfa seedlings, including the salt-tolerant ‘Gongnong NO.1’ and the salt-sensitive ‘Sibeide’ varieties, following exposure to 250 mM NaCl stress for 12 and 24 h. Subsequently, we conducted a comparative analysis of gene expression in these stressed samples using RNA-Seq technology. The DEGs were found to be involved in various pathways including stress response, transcription factor, carbohydrate metabolism, and energy production. We also investigated the role of MsHPCA1, a putative H2O2 receptor in alfalfa, and demonstrated that MsHPCA1 might contribute to salt tolerance in alfalfa. The results will assist in the identification of candidate genes associated with salt tolerance and a comprehensive understanding of the intricate mechanisms underlying alfalfa’s salinity tolerance.
2. Results
2.1. Physiological Responses of Alfalfa (‘Gongnong NO.1’ and ‘Sibeide’) toward NaCl Treatment
In this study, we aimed to investigate the salt response of Medicago sativa. We selected ‘Gongnong NO.1’ as a salt-tolerant variety and ‘Sibeide’ as a salt-sensitive variety, based on previous research [15]. During the germination test, ‘Gongnong NO.1’ showed significant inhibition under 250 mM NaCl treatment, while the ‘Sibeide’ was only moderately inhibited (Figure 1A,B). The germination rates of ‘Sibeide’ and ‘Gongnong NO.1’ alfalfa decreased by 40% and 5% under salt treatment compared with the control groups, respectively (Figure 1C). The germination potential of ‘Sibeide’ was decreased by 90–95% compared to the control group at different time points (Figure 1D). The germination potential of ‘Gongnong NO.1’ decreased by 40% after 4 days of NaCl treatment, but with prolonged treatment time, its germination potential was almost restored at 6 or 8 days compared to the control group (Figure 1D). The root growth of ‘Sibeide’ and ‘Gongnong NO.1’ was significantly retarded by 60% and 30%, respectively (Figure 1E), while shoot growth was significantly retarded by 50% and 25%, respectively (Figure 1F).
Figure 1.
Salt stress inhibited the germination and growth of different alfalfa varieties. (A,B) Phenotype of ‘Sibeide’ and ‘Gongnong NO.1’ before and after salt treatment. (C) Germination rate. (D) The germination potential of ‘Gongnong NO.1’ and ‘Sibeide’, changed at 4, 6, and 8 days of salt treatment. (E) Root length. (F) Seedling length. After 7 days of 250 mM NaCl treatment, the germination rate, germination potential, root length, and seedling length were counted. Germination rate and germination potential were tested with three experiments (N = 100). Root length and seedling length were also subjected to three experiments (N = 10). The plot represents the mean ± standard deviation. The asterisk indicates a significant difference between ‘Sibeide’ and ‘Gongnong NO.1’ salts before and after treatment. Analysis was performed using the t-test. ** indicates p < 0.01. CK: Water, NaCl: 250 mM.
Under NaCl stress, the chlorophyll and proline content were slightly higher in ‘Gongnong NO.1’ than in ‘Sibeide’ under NaCl stress, while Malondialdehyde (MDA) content was lower in ‘Gongnong NO.1’ than in ‘Sibeide’ under salt stress (Figure 2). Taken together, the above results indicate that ‘Sibeide’ is more sensitive to salt treatment compared with ‘Gongnong NO.1’.
Figure 2.
‘Sibeide’ is more sensitive to salt than ‘Gongnong NO.1’. (A) Chlorophyll content. (B) Proline content. (C) MDA content. The changes of physiological indexes were detected after 7 days of treatment with 250 mM NaCl for ‘Sibeide’ and ‘Gongnong NO.1’. Analysis was performed using the t-test, three replicate experiments were performed (N = 10), and error bars indicate ± SE of means. The asterisk indicates a significant difference between ‘Sibeide’ and ‘Gongnong NO.1’ salts before and after treatment (t-test, * p < 0.05). 0: Water, 250: 250 mM NaCl.
2.2. Identification of Differentially Expressed Genes in ‘Gongnong NO.1’ and ‘Sibeide’
To gain a comprehensive understanding of the transcriptome of the salt-tolerant variety ‘Gongnong NO.1’ and the salt-sensitive variety ‘Sibeide’ alfalfa seedlings, we conducted high-throughput RNA-Seq analysis after treating 7-day-old seedlings with 250 NaCl for 0 h, 12 h, and 24 h. The RNA-Seq analysis yielded between 21.85 and 23.36 million reads. The sequencing quality of the RNA-Seq tags, as assessed by saturation analysis, met the requirements for differential gene expression analyses. Approximately 80.41% of the reads were successfully mapped to either multiple (5.50%) or unique (74.91%) genomic locations, while 19.59% remained unmatched (Supplementary Table S1). Principal Component Analysis (PCA) indicated that the DEGs were expressed at background levels 12 h after salt stress in both alfalfa varieties (Figure 3A). The Venn diagram illustrated the distribution of DEGs from ‘Gongnong NO.1’ (0 h, 12 h, and 24 h) and ‘Sibeide’ (0 h, 12 h, and 24 h). A total of 6640 DEGs were expressed at 12 h and 24 h treatment stages in both alfalfa varieties; 2392 and 3030 are expressed in g12 and g24 compared with g0; while 2711 and 3403 DEGs were expressed in S12 and S24 compared with S0, respectively (Figure 3B). Furthermore, 758 DEGs were identified in ‘Sibeide’ and ‘Gongnong NO.1’ alfalfa seed-lings under normal conditions (g0 vs. S0) compared to stress conditions (g12 vs. g0, g24 vs. S0, S12 vs. S0, and S24 vs. S0,), which exhibited co-expressed DEGs between the two varieties, among them, 349 genes were up-regulated and 409 genes were down-regulated (Figure 3C). Cluster and Kyoto Encyclopedia of Genes and Genomes (KEGG) analysis revealed that the DEGs were categorized into twelve groups based on their expression patterns (Figure 3D), and associated with photosynthesis, inorganic anion transport, reactive oxygen metabolic and response to oxidative stress in g0, g12, g24, S0, S12, and S24 (Figure 3E).
Figure 3.
DEGs were compared between salt stress treatment at 12 h and 24 h with 0 h. (A) The PCA analysis indicated the DEGs of g0, g12, g24, S0, S12, and S24. (B) The Venn diagram illustrates the number of statistically significant DEGs in the transcriptome data for the comparison between g12 vs. g0, g12 vs. g0, S12 vs. S0, and S24 vs. S0, where ‘g’ represents ‘Gongnong NO.1′and ‘S’ represents ‘Sibeide’. (C) The Venn diagram illustrates the intersection of co-expressed DEGs between ‘Gongnong NO.1’ (12 h, 24 h) and ‘Sibeide’ (12 h, 24 h) with the DEGs of the two varieties at 0 h. (D) A heatmap illustrates the relative expression levels of DEGs in ‘Gongnong NO.1’ (0 h, 12 h, and 24 h), and ‘Sibeide’ (0 h, 12 h, and 24 h). (E) Scatter plots display KEGG enrichment analysis of DEGs in ‘Gongnong NO.1’ (12 h, 24 h) and ‘Sibeide’ (12 h, 24 h) compared to their respective controls at 0 h. Each color represents a gene set of unigenes, that are co-expressed or unique among gene sets. The sum of all numbers within each circle represents the total number of unigenes in the set, and the overlapping areas between circles represent the number of co-expressed unigenes among the gene sets.
2.3. Transcriptome Analysis of Differentially Expressed Genes in ‘Gongnong NO.1’ and ‘Sibeide’ under Salt Treatment
The DEGs between two alfalfa varieties were analyzed to identify those involved in salt stress during seed germination. A total of 1359, 824, and 1484 genes were found to be differentially regulated under salinity stress for 0 h, 12 h, and 24 h in 7-day-old germinated seedlings of the two alfalfa varieties (Figure 4A). Among these, 187 DEGs were co-expressed under normal conditions, as well as under salt-stressed conditions for 12 h and 24 h in ‘Sibeide’ and ‘Gongnong NO.1’ seedlings; 336 and 839 DEGs were, respectively, expressed under 12 h and 24 h of salt stress in both varieties (Figure 4B). The KEGG analysis categorized all the DEGs into 18 terms based on sequence homology, with the genes involved in functions such as iron ion binding, acyltransferase, defense response, response to biotic stimulus, and so on (Figure 4C). Notably, iron ion binding and acyltransferase were the dominant categories during salt stress in the seed germination of the two alfalfa varieties (Figure 4D).
Figure 4.
Comparison of differentially expressed genes in g0 vs. S0, g12 vs. S12, and g24 vs. S24. (A) Distribution of the sets of up- and down-regulated genes in ‘Gongnong NO.1’ and ‘Sibeide’ under salt treatment for 0 h, 12 h, and 24 h. The brown box above represents the down-regulated DEGs, and orange represents the up-regulated. (B) Venn diagram presenting g0 vs. S0, g12 vs. S12, and g24 vs. S24 co-expressed DEGs genes when exposed to NaCl stress conditions. (C) KEGG pathway enrichment analysis of co-expressed DEGs. (D) Co-expressed DEG mainly enriched in iron ion binding and acyltransferase activity.
2.4. Analysis of Differentially Expressed Genes under Salt Treatment at Different Times
2.4.1. Glyco-Metabolism-Associated Gene
In ‘Gongnong NO.1’, 40 DEGs encode proteins associated with glycol-metabolism at g12 and g24 compared the g0 stage. Among these DEGs, the expression of 34 genes was up-regulated and 6 genes were down-regulated (Figure 5A). GO classifies these genes into two main categories (biological process and molecular function). These genes were associated with carbohydrate metabolic process, carbohydrate transport, UDP-glycosyltransferase activity, quercetin 3-O-glucosyltransferase activity, raffinose alpha-galactosidase activity, transferring glycosyl groups, and so on (Figure 5C). Among the DEGs, the genes are related to UDP-glucuronosyltransferase, sugar transporter, and glycosyltransferase (Supplementary Table S2). A total of 17 DEGs encoded 13 catalytic enzymes including xyloglucosyl transferase [EC:2.4.1.207], hydroquinone glucosyltransferase [EC:2.4.1.218], mannan endo-1,4-beta-mannosidase [EC:3.2.1.78], polygalacturonase [EC:3.2.1.15], chitinase [EC:3.2.1.14], beta-glucosidase [EC:3.2.1.21], cis-zeatin O-glucosyltransferase [EC:2.4.1.215], pathogen-inducible salicylic acid glucosyltransferase [EC:2.4.1.-], probable galacturonosyltransferase-like 1 [EC:2.4.1.-] raffinose synthase [EC:2.4.1.82], sucrose synthase [EC:2.4.1.13], alpha-galactosidase [EC:3.2.1.22], and alpha-L-arabinofuranosidase [EC:3.2.1.55] at g12 and g24 compared with g0 stage. The 13 DEGs encoding the above enzymes exhibited similar expression patterns with high expression levels at g12 and g24h and four genes with down expression (Figure 5E). Compared to the s0 stage, there were a total of 27 DEGs in s12 and s24 (Supplementary Table S3), of which 16 genes were up-regulated and 11 genes were down-regulated (Figure 5B). In the GO classification’s three main categories (biological process, cellular component, and molecular function), there were three, two, and four functional groups, respectively. We noticed these genes from functional groups such as glycolytic process, fructose-bisphosphate aldolase activity, transferase activity, transferring glycosyl groups, scopolin beta-glucosidase activity, beta-glucosidase activity, and so on (Figure 5D). A total of 14 DEGs encoded 11 catalytic enzymes including trehalose 6-phosphate phosphatase [EC:3.1.3.12], alpha-galactosidase [EC:3.2.1.22], glucan endo-1,3-beta-D-glucosidase [EC:3.2.1.39], galactolipid galactosyltransferase [EC:2.4.1.184], fructose-bisphosphate aldolase, class I [EC:4.1.2.13], beta-fructofuranosidase [EC:3.2.1.26], hydroquinone glucosyltransferase [EC:2.4.1.218], gallate 1-beta-glucosyltransferase [EC:2.4.1.136], polygalacturonase [EC:3.2.1.15], beta-glucosidase [EC:3.2.1.21], and xyloglucan glycosyltransferase 4 [EC:2.4.1.-] at s12 and s24 compared with the s0 stage (Figure 5F). These results demonstrated that the DEGs were involved in regulating glyco-metabolism and promoting energy catabolism during seedling growth under salt stress.
Figure 5.
Expression analysis of glyco-metabolism-associated genes in ‘Gongnong NO.1’ and ‘Sibeide’. (A,B) The number of genes related to glucose metabolism were up- and down-regulated in ‘Gongnong NO.1’ (12 h, 24 h) and ‘Sibeide’ (12 h, 24 h). (C,D) GO analysis of genes associated with glucose metabolism in ‘Gongnong NO.1’ and ‘Sibeide’. The color of each circle represents the GO functional classification (BP: Biological Process, MF: Molecular Function, CC: Cellular Component), the size indicating the number of differential proteins within each function. The x-axis indicates p-values of enrichment significance and the y-axis is named for the GO function. (E,F) The expression of the genetically encoded enzyme changed after 12 h and 24 h of salt treatment. The red and blue represent up- and down-regulation, respectively. Enzymes are given as EC numbers.
2.4.2. Energy-Associated Genes
In response to salt stress, plants reduce their growth rate by reallocating energy to adapt to the adverse environment. The RNA-seq analysis revealed changes in the expression of unigenes involved in basal energy metabolism under salt stress. Two ATPase-related genes (MsG0180005882 and MsG0180000608) were up-regulated approximately 7.14~5.92- or 1.58~2.14-fold at g12 and g24 compared with the g0 stage. Four ATPase-related genes (MsG0780036265, MsG0380013942, MsG0380015758, and MsG0380016571) were up- or down-regulated by approximately 2.27~2.38- or 1.63~1.86- or −1.02~−1.09- or −1.15~−1.47-fold and three ATP-synthase (MsG0380017406, MsG0880046219, and MsG0880042935) were up- or down-regulated by 1.40~1.57- or 1.12~1.26- or −1.11~−1.18-fold at s12 and s24 compared with s0 stage. Six NADPH (NADP) or FAD-related thioredoxin genes were up- or down-regulated in ‘Gongnong NO.1’ seedlings and most NADPH (NADP) or FAD-related genes exhibited a downward trend in ‘Sibeide’ seedlings under saline stress (Supplementary Tables S2 and S3).
2.4.3. Transcription Factor
TFs play a crucial role in regulating seedling salt tolerance. In ‘Gongnong NO.1’ and ‘Sibeide’, 31 and 34 TFs belonging to 8 and 12 TF families, respectively, were identified (Supplementary Tables S2 and S3). The most representative TF families included Zinc finger (MsG0280010800, MsG0180004800, MsG0480020428, MsG0780039229, MsG0880046674, MsG0480023441, MsG0180003673, MsG0380012512, MsG0880045175, MsG0880046752, MsG0380017253, and MsG0080048430), AP2/ERF (MsG0880042051, MsG0580024424, MsG0380017423, and MsG0180005095), WRKY (MsG0780041742 and MsG0280011473), MYB (MsG0380013522, MsG0780040741, MsG0280010653, MsG0480020725, MsG0380015227, and MsG0180004180), NAC (MsG0480023497, MsG0280009717, and MsG0180001854), and GRAS (MsG0280011041) which were mostly up-regulated in ‘Gongnong NO.1’. Conversely, in ‘Sibeide’, most TFs such as Zinc finger (MsG0580028462, MsG0180003687, MsG0880046215, MsG0480023693, MsG0080047905, MsG0180003595, MsG0880043098, MsG0580028016, MsG0580026614, MsG0580026192, MsG0380015805, MsG0580029912, and MsG0780041106), WRKY (MsG0180000525, MsG0280007786, and MsG0080048036), MYB (MsG0380014706 and MsG0580024732), GRAS (MsG0280011042, MsG0680032758, and MsG0580024328) and bHLH (MsG0580025534, MsG0880043481, and MsG0480022288) were down-regulated. The Zinc finger, MYB, WRKY, AP2/ERF, GRAS, and bHLH families contain other stress-responsive cis-regulatory elements in their promoters, directly or indirectly regulating plant salt tolerance. These differentially expressed transcription factors may contribute to the molecular mechanism underlying the difference salt resistance between the two varieties.
2.4.4. Stress-Associated Gene
NaCl treatment induced the expression of stress-related pathway genes, including peroxidase, glutathione-S-transferase (GST), late embryogenesis abundant (LEA), and heat shock factor (HSF). ‘Gongnong NO.1’ and ‘Sibeide’, respectively, exhibited 40 and 16 identified stress-related genes (Supplementary Tables S2 and S3). The up-regulation of peroxidase, GST, and LEA genes was observed in salt-tolerant alfalfa (‘Gongnong NO.1’), while the down-regulation of peroxidase, GST related genes was observed in salt-sensitive alfalfa (‘Sibeide’). Above all, the less inhibitory effect of saline stress on the growth of ‘Gongnong NO.1’ compared with ‘Sibeide’ may be attributed to ‘Gongnong NO.1’ having a more efficient system for salt resistance.
2.5. Expression Analysis of MsHPCA1
HPCA1, Hydrogen Peroxide-Induced Ca2+ Increases1, was reported to be involved in stress response and to act as a central reactive oxygen species (ROS) receptor in Arabidopsis thaliana [34]. Interestingly, expression of MsHPCA1, an alfalfa homolog of HPCA1, was altered upon salt treatment in the transcriptome analysis. Therefore, the role of MsHPCA1 in alfalfa salt response was investigated in the following experiments. In order to examine the role of MsHPCA1 in alfalfa growth and stress response, we used RT-qPCR to analyze its expression pattern. Although MsHPCA1 mRNA was detectible in all the tissues such as root, leaf, stem, and flower, the expression pattern differed in two cultivars. The MsHPCA1 mRNA level exhibited peak expression in the stem of ‘Gongnong NO.1’, whereas in ‘Sibeide’, peak expression was observed in the leaf. (Figure 6A,B). Abiotic stresses, drought and especially NaCl, significantly elevated MsHPCA1 expression in ‘Gongnong NO.1’ but not in ‘Sibeide’ (Figure 6C,D). More importantly, MsHPCA1 expression was induced by H2O2 in both ‘Sibeide’ and ‘Gongnong NO.1’, indicating its putative role as a H2O2 receptor and involvement in stress response (Figure 6C,D).
Figure 6.
MsHPCA1 was identified as a salt-responsive gene. (A,B) Tissue-specific expression patterns of the MsHPCA1 gene in ‘Gongnong NO.1’ and ‘Sibeide’. (C,D) The relative expression level of MsHPCA1 in leaves after 10 days of exposure to drought stress, 250 mM NaCl and 100 mM H2O2. The plot represents the mean ± SD of three repeats. CK: control, Drought: stop watering, NaCl: 250 mM NaCl, H2O2: 100 mM H2O2.
2.6. Subcellular Localization of MsHPCA1
Sequence analysis indicated that MsHPCA1 possessed a transmembrane domain (Figure 7A). Domain modeling also indicated that MsHPCA1 was a transmembrane receptor (Figure 7B). Evolutionary analysis indicated that MsHPCA1 belonged to HPCA1 family but was clustered into different subgroups compared with Arabidopsis thaliana HPCA1, a well-characterized H2O2 receptor. The MsHPCA1 protein’s tertiary structure was modeled using PDB entry I1L094.1.A as a template. The sequence similarity was 0.76, covering the range of 1 to 954 aa. And, the average similarity score was 0.99. MsHPCA1 is predicted to be a non-specific serine/threonine protein kinase (Figure 7C). Subcellular localization analysis by green fluorescent protein (GFP)-fused expression of MsHPCA1 in the Nicotiana Benthamiana transient expression system showed that MsHPCA1 localized at the cell membrane, demonstrating its possible role as a membrane-localized receptor (Figure 7D).
Figure 7.
Bioinformatics analysis and subcellular localization of MsHPCA1. (A) Predicted domain architecture of MsHPCA1 proteins. SP: signal peptide. Each distinct structural domain is represented by a colored rectangle. (B) Phylogenetic analysis of HPCA1 homologs in different plant species. MsHPCA1: Medicago sruncatula, MsG0280007602.01; BvHPCA1: Beta vulgaris, XP_019105897.2; OsHPCA1: Oryza sativa, XP_015619793.1; MeHPCA1: Manihot esculenta, XP_021592399.1; MtHPCA1: Medicago truncatula, XP_003594434.2; GmHPCA1: Glycine max, XP_025979435.1; SvHPCA1: Setaria viridis, XP_034588472.1; AtHPCA1: Arabidopsis thaliana, NP_001321900.1; StHPCA1: Solanum tuberosum, XP_006338928.1; SlHPCA1: Solanum lycopersicum, XP_004230391.1; HaHPCA1: Helianthus annuus, XP_021981660.1; HvHPCA1: Hordeum vulgare, XP_044974898.1. (C) Three-dimensional structure of MsHPCA1 proteinThe red characters represent HPCA1 alfalfa, whereas the black letters represent other species. (D) Subcellular localization of MsHPCA1, PTIG6-mcherry as a marker for membranes.
2.7. Transgenic Analysis of MsHPCA1 Function
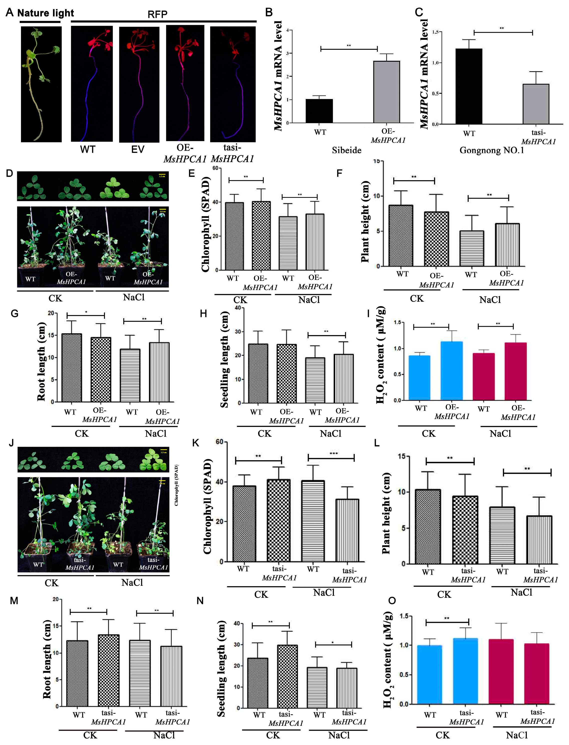
We investigated the involvement of MsHPCA1 in salt response in alfalfa. We generated transgenic plants overexpressing MsHPCA1 in the salt-sensitive cultivar ‘Sibeide’ and silenced MsHPCA1 expression in the salt-resistant cultivar ‘Gongnong NO.1’. Transgenic plants were obtained by hairy root transformation, and the transgenes were verified by RFP expression as the pKGWRR vector carried the RFP gene (Figure 8A), RT-qPCR was then used to detect overexpression and silencing efficiency (Figure 8B,C).Under salt stress, the leaf of the WT plant showed a yellowing phenotype while the leaf of the MsHPCA1-overexpressed plant displayed a normal phenotype (Figure 8D). On the contrary, the MsHPCA1-silenced plant showed compromised growth compared with the WT plant under salt stress (Figure 8J). At the same time, the chlorophyll content, plant height, root length, and seedling length of transgenic plants and WT were measured for H2O2 content. The chlorophyll content, plant height, root length, and seedling length were significantly higher in plants overexpressing the MsHPCA1 gene compared to wild type, whereas the chlorophyll content, seedling length, and root length were significantly lower in plants with suppressed MsHPCA1 gene expression (Figure 8E–H,K–N). The MsHPCA1-overexpressed plant accumulated more H2O2 compared with the WT plant while the MsHPCA1-silenced plant showed no differences (Figure 8I,O). The results showed that MsHPCA1 was associated with H2O2 accumulation, and overexpression of MsHPCA1 improved the salt tolerance of plants.
Figure 8.
Phenotypes and physiological change of alfalfa with tasiRNA-silenced and overexpression of MsHPCA1 gene under salt stress. (A) Confirmation of hairy root transformation by red fluorescent protein (RFP) expression. The left panel is the alfalfa hair root taken under natural light, and the right panel is the alfalfa hair root photographed under a wavelength fluorescent lamp. (B,C) RT-PCR was used to detect the overexpression of ‘Sibeide’ and the silencing efficiency of ‘Gongnong NO.1’. (D,J) The phenotypes of MsHPCA1-transgenic and WT plants under salt treatment. (E,K) Chlorophyll content. (F,L) Plant height. (G,M) Root length. (H,N) Seedling length. (I,O) H2O2 content. tasi, MsHPCA1-silenced plants; OE, MsHPCA1-overexpression plants. CK: irrigated with water for 10 days, NaCl: irrigated with 250 mM NaCl solution for 10 days. The photographs were taken, and the root and seedling length, plant height, and chlorophyll of each plant were measured. Data are represented as the mean ± SD (N = 5). The asterisk indicates a significant difference between transgenic lines and WT plants (t-test, * p <0.05, ** p < 0.01, *** p < 0.001).
3. Discussion
3.1. Physiological Responses of Seedlings in Two Different Types of Alfalfa to Salt-Stress
Through the analysis of germination rates, biomass, and physiological indicator under salt treatment, we identified ‘Gongnong NO.1’ as a salt-tolerant cultivar and ‘Sibeide’ as a salt-sensitive cultivar (Figure 1 and Figure 2), consistent with previous studies [15,35]. To gain insight into the salt tolerance mechanisms of Alfalfa, high-throughput transcriptome sequencing was conducted on two cultivars exposed to salinity. Salt stress can induce osmotic stress and oxidative stress in plants [36]. In this study, genes involved in carbohydrate metabolism, transcription factor-related, and stress response were found to be differentially expressed in response to salt stress. These genes have been reported to play a role in resisting or tolerating abiotic stress [37,38].
3.2. Effect of Salinity Stress on Carbohydrate and Energy Metabolism
The energy-consuming process of surviving under salt stress involves the utilization of carbohydrate metabolism, which produces soluble carbohydrates and a significant proportion of available ATP, to defend plants against stress-adaptive responses [39,40]. The expression of certain carbohydrate metabolism and energy genes were significantly altered in the salt-tolerant genotypes (‘Gongnong NO.1’) compared to the sensitive genotype (‘Sibeide’).
Carbohydrate metabolism plays a major role in osmotic regulation under salt stress [41]. UDP-glycosyltransferases (UGTs) are responsible for transferring sugar moieties onto various small molecules and play a crucial role in modulating metabolism and adapting to stress [42]. For instance, Arabidopsis UGT79B2 and UGT79B3 can enhance abiotic stress tolerance by modulating anthocyanin metabolism [43]. The rice glycosyltransferase gene UGT2 plays a crucial role in salt stress tolerance [44]. In this study, we observed that a higher number of UDP glycosyltransferase genes were up-regulated in ‘Gongnong NO.1’ compared to the ‘Sibeide’ (Figure 5), suggesting that genes involved in carbohydrate metabolism may play crucial roles in salt tolerance in Alfalfa.
Salinity stress altered gaseous exchange, water availability, stomata closure, and photosynthesis. It also impacts electron flow in the chloroplast and mitochondria’s electron transport chain (ETC), leading to increased production of ROS and disturbed levels of adenine (ATP) and pyridine nucleotides (NADH, NADPH). Therefore, oxidative damage and altered energetics play a key role in impacting general metabolism and plant growth under salt stress [45]. Salt and osmotic stress can lead to overproduction of reactive oxygen species (ROS), which increases oxidative stress in plants [46]. Since these processes often involve a redox response, an additional NADPH supply may be necessary for all the pathways utilizing it [47]. In our study, we observed that NADP dehydrogenases were down-regulated at both the activity and protein/gene expression levels in ‘Sibeide’ (Supplementary Table S3). This finding further supports that ‘Sibeide’ is a salt-sensitive strain. AAA-type ATPases were first defined as ‘ATPases associated with diverse cellular activities’ [48], and they form a large and diverse superfamily found in all organisms. The maize AAA-type protein SKD1 was found to enhance salt tolerance and drought tolerance in transgenic tobacco by interacting with cleavage interaction protein 5 [49]. In our study, we observed changes in the expression levels of ATPase-related genes in ‘Gongnong NO.1’ and ‘Sibeide’ in response to salt stress. Our results demonstrate that under salinity stress, salt-sensitive alfalfa seedlings exhibit reduced carbohydrate utilization and energy production, leading to growth reduction and organic degradation (Figure 1). This finding suggests that the ‘Sibeide’ variety is more sensitive to salt than ‘Gongnong NO.1’. The presented data suggest that during early development stages of alfalfa seedlings under salt stress conditions, carbohydrate accumulation and energy generation are essential for cellular activity.
3.3. Role of Stress-Associated Family and TF-Encoding Genes in Salt-Stress
Salt stress-induced production of reactive oxygen species (ROS) disrupts redox homeostasis and causes oxidative damage to seedlings by accumulation H2O2, OH−, and O2− [9,50]. The scavenging of H2O2, OH−, and O2− during the stress response depends on enzymatic reaction catalyzed by antioxidant enzymes and non-enzymatic reaction composed of antioxidants such as peroxidase, and glutathione [51,52]. Transcriptome analysis showed consistent up-regulation of genes related to peroxidase and Glutathione S-transferase activity in ‘Gongnong NO.1’ but down-regulation in ‘Sibeide’ alfalfa under NaCl treatment (Supplementary Tables S2 and S3). Therefore, it is speculated that plants under NaCl treatment might accumulate less H2O2 in ‘Gongnong NO.1’ than in ‘Sibeide’ alfalfa due to the activation of enzymatic and nonenzymatic reactions to scavenging endogenous H2O2 in the salt-tolerant species ‘Gongnong NO.1’.
Many transcriptome studies related to salt stress have been conducted in alfalfa, aiding our understanding of the molecular mechanism underlying salt tolerance. A diverse array of transcription factor (TF) families (e.g., NAC, WRKY, AP2/ERF, bZIP, and MYB) have been involved in regulating downstream genes responsible for salt tolerance in plants under salt stress. In this study, several important TF-encoding genes were significantly differently expressed under salt stress in ‘Gongnong NO.1’ or ‘Sibeide’ alfalfa seedings. These TFs belonged to the bHLH, WRKY, AP2/ERF, MYB, and NAC families, which are well known for their involvement in salt stress regulation. Most Zinc finger TFs were up-regulated in ‘Gongnong NO.1’ but down-regulated in ‘Sibeide’ after salt stress (Supplementary Tables S2 and S3). ‘Gongnong NO.1’ alfalfa under salt stress has 12 genes encoding 4 types of zinc finger protein, with 6 of them up-regulated and 6 down-regulated, potentially playing an important role in salt adaption. Additionally, seven genes encode RING-type zinc finger proteins, four genes encode CCHC/CH-type zinc finger proteins and one gene (MsG0280010800) encodes RING-type zinc finger (up-regulated by aboutsix-fold). A total of 17 zinc finger proteins including RING-type, Dof-type, HD homeobox, basic-leucine zipper and zinc ribbon were differentially expressed. Among the 13 genes, most were down-regulated and 4 genes (MsG0580028462, MsG0580029912, MsG0780041106, and MsG0580027325) were up-regulated in ‘Sibeide’ under salt stress conditions. These zinc finger proteins could potentially act as positive regulatory factors in the salt stress response of two different varieties of alfalfa [53,54,55,56,57]. Two TFs (AP2/ERF and MYB) consistently exhibited higher expression levels in ‘Gongnong NO.1’ alfalfa under salt stress (Supplementary Table S2). CBF TFs were up-regulated, while three TFs (GRAS, Myb, and bHLH) showed lower expression levels in ‘Sibeide’ after salt stress (Supplementary Table S3). Numerous studies have shown that expression of abiotic stress-related genes, such as AP2/ERF, MYB4, bHLH, and bZIP, is associated with salt tolerance in plants [58,59,60]. This suggests that the difference in salt tolerance between ‘Gongnong NO.1’ and ‘Sibeide’ alfalfa may be attributed to varying expression levels of TFs. Further confirmation is required to elucidate the exact mechanisms of action of these TFs under salt stress in alfalfa.
3.4. Differentially Expressed Genes in Response to Salt-Stress
In our study, we observed significant differences in the expression levels of genes encoding stress-related protein. Supplementary Tables S2 and S3 show that 40 and 16 stress-related genes were identified in ‘Gongnong NO.1’ and ‘Sibeide’, respectively. These DEGs primarily encode proteins from the EF-hand family, heat shock proteins (HSPs), late embryogenesis abundant (LEAs), plant peroxidase, and glutathione S-transferases (GSTs). HSPs play a role in plant responses to high salt; OsHsfA7, OsHsp17.0, and OsHsp23.7 play important roles in rice under salt and drought stresses [61,62]. Our findings indicate that DEGs encoding HSPs were up-regulated under salt stress. Similarly, plant GSTs have diverse roles in plant development, endogenous metabolism, and stress tolerance. For instance, the GST gene has the ability to enhance salt tolerance in transgenic Arabidopsis [63]. Our findings indicate that GST was up-regulated in the salt-resistant cultivar ‘Gongnong NO.1’ and down-regulated in the salt-sensitive cultivar ‘Sibeide’. This suggests that ‘Gongnong NO.1’ has a higher level of reduced glutathione to scavenge ROS. Peroxidase [64], EF-hand [65], and LEA [66] proteins have been shown to enhance plant resistance to abiotic stress. The observed differential expression of these stress-related genes highlights their significance in protecting Alfalfa from salt-stress damage.
3.5. MsHPCA1 Might Be a H2O2 Receptor in Alfalfa and Is Involved in Stress Responses
Arabidopsis thaliana HPCA1 is a membrane-localized leucine-rich repeat receptor-like kinase that functions as a central ROS receptor [67]. HPCA1 is implicated in different physiological functions, including cell-to-cell ROS signals, systemic signaling and different stresses [34,68]. Additionally, HPCA1 appears to be involved in water deficit and ABA signaling [69]. To further demonstrate the salt signaling pathway in alfalfa, we identified MsHPCA1 as membrane-localized, indicating its putative role as a membrane receptor. The expression of MsHPCA1 was significantly elevated in the salt-resistant ‘Gongnong NO.1’ but not in the salt-sensitive ‘Sibeide’. Furthermore, overexpression of MsHPCA1 in ‘Sibeide’ increased salt tolerance. The expression of MsHPCA1 was significantly elevated in both ‘Gongnong NO.1’ and ‘Sibeide’ after H2O2 treatment, and overexpression of MsHPCA1 in ‘Sibeide’ increased H2O2 content. Overexpression of MsHPCA1 in ‘Sibeide’ could enhance the salt tolerance of plants, while silencing of MsHPCA1 in ‘Gongnong NO.1’ could reduce the salt tolerance of plants. The above data indicated that MsHPCA1 might be involved in salt stress. By measuring the H2O2 content, we found that overexpression of MsHPCA1 increased the accumulation of H2O2. To our knowledge, this is the second report on H2O2 receptors in plants, and in-depth physiological, transcriptional, and downstream signaling analyses would reveal its working mechanism.
4. Materials and Methods
4.1. Plant Materials Subjected to Salt Treatments
Vernalization: Alfalfa seeds (Medicago sativa L. ‘Gongnong No.1’ and ‘Sibeide’) were placed in a refrigerator at 4 °C for 24 h for vernalization. Disinfection and sterilization: approximately 10 g of alfalfa seeds were sterilized and then spread on sterilized filter paper on an ultra-clean table for ventilation.
Seed germination under salt stress conditions: two layers of sterilized qualitative filter paper were placed in each glass petri dish on an ultra-clean bench. Then, 4 mL of 250 mM NaCl solution were added, followed by the seeds. The plants were cultivated in a greenhouse under standard conditions, including a day/night temperature of 25 °C/20 °C ± 2 °C, 60% humidity, a photoperiod of 16 h light and 8 h dark, and a luminous flux density of 40 µmol/m2s. On day 7 after treatment, analysis of the germination rate and potential, seedling and root length, proline content, malondialdehyde (MDA) content, and chlorophyll content were measured.
4.2. Analysis of Physiological Parameters
Root length and seedling length: seedlings with similar growth were selected from each dish, and the length of both the root and shoot were measured. Germination rate: The germination rate was calculated daily starting for 7 days after seed germination. Germination was considered when the root broke through the seed coat to reveal a white bud. Germination rate = (number of germinations on the seven days/number of seeds tested) × 100%. Germination potential: germination potential was calculated as the number of germinations on the fourth, sixth, and eighth days divided by the number of seeds tested, multiplied by 100%. Proline content and MDA content were measured using detection kits (Suzhou Keming Biotechnology Co., Ltd., Suzhou, China) following the manufacturer’s instructions. Chlorophyll content: The chlorophyll content of plant leaves was measured using a portable chlorophyll meter (Model Specifications: SPAD-502PLUS, Konica Minolta, Tokyo, Japan).
4.3. Analysis of RNA-Seq Data, Assembly of Sequences, and Annotation of Genes
Seeds of alfalfa varieties ‘Gongnong No.1’ and ‘Sibeide’ were germinated for 7 days and then exposed to 250 mM NaCl for durations of 0, 12, and 24 h. The whole seedlings of three biological replicates were individually collected at each treatment time. All samples were immediately frozen in liquid N2 and stored at −80 °C until the RNA extraction. The seedlings collected from each treatment were used for total RNA isolation using the TRIzol Total RNA Extraction Kit (Kangwei Century Biotechnology Co., Ltd., Beijing, China), and cDNA library preparation and sequencing reactions were performed at the Novogen Bioinformatics Institute (Novogen, Beijing, China). The raw reads were processed using Trimmomatic [70]. A threshold of both a p-value < 0.05 and log2 FC > 2 was used to identify genes with significantly different levels of expression. GO and KEGG pathway enrichment analyses of all DEGs detected during different periods of salt were performed in R using the hypergeometric distribution. The reads were reassembled using StringTie [71].
4.4. Identification of Differentially Expressed Genes
We identified the DEGs of two alfalfa varieties, “Gongnong NO.1” and “Sibeide”. Subsequently, we utilized the AlfalfaGEDB (http://alfalfagedb.liu-lab.com/blastplus/blast, accessed on 26 June 2023), Medical Analysis Portal (https://medicago.legumeinfo.org/, accessed on 26 June 2023), UniProtKB1 (https://www.uniprot.org/uniprotkb, accessed on 23 August 2023) and the TAIR2 (https://www.arabidopsis.org/, accessed on 1 March 2024) as a reference to identify and annotate the genes that are DEGs in this experiment. Simultaneously, we utilized the AlfalfaGEDB and Medicago Analysis Portal databases to identify genes with significantly associated loci, which were related to the DEGs that had undergone preliminarily screening. We refer to the SNPs located on eight chromosomes of alfalfa [72], which are associated with salt stress. Then, the findings from the RNA-seq analysis in this study were integrated to analyze candidate genes with salt stress tolerance in alfalfa.
4.5. Quantitative Real-Time PCR Analysis
Total RNA was isolated from various seedling samples using the TRIzol reagent (Invitrogen, Waltham, MA, USA) according to the manufacturer’s protocol. cDNA was generated from 2 μg of DNA-free RNA using the RevertAid First Strand cDNA Synthesis Kit (Fermentas, Glen Burnie, MD, USA) as per the manufacturer’s instructions. For RT-qPCR experiments, three biological replicates were conducted to ensure reproducibility and statistical significance. The relative expression levels were determined using the 2−ΔΔCt method. The MsActin gene was used as a house-keeping gene in RT-qPCR. The gene-specific primers used are provided in Supplementary Table S4.
4.6. Statistical Analysis
The experimental data were organized using Microsoft Excel. Mean, standard deviation, and standard error were computed. A two-way ANOVA analysis was conducted using GraphPad Prism 9, a statistical analysis software package. Significant differences were determined using the Duncan multiple-range test. The seed germination rate, germination potential, root length, and seedling length were determined by the average measurements from three replicates. The physiological indicators were assessed by averaging measurements from six replicates. Transcriptome sequencing was conducted using three biological replicates.
4.7. Development of HPCA1 Overexpression and RNAi Alfalfa Lines
Based on the recent study conducted by Wang et al. [15], we have successfully transferred the pKGWRR-OE-MsHPCA1 and pKGWRR-tasi-MsHPCA1 into the alfalfa varieties ‘Gongnong No.1’ and ‘Sibeide’ using Agrobacterium rhizogenes-mediated hairy root transformation. After sterilization, the alfalfa seeds were evenly distributed and cultured in a 0.8% Flame Spectroscopy (FS) solid medium. Once the root length reaches approximately 1 cm, it is trimmed using a sterile knife to remove approximately 3 mm of the root tip. The wound is then immersed in an Agrobacterium tumefaciens solution. Subsequently, it is transferred to a 1.5% FS solid medium that has been sterilized and incubated in a constant temperature light incubator and cultured for 3 weeks. We utilized a handheld dual-wavelength fluorescent lamp (LUYOR-3415RG, Luyor Corporation, Shanghai, China) to excite root RFP signals at 520 nm, aiming to verify the transgenic seedlings, RT-qPCR was used to detect the expression of MsHPCA1 in transgenic plants.
The positive plants were transferred to a container containing a mixture of soil and vermiculite (in a 1:1 ratio) and were subsequently cultivated in a greenhouse for one week. After subjecting the seedlings to 10 days of irrigation with 250 mM NaCl, we evaluated various physiological and biochemical indicators, including seedling length, root length, plant height, and chlorophyll content in leaves, and the endogenous hydrogen peroxide content (Suzhou Keming Biotechnology Co., Ltd., Suzhou, China).
4.8. The Relative Expression Level of MsHPCA1
Then, we investigated the expression pattern of MsHPCA1 gene in alfalfa. We used RT-qPCR to evaluate the relative expression levels of MsHPCA1 in diverse tissues, including roots, stems, leaves, and flowers.
In addition, after a 3-week cultivation period of two alfalfa varieties, ‘Gongnong No.1’ and ‘Sibeide’, various treatments were applied to the seedlings. These included drought stress, application of 250 mM NaCl and 100 mM H2O2 (hydrogen peroxide). After 10 days of various treatments, the relative expression level of MsHPCA1 was determined and evaluated in the treated seedlings.
4.9. The Subcellular Localization of MsHPCA1
For the localization study, the ORF sequence of MsHPCA1 was amplified and cloned into the vector pEarleyGate103-SL. The recombinant plasmid was then introduced into Agrobacterium (GV3101), and it was used to infect the leaves of Nicotiana benthamiana after 36 h. The GFP fluorescence (excitation at 488 nm) and the mCherry fluorescence from the membrane marker protein PTIG6 (excitation at 580 nm) were excited using a confocal laser scanning microscope (Nikon AX, Tokyo, Japan) for the same experiment.
4.10. Accession Numbers
Arabidopsis thaliana AtHPCA1 sequence (Accession No. AT5G49760) and MsActin (Accession No. JQ028730.1) sequences were obtained from the NCBI database. A putative MsHPCA1 (Unigene ID number: MsG0280007602.01) was identified from transcriptome data of Medicago sativa L. via homology search using the Arabidopsis thaliana AtHPCA1 sequence.
4.11. Bioinformatics Analysis of MsHPCA1 Gene
MsHPCA1 sequences were retrieved from Medicago sativa transcriptome data. All other sequences were identified from a public database, such as NCBI. The protein sequences were multiple compared using clustalW. MEGA 7.0 is used to build the phylogenetic tree through the maximum likelihood method, and the bootstrap method is used to verify the quality of tree building, with 1000 times of inspection. Conserved motifs of MsHPCA1 proteins were predicted using the SMART (http://smart.embl-heidelberg.de/, accessed on 16 December 2023) with default parameters. The coding sequences (CDS) and the structure of all genes were graphically displayed with TBtools function “Gene Structure View”. The three-dimensional structure of protein was predicted using SWISS-MODEL (https://swissmodel.expasy.org/, accessed on 16 December 2023) with a confidence level of 0.84.
5. Conclusions
By analyzing the transcriptome of the ‘Gongnong NO.1’ and ‘Sibeide’ alfalfa under salt treatment, we identified a series of genes that were significantly induced to generate adaptive responses, thereby alleviating the damage caused by salt stress. These genes are involved in glyco-metabolism, plant energy, and stress-associated and transcription factors. We found that MsHPCA1 was specially induced in the salt-tolerant alfalfa cultivar (‘Gongnong NO.1’) under salinity stress, but not in the salt-sensitive cultivar (‘Sibeide’). We further functionally characterized the MsHPCA1 by transforming MsHPCA1 to alfalfa, and found that transgenic alfalfa overexpressing MsHPCA1 displayed enhanced salt stress tolerance and antioxidant activities. Collectively, this research offers new insight into the molecular mechanism of alfalfa salt stress tolerance and highlights the potential utility of MsHPCA1 in alfalfa breeding.
Supplementary Materials
The following supporting information can be downloaded at: https://www.mdpi.com/article/10.3390/plants13081073/s1, Table S1: Summary of read numbers based on the RNA-Seq data from two varieties alfalfa seedling; Table S2: DEGs involved in ‘Gongnong No.1’ at 12 h and 24 h after salt-tolerant; Table S3: DEGs involved in ‘Sibeide’ at 12 h and 24 h after salt-tolerant; Table S4: Primer sequence associated with this article experiments.
Author Contributions
Investigation, Q.G., R.Y. and X.M.; formal analysis, Q.G. and F.Y.; writing—original draft preparation, F.Y.; writing—review and editing, H.W.; funding acquisition, F.Y. and H.W. All authors have read and agreed to the published version of the manuscript.
Funding
This research was funded by Program for Young Talents of Science and Technology and Innovative Research Team in Universities of Inner Mongolia Autonomous Region (NJYT23010 and NMGIRT2329), the Natural Science Foundation of Inner Mongolia Autonomous Region (2020MS03023).
Data Availability Statement
Data are contained within the article and Supplementary Materials. RNA sequencing data has been uploaded to the NCBI Sequence Read Archive under accession ID PRJNA1094402.
Acknowledgments
The authors thank Zhao Qiqi for his help on bioinformatics analysis.
Conflicts of Interest
The authors declare no conflicts of interest.
References
- Burity, H.A.; Ta, T.C.; Faris, M.A.; Coulman, B.E. Estimation of nitrogen fixation and transfer from alfalfa to associated grasses in mixed swards under field conditions. Plant Soil. 1989, 114, 249–255. [Google Scholar] [CrossRef]
- Yang, S.; Zu, Y.Q.; Li, B.; Bi, Y.F.; Jia, L.; He, Y.M.; Li, Y. Response and intraspecific differences in nitrogen metabolism of alfalfa (Medicago sativa L.) under cadmium stress. Chemosphere 2019, 220, 69–76. [Google Scholar] [CrossRef] [PubMed]
- Artiola, J.F.; Walworth, J.L.; Musil, S.A.; Crimmins, M.A. Soil and Land Pollution. In Environmental and Pollution Science, 3rd ed.; Academic Press: Cambridge, MA, USA, 2019; pp. 219–235. [Google Scholar]
- Farissi, M.; Faghire, M.; Bargaz, A.; Bouizgaren, A.; Makoudi, B.; Ghoulam, C. Growth, nutrients concentrations, and enzymes involved in plants nutrition of alfalfa populations under saline conditions. J. Agric. Sci. Technol. 2014, 16, 301–314. [Google Scholar]
- Guo, J.Y.; Shi, G.Y.; Guo, X.Y.; Zhang, L.W.; Xu, W.Y.; Wang, Y.M.; Su, Z.; Hua, J.P. Transcriptome analysis reveals that distinct metabolic pathways operate in salt-tolerant and salt-sensitive upland cotton varieties subjected to salinity stress. Plant Sci. 2015, 238, 33–45. [Google Scholar] [CrossRef]
- Epstein, E.; Norlyn, J.D.; Rush, D.W.; Kingsbury, R.W.; Kelley, D.B.; Cunningham, G.A.; Wrona, A.F. Saline culture of crops: A genetic approach. Science 1980, 210, 399–404. [Google Scholar] [CrossRef] [PubMed]
- Noctor, G.; Foyer, C.H. Ascorbate and Glutathione: Keeping Active Oxygen under Control. Annu. Rev. Plant Physiol. Plant Mol. Biol. 1998, 49, 249–279. [Google Scholar] [CrossRef]
- Manaa, A.; Ahmed, H.B.; Valot, B.; Bouchet, J.P.; Aschi-Smiti, S.; Causse, M.; Faurobert, M. Salt and genotype impact on plant physiology and root proteome variations in tomato. J. Exp. Bot. 2011, 62, 2797–2813. [Google Scholar] [CrossRef]
- Mittler, R.; Blumwald, E. The roles of ROS and ABA in systemic acquired acclimation. Plant Cell 2015, 27, 64–70. [Google Scholar] [CrossRef]
- Zhang, S.; Zhang, L.; Zhao, Z.; Li, Y.; Zhou, K.K.; Su, L.; Zhou, Q.Y. Root transcriptome sequencing and differentially expressed drought-responsive genes in the Platycladus orientalis (L.). Tree Genet. Genomes 2016, 12, 79. [Google Scholar] [CrossRef]
- Wu, J.Z.; Zhao, Q.; Sun, D.Q.; Wu, G.W.; Zhang, L.Y.; Yuan, H.M.; Yu, Y.; Zhang, S.Q.; Yang, X.; Li, Z.G.; et al. Transcriptome analysis of flax (Linum usitatissimum L.) undergoing osmotic stress. Ind. Crops Prod. 2018, 116, 215–223. [Google Scholar] [CrossRef]
- Kamran, M.; Parveen, A.; Ahmar, S.; Malik, Z.; Hussain, S.; Chattha, M.S.; Saleem, M.H.; Adil, M.; Heidari, P.; Chen, J.T. An overview of hazardous impacts of soil salinity in crops, tolerance mechanisms, and amelioration through Selenium supplementation. Int. J. Mol. Sci. 2019, 21, 148. [Google Scholar] [CrossRef] [PubMed]
- Kumar, I.S.; Rao, S.R.; Vardhini, B.V. Role of phytohormones during salt stress tolerance in plants. Curr. Trends Biotechnol. Pharm. 2015, 9, 334–343. [Google Scholar]
- Wang, J.; Song, L.; Gong, X.; Xu, J.; Li, M. Functions of jasmonic acid in plant regulation and response to abiotic stress. Int. J. Mol. Sci. 2020, 21, 1446. [Google Scholar] [CrossRef] [PubMed]
- Wang, Y.; Diao, P.F.; Kong, L.Q.; Yu, R.N.; Zhang, M.; Zuo, T.T.; Fan, Y.Y.; Niu, Y.D.; Yan, F.; Wuriyanghan, H. Ethylene Enhances Seed Germination and Seedling Growth under Salinity by Reducing Oxidative Stress and Promoting Chlorophyll Content via ETR2 Pathway. Front. Plant Sci. 2020, 11, 1066. [Google Scholar] [CrossRef] [PubMed]
- Zhao, C.Z.; Zhang, H.; Song, C.P.; Zhu, J.K.; Shabala, S. Mechanisms of plant responses and adaptation to soil salinity. Innovation 2020, 1, 100017. [Google Scholar] [CrossRef] [PubMed]
- Yu, R.N.; Zuo, T.T.; Diao, P.F.; Fu, J.B.; Fan, Y.Y.; Wang, Y.; Zhao, Q.Q.; Ma, X.S.; Lu, W.T.; Li, A.G.; et al. Melatonin enhances seed germination and seedling growth of Medicago sativa under salinity via a putative melatonin receptor MsPMTR1. Front. Plant Sci. 2021, 12, 702875. [Google Scholar] [CrossRef]
- Weitbrecht, K.; Mueller, K.; Leubner-Metzger, G. First off the mark: Early seed germination. J. Exp. Bot. 2011, 62, 3289–3309. [Google Scholar] [CrossRef] [PubMed]
- Nonogaki, H.; Bassel, G.W.; Bewley, J.D. Germination-Still a mystery. Plant Sci. 2010, 179, 574–581. [Google Scholar] [CrossRef]
- Yeo, A.R. Salinity resistance: Physiologies and prices. Physiol. Plantarum. 1983, 58, 214–222. [Google Scholar] [CrossRef]
- Munns, R.; Gilliham, M. Salinity tolerance of crops—What is the cost? New Phytol. 2015, 208, 668–673. [Google Scholar] [CrossRef]
- Song, J.; Wang, B.S. Using euhalophytes to understand salt tolerance and to develop saline agriculture: Suaeda salsa as a promising model. Ann. Bot. 2015, 115, 541–553. [Google Scholar] [CrossRef] [PubMed]
- Huang, L.Y.; Zhang, F.; Zhang, F.; Wang, W.S.; Zhou, Y.L.; Fu, B.Y.; Li, Z.K. Comparative transcriptome sequencing of tolerant rice introgression line and its parents in response to drought stress. BMC Genom. 2014, 15, 1026. [Google Scholar] [CrossRef] [PubMed]
- Diray-Arce, J.; Clement, M.; Gul, B.; Khan, M.A.; Nielsen, B.L. Transcriptome assembly, profiling and differential gene expression analysis of the halophyte Suaeda fruticosa provides insights into salt tolerance. BMC Genom. 2015, 16, 353. [Google Scholar] [CrossRef] [PubMed]
- Sun, C.X.; Gao, X.X.; Fu, J.Q.; Zhou, J.H.; Wu, X.F. Metabolic response of maize (Zea mays L.) plants to combined drought and salt stress. Plant Soil 2015, 388, 99–117. [Google Scholar] [CrossRef]
- Amirbakhtiar, N.; Ismaili, A.; Ghaffari, M.R.; Mansuri, R.M.; Sanjari, S.; Shobbar, Z.S. Transcriptome analysis of bread wheat leaves in response to salt stress. PLoS ONE 2021, 16, e0254189. [Google Scholar] [CrossRef]
- Zhang, H.X.; Blumwald, E. Transgenic salt-tolerant tomato plants accumulate salt in foliage but not in fruit. Nat. Biotechnol. 2001, 19, 765–768. [Google Scholar] [CrossRef]
- Xu, C.S.; Xia, C.; Xia, Z.Q.; Zhou, X.J.; Huang, J.; Huang, Z.Q.; Liu, Y.; Jiang, Y.W.; Casteel, S.; Zhang, C.K. Physiological and transcriptomic responses of reproductive stage soybean to drought stress. Plant Cell Rep. 2018, 37, 1611–1624. [Google Scholar] [CrossRef] [PubMed]
- Jin, H.C.; Sun, Y.; Yang, Q.C.; Chao, Y.H.; Kang, J.M.; Jin, H.; Li, Y.; Margaret, G. Screening of genes induced by salt stress from alfalfa. Mol. Biol. Rep. 2010, 37, 745–753. [Google Scholar] [CrossRef]
- Xiong, X.; Wei, Y.Q.; Chen, J.H.; Liu, N.; Zhang, Y.J. Transcriptome analysis of genes and pathways associated with salt tolerance in alfalfa under non-uniform salt stress. Plant Physiol. Biochem. 2020, 151, 323–333. [Google Scholar] [CrossRef]
- An, Y.M.; Song, L.L.; Liu, Y.R.; Shu, Y.J.; Guo, C.H. De Novo Transcriptional Analysis of Alfalfa in Response to Saline-Alkaline Stress. Front. Plant Sci. 2016, 7, 931. [Google Scholar] [CrossRef]
- Postnikova, O.A.; Shao, J.; Nemchinov, L.G. Analysis of the alfalfa root transcriptome in response to salinity stress. Plant Cell Physiol. 2013, 54, 1041–1055. [Google Scholar] [CrossRef] [PubMed]
- Lei, Y.T.; Xu, Y.X.; Hettenhausen, C.; Lu, C.K.; Shen, G.J.; Zhang, C.P.; Li, J.; Song, J.; Lin, H.H.; Wu, J.Q. Comparative analysis of alfalfa (Medicago sativa L.) leaf transcriptomes reveals genotype-specific salt tolerance mechanisms. BMC Plant Biol. 2018, 18, 35. [Google Scholar] [CrossRef]
- Wu, F.H.; Chi, Y.; Jiang, Z.H.; Xu, Y.Y.; Pei, Z.M. Hydrogen peroxide sensor HPCA1 is an LRR receptor kinase in Arabidopsis. Nature 2020, 578, 577–581. [Google Scholar] [CrossRef] [PubMed]
- Li, J.L.; Ma, M.S.; Sun, Y.M.; Lu, P.; Shi, H.F.; Guo, Z.F.; Zhu, H.F. Comparative Physiological and Transcriptome Profiles Uncover Salt Tolerance Mechanisms in Alfalfa. Front. Plant Sci. 2022, 13, 931619. [Google Scholar] [CrossRef] [PubMed]
- Pommerrenig, B.; Papini-Terzi, F.S.; Sauer, N. Differential Regulation of Sorbitol and Sucrose Loading into the Phloem of Plantago major in Response to Salt Stress. Plant Physiol. 2007, 144, 1029–1038. [Google Scholar] [CrossRef] [PubMed]
- Boriboonkaset, T.; Theerawitaya, C.; Yamada, N.; Pichakum, A.; Supaibulwatana, K.; Cha-Um, S.; Takabe, T.; Kirdmanee, K. Regulation of some carbohydrate metabolism-related genes, starch and soluble sugar contents, photosynthetic activities and yield attributes of two contrasting rice genotypes subjected to salt stress. Protoplasma 2013, 250, 1157–1167. [Google Scholar] [CrossRef] [PubMed]
- Apse, M.P.; Blumwald, E. Engineering salt tolerance in plants. Curr. Opin. Biotechnol. 2002, 13, 146–150. [Google Scholar] [CrossRef] [PubMed]
- Kazem, H.A.; Chaichan, M.T.; Al-Waeli, A.H.; Sopian, K. A review of dust accumulation and cleaning methods for solar photovoltaic systems. J. Clean. Prod. 2020, 276, 123187. [Google Scholar] [CrossRef]
- Lee, S.K.; Jeon, J.S. Review: Crucial role of inorganic pyrophosphate in integrating carbon metabolism from sucrose breakdown to starch synthesis in rice endosperm. Plant Sci. 2020, 298, 110572. [Google Scholar] [CrossRef]
- Flowers, T.J.; Colmer, T.D. Salinity tolerance in halophytes. New Phytol. 2008, 179, 945–963. [Google Scholar] [CrossRef]
- Blanco-Herrera, F.; Moreno, A.A.; Tapia, R.; Reyes, F.; Araya, M.; Alessio, C.D.; Parodi, A.; Orellana, A. The UDP-glucose: Glycoprotein glucosyltransferase (UGGT), a key enzyme in ER quality control, plays a significant role in plant growth as well as biotic and abiotic stress in Arabidopsis thaliana. BMC Plant Biol. 2015, 15, 127. [Google Scholar] [CrossRef] [PubMed]
- Li, P.; Li, Y.J.; Zhang, F.J.; Zhang, G.Z.; Jiang, X.Y.; Yu, H.M.; Hou, B.K. The Arabidopsis UDP-glycosyltransferases UGT79B2 and UGT79B3, contribute to cold, salt and drought stress tolerance via modulating anthocyanin accumulation. Plant J. 2017, 89, 85–103. [Google Scholar] [CrossRef] [PubMed]
- Wang, T.; Li, X.K.; Liu, X.; Yang, X.Q.; Li, Y.J.; Hou, B.K. Rice glycosyltransferase gene UGT2 functions in salt stress tolerance under the regulation of bZIP23 transcription factor. Plant Cell Rep. 2023, 42, 17–28. [Google Scholar] [CrossRef]
- Srivastava, A.K.; Srivastava, S.; Penna, S.; D’Souza, S.F. Thiourea orchestrates regulation of redox state and antioxidant responses to reduce the NaCl-induced oxidative damage in Indian mustard (Brassica juncea (L.) Czern.). Plant Physiol. Biochem. 2011, 49, 676–686. [Google Scholar] [CrossRef] [PubMed]
- Lin, C.C.; Kao, C.H. Effect of NaCl stress on H2O2 metabolism in rice leaves. Plant Growth Regul. 2000, 30, 151–155. [Google Scholar] [CrossRef]
- Liu, S.K.; Cheng, Y.X.; Zhang, X.X.; Guan, Q.J.; Nishiuchi, S.; Hase, K.; Takano, T. Expression of an NADP-malic enzyme gene in rice (Oryza sativa L.) is induced by environmental stresses; over-expression of the gene in Arabidopsis confers salt and osmotic stress tolerance. Plant Mol. Biol. 2007, 64, 49–58. [Google Scholar] [CrossRef] [PubMed]
- Erdmann, R.; Wiebel, F.F.; Flessau, A.; Rytka, J.; Beyer, A.; Fröhlich, K.U.; Kunau, W.H. PAS1, a yeast gene required for peroxisome biogenesis, encodes a member of a novel family of putative ATPases. Cell 1991, 64, 499–510. [Google Scholar] [CrossRef]
- Xia, Z.L.; Wei, Y.Y.; Sun, K.L.; Wu, J.Y.; Wang, Y.X.; Wu, K. The maize AAA-type protein SKD1 confers enhanced salt and drought stress tolerance in transgenic tobacco by interacting with Lyst-interacting protein 5. PLoS ONE 2013, 8, e69787. [Google Scholar] [CrossRef] [PubMed]
- Zhu, J.K. Salt and drought stress signal transduction in plants. Annu. Rev. Plant Biol. 2002, 53, 247–273. [Google Scholar] [CrossRef]
- Hasanuzzaman, M.; Bhuyan, M.H.M.B.; Anee, T.I.; Parvin, K.; Nahar, K.; Mahmud, J.A.; Fujita, M. Regulation of ascorbate-glutathione pathway in mitigating oxidative damage in plants under abiotic stress. Antioxidants 2019, 8, 384. [Google Scholar] [CrossRef]
- Wang, T.Z.; Zhang, D.; Chen, L.; Wang, J.; Zhang, W.H. Genome-wide analysis of the Glutathione S-Transferase family in wild Medicago ruthenica and drought-tolerant breeding application of MruGSTU39 gene in cultivated alfalfa. Theor. Appl. Genet. 2022, 135, 853–864. [Google Scholar] [CrossRef] [PubMed]
- Sun, S.J.; Guo, S.Q.; Yang, X.; Bao, Y.M.; Tang, H.J.; Sun, H.; Huang, J.; Zhang, H.S. Functional analysis of a novel Cys2/His2-type zinc finger protein involved in salt tolerance in rice. J. Exp. Bot. 2010, 61, 2807–2818. [Google Scholar] [CrossRef] [PubMed]
- Jung, Y.J.; Lee, I.H.; Nou, I.S.; Lee, K.D.; Rashotte, A.M.; Kang, K.K. BrRZFP1 a Brassica rapa C3HC4-type RING zinc finger protein involved in cold, salt and dehydration stress. Plant Biol. 2013, 15, 274–283. [Google Scholar] [CrossRef]
- Gupta, P.; Nutan, K.K.; Singla-Pareek, S.L.; Pareek, A. Abiotic stresses cause differential regulation of alternative splice forms of GATA transcription factor in rice. Front. Plant Sci. 2017, 8, 1944. [Google Scholar] [CrossRef] [PubMed]
- Zhan, Y.H.; Wu, T.T.; Zhao, X.; Wang, Z.Q.; Chen, Y. Comparative physiological and full-length transcriptome analyses reveal the molecular mechanism of melatonin-mediated salt tolerance in okra (Abelmoschus esculentus L.). BMC Plant Biol. 2021, 21, 180. [Google Scholar] [CrossRef]
- Wang, Z.R.; Gao, M.; Li, Y.F.; Zhang, J.L.; Su, H.; Cao, M.; Liu, Z.J.; Zhang, X.C.; Zhao, B.; Guo, Y.D.; et al. The transcription factor SlWRKY37 positively regulates jasmonic acid- and dark-induced leaf senescence in tomato. J. Exp. Bot. 2020, 73, 6207–6225. [Google Scholar] [CrossRef]
- Li, W.Y.; Wang, C.; Shi, H.H.; Wang, B.; Wang, J.X.; Liu, Y.S.; Ma, J.Y.; Tian, S.Y.; Zhang, Y.W. Genome-wide analysis of ethylene-response factor family in adzuki bean and functional determination of VaERF3 under saline-alkaline stress. Plant Physiol. Biochem. 2020, 147, 215–222. [Google Scholar] [CrossRef]
- Vannini, C.; Iriti, M.; Bracale, M.; Locatelli, F.; Faoro, F.; Croce, P.; Pirona, R.; Maro, A.D.; Coraggio, I.; Genga, A. The ectopic expression of the rice Osmyb4 gene in Arabidopsis increases tolerance to abiotic, environmental and biotic stresses. Physiol. Mol. Plant Pathol. 2006, 69, 26–42. [Google Scholar] [CrossRef]
- Zhang, M.; Liu, Y.H.; Cai, H.Y.; Guo, M.L.; Chai, M.N.; She, Z.Y.; Ye, L.; Cheng, Y.; Wang, B.R.; Qin, Y. The bZIP transcription factor GmbZIP15 negatively regulates salt- and drought-stress responses in soybean. Int. J. Mol. Sci. 2020, 21, 7778. [Google Scholar] [CrossRef]
- Liu, A.L.; Zou, J.; Liu, C.F.; Zhou, X.Y.; Zhang, X.W.; Luo, G.Y.; Chen, X.B. Over-expression of OsHsfA7 enhanced salt and drought tolerance in transgenic rice. BMB Rep. 2013, 46, 31–36. [Google Scholar] [CrossRef]
- Zou, J.; Liu, C.F.; Liu, A.L.; Zou, D.; Chen, X.B. Overexpression of OsHsp17.0 and OsHsp23.7 enhances drought and salt tolerance in rice. J. Plant Physiol. 2012, 169, 628–635. [Google Scholar] [CrossRef] [PubMed]
- Qi, Y.C.; Liu, W.Q.; Qiu, L.Y.; Zhang, S.M.; Ma, L.; Zhang, H. Overexpression of glutathione S-transferase gene increases salt tolerance of arabidopsis. Russ. J. Plant Physiol. 2010, 57, 233–240. [Google Scholar] [CrossRef]
- Jin, T.; Sun, Y.Y.; Zhao, R.R.; Shan, Z.; Gai, J.Y.; Li, Y. Overexpression of Peroxidase Gene GsPRX9 Confers Salt Tolerance in Soybean. Int. J. Mol. Sci. 2019, 20, 3745. [Google Scholar] [CrossRef]
- Wang, T.Z.; Zhang, J.L.; Tian, Q.Y.; Zhao, M.G.; Zhang, W.H. A Medicago truncatula EF-hand family gene, MtCaMP1, is involved in drought and salt stress tolerance. PLoS ONE 2013, 8, e58952. [Google Scholar] [CrossRef]
- Battaglia, M.; Covarrubias, A.A. Late Embryogenesis Abundant (LEA) proteins in legumes. Front. Plant Sci. 2013, 4, 190. [Google Scholar] [CrossRef]
- Fichman, Y.; Zandalinas, S.I.; Peck, S.; Luan, S.; Mittler, R. HPCA1 is required for systemic reactive oxygen species and calcium cell-to-cell signaling and plant acclimation to stress. Plant Cell 2022, 34, 4453–4471. [Google Scholar] [CrossRef] [PubMed]
- Laohavisit, A.; Wakatake, T.; Ishihama, N.; Mulvey, H.; Takizawa, K.; Suzuki, T.; Shirasu, K. Quinone perception in plants via leucine-rich-repeat receptor-like kinases. Nature 2020, 587, 92–97. [Google Scholar] [CrossRef] [PubMed]
- Liu, H.; Song, S.B.; Zhang, H.; Li, Y.H.; Niu, L.J.; Zhang, J.H.; Wang, W. Signaling Transduction of ABA, ROS, and Ca2+ in Plant Stomatal Closure in Response to Drought. Int. J. Mol. Sci. 2022, 23, 14824. [Google Scholar] [CrossRef] [PubMed]
- Bolger, A.M.; Lohse, M.; Usadel, B. Trimmomatic: A flexible trimmer for Illumina sequence data. Bioinformatics 2014, 30, 2114–2120. [Google Scholar] [CrossRef]
- Pertea, M.; Pertea, G.M.; Antonescu, C.M.; Chang, T.C.; Mendell, J.T.; Salzberg, S.L. StringTie enables improved reconstruction of a transcriptome from RNA-seq reads. Nat. Biotechnol. 2015, 33, 290–295. [Google Scholar] [CrossRef]
- He, F.; Wei, C.; Zhang, Y.X.; Long, R.C.; Li, M.N.; Wang, Z.; Yang, Q.C.; Kang, J.M.; Chen, L. Genome-wide association analysis coupled with transcriptome analysis reveals candidate genes related to salt stress in alfalfa (Medicago sativa L.). Front. Plant Sci. 2022, 3, 826584. [Google Scholar] [CrossRef] [PubMed]
Disclaimer/Publisher’s Note: The statements, opinions and data contained in all publications are solely those of the individual author(s) and contributor(s) and not of MDPI and/or the editor(s). MDPI and/or the editor(s) disclaim responsibility for any injury to people or property resulting from any ideas, methods, instructions or products referred to in the content. |
© 2024 by the authors. Licensee MDPI, Basel, Switzerland. This article is an open access article distributed under the terms and conditions of the Creative Commons Attribution (CC BY) license (https://creativecommons.org/licenses/by/4.0/).







