Hybridization in the Subtribe Alopecurinae Dumort. (Poaceae) According to Molecular Phylogenetic Analysis: Different Ploidy Level Tells Different Origin of the Groups
Abstract
1. Introduction
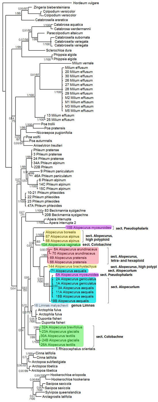
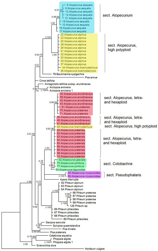
2. Results
3. Discussion
4. Materials and Methods
Supplementary Materials
Author Contributions
Funding
Data Availability Statement
Acknowledgments
Conflicts of Interest
References
- Soreng, R.J.; Peterson, P.M.; Zuloaga, F.O.; Romaschenko, K.; Clark, L.G.; Teisher, J.K.; Gillespie, L.J.; Barberá, P.; Welker, C.A.D.; Kellogg, E.A.; et al. A worldwide phylogenetic classification of the Poaceae (Gramineae) III: An update. J. Syst. Evol. 2022, 60, 476–521. [Google Scholar] [CrossRef]
- Tzvelev, N.N.; Probatova, N.S. Grasses of Russia; KMK Scientific Press: Moscow, Russia, 2019; p. 646. (In Russian) [Google Scholar]
- Krogulevich, R.E. Role of polyploidy in the formation of flora of Putorana. In Flora of Putorana. Materials for Understanding the Characteristics of the Composition and Genesis of Mountain Subarctic Floras; Malyshev, L.I., Ed.; Nauka: Novosibirsk, Russia, 1976; pp. 217–235. (In Russian) [Google Scholar]
- Tzvelev, N.N. Problems of Theoretical Morphology and the Evolution of Higher Plants; KMK: Moscow and St.-Petersburg, Russia, 2005; p. 407. (In Russian) [Google Scholar]
- Tkach, N.; Schneider, J.; Döring, E.; Wölk, A.; Hochbach, A.; Nissen, J.; Winterfeld, G.; Meyer, S.; Gabriel, J.; Hoffmann, M.H.; et al. Phylogenetic lineages and the role of hybridization as driving force of evolution in grass supertribe Poodae. Taxon 2020, 69, 234–277. [Google Scholar] [CrossRef]
- Soreng, R.J.; Peterson, P.M.; Romaschenko, K.; Davidse, G.; Judziewicz, E.J.; Zuloaga, F.O.; Filgueiras, T.S.; Morrone, O. A worldwide phylogenetic classification of the Poaceae (Gramineae). J. Syst. Evol. 2015, 53, 117–137. [Google Scholar] [CrossRef]
- Cabi, E.; Soreng, R.J.; Gillespie, L.J.; Boudko, E. Alopecurus goekyigitiana (Poaceae, subtribe Alopecurinae sensu stricto), a new species from Turkey based on morphological and molecular investigation. Turk. J. Bot. 2017, 41, 189–199. [Google Scholar] [CrossRef]
- Gillespie, L.J.; Soreng, R.J.; Bull, R.D.; Jacobs, S.W.L.; Refulio-Rodriguez, N.F. Phylogenetic relationships in subtribe Poinae (Poaceae, Poeae) based on nuclear ITS and plastid trnT-trnL-trnF sequences. Botany 2008, 86, 938–967. [Google Scholar] [CrossRef]
- Rhaif, Q.A.; Shaheed, K.A.; Al-Musawi, B.H. Molecular study for two species of Alopecurus L. (Poaceae) in Iraq. Ann. For. Res. 2022, 65, 8525–8534. [Google Scholar]
- Hartley, W. Studies on the origin, evolution and distribution of the Gramineae. IV. The genus Poa L. Austr. J. Bot. 1961, 9, 152–161. [Google Scholar] [CrossRef]
- Soltis, D.E.; Kuzoff, H.K. Discordance between nuclear and chloroplast phylogenies in the Heuchera group (Saxifragaceae). Evolution 1995, 49, 727–742. [Google Scholar] [CrossRef]
- Kellogg, E.A. When Genes Tell Different Stories: The Diploid Genera of Triticeae (Gramineae). Syst. Bot. 1996, 21, 321–347. [Google Scholar] [CrossRef]
- Patterson, J.P.; Larson, S.R.; Johnson, P.G. Genome relationships in polyploid Poa pratensis and other Poa species inferred from phylogenetic analysis of nuclear and chloroplast DNA sequences. Genome 2005, 48, 76–87. [Google Scholar] [CrossRef]
- Stull, G.W.; Pham, K.K.; Soltis, P.S.; Soltis, D.E. Deep reticulation: The long legacy of hybridization in vascular plant evolution. The Plant J. 2023, 114, 743–766. [Google Scholar] [CrossRef]
- Baldwin, B.G.; Sanderson, M.J.; Porter, J.M.; Wojciechowski, M.F.; Campbell, C.S.; Donoghue, M.J. The ITS Region of Nuclear Ribosomal DNA: A Valuable Source of Evidence on Angiosperm Phylogeny. Ann. Mis. Bot. Gard. 1995, 82, 247–277. [Google Scholar] [CrossRef]
- Mahelka, V.; Krak, K.; Kopecký, D.; Fehrer, J.; Šafář, J.; Bartoš, J.; Hobza, R.; Blavet, N.; Blattner, F.R. Multiple horizontal transfers of nuclear ribosomal genes between phylogenetically distinct grass lineages. Biol. Sci. 2017, 114, 1726–1731. [Google Scholar] [CrossRef] [PubMed]
- Pereira, A.D.P.N.; Riina, R.; Valduga, E.; Caruzo, M.B.R. A new species of Croton (Euphorbiaceae) endemic to the Brazilian Pampa and its phylogenetic affinities. Plant Syst. Evol. 2022, 308, 14. [Google Scholar] [CrossRef]
- Suyama, Y.; Hirota, S.K.; Matsuo, A.; Tsunamoto, Y.; Mitsuyuki, C.; Shimura, A.; Okano, K. Complementary combination of multiplex high-throughput DNA sequencing for molecular phylogeny. Ecol. Res. 2022, 37, 171–181. [Google Scholar] [CrossRef]
- Dewey, D.R. The genomic system of classification as a guite to intergeneric hybridization with the perennial Triticeae II. In Gene Manipulation in Plant Improvement; Gustafson, J.P.N.Y., Ed.; Plenum Publ.: New York, NY, USA, 1984; pp. 209–279. [Google Scholar]
- Mason-Gamer, R.J. Phylogeny of a genomically diverse group of Elymus (Poaceae) allopolyploids reveals multiple levels of reticulation. PLoS ONE 2013, 8, e78449. [Google Scholar] [CrossRef]
- Brassac, J.; Blattner, F.R. Species-Level Phylogeny and Polyploid Relationships in Hordeum (Poaceae) Inferred by Next-Generation Sequencing and In Silico Cloning of Multiple Nuclear Loci. Syst. Biol. 2015, 64, 792–808. [Google Scholar] [CrossRef]
- Tan, L.; Huang, Q.-X.; Song, Y.; Wu, D.-D.; Cheng, Y.-R.; Zhang, C.-B.; Sha, L.-N.; Fan, X.; Kang, H.-Y.; Wang, Y.; et al. Biosystematics studies on Elymus breviaristatus and Elymus sinosubmuticus (Poaceae: Triticeae). BMC Plant Biol. 2022, 22, 57. [Google Scholar] [CrossRef]
- Soreng, R.J.; Gillespie, L.J.; Boudko, E.A.; Cabi, E. Biogeography, timing, and life-history traits in the PPAM clade: Coleanthinae (syn. Puccinelliinae), Poinae, Alopecurinae superclade, Miliinae, and Avenulinae and Phleinae (Poaceae, Pooideae, Poeae). J. Syst. Evol. 2022, 60, 591–620. [Google Scholar] [CrossRef]
- Tzvelev, N.N. Grasses of the USSR; Nauka: Moscow, Russia, 1976; p. 788. (In Russian) [Google Scholar]
- Stace, C.A.; Preston, C.D.; Pearman, D.A. Hybrid Flora of the British Isles; BSBI Publications: Durham, UK, 2015; p. 501. [Google Scholar]
- Sieber, V.K.; Murray, B.G. The cytology of the genus Alopecurus (Gramineae). Bot. J. Lin. Soc. 1979, 79, 343–355. [Google Scholar] [CrossRef]
- Sieber, V.K.; Murray, B.G. Spontaneous polyploids in marginal populations of Alopecurus bulbosus Gouan (Poaceae). Bot. J. Lin. Soc. 1980, 81, 293–300. [Google Scholar] [CrossRef]
- Bolkhovskikh, Z.V.; Grif, V.G.; Zakharyeva, O.I.; Matveeva, T.S. Chromosomal Numbers of Flowering Plants; Nauka: Leningrad, Russia, 1969; p. 926. (In Russian) [Google Scholar]
- Sokolovskaya, A.P.; Probatova, N.S. Chromosome numbers of some species of Alopecurus L. of the USSR flora. Vestn. Len. Univ. Ser. 16 Biol. [Leningrad Univ. Biol. Sci. Bull.] 1974, 21, 62–67. (In Russian) [Google Scholar]
- Agapova, N.D.; Arkharova, K.B.; Vakhtina, E.A.; Zemskova, E.A.; Tarvis, L.V. Chromosome Numbers in Flowering Plants of the Flora of the USSR: Moraceae—Zygophyllaceae; Nauka: St. Petersburg, Russia, 1993; p. 430. (In Russian) [Google Scholar]
- Kamelin, R.V. The peculiarities of angiosperm speciation. In Trudy Zoologicheskogo Instituta RAN; Works of Zoological Institute of RAS. Appl. 1; Works of Zoological Institute of RAS: Saint Petersburg, Russia, 2009; pp. 141–149. [Google Scholar]
- Soreng, R.J.; Peterson, P.M.; Davidse, G.; Judziewicz, E.J.; Zuloaga, F.O.; Filgueiras, T.S.; Morrone, O. Catalogue of New World Grasses (Poaceae): IV. Subfamily Pooideae. Contr. US Nat. Herb. 2003, 48, 1–730. [Google Scholar]
- Soreng, R.J. Chloroplast-DNA phylogenetics and biogeography in a reticulating group: Study in Poa (Poaceae). Am. J. Bot. 1990, 77, 1383–1400. [Google Scholar] [CrossRef]
- Surveswaran, S.; Kumar, P.; Sun, M. Spiranthes himalayensis (Orchidaceae, Orchidoideae) a new species from Asia. PhytoKeys 2017, 89, 115–128. [Google Scholar] [CrossRef] [PubMed][Green Version]
- Nosov, N.N.; Tikhomirov, V.N.; Machs, E.M.; Rodionov, A.V. On polyphyly of the former section Ochlopoa and the hybridogenic section Acroleucae (Poa, Poaceae): Insights from molecular phylogenetic analyses. Nord. J. Bot. 2019, 37, e02015. [Google Scholar] [CrossRef]
- Strelkova, O.S. Polyploidy and Geographo-systematic Groups in the Genus Alopecurus L. Cytologia 1938, 8, 468–480. [Google Scholar] [CrossRef][Green Version]
- Rodionov, A.V.; Punina, E.O.; Dobroradova, M.A.; Tyupa, N.B.; Nosov, N.N. Chromosome numbers of some grasses (Poaceae): Aveneae, Poeae, Phalarideae, Phleeae, Bromeae, Triticeae. Bot. Zhurn. 2006, 91, 615–627. (In Russian) [Google Scholar]
- Tzvelev, N.N. The system of Grasses (Poaceae) and their evolution. Bot. Rev. 1989, 55, 141–203. [Google Scholar] [CrossRef]
- Ridgway, K.P.; Duck, J.M.; Young, J.P.W. Identification of roots from grass swards using PCR-RFLP and FFLP of the plastid trnL (UAA) intron. BMC Ecol. 2003, 3, 8. [Google Scholar] [CrossRef] [PubMed]
- White, T.J.; Bruns, T.; Lee, S.; Taylor, J. Amplification and direct sequencing of fungal ribosomal RNA genes for phylogenetics. In PCR Protocols: A Guide to Methods and Applications; Innis, M.A., Gelfand, D.H., Sninsky, J.J., White, T.J., Eds.; Academic Press: New York, NY, USA, 1990; pp. 315–322. [Google Scholar] [CrossRef]
- Bolger, A.M.; Lohse, M.; Usadel, B. Trimmomatic: A flexible trimmer for illumina sequence data. Bioinformatics 2014, 30, 2114–2120. [Google Scholar] [CrossRef]
- Okonechnikov, K.; Golosova, O.; Fursov, M.; the UGENE team. Unipro UGENE: A unified bioinformatics toolkit. Bioinformatics 2012, 28, 1166–1167. [Google Scholar] [CrossRef]
- Rognes, T.; Flouri, T.; Nichols, B.; Quince, C.; Mahe, F. VSEARCH: A versatile open source tool for metagenomics. PeerJ 2016, 4, e2584. [Google Scholar] [CrossRef] [PubMed]
- Clement, M.; Posada, D.; Crandall, K.A. TCS: A computer program to estimate gene genealogies. Mol. Ecol. 2000, 9, 1657–1660. [Google Scholar] [CrossRef] [PubMed]
- Múrias dos Santos, A.; Cabezas, M.P.; Tavares, A.I.; Xavier, R.; Branco, M. tcsBU: A tool to extend TCS network layout and visualization. Bioinformatics 2016, 32, 627–628. [Google Scholar] [CrossRef]
- Tamura, K.; Stecher, G.; Kumar, S. MEGA11: Molecular Evolutionary Genetics Analysis version 11. Mol. Biol. Evol. 2021, 38, 3022–3027. [Google Scholar] [CrossRef]
- Edgar, R.C. MUSCLE: Multiple sequence alignment with high accuracy and high throughput. Nucleic Acids Res. 2004, 32, 1792–1797. [Google Scholar] [CrossRef]
- Darriba, D.; Taboada, G.L.; Doallo, R.; Posada, D. jModelTest 2: More models, new heuristics and parallel computing. Nat. Methods 2012, 9, 772. [Google Scholar] [CrossRef]
- Ronquist, F.; Teslenko, M.; van der Mark, P.; Ayres, D.L.; Darling, A.; Höhna, S.; Larget, B.; Liu, L.; Suchard, M.A.; Huelsenbeck, J.P. MrBayes 3.2: Efficient Bayesian phylogenetic inference and model choice across a large model space. Syst. Biol. 2012, 61, 539–542. [Google Scholar] [CrossRef] [PubMed]









| Species | Country of Origin | Genbank Number, rbcL | Genbank Number, matK | Genbank Number, ndhF | Genbank Number, ITS |
|---|---|---|---|---|---|
| Alopecurus aequalis | Russia: Yakutia Republic | PP048962 | |||
| Alopecurus aequalis | Russia: Kurgan Oblast | PP048965 | |||
| Alopecurus aequalis | Russia: Irkutsk Oblast | PP048966 | |||
| Alopecurus aequalis | Russia: Altai Republic | PP060934 | OR997845 | ||
| Alopecurus aequalis | Russia: Altai Republic | PP060935 | OR997846 | ||
| Alopecurus aequalis | Russia: Irkutsk Oblast | PP060936 | OR997847 | ||
| Alopecurus aequalis | Russia: Irkutsk Oblast | PP060937 | |||
| Alopecurus aequalis | Russia: Altai Republic | PP060938 | OR997848 | ||
| Alopecurus aequalis | Russia: Irkutsk Oblast | OR997849 | |||
| Alopecurus aequalis | Russia: Altai Republic | PP060939 | OR997850 | ||
| Alopecurus aequalis | Russia: Irkutsk Oblast | PP060940 | |||
| Alopecurus aequalis | Russia: Irkutsk Oblast | PP060941 | OR997851 | ||
| Alopecurus aequalis | Russia: Leningrad Oblast | PP060942 | OR997852 | PP048963 | |
| Alopecurus aequalis | Russia: Irkutsk Oblast | PP060943 | |||
| Alopecurus aequalis | Russia: Krasnodar Krai | PP060944 | OR997853 | PP048964 | |
| Alopecurus aequalis | Russia: Irkutsk Oblast | OR997854 | |||
| Alopecurus aequalis | Russia: Altai Republic | PP060945 | OR997855 | ||
| Alopecurus alpinus | Russia: Altai Republic | PP053715 | PP048961 | ||
| Alopecurus alpinus | Russia: Tuva Republic | PP053716 | |||
| Alopecurus alpinus | Russia: Altai Republic | PP060946 | OR997856 | ||
| Alopecurus alpinus | Russia: Altai Republic | PP060947 | OR997857 | ||
| Alopecurus alpinus | Russia: Altai Republic | PP060948 | OR997858 | ||
| Alopecurus alpinus | Russia: Altai Republic | PP060949 | OR997859 | ||
| Alopecurus alpinus | Russia | OR997860 | |||
| Alopecurus alpinus | Russia: Altai Republic | PP060950 | OR997861 | ||
| Alopecurus alpinus | Russia: Altai Republic | PP060952 | OR997862 | ||
| Alopecurus alpinus | Russia: Altai Republic | PP060953 | OR997863 | ||
| Alopecurus alpinus | Russia: Altai Republic | PP060954 | OR997864 | ||
| Alopecurus alpinus | Russia: Altai Republic | PP060955 | OR997865 | ||
| Alopecurus arundinaceus | Russia: Yakutia Republic | PP053720 | |||
| Alopecurus arundinaceus | Russia: Irkutsk Oblast | PP060956 | OR997866 | ||
| Alopecurus arundinaceus | Russia | PP060957 | OR997867 | ||
| Alopecurus arundinaceus | Russia: Buryatia Republic | PP060958 | OR997868 | ||
| Alopecurus arundinaceus | Russia | PP060959 | OR997869 | ||
| Alopecurus arundinaceus | Russia | PP060960 | OR997870 | ||
| Alopecurus arundinaceus | Russia: Irkutsk Oblast | PP060961 | OR997871 | ||
| Alopecurus arundinaceus | Russia: Irkutsk Oblast | PP060962 | OR997872 | ||
| Alopecurus arundinaceus | Russia: Irkutsk Oblast | PP060963 | OR997873 | ||
| Alopecurus brachystachyus | Russia: Irkutsk Oblast | PP060964 | OR997874 | PP053718 | |
| Alopecurus brachystachyus | Russia: Irkutsk Oblast | PP060965 | |||
| Alopecurus brachystachyus | Russia: Irkutsk Oblast | PP060966 | OR997875 | ||
| Alopecurus brachystachyus | Russia | PP060967 | |||
| Alopecurus brachystachyus | Russia | PP060968 | OR997876 | ||
| Alopecurus brachystylus | Russia: Irkutsk Oblast | OR997877 | |||
| Alopecurus brachystylus | Russia: Irkutsk Oblast | OR997878 | |||
| Alopecurus glacialis | Russia: Kabardino-Balkaria | PP060969 | |||
| Alopecurus glacialis | Russia: Kabardino-Balkaria | PP060970 | OR997879 | PP048960 | |
| Alopecurus laguroides | Russia: Dagestan Republic | PP060971 | OR997880 | ||
| Alopecurus myosuroides | Russia: Stavropol Krai | PP060972 | |||
| Alopecurus myosuroides | Russia: Stavropol Krai | PP060973 | OR997881 | ||
| Alopecurus myosuroides | Russia: Stavropol Krai | PP060974 | OR997882 | ||
| Alopecurus myosuroides | Russia: Stavropol Krai | PP060975 | |||
| Alopecurus myosuroides | Russia: Stavropol Krai | PP060976 | |||
| Alopecurus pratensis | Russia: Altai Republic | PP053717 | |||
| Alopecurus pratensis | Russia: Altai Republic | PP060977 | OR997883 | ||
| Alopecurus pratensis | Russia: Altai Republic | PP060978 | OR997884 | ||
| Alopecurus pratensis | Russia | PP060979 | OR997885 | ||
| Alopecurus pratensis | Russia: Irkutsk Oblast | PP060980 | OR997886 | ||
| Alopecurus pratensis | Russia | PP060981 | OR997887 | ||
| Alopecurus pratensis | Russia: Irkutsk Oblast | PP060982 | OR997888 | ||
| Alopecurus pratensis | Russia: Irkutsk Oblast | PP060983 | OR997889 | ||
| Alopecurus pratensis | Russia | PP060984 | |||
| Alopecurus pratensis | Russia: Irkutsk Oblast | PP060985 | OR997890 | ||
| Alopecurus pratensis | Russia: Altai Republic | PP060986 | OR997891 | PP053719 | |
| Alopecurus pratensis | Russia: Altai Republic | PP060987 | OR997892 | ||
| Alopecurus pratensis | Russia: Lipetsk Oblast | PP060988 | OR997893 | ||
| Alopecurus pratensis | Russia: Stavropol Krai | PP060989 | |||
| Alopecurus pratensis | Russia | PP060990 | OR997894 | ||
| Alopecurus ponticus | Russia: Stavropol Krai | PP060991 | OR997895 | ||
| Alopecurus ponticus | Russia: Karachay-Cherkessia | PP060951 | |||
| Alopecurus ponticus | Russia: Karachay-Cherkessia | PP060992 | OR997896 | ||
| Alopecurus textilis | Armenia | PP048958 | |||
| Alopecurus textilis | Armenia | PP048959 | |||
| Beckmannia syzigachne | Russia: Altai Republic | PP053722 | |||
| Beckmannia syzigachne | Russia: Altai Republic | PP060993 | OR997897 | ||
| Limnas malyschevii | Russia: Yakutia Republic | PP053721 | |||
| Limnas stelleri | Russia: Khakassia Republic | PP060994 | |||
| Milium effusum | China | PP053726 | |||
| Milium effusum | China | PP053727 | |||
| Phleum alpinum | Tajikistan | PP048954 | |||
| Phleum alpinum | Kazakhstan | PP053724 | |||
| Phleum phleoides | Russia: Altai Republic | PP048955 | |||
| Phleum phleoides | Russia: Altai Krai | PP048956 | |||
| Phleum phleoides | Russia: Altai Republic | PP048957 | |||
| Phleum pratense | Russia: Ryazan Oblast | PP053723 | |||
| Phleum pratense | Latvia | PP053725 |
| Species | Sample ID | Country of Origin | Accession Number in Genbank Database | Total Number of Reads | Ribotype Symbol | Number of Reads | % from the Total Number of the Reads |
|---|---|---|---|---|---|---|---|
| Alopecurus aequalis | M36 | Russia: Altai Krai, Mamontovsky District | PP056744–PP056764 | 2173 | Ae1 | 473 | 22 |
| Ae2 | 169 | 8 | |||||
| Ae3 | 161 | 7 | |||||
| Ae4 | 140 | 6 | |||||
| Alopecurus alpinus | L22 | Canada: Franklin district, Banks Island | PP056764–PP054539 | 10,709 | Al1 | 3709 | 35 |
| Al2 | 2396 | 22 | |||||
| Alopecurus arundinaceus | 22 | Russia: Khakassia Republic | PP056966–PP057011 | 16,316 | Ar1 | 2864 | 18 |
| Ar2 | 2504 | 15 | |||||
| Alopecurus brachystachyus | M13 | Russia: Zabaykalsky Krai | PP057607–PP057638 | 7373 | Br | 3485 | 47 |
| Alopecurus × brachystylus | 21 | Russia: Novgorod Oblast | PP056765–PP056849 | 26,133 | Ae1 | 5828 | 22 |
| Ae3 | 2331 | 9 | |||||
| Pr5 | 2095 | 8 | |||||
| B | 1722 | 7 | |||||
| PR1 | 1087 | 4 | |||||
| Alopecurus brevifolius | L21 | Russia: Karachay-Cherkessia, Teberda | PP057450–PP057540 | 20,957 | Bf1 | 7380 | 35 |
| Bf2 | 1879 | 9 | |||||
| Bf3 | 1643 | 8 | |||||
| Bf4 | 1124 | 5 | |||||
| Alopecurus geniculatus | L18 | Ukraine: Lviv Oblast | PP056850–PP056879 | 5263 | Ae1 | 1809 | 34 |
| G | 1072 | 20 | |||||
| Alopecurus magellanicus | L14 | South Georgia | PP056879–PP057291 | 5142 | Am1 | 2051 | 40 |
| Am2 | 447 | 9 | |||||
| Am3 | 235 | 5 | |||||
| Alopecurus × marssonii | M11 | Finland | PP057250–PP057269 | 1880 | Ae1 | 465 | 22 |
| Ae2 | 164 | 8 | |||||
| Ae3 | 158 | 7 | |||||
| Ae4 | 133 | 6 | |||||
| Alopecurus myosuroides | 20 | Russia: Dagestan Republic | PP054402–PP054507 | 18,721 | My1 | 10,044 | 56 |
| Alopecurus myosuroides var. breviaristatus | L16 | Russia: Krasnodar Krai | PP057377–PP057405 | 12,275 | My1 | 3292 | 27 |
| My2-2 | 1971 | 12 | |||||
| My2-3 | 1478 | 9 | |||||
| Alopecurus ponticus | L20 | Russia: Karachay-Cherkessia, Teberda | PP057430–PP057449 | 9229 | Po1 | 2234 | 24 |
| Po2 | 1691 | 18 | |||||
| Po3 | 1319 | 14 | |||||
| Alopecurus ponticus | M8 | Russia: Karachay-Cherkessia, Teberda | PP057577–PP057606 | 13,553 | Po1 | 3562 | 26 |
| Po2 | 3143 | 23 | |||||
| Po3 | 1406 | 10 | |||||
| Po4 | 1142 | 8 | |||||
| Alopecurus pratensis | 23 | Russia: Altai Krai | PP057012–PP057116 | 26,172 | Pr1 | 5561 | 21 |
| Pr2 | 2763 | 11 | |||||
| Pr3 | 1928 | 7 | |||||
| Pr4 | 1863 | 7 | |||||
| Pr5 | 1416 | 5 | |||||
| Pr6 | 1049 | 4 | |||||
| Alopecurus pratensis | M5 | Russia: Karachay-Cherkessia, Teberda | PP057117–PP057186 | 22,148 | Pr5 | 5359 | 24 |
| Pr1 | 4775 | 21 | |||||
| Pr7 | 3539 | 16 | |||||
| Alopecurus pratensis | M6 | Russia: Arkhangelsk Oblast, Solovetsky Islands | PP057187–PP057249 | 15,362 | Pr5 | 3153 | 21 |
| Pr1 | 1732 | 11 | |||||
| Pr8 | 1041 | 7 | |||||
| Alopecurus pratensis | L30 | Russia: Altai Republic | PP057541–PP057576 | 14,946 | Pr1 | 2965 | 20 |
| Pr2 | 2863 | 19 | |||||
| Pr5 | 1485 | 10 | |||||
| Pr4 | 1228 | 8 | |||||
| Alopecurus pratensis subsp. alpestris | L15 | Russia: Komi Republic | PP057292–PP057376 | 25,290 | Pa1 | 9301 | 37 |
| Pr1 | 2889 | 11 | |||||
| Pr5 | 1903 | 7 | |||||
| Pr4 | 1611 | 5 | |||||
| Alopecurus vlassowii | 25 | Russia: Altai Republic | PP056880–PP056965 | 21,628 | Vl1 | 5248 | 24 |
| Br | 2279 | 11 | |||||
| Vl2 | 1006 | 5 | |||||
| Limnas stelleri | M17 | Russia: Irkutsk Oblast | PP057639–PP057654 | 1704 | L1 | 364 | 21 |
| L2 | 303 | 18 | |||||
| L3 | 195 | 11 | |||||
| L4 | 145 | 9 | |||||
| L5 | 80 | 5 |
Disclaimer/Publisher’s Note: The statements, opinions and data contained in all publications are solely those of the individual author(s) and contributor(s) and not of MDPI and/or the editor(s). MDPI and/or the editor(s) disclaim responsibility for any injury to people or property resulting from any ideas, methods, instructions or products referred to in the content. |
© 2024 by the authors. Licensee MDPI, Basel, Switzerland. This article is an open access article distributed under the terms and conditions of the Creative Commons Attribution (CC BY) license (https://creativecommons.org/licenses/by/4.0/).
Share and Cite
Gnutikov, A.A.; Nosov, N.N.; Punina, E.O.; Loskutov, I.G.; Shneyer, V.S.; Chekrygin, S.A.; Rodionov, A.V. Hybridization in the Subtribe Alopecurinae Dumort. (Poaceae) According to Molecular Phylogenetic Analysis: Different Ploidy Level Tells Different Origin of the Groups. Plants 2024, 13, 919. https://doi.org/10.3390/plants13070919
Gnutikov AA, Nosov NN, Punina EO, Loskutov IG, Shneyer VS, Chekrygin SA, Rodionov AV. Hybridization in the Subtribe Alopecurinae Dumort. (Poaceae) According to Molecular Phylogenetic Analysis: Different Ploidy Level Tells Different Origin of the Groups. Plants. 2024; 13(7):919. https://doi.org/10.3390/plants13070919
Chicago/Turabian StyleGnutikov, Alexander A., Nikolai N. Nosov, Elizaveta O. Punina, Igor G. Loskutov, Victoria S. Shneyer, Sergei A. Chekrygin, and Alexander V. Rodionov. 2024. "Hybridization in the Subtribe Alopecurinae Dumort. (Poaceae) According to Molecular Phylogenetic Analysis: Different Ploidy Level Tells Different Origin of the Groups" Plants 13, no. 7: 919. https://doi.org/10.3390/plants13070919
APA StyleGnutikov, A. A., Nosov, N. N., Punina, E. O., Loskutov, I. G., Shneyer, V. S., Chekrygin, S. A., & Rodionov, A. V. (2024). Hybridization in the Subtribe Alopecurinae Dumort. (Poaceae) According to Molecular Phylogenetic Analysis: Different Ploidy Level Tells Different Origin of the Groups. Plants, 13(7), 919. https://doi.org/10.3390/plants13070919

