A First Omics Data Integration Approach in Hass Avocados to Evaluate Rootstock–Scion Interactions: From Aerial and Root Plant Growth to Fruit Development
Abstract
1. Introduction
2. Results
2.1. Developmental Phenotyping of Hass Avocado Plants
2.2. Root, Leaf and Fruit Transcriptomic Data Evaluation and Alignment Summary Metrics
2.3. Root and Leaf Differential Expression Analysis at Bloom and Harvest Stages
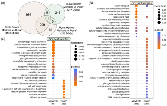
2.4. Root and Leaf DEG Lists and Gene Ontology Analysis
2.5. Integration Analysis of Roots’ and Leaves’ Transcriptomic Results
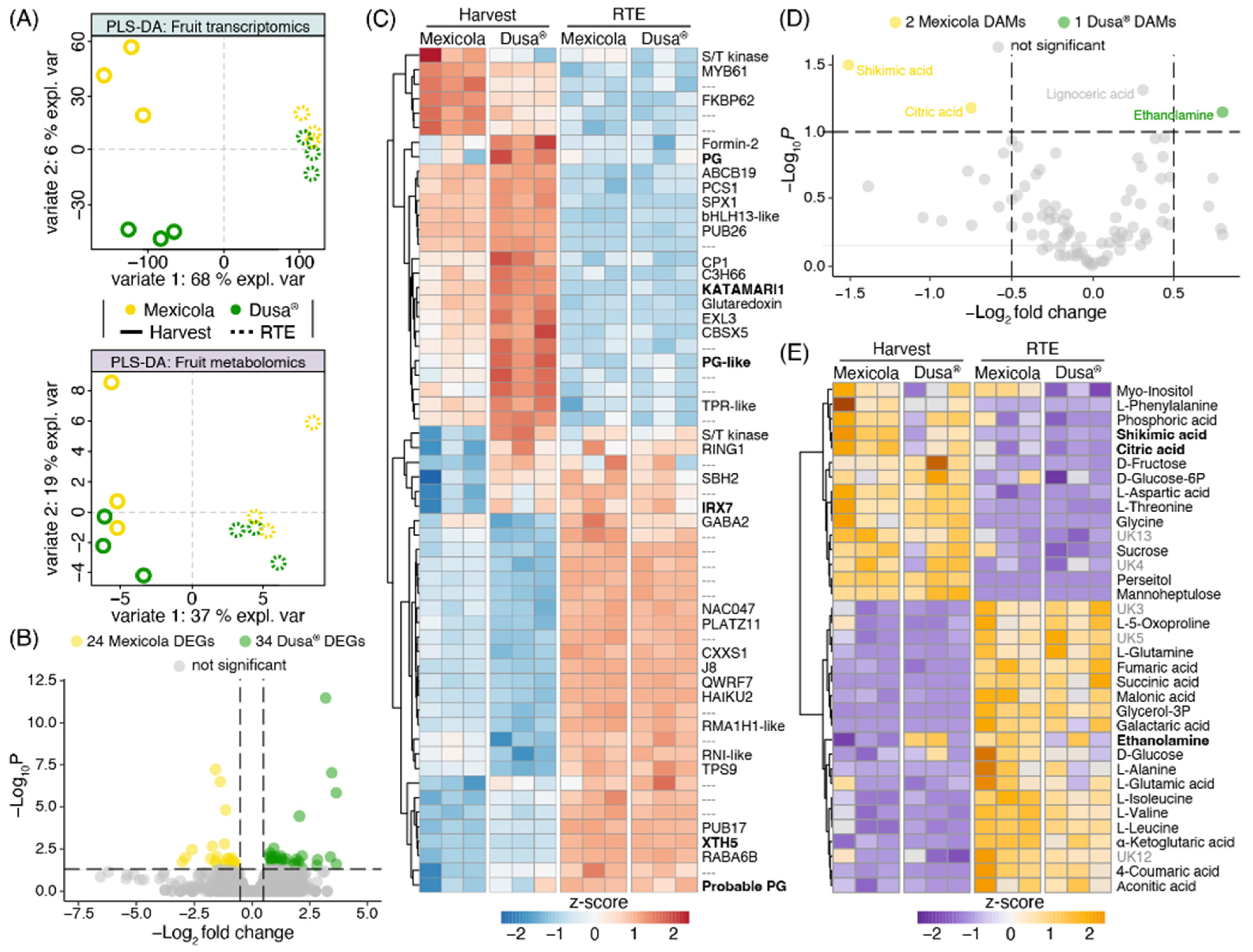
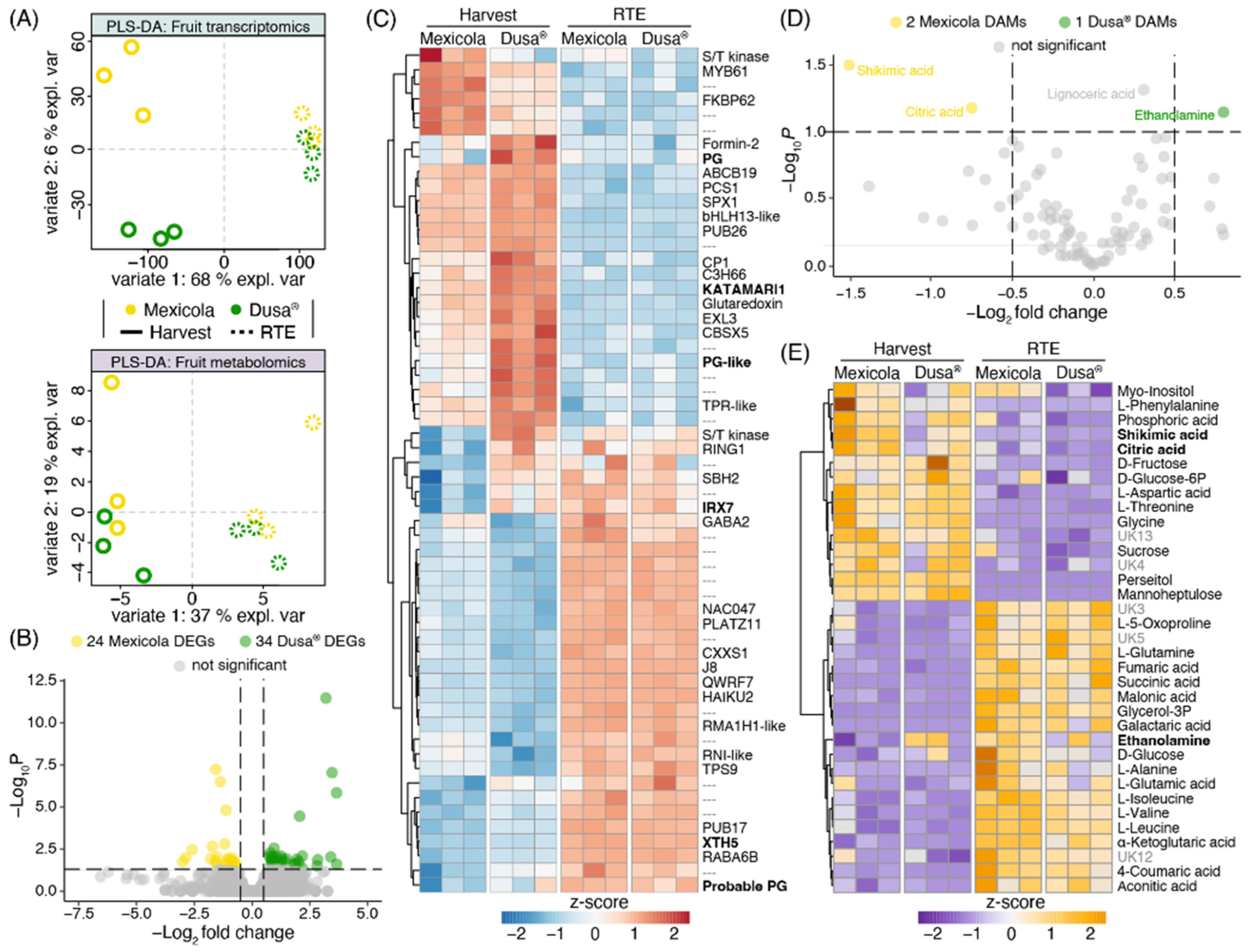
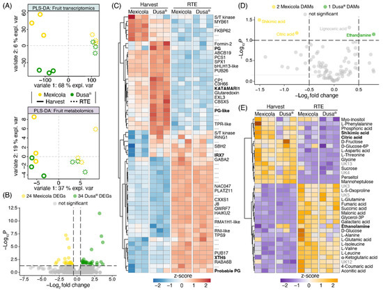
2.6. Multiomics Integration Analysis of Avocado Fruit Grown on Mexicola and Dusa® Rootstocks
2.7. Fruit Multiomics Integration Analysis Using Transcriptomic and Metabolomic Datasets
3. Discussion
4. Materials and Methods
4.1. Plant Material
4.2. Root, Leaf and Fruit Transcriptomics
4.3. Fruit Metabolite Profiling
4.4. Multiomics Integration Analysis
5. Conclusions
Supplementary Materials
Author Contributions
Funding
Data Availability Statement
Acknowledgments
Conflicts of Interest
References
- Ferreyra, R.; Sellés, G.; Saavedra, J.; Ortiz, J.; Zúñiga, C.; Troncoso, C.; Rivera, S.A.; González-Agüero, M.; Defilippi, B.G. Identification of pre-harvest factors that affect fatty acid profiles of avocado fruit (Persea americana Mill) cv. ‘Hass’ at harvest. S. Afr. J. Bot. 2016, 104, 15–20. [Google Scholar] [CrossRef]
- Dreher, M.L.; Davenport, A.J. Hass avocado composition and potential health effects. Crit. Rev. Food Sci. Nutr. 2013, 53, 738–750. [Google Scholar] [CrossRef]
- Fulgoni, V.L.; Dreher, M.; Davenport, A.J. Avocado consumption is associated with better diet quality and nutrient intake, and lower metabolic syndrome risk in US adults: Results from the National Health and Nutrition Examination Survey (NHANES) 2001–2008. Nutr. J. 2013, 12, 1. [Google Scholar] [CrossRef]
- FAOSTAT. Available online: https://www.fao.org/faostat/en/#home (accessed on 28 September 2023).
- Zuazo, V.H.D.; Lipan, L.; Rodríguez, B.C.; Sendra, E.; Tarifa, D.F.; Nems, A.; Ruiz, B.G.; Carbonell-Barrachina, A.A.; García-Tejero, I.F. Impact of deficit irrigation on fruit yield and lipid profile of terraced avocado orchards. Agron. Sustain. Dev. 2021, 41, e69. [Google Scholar] [CrossRef]
- Moreno-Ortega, G.; Pliego, C.; Sarmiento, D.; Barceló, A.; Martínez-Ferri, E. Yield and fruit quality of avocado trees under different regimes of water supply in the subtropical coast of Spain. Agric. Water Manag. 2019, 221, 192–201. [Google Scholar] [CrossRef]
- Tilman, D.; Balzer, C.; Hill, J.; Befort, B.L. Global food demand and the sustainable intensification of agriculture. Proc. Natl. Acad. Sci. USA 2011, 108, 20260–20264. [Google Scholar] [CrossRef] [PubMed]
- Beyer, C.P.; Cuneo, I.F.; Alvaro, J.E.; Pedreschi, R. Evaluation of aerial and root plant growth behavior, water and nutrient use efficiency and carbohydrate dynamics for Hass avocado grown in a soilless and protected growing system. Sci. Hortic. 2021, 277, e109830. [Google Scholar] [CrossRef]
- Tietel, Z.; Srivastava, S.; Fait, A.; Tel-Zur, N.; Carmi, N.; Raveh, E. Impact of scion/rootstock reciprocal effects on metabolomics of fruit juice and phloem sap in grafted Citrus reticulate. PLoS ONE 2020, 15, e0227192. [Google Scholar] [CrossRef]
- Lazare, S.; Haberman, A.; Yermiyahu, U.; Erel, R.; Simenski, E.; Dag, A. Avocado rootstock influences scion leaf mineral content. Arch. Agron. Soil. Sci. 2019, 66, 1399–1409. [Google Scholar] [CrossRef]
- Cañas-Gutiérrez, G.P.; Sepulveda-Ortega, S.; López-Hernández, F.; Navas-Arboleda, A.A.; Cortés, A.J. Inheritance of yield components and morphological traits in avocado cv. Hass from “Criollo” “elite trees” via Half-Sib seedling rootstocks. Front. Plant Sci. 2022, 13, e843099. [Google Scholar] [CrossRef] [PubMed]
- Moraes, A.F.G.; Micheletti, L.B.; Santoro, M.B.; Teixeira dos Santos, N.; Avilés, T.C.; da Silva, S.R. Horticultural performance of ‘Hass’ avocado grafted onto seedling and clonal rootstocks under tropical wet-dry climate conditions. Sci. Hortic. 2022, 302, e111155. [Google Scholar] [CrossRef]
- Cohen, H.; Bar-Noy, Y.; Irihimovitch, V.; Rubinovich, L. Effects of seedling and clonal West Indian rootstocks irrigated with recycled water on ‘Hass’ avocado yield, fruit weight and alternate bearing. N. Z. J. Crop Hortic. Sci. 2023, 51, 39–51. [Google Scholar] [CrossRef]
- Hernández, I.; Molina, V.; Fuentealba, C.; Alvaro, J.E.; Defilippi, B.G.; Pedreschi, R. Do rootstocks influence global fruit quality, postharvest performance and metabolite profiles of Persea americana cv. Hass? Horticulturae 2023, 9, 184. [Google Scholar] [CrossRef]
- Seid, H.; Gebrekirstos, A.; Hadgu, K.; Mokria, M.; Hagazi, N.; Dubale, W. Adaptation and growth performance of five avocado cultivars in Ethiopia. Heliyon 2023, 9, e23037. [Google Scholar] [CrossRef] [PubMed]
- Douhan, G.W.; Fuller, E.; McKee, B.; Ponf, E. Genetic diversity analysis of avocado (Persea americana Miller) rootstocks selected under greenhouse conditions for tolerance to phytophthora root rot by Phytophthora cinnamomi. Euphytica 2011, 182, 209–217. [Google Scholar] [CrossRef]
- Mickelbart, M.V.; Bender, G.S.; Witney, G.W.; Adams, C.; Arpaia, M.L. Effects of clonal rootstocks on “Hass” avocado yield components, alternate bearing, and nutrition. J. Hortic. Sci. Biotechnol. 2007, 82, 460–466. [Google Scholar] [CrossRef]
- Sánchez-González, E.I.; Gutiérrez-Soto, J.G.; Olivares-Sáenz, E.; Gutiérrez-Díez, A.; Barrientos-Priego, A.F.; Ochoa-Ascencio, S. Screening progenies of mexican race avocado genotypes for resistance to phytophthora cinnamomi rands. HortScience 2019, 54, 809–813. [Google Scholar] [CrossRef]
- Calderón-Vázquez, C.; Durbin, M.L.; Ashworth, V.E.T.M.; Tommasini, L.; Meyer, K.K.T.; Clegg, M.T. Quantitative genetic analysis of three important nutritive traits in the fruit of Avocado. J. Am. Soc. Hortic. Sci. 2013, 138, 283–289. [Google Scholar] [CrossRef]
- Raga, V.; Bernet, P.B.; Carbonell, E.A.; Asins, M.J. Inheritance of rootstock effects and their association with salt tolerance candidate genes in a progeny derived from ‘volkamer’ lemon. J. Am. Soc. Hortic. Sci. 2014, 139, 518–528. [Google Scholar] [CrossRef]
- Reeksting, B.J.; Olivier, N.A.; Van Den Berg, N. Transcriptome responses of an ungrafted phytophthora root rot tolerant avocado (Persea americana) rootstock to flooding and Phytophthora cinnamomi. BMC Plant Biol. 2016, 16, e205. [Google Scholar] [CrossRef]
- Köhne, J.S. Avocado Tree Named ‘Merensky 2’. U.S. Patent Application No. 10/046,490, 9 November 2004. [Google Scholar]
- Celis, N.; Suarez, D.L.; Wu, L.; Li, R.; Arpaia, M.; Mauk, P. Salt tolerance and growth of avocado rootstocks related best to chloride uptake. HortScience 2018, 53, 1737–1745. [Google Scholar] [CrossRef]
- Guillermo, M.-O.; Adela, Z.; Antonio, M.; Olivier, N.A.; Noëlani, V.D.B.; Palomo-Ríos, E.; Elsa, M.-F.; Clara, P. Physiological and molecular responses of ‘Dusa’ avocado rootstock to water stress: Insights for drought adaptation. Plants 2021, 10, 2077. [Google Scholar] [CrossRef]
- Verma, V.; Ravindran, P.; Kumar, P.P. Plant hormone-mediated regulation of stress responses. BMC Plant Biol. 2016, 16, e86. [Google Scholar] [CrossRef]
- Prost, I.; Dhondt, S.; Rothe, G.; Vicente, J.; Rodriguez, M.J.; Kift, N.; Carbonne, F.; Griffiths, G.; Esquerré-Tugayé, M.-T.; Rosahl, S.; et al. Evaluation of the antimicrobial activities of plant oxylipins supports their involvement in defense against pathogens. Plant Physiol. 2005, 139, 1902–1913. [Google Scholar] [CrossRef] [PubMed]
- van den Berg, N.; Swart, V.; Backer, R.; Fick, A.; Wienk, R.; Engelbrecht, J.; Prabhu, S.A. Advances in understanding defense mechanisms in Persea americana against Phytophthora cinnamomi. Front. Plant Sci. 2021, 12, e636339. [Google Scholar] [CrossRef]
- Coculo, D.; Lionetti, V. The plant invertase/pectin methylesterase inhibitor superfamily. Front. Plant Sci. 2022, 13, e863892. [Google Scholar] [CrossRef] [PubMed]
- Le Hénanff, G.; Profizi, C.; Courteaux, B.; Rabenoelina, F.; Gérard, C.; Clément, C.; Baillieul, F.; Cordelier, S.; Dhondt-Cordelier, S. Grapevine NAC1 transcription factor as a convergent node in developmental processes, abiotic stresses, and necrotrophic/biotrophic pathogen tolerance. J. Exp. Bot. 2013, 64, 4877–4893. [Google Scholar] [CrossRef] [PubMed]
- Raineri, J.; Wang, S.; Peleg, Z.; Blumwald, E.; Chan, R.L. The rice transcription factor OsWRKY47 is a positive regulator of the response to water deficit stress. Plant Mol. Biol. 2015, 88, 401–413. [Google Scholar] [CrossRef]
- Balbontín, C.; Ayala, H.; Rubilar, J.; Cote, J.; Figueroa, C.R. Transcriptional analysis of cell wall and cuticle related genes during fruit development of two sweet cherry cultivars with contrasting levels of cracking tolerance. Chil. J. Agric. Res. 2014, 74, 162–169. [Google Scholar] [CrossRef]
- Jiang, F.; Lopez, A.; Jeon, S.; Tonetto de Freitas, S.; Yu, Q.; Wu, Z.; Labavitch, J.M.; Tian, S.; Powell, A.N.L.; Mitcham, E. Disassembly of the fruit cell wall by the ripening-associated polygalacturonase and expansin influences in tomato cracking. Hortic. Res. 2019, 6, e17. [Google Scholar] [CrossRef]
- Hayama, H.; Shimada, T.; Ito, A.; Yoshioka, H.; Kashimura, Y. Changes in the levels of mRNAs for putative cell wall-related genes during peach fruit development. Sci. Hortic. 2001, 91, 239–250. [Google Scholar] [CrossRef]
- Asif, M.H.; Nath, P. Expression of multiple forms of polygalacturonase gene during ripening in banana fruit. Plant Physiol. Biochem. 2005, 43, 177–184. [Google Scholar] [CrossRef]
- Golz, J.F.; Allen, P.J.; Li, S.F.; Parish, R.W.; Jayawardana, N.U.; Bacic, A.; Doblin, M.S. Layers of regulation—Indights into the role of transcription factors controlling mucilage production in the Arabidopsis seed coat. Plant Sci. 2018, 272, 179–192. [Google Scholar] [CrossRef]
- Matías-Hernández, L.; Jiang, W.; Yang, K.; Tang, K.; Brodelius, P.E.; Pelaz, S. AaMYB61 and its orthologue AtMYB61, affect terpene metabolism and trichome development in Artemisia annua and Arabidopsis thaliana. Plant J. 2017, 90, 520–534. [Google Scholar] [CrossRef]
- Taylor-Teeples, M.; Lin, L.; de Lucas, M.; Turco, G.; Toal, T.W.; Gaudinier, A.; Young, N.F.; Trabucco, G.M.; Veling, M.T.; Lamonthe, R.; et al. An Arabidopsis gene regulatory network for secondary cell wall synthesis. Nature 2014, 517, 571–575. [Google Scholar] [CrossRef]
- Kim, H.J.; Hong, S.H.; Kim, Y.W.; Lee, I.H.; Jun, J.H.; Phee, B.K.; Rupak, T.; Jeong, H.; Lee, Y.; Hong, B.S.; et al. Gene regulatory cascade of senescence-associated NAC transcription factors activated by Ethylene-Insensitive2-mediated leaf senescence signaling in Arabidopsis. J. Exp. Bot. 2014, 65, 4023–4036. [Google Scholar] [CrossRef]
- Huang, H.; Gao, H.; Liu, B.; Fan, M.; Wang, J.; Wang, C.; Tian, H.; Wang, L.; Xie, C.; Wu, D.; et al. bHLH13 regulates jasmonate-mediated defense responses and growth. Evol. Bioinform. 2018, 14, e1176934318790265. [Google Scholar] [CrossRef]
- Kai, W.; Fu, Y.; Wang, J.; Liang, B.; Li, Q.; Leng, P. Functional analysis of SlNCED1 in pistil development and fruit set in tomato (Solanum lycopersicum L.). Sci. Rep. 2019, 9, e16943. [Google Scholar] [CrossRef] [PubMed]
- Corrales, A.R.; Carrillo, L.; Lasierra, P.; Nebauer, S.G.; Dominguez-Figueroa, J.; Renau-Morata, B.; Pollmann, S.; Granell, A.; Molina, R.V.; Vicente-Carbajosa, J.; et al. Multifaceted role of cycling dof factor 3 (CDF3) in the regulation of flowering time and abiotic stress response in Arabidopsis. Plant Cell Environ. 2017, 40, 748–764. [Google Scholar] [CrossRef]
- Domínguez-Figueroa, J.; Carrillo, L.; Renau-Morata, B.; Yang, L.; Molina, R.V.; Marino, D.; Canales, J.; Weih, M.; Vicente-Carbajosa, J.; Nebauer, S.G.; et al. The Arabidopsis transcription factor CDF3 is involved in nitrogen response and improves nitrogen use efficiency in tomato. Front. Plant Sci. 2020, 11, e601558. [Google Scholar] [CrossRef] [PubMed]
- Renau-Morata, B.; Molina, R.V.; Carrillo, L.; Cebolla-Cornejo, J.; Sánchez-Perales, M.; Pollmann, S.; Domínguez-Figueroa, J.; Corrales, A.R.; Flexas, J.; Vicente-Carbajosa, J.; et al. Ectopic expression of CDF3 genes in tomato enhances biomass production and yield under salinity stress conditions. Front. Plant Sci. 2017, 8, e660. [Google Scholar] [CrossRef] [PubMed]
- Hernández, I.; Uarrota, V.; Paredes, D.; Fuentealba, C.; Defilippi, B.G.; Campos-Vargas, R.; Meneses, C.; Hertog, M.L.A.T.M.; Pedreschi, P. Can metabolites at harvest be used as physiological markers for modelling the softening behaviour of Chilean ′Hass′ avocados destined to local and distant markets? Postharvest Biol. Technol. 2021, 174, e111457. [Google Scholar] [CrossRef]
- Dodt, M.; Roehr, J.T.; Ahmed, R.; Dieterich, C. Flexbar—Flexible barcode and adapter processing for next-generation sequencing platforms. Biology 2012, 1, 895–905. [Google Scholar] [CrossRef] [PubMed]
- Dobin, A.; Davis, C.A.; Schlesinger, F.; Drenkow, J.; Zaleski, C.; Jha, S.; Batut, P.; Chaisson, M.; Gingeras, T.R. STAR: Ultrafast universal RNA-seq aligner. Bioinformatics 2013, 29, 15–21. [Google Scholar] [CrossRef]
- Liao, Y.; Smyth, G.K.; Shi, W. The R package Rsubread is easier, faster, cheaper and better for alignment and quantification of RNA sequencing reads. Nucleic Acids Res. 2019, 47, e47. [Google Scholar] [CrossRef]
- Rohart, F.; Gautier, B.; Singh, A.; Lê Cao, K.A. mixOmics: An R package for omics feature selection and multiple data integration. PLoS Comput. Biol. 2017, 13, e1005752. [Google Scholar] [CrossRef]
- Robinson, M.D.; McCarthy, D.J.; Smyth, G.K. edgeR: A Bioconductor package for differential expression analysis of digital gene expression data. Bioinformatics 2010, 26, 139–140. [Google Scholar] [CrossRef]
- Yu, G.; Wang, L.G.; Han, Y.; He, Q.Y. clusterProfiler: An R package for computing biological themes among gene clusters. OMICS 2012, 16, 284–287. [Google Scholar] [CrossRef]
- Fuentealba, C.; Hernández, I.; Saa, S.; Toledo, L.; Burdiles, P.; Chirinos, R.; Campos, D.; Brown, P.; Pedreschi, R. Color and in vitro quality attributes of walnuts from different growing conditions correlate with key precursors of primary and secondary metabolism. Food Chem. 2017, 232, 664–672. [Google Scholar] [CrossRef]
- Lytovchenko, A.; Beleggia, R.; Schauer, N.; Isaacson, T.; Leuendorf, J.E.; Hellmann, H.; Rose, J.K.C.; Fernie, A.R. Application of GC-MS for the detection of lipophilic compounds in diverse plant tissues. Plant Methods 2009, 5, e4. [Google Scholar] [CrossRef]
- Campos, D.; Teran-Hilares, F.; Chirinos, R.; Aguilar-Galvez, A.; García-Ríos, D.; Pacheco-Avalos, A.; Pedreschi, R. Bioactive compounds and antioxidant activity from harvest to edible ripeness of avocado cv. Hass (Persea Americana) throughout the harvest seasons. Int. J. Food Sci. Technol. 2020, 55, 2208–2218. [Google Scholar] [CrossRef]






| Genotype | Sample | Dry Matter (%) | Fruit Size (cm) | Firmness (N) | ||
|---|---|---|---|---|---|---|
| Height | Width | Harvest | RTE | |||
| Hass–Mexicola | M1 | 23.7 ± 1.8 a | 7.4 ± 0.5 a | 5.1 ± 0.2 a | 129.0 ± 26.1 a | 10.3 ± 1.7 a |
| Hass–Mexicola | M2 | 22.4 ± 1.4 ab | 7.7 ± 0.5 ab | 5.5 ± 0.3 ab | 120.1 ± 9.8 a | 08.8 ± 1.3 a |
| Hass–Mexicola | M3 | 21.6 ± 1.3 b | 8.2 ± 0.5 b | 5.9 ± 0.3 bc | 125.5 ± 11.8 a | 09.5 ± 1.3 a |
| Average | 22.6 ± 1.7 A | 7.8 ± 0.6 A | 5.5 ± 0.4 A | 125.7 ± 18.1 A | 09.7 ± 1.5 A | |
| Hass–Dusa® | D1 | 23.3 ± 1.3 ab | 9.0 ± 0.4 c | 6.0 ± 0.3 cd | 126.5 ± 12.4 a | 10.1 ± 2.1 a |
| Hass–Dusa® | D2 | 22.9 ± 1.8 ab | 8.9 ± 0.2 c | 6.4 ± 0.2 d | 124.9 ± 9.8 a | 11.2 ± 1.4 a |
| Hass–Dusa® | D3 | 22.7 ± 1.2 ab | 7.9 ± 0.5 ab | 5.8 ± 0.3 bc | 130.4 ± 8.5 a | 10.6 ± 1.0 a |
| Average | 23.0 ± 1.4 A | 8.6 ± 0.6 B | 6.1 ± 0.3 B | 127.1 ± 10.4 A | 10.6 ± 1.7 A | |
Disclaimer/Publisher’s Note: The statements, opinions and data contained in all publications are solely those of the individual author(s) and contributor(s) and not of MDPI and/or the editor(s). MDPI and/or the editor(s) disclaim responsibility for any injury to people or property resulting from any ideas, methods, instructions or products referred to in the content. |
© 2024 by the authors. Licensee MDPI, Basel, Switzerland. This article is an open access article distributed under the terms and conditions of the Creative Commons Attribution (CC BY) license (https://creativecommons.org/licenses/by/4.0/).
Share and Cite
Núñez-Lillo, G.; Ponce, E.; Beyer, C.P.; Álvaro, J.E.; Meneses, C.; Pedreschi, R. A First Omics Data Integration Approach in Hass Avocados to Evaluate Rootstock–Scion Interactions: From Aerial and Root Plant Growth to Fruit Development. Plants 2024, 13, 603. https://doi.org/10.3390/plants13050603
Núñez-Lillo G, Ponce E, Beyer CP, Álvaro JE, Meneses C, Pedreschi R. A First Omics Data Integration Approach in Hass Avocados to Evaluate Rootstock–Scion Interactions: From Aerial and Root Plant Growth to Fruit Development. Plants. 2024; 13(5):603. https://doi.org/10.3390/plants13050603
Chicago/Turabian StyleNúñez-Lillo, Gerardo, Excequel Ponce, Clemens P. Beyer, Juan E. Álvaro, Claudio Meneses, and Romina Pedreschi. 2024. "A First Omics Data Integration Approach in Hass Avocados to Evaluate Rootstock–Scion Interactions: From Aerial and Root Plant Growth to Fruit Development" Plants 13, no. 5: 603. https://doi.org/10.3390/plants13050603
APA StyleNúñez-Lillo, G., Ponce, E., Beyer, C. P., Álvaro, J. E., Meneses, C., & Pedreschi, R. (2024). A First Omics Data Integration Approach in Hass Avocados to Evaluate Rootstock–Scion Interactions: From Aerial and Root Plant Growth to Fruit Development. Plants, 13(5), 603. https://doi.org/10.3390/plants13050603

