G1 Interacts with OsMADS1 to Regulate the Development of the Sterile Lemma in Rice
Abstract
1. Introduction
2. Results
2.1. The M15 Mutant Shows Elongated Sterile Lemmas
2.2. Positional Cloning and Complementation of the Mutated Gene in M15
2.3. Expression Patterns of G1 and Subcellular Localization of G1
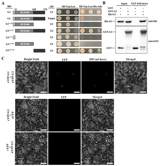
2.4. G1 Protein Forms Homodimers
2.5. G1 Interacts with OsMADS1
2.6. Expression Patterns of OsMADS1 and OsMADS34 in Rice
2.7. Loss-of-Function Mutation of G1 Altered the Expression of OsMADS1
3. Discussion
3.1. G1 Controls the Specification of the Sterile Lemma
3.2. G1 and OsMADS1 Jointly Regulate Sterile Lemma Development in Rice
3.3. Characteristics of G1
4. Materials and Methods
4.1. Plant Materials
4.2. Microscopy
4.3. Positional Cloning and Transgene Complementation
4.4. RNA Isolation, cDNA Synthesis and Quantitative Real-Time PCR Analysis
4.5. Protein Extraction and Western Blot
4.6. Subcellular Localization of G1
4.7. Yeast Two-Hybrid Assay
4.8. Pull-Down Assay
4.9. Bimolecular Fluorescence Complementation (BiFC) Assay
5. Conclusions
Supplementary Materials
Author Contributions
Funding
Data Availability Statement
Conflicts of Interest
References
- Coen, E.S.; Meyerowitz, E.M. The War of the Whorls: Genetic Interactions Controlling Flower Development. Nature 1991, 353, 31–37. [Google Scholar] [CrossRef]
- Ditta, G.; Pinyopich, A.; Robles, P.; Pelaz, S.; Yanofsky, M.F. The SEP4 gene of Arabidopsis thaliana functions in floral organ and meristem identity. Curr. Biol. 2004, 14, 1935–1940. [Google Scholar] [CrossRef]
- Ferrario, S.; Immink, R.G.; Angenent, G.C. Conservation and diversity in flower land. Curr. Opin. Plant Biol. 2004, 7, 84–91. [Google Scholar] [CrossRef] [PubMed]
- Theissen, G. Development of floral organ identity: Stories from the MADS house. Curr. Opin. Plant Biol. 2001, 4, 75–85. [Google Scholar] [CrossRef] [PubMed]
- Theissen, G.; Saedler, H. Plant biology—Floral quartets. Nature 2001, 409, 469–471. [Google Scholar] [CrossRef] [PubMed]
- Yoshida, H.; Nagato, Y. Flower development in rice. J. Exp. Bot. 2011, 62, 4719–4730. [Google Scholar] [CrossRef]
- Yamaguchi, T.; Hirano, H.Y. Function and diversification of MADS-box genes in rice. Sci. World J. 2006, 6, 1923–1932. [Google Scholar] [CrossRef] [PubMed]
- Lydia, G.; Günter, T.e. Phylogenomics of MADS-Box Genes in Plants—Two Opposing Life Styles in One Gene Family. Biology 2013, 2, 1150–1164. [Google Scholar]
- Wang, K.J.; Tang, D.; Hong, L.L.; Xu, W.Y.; Huang, J.; Li, M.; Gu, M.H.; Xue, Y.B.; Cheng, Z.K. DEP and AFO Regulate Reproductive Habit in Rice. PLoS Genet. 2010, 6, e1000818. [Google Scholar] [CrossRef] [PubMed]
- Nagasawa, N.; Miyoshi, M.; Sano, Y.; Satoh, H.; Hirano, H.; Sakai, H.; Nagato, Y. SUPERWOMAN1 and DROOPING LEAF genes control floral organ identity in rice. Development 2003, 130, 705–718. [Google Scholar] [CrossRef]
- Yao, S.G.; Ohmori, S.; Kimizu, M.; Yoshida, H. Unequal genetic redundancy of rice orthologs, OsMADS2 and OsMADS4, in lodicule and stamen development. Plant Cell Physiol. 2008, 49, 853–857. [Google Scholar] [CrossRef] [PubMed]
- Dreni, L.; Pilatone, A.; Yun, D.P.; Erreni, S.; Pajoro, A.; Caporali, E.; Zhang, D.B.; Kater, M.M. Functional Analysis of All AGAMOUS Subfamily Members in Rice Reveals Their Roles in Reproductive Organ Identity Determination and Meristem Determinacy. Plant Cell 2011, 23, 2850–2863. [Google Scholar] [CrossRef] [PubMed]
- Dreni, L.; Jacchia, S.; Fornara, F.; Fornari, M.; Ouwerkerk, P.B.F.; An, G.H.; Colombo, L.; Kater, M.M. The D-lineage MADS-box gene OsMADS13 controls ovule identity in rice. Plant J. 2007, 52, 690–699. [Google Scholar] [CrossRef]
- Li, H.F.; Liang, W.Q.; Yin, C.S.; Zhu, L.; Zhang, D.B. Genetic Interaction of OsMADS3, DROOPING LEAF, and OsMADS13 in Specifying Rice Floral Organ Identities and Meristem Determinacy. Plant Physiol. 2011, 156, 263–274. [Google Scholar] [CrossRef]
- Arora, R.; Agarwal, P.; Ray, S.; Singh, A.K.; Singh, V.P.; Tyagi, A.K.; Kapoor, S. MADS-box gene family in rice: Genome-wide identification, organization and expression profiling during reproductive development and stress. BMC Genom. 2007, 8, 242. [Google Scholar] [CrossRef]
- Cui, R.F.; Han, J.K.; Zhao, S.Z.; Su, K.M.; Wu, F.; Du, X.Q.; Xu, Q.J.; Chong, K.; Theissen, G.; Meng, Z. Functional conservation and diversification of class E floral homeotic genes in rice (Oryza sativa). Plant J. 2010, 61, 767–781. [Google Scholar] [CrossRef]
- Malcomber, S.T.; Kellogg, E.A. Heterogeneous expression patterns and separate roles of the SEPALLATA gene LEAFY HULL STERILE1 in grasses. Plant Cell 2004, 16, 1692–1706. [Google Scholar] [CrossRef]
- Zahn, L.M.; King, H.Z.; Leebens-Mack, J.H.; Kim, S.; Soltis, P.S.; Landherr, L.L.; Soltis, D.E.; dePamphilis, C.W.; Ma, H. The evolution of the SEPALLATA subfamily of MADS-Box genes: A preangiosperm origin with multiple duplications throughout angiosperm history. Genetics 2005, 169, 2209–2223. [Google Scholar] [CrossRef]
- Jeon, J.S.; Jang, S.; Lee, S.; Nam, J.; Kim, C.; Lee, S.H.; Chung, Y.Y.; Kim, S.R.; Lee, Y.H.; Cho, Y.G.; et al. leafy hull sterile1 is a homeotic mutation in a rice MADS box gene affecting rice flower development. Plant Cell 2000, 12, 871–884. [Google Scholar] [CrossRef]
- Khanday, I.; Yadav, S.R.; Vijayraghavan, U. Rice LHS1/OsMADS1 Controls Floret Meristem Specification by Coordinated Regulation of Transcription Factors and Hormone Signaling Pathways. Plant Physiol. 2013, 161, 1970–1983. [Google Scholar] [CrossRef] [PubMed]
- Gao, X.C.; Liang, W.Q.; Yin, C.S.; Ji, S.M.; Wang, H.M.; Su, X.A.; Guo, C.C.; Kong, H.Z.; Xue, H.W.; Zhang, D.B. The SEPALLATA-like Gene OsMADS34 Is Required for Rice Inflorescence and Spikelet Development. Plant Physiol. 2010, 153, 728–740. [Google Scholar] [CrossRef] [PubMed]
- Yoshida, A.; Suzaki, T.; Tanaka, W.; Hirano, H.Y. The homeotic gene long sterile lemma (G1) specifies sterile lemma identity in the rice spikelet. Proc. Natl. Acad. Sci. USA 2009, 106, 20103–20108. [Google Scholar] [CrossRef] [PubMed]
- Wang, L.; Zeng, X.Q.; Zhuang, H.; Shen, Y.L.; Chen, H.; Wang, Z.W.; Long, J.C.; Ling, Y.H.; He, G.H.; Li, Y.F. Ectopic expression of OsMADS1 caused dwarfism and spikelet alteration in rice. Plant Growth Regul. 2017, 81, 433–442. [Google Scholar] [CrossRef]
- Zhang, Y.; Yu, H.P.; Liu, J.; Wang, W.; Sun, J.; Gao, Q.; Zhang, Y.H.; Ma, D.R.; Wang, J.Y.; Xu, Z.J.; et al. Loss of function of OsMADS34 leads to large sterile lemma and low grain yield in rice (Oryza sativa L.). Mol. Breed. 2016, 36, 147. [Google Scholar] [CrossRef]
- Hong, L.L.; Qian, Q.; Zhu, K.M.; Tang, D.; Huang, Z.J.; Gao, L.; Li, M.; Gu, M.H.; Cheng, Z.K. ELE restrains empty glumes from developing into lemmas. J. Genet. Genom. 2010, 37, 101–115. [Google Scholar] [CrossRef] [PubMed]
- Nakai, K.; Horton, P. Computational Prediction of Subcellular Localization. Methods Mol. Biol. 2007, 390, 429–466. [Google Scholar] [PubMed]
- Zhang, J.; Cai, Y.; Yan, H.G.; Jin, J.; You, X.M.; Wang, L.; Kong, F.; Zheng, M.; Wang, G.X.; Jiang, L.; et al. A Critical Role of OsMADS1 in the Development of the Body of the Palea in Rice. J. Plant Biol. 2018, 61, 11–24. [Google Scholar] [CrossRef]
- Lee, D.Y.; Lee, J.; Moon, S.; Park, S.Y.; An, G. The rice heterochronic gene SUPERNUMERARY BRACT regulates the transition from spikelet meristem to floral meristem. Plant J. 2007, 49, 64–78. [Google Scholar] [CrossRef]
- Li, H.G.; Xue, D.W.; Gao, Z.Y.; Yan, M.X.; Xu, W.Y.; Xing, Z.; Huang, D.N.; Qian, Q.; Xue, Y.B. A putative lipase gene EXTRA GLUME1 regulates both empty-glume fate and spikelet development in rice. Plant J. 2009, 57, 593–605. [Google Scholar] [CrossRef]
- Zhuang, H.; Wang, H.L.; Zhang, T.; Zeng, X.Q.; Chen, H.; Wang, Z.W.; Zhang, J.; Zheng, H.; Tang, J.; Ling, Y.H.; et al. NONSTOP GLUMES1 Encodes a C2H2 Zinc Finger Protein That Regulates Spikelet Development in Rice. Plant Cell 2020, 32, 392–413. [Google Scholar] [CrossRef]
- Zhang, T.; Li, Y.F.; Ma, L.; Sang, X.C.; Ling, Y.H.; Wang, Y.T.; Yu, P.; Zhuang, H.; Huang, J.Y.; Wang, N.; et al. LATERAL FLORET 1 induced the three-florets spikelet in rice. Proc. Natl. Acad. Sci. USA 2017, 114, 9984–9989. [Google Scholar] [CrossRef]
- Lim, J.; Moon, Y.H.; An, G.; Jang, S.K. Two rice MADS domain proteins interact with OsMADS1. Plant Mol. Biol. 2000, 44, 513–527. [Google Scholar] [CrossRef]
- Hu, Y.; Liang, W.Q.; Yin, C.S.; Yang, X.L.; Ping, B.Z.; Li, A.X.; Jia, R.; Chen, M.J.; Luo, Z.J.; Cai, Q.; et al. Interactions of OsMADS1 with Floral Homeotic Genes in Rice Flower Development. Mol. Plant 2015, 8, 1366–1384. [Google Scholar] [CrossRef] [PubMed]
- Bateman, A.; Coggill, P.; Finn, R.D. DUFs: Families in search of function. Acta Crystallogr. F 2010, 66, 1148–1152. [Google Scholar] [CrossRef] [PubMed]
- Ma, X.D.; Cheng, Z.J.; Wu, F.Q.; Jin, M.N.; Zhang, L.G.; Zhou, F.; Wang, J.L.; Zhou, K.N.; Ma, J.; Lin, Q.B.; et al. BEAK LIKE SPIKELET1 is Required for Lateral Development of Lemma and Palea in Rice. Plant Mol. Biol. Rep. 2013, 31, 98–108. [Google Scholar] [CrossRef]
- Zhao, L.; Nakazawa, M.; Takase, T.; Manabe, K.; Kobayashi, M.; Seki, M.; Shinozaki, K.; Matsui, M. Overexpression of LSH1, a member of an uncharacterised gene family, causes enhanced light regulation of seedling development. Plant J. 2004, 37, 694–706. [Google Scholar] [CrossRef] [PubMed]
- Zhang, L.; Zhao, L.L.; Lin, L.S.; Zhao, L.X.; Liu, Q.Q.; Wei, C.X. A novel mutation of OsPPDKB, encoding pyruvate orthophosphate dikinase, affects metabolism and structure of starch in the rice endosperm. Int. J. Mol. Sci. 2018, 19, 2268. [Google Scholar] [CrossRef] [PubMed]
- Miernyk, J.A.; Thelen, J.J. Biochemical approaches for discovering protein-protein interactions. Plant J. 2008, 53, 597–609. [Google Scholar] [CrossRef]
- Waadt, R.; Kudla, J. In planta visualization of protein interactions using bimolecular fluorescence complementation (BiFC). Cold Spring Harb. Protoc. 2008, 4, t4995. [Google Scholar] [CrossRef]







Disclaimer/Publisher’s Note: The statements, opinions and data contained in all publications are solely those of the individual author(s) and contributor(s) and not of MDPI and/or the editor(s). MDPI and/or the editor(s) disclaim responsibility for any injury to people or property resulting from any ideas, methods, instructions or products referred to in the content. |
© 2024 by the authors. Licensee MDPI, Basel, Switzerland. This article is an open access article distributed under the terms and conditions of the Creative Commons Attribution (CC BY) license (https://creativecommons.org/licenses/by/4.0/).
Share and Cite
Fang, H.; Chen, H.; Wang, J.; Li, N.; Zhang, L.; Wei, C. G1 Interacts with OsMADS1 to Regulate the Development of the Sterile Lemma in Rice. Plants 2024, 13, 505. https://doi.org/10.3390/plants13040505
Fang H, Chen H, Wang J, Li N, Zhang L, Wei C. G1 Interacts with OsMADS1 to Regulate the Development of the Sterile Lemma in Rice. Plants. 2024; 13(4):505. https://doi.org/10.3390/plants13040505
Chicago/Turabian StyleFang, Huimin, Hualan Chen, Jianing Wang, Ning Li, Long Zhang, and Cunxu Wei. 2024. "G1 Interacts with OsMADS1 to Regulate the Development of the Sterile Lemma in Rice" Plants 13, no. 4: 505. https://doi.org/10.3390/plants13040505
APA StyleFang, H., Chen, H., Wang, J., Li, N., Zhang, L., & Wei, C. (2024). G1 Interacts with OsMADS1 to Regulate the Development of the Sterile Lemma in Rice. Plants, 13(4), 505. https://doi.org/10.3390/plants13040505

