Genome-Wide Association Study (GWAS) for Identifying SNPs and Genes Related to Phosphate-Induced Phenotypic Traits in Tomato (Solanum lycopersicum L.)
Abstract
1. Introduction
2. Materials and Methods
2.1. Plant Material, Growth Condition, and Treatment
2.2. Plant Phenotyping
2.3. Inorganic Phosphate (iP) Estimation
2.4. Genome-Wide Association Study (GWAS)
2.5. In Silico Gene Expression Analysis
3. Results
3.1. Morphological and Physiological Diversity among Tomato Accessions
3.2. GWAS Analysis
3.3. Prediction of Candidate Genes
3.4. Bioinformatic Analysis of Candidate Genes
3.4.1. Plant Biomass (PB)
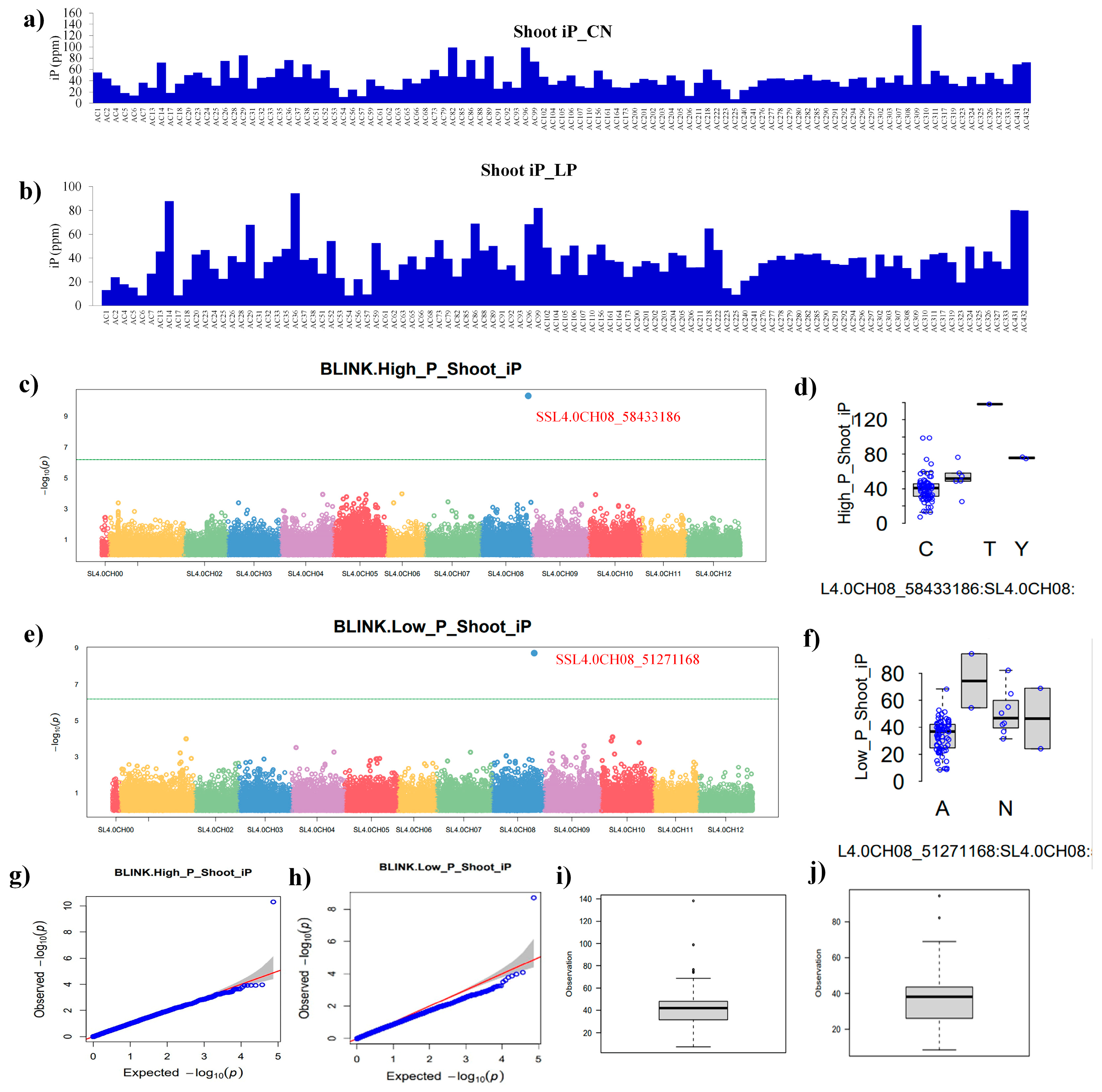
3.4.2. Shoot Inorganic Phosphate (SiP)
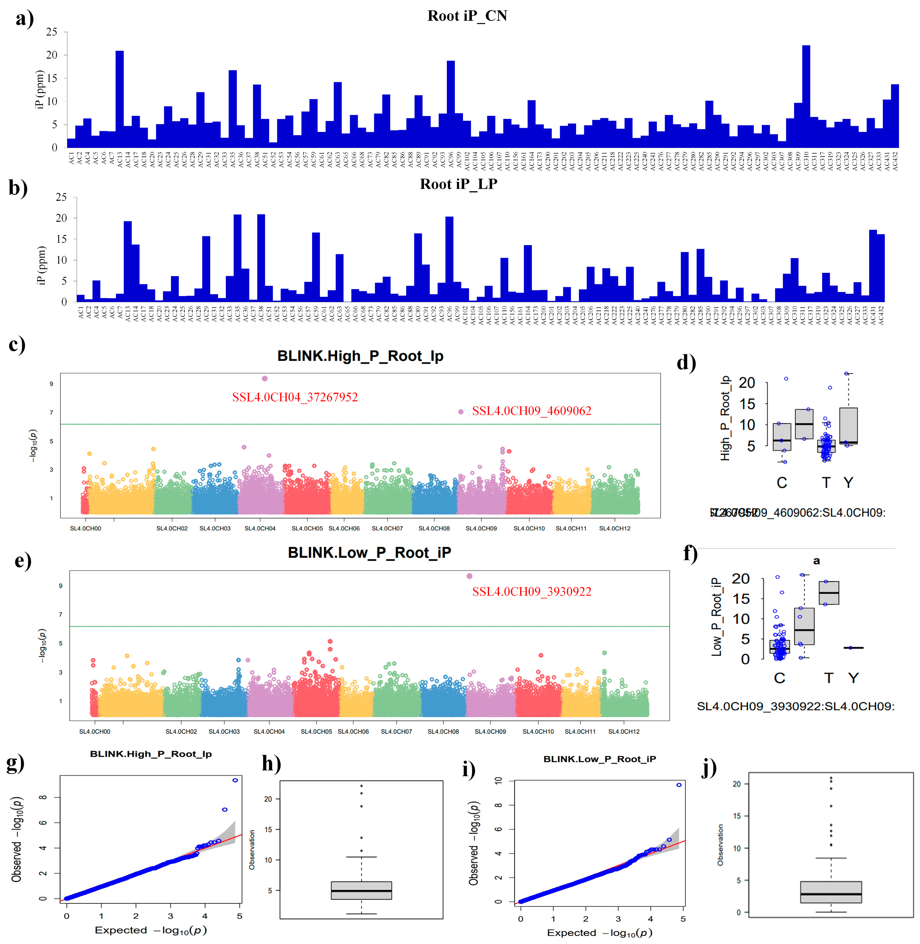
3.4.3. Root Inorganic Phosphate (RiP)
3.5. In Silico Expression Analysis of Candidate Genes
4. Discussions
5. Conclusions
Supplementary Materials
Author Contributions
Funding
Data Availability Statement
Acknowledgments
Conflicts of Interest
References
- Lykogianni, M.; Bempelou, E.; Karavidas, I.; Anagnostopoulos, C.; Aliferis, K.A.; Savvas, D. Impact of sodium hypochlorite applied as nutrient solution disinfectant on growth, nutritional status, yield, and consumer safety of tomato (Solanum lycopersicum L.) R fruit produced in a soilless cultivation. Horticulturae 2023, 9, 352. [Google Scholar] [CrossRef]
- Anwar, R.; Fatima, T.; Mattoo, A.K. Tomatoes: A model crop of solanaceous plants. In Oxford Research Encyclopedia of Environmental Science; Oxford University Press: New York, NY, USA, 2019; pp. 1–50. [Google Scholar] [CrossRef]
- Brooker, R.; Brown, L.K.; George, T.S.; Pakeman, R.J.; Palmer, S.; Ramsay, L.; Schöb, C.; Schurch, N.; Wilkinson, M.J. Active and adaptive plasticity in a changing climate. Trends Plant Sci. 2022, 27, 717–727. [Google Scholar] [CrossRef]
- Khan, F.; Siddique, A.B.; Shabala, S.; Zhou, M.; Zhao, C. Phosphorus plays key roles in regulating plants’ physiological responses to abiotic stresses. Plants 2023, 12, 2861. [Google Scholar] [CrossRef]
- Singh, A.K. Agricultural crop diversity: Status, challenges, and solutions. In Biodiversity in India: Status, Issues and Challenges; Springer: Singapore, 2022; pp. 219–242. [Google Scholar] [CrossRef]
- Egea, I.; Estrada, Y.; Flores, F.B.; Bolarín, M.C. Improving production and fruit quality of tomato under abiotic stress: Genes for the future of tomato breeding for a sustainable agriculture. Environ. Exp. Bot. 2022, 204, 105086. [Google Scholar] [CrossRef]
- Bauchet, G.; Grenier, S.; Samson, N.; Bonnet, J.; Grivet, L.; Causse, M. Use of modern tomato breeding germplasm for deciphering the genetic control of agronomical traits by Genome Wide Association study. Theor. Appl. Genet. 2017, 130, 875–889. [Google Scholar] [CrossRef]
- Karikari, B.; Wang, Z.; Zhou, Y.; Yan, W.; Feng, J.; Zhao, T. Identification of quantitative trait nucleotides and candidate genes for soybean seed weight by multiple models of genome-wide association study. BMC Plant Biol. 2020, 20, 404. [Google Scholar] [CrossRef]
- Gu, Q.; Ke, H.; Sun, Z.; Wu, L.; Zhang, G.; Zhang, Y.; Li, Z.; Wang, X.; Ma, Z. Genetic variation associated with the shoot biomass of upland cotton seedlings under contrasting phosphate supplies. Mol. Breed. 2020, 40, 80. [Google Scholar] [CrossRef]
- Dikshit, H.K.; Manjunatha, P.B.; Aski, M.S.; Mishra, G.P.; Gupta, S.; Devate, N.B.; Singh, A.; Bansal, R.; Kumar, S.; Nair, R.M. Genome-wide association studies for phenological and agronomic traits in mungbean (Vigna radiata L. Wilczek). Front. Plant Sci. 2023, 14, 1209288. [Google Scholar] [CrossRef]
- Zhu, Q.; King, G.J.; Liu, X.; Shan, N.; Borpatragohain, P.; Baten, A.; Wang, P.; Luo, S.; Zhou, Q. Identification of SNP loci and candidate genes related to four important fatty acid composition in Brassica napus using genome-wide association study. PLoS ONE 2019, 14, e0221578. [Google Scholar] [CrossRef] [PubMed]
- Zhang, J.; Zhao, J.; Xu, Y.; Liang, J.; Chang, P.; Yan, F.; Zou, Z. Genome-wide association mapping for tomato volatiles positively contributing to tomato flavor. Front. Plant Sci. 2015, 6, 1042. [Google Scholar] [CrossRef] [PubMed]
- Zhao, J.; Sauvage, C.; Zhao, J.; Bitton, F.; Bauchet, G.; Liu, D.; Causse, M. Meta-analysis of genome-wide association studies provides insights into genetic control of tomato flavor. Nat. Commun. 2019, 10, 1534. [Google Scholar] [CrossRef]
- Burgos, E.; De Luca, M.B.; Diouf, I.; de Haro, L.A.; Albert, E.; Sauvage, C.; Carrari, F. Validated MAGIC and GWAS population mapping reveals the link between vitamin E content and natural variation in chorismate metabolism in tomato. Plant J. 2021, 105, 907–923. [Google Scholar] [CrossRef] [PubMed]
- Diouf, I.A.; Derivot, L.; Bitton, F.; Pascual, L.; Causse, M. Water deficit and salinity stress reveal many specific QTL for plant growth and fruit quality traits in tomato. Front. Plant Sci. 2018, 9, 279. [Google Scholar] [CrossRef]
- Wang, Z.; Hong, Y.; Zhu, G.; Li, Y.; Niu, Q.; Yao, J.; Zhu, J.K. Loss of salt tolerance during tomato domestication conferred by variation in a Na+/K+ transporter. EMBO J. 2020, 39, e103256. [Google Scholar] [CrossRef] [PubMed]
- Pal, S.; Zhao, J.; Khan, A.; Yadav, N.S.; Batushansky, A.; Barak, S.; Rewald, B.; Fait, A.; Lazarovitch, N.; Rachmilevitch, S. Paclobutrazol induces tolerance in tomato to deficit irrigation through diversified effects on plant morphology, physiology and metabolism. Sci. Rep. 2016, 6, 39321. [Google Scholar] [CrossRef]
- Lorenz, A.J.; Scott, M.P.; Lamkey, K.R. Quantitative determination of phytate and inorganic phosphorus for maize breeding. Crop Sci. 2007, 47, 600–604. [Google Scholar] [CrossRef]
- Huang, M.; Liu, X.; Zhou, Y.; Summers, R.M.; Zhang, Z. BLINK: A package for the next level of genome-wide association studies with both individuals and markers in the millions. GigaScience 2019, 8, giy154. [Google Scholar] [CrossRef]
- McLeod, L.; Barchi, L.; Tumino, G.; Tripodi, P.; Salinier, J.; Gros, C.; Boyaci, H.F.; Ozalp, R.; Borovsky, Y.; Schafleitner, R.; et al. Multi-environment association study highlights candidate genes for robust agronomic quantitative trait loci in a novel worldwide Capsicum core collection. Plant J. 2023, 116, 1508–1528. [Google Scholar] [CrossRef]
- Gangurde, S.S.; Xavier, A.; Naik, Y.D.; Jha, U.C.; Rangari, S.K.; Kumar, R.; Reddy, M.S.; Channale, S.; Elango, D.; Mir, R.R.; et al. Two decades of association mapping: Insights on disease resistance in major crops. Front. Plant Sci. 2022, 13, 1064059. [Google Scholar] [CrossRef]
- Satheesh, V.; Zhang, J.; Li, J.; You, Q.; Zhao, P.; Wang, P.; Lei, M. High transcriptome plasticity drives phosphate starvation responses in tomato. Stress Biol. 2022, 2, 18. [Google Scholar] [CrossRef]
- Wang, X.X.; Zhang, J.; Wang, H.; Rengel, Z.; Li, H. Plasticity and co-variation of root traits govern differential phosphorus acquisition among 20 wheat genotypes. Oikos 2023, 1. [Google Scholar] [CrossRef]
- Yuan, H.; Liu, D. Signaling Components Involved in Plant Responses to Phosphate Starvation. J. Integr. Plant Biol. 2008, 50, 849–859. [Google Scholar] [CrossRef]
- Zhao, P.; Wang, L.; Yin, H. Transcriptional responses to phosphate starvation in Brachypodium distachyon roots. Plant Physiol. Biochem. 2018, 122, 113–120. [Google Scholar] [CrossRef]
- Tripodi, P.; Soler, S.; Campanelli, G.; Díez, M.J.; Esposito, S.; Sestili, S.; Figàs, M.R.; Leteo, F.; Casanova, C.; Platani, C.; et al. Genome wide association mapping for agronomic, fruit quality, and root architectural traits in tomato under organic farming conditions. BMC Plant Biol. 2021, 21, 481. [Google Scholar] [CrossRef] [PubMed]
- Ye, J.; Li, W.; Ai, G.; Li, C.; Liu, G.; Chen, W.; Wang, B.; Wang, W.; Lu, Y.; Zhang, J.; et al. Genome-wide association analysis identifies a natural variation in basic helix-loop-helix transcription factor regulating ascorbate biosynthesis via D-mannose/L-galactose pathway in tomato. PLoS Genet. 2019, 15, e1008149. [Google Scholar] [CrossRef]
- El-Desouky, H.S.; Islam, K.R.; Bergefurd, B.; Gao, G.; Harker, T.; Abd-El-Dayem, H.; Ismail, F.; Mady, M.; Zewail, R.M. Nano iron fertilization significantly increases tomato yield by increasing plants’ vegetable growth and photosynthetic efficiency. J. Plant Nutr. 2021, 44, 1649–1663. [Google Scholar] [CrossRef]
- Cole, J.C.; Smith, M.W.; Penn, C.J.; Cheary, B.S.; Conaghan, K.J. Nitrogen, phosphorus, calcium, and magnesium applied individually or as a slow release or controlled release fertilizer increase growth and yield and affect macronutrient and micronutrient concentration and content of field-grown tomato plants. Sci. Hortic. 2016, 211, 420–430. [Google Scholar] [CrossRef]
- Sahandi, M.S.; Mehrafarin, A.; Badi, H.N.; Khalighi-Sigaroodi, F.; Sharifi, M. Improving growth, phytochemical, and antioxidant characteristics of peppermint by phosphate-solubilizing bacteria along with reducing phosphorus fertilizer use. Ind. Crops Prod. 2019, 141, 111777. [Google Scholar] [CrossRef]
- Doydora, S.; Gatiboni, L.; Grieger, K.; Hesterberg, D.; Jones, J.L.; McLamore, E.S.; Peters, R.; Sozzani, R.; Van den Broeck, L.; Duckworth, O.W. Accessing legacy phosphorus in soils. Soil Syst. 2020, 4, 74. [Google Scholar] [CrossRef]
- Yang, W.; Zhao, Y.; Yang, Y.; Zhang, M.; Mao, X.; Guo, Y.; Li, X.; Tao, B.; Qi, Y.; Ma, L.; et al. Co-application of biochar and microbial inoculants increases soil phosphorus and potassium fertility and improves soil health and tomato growth. J. Soils Sediments 2023, 23, 947–957. [Google Scholar] [CrossRef]
- Liu, Z.; Liu, X.; Craft, E.J.; Yuan, L.; Cheng, L.; Mi, G.; Chen, F. Physiological and genetic analysis for maize root characters and yield in response to low phosphorus stress. Breed Sci. 2018, 68, 268–277. [Google Scholar] [CrossRef] [PubMed]
- Ngo, H.T.; Cavagnaro, T.R.; Jewell, N.; Brien, C.J.; Berger, B.; Watts-Williams, S.J. High-throughput shoot phenotyping reveals temporal growth responses to nitrogen and inorganic and organic phosphorus sources in tomato. AoB Plants 2023, 15, plad011. [Google Scholar] [CrossRef] [PubMed]
- Haile, D.; Tesfaye, B.; Assefa, F. Tomato production under synergistic application of phosphate solubilizing bacteria and phosphate amendments. Adv. Agric. 2023, 4717693. [Google Scholar] [CrossRef]
- Munson, R.D.; Nelson, W.L. Principles and practices in plant analysis. Soil Test. Plant Anal. 1990, 3, 359–387. [Google Scholar] [CrossRef]
- Tian, J.; Ge, F.; Zhang, D.; Deng, S.; Liu, X. Roles of phosphate solubilizing microorganisms from managing soil phosphorus deficiency to mediating biogeochemical P cycle. Biology 2021, 10, 158. [Google Scholar] [CrossRef]
- Sambo, P.; Nicoletto, C.; Giro, A.; Pii, Y.; Valentinuzzi, F.; Mimmo, T.; Lugli, P.; Orzes, G.; Mazzetto, F.; Astolfi, S.; et al. Hydroponic solutions for soilless production systems: Issues and opportunities in a smart agriculture perspective. Front. Plant Sci. 2019, 10, 923. [Google Scholar] [CrossRef]
- Marschner, H. (Ed.) Marschner’s Mineral Nutrition of Higher Plants; Academic Press: Cambridge, MA, USA, 2011. [Google Scholar]
- Bouain, N.; Korte, A.; Satbhai, S.B.; Nam, H.I.; Rhee, S.Y.; Busch, W.; Rouached, H. Systems genomics approaches provide new insights into Arabidopsis thaliana root growth regulation under combinatorial mineral nutrient limitation. PLoS Genet. 2019, 15, e1008392. [Google Scholar] [CrossRef]
- Ahmad, N.; Ibrahim, S.; Kuang, L.; Ze, T.; Wang, X.; Wang, H.; Dun, X. Integrating genome-wide association study with transcriptomic data to predict candidate genes influencing Brassica napus root and biomass-related traits under low phosphorus conditions. Biotechnol. Biofuels 2023, 16, 149. [Google Scholar] [CrossRef]
- Wang, X.; Zhou, S.; Wang, J.; Lin, W.; Yao, X.; Su, J.; Li, H.; Fang, C.; Kong, F.; Guan, Y. Genome-wide association study for biomass accumulation traits in soybean. Mol. Breed. 2023, 43, 33. [Google Scholar] [CrossRef]
- Reddy, V.R.; Das, S.; Dikshit, H.K.; Mishra, G.P.; Aski, M.; Meena, S.K.; Singh, A.; Pandey, R.; Singh, M.P.; Tripathi, K.; et al. Genome-wide association analysis for phosphorus use efficiency traits in mungbean (Vigna radiata L. Wilczek) using genotyping by sequencing approach. Front. Plant Sci. 2020, 11, 537766. [Google Scholar] [CrossRef]
- Upadhyay, P.; Gupta, M.; Sra, S.K.; Sharda, R.; Sharma, S.; Sardana, V.K.; Akhatar, J.; Kaur, G. Genome wide association studies for acid phosphatase activity at varying phosphorous levels in Brassica juncea L. Front. Plant Sci. 2022, 13, 1056028. [Google Scholar] [CrossRef] [PubMed]







| Trait | SNP | Chromosome | Position | p-Value | MAF | Genes | |
|---|---|---|---|---|---|---|---|
| PB | CN | SSL4.0CH10_49261145 | 10 | 49261145 | 2.67 × 10−12 | 0.333333 | Solyc10g050370 |
| LP | No significant SNP | - | - | - | - | - | |
| SiP | CN | SSL4.0CH08_58433186 | 8 | 58433186 | 4.96 × 10−11 | 0.059524 | Solyc08g074240 |
| LP | SSL4.0CH08_51271168 | 8 | 51271168 | 1.99 × 10−9 | 0.083333 | Solyc08g062490 Solyc08g062500 | |
| RiP | CN | SSL4.0CH04_37267952 SL4.0CH09_4609062 | 4 9 | 37267952 4609062 | 4.41 × 10−10 9.20 × 10−8 | 0.255952 0.089286 |
- Solyc09g011190 Solyc09g011220 Solyc09g011240 Solyc09g011250 Solyc09g011260 Solyc09g011320 Solyc09g011330 Solyc09g011340 |
| LP | SSL4.0CH09_3930922 | 9 | 3930922 | 2.10 × 10−10 | 0.065476 | Solyc09g010450 Solyc09g010460 Solyc09g010690 Solyc09g010710 |
| Trait | Treatment | Gene ID | Phytozome | Homologous Genes in Arabidopsis |
|---|---|---|---|---|
| PB | CN | Solyc10g050370 | Replication factor A1, RFA1 | AT2G05642, Nucleic acid-binding, OB-fold protein |
| SiP | CN | Solyc08g074240 | Small subunit ribosomal protein S6e | AT4G31700.1: ribosomal protein S6 |
| LP | Solyc08g062490 | WRKY transcription factor 50 | At5g26170: WRKY DNA-BINDING | |
| Solyc08g062500 | N-terminal C2 in EEIG1 and EHBP1 proteins (NT-C2) | At5g20610: N-terminal C2 in EEIG1 and EHBP1 proteins (NT-C2) | ||
| RiP | CN | Solyc09g011190 | Expressed protein | AT5G02090.1: PTHR34670:SF3 |
| Solyc09g011220 | Mannose-1-phosphate guanylyl transferase 3-related | AT2G39770.1: cytokinesis defective 1 embryo defective 101 GDP-mannose pyro phosphorylase 1 | ||
| Solyc09g011240 | Aldo-keto reductase family4 | AT2G37790.1:3-beta-(or20-alpha)-hydroxysteroid dehydrogenase | ||
| Solyc09g011250 | Glycoprotein family protein | AT3G55605.1: K15414—complement component 1 Q subcomponent-binding protein | ||
| Solyc09g011260 | Cysteine/histidine-richC1 domain family protein-related | AT2G37810.1: PTHR13871//PTHR13871:SF30—thioredoxin | ||
| Solyc09g011320 | Serine/threonine-protein kinase ULK/ATG1 | AT2G37840.1: K08269-serine/threonine-protein kinase ULK/ATG1 | ||
| Solyc09g011330 | PAN domain (PAN_1)//Protein kinase domain (Pkinase) | AT2G19130.1: S-locus lectin protein kinase family protein | ||
| Solyc09g011340 | Domain of unknown function (DUF3411) | AT2G37860.3: LOWER CELL DENSITY 1, Protein of unknown function (DUF3411) | ||
| LP | Solyc09g010450 | Pentatricopeptide repeat Tetratricopeptide-like helical domain | At3g53700: maternal effect embryo arrest 40/Pentatricopeptide repeat (PPR) superfamily protein | |
| Solyc09g010460 | translation initiation factor 3 subunit A (EIF3A) | At3g53700: maternal effect embryo arrest 40/Pentatricopeptide repeat (PPR) superfamily protein | ||
| Solyc09g010690 | E3 Ubiquitin-protein ligase XBAT31-related | At2g28840: Putative E3 Ub protein ligase | ||
| Solyc09g010710 | Unknown Protein | At3g09430: peptide transporter family protein |
Disclaimer/Publisher’s Note: The statements, opinions and data contained in all publications are solely those of the individual author(s) and contributor(s) and not of MDPI and/or the editor(s). MDPI and/or the editor(s) disclaim responsibility for any injury to people or property resulting from any ideas, methods, instructions or products referred to in the content. |
© 2024 by the authors. Licensee MDPI, Basel, Switzerland. This article is an open access article distributed under the terms and conditions of the Creative Commons Attribution (CC BY) license (https://creativecommons.org/licenses/by/4.0/).
Share and Cite
Hakla, H.R.; Sharma, S.; Urfan, M.; Mandlik, R.; Kumawat, S.; Rajput, P.; Khajuria, B.; Chowdhary, R.; Deshmukh, R.; Roychowdhury, R.; et al. Genome-Wide Association Study (GWAS) for Identifying SNPs and Genes Related to Phosphate-Induced Phenotypic Traits in Tomato (Solanum lycopersicum L.). Plants 2024, 13, 457. https://doi.org/10.3390/plants13030457
Hakla HR, Sharma S, Urfan M, Mandlik R, Kumawat S, Rajput P, Khajuria B, Chowdhary R, Deshmukh R, Roychowdhury R, et al. Genome-Wide Association Study (GWAS) for Identifying SNPs and Genes Related to Phosphate-Induced Phenotypic Traits in Tomato (Solanum lycopersicum L.). Plants. 2024; 13(3):457. https://doi.org/10.3390/plants13030457
Chicago/Turabian StyleHakla, Haroon Rashid, Shubham Sharma, Mohammad Urfan, Rushil Mandlik, Surbhi Kumawat, Prakriti Rajput, Bhubneshwari Khajuria, Rehana Chowdhary, Rupesh Deshmukh, Rajib Roychowdhury, and et al. 2024. "Genome-Wide Association Study (GWAS) for Identifying SNPs and Genes Related to Phosphate-Induced Phenotypic Traits in Tomato (Solanum lycopersicum L.)" Plants 13, no. 3: 457. https://doi.org/10.3390/plants13030457
APA StyleHakla, H. R., Sharma, S., Urfan, M., Mandlik, R., Kumawat, S., Rajput, P., Khajuria, B., Chowdhary, R., Deshmukh, R., Roychowdhury, R., & Pal, S. (2024). Genome-Wide Association Study (GWAS) for Identifying SNPs and Genes Related to Phosphate-Induced Phenotypic Traits in Tomato (Solanum lycopersicum L.). Plants, 13(3), 457. https://doi.org/10.3390/plants13030457

