Genome-Wide Identification of MYC Transcription Factors and Their Potential Functions in the Growth and Development Regulation of Tree Peony (Paeonia suffruticosa)
Abstract
1. Introduction
2. Materials and Methods
2.1. Plant Materials and Treatment Methods
2.2. Identification of the MYC Gene Family in Tree Peony
2.3. Sequence Structure, Conserved Motifs, and Chromosomal Location Analysis
2.4. Prediction of the Cis-Elements in the Promoter of PsMYCs and Promoter Cloning
2.5. RNA Extraction and Expression Analysis
2.6. Luciferase Assay
2.7. The Protein Interaction Network Predicition
3. Results
3.1. Identification of PsMYC Genes in Tree Peony
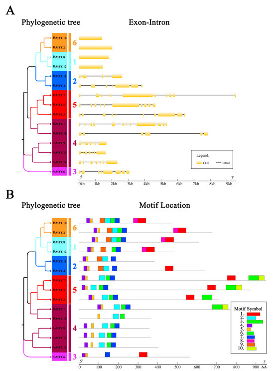
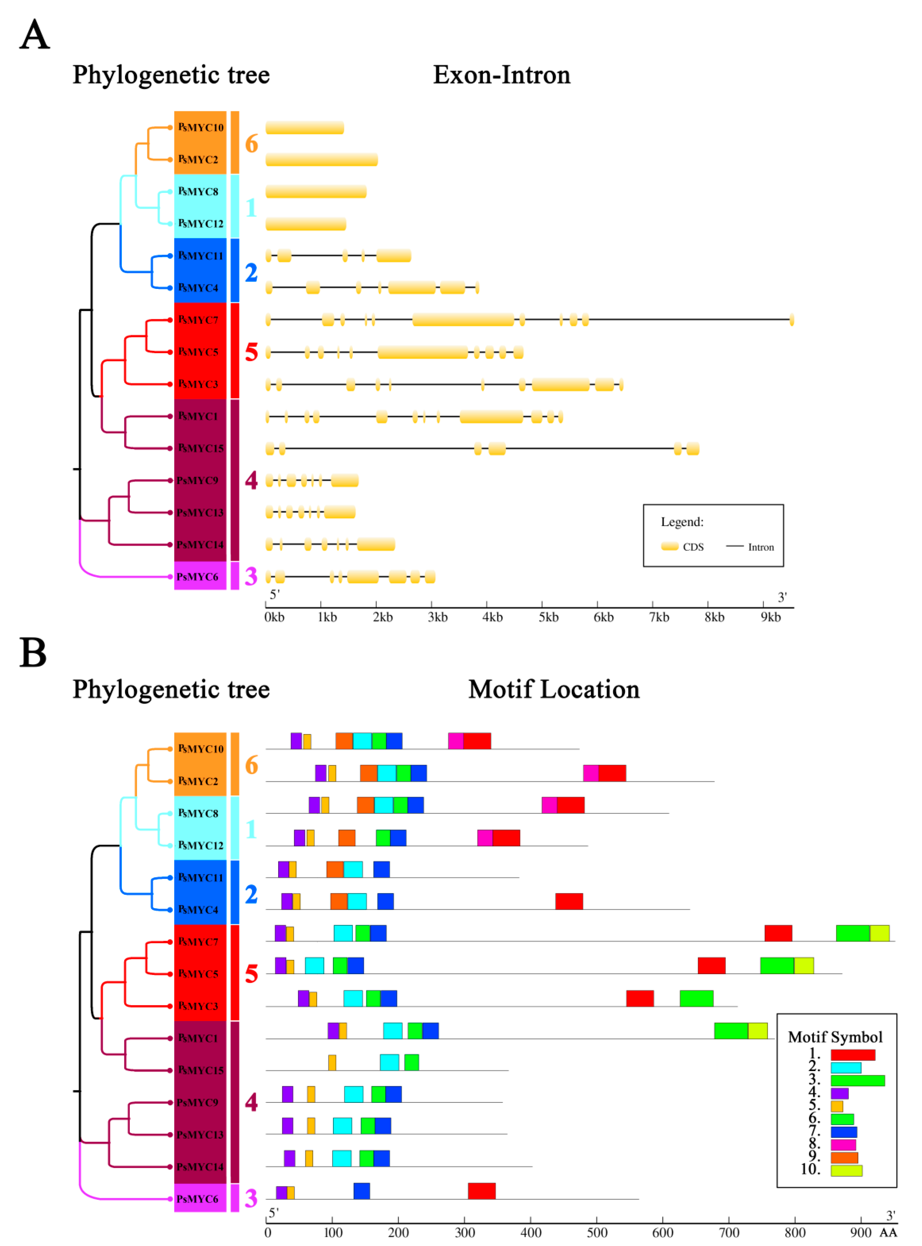
3.2. Phylogenetic Tree of PsMYCs
3.3. Gene Structures, Conserved Motifs, and Chromosomal Location Analysis of PsMYCs
3.4. Promoter Analysis of PsMYC Genes
3.5. Tissue-Specific Expression Patterns of PsMYCs
3.6. Expression Patterns of PsMYCs in the Growth and Development Process
3.7. Expression Patterns of PsMYC1/2/9/10 under Different Treatments
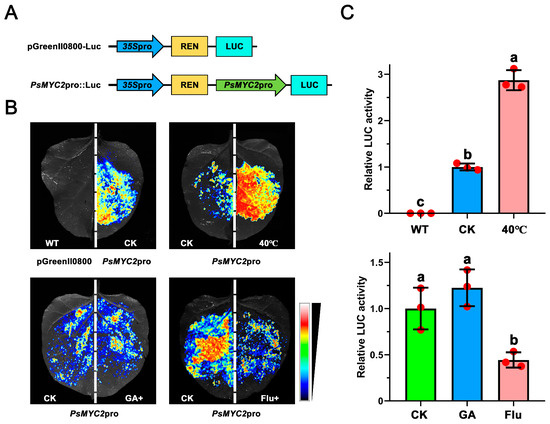
3.8. Effects of Different Treatments on the Promoter Activity of PsMYC2
3.9. The Interaction Network Prediction of PsMYCs
4. Discussion
5. Conclusions
Supplementary Materials
Author Contributions
Funding
Data Availability Statement
Acknowledgments
Conflicts of Interest
References
- Xiang, L.; Jian, D.Q.; Zhang, F.Y.; Yang, C.X.; Bai, G.; Lan, X.Z.; Chen, M.; Tang, K.X.; Liao, Z.H. The cold-induced transcription factor bHLH112 promotes artemisinin biosynthesis indirectly via ERF1 in Artemisia annua. J. Exp. Bot. 2019, 70, 4835–4848. [Google Scholar] [CrossRef]
- Xu, Y.C.; Zhang, H.M.; Zhong, Y.; Jiang, N.Y.; Zhong, X.Y.; Zhang, Q.Q.; Chai, S.; Li, H.B.; Zhang, Z.H. Comparative genomics analysis of bHLH genes in cucurbits identifies a novel gene regulating cucurbitacin biosynthesis. Hortic. Res. 2022, 9, uhac038–uhac049. [Google Scholar] [CrossRef] [PubMed]
- Lechable, M.; Tang, X.C.; Siebert, S.; Feldbacher, A.; Fernández-Quintero, M.L.; Breuker, K.; Juliano, C.E.; Liedl, K.R.; Hobmayer, B.; Hartl, M. High intrinsic oncogenic potential in the Myc-Box-Deficient Hydra Myc3 Protein. Cells 2023, 12, 1265. [Google Scholar] [CrossRef] [PubMed]
- Fernández-Calvo, P.; Chini, A.; Fernández-Barbero, G.; Chico, J.M.; Gimenez-Ibanez, S.; Geerinck, J.; Eeckhout, D.; Schweizer, F.; Godoy, M.; Franco-Zorrilla, J.M.; et al. The Arabidopsis bHLH transcription factors MYC3 and MYC4 are targets of JAZ repressors and act additively with MYC2 in the activation of jasmonate responses. Plant Cell 2011, 23, 701–715. [Google Scholar] [CrossRef]
- Peñuelas, M.; Monte, I.; Schweizer, F.; Vallat, A.; Reymond, P.; García, C.G.; Franco-Zorrilla, J.M.; Solano, R. Jasmonaterelated MYC transcription factor are functionally conserved in Marchantia polymorpha. Plant Cell 2019, 31, 2491–2509. [Google Scholar] [CrossRef]
- Khan, I.U.; Ali, A.; Zareen, S.; Khan, H.A.; Lim, C.J.; Park, J.; Pardo, J.M.; Yun, D.J. Non-expresser of PR-Genes 1 positively regulates Abscisic acid signaling in Arabidopsis thaliana. Plants 2022, 11, 815. [Google Scholar] [CrossRef]
- Liu, B.; Song, S.; Huang, H.; Wang, J.; Qi, T.; Xie, D. MYC5 is involved in Jasmonate-regulated plant growth, leaf senescence and defense responses. Plant Cell Physiol. 2017, 58, 1752–1763. [Google Scholar] [CrossRef]
- Abe, H.; Urao, T.; Ito, T.; Seki, M.; Shinozaki, K.; Yamaguchi-Shinozaki, K. Arabidopsis AtMYC2 (bHLH) and AtMYB2 (MYB) function as transcriptional activators in abscisic acid signaling. Plant Cell 2003, 15, 63–78. [Google Scholar] [CrossRef] [PubMed]
- Song, S.; Huang, H.; Gao, H.; Wang, J.J.; Wu, D.W.; Liu, X.L.; Yang, S.H.; Zhai, Q.Z.; Li, C.Y.; Qi, T.C.; et al. Interaction between MYC2 and ETHYLENE INSENSITIVE3 modulates antagonism between jasmonateand ethylene signaling in Arabidopsis. Plant Cell 2014, 26, 263–279. [Google Scholar] [CrossRef]
- Chen, S.K.; Zhao, H.Y.; Luo, T.L.; Liu, Y.; Nie, X.J.; Li, H.F. Characteristics and expression pattern of MYC genes in Triticum aestivum, Oryza sativa, and Brachypodium distachyon. Plants 2019, 8, 274. [Google Scholar] [CrossRef]
- Fu, J.Y.; Liu, L.J.; Liu, Q.; Shen, Q.Q.; Wang, C.; Yang, P.P.; Zhu, C.Y.; Wang, Q. ZmMYC2 exhibits diverse functions and enhances JA signaling in transgenic Arabidopsis. Plant Cell Rep. 2020, 39, 273–288. [Google Scholar] [CrossRef] [PubMed]
- Liu, H.C.; Zhu, K.Y.; Tan, C.; Zhang, J.Q.; Zhou, J.H.; Jin, L.; Ma, G.Y.; Zou, Q.C. Identification and characterization of PsDREB2 promoter involved in tissue-specific expression and abiotic stress response from Paeonia suffruticosa. PeerJ 2019, 7, e7052–e7075. [Google Scholar] [CrossRef] [PubMed]
- Ji, W.; Hong, E.M.; Chen, X.; Li, Z.J.; Lin, B.Y.; Xia, X.Z.; Li, T.Y.; Song, X.Z.; Jin, S.H.; Zhu, X.T. Photosynthetic and physiological responses of different peony cultivars to high temperature. Front. Plant Sci. 2022, 13, 969718–969733. [Google Scholar] [CrossRef]
- Tong, N.N.; Shu, Q.Y.; Wang, B.C.; Peng, L.P.; Liu, Z.A. Histology, physiology, and transcriptomic and metabolomic profiling reveal the developmental dynamics of annual shoots in tree peonies (Paeonia suffruticosa Andr.). Hortic. Res. 2023, 10, 152–168. [Google Scholar] [CrossRef] [PubMed]
- Zhang, X.; Li, Y.; Wang, X.M.; Peng, L.P.; Liu, Z.A.; Shu, Q.Y.; Hao, Q. Overexpression of a novel F-box protein PsFFL1 from tree peony (Paeonia suffruticosa) confers drought tolerance in tobacco. Plant Growth Regul. 2023, 101, 131–143. [Google Scholar] [CrossRef]
- Xue, J.Q.; Li, T.T.; Wang, S.L.; Xue, Y.Q.; Hu, F.R.; Zhang, X.X. Elucidation of the mechanism of reflowering in tree peony (Paeonia suffruticosa) ‘Zi Luo Lan’ by defoliation and gibberellic acid application. Plant Physiol. Biochem. 2018, 132, 571–578. [Google Scholar] [CrossRef] [PubMed]
- Zhang, Y.; Si, F.; Wang, Y.; Liu, C.Y.; Zhang, T.; Yuan, Y.C.; Gai, S.P. Application of 5-azacytidine induces DNA hypomethylation and accelerates dormancy release in buds of tree peony. Plant Physiol. Biochem. 2020, 147, 91–100. [Google Scholar] [CrossRef] [PubMed]
- Gao, X.; Yuan, Y.; Liu, Z.; Liu, C.Y.; Xin, H.; Zhang, Y.X.; Gai, S.P. Chilling and gibberellin acids hyperinduce β-1,3-glucanases to reopen transport corridor and break endodormancy in tree peony (Paeonia suffruticosa). Plant Physiol. Biochem. 2021, 167, 771–784. [Google Scholar] [CrossRef]
- Zhao, B.; Huang, Q. Research progress on peony under high temperature stress caused by climate warming. E3S Web Conf. 2021, 252, 03056. [Google Scholar] [CrossRef]
- Ma, J.; Wang, J.; Wang, Q.; Shang, L.X.; Zhao, Y.; Zhang, G.Z.; Ma, Q.Q.; Hong, S.D.; Gu, C.H. Physiological and transcriptional responses to heat stress and functional analyses of PsHSPs in tree peony (Paeonia suffruticosa). Front. Plant Sci. 2020, 13, 926900–926911. [Google Scholar] [CrossRef]
- Yuan, J.; Jiang, S.; Jian, J.; Liu, M.; Yue, Z.; Xu, J.; Li, J.; Xu, C.; Lin, L.; Jing, Y.; et al. Genomic basis of the giga-chromosomes and giga-genome of tree peony Paeonia ostii. Nat. Commun. 2022, 13, 7328–7343. [Google Scholar] [CrossRef]
- Wang, Q.; Gao, G.; Chen, X.; Liu, X.; Dong, B.; Wang, Y.; Zhong, S.; Deng, J.; Fang, Q.; Zhao, H. Genetic studies on continuous flowering in woody plant Osmanthus fragrans. Front. Plant Sci. 2022, 13, 1049479. [Google Scholar] [CrossRef]
- Liu, X.; Wang, Q.; Jiang, G.; Wan, Q.; Dong, B.; Lu, M.; Deng, J.; Zhong, S.; Wang, Y.; Khan, I.; et al. Temperature-responsive module of OfAP1 and OfLFY regulates floral transition and floral organ identity in Osmanthus fragrans. Plant Physiol. Biochem. 2023, 203, 108076. [Google Scholar] [CrossRef]
- Muiño, J.M.; Bruijn, S.D.; Pajoro, A.; Geuten, K.; Vingron, M.; Angenent, G.C.; Kaufmann, K. Evolution of DNA-binding sites of a floral master regulatory transcription ffactor. Mol. Biol. Evol. 2016, 33, 185–200. [Google Scholar] [CrossRef] [PubMed]
- Bai, J.F.; Wang, Y.; Guo, L.P.; Guo, X.M.; Guo, H.Y.; Yuan, S.H.; Duan, W.J.; Liu, Z.; Zhao, C.P.; Zhang, F.T.; et al. Genomic identification and characterization of MYC family genes in wheat (Triticum aestivum L.). BMC Genom. 2019, 20, 1032–1046. [Google Scholar] [CrossRef] [PubMed]
- Zhang, S.X.; Wu, S.H.; Chao, J.Q.; Yang, S.G.; Bao, J.; Tian, W.M. Genome-wide identification and expression analysis of MYC transcription factor family genes in Rubber Tree (Hevea brasiliensis Muell. Arg.). Forests 2022, 13, 531. [Google Scholar] [CrossRef]
- Shen, Q.; Lu, X.; Yan, T.X.; Fu, X.Q.; Lv, Z.Y.; Zhang, F.Y.; Pan, Q.F.; Wang, G.F.; Sun, X.F.; Tang, K.X. The jasmonate-responsive AaMYC2 transcription factor positively regulates artemisinin biosynthesis in Artemisia annua. New Phytol. 2016, 210, 1269–1281. [Google Scholar] [CrossRef] [PubMed]
- Sun, K.R.; Xue, Y.Q.; Prijic, Z.; Wang, S.L.; Markovic, T.; Tian, C.H.; Wang, Y.Y.; Xue, J.Q.; Zhang, X.X. DNA demethylation induces tree peony flowering with a low deformity rate compared to Gibberellin by inducing PsFT expression under forcing culture conditions. Int. J. Mol. Sci. 2022, 23, 6632. [Google Scholar] [CrossRef] [PubMed]
- Guan, Y.; Xue, J.Q.; Xue, Y.Q.; Yang, R.W.; Wang, S.L.; Zhang, X.X. Effect of exogenous GA3 on flowering quality, endogenous hormones, and hormone- and flowering-associated gene expression in forcing-cultured tree peony (Paeonia suffruticosa). J. Integr. Agric. 2019, 18, 1295–1311. [Google Scholar] [CrossRef]
- Liu, N.; Avramova, Z. Molecular mechanism of the priming by jasmonic acid of specific dehydration stress response genes in Arabidopsis. Epigenet. Chromatin 2016, 9, 8–30. [Google Scholar] [CrossRef]
- Li, L.; Zhang, H.; Chai, X.; Lv, J.; Hu, L.; Wang, J.; Li, Z.; Yu, J.; Liu, Z. Genome-wide identification and expression analysis of the MYC transcription factor family and its response to sulfur stress in cabbage (Brassica oleracea L.). Gene 2021, 814, 146116. [Google Scholar] [CrossRef] [PubMed]
- Bao, S.J.; Hua, C.M.; Shen, L.S.; Yu, H. New insights into gibberellin signaling in regulating flowering in Arabidopsis. J. Integr. Plant Biol. 2020, 62, 118–131. [Google Scholar] [CrossRef]
- Hou, X.L.; Lee, C.Y.L.; Xia, K.F.; Yan, Y.Y.; Yu, H. DELLAs modulate Jasmonate signaling via competitive binding to JAZs. Dev. Cell 2010, 19, 884–894. [Google Scholar] [CrossRef] [PubMed]
- Hong, G.J.; Xue, X.Y.; Mao, Y.B.; Wang, L.J.; Chen, X.Y. Arabidopsis MYC2 interacts with DELLA proteins in regulating sesquiterpene synthase gene expression. Plant Cell 2012, 24, 2635–2648. [Google Scholar] [CrossRef] [PubMed]
- Bao, S.J.; Hua, C.M.; Huang, G.Q.; Cheng, P.; Gong, X.M.; Shen, L.S.; Yu, H. Molecular Basis of Natural Variation in Photoperiodic Flowering Responses. Dev. Cell 2019, 50, 90–101. [Google Scholar] [CrossRef]
- Chini, A.; Boter, M.; Solano, R. Plant oxylipins: COI1/JAZs/MYC2 as the core jasmonic acid-signalling module. FEBS J. 2009, 276, 4682–4692. [Google Scholar] [CrossRef]
- Zhang, T.; Liu, R.; Zheng, J.; Wang, Z.; Gao, T.; Qin, M.; Hu, X.; Wang, Y.; Yang, S.; Li, T. Insights into glucosinolate accumulation and metabolic pathways in Isatis indigotica Fort. BMC Plant Biol. 2022, 22, 78–97. [Google Scholar] [CrossRef]
- Sun, F.; Chen, Z.; Zhang, Q.; Wan, Y.; Hu, R.; Shen, S.; Chen, S.; Yin, N.; Tang, Y.; Liang, Y.; et al. Genome-Wide Identification of the TIFY Gene Family in Brassiceae and its potential association with heavy metal stress in rapeseed. Plants 2022, 11, 667. [Google Scholar] [CrossRef]
- Ye, L.; Cao, L.; Zhao, X.; Guo, X.; Ye, K.; Jiao, S.; Wang, Y.; He, X.; Dong, C.; Hu, B.; et al. Investigation of the JASMONATE ZIM-DOMAIN gene family reveals the canonical JA-signaling pathway in Pineapple. Biology 2022, 11, 445. [Google Scholar] [CrossRef]









Disclaimer/Publisher’s Note: The statements, opinions and data contained in all publications are solely those of the individual author(s) and contributor(s) and not of MDPI and/or the editor(s). MDPI and/or the editor(s) disclaim responsibility for any injury to people or property resulting from any ideas, methods, instructions or products referred to in the content. |
© 2024 by the authors. Licensee MDPI, Basel, Switzerland. This article is an open access article distributed under the terms and conditions of the Creative Commons Attribution (CC BY) license (https://creativecommons.org/licenses/by/4.0/).
Share and Cite
Wang, Q.; Li, B.; Qiu, Z.; Lu, Z.; Hang, Z.; Wu, F.; Chen, X.; Zhu, X. Genome-Wide Identification of MYC Transcription Factors and Their Potential Functions in the Growth and Development Regulation of Tree Peony (Paeonia suffruticosa). Plants 2024, 13, 437. https://doi.org/10.3390/plants13030437
Wang Q, Li B, Qiu Z, Lu Z, Hang Z, Wu F, Chen X, Zhu X. Genome-Wide Identification of MYC Transcription Factors and Their Potential Functions in the Growth and Development Regulation of Tree Peony (Paeonia suffruticosa). Plants. 2024; 13(3):437. https://doi.org/10.3390/plants13030437
Chicago/Turabian StyleWang, Qianqian, Bole Li, Zefeng Qiu, Zeyun Lu, Ziying Hang, Fan Wu, Xia Chen, and Xiangtao Zhu. 2024. "Genome-Wide Identification of MYC Transcription Factors and Their Potential Functions in the Growth and Development Regulation of Tree Peony (Paeonia suffruticosa)" Plants 13, no. 3: 437. https://doi.org/10.3390/plants13030437
APA StyleWang, Q., Li, B., Qiu, Z., Lu, Z., Hang, Z., Wu, F., Chen, X., & Zhu, X. (2024). Genome-Wide Identification of MYC Transcription Factors and Their Potential Functions in the Growth and Development Regulation of Tree Peony (Paeonia suffruticosa). Plants, 13(3), 437. https://doi.org/10.3390/plants13030437

