Pseudoplagiostoma Causing Leaf Spot Disease in Key Tropical Fruit Crops in Thailand
Abstract
1. Introduction
2. Results
2.1. Field Survey and Sample Collection
2.1.1. Foliar Disease on Perse Americana
2.1.2. Foliar Disease on Mangifera Indica
2.2. Identification of the Fungi Associated with Symptoms
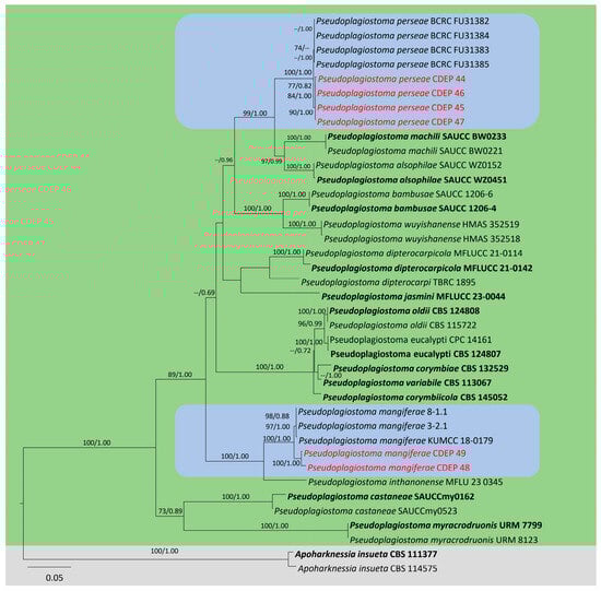
2.2.1. Phylogenetic Analysis
2.2.2. Taxonomy
2.3. Pathogenicity Test
2.3.1. Pathogenicity of Pseudoplagiostoma perseae to Persea americana
2.3.2. Pathogenicity of Pseudoplagiostoma mangiferae to Mangifera indica
2.3.3. Cross Inoculation for the Host Specificity
2.4. Chemical Control of Pseudoplagiostoma mangiferae and Pseudoplagiostoma perseae
3. Discussion
4. Materials and Methods
4.1. Sample Collection and Fungal Isolation
4.2. Fungal Identification
4.2.1. Morphological Studies
4.2.2. DNA Extraction, PCR Amplification and Sequencing
4.2.3. Phylogenetic Analysis
4.3. Pathogenicity Test and Cross Inoculation for the Host Specificity
4.4. Fungicide Sensitivity Testing
Author Contributions
Funding
Data Availability Statement
Acknowledgments
Conflicts of Interest
References
- Srimanee, Y.; Routray, J.K. The Fruit and Vegetable Marketing Chains in Thailand: Policy Impacts and Implications. Int. J. Retail. Distrib. Manag. 2012, 40, 656–675. [Google Scholar] [CrossRef]
- Panyadee, P.; Wangpakapattanawong, P.; Inta, A.; Balslev, H. Very High Food Plant Diversity among Ethnic Groups in Northern Thailand. Diversity 2023, 15, 120. [Google Scholar] [CrossRef]
- Salazar-López, N.J.; Domínguez-Avila, J.A.; Yahia, E.M.; Belmonte-Herrera, B.H.; Wall-Medrano, A.; Montalvo-González, E.; González-Aguilar, G.A. Avocado Fruit and By-Products as Potential Sources of Bioactive Compounds. Food Res. Int. 2020, 138, 109774. [Google Scholar] [CrossRef]
- Araújo, R.G.; Rodriguez-Jasso, R.M.; Ruiz, H.A.; Pintado, M.M.E.; Aguilar, C.N. Avocado By-Products: Nutritional and Functional Properties. Trends Food Sci. Technol. 2018, 80, 51–60. [Google Scholar] [CrossRef]
- Afzal, M.; Akhtar, A.; Bukhari, R.A.; Hasan, S.Z.U.; Syed, H. A review on avocado fruit: Description, morphological characteristics, composition, nutritional benefits and propagation technique. Plant Cell Biotechnol. Mol. Biol. 2022, 23, 32–41. [Google Scholar] [CrossRef]
- Ganogpichayagrai, A.; Rungsihirunrat, K.; Palanuvej, C.; Ruangrungsi, N. Characterization of Mangifera Indica Cultivars in Thailand Based on Macroscopic, Microscopic, and Genetic Characters. J. Adv. Pharm. Technol. Res. 2016, 7, 127. [Google Scholar] [CrossRef]
- Pirapak, W.; Karunarathna, A.; Samarakoon, M.C.; Haituk, S.; Withee, P.; Karunarathna, S.C.; Cheewangkoon, R. Impact of Parvodontia Austrosinensis on Lansium Domesticum in Northern Thailand. N. Z. J. Bot. 2024, 62, 1–11. [Google Scholar] [CrossRef]
- Withee, P.; Haituk, S.; Senwanna, C.; Karunarathna, A.; Tamakaew, N.; Pakdeeniti, P.; Suwannarach, N.; Kumla, J.; Suttiprapan, P.; Taylor, P.W.J.; et al. Identification and Pathogenicity of Paramyrothecium Species Associated with Leaf Spot Disease in Northern Thailand. Plants 2022, 11, 1445. [Google Scholar] [CrossRef]
- Mu, T.; Lin, Y.; Keyhani, N.O.; Pu, H.; Lv, Z.; Lan, C.; Xiong, J.; Chen, X.; Zhan, X.; Zhao, Z.; et al. Phylogenetic and Morphological Evidence for Three New Species of Diaporthales (Ascomycota) from Fujian Province, China. JoF 2024, 10, 383. [Google Scholar] [CrossRef]
- Cheewangkoon, R.; Groenewald, J.Z.; Verkley, G.J.M.; Hyde, K.D.; Wingfield, M.J.; Gryzenhout, M.; Summerell, B.A.; Denman, S.; Toanun, C.; Crous, P.W. Re-Evaluation of Cryptosporiopsis Eucalypti and Cryptosporiopsis-like Species Occurring on Eucalyptus Leaves. Fungal Divers. 2010, 44, 89–105. [Google Scholar] [CrossRef]
- Index Fungorum. Available online: https://www.indexfungorum.org/names/Names.asp (accessed on 20 August 2024).
- Mu, T.-C.; Zhang, Z.-X.; Liu, R.-Y.; Li, Z.; Zhang, X.-G.; Xia, J.-W. Morphological and Molecular Identification of Pseudoplagiostoma castaneae Sp. Nov. (Pseudoplagiostomataceae, Diaporthales) in Shandong Province, China. Nova Hedwig. 2022, 114, 171–180. [Google Scholar] [CrossRef]
- Zhang, Z.; Liu, X.; Tao, M.; Liu, X.; Xia, J.; Zhang, X.; Meng, Z. Taxonomy, Phylogeny, Divergence Time Estimation, and Biogeography of the Family Pseudoplagiostomataceae (Ascomycota, Diaporthales). JoF 2023, 9, 82. [Google Scholar] [CrossRef]
- Suwannarach, N.; Kumla, J.; Lumyong, S. Pseudoplagiostoma dipterocarpi sp. Nov., a New Endophytic Fungus from Thailand. Mycoscience 2016, 57, 118–122. [Google Scholar] [CrossRef]
- Bezerra, J.D.P.; Pádua, A.P.S.L.; Oliveira, T.G.L.; Paiva, L.M.; Guarnaccia, V.; Fan, X.; Souza-Motta, C.M. Pseudoplagiostoma myracrodruonis (Pseudoplagiostomataceae, Diaporthales): A New Endophytic Species from Brazil. Mycol. Prog. 2019, 18, 1329–1339. [Google Scholar] [CrossRef]
- Zhou, Z.-Y.; Tsao, W.-C.; Chung, W.-H.; Wang, C.-L. First Report of Mango Leaf Blotch Caused by Pseudoplagiostoma mangiferae in Taiwan. Plant Dis. 2022, 106, 2749. [Google Scholar] [CrossRef]
- Tleuova, A.B.; Wielogorska, E.; Talluri, V.S.S.L.P.; Štěpánek, F.; Elliott, C.T.; Grigoriev, D.O. Recent Advances and Remaining Barriers to Producing Novel Formulations of Fungicides for Safe and Sustainable Agriculture. J. Control. Release 2020, 326, 468–481. [Google Scholar] [CrossRef] [PubMed]
- Crous, P.W.; Summerell, B.A.; Shivas, R.G.; Burgess, T.I.; Decock, C.A.; Dreyer, L.L.; Granke, L.L.; Guest, D.I.; Hardy, G.E.S.J.; Hausbeck, M.K.; et al. Fungal Planet Description Sheets: 107–127. Persoonia 2012, 28, 138–182. [Google Scholar] [CrossRef]
- Crous, P.W.; Luangsa-ard, J.J.; Wingfield, M.J.; Carnegie, A.J.; Hernández-Restrepo, M.; Lombard, L.; Roux, J.; Barreto, R.W.; Baseia, I.G.; Cano-Lira, J.F.; et al. Fungal Planet Description Sheets: 785–867. Persoonia 2018, 41, 238–417. [Google Scholar] [CrossRef]
- Tang, X.; Jayawardena, R.S.; Stephenson, S.L.; Kang, J.-C. A New Species Pseudoplagiostoma dipterocarpicola (Pseudoplagiostomataceae, Diaporthales) Found in Northern Thailand on Members of the Dipterocarpaceae. Phytotaxa 2022, 543, 233–243. [Google Scholar] [CrossRef]
- Phookamsak, R.; Hyde, K.D.; Jeewon, R.; Bhat, D.J.; Jones, E.B.G.; Maharachchikumbura, S.S.N.; Raspé, O.; Karunarathna, S.C.; Wanasinghe, D.N.; Hongsanan, S.; et al. Fungal Diversity Notes 929–1035: Taxonomic and Phylogenetic Contributions on Genera and Species of Fungi. Fungal Divers. 2019, 95, 1–273. [Google Scholar] [CrossRef]
- Wu, C.; Chen, J.L.; Tzean, S.S.; Ni, H.F. Pseudoplagiostoma perseae sp. Nov. Causes Leaf Spot Disease on Avocado Leaves in Taiwan. Eur. J. Plant Pathol. 2024, 170, 617–629. [Google Scholar] [CrossRef]
- Gomdola, D.; McKenzie, E.H.C.; Hyde, K.D.; Bundhun, D.; Jayawardena, R.S. Appressoria-Producing Sordariomycetes Taxa Associated with Jasminum Species. Pathogens 2023, 12, 1407. [Google Scholar] [CrossRef] [PubMed]
- Silva, V.S.H.; Perera, R.H.; Farias, A.R.G.D. Addition to Pseudoplagiostomataceae: Pseudoplagiostoma inthanonense sp. Nov. from Doi Inthanon National Park, Northern Thailand. Phytotaxa 2023, 625, 66–76. [Google Scholar] [CrossRef]
- Haituk, S.; Suwannarach, N.; Hongsanan, S.; Senwanna, C.; Cheewangkoon, R. New Epiphytic Sooty Molds: Alloscorias Syngonii (Readerielliopsidaceae) from Thailand. Phytotaxa 2021, 507, 271–282. [Google Scholar] [CrossRef]
- White, T.J.; Bruns, T.; Lee, S.; Taylor, J. Amplification and Direct Sequencing of Fungal Ribosomal RNA Genes for Phylogenetics. In PCR Protocols; Elsevier: Amsterdam, The Netherlands, 1990; pp. 315–322. ISBN 978-0-12-372180-8. [Google Scholar]
- Vilgalys, R.; Hester, M. Rapid Genetic Identification and Mapping of Enzymatically Amplified Ribosomal DNA from Several Cryptococcus Species. J. Bacteriol. 1990, 172, 4238–4246. [Google Scholar] [CrossRef]
- Liu, Y.J.; Whelen, S.; Hall, B.D. Phylogenetic Relationships among Ascomycetes: Evidence from an RNA Polymerse II Subunit. Mol. Biol. Evol. 1999, 16, 1799–1808. [Google Scholar] [CrossRef]
- Carbone, I.; Kohn, L.M. A Method for Designing Primer Sets for Speciation Studies in Filamentous Ascomycetes. Mycologia 1999, 91, 553–556. [Google Scholar] [CrossRef]
- Glass, N.L.; Donaldson, G.C. Development of Primer Sets Designed for Use with the PCR to Amplify Conserved Genes from Filamentous Ascomycetes. Appl. Env. Microbiol. 1995, 61, 1323–1330. [Google Scholar] [CrossRef]
- Katoh, K.; Rozewicki, J.; Yamada, K.D. MAFFT Online Service: Multiple Sequence Alignment, Interactive Sequence Choice and Visualization. Brief. Bioinform. 2019, 20, 1160–1166. [Google Scholar] [CrossRef]
- Kumar, S.; Stecher, G.; Tamura, K. MEGA7: Molecular Evolutionary Genetics Analysis Version 7.0 for Bigger Datasets. Mol. Biol. Evol. 2016, 33, 1870–1874. [Google Scholar] [CrossRef]
- Glez-Peña, D.; Reboiro-Jato, M.; Maia, P.; Rocha, M.; Díaz, F.; Fdez-Riverola, F. AIBench: A Rapid Application Development Framework for Translational Research in Biomedicine. Comput. Methods Programs Biomed. 2010, 98, 191–203. [Google Scholar] [CrossRef] [PubMed]
- Miller, M.A.; Pfeiffer, W.; Schwartz, T. Creating the CIPRES Science Gateway for Inference of Large Phylogenetic Trees. In Proceedings of the 2010 Gateway Computing Environments Workshop (GCE), New Orleans, LA, USA, 14 November 2010; pp. 1–8. [Google Scholar]
- Stamatakis, A. RAxML Version 8: A Tool for Phylogenetic Analysis and Post-Analysis of Large Phylogenies. Bioinformatics 2014, 30, 1312–1313. [Google Scholar] [CrossRef]
- Stamatakis, A.; Hoover, P.; Rougemont, J. A Rapid Bootstrap Algorithm for the RAxML Web Servers. Syst. Biol. 2008, 57, 758–771. [Google Scholar] [CrossRef] [PubMed]
- Rannala, B.; Yang, Z. Probability Distribution of Molecular Evolutionary Trees: A New Method of Phylogenetic Inference. J. Mol. Evol. 1996, 43, 304–311. [Google Scholar] [CrossRef]
- Zhaxybayeva, O.; Gogarten, J.P. Bootstrap, Bayesian Probability and Maximum Likelihood Mapping: Exploring New Tools for Comparative Genome Analyses. BMC Genom. 2002, 3, 4. [Google Scholar] [CrossRef] [PubMed]
- Huelsenbeck, J.P.; Ronquist, F. MRBAYES: Bayesian Inference of Phylogenetic Trees. Bioinformatics 2001, 17, 754–755. [Google Scholar] [CrossRef]



| Species | Host | Family | Life Mode | Reference | 
|---|---|---|---|---|
| Pseudoplagiostoma alsophilae | Alsophila spinulosa | Cyatheaceae | pathogenic | [13] | 
| P. bambusae | Bambusoideae sp. | Poaceae | pathogenic | [13] | 
| P. castaneae | Castanea mollissima | Fagaceae | Saprobic | [12] | 
| P. corymbiae | Corymbia sp. | Myrtaceae | pathogenic | [18] | 
| P. corymbiicola | Corymbia citriodora | Myrtaceae | pathogenic | [19] | 
| P. dipterocarpi | Dipterocarpus tuberculatus | Dipterocarpaceae | endophytic | [14] | 
| P. dipterocarpicola | Dipterocarpus sp. | Dipterocarpaceae | Saprobic | [20] | 
| P. eucalypti | Eucalyptus camaldulensis | Myrtaceae | pathogenic | [10] | 
| E. urophylla | Myrtaceae | pathogenic | [10] | |
| P. mangiferae | Mangifera sp. | Anacardiaceae | pathogenic | [16,21] | 
| P. myracrodruonis | Astronium urundeuva | Anacardiaceae | endophytic | [15] | 
| P. machili | Machilus nanmu | Lauraceae | pathogenic | [13] | 
| P. oldii | Eucalyptus camaldulensis | Myrtaceae | pathogenic | [10] | 
| P. Perseae | Persea americana | Lauraceae | pathogenic | [22] | 
| P. variabile | Eucalyptus globulus | Myrtaceae | pathogenic | [10] | 
| P. jasmini | Jasminum grandiflorum | Oleaceae | pathogenic | [23] | 
| P. inthanonense | Litter of unidentified host | - | Saprobic | [24] | 
| P. wuyishanense | Dead branches of unidentified host | - | Saprobic | [9] | 
| Loci | Primer | PCR Cycle | PCR Cycle | Reference | 
|---|---|---|---|---|
| ITS | ITS5 ITS4 | GGA AGT AAA AGT CGT AAC AAG G TCC TCC GCT TAT TGA TAT GC | (95 °C: 30 s, 55 °C: 30 s, 72 °C: 1 min) × 35 cycles | [26] | 
| LSU | LROR LR5 | GTA CCC GCT GAA CTT AAG C TCC TGA GGG AAA CTT CG | (95 °C: 30 s, 52 °C: 30 s, 72 °C: 1 min) × 35 cycles | [27] | 
| tef1α | EF1-728F EF-2 | CAT CGA GAA GTT CGA GAA GG GGA RGT ACC AGT SAT CAT GTT | (95 °C: 30 s, 48 °C: 30 s, 72 °C: 1 min) × 35 cycles | [28] | 
| tub2 | Bt-2a Bt-2b | GGT AAC CAA ATC GGT GCT GCT TTC ACC CTC AGT GTA GTG ACC CTT GGC | (95 °C: 30 s, 53 °C: 30 s, 72 °C: 1 min) × 35 cycles | [29] | 
| Fungal Species | Voucher | GenBank Accession | |||
|---|---|---|---|---|---|
| ITS | LSU | tef1α | tub2 | ||
| Apoharknessia insueta | CBS 111377 * | JQ706083 | AY720814 | MN271820 | MG934506 | 
| A. insueta | CBS 114575 | MN172402 | MN172370 | MN271821 | - | 
| Pseudoplagiostoma alsophilae | SAUCC WZ0451 * | OP810625 | OP810631 | OP828580 | OP828586 | 
| P. alsophilae | SAUCC WZ0152 | OP810626 | OP810632 | OP828581 | OP828587 | 
| P. bambusae | SAUCC 1206-4 * | OP810629 | OP810635 | OP828584 | OP828590 | 
| P. bambusae | SAUCC 1206-6 | OP810630 | OP810636 | OP828585 | OP828591 | 
| P. castaneae | SAUCCmy0162 * | MZ156982 | MZ156985 | MZ220321 | MZ220325 | 
| P. castaneae | SAUCCmy0523 | MZ156983 | MZ156986 | MZ220322 | MZ220326 | 
| P. corymbiae | CBS 132529 * | JX069861 | JX069845 | - | - | 
| P. corymbiicola | CBS 145052 * | MK047425 | MK047476 | MK047558 | MK047577 | 
| P. dipterocarpi | TBRC 1895 * | KR994682 | KR994683 | - | - | 
| P. dipterocarpicola | MFLUCC 21-0142 * | OM228844 | OM228842 | OM219629 | OM219638 | 
| P. dipterocarpicola | MFLUCC 21-0114 | OM228843 | OM228841 | OM219628 | OM219637 | 
| P. eucalypti | CPC 14161 | GU973510 | GU973604 | GU973540 | GU973573 | 
| P. eucalypti | CBS 124807 * | GU973512 | GU973606 | GU973542 | GU973575 | 
| P. mangiferae | KUMCC 18-0179 * | MK084824 | MK084825 | MK084822 | MK084823 | 
| P. mangiferae | 3-2.1 | MN818662 | MN876852 | - | MW415924 | 
| P. mangiferae | 8-1.1 | MN818665 | MN876855 | - | MW415927 | 
| P. mangiferae | CDEP-48 | PQ289155 | PQ287499 | PQ559729 | PQ559735 | 
| P. mangiferae | CDEP-49 | PQ289156 | PQ287500 | PQ559730 | PQ559736 | 
| P. myracrodruonis | URM 7799 * | MG870421 | MK982151 | MK982557 | MN019566 | 
| P. myracrodruonis | URM 8123 | MK982150 | MK982152 | MK982558 | MN019567 | 
| P. machili | SAUCC BW0233 * | OP810627 | OP810633 | OP828582 | OP828588 | 
| P. machili | SAUCC BW0221 | OP810628 | OP810634 | OP828583 | OP828589 | 
| P. oldii | CBS 115722 | GU973535 | GU973610 | GU973565 | GU993864 | 
| P. oldii | CBS 124808 * | GU973534 | GU973609 | GU973564 | GU993862 | 
| P. perseae | BCRC FU31382 | MT233353 | MT233367 | - | MT251137 | 
| P. perseae | BCRC FU31383 | MT233354 | MT233368 | - | MT251138 | 
| P. perseae | BCRC FU31384 | MT233355 | MT233369 | - | MT251139 | 
| P. perseae | BCRC FU31385 | MT233356 | MT233370 | - | MT251140 | 
| P. perseae | CDEP-44 | PQ289157 | PQ287501 | PQ559731 | PQ559737 | 
| P. perseae | CDEP-45 | PQ289158 | PQ287502 | PQ559732 | PQ559738 | 
| P. perseae | CDEP-46 | PQ289159 | PQ287503 | PQ559733 | PQ559739 | 
| P. perseae | CDEP-47 | PQ289160 | PQ287504 | PQ559734 | PQ559740 | 
| P. variabile | CBS 113067 * | GU973536 | GU973611 | GU973566 | GU993863 | 
| P. jasmini | MFLUCC 23-0044 * | OQ786078 | OQ786079 | OQ850145 | OQ850148 | 
| P. inthanonense | MFLUCC 23-0262 * | OR606510 | OR633320 | OR650831 | OR611920 | 
| P. wuyishanense | HMAS 352519 | PP658313 | - | - | PP665724 | 
| P. wuyishanense | HMAS 352518 | PP658312 | - | - | PP665723 | 
| Disclaimer/Publisher’s Note: The statements, opinions and data contained in all publications are solely those of the individual author(s) and contributor(s) and not of MDPI and/or the editor(s). MDPI and/or the editor(s) disclaim responsibility for any injury to people or property resulting from any ideas, methods, instructions or products referred to in the content. | 
© 2024 by the authors. Licensee MDPI, Basel, Switzerland. This article is an open access article distributed under the terms and conditions of the Creative Commons Attribution (CC BY) license (https://creativecommons.org/licenses/by/4.0/).
Share and Cite
Haituk, S.; Karunarathna, A.; Wongwan, T.; Promthep, T.; Sittihan, S.; Ariyawansa, H.A.; Nakashima, C.; Cheewangkoon, R. Pseudoplagiostoma Causing Leaf Spot Disease in Key Tropical Fruit Crops in Thailand. Plants 2024, 13, 3379. https://doi.org/10.3390/plants13233379
Haituk S, Karunarathna A, Wongwan T, Promthep T, Sittihan S, Ariyawansa HA, Nakashima C, Cheewangkoon R. Pseudoplagiostoma Causing Leaf Spot Disease in Key Tropical Fruit Crops in Thailand. Plants. 2024; 13(23):3379. https://doi.org/10.3390/plants13233379
Chicago/Turabian StyleHaituk, Sukanya, Anuruddha Karunarathna, Thitima Wongwan, Tipprapa Promthep, Sirikanlaya Sittihan, Hiran A. Ariyawansa, Chiharu Nakashima, and Ratchadawan Cheewangkoon. 2024. "Pseudoplagiostoma Causing Leaf Spot Disease in Key Tropical Fruit Crops in Thailand" Plants 13, no. 23: 3379. https://doi.org/10.3390/plants13233379
APA StyleHaituk, S., Karunarathna, A., Wongwan, T., Promthep, T., Sittihan, S., Ariyawansa, H. A., Nakashima, C., & Cheewangkoon, R. (2024). Pseudoplagiostoma Causing Leaf Spot Disease in Key Tropical Fruit Crops in Thailand. Plants, 13(23), 3379. https://doi.org/10.3390/plants13233379
 
         
                                                


 
       