Spatio-Temporal Dynamics of Lettuce Metabolome: A Framework for Targeted Nutritional Quality Improvement
Abstract
1. Introduction
2. Materials and Methods
2.1. Plant Field Cultivation
2.2. Experiment 1: Spatio-Temporal Dynamics
2.3. Experiment 2: Accession Diversity and Metabolites Heritability
2.4. Sample Processing and Metabolomic Analysis
2.5. Statistical Analyses and Graphs Plotting
3. Results and Discussion
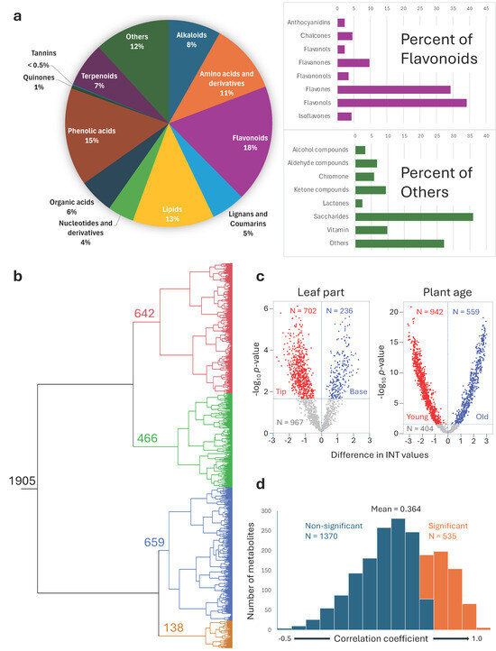
3.1. Metabolite Profiles and Accumulation Patterns
3.2. Spatio-Temporal Distribution of Metabolites
3.3. Proximodistal Distribution of Metabolites
3.4. Plant Age-Related Differences
3.5. A Framework for Targeted Nutritional Quality Improvement
- Determining optimal harvest time. Table S1 highlights how metabolite levels change across maturity stages, from M1 (baby leaf stage) to M5 (bolting). For example, flavonoids like flavonols and chalcones peak during early stages (M1 or M2), while saccharides and certain vitamins are more abundant at commercial maturity (M4). Vitamin B1 (thiamine) levels, for instance, are over four times higher at SM09B market maturity compared to the baby leaf stage, a trend confirmed across 45 accessions. Conversely, vitamins like dehydroascorbic acid are more abundant in younger leaves. Such data allow growers to optimize harvest timing for maximum nutritional content and breeders to develop cultivars suited to specific production systems or market demands.
- Evaluating genetic diversity and metabolite patterns. Table S1 also incorporates metabolite profiles from 45 accessions at both the M1 and M4 stages. This allows breeders to compare metabolic trends across diverse genetic backgrounds, identifying accessions that exhibit superior levels of specific metabolites at key developmental stages. Such comparisons can guide the selection of parental lines for breeding programs aimed at enhancing nutritional quality.
- Assessing the impact of head closure: The formation of tightly closed heads during the M4 stage profoundly affects metabolite content due to reduced light exposure. Light-sensitive compounds like flavonoids, riboflavin (B2), and retinol (A1) decrease, while others, such as thiamine (B1) and pyridoxine (B6), increase. Table S1 can help breeders evaluate the effects of head closure on specific metabolites and adjust breeding strategies, such as selecting less compact heads to retain higher levels of light-sensitive compounds.
- Developing breeding priorities: The spatial variation in metabolite distribution, such as the proximodistal gradients of flavonoids, terpenoids, and saccharides, is another critical resource in Table S1. Breeders can use this information to prioritize traits that align with nutritional or market demands, focusing on genotypes with enhanced metabolite levels in edible portions of the plant.
Supplementary Materials
Funding
Data Availability Statement
Acknowledgments
Conflicts of Interest
Glossary
References
- Kim, M.J.; Moon, Y.; Tou, J.C.; Mou, B.; Waterland, N.L. Nutritional value, bioactive compounds and health benefits of lettuce (Lactuca sativa L.). J. Food Compos. Anal. 2016, 49, 19–34. [Google Scholar] [CrossRef]
- Yang, X.; Gil, M.I.; Yang, Q.; Tomás-Barberán, F.A. Bioactive compounds in lettuce: Highlighting the benefits to human health and impacts of preharvest and postharvest practices. Compr. Rev. Food Sci. Food Saf. 2022, 21, 4–45. [Google Scholar] [CrossRef] [PubMed]
- Kim, Y.; Je, Y. Flavonoid intake and mortality from cardiovascular disease and all causes: A meta-analysis of prospective cohort studies. Clin. Nutr. ESPEN 2017, 20, 68–77. [Google Scholar] [CrossRef] [PubMed]
- Zhan, J.; Liu, Y.-J.; Cai, L.-B.; Xu, F.-R.; Xie, T.; He, Q.-Q. Fruit and vegetable consumption and risk of cardiovascular disease: A meta-analysis of prospective cohort studies. Crit. Rev. Food Sci. Nutr. 2017, 57, 1650–1663. [Google Scholar] [CrossRef] [PubMed]
- Hertog, M.G.L.; Feskens, E.J.M.; Kromhout, D.; Hollman, P.C.H.; Katan, M.B. Dietary antioxidant flavonoids and risk of coronary heart disease: The Zutphen Elderly Study. Lancet 1993, 342, 1007–1011. [Google Scholar] [CrossRef] [PubMed]
- Jan, A.T.; Kamli, M.R.; Murtaza, I.; Singh, J.B.; Ali, A.; Haq, Q.M.R. Dietary flavonoid quercetin and associated health benefits—An overview. Food Rev. Int. 2010, 26, 302–317. [Google Scholar] [CrossRef]
- Mou, B. Nutrient content of lettuce and its improvement. Curr. Nutr. Food Sci. 2009, 5, 242–248. [Google Scholar] [CrossRef]
- Cho, E.; Gurdon, C.; Zhao, R.; Peng, H.; Poulev, A.; Raskin, I.; Simko, I. Phytochemical and agronomic characterization of high-flavonoid lettuce lines grown under field conditions. Plants 2023, 12, 3467. [Google Scholar] [CrossRef]
- Ferreres, F.; Gil, M.I.; Castañer, M.; Tomás-Barberán, F.A. Phenolic metabolites in red pigmented lettuce (Lactuca sativa). Changes with minimal processing and cold storage. J. Agric. Food Chem. 1997, 45, 4249–4254. [Google Scholar] [CrossRef]
- Llorach, R.; Martínez-Sánchez, A.; Tomás-Barberán, F.A.; Gil, M.I.; Ferreres, F. Characterisation of polyphenols and antioxidant properties of five lettuce varieties and escarole. Food Chem. 2008, 108, 1028–1038. [Google Scholar] [CrossRef]
- Simko, I. Genetic variation and relationship among content of vitamins, pigments, and sugars in baby leaf lettuce. Food Sci. Nutr. 2019, 7, 3317–3326. [Google Scholar] [CrossRef] [PubMed]
- Zhang, W.; Alseekh, S.; Zhu, X.; Zhang, Q.; Fernie, A.R.; Kuang, H.; Wen, W. Dissection of the domestication-shaped genetic architecture of lettuce primary metabolism. Plant J. 2020, 104, 613–630. [Google Scholar] [CrossRef]
- van Treuren, R.; van Eekelen, H.D.L.M.; Wehrens, R.; de Vos, R.C.H. Metabolite variation in the lettuce gene pool: Towards healthier crop varieties and food. Metabolomics 2018, 14, 146. [Google Scholar] [CrossRef]
- Liu, Z.; Sun, J.; Teng, Z.; Luo, Y.; Yu, L.; Simko, I.; Chen, P. Identification of marker compounds for predicting browning of fresh-cut lettuce using untargeted UHPLC-HRMS metabolomics. Postharvest Biol. Technol. 2021, 180, 111626. [Google Scholar] [CrossRef]
- Simko, I.; Hayes, R.J.; Subbarao, K.V.; Sideman, R.G. SM09A and SM09B: Romaine lettuce breeding lines resistant to dieback and with improved shelf life. HortScience 2010, 45, 670–672. [Google Scholar] [CrossRef]
- Chen, W.; Gong, L.; Guo, Z.; Wang, W.; Zhang, H.; Liu, X.; Yu, S.; Xiong, L.; Luo, J. A novel integrated method for large-scale detection, identification, and quantification of widely targeted metabolites: Application in the study of rice metabolomics. Mol. Plant 2013, 6, 1769–1780. [Google Scholar] [CrossRef] [PubMed]
- Kanehisa, M.; Goto, S. KEGG: Kyoto Encyclopedia of Genes and Genomes. Nucleic Acids Res. 2000, 28, 27–30. [Google Scholar] [CrossRef]
- McCaw, Z.R.; Lane, J.M.; Saxena, R.; Redline, S.; Lin, X. Operating characteristics of the rank-based inverse normal transformation for quantitative trait analysis in genome-wide association studies. Biometrics 2020, 76, 1262–1272. [Google Scholar] [CrossRef]
- Assefa, A.D.; Choi, S.; Lee, J.-E.; Sung, J.-S.; Hur, O.-S.; Ro, N.-Y.; Lee, H.-S.; Jang, S.-W.; Rhee, J.-H. Identification and quantification of selected metabolites in differently pigmented leaves of lettuce (Lactuca sativa L.) cultivars harvested at mature and bolting stages. BMC Chem. 2019, 13, 56. [Google Scholar] [CrossRef]
- Sytar, O.; Zivcak, M.; Bruckova, K.; Brestic, M.; Hemmerich, I.; Rauh, C.; Simko, I. Shift in accumulation of flavonoids and phenolic acids in lettuce attributable to changes in ultraviolet radiation and temperature. Sci. Hortic. 2018, 239, 193–204. [Google Scholar] [CrossRef]
- Mou, B.; Ryder, E.J. Relationship between the nutritional value and the head structure of lettuce. Acta Hortic. 2004, 637, 361–367. [Google Scholar] [CrossRef]
- Chadwick, M.; Gawthrop, F.; Michelmore, R.W.; Wagstaff, C.; Methven, L. Perception of bitterness, sweetness and liking of different genotypes of lettuce. Food Chem. 2016, 197, 66–74. [Google Scholar] [CrossRef] [PubMed]
- Peters, A.M.; van Amerongen, A. Relationship between levels of sesquiterpene lactones in chicory and sensory evaluation. J. Am. Soc. Hortic. Sci. 1998, 123, 326–329. [Google Scholar] [CrossRef]
- Van Beek, T.A.; Maas, P.; King, B.M.; Leclercq, E.; Voragen, A.G.J.; De Groot, A. Bitter sesquiterpene lactones from chicory roots. J. Agric. Food Chem. 1990, 38, 1035–1038. [Google Scholar] [CrossRef]
- Creelman, R.A.; Mullet, J.E. Jasmonic acid distribution and action in plants: Regulation during development and response to biotic and abiotic stress. Proc. Natl. Acad. Sci. USA 1995, 92, 4114–4119. [Google Scholar] [CrossRef]
- Li, A.; Sun, X.; Liu, L. Action of salicylic acid on plant growth. Front. Plant Sci. 2022, 13, 878076. [Google Scholar] [CrossRef]
- Teale, W.D.; Paponov, I.A.; Palme, K. Auxin in action: Signalling, transport and the control of plant growth and development. Nat. Rev. Mol. Cell Biol. 2006, 7, 847–859. [Google Scholar] [CrossRef]
- Kitazaki, K.; Fukushima, A.; Nakabayashi, R.; Okazaki, Y.; Kobayashi, M.; Mori, T.; Nishizawa, T.; Reyes-Chin-Wo, S.; Michelmore, R.W.; Saito, K.; et al. Metabolic reprogramming in leaf lettuce grown under different light quality and intensity conditions using narrow-band LEDs. Sci. Rep. 2018, 8, 7914. [Google Scholar] [CrossRef]
- Tamura, Y.; Mori, T.; Nakabayashi, R.; Kobayashi, M.; Saito, K.; Okazaki, S.; Wang, N.; Kusano, M. Metabolomic evaluation of the quality of leaf lettuce grown in practical plant factory to capture metabolite signature. Front. Plant Sci. 2018, 9, 665. [Google Scholar] [CrossRef]
- Yang, X.; Han, Y.; Huo, G.; Ge, G.; He, S.; Yang, X.; Zhang, L.; Wei, S.; Luo, L. Integrated transcriptomic and metabolomic analysis provides insights into cold tolerance in lettuce (Lactuca sativa L.). BMC Plant Biol. 2024, 24, 442. [Google Scholar] [CrossRef]
- Yang, X.; Wei, S.; Liu, B.; Guo, D.; Zheng, B.; Feng, L.; Liu, Y.; Tomás-Barberán, F.A.; Luo, L.; Huang, D. A novel integrated non-targeted metabolomic analysis reveals significant metabolite variations between different lettuce (Lactuca sativa. L) varieties. Hortic. Res. 2018, 5, 33. [Google Scholar] [CrossRef] [PubMed]
- Smith, A.M.; Stitt, M. Coordination of carbon supply and plant growth. Plant Cell Environ. 2007, 30, 1126–1149. [Google Scholar] [CrossRef] [PubMed]
- Cho, L.-H.; Pasriga, R.; Yoon, J.; Jeon, J.-S.; An, G. Roles of sugars in controlling flowering time. J. Plant Biol. 2018, 61, 121–130. [Google Scholar] [CrossRef]
- Isah, T. Stress and defense responses in plant secondary metabolites production. Biol. Res. 2019, 52, 39. [Google Scholar] [CrossRef]
- Simko, I. Dataset on the single nucleotide variation in diversity panel of 500 lettuce accessions genotyped with tunable genotyping-by-sequencing (tGBS) method. Data Brief 2023, 49, 109419. [Google Scholar] [CrossRef]
- Simko, I.; Sthapit Kandel, J.; Peng, H.; Zhao, R.; Subbarao, K.V. Genetic determinants of lettuce resistance to drop caused by Sclerotinia minor identified through genome-wide association mapping frequently co-locate with loci regulating anthocyanin content. Theor. Appl. Genet. 2023, 136, 180. [Google Scholar] [CrossRef]
- Wen, W.; Li, D.; Li, X.; Gao, Y.; Li, W.; Li, H.; Liu, J.; Liu, H.; Chen, W.; Luo, J.; et al. Metabolome-based genome-wide association study of maize kernel leads to novel biochemical insights. Nat. Commun. 2014, 5, 3438. [Google Scholar] [CrossRef]





| Class or Subclass of Metabolites | N | Spatio-Temporal Cluster 1 | Tip vs. Base of Leaves 2 | Young vs. Old Plants 2 | Heritability (H2) 3 | ||||||
|---|---|---|---|---|---|---|---|---|---|---|---|
| I | II | II | IV | Diff. | Correl. | Diff. | Correl. | Young | Old | ||
| Alkaloids | 156 | 49 | 29 | 73 | 5 | 0.35 H | 0.370 H | −0.01 | 0.367 H | 0.591 | 0.693 |
| Amino acids and derivatives | 210 | 24 | 22 | 161 | 3 | 0.41 H | 0.384 H | −0.61 L | 0.369 H | 0.627 | 0.699 |
| Flavonoids | 350 | 188 | 130 | 24 | 8 | 0.83 H | 0.206 H | 1.46 H | 0.394 H | 0.626 | 0.831 |
| -Anthocyanidins | 8 | 3 | 5 | 0 | 0 | 0.88 H | 0.065 | 1.22 H | 0.503 H | 0.739 | 0.759 |
| -Chalcones | 16 | 7 | 9 | 0 | 0 | 0.71 H | 0.057 | 1.68 H | 0.339 H | 0.810 | 0.894 |
| -Flavanols | 8 | 4 | 3 | 0 | 1 | 0.82 H | −0.060 | 1.86 H | 0.395 H | 0.512 | 0.747 |
| -Flavanones | 34 | 15 | 18 | 1 | 0 | 0.75 H | 0.150 | 1.75 H | 0.387 H | 0.741 | 0.862 |
| -Flavanonols | 12 | 4 | 4 | 2 | 2 | 0.10 | 0.141 | 0.68 | 0.432 H | 0.677 | 0.848 |
| -Flavones | 120 | 67 | 42 | 7 | 4 | 0.74 H | 0.263 H | 1.39 H | 0.363 H | 0.574 | 0.816 |
| -Flavonols | 137 | 76 | 47 | 13 | 1 | 0.99 H | 0.193 H | 1.45 H | 0.421 H | 0.621 | 0.840 |
| -Isoflavones | 15 | 12 | 2 | 1 | 0 | 0.87 H | 0.433 H | 1.80 H | 0.387 H | 0.603 | 0.790 |
| Lignans and Coumarins | 101 | 43 | 23 | 27 | 8 | 0.30 H | 0.370 H | 0.54 H | 0.372 H | 0.697 | 0.782 |
| Lipids | 243 | 53 | 40 | 145 | 5 | 0.00 | 0.221 H | 0.47 H | 0.346 H | 0.531 | 0.649 |
| Nucleotides and derivatives | 78 | 13 | 17 | 43 | 5 | 0.54 H | 0.382 H | 0.05 | 0.391 H | 0.562 | 0.686 |
| Organic acids | 104 | 11 | 32 | 58 | 3 | 0.34 H | 0.399 H | −0.32 | 0.366 H | 0.683 | 0.740 |
| Phenolic acids | 292 | 130 | 91 | 40 | 31 | 0.47 H | 0.287 H | 0.57 H | 0.333 H | 0.783 | 0.804 |
| Quinones | 9 | 5 | 3 | 1 | 0 | 0.08 | 0.283 | 0.87 | 0.290 H | 0.485 | 0.623 |
| Tannins | 4 | 1 | 1 | 2 | 0 | 0.64 H | 0.268 | 0.69 | 0.476 H | 0.909 | 0.881 |
| Terpenoids | 133 | 47 | 19 | 17 | 50 | −0.23 L | 0.454 H | 0.37 H | 0.370 H | 0.688 | 0.706 |
| Others | 225 | 78 | 59 | 68 | 20 | 0.40 | 0.441 H | −0.18 | 0.354 H | 0.662 | 0.731 |
| -Alcohol compounds | 7 | 3 | 2 | 2 | 0 | 0.02 | 0.333 | 1.21 | 0.392 H | 0.502 | 0.498 |
| -Aldehyde compounds | 15 | 6 | 1 | 5 | 3 | 0.13 | 0.324 H | −0.50 | 0.344 H | 0.639 | 0.781 |
| -Chromone | 13 | 5 | 4 | 4 | 0 | 0.55 | 0.519 H | 0.79 | 0.343 H | 0.614 | 0.753 |
| -Ketone compounds | 21 | 13 | 5 | 2 | 1 | 0.62 | 0.306 H | 1.32 H | 0.399 H | 0.764 | 0.776 |
| -Lactones | 5 | 1 | 3 | 1 | 0 | 0.16 | −0.191 | 0.45 | 0.111 | 0.622 | 0.624 |
| -Saccharides | 81 | 11 | 28 | 31 | 11 | 0.38 H | 0.590 H | −1.23 L | 0.358 H | 0.646 | 0.707 |
| -Vitamin | 22 | 8 | 5 | 9 | 0 | 0.91 H | 0.289 H | −0.13 | 0.350 H | 0.591 | 0.740 |
| -Others | 61 | 31 | 11 | 14 | 5 | 0.28 H | 0.420 H | 0.32 | 0.355 H | 0.712 | 0.764 |
| TOTAL | 1905 | 642 | 466 | 659 | 138 | 0.39 H | 0.325 H | 0.37 H | 0.364 H | 0.648 | 0.743 |
Disclaimer/Publisher’s Note: The statements, opinions and data contained in all publications are solely those of the individual author(s) and contributor(s) and not of MDPI and/or the editor(s). MDPI and/or the editor(s) disclaim responsibility for any injury to people or property resulting from any ideas, methods, instructions or products referred to in the content. |
© 2024 by the author. Licensee MDPI, Basel, Switzerland. This article is an open access article distributed under the terms and conditions of the Creative Commons Attribution (CC BY) license (https://creativecommons.org/licenses/by/4.0/).
Share and Cite
Simko, I. Spatio-Temporal Dynamics of Lettuce Metabolome: A Framework for Targeted Nutritional Quality Improvement. Plants 2024, 13, 3316. https://doi.org/10.3390/plants13233316
Simko I. Spatio-Temporal Dynamics of Lettuce Metabolome: A Framework for Targeted Nutritional Quality Improvement. Plants. 2024; 13(23):3316. https://doi.org/10.3390/plants13233316
Chicago/Turabian StyleSimko, Ivan. 2024. "Spatio-Temporal Dynamics of Lettuce Metabolome: A Framework for Targeted Nutritional Quality Improvement" Plants 13, no. 23: 3316. https://doi.org/10.3390/plants13233316
APA StyleSimko, I. (2024). Spatio-Temporal Dynamics of Lettuce Metabolome: A Framework for Targeted Nutritional Quality Improvement. Plants, 13(23), 3316. https://doi.org/10.3390/plants13233316

