De Novo Transcriptome Assembly of Anoectochilus roxburghii for Morphological Diversity Assessment and Potential Marker Development
Abstract
1. Introduction
2. Materials and Methods
2.1. Sample Collection
2.2. Sequencing Library Construction and Sequencing
2.3. Transcriptome Assembly and Functional Annotation
2.4. Gene Expression Analysis
2.5. Weighted Gene Co-Expression Network Analysis
2.6. Validation of RNA Seq Data via qRT-PCR
2.7. SSRs Mining and Characterization
2.8. Extraction and Detection of Total Polysaccharides
2.9. Detection of Sugar by GC-MS Analysis
2.10. Morphological and Physiological Data Collection
3. Results
3.1. Transcriptome Assembly and Annotation
3.2. A. roxburghii Morphological Diversity
3.3. Transcriptomic Characterization of Five Representative Cultivars
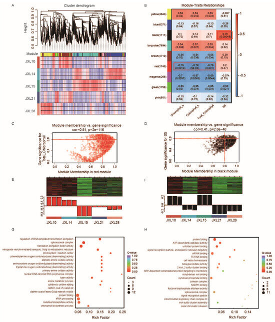
3.4. Identification of Candidate Biomarkers for Chlorophyll Content and Sucrose Synthase Activity Through a WGCNA
3.5. Assessment of Gene Expression by RT-qPCR
3.6. SSR Characterization and Cross-Cultivar Amplification
4. Discussion
5. Conclusions
Supplementary Materials
Author Contributions
Funding
Data Availability Statement
Conflicts of Interest
References
- Cheng, C.F.; Lu, C.W.; Wu, W.J.; Su, L.Y.; Nguyen, T.K.N.; Shen, S.C.; Lien, C.Y.; Chuang, W.C.; Lee, M.C.; Wu, C.H. Therapeutic Effects of Plant Extracts of Anoectochilus roxburghii on Side Effects of Chemotherapy in BALB/c Breast Cancer Mice. Plants 2023, 12, 2494. [Google Scholar] [CrossRef] [PubMed]
- Yuan, J.H.; Wu, X.N.; Karrar, E.; Zhang, L.Y.; Liu, J.W.; Li, G.L.; Chen, C.X.; Zhang, Z.X.; Wu, D.R.; Li, J. Identification of flavonoids in Anoectochilus roxburghii and in vitro inhibition of key enzymes relevant to metabolic syndrome. Food Biosci. 2023, 56, 103369. [Google Scholar] [CrossRef]
- Yan, Y.L.; Ye, X.Q.; Huang, C.Q.; Wu, J.J.; Liu, Y.B.; Zheng, P.P.; Shen, C.Q.; Bai, Z.F.; Shen, T.M. Anoectochilus roxburghii polysaccharide reduces D-GalN/LPS-induced acute liver injury by regulating the activation of multiple inflammasomes. J. Pharm. Pharmacol. 2024, 76, 1212–1224. [Google Scholar] [CrossRef] [PubMed]
- Buacheen, P.; Chaipuang, A.; Karinchai, J.; Nuchuchua, O.; Imsumran, A.; Wongnoppavich, A.; Pimpha, N.; Pitchakarn, P. Stabilization of Antioxidant and Anti-Inflammatory Activities of Nano-Selenium Using Anoectochilus burmannicus Extract as a Potential Novel Functional Ingredient. Nutrients 2023, 15, 1018. [Google Scholar] [CrossRef] [PubMed]
- Ye, X.X.; Chen, Y.Q.; Wu, J.S.; Zhong, H.Q.; Lin, B.; Huang, M.L.; Fan, R.H. Biochemical and Transcriptome Analysis Reveals Pigment Biosynthesis Influenced Chlorina Leaf Formation in Anoectochilus roxburghii (Wall.) Lindl. Biochem. Genet. 2024, 62, 1040–1054. [Google Scholar] [CrossRef]
- Huang, H.M.; Zou, H.; Lin, H.T.; Dai, Y.M.; Lin, J.B. Molecular insights into the mechanisms of a leaf color mutant in Anoectochilus roxburghii by gene mapping and transcriptome profiling based on PacBio Sequel II. Sci. Rep. 2023, 13, 22751. [Google Scholar] [CrossRef]
- Nakayama, H.; Leichty, A.R.; Sinha, N.R. Molecular mechanisms underlying leaf development, morphological diversification, and beyond. Plant Cell 2022, 34, 2534–2548. [Google Scholar] [CrossRef]
- Xie, Z.M.; Niu, H.; Gu, L.; Wang, J.M.; Liang, Y.; Qin, S.S.; Li, Y.J.; Li, M.J.; Zhang, Z.Y. Ploidy study and karyotype analysis of 9 Anoectochilus roxburghii (Wall.) Lindl. Mod. Chin. Med. 2018, 20, 920–927. [Google Scholar] [CrossRef]
- Zeng, Y.J.; Xiao, H.S.; Huang, D.Q. Karyotype analysis of Aneoctochilus roxburghii. J. Fujian Norm. Univ. Nat. Sci. Ed. 2001, 17, 118–120. [Google Scholar]
- Lin, H.; Wang, J.J.; Huang, H.X.; He, B.Z.; Lan, S.R.; Ma, X.K. Estimation of genome size of Anoectochilus roxburghii by flow cytometry analysis. J. Fujian Agric. For. Univ. Nat. Sci. Ed. 2020, 49, 766–771. [Google Scholar] [CrossRef]
- Celik, I.; Aydin, A. SSR mining of black cumin (Nigella sativa L.) transcriptome for molecular marker development. Genet. Resour. Crop Evol. 2023, 70, 629–638. [Google Scholar] [CrossRef]
- Xiang, N.Y.; Lu, B.J.; Yuan, T.; Yang, T.G.; Guo, J.N.; Wu, Z.H.; Liu, H.; Liu, X.; Qin, R. De Novo Transcriptome Assembly and EST-SSR Marker Development and Application in Chrysosplenium macrophyllum. Genes 2023, 14, 279. [Google Scholar] [CrossRef] [PubMed]
- Jiao, L.H.; Han, C.; Zhu, J.N.; Zhang, P.Q.; Ma, Y.P.; Dai, X.D.; Zhang, Y.Z. Transcriptome analysis and development of EST-SSR markers in the mushroom Auricularia heimuer. Sci. Rep. 2024, 14, 12340. [Google Scholar] [CrossRef] [PubMed]
- Zhang, L.; Yang, H.; Zheng, M.; Zhou, G.; Yang, Y.; Liu, S. Physiological and transcriptomic analyses reveal the regulatory mechanisms of Anoectochilus roxburghii in response to high-temperature stress. BMC Plant Biol. 2024, 24, 584. [Google Scholar] [CrossRef]
- Cui, M.; Liang, Z.; Liu, Y.; Sun, Q.; Wu, D.; Luo, L.; Hao, Y. Flavonoid profile of Anoectochilus roxburghii (Wall.) Lindl. Under short-term heat stress revealed by integrated metabolome, transcriptome, and biochemical analyses. Plant Physiol. Biochem. 2023, 201, 107896. [Google Scholar] [CrossRef]
- Cao, J.; Zeng, J.; Hu, R.; Liang, W.; Zheng, T.; Yang, J.; Liang, X.; Huang, X.; Chen, Y. Comparative Metabolome and Transcriptome Analyses of the Regulatory Mechanism of Light Intensity in the Synthesis of Endogenous Hormones and Anthocyanins in Anoectochilus roxburghii (Wall.) Lindl. Genes 2024, 15, 989. [Google Scholar] [CrossRef]
- Feng, S.; Zheng, K.; Gao, Y.; Zhang, Z.; Jin, Y.; Lin, W.; Ma, R.; Hou, K.; Zhang, H.; Liang, X.; et al. Molecular mechanism of cadmium stress response in a traditional herbal medicine Anoectochilus roxburghii. Ind. Crops Prod. 2023, 205, 117398. [Google Scholar] [CrossRef]
- Zhang, Y.; Li, Y.; Chen, X.; Meng, Z.; Guo, S. Combined Metabolome and Transcriptome Analyses Reveal the Effects of Mycorrhizal Fungus Ceratobasidium sp. AR2 on the Flavonoid Accumulation in Anoectochilus roxburghii during Different Growth Stages. Int. J. Mol. Sci. 2020, 21, 564. [Google Scholar] [CrossRef]
- Zhang, Y.; Li, Y.; Guo, S. Effects of the mycorrhizal fungus Ceratobasidium sp. AR2 on growth and flavonoid accumulation in Anoectochilus roxburghii. PeerJ 2020, 8, e8346. [Google Scholar] [CrossRef]
- Jiang, H.; Waseem, M.; Wang, Y.; Basharat, S.; Zhang, X.; Li, Y.; Liu, P. Development of simple sequence repeat markers for sugarcane from data mining of expressed sequence tags. Front. Plant Sci. 2023, 14, 1199210. [Google Scholar] [CrossRef]
- Vu, D.D.; Shah, S.N.M.; Pham, M.P.; Bui, V.T.; Nguyen, M.T.; Nguyen, T.P.T. De novo assembly and Transcriptome characterization of an endemic species of Vietnam, Panax vietnamensis Ha et Grushv., including the development of EST-SSR markers for population genetics. BMC Plant Biol. 2020, 20, 358. [Google Scholar] [CrossRef] [PubMed]
- Guo, L.-N.; Zhao, X.-L.; Gao, X.-F. De novo assembly and characterization of leaf transcriptome for the development of EST-SSR markers of the non-model species Indigofera szechuensis. Biochem. Syst. Ecol. 2016, 68, 36–43. [Google Scholar] [CrossRef]
- Savadi, S.; Muralidhara, B.M.; Venkataravanappa, V.; Adiga, J.D.; Manjunatha, K.; Patil, B. De novo transcriptome assembly and its utility in development and characterization of the first set of genic SSR markers in cashew. Ind. Crops Prod. 2022, 189, 115734. [Google Scholar] [CrossRef]
- Zhang, Y.; Wan, Y.; Qu, S.; Mu, Z.; Li, Y.; Li, Z. Genetic diversity evaluation of Luculia yunnanensis, a vulnerable species endemic to Yunnan, Southwestern China based on morphological traits and EST-SSR markers. Front. Plant Sci. 2024, 15, 1428364. [Google Scholar] [CrossRef]
- Li, Y.; Zhang, P.; Chachar, S.; Xu, J.; Yang, Y.; Guan, C. A comprehensive evaluation of genetic diversity in persimmon (Diospyros kaki Thunb.) germplasms based on large-scale morphological traits and SSR markers. Sci. Hortic. 2023, 313, 111866. [Google Scholar] [CrossRef]
- Davidson, N.M.; Oshlack, A. Corset: Enabling differential gene expression analysis for de novoassembled transcriptomes. Genome Biol. 2014, 15, 410. [Google Scholar] [CrossRef]
- Buchfink, B.; Xie, C.; Huson, D.H. Fast and sensitive protein alignment using DIAMOND. Nat. Methods 2015, 12, 59–60. [Google Scholar] [CrossRef]
- Wu, T.Z.; Hu, E.Q.; Xu, S.B.; Chen, M.J.; Guo, P.F.; Dai, Z.H.; Feng, T.Z.; Zhou, L.; Tang, W.L.; Zhan, L.; et al. clusterProfiler 4.0: A universal enrichment tool for interpreting omics data. Innovation 2021, 2, 100141. [Google Scholar] [CrossRef]
- Love, M.I.; Huber, W.; Anders, S. Moderated estimation of fold change and dispersion for RNA-seq data with DESeq2. Genome Biol. 2014, 15, 550. [Google Scholar] [CrossRef]
- Langfelder, P.; Horvath, S. WGCNA: An R package for weighted correlation network analysis. BMC Bioinform. 2008, 9, 559. [Google Scholar] [CrossRef]
- Nowotny, A. Carbohydrate Determination by Phenol-Sulfuric Acid. In Basic Exercises in Immunochemistry: A Laboratory Manual; Springer: Berlin/Heidelberg, Germany, 1979; pp. 171–173. [Google Scholar]
- Qiu, Y.; Song, W.B.; Yang, Y.; Zhou, G.J.; Bai, Y.D.; Akihisa, T.; Ye, F.; Feng, F.; Zhang, W.S.; Zhang, J. Isolation, structural and bioactivities of polysaccharides from Anoectochilus roxburghii (Wall.) Lindl.: A review. Int. J. Biol. Macromol. 2023, 236, 123883. [Google Scholar] [CrossRef] [PubMed]
- Simão, F.A.; Waterhouse, R.M.; Ioannidis, P.; Kriventseva, E.V.; Zdobnov, E.M. BUSCO: Assessing genome assembly and annotation completeness with single-copy orthologs. Bioinformatics 2015, 31, 3210–3212. [Google Scholar] [CrossRef] [PubMed]
- Yang, M.; Wan, S.B.; Chen, J.; Chen, W.J.; Wang, Y.M.; Li, W.Y.; Wang, M.H.; Guan, R.Z. Mutation to a cytochrome P450-like gene alters the leaf color by affecting the heme and chlorophyll biosynthesis pathways in Brassica napus. Plant J. 2023, 116, 432–445. [Google Scholar] [CrossRef]
- Howe, E.; Holton, K.; Nair, S.; Schlauch, D.; Sinha, R.; Quackenbush, J. MeV: MultiExperiment Viewer. In Biomedical Informatics for Cancer Research; Ochs, M.F., Casagrande, J.T., Davuluri, R.V., Eds.; Springer: Boston, MA, USA, 2010; pp. 267–277. [Google Scholar]
- Guo, H.Q.; Xue, R.; Wan, G.M. Identification of biomarkers associated with ferroptosis in diabetic retinopathy based on WGCNA and machine learning. Front. Genet. 2024, 15, 1376771. [Google Scholar] [CrossRef]
- Xing, N.; Li, X.Q.; Wu, S.H.; Wang, Z.W. Transcriptome and Metabolome Reveal Key Genes from the Plant Hormone Signal Transduction Pathway Regulating Plant Height and Leaf Size in Capsicum baccatum. Cells 2024, 13, 827. [Google Scholar] [CrossRef]
- Zhang, W.T.; Mei, Y.; Wang, J.H. Research Status and Prospect of Precious Medicinal Plant Anoectochilus roxburghii. Chin. Agric. Sci. Bull. 2024, 40, 16–26. [Google Scholar]
- Silva, F.C.O.; Malaisamy, A.; Cahú, T.B.; de Araújo, M.I.F.; Soares, P.A.G.; Vieira, A.T.; dos Santos Correia, M.T. Polysaccharides from exudate gums of plants and interactions with the intestinal microbiota: A review of vegetal biopolymers and prediction of their prebiotic potential. Int. J. Biol. Macromol. 2024, 254, 127715. [Google Scholar] [CrossRef] [PubMed]
- Prochetto, S.; Studer, A.J.; Reinheimer, R. De novo transcriptome assemblies of C3 and C4 non-model grass species reveal key differences in leaf development. BMC Genom. 2023, 24, 64. [Google Scholar] [CrossRef] [PubMed]
- Prajapati, M.R.; Singh, J.; Kumar, P.; Dixit, R. De novo transcriptome analysis and identification of defensive genes in garlic (Allium sativum L.) using high-throughput sequencing. J. Genet. Eng. Biotechnol. 2023, 21, 56. [Google Scholar] [CrossRef]
- Chetruengchai, W.; Jirapatrasilp, P.; Srichomthong, C.; Assawapitaksakul, A.; Pholyotha, A.; Tongkerd, P.; Shotelersuk, V.; Panha, S. De novo genome assembly and transcriptome sequencing in foot and mantle tissues of Megaustenia siamensis reveals components of adhesive substances. Sci. Rep. 2024, 14, 13756. [Google Scholar] [CrossRef]
- Bandopadhyay, L.; Basu, D.; Ranjan Sikdar, S. De novo transcriptome assembly and global analysis of differential gene expression of aphid tolerant wild mustard Rorippa indica (L.) Hiern infested by mustard aphid Lipaphis Erysimi (L.) Kaltenbach. Funct. Integr. Genom. 2024, 24, 43. [Google Scholar] [CrossRef] [PubMed]
- Lu, S. Transcriptome analysis and development of EST-SSR markers in Anoectochilus emeiensis (Orchidaceae). PLoS ONE 2022, 17, e0278551. [Google Scholar] [CrossRef] [PubMed]
- Macklin, S.C.; Mariani, R.O.; Young, E.N.; Kish, R.; Cathline, K.A.; Robertson, G.; Martin, A.R. Intraspecific Leaf Trait Variation across and within Five Common Wine Grape Varieties. Plants 2022, 11, 2792. [Google Scholar] [CrossRef] [PubMed]
- Li, S.Y.; Nakayama, H.; Sinha, N.R. How to utilize comparative transcriptomics to dissect morphological diversity in plants. Curr. Opin. Plant Biol. 2023, 76, 102474. [Google Scholar] [CrossRef]
- Nikolov, L.A. Brassicaceae flowers: Diversity amid uniformity. J. Exp. Bot. 2019, 70, 2623–2635. [Google Scholar] [CrossRef]
- Zheng, X.H.; Lim, P.K.; Mutwil, M.; Wang, Y.F. A method for mining condition-specific co-expressed genes in Camellia sinensis based on k-means clustering. BMC Plant Biol. 2024, 24, 373. [Google Scholar] [CrossRef]
- Zhu, Y.T.; Yang, J.; Liu, X.L.; Sun, T.T.; Zhao, Y.R.; Xiang, F.Y.; Chen, F.; He, H.B. Transcriptome Analysis Reveals Coexpression Networks and Hub Genes Involved in Papillae Development in Lilium auratum. Int. J. Mol. Sci. 2024, 25, 2436. [Google Scholar] [CrossRef] [PubMed]
- Yu, S.W.; Li, T.F.; Teng, X.Y.; Yang, F.W.; Ma, X.S.; Han, J.; Zhou, L.; Bian, Z.J.; Wei, H.B.; Deng, H.; et al. Autotetraploidy of rice does not potentiate the tolerance to drought stress in the seedling stage. Rice 2024, 17, 40. [Google Scholar] [CrossRef]
- Li, Y.P.; Xie, Z.Y.; Huang, Y.; Zeng, J.Y.; Yang, C.; Yuan, L.; Wang, Y.; Li, Y.Q. Integrated metabolomic and transcriptomic analysis provides insights into the flavonoid formation in different Glycyrrhiza species. Ind. Crops Prod. 2024, 208, 117796. [Google Scholar] [CrossRef]
- Jiang, Y.M.; Xu, S.; Wang, R.; Zhou, J.Y.; Dou, J.; Yin, Q.; Wang, R. Characterization, validation, and cross-species transferability of EST-SSR markers developed from Lycoris aurea and their application in genetic evaluation of Lycoris species. BMC Plant Biol. 2020, 20, 522. [Google Scholar] [CrossRef]
- Chaturvedi, T.; Gupta, A.K.; Lal, R.K.; Singh, N.; Tiwari, G. Exploring the efficacy of targeted fingerprinting marker techniques in genetic studies of the Indian poppy (Papaver somniferum L.): A comparative analysis. Ind. Crops Prod. 2024, 208, 117890. [Google Scholar] [CrossRef]
- Parthiban, S.; Govindaraj, P.; Senthilkumar, S. Comparison of relative efficiency of genomic SSR and EST-SSR markers in estimating genetic diversity in sugarcane. 3 Biotech 2018, 8, 144. [Google Scholar] [CrossRef]
- Li, Y.C.; Korol, A.B.; Fahima, T.; Nevo, E. Microsatellites Within Genes: Structure, Function, and Evolution. Mol. Biol. Evol. 2004, 21, 991–1007. [Google Scholar] [CrossRef]
- Wang, Y.; Shahid, M.Q.; Ghouri, F.; Ercişli, S.; Baloch, F.S. Development of EST-based SSR and SNP markers in Gastrodia elata (herbal medicine) by sequencing, de novo assembly and annotation of the transcriptome. 3 Biotech 2019, 9, 292. [Google Scholar] [CrossRef] [PubMed]
- Yi, S.S.; Huang, M.Z.; Yang, G.S.; Niu, J.H.; Lu, S.J.; Yin, J.M.; Zhang, Z.Q. Development and Characterization of Expressed Sequence-tagged Simple Sequence Repeat Markers for Denphal-type Dendrobium Cultivars and Transferability to Dendrobium Species. J. Am. Soc. Hortic. Sci. 2022, 147, 349–357. [Google Scholar] [CrossRef]
- Li, X.; Jin, F.; Jin, L.; Jackson, A.; Huang, C.; Li, K.; Shu, X. Development of Cymbidium ensifolium genic-SSR markers and their utility in genetic diversity and population structure analysis in cymbidiums. BMC Genet. 2014, 15, 124. [Google Scholar] [CrossRef]
- Tsai, C.C.; Shih, H.C.; Wang, H.V.; Lin, Y.S.; Chang, C.H.; Chiang, Y.C.; Chou, C.H. RNA-Seq SSRs of Moth Orchid and Screening for Molecular Markers across Genus Phalaenopsis (Orchidaceae). PLoS ONE 2015, 10, e0141761. [Google Scholar] [CrossRef]
- Kalia, R.K.; Rai, M.K.; Kalia, S.; Singh, R.; Dhawan, A.K. Microsatellite markers: An overview of the recent progress in plants. Euphytica 2011, 177, 309–334. [Google Scholar] [CrossRef]







Disclaimer/Publisher’s Note: The statements, opinions and data contained in all publications are solely those of the individual author(s) and contributor(s) and not of MDPI and/or the editor(s). MDPI and/or the editor(s) disclaim responsibility for any injury to people or property resulting from any ideas, methods, instructions or products referred to in the content. |
© 2024 by the authors. Licensee MDPI, Basel, Switzerland. This article is an open access article distributed under the terms and conditions of the Creative Commons Attribution (CC BY) license (https://creativecommons.org/licenses/by/4.0/).
Share and Cite
Zhang, W.; Chen, K.; Mei, Y.; Wang, J. De Novo Transcriptome Assembly of Anoectochilus roxburghii for Morphological Diversity Assessment and Potential Marker Development. Plants 2024, 13, 3262. https://doi.org/10.3390/plants13233262
Zhang W, Chen K, Mei Y, Wang J. De Novo Transcriptome Assembly of Anoectochilus roxburghii for Morphological Diversity Assessment and Potential Marker Development. Plants. 2024; 13(23):3262. https://doi.org/10.3390/plants13233262
Chicago/Turabian StyleZhang, Wenting, Ke Chen, Yu Mei, and Jihua Wang. 2024. "De Novo Transcriptome Assembly of Anoectochilus roxburghii for Morphological Diversity Assessment and Potential Marker Development" Plants 13, no. 23: 3262. https://doi.org/10.3390/plants13233262
APA StyleZhang, W., Chen, K., Mei, Y., & Wang, J. (2024). De Novo Transcriptome Assembly of Anoectochilus roxburghii for Morphological Diversity Assessment and Potential Marker Development. Plants, 13(23), 3262. https://doi.org/10.3390/plants13233262

