Multi-Omics Analysis Reveals the Mechanism by Which RpACBP3 Overexpression Contributes to the Response of Robinia pseudoacacia to Pb Stress
Abstract
1. Introduction
2. Results
2.1. Relative Expression of RpACBP3 and Physiological Characteristics of Transgenic R. pseudoacacia Under Pb Stress
2.2. Transcriptome Analysis
2.2.1. Transcriptome Data Quality and DEG Analysis
2.2.2. Kyoto Encyclopedia of Genes and Genomes (KEGG) Enrichment Analysis of DEGs
2.2.3. Real-Time Quantitative Reverse Transcription PCR (RT-qPCR) Validation
2.3. Metabolome Analysis
2.3.1. Metabolome Data Quality and DAM Analysis
2.3.2. KEGG Enrichment Analysis of DAMs
2.4. Joint Analysis of Transcriptome and Metabolome
2.4.1. KEGG Co-Enrichment Analysis of DEGs and DAMs
2.4.2. Co-Expression Network Analysis of Important Metabolic Pathways
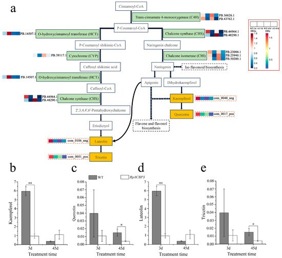
2.4.3. Integrative Analysis of Important Metabolic Pathways
3. Discussion
3.1. Effect of RpACBP3 Overexpression on Physiological Properties of R. pseudoacacia Under Pb Stress
3.2. Effect of RpACBP3 Overexpression on α-Linoleic Acid Metabolites in R. pseudoacacia Under Pb Stress
3.3. Effect of RpACBP3 Overexpression on Lipid Metabolism in R. pseudoacacia Under Pb Stress
3.4. Effect of RpACBP3 Overexpression on Flavonoid Biosynthesis in R. pseudoacacia Under Pb Stress
4. Materials and Methods
4.1. Experimental Materials
4.2. Experimental Methods
4.2.1. Experimental Design
4.2.2. RT-qPCR Analysis
4.2.3. Physiological Determination
4.2.4. Transcriptome Sequencing Analysis
4.2.5. Metabolomic Analysis
4.2.6. Joint Transcriptome and Metabolome Analysis
4.3. Statistical Analyses
5. Conclusions
Supplementary Materials
Author Contributions
Funding
Data Availability Statement
Acknowledgments
Conflicts of Interest
References
- Pourrut, B.; Shahid, M.; Dumat, C.; Winterton, P.; Pinelli, E. Lead uptake, toxicity, and detoxification in plants. Rev. Environ. Contam. Toxicol. 2011, 213, 113–136. [Google Scholar] [PubMed]
- Deng, L.P.; Long, T.; Feng, H.Y.; Zhang, Y.; Lin, Y.S.; Wang, G.Q. Environmental quality criteria for lead in soil based on ecological risk. J. Ecol. Rural Environ. 2016, 32, 1030–1035. (In Chinese) [Google Scholar]
- Guo, J.; Yao, Y.; Zhao, X.X.; Liu, J.P.; Wang, T.; Liu, M.C.; Meng, S.H. Pollution status of lead and cadmium ions in grain and its harm to human. Grain Sci. Technol. Econ. 2018, 43, 33–35+85. (In Chinese) [Google Scholar]
- Ali, H.; Khan, E.; Sajad, M.A. Phytoremediation of heavy metals-concepts and applications. Chemosphere 2013, 91, 869–881. [Google Scholar] [CrossRef]
- Won, K.J. Removing environmental organic pollutants with bioremediation and phytoremediation. Biotechnol. Lett. 2014, 36, 1129–1139. [Google Scholar]
- Capuana, M. Heavy metals and woody plants-biotechnologies for phytoremediation. Iforest 2011, 4, 7–15. [Google Scholar] [CrossRef]
- Niu, D.J.; Wen, Z.M.; Zhang, J.; Tao, Y.; Zeng, H.W.; Tang, Y. Effects of alien species Robinia pseudoacacia on plant community functional structure in hilly-gully region of Loess Plateau, China. Chin. J. Appl. Ecol. 2018, 29, 459–466. (In Chinese) [Google Scholar]
- Kang, W.; Bao, J.G.; Zheng, J.; Zou, T.; Min, J.H.; Yang, Y.Q. Analysis on heavy metal enrichment ability of woody plants at ancient copper mine site in Tonglushan of Hubei Province. J. Plant Resour. Environ. 2014, 23, 78–84. (In Chinese) [Google Scholar]
- Luo, X.F.; Liu, M.Y.; Tian, Z.X.; Xiao, Y.; Zeng, P.; Han, Z.Y.; Zhou, H.; Gu, J.F.; Liao, B.H. Physiological tolerance of black locust (Robinia pseudoacacia L.) and changes of rhizospheric bacterial communities in response to Cd and Pb in the contaminated soil. Environ. Sci. Pollut. Res. 2024, 31, 2987–3003. [Google Scholar] [CrossRef]
- Dezhban, A.; Shirvany, A.; Attarod, P.; Delshad, M.; Matinizadeh, M. Physiological responses of Celtis caucasica L. and Robinia pseudoacacia L. to the cadmium and lead stresses. Caspian J. Environ. Sci. 2014, 12, 253–266. [Google Scholar]
- Zhang, X.J. Physiological Characteristics and RpACBP3 Gene Transformation of Robinia pseudoacacia Tissue Culture Seedlings under Lead Stress. Master’s Thesis, Henan Institute of Science and Technology, Xinxiang, China, 2022. (In Chinese). [Google Scholar]
- Burton, M.; Rose, T.M.; Faergeman, N.J.; Knudsen, J. Evolution of the acyl-CoA binding protein (ACBP). Biochem. J. 2005, 392, 299–307. [Google Scholar] [CrossRef] [PubMed]
- Lai, S.H.; Chye, M.L. Plant acyl-CoA-binding proteins—Their lipid and protein interactors in abiotic and biotic stresses. Cells 2021, 10, 1064. [Google Scholar] [CrossRef] [PubMed]
- Du, Z.Y.; Arias, T.; Meng, W.; Chye, M.L. Plant acyl-CoA-binding proteins: An emerging family involved in plant development and stress responses. Prog. Lipid Res. 2016, 63, 165–181. [Google Scholar] [CrossRef]
- Hu, P.; Ren, Y.; Xu, J.; Luo, W.L.; Wang, M.F.; Sun, P.W.; Guan, Y.Z.; Hu, H.Y.; Li, C.W. Identification of acyl-CoA-binding protein gene in Triticeae species reveals that TaACBP4A-1 and TaACBP4A-2 positively regulate powdery mildew resistance in wheat. Int. J. Biol. Macromol. 2023, 246, 125526. [Google Scholar] [CrossRef]
- Guo, Z.H.; Pogancev, G.; Meng, W.; Du, Z.Y.; Liao, P.; Zhang, R.; Chye, M.L. The overexpression of rice acyl-CoA-binding protein 4 improves salinity tolerance in transgenic rice. Environ. Exp. Bot. 2021, 183, 104349. [Google Scholar] [CrossRef]
- Xiao, S.; Chye, M.L. Arabidopsis ACBP1 overexpressors are Pb (II)-tolerant and accumulate Pb (II). Plant Signal. Behav. 2008, 3, 693–694. [Google Scholar] [CrossRef][Green Version]
- Gao, W.; Li, H.Y.; Xiao, S.; Chye, M.L. Protein interactors of acyl-CoA-binding protein ACBP2 mediate cadmium tolerance in Arabidopsis. Plant Signal. Behav. 2010, 5, 1025–1027. [Google Scholar] [CrossRef]
- Du, Z.Y.; Chen, M.X.; Chen, Q.F.; Gu, J.D.; Chye, M.L. Expression of Arabidopsis acyl-CoA-binding proteins AtACBP1 and AtACBP4 confers Pb (II) accumulation in Brassica juncea roots. Plant Cell Environ. 2015, 38, 101–117. [Google Scholar] [CrossRef]
- Xiong, B.; Li, Q.; Yao, J.; Liu, Z.; Yang, X.; Yu, X.; Li, Y.; Liao, L.; Wang, X.; Deng, H.; et al. Widely targeted metabolomic profiling combined with transcriptome analysis sheds light on flavonoid biosynthesis in sweet orange ‘Newhall’ (C. sinensis) under magnesium stress. Front. Plant Sci. 2023, 14, 1182284. [Google Scholar] [CrossRef]
- Sun, J.H.; Qiu, C.; Ding, Y.Q.; Wang, Y.; Sun, L.T.; Fan, F.; Gai, Z.S.; Dong, G.Q.; Wang, J.G.; Li, X.H.; et al. Fulvic acid ameliorates drought stress-induced damage in tea plants by regulating the ascorbate metabolism and flavonoids biosynthesis. BMC Genom. 2020, 21, 411. [Google Scholar] [CrossRef]
- Liu, C.H.; He, H.; He, X.G.; Lai, Q.; Liu, K.; Shao, X.H.; Lai, D.; Kuang, S.Z.; Xiao, W.Q. Unveiling the mechanisms of pineapple responding to anti-chilling by gauze covering in winter via transcriptome and metabolome profiling. Biotechnol. Bull. 2023, 38, 58–69. (In Chinese) [Google Scholar]
- Lu, J.; Peng, Y.H.; Zhu, J.Y.; Long, F.L.; Ruan, K.J.; Zheng, F.L.; Liu, S.S.; Zeng, S.C. Adaptability and remediation potentials of Heritiera littoralis onto simulated wetland polluted by lead cadmium and copper. J. Fujian Agric. Forest. Univ. (Nat. Sci. Ed.) 2024, 53, 276–283. (In Chinese) [Google Scholar]
- Ma, Y.; Che, Y.; Li, J.A.; Lin, X.Z. Heavy metal enrichment ability of three aromatic plants in the slight heavy metal polluted area. Hunan Agric. Sci. 2021, 11, 43–45+54. (In Chinese) [Google Scholar]
- Li, Y.; Wang, F.; Wang, S.C.; Yang, Y.L.; Zhang, L. Effects of cold stress on leaf physiological characteristics in Forsythia suspensa (Thunb.) Vahl seedlings. Plant Sci. J. 2023, 41, 102–111. (In Chinese) [Google Scholar]
- Ma, C.; Zhang, C.; Wang, X.; Zhu, F.; Wang, X.; Zhang, M.; Duan, Y. Alternative splicing analysis revealed the role of alpha-linolenic acid and carotenoids in fruit development of osmanthus fragrans. Int. J. Mol. Sci. 2023, 24, 8666. [Google Scholar] [CrossRef]
- Bafor, M.; Smith, M.A.; Jonsson, L.; Stobart, K.; Stymne, S. Ricinoleic acid biosynthesis and triacylglycerol assembly in microsomal preparations from developing castor-bean (Ricinus communis) endosperm. Biochem. J. 1991, 280, 507–514. [Google Scholar] [CrossRef]
- Sun, M.X.; Peng, F.T.; Xiao, Y.S.; Yu, W.; Zhang, Y.F.; Gao, H.F. Exogenous phosphatidylcholine treatment alleviates drought stress and maintains the integrity of root cell membranes in peach. Sci. Hortic. 2020, 259, 108821. [Google Scholar] [CrossRef]
- Sun, M.X.; Liu, X.L.; Gao, H.F.; Zhang, B.B.; Peng, F.T.; Xiao, Y.S. Phosphatidylcholine enhances homeostasis in peach seedling cell membrane and increases its salt stress tolerance by phosphatidic acid. Int. J. Mol. Sci. 2022, 23, 2585. [Google Scholar] [CrossRef]
- Chen, Q.F.; Xiao, S.; Chye, M.L. Overexpression of the Arabidopsis 10-kilodalton acyl-coenzyme A-binding protein ACBP6 enhances freezing tolerance. Plant Physiol. 2008, 148, 304–315. [Google Scholar] [CrossRef]
- Farmer, E.E.; Caldelari, D.; Pearce, C.; Walker-Simmons, M.K.; Ryan, C.A. Diethyldithiocarbamic acid inhibits the octadecanoid signaling pathway for the wound induction of proteinase inhibitors in tomato leaves. Plant Physiol. 1994, 106, 337–342. [Google Scholar] [CrossRef]
- Lijith, K.P.; Rinky, K.M.; Devi, D.G. Purification, characterization and antioxidant efficacy testing of trypsin inhibitor protein from Anonna squamosa seeds. J. Plant Biochem. Biotechnol. 2023, 32, 145–152. [Google Scholar] [CrossRef]
- Fan, Y.P. Study on Extraction, Purification of Mung Bean Trypsin Inhibitor and Mechanism of Resistance to Callosobruchus chinensis (L.). Master’s Thesis, Shanxi Agricultural University, Taigu, China, 2018. (In Chinese). [Google Scholar]
- Xiang, M. Study on the Function of COTI1 and COTI2 of Cassia obtusifolia in Resistance to Pests, Drought and Salt Stress. Master’s Thesis, Southwest Jiaotong University, Chengdu, China, 2018. (In Chinese). [Google Scholar]
- Wang, H.L.; Xu, C.; Zhang, Y.B.; Yan, X.; Jin, X.H.; Yao, X.Q.; Chen, P.; Zheng, B. PtKTI12 genes influence wobble uridine modifications and drought stress tolerance in hybrid poplar. Tree Physiol. 2020, 40, 1778–1791. [Google Scholar] [CrossRef] [PubMed]
- Farooq, M.; Ahmad, R.; Shahzad, M.; Sajjad, Y.; Hassan, A.; Shah, M.M.; Naz, S.; Khan, S.A. Differential variations in total flavonoid content and antioxidant enzymes activities in pea under different salt and drought stresses. Sci. Hortic. 2021, 287, 110258. [Google Scholar] [CrossRef]
- Sha, W.; Ren, W.W.; Ma, T.Y. Research advances of lipoxygenase genes in plants. Mol. Plant Breed. 2019, 17, 8102–8107. (In Chinese) [Google Scholar]
- Lim, C.W.; Han, S.W.; Hwang, I.S.; Kim, D.S.; Hwang, B.K.; Lee, S.C. The pepper lipoxygenase CaLOX1 plays a role in osmotic, drought and high salinity stress response. Plant Cell Physiol. 2015, 56, 930–942. [Google Scholar] [CrossRef]
- Mou, Y.F. Identification and Functional Analysis of Wheat OPR and LOX Gene Families in Response to Stresses. Ph.D.Thesis, Northwest A&F University, Chengdu, China, 2019. (In Chinese). [Google Scholar]
- Chen, G.L.; Wang, D.R.; Liu, X.; Wang, X.; Liu, H.F.; Zhang, C.L.; Zhang, Z.L.; Li, L.G.; You, C.X. The apple lipoxygenase MdLOX3 positively regulates zinc tolerance. J. Hazard. Mater. 2024, 461, 132553. [Google Scholar] [CrossRef]
- Zhao, L.R.; Li, W.; Wang, L.M.; Qi, Y.N.; Li, W.J.; Xie, Y.P.; Dang, Z.; Zhao, W.; Zhang, J.P. Identification and relative expression pattern of PLA1 gene family in flax. Acta Agron. Sin. 2023, 49, 2949–2965. (In Chinese) [Google Scholar]
- Sapara, V.J.; Shankhapal, A.R.; Reddy, P.S. Genome-wide screening and characterization of phospholipase A (PLA)-like genes in sorghum (Sorghum bicolor L.). Planta 2024, 260, 35. [Google Scholar] [CrossRef]
- Hao, B.W.; Li, R.Q.; Xia, Y.; Shang, S.T.; Li, W.Q.; Zhang, M.J. Gene cloning and stress responsive analysis of phospholipase A1-2D in mulberry (Morus alba L.). Acta Bot. Boreali-Occident. Sin. 2023, 43, 1107–1116. (In Chinese) [Google Scholar]
- Wei, Y.X.; Chong, Z.L.; Lu, C.; Li, K.L.; Liang, C.Z.; Meng, Z.G.; Wang, Y.; Guo, S.D.; He, L.R.; Zhang, R. Genome-wide identifcation and expression analysis of the cotton patatin-related phospholipase A genes and response to stress tolerance. Planta 2023, 257, 49. [Google Scholar] [CrossRef]
- Sun, T.T.; Cen, G.L.; You, C.H.; Lou, W.Y.; Wang, Z.T.; Su, W.H.; Wang, W.J.; Li, D.M.; Que, Y.X.; Su, Y.H. ScAOC1, an allene oxide cyclase gene, confers defense response to biotic and abiotic stresses in sugarcane. Plant Cell Rep. 2020, 39, 1785–1801. [Google Scholar] [CrossRef] [PubMed]
- Wu, Q.; Wu, J.J.; Sun, H.J.; Zhang, D.; Yu, D.Y. Sequence and expression divergence of the AOC gene family in soybean: Insights into functional diversity for stress responses. Biotechnol. Lett. 2011, 33, 1351–1359. [Google Scholar] [CrossRef] [PubMed]
- Pi, Y.; Jiang, K.J.; Cao, Y.; Wang, Q.; Huang, Z.S.; Li, L.; Hu, L.C.; Li, W.; Sun, X.F.; Tang, K.X. Allene oxide cyclase from Camptotheca acuminata improves tolerance against low temperature and salt stress in tobacco and bacteria. Mol. Biotechnol. 2009, 41, 115–122. [Google Scholar] [CrossRef] [PubMed]
- Wang, Y.; Liu, H.; Xin, Q. Improvement of copper tolerance of Arabidopsis by transgenic expression of an allene oxide cyclase gene, GhAOC1, in upland cotton (Gossypium hirsutum L.). Crop J. 2015, 3, 343–352. [Google Scholar] [CrossRef]
- Shen, N.; Wang, T.; Gan, Q.; Liu, S.; Wang, L.; Jin, B. Plant flavonoids: Classification, distribution, biosynthesis, and antioxidant activity. Food Chem. 2022, 383, 132531. [Google Scholar] [CrossRef]
- Li, B.Z.; Fan, R.N.; Sun, C.L.; Sun, T.; Fan, Y.T.; Bai, S.L.; Guo, S.Y.; Huang, S.Q.; Liu, J.; Zhang, H.; et al. Flavonoids improve drought tolerance of maize seedlings by regulating the homeostasis of reactive oxygen species. Plant Soil 2021, 461, 389–405. [Google Scholar] [CrossRef]
- Fini, A.; Brunetti, C.; Ferdinando, M.D.; Ferrini, F.; Tattini, M. Stress-induced flavonoid biosynthesis and the antioxidant machinery of plants. Plant Signal. Behav. 2011, 6, 709–711. [Google Scholar] [CrossRef]
- Xu, N.T.; Liu, S.A.; Lu, Z.G.; Pang, S.Y.; Wang, L.; Wang, L.; Li, W.X. Gene expression profiles and flavonoid accumulation during salt stress in Ginkgo biloba seedlings. Plants 2020, 9, 1162. [Google Scholar] [CrossRef]
- Tian, J.; Zhou, Q.Y.; Tie, Y.Y.; Sun, H.H.; Hung, S.J. Metabolomic analysis of garlic seedling under drought stress. Acta Hortic. Sin. 2024, 51, 133–144. (In Chinese) [Google Scholar]
- Farouk, S.; Al-Amri, S.M. Exogenous melatonin-mediated modulation of arsenic tolerance with improved accretion of secondary metabolite production, activating antioxidant capacity and improved chloroplast ultrastructure in rosemary herb. Ecotoxicol. Environ. Saf. 2019, 180, 333–347. [Google Scholar] [CrossRef]
- Sima, G.; Fatemeh, Z.; Vahid, N. Determination of peroxidase activity, total phenolic and flavonoid compounds due to Lead toxicity in Medicago sativa L. Adv. Environ. Biol. 2012, 6, 2357–2364. [Google Scholar]
- Livak, K.J.; Schmittgen, T.D. Analysis of relative gene expression data using real-time quantitative PCR and the 2−ΔΔCT method. Methods 2001, 25, 402–408. [Google Scholar] [CrossRef] [PubMed]
- Quan, R. Study on Drought Resistance Function of VyMYB24 Gene in Vitis yeshanensis. Master’s Thesis, Henan Institute of Science and Technology, Xinxiang, China, 2022. (In Chinese). [Google Scholar]
- Zhou, J.; Qi, A.Q.; Wang, T.; Zhang, S.Y.; Liu, J.X.; Lu, Y.B. Exogenous chelating agents influence growth, physiological characteristics and cell ultrastructure of Robinia pseudoacacia seedlings under lead–cadmium stress. Tree Physiol. 2024, 44, Tapd120. [Google Scholar] [CrossRef] [PubMed]












Disclaimer/Publisher’s Note: The statements, opinions and data contained in all publications are solely those of the individual author(s) and contributor(s) and not of MDPI and/or the editor(s). MDPI and/or the editor(s) disclaim responsibility for any injury to people or property resulting from any ideas, methods, instructions or products referred to in the content. |
© 2024 by the authors. Licensee MDPI, Basel, Switzerland. This article is an open access article distributed under the terms and conditions of the Creative Commons Attribution (CC BY) license (https://creativecommons.org/licenses/by/4.0/).
Share and Cite
Zhou, J.; Zhang, S.; Die, P. Multi-Omics Analysis Reveals the Mechanism by Which RpACBP3 Overexpression Contributes to the Response of Robinia pseudoacacia to Pb Stress. Plants 2024, 13, 3017. https://doi.org/10.3390/plants13213017
Zhou J, Zhang S, Die P. Multi-Omics Analysis Reveals the Mechanism by Which RpACBP3 Overexpression Contributes to the Response of Robinia pseudoacacia to Pb Stress. Plants. 2024; 13(21):3017. https://doi.org/10.3390/plants13213017
Chicago/Turabian StyleZhou, Jian, Songyan Zhang, and Pengxiang Die. 2024. "Multi-Omics Analysis Reveals the Mechanism by Which RpACBP3 Overexpression Contributes to the Response of Robinia pseudoacacia to Pb Stress" Plants 13, no. 21: 3017. https://doi.org/10.3390/plants13213017
APA StyleZhou, J., Zhang, S., & Die, P. (2024). Multi-Omics Analysis Reveals the Mechanism by Which RpACBP3 Overexpression Contributes to the Response of Robinia pseudoacacia to Pb Stress. Plants, 13(21), 3017. https://doi.org/10.3390/plants13213017

