Abstract
Plant nutrition is connected to defense against insect herbivores, but the exact mechanism underlying the effect of the nitrogen (N) supply on the anti-herbivore capacity of eggplants (Solanum melongena) has not been studied in detail. Therefore, we examined the impact of low (LN, 0.5 mM) and high (HN, 5 mM) nitrate levels on eggplant resistance against the western flower thrips Frankliniella occidentalis (WFT), a major destructive eggplant pest. Our results showed that LN plants displayed enhanced defense responses to WFT compared to HN plants. This included increased transcript levels of key genes in the jasmonic acid (JA) pathway, the accumulation of JA-amido conjugates (jasmonoyl-isoleucine, jasmonoyl-phenylalanine, and jasmonoyl-valine), JA precursor (12-oxophytodienoic acid), and methyl jasmonate, higher transcript levels of defense marker genes (MPK3, MPK7, and WRKY53), and increased activities of polyphenol oxidase and peroxidase upon a WFT attack. Our findings suggest that N deficiency can prime JA-mediated defense responses in eggplants, resulting in increased anti-herbivore resistance.
1. Introduction
Many rice-cultivating regions of Asia have experienced increases in the abundance of major insect pests due to the extensive application of N fertilizers [1]. While N fertilizers enhance crop productivity, their excessive application can have detrimental effects on the environment. N is an essential macronutrient [2] and is the most common limiting factor for the growth and development of both plants and herbivores. Furthermore, N can act as a signaling molecule, influencing gene expression and various aspects of plant metabolism, physiology, growth, and development [3,4], particularly when plants are subjected to biotic stress [5,6,7]. High N levels in plants can lead to a faster weight gain and shorter life cycles in insect herbivores, resulting in increased survival, reproduction, and population sizes [8,9,10]. Conversely, low N levels in plants can lead to the stunted growth of insect herbivores, who experience a decreased pupal weight and an extended developmental period from the egg stage to the adult stage [11]. Plants grown in low-N media undergo metabolic remodeling, including an increase in the accumulation of constitutive phenolics and tomatine, which potentially confers greater resistance to herbivores [5,11,12]. Although numerous studies have shown that plants with low levels of N are more resistant to insect damage, the exact mechanism underlying this interaction between plants and insects at varying N levels remains unclear.
Plants have developed a range of strategies, including constitutive and induced defenses, to protect themselves from phytophagous insects [13]. Trade-offs in these two types of defense exist among species, which can be beneficial for plants [14,15]. Constitutive defense is expressed by default, whereas induced defense is activated only upon herbivore attack [16]. The jasmonic acid (JA) signaling pathway serves as a regulatory system which plants use to defend themselves from chewing insects and consume cell contents feeders such as thrips [17,18,19,20]. In contrast, the salicylic acid (SA) signaling pathway is assumed to regulate induced defense responses against phloem feeders [21,22]. According to Thaler et al. [23] and Caarls et al. [24], JA and SA may interact either antagonistically, synergistically, or additively depending on the plant species. Upon an attack by insect herbivores, plants can recognize certain molecular patterns that are specific to herbivores, activate a mitogen-activated protein kinase (MAPK) cascade, initiate JA/SA signaling, and increase the expression of defense-related genes and the biosynthesis of defense-related metabolites [25]. Having an inducible defense system is beneficial in that it enables plants to be more economical with their energy resources by synthesizing defense compounds only when needed [16,26]. In addition, plants have developed a defense-priming strategy that is initially provoked by chemical and biological stimuli or other stresses, allowing plants to react rapidly and effectively to potential threats [27]. For instance, N deficiency can bolster the defense of rice against striped stem borer Chilo suppressalis infestation by increasing the levels of phenolic acids, flavonoids, and JA [7]. Moreover, Si can prime JA-mediated rice defense against the rice leaffolder Cnaphalocrocis medinalis [26]. Currently, it remains uncertain how N deficiency can prime eggplant’s defense against thirps infestation.
Eggplant (Solanum melongena L.), a crop in the family Solanaceae with great economic importance, is consumed and grown worldwide [28,29]. Its yield is susceptible to N fertilization and can be severely damaged by thrips [30,31]. The western flower thrips Frankliniella occidentalis (Pergande) (Thysanoptera: Thripidae) (WFT) is a destructive insect pest that can cause great economic losses owing to its polyphagous nature and ability to pierce plants and suck out their cell contents [19,32,33]. This insect is also a vector for the tomato spotted wilt virus (TSWV) [34,35]. The feeding of thrips present on sweet pepper (Capsicum annuum L.) can lead to an increase in the expression of JA-related genes such as CaLOX2 and CaPIN II [35]. The external application of JA/MeJA is effective at impairing WFT feeding [36] and prolonging their growth phase [37].
In this study, we investigated the relationship between nitrate supply and eggplant’s defense against WFT through JA-mediated anti-herbivore mechanisms. We examined the damage caused by thrips and their preference for eggplants that were treated with different N concentrations. Additionally, we analyzed the changes in hormone pathways using transcriptome analysis after thrips feeding. Specifically, we focused on the introduction of JA- and SA-regulated genes, as well as JA- and SA-related hormones, in response to thrips feeding. Through our research, we identified key genes, marker genes, and defense enzyme activity in plants exposed to low nitrate (LN) and high nitrate (HN) with either exogenous MeJA or thrips feeding. This study aimed to explore the role of JA signaling in the defense response of eggplants to thrips feeding under short-term N treatment.
2. Materials and Methods
2.1. Plant Cultivation
Eggplant seeds of the cultivar Solanum melongena L. cv. Hangqie 1 were surface sterilized with 5% (v/v) NaClO for 20 min and rinsed three times with conductivity water.
After being sterilized, the seeds were soaked in conductivity water for two days in darkness, after which they were placed in a seed tray in a constant temperature incubator for 10 d. Following germination, the seedlings were shifted to a black hydroponic tank and cultured for 15 d with 2.5 mM K2SO4, 0.5 mM Ca(NO3)2, 1 mM KH2PO4, 2 mM MgSO4, 0.32 μM CuSO4, 0.76 μM ZnSO4, 20 μM Fe(II)-EDTA, 46 μM H3BO3, 0.11 μM Na2MoO4, and 9 μM MnCl2 [29]. The tanks were stored in a greenhouse with a temperature regime of 24 °C for 14 h and 22 °C for 10 h, and the light intensity was 35,000 lux. The nutrient solution was changed every 3–4 d, and the pH was kept at 5.8 through the daily addition of 1 N KOH. Then, the seedlings were moved to a nutrient solution with either 0.25 mM Ca(NO3)2 or 2.5 mM Ca(NO3)2 and cultured for a further 5 d. For the LN treatment, 2.25 mM calcium sulfate was used to replenish calcium levels [38].
2.2. WFT Treatment
The WFT were provided by the Institute of Plant Protection, Hunan Academy of Agricultural Sciences, China. Species identification was confirmed through quantitative real-time PCR (qRT-PCR). The thrips were fed broad beans (Vicia faba L.) under the conditions of 25 °C, a 14:10 (L:D) h photoperiod, 65 ± 5% RH, and a light intensity of 4800 lux [39]. After 5 d of exposure to various concentrations of nitrate, the plants were inoculated with female adult WFT in both selective and non-selective experiments to observe infestation. One hundred female adult WFT were introduced to the plants, and the selection experiment involved observing and recording the number of thrips on each plant after 3 d. The petiole of the third true leaf of an eggplant seedling was inserted into a container containing 1% agar solution and inoculated with five female WFT onto the leaf for a non-selective experiment. After 24 h, the size of the feeding scars on the leaves was determined [35].
2.3. RNA Sequencing
Plants were grown for 20 d and then exposed to female adult WFT for 24 h, followed by the extraction of total RNA using TRIzol reagent (Invitrogen, Santa Clara, CA, USA). The required fragments were sequenced using the Illumina Novaseq TM 6000 platform (OE Biotech, Inc., Shanghai, China). The reference genome was acquired as previously described [40]. The Fastp Toolkit was used for the quality control of raw reads, which were then aligned to the reference genome [41]. The R package DESeq2 was used to detect the differentially expressed genes (DEGs) [42]. All the unigenes were further annotated using GO and KEGG pathway analyses.
2.4. Quantitative Real-Time PCR Analysis
To verify the differential expression of the selected genes, qRT-PCR was carried out [7]. The total RNA was obtained from the treated leaves by employing Eastep® Super Total RNA Extraction Kit (Progema, Shanghai, China). The HiScript® II 1st Strand cDNA Synthesis Kit (Vazyme Co., Ltd., Nanjing, China) was then employed to generate cDNA from 1 µg of RNA, and qPCR was performed using the Taq Pro Universal SYBR qPCR Master Mix (Vazyme Co., Ltd., Nanjing, China). To assess the qPCR amplification, an internal control was used in the form of SmActin (GenBank accession number: GU984779.1). The primer sequences used are mentioned in Supplementary Tables S1 and S2. Three biological replicates, each with five plants from each treatment, were evaluated through qRT-PCR, and changes in the expression of the gene were determined using the 2−ΔΔCt method with normalization [35].
2.5. Plant Hormone Analysis
Eggplant seedlings were cultivated under different nitrate concentrations for 5 d. Leaf tissues were collected 0, 3, 9, and 24 h following WFT infestation. The leaves were then frozen in liquid nitrogen and kept at a low temperature of −80 °C for preservation. Five plants were selected, and three replicates were established for each sample over each period. A 50 mg plant sample was blended with a 15:4:1 (v/v) ratio of methanol, water, and formic acid. The extract was combined with 10 μL of a 100 ng/mL internal standard solution and then mixed for 10 min before being centrifuged for 5 min at 12,000 r/min and 4 °C. The supernatant was transferred to a plastic microtube, evaporated, and mixed with 80% methanol (v/v) to 100 μL. A 0.22 μm membrane filter was utilized to filter the solution, and the LC-MS/MS analysis was used to measure the concentrations of JA, dihydro jasmonic acid (H2JA), jasmonoyl-isoleucine (JA-Ile), jasmonoyl-phenylalanine (JA-Phe), jasmonoyl-valine (JA-Val), 12-oxophytodienoic acid (OPDA), methyl jasmonate (MeJA), SA, and salicylic acid 2-o-β-glucoside (SAG) [43,44].
2.6. MeJA Treatment
In this experiment, eggplants were treated with MeJA, which was converted to JA and then to its bioactive form JA-Ile [18]. MeJA (Coolaber, 98%) was dissolved in 0.2% ethanol and then further diluted to a concentration of 100 μM in double-distilled water [45]. The solution of 100 μM MeJA or an equal volume of ethanol was sprayed onto LN/HN-treated eggplants. Following treatment, the third true leaves were collected at 0, 1.5, 3, 6, 9, and 24 h, frozen in liquid nitrogen, and kept at −80 °C. Five plants were selected from each sample, and three replicates were established for every time period.
2.7. Determination of Polyphenol Oxidase and Peroxidase Activities
Samples of leaves were taken 0, 9, and 24 h after either MeJA treatment or WFT infestation and used to analyze polyphenol oxidase (PPO, EC1.10.3.1) and peroxidase (POD, EC 1.11.1.7) activities. Fresh samples, approximately 1 g in weight, were frozen and then ground until they became a fine powder. This powder was homogenized with a 0.05 M phosphate buffer (pH 7.8; PPO, pH 7.2 POD) that had 1% (w/v) polyvinylpyrrolidone. The mixture was then centrifuged at 4 °C for 15 min at 12,000× g, and the supernatant was utilized for enzyme assays [7]. PPO activity was assayed as described by Zauberman et al. [46], and POD activity was assayed as described by Kraus and Fletcher [47]. For each treatment, three independent biological replicates were conducted, and the absorbance change at 525/470 nm was determined to be 0.01/0.005, which was used as the unit of enzyme activity per minute per gram of tissue per milliliter of the reaction system.
2.8. Data Analysis
IBM SPSS Statistics version 21 (SPSS, Chicago, IL, USA) was used for statistical analysis. Before the statistical analysis, gene transcript and hormone levels data were log-transformed. The preference data of thrips were expressed as the proportion of thrips in either treatment, with each plant being a biological replicate. To compare the means of each treatment, Student’s t-tests were applied.
3. Results
3.1. Low Nitrate Augments Eggplant Anti-Herbivore Defense
To analyze the effects of N levels on eggplant defense against herbivores, 15-day-old eggplant seedlings were transplanted into nutrient solutions with either 0.25 mM Ca(NO3)2 (LN) or 2.5 mM Ca(NO3)2 (HN) and grown for 5 d; then, they were infested with female WFT. The results showed that the LN treatment decreased the seedling dry weight, leaf length, and leaf width, whereas there was no significant difference in shoot or root length compared to those in the HN treatment (Figure S1). WFT adults showed a preference for HN-cultured plants 3 d after inoculation (Figure 1A). WFT feeding on the leaves of plants cultured under LN and HN conditions damaged 21.4 cm2 and 31.2 cm2 of the leaves, respectively (Figure 1B). This implies that LN application can enhance eggplant defense against WFT infestation.
Figure 1.
Choice (preference) (A) and no-choice (thrips feeding damage) (B) tests of western flower thrips (WFT) on eggplants cultivated under distinct concentrations (0.5 and 5 mM) of nitrate. Fifteen-day-old seedlings were transplanted to a nutrient solution containing 0.25 mM Ca(NO3)2 (LN) or 2.5 mM Ca(NO3)2 (HN) and cultured for 5 d. In the LN treatment, calcium sulfate was used to replenish calcium levels. Female adults were used for bioassays. The number of thrips adults and the feeding damage were measured 3 d (A) and 24 h (B) after inoculation. The mean ± SE was based on 10 and 15 biological duplications for the thrips population and feeding damage, respectively. For significant differences from the indicated samples: * p < 0.05; ** p < 0.01 from Student’s t-test.
3.2. Effect of Nitrate Levels on the Eggplant Phytohormone Response to WFT Infestation
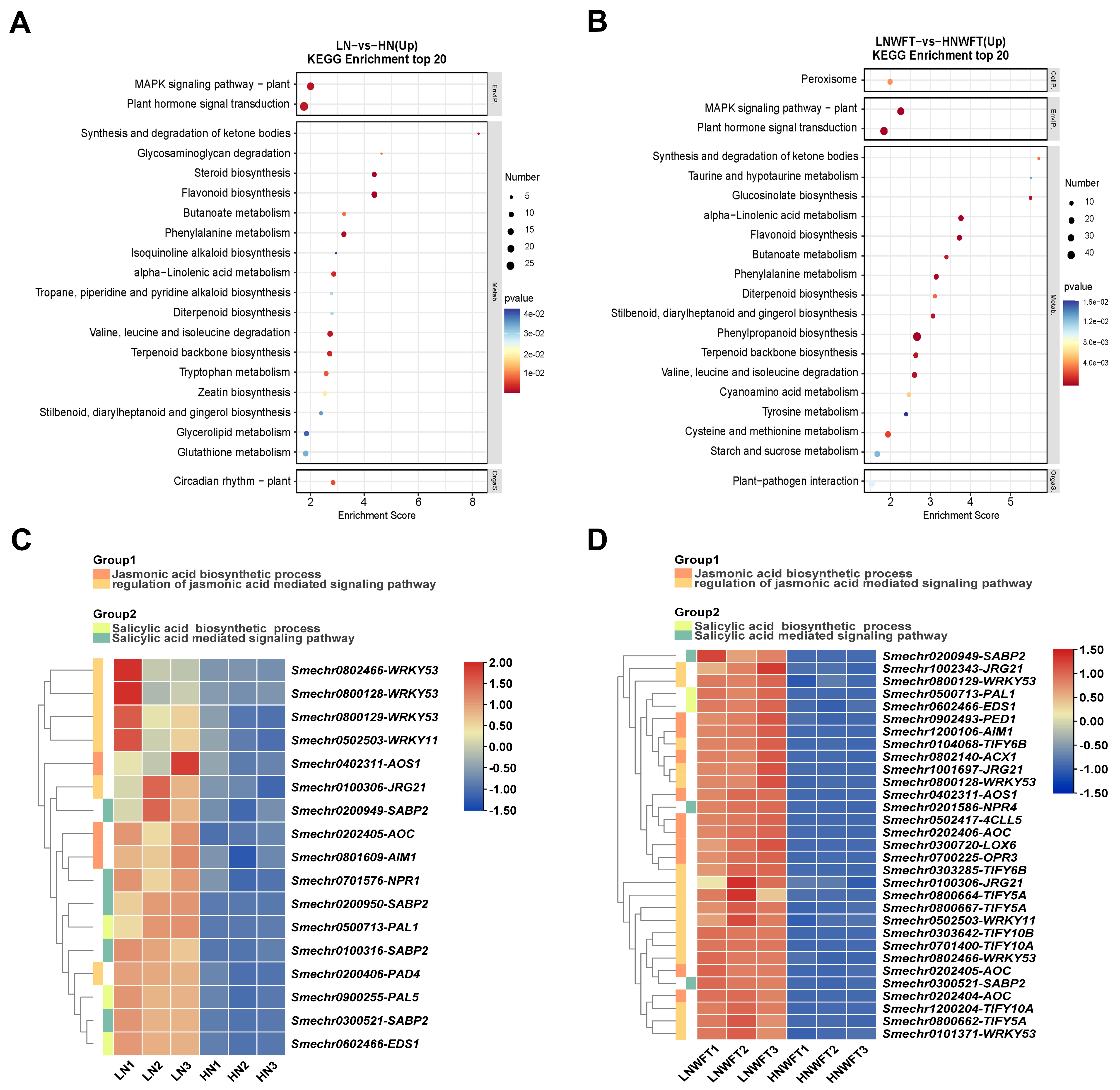
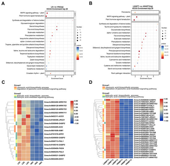
RNA-Seq data were analyzed to investigate the effect of nitrate supply on eggplant gene expression under WFT infestation. Quality control metrics were visualized using PCA, with correlations between the various treatments displayed in heat maps (Figure S2). The results identified 3711 and 4573 DEGs (q value < 0.05; fold change > 2) between the LN and HN treatments and LNWFT and HNWFT treatments, respectively (Figure S2C). Additionally, 674 DEGs were co-expressed between the different treatments (Figure S2D), and the results of RNA-Seq were consistent with those of qPCR (Table S1). The expression of genes related to plant hormone signal transduction was significantly higher in LN and LNWFT than in HN and HNWFT. The MAPK signaling pathway and phenylpropanoid biosynthesis were also enriched (Figure 2A,B). Genes associated with JA and SA biosynthesis and signaling pathways were also upregulated in LN and LNWFT compared to those in HN and HNWFT (Figure 2C,D).
Figure 2.
Transcriptome analysis of the leaves of eggplants cultivated with different concentrations (0.5 and 5 mM) of nitrate and inoculated with WFT. Fifteen-day-old seedlings were moved to a nutrient solution with either 0.25 mM Ca(NO3)2 (LN) or 2.5 mM Ca(NO3)2 (HN) and cultivated for 5 d and then inoculated with WFT for 24 h for transcriptome analysis. KEGG enrichment analysis of the top 20 upregulated genes between the LN and HN treatments (A) and LNWFT and HNWFT treatments (B). Heatmap analysis of the jasmonic acid (JA) biosynthetic process, the regulation of the JA-mediated signaling pathway, the salicylic acid (SA) biosynthetic process, and the SA-mediated signaling pathway of upregulated genes between LN and HN treatments (C) or LNWFT and HNWFT treatments (D). For comparison, the gene expression levels were standardized. LN, 0.25 mM Ca(NO3)2 for 5 d; HN, 2.5 mM Ca(NO3)2 cultured for 5 d; LNWFT, 0.25 mM Ca(NO3)2 cultured for 5 d and then infested with WFT for 24 h; HNWFT, 2.5 mM Ca(NO3)2 cultured for 5 d and then infested with WFT for 24 h.
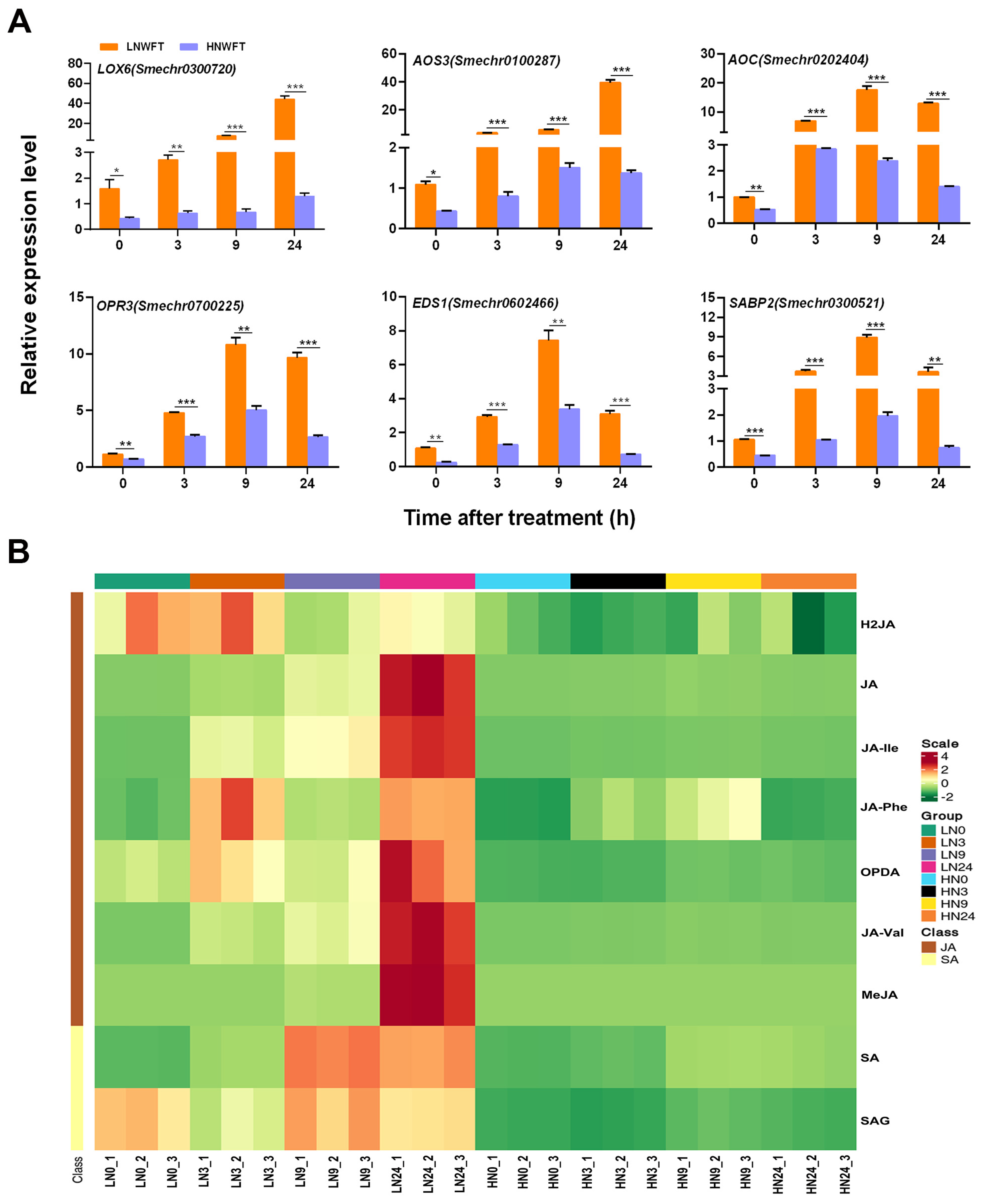
To validate our findings, qPCR analysis was performed on selected genes involved in JA and SA synthesis and signaling pathways using Smactin as an endogenous control (Table S2). Compared with the HN treatment, the LN treatment had a considerable effect on the steady-state transcript levels of LOX6, AOS3, AOC, OPR3, EDS1, and SABP2 in leaves at 0, 3, 9, and 24 h, with and without WFT (Figure 3A). Using LC-MS, the effects of 0.5 mM and 5 mM of nitrate on phytohormones were evaluated in eggplants inoculated with WFT. Phytohormone standard curves, linear equations, and correlation coefficients are shown in Table S3. Similarly, the levels of JA, JA-Ile, JA-Phe, JA-Val, OPDA, MeJA, SA, and SAG were higher in LN-cultured plants following WFT inoculation than in HN-cultured plants. JA, JA-Ile, JA-Val, OPDA, and MeJA peaked 24 h following pest infestation in the LN treatment, whereas SA and SAG peaked at 9 h. Additionally, the LN treatment significantly changed the concentrations of JA, H2JA, JA-Ile, JA-Phe, OPDA, SA, and SAG compared with those in the HN treatment (Figure 3B, Table S4). We suggest that JA and SA signaling are critical for eggplant defense against WFT under LN conditions.
Figure 3.
Relative expression levels of phytohormone biosynthetic and phytohormone-mediated signaling pathway genes and phytohormone levels in the leaves of eggplants cultivated with different concentrations (0.5 and 5 mM) of nitrate and inoculated with WFT. (A) Gene expression levels of LOX6, AOS3, AOC, OPR3, EDS1, and SABP2 at 0, 3, 9, and 24 h in WFT-inoculated eggplant leaves. (B) Phytohormone content of JA, H2JA, JA-Ile, JA-Phe, JA-Val, OPDA, MeJA, SA, and SAG measured through LC-MS/MS at 0, 3, 9, and 24 h after WFT inoculation under N supply. Values are the mean ± SE (n = 3). For a significant difference from the indicated samples: * p < 0.05, ** p < 0.01, or *** p < 0.001 by Student’s t-test. LNWFT, 0.25 mM Ca(NO3)2 for 5 d, infested with WFT; HNWFT, 2.5 mM Ca(NO3)2 for 5 d and then infested with WFT.
3.3. Effect of Nitrate Supply on JA Biosynthesis Pathway Genes under Exogenous MeJA Application
JA is a major component of the protective system against herbivores in eggplants. In order to further investigate the interaction between nitrate and JA, we monitored the endogenous levels of LOX6, AOS3, AOC, and OPR3 transcripts in plants exposed to exogenous MeJA, with LN- and HN-treated plants as the subjects. The results showed that MeJA application resulted in an increase in the levels of all four transcripts in both types of plants, but the response was more pronounced in LN-treated plants. For instance, 1.5 h after MeJA application, the transcript levels of AOS3, AOC, and OPR3 in LN plants were 2.2-, 1.4-, and 1.3-fold higher than those in HN plants, respectively. Furthermore, the transcript level of LOX6 in LN plants was 9.6-fold higher than that in HN plants after MeJA application for up to 9 h (Figure 4).
Figure 4.
Steady-state levels of LOX6 (A), AOS3 (B), AOC (C), and OPR3 (D) transcripts in the leaves of eggplants cultivated with two different concentrations (0.5 and 5 mM) of nitrate and sprayed with MeJA. Fifteen-day-old seedlings were moved to a nutrient solution with either 0.25 mM Ca(NO3)2 (LN) or 2.5 mM Ca(NO3)2 (HN) and cultivated for 5 d and then treated with 100 μmol MeJA. The data are displayed as the mean ± SE, based on three replicates. For significant differences from the indicated samples: * p < 0.05, ** p < 0.01, or *** p < 0.001 from Student’s t-test. LN-MeJA, 0.25 mM Ca(NO3)2 cultured for 5 d and then treated with MeJA for 0, 1.5, 3, 6, 9, and 24 h; HN-MeJA, 2.5 mM Ca(NO3)2 cultured for 5 d and then treated with MeJA for 0, 1.5, 3, 6, 9, and 24 h.
3.4. Low Nitrate-Mediated Enhancement of MAPK and WRKY Transcriptional Responses
MAPK cascades and WRKY transcription factors are essential for plant signal transduction, especially those involved in defense against herbivores [18,48]. The steady-state levels of transcripts encoded by MPK3, MPK7, and WRKY53 were monitored in eggplant leaves exposed to WFT infestation and MeJA treatment under LN and HN regimes (Figure 5). LN plants exposed to WFT infestation and MeJA application showed higher transcript levels of all three tested genes than HN plants. The transcript levels of MPK3, MPK7, and WRKY53 in LN plants increased by 3.1-, 1.7-, and 6.2-fold, respectively, 3 h after WFT infestation, compared to those in HN plants (Figure 5A–C). Furthermore, a faster response to MeJA exposure compared to WFT attack was observed in LN-cultivated plants. The highest levels of MPK3, MPK7, and WRKY53 transcripts were observed 1.5 h after MeJA exposure (Figure 5D–F).
Figure 5.
Relative expression levels of MPK3 (A,D), MPK7 (B,E), and WRKY53 (C,F) genes in the leaves of eggplants cultivated with different concentrations (0.5 and 5 mM) of nitrate plus WFT or MeJA. Fifteen-day-old seedlings were moved to a nutrient solution with either 0.25 mM Ca(NO3)2 (LN) or 2.5 mM Ca(NO3)2 (HN) and cultivated for 5 d and then treated with 100 μmol MeJA or infested with WFT for 0, 1.5, 3, and 9 h. The data are displayed as the mean ± SE, based on three replicates. For significant differences from the indicated samples: * p < 0.05, ** p < 0.01, or *** p < 0.001 from Student’s t-test; ns indicates no significant difference. LNWFT, 0.25 mM Ca(NO3)2 for 5 d, infested with WFT; HNWFT, 2.5 mM Ca(NO3)2 for 5 d and then infested with WFT. LN-MeJA, 0.25 mM Ca(NO3)2 for 5 d and then treated with MeJA; HN-MeJA, 2.5 mM Ca(NO3)2 for 5 d and then treated with MeJA.
3.5. Low Nitrate-Mediated Enhancement of Defense-Related Enzyme Induction
PPO and POD are important components of plant defense systems. Herbivore infestations can lead to increased levels of PPO and POD in plants [7,18]. To further explore the effects of N deficiency on eggplant defense responses associated with JA signaling, LN- and HN-cultivated plants were subjected to either WFT attack or MeJA treatment. Subsequently, the activities of PPO and POD were analyzed in the leaves of each experimental group (Figure 6A–D). Importantly, LN treatment increased the activity levels of PPO and POD in eggplant seedlings compared to HN treatment at both 9 and 24 h after WFT inoculation. Prior to WFT infestation, LN-cultivated seedlings showed higher levels of PPO and POD than HN-treated seedlings, which was in line with the JA levels (Figure 3B). Despite there being no significant difference in PPO and POD activity after 24 h of MeJA treatment, LN-treated seedlings displayed 68.7% and 55.2% increases in PPO and POD activity, respectively, compared with HN-treated seedlings 9 h after MeJA exposure. Overall, the LN-cultivated seedlings showed an enhanced response to both WFT attack and MeJA treatment, with MeJA treatment appearing to be a faster inducer of these responses than WFT attack.
Figure 6.
Activity levels of polyphenol oxidase (PPO) (A,C) and peroxidase (POD) (B,D) in leaves of eggplants cultivated with different concentrations (0.5 and 5 mM) of nitrate plus WFT or MeJA. Fifteen-day-old seedlings were moved to a nutrient solution with either 0.25 mM Ca(NO3)2 (LN) or 2.5 mM Ca(NO3)2 (HN) and cultivated for 5 d and then treated with 100 μmol MeJA or infested with WFT for 0, 9, and 24 h. The data are displayed as the mean ± SE, based on three replicates. For significant difference from the indicated samples: * p < 0.05, or *** p < 0.001 from Student’s t-test; ns indicates no significant difference. LNWFT, 0.25 mM Ca(NO3)2 for 5 d, infested with WFT; HNWFT, 2.5 mM Ca(NO3)2 for 5 d and then infested with WFT. LN-MeJA, 0.25 mM Ca(NO3)2 for 5 d and then treated with MeJA; HN-MeJA, 2.5 mM Ca(NO3)2 for 5 d and then treated with MeJA.
4. Discussion
Plant hormones play crucial roles in plant growth, development, and responses to environmental stress. Nutrient signals can modify plant hormones [49]. Nitrate has effects on several signaling hormones including auxin [50,51], cytokinin [52,53], ethylene [54], abscisic acid [55,56], gibberellin [57], SA [58], and JA [6,59]. The NPF family of Arabidopsis has been identified to transport ABA, GA, and JA-Ile [60], and it can also act as auxiliary transporters when nitrate levels are low [61]. Wu et al. [62] found that JA-regulated plastid degradation and the upregulation of GDH2 dehydrogenase contribute to the release of N in rice leaves and promote the production of protective compounds/elements in rice plants under N-scarce conditions. Our previous research showed that JA and SA levels were higher in plants supplied with low N levels than in those supplied with high N levels prior to infestation with striped stem borers and that low N can prime against infestation with this insect [7]. Pi deficiency activates the JA pathway [63,64] and increases resistance to insects and pathogens in Arabidopsis [65,66]. Similarly, Si supplementation has been observed to induce the priming of JA-mediated defensive responses when the plants are attacked by phytophagous insects [26,67]. Additionally, low levels of K were found to reduce the damage caused by thrips compared with higher levels of K [68], demonstrating the role of JA in increasing the defensive capabilities of plants that are deficient in K. In the present study, a 5 d period of LN treatment was found to enhance the resistance of eggplants to WFT. N deprivation decreased the number of WFT adults and the associated damage (Figure 1) and increased the levels of JA and SA and the expression of these pathway genes before and after WFT infestation (Figure 2 and Figure 3, Table S4). Furthermore, the exogenous application of MeJA and WFT increased the expression of JA pathway genes and enhanced defense-related enzymes, while low N levels appeared to intensify JA-induced defense responses, acting as a JA activator (Figure 4, Figure 5 and Figure 6).
Nutrient availability can regulate plant trade-offs between growth and defense. When excessive amounts of N fertilizer are applied, the capabilities of insects can be enhanced, thus increasing their chances of survival, growth, reproduction, and population size [8,69]. A study on cranberry plants found that increased N availability reduced the resistance of plants to three types of herbivores, regardless of the genotype [70]. Another study observed that barley leaves with insufficient N had high concentrations of amino acids, sugars, and tricarboxylic acid cycle byproducts. However, when aphid larvae were transferred to these leaves, their development was hindered, and they were unable to reach full maturity [5]. Huang et al. [71] reported that exogenous calcium suppresses oviposition choices in WFT. Our study also revealed that N deprivation reduced the number of WFT adults and the associated damage (Figure 1), which is in accordance with the results of many other studies.
Our findings clearly showed that the expression of JA- (LOX6, AOS3, AOC, and OPR3) and SA- (EDS1, and SABP2) related genes was significantly higher in LN plants than in HN plants at all times following thrips feeding (Figure 3). Similar expression patterns have been observed in Arabidopsis [17,72], sweet pepper [35], and other plants, suggesting a crosstalk between SA and JA [23,73,74]. For example, SA can delay jasmonate-induced leaf senescence [75], and SA-induced Arabidopsis glutaredoxin can interact with TGA factors to inhibit JA-responsive PDF1.2 translation [76]. Our study also revealed that SA and JA levels were increased following WFT feeding, with the highest levels observed at 9 h and 24 h, respectively (Figure 3B). Abe et al. [72] observed that SA-related gene expression was higher in thrips carrying the TSWV than that of JA-related genes after feeding. Additionally, TSWV infection alone significantly increased the endogenous levels of both SA and JA, with the increase in SA being significantly higher than that of JA. Interestingly, when thrips fed on plants infected with TSWV, the JA level in the plants increased more than that observed when plants were infected with TSWV but not fed on by thrips. In contrast, the SA levels in plants infected with TSWV were comparable, regardless of the occurrence of thrips. Thrips could be manipulating plant defenses through the induction of SA, which stimulates antagonistic crosstalk with the JA pathway to disrupt plant defense responses [35,72,77].
This study strongly indicates the role of N deficiency in priming JA-mediated inducible defense responses, in addition to being a component of the constitutive defense that restricts feeding [5,6,7]. An analysis of JA-dependent defense-associated enzymes and genes showed that N deficiency consistently increased the induction response to insect herbivory and exogenous MeJA (Figure 4, Figure 5 and Figure 6). Beckers et al. [78] established a link between priming and MAPKs, which are essential for cellular signal amplification and can prime plants to strengthen their defense and immunity [79,80]. This activates a battery of defense genes that are often targets of WRKY-type transcription factors [81]. Our findings indicate that LN conditions induce the expression of MPK3, MPK7, and WRKY53 when plants are subjected to WTF infestation or exogenous MeJA application. The LN plants displayed a higher transcriptional response and faster induction than the HN plants (Figure 5). Notably, the response times of JA-dependent defense-associated enzymes and genes differed when exposed to MeJA alone or fed with thrips. For instance, MAPK and WRKY genes displayed peak reactions when fed to thrips for 3 h and 9 h, whereas the highest response to MeJA alone was observed at 1.5 h, followed by a decline. Additionally, PPO and POD enzymes were elevated when fed to thrips for up to 24 h, whereas MeJA alone was effective for up to 9 h (Figure 6). A previous study had similar results, finding that the localized infection of Arabidopsis by Pseudomonas syringae pv. tomato DC3000 containing avrRpt2 led to ongoing SA build-up throughout the plant, presumably through the sustained triggering of MPK3/6 genes, the continual storage of dormant MPK3/6 proteins, and extended defense conditioning [80]. In conclusion, MeJA treatment alone induced defense earlier than thrips infestation alone.
Our research revealed that N deficiency can enhance or prime JA-induced responses to herbivory, including an increased induction of JA-related genes and defense-related enzymes, as well as increased JA accumulation following an insect attack (Figure 3, Figure 4, Figure 5 and Figure 6). Insect herbivory has a major effect on the ecology and evolution of plant populations [82]. N is a major factor in the development of both herbivores and plants [1,8,69]. Our research revealed that a lack of N can affect the growth and defense of plants by activating JA-mediated anti-herbivore defense responses, which could have broad ecological and evolutionary effects on plant populations [65].
Although several studies have used JA mutants to investigate plant-insect interactions (for example, Khan et al. [65] used coi1 mutants and Ye et al. [26] used aos and coi1 mutants), mutants were not utilized in this study to demonstrate the role of the JA pathway in plant-induced defense. Moreover, research in Arabidopsis has shown that priming the WRKY29 transcription factor gene promoter through benzothiadiazole treatment is linked to H3K4me3, H3K4me2, H3K9ac, H4K5ac, H4K8ac, and H4K12ac; comparable results were obtained for WRKY6 and WRKY53 [80,83], implying that priming certain WRKY promoters involves histone modifications. These findings can guide future studies.
Supplementary Materials
The following supporting information can be downloaded at: https://www.mdpi.com/article/10.3390/plants13020273/s1, Figure S1: Effect of nitrogen supply levels on eggplant growth; Figure S2: Quality determination and differential gene analysis of RNA-Seq; Table S1: Real time PCR of differentially expressed genes from nitrogen sufficient and nitrogen deficient under WFT infestation for 24 h; Table S2: Primers of genes related to hormonal pathways are suitable for real-time qRT-PCR; Table S3: Hormone quantitative standard curve linear equation and correlation coefficient of detected substance by LC-MS/MS analysis; Table S4: Quantitative measurements of hormones associated with jasmonic acid (JA) and salicylic acid (SA) were taken in eggplant leaves inoculated with WFT at 0, 3, 9 and 24 h.
Author Contributions
Conceptualization, H.W. and Y.Z.; data curation, Q.L., S.S., and Y.Z.; formal analysis, H.W.; funding acquisition, Y.Z.; investigation, Q.L., S.S., X.Z., S.L., and L.H.; methodology, Q.L., Y.Z., and H.T.; validation, Y.Z. and Q.L.; visualization, Y.Z. and Q.L.; writing—original draft, Y.Z.; writing—review and editing, H.W. and Y.C. All authors have read and agreed to the published version of the manuscript.
Funding
This project was supported by the Basic R & D Special Fund Business of Fujian Province under grant number 2022R1024009, the Natural Science Foundation of Fujian Province of China under grant number 2022J05078, and the Basic Research Projects of Fujian Academy of Agricultural Sciences under grant numbers XTCXGC2021011 and XTCXGC2021017.
Data Availability Statement
Data are contained within the article and Supplementary Materials. The RNA-seq raw data has been submitted to the NCBI Short Read Archive (SRA) and has been assigned the accession number in the database.
Conflicts of Interest
The authors declare no conflict of interest.
References
- Lu, Z.X.; Yu, X.P.; Heong, K.L.; Cui, H.U. Effect of nitrogen fertilizer on herbivores and its stimulation to major insect pests in rice. Rice Sci. 2007, 14, 56–66. [Google Scholar] [CrossRef]
- Vidal, E.A.; Alvarez, J.M.; Araus, V.; Riveras, E.; Brooks, M.D.; Krouk, G.; Ruffel, S.; Lejay, L.; Crawford, N.M.; Coruzzi, G.M.; et al. Nitrate in 2020: Thirty years from transport to signaling networks. Plant Cell 2020, 32, 2094–2119. [Google Scholar] [CrossRef] [PubMed]
- Wang, Y.Y.; Cheng, Y.H.; Chen, K.E.; Tsay, Y.F. Nitrate transport, signaling, and use efficiency. Annu. Rev. Plant Biol. 2018, 69, 85–122. [Google Scholar] [CrossRef]
- Vega, A.; O’Brien, J.A.; Gutiérrez, R.A. Nitrate and hormonal signaling crosstalk for plant growth and development. Curr. Opin. Plant Biol. 2019, 52, 155–163. [Google Scholar] [CrossRef]
- Comadira, G.; Rasool, B.; Karpinska, B.; Morris, J.; Verrall, S.R.; Hedley, P.E.; Foyer, C.H.; Hancock, R.D. Nitrogen deficiency in barley (Hordeum vulgare) seedlings induces molecular and metabolic adjustments that trigger aphid resistance. J. Exp. Bot. 2015, 66, 3639–3655. [Google Scholar] [CrossRef] [PubMed]
- Vega, A.; Canessa, P.; Hoppe, G.; Retamal, I.; Moyano, T.C.; Canales, J.; Gutiérrez, R.A.; Rubilar, J. Transcriptome analysis reveals regulatory networks underlying differential susceptibility to Botrytis cinerea in response to nitrogen availability in Solanum lycopersicum. Front. Plant Sci. 2015, 6, 911. [Google Scholar] [CrossRef]
- Zheng, Y.; Zhang, X.; Liu, X.; Qin, N.; Xu, K.; Zeng, R.; Liu, J.; Song, Y. Nitrogen supply alters rice defenses against the striped stem borer Chilo suppressalis. Front. Plant Sci. 2021, 12, 691292. [Google Scholar] [CrossRef]
- Mattson, W.J. Herbivory in relation to plant nitrogen content. Annu. Rev. Ecol. Evol. Syst. 1980, 11, 119–161. [Google Scholar] [CrossRef]
- Prudic, K.L.; Oliver, J.C.; Bowers, M.D. Soil nutrient effects on oviposition preference, larval performance, and chemical defense of a specialist insect herbivore. Oecologia 2005, 143, 578–587. [Google Scholar] [CrossRef]
- Lu, Z.X.; Heong, K.L.; Yu, X.P.; Hu, C. Effects of nitrogen on the tolerance of brown planthopper, Nilaparvata Lugens, to adverse environmental factors. Insect Sci. 2005, 12, 121–128. [Google Scholar] [CrossRef]
- Larbat, R.; Adamowicz, S.; Robin, C.; Han, P.; Desneux, N.; Le Bot, J. Interrelated responses of tomato plants and the leaf miner Tuta absoluta to nitrogen supply. Plant Biol. 2016, 18, 495–504. [Google Scholar] [CrossRef] [PubMed]
- Scheible, W.R.; Morcuende, R.; Czechowski, T.; Fritz, C.; Osuna, D.; Palacios-Rojas, N.; Schindelasch, D.; Thimm, O.; Udvardi, M.K.; Stitt, M. Genome-wide reprogramming of primary and secondary metabolism, protein synthesis, cellular growth processes, and the regulatory infrastructure of Arabidopsis in response to nitrogen. Plant Physiol. 2004, 136, 2483–2499. [Google Scholar] [CrossRef] [PubMed]
- Mithöfer, A.; Boland, W. Plant defense against herbivores: Chemical aspects. Annu. Rev. Plant Biol. 2012, 63, 431–450. [Google Scholar] [CrossRef] [PubMed]
- Morris, W.F.; Traw, M.B.; Bergelson, J. On testing for a tradeoff between constitutive and induced resistance. Oikos 2006, 112, 102–110. [Google Scholar] [CrossRef]
- Zhang, P.J.; Shu, J.P.; Fu, C.X.; Zhou, Y.; Hu, Y.; Zalucki, M.P.; Liu, S.S. Trade-offs between constitutive and induced resistance in wild crucifers shown by a natural, but not an artificial, elicitor. Oecologia 2008, 157, 83–92. [Google Scholar] [CrossRef]
- Wu, J.; Baldwin, I.T. New insights into plant responses to the attack from insect herbivores. Annu. Rev. Genet. 2010, 44, 1–24. [Google Scholar] [CrossRef] [PubMed]
- Abe, H.; Ohnishi, J.; Narusaka, M.; Seo, S.; Narusaka, Y.; Tsuda, S.; Kobayashi, M. Function of jasmonate in response and tolerance of Arabidopsis to thrip feeding. Plant Cell Physiol. 2008, 49, 68–80. [Google Scholar] [CrossRef] [PubMed]
- Ye, M.; Song, Y.Y.; Baerson, S.R.; Long, J.; Wang, J.; Pan, Z.; Lin, W.X.; Zeng, R.S. Ratoon rice generated from primed parent plants exhibit enhanced herbivore resistance. Plant Cell Environ. 2017, 40, 779–787. [Google Scholar] [CrossRef]
- Steenbergen, M.; Abd-el-Haliem, A.; Bleeker, P.; Dicke, M.; Escobar-Bravo, R.; Cheng, G.; Haring, M.A.; Kant, M.R.; Kappers, I.; Klinkhamer, P.G.; et al. Thrips advisor: Exploiting thrips-induced defences to combat pests on crops. J. Exp. Bot. 2018, 69, 1837–1848. [Google Scholar] [CrossRef]
- Mouden, S.; Leiss, K.A. Host plant resistance to thrips (Thysanoptera: Thripidae)—Current state of art and future research avenues. Curr. Opin. Insect Sci. 2021, 45, 28–34. [Google Scholar] [CrossRef]
- Du, B.; Zhang, W.; Liu, B.; Hu, J.; Wei, Z.; Shi, Z.; He, R.; Zhu, L.; Chen, R.; Han, B.; et al. Identification and characterization of Bph14, a gene conferring resistance to brown planthopper in rice. Proc. Natl. Acad. Sci. USA 2009, 106, 22163–22168. [Google Scholar] [CrossRef] [PubMed]
- Erb, M.; Reymond, P. Molecular interactions between plants and insect herbivores. Annu. Rev. Plant Biol. 2019, 70, 527–557. [Google Scholar] [CrossRef] [PubMed]
- Thaler, J.S.; Humphrey, P.T.; Whiteman, N.K. Evolution of jasmonate and salicylate signal crosstalk. Trends Plant Sci. 2012, 17, 260–270. [Google Scholar] [CrossRef] [PubMed]
- Caarls, L.; Pieterse, C.M.; Van Wees, S.C. How salicylic acid takes transcriptional control over jasmonic acid signaling. Front. Plant Sci. 2015, 6, 170. [Google Scholar] [CrossRef] [PubMed]
- Zhou, S.; Lou, Y.R.; Tzin, V.; Jander, G. Alteration of plant primary metabolism in response to insect herbivory. Plant Physiol. 2015, 169, 1488–1498. [Google Scholar] [CrossRef] [PubMed]
- Ye, M.; Song, Y.; Long, J.; Wang, R.; Baerson, S.R.; Pan, Z.; Zhu-Salzman, K.; Xie, J.; Cai, K.; Luo, S.; et al. Priming of jasmonate-mediated antiherbivore defense responses in rice by silicon. Proc. Natl. Acad. Sci. USA 2013, 110, E3631–E3639. [Google Scholar] [CrossRef] [PubMed]
- Mauch-Mani, B.; Baccelli, I.; Luna, E.; Flors, V. Defense priming: An adaptive part of induced resistance. Annu. Rev. Plant Biol. 2017, 68, 485–512. [Google Scholar] [CrossRef] [PubMed]
- Kalloo, G. Eggplant: Solanum melongena L. In Genetic Improvement of Vegetable Crops; Kallo, G., Bergh, B.O., Eds.; Pergamon Press: Oxford, UK, 1993; pp. 587–604. [Google Scholar]
- Mauceri, A.; Bassolino, L.; Lupini, A.; Badeck, F.; Rizza, F.; Schiavi, M.; Toppino, L.; Abenavoli, M.R.; Rotino, G.L.; Sunseri, F. Genetic variation in eggplant for nitrogen use efficiency under contrasting NO3- supply. J. Integr. Plant Biol. 2020, 62, 487–508. [Google Scholar] [CrossRef]
- Yadav, R.; Chang, N.T. Effects of temperature on the development and population growth of the melon thrips, Thrips palmi, on eggplant, Solanum melongena. J. Insect Sci. 2014, 14, 78. [Google Scholar] [CrossRef]
- Liu, Y.; Wang, X.; Luo, S.; Ma, L.; Zhang, W.; Xuan, S.; Wang, Y.; Zhao, J.; Shen, S.; Ma, W.; et al. Metabolomic and transcriptomic analyses identify quinic acid protecting eggplant from damage caused by western flower thrips. Pest Manag. Sci. 2022, 78, 5113–5123. [Google Scholar] [CrossRef]
- Wu, S.; Tang, L.; Zhang, X.; Xing, Z.; Lei, Z.; Gao, Y. A decade of a thrips invasion in China: Lessons learned. Ecotoxicology 2018, 27, 1032–1038. [Google Scholar] [CrossRef] [PubMed]
- Reitz, S.R.; Gao, Y.; Kirk, W.D.; Hoddle, M.S.; Leiss, K.A.; Funderburk, J.E. Invasion biology, ecology, and management of western flower thrips. Annu. Rev. Entomol. 2020, 65, 17–37. [Google Scholar] [CrossRef] [PubMed]
- Maris, P.C.; Joosten, N.N.; Peters, D.; Goldbach, R.W. Thrips resistance in pepper and its consequences for the acquisition and inoculation of tomato spotted wilt virus by the western flower thrips. Phytopathology 2003, 93, 96–101. [Google Scholar] [CrossRef] [PubMed][Green Version]
- Sarde, S.J.; Bouwmeester, K.; Venegas-Molina, J.; David, A.; Boland, W.; Dicke, M. Involvement of sweet pepper CaLOX2 in jasmonate-dependent induced defence against western flower thrips. J. Integr. Plant Biol. 2019, 61, 1085–1098. [Google Scholar] [CrossRef]
- Chen, G.; Kim, H.K.; Klinkhamer, P.G.; Escobar-Bravo, R. Site-dependent induction of jasmonic acid-associated chemical defenses against western flower thrips in Chrysanthemum. Planta 2020, 251, 8. [Google Scholar] [CrossRef] [PubMed]
- Zheng, X.; Chen, Y.; Zhao, L.; Chen, Y.; Zheng, L.; Zheng, K.; Mu, Y.; Zhao, X.; Gao, Y.; Zhang, J. Tripartite interactions between jasmonic/salicylic acid pathways, western flower thrips, and thrips-transmitted tomato zonate spot virus infection in Capsicuum annuum. Arthropod Plant Interact. 2019, 13, 289–297. [Google Scholar] [CrossRef]
- Mauceri, A.; Abenavoli, M.R.; Toppino, L.; Panda, S.; Mercati, F.; Aci, M.M.; Aharoni, A.; Sunseri, F.; Rotino, G.L.; Lupini, A. Transcriptomics reveal new insights into molecular regulation of nitrogen use efficiency in Solanum melongena. J. Exp. Bot. 2021, 72, 4237–4253. [Google Scholar] [CrossRef]
- Li, H.; Chen, Y.; Lu, C.; Tian, H.; Lin, S.; Wang, L.; Linghu, T.; Zheng, X.; Wei, H.; Fan, X.; et al. Chemosensory protein regulates the behavioural response of Frankliniella intonsa and Frankliniella occidentalis to tomato zonate spot virus-infected pepper (Capsicum annuum). PLoS Pathog. 2023, 19, e1011380. [Google Scholar] [CrossRef]
- Wei, Q.; Wang, J.; Wang, W.; Hu, T.; Hu, H.; Bao, C. A high-quality chromosome-level genome assembly reveals genetics for important traits in eggplant. Hortic. Res. 2020, 7, 153. [Google Scholar] [CrossRef]
- Chen, S.; Zhou, Y.; Chen, Y.; Gu, J. fastp: An ultra-fast all-in-one FASTQ preprocessor. Bioinformatics 2018, 34, i884–i890. [Google Scholar] [CrossRef]
- Love, M.I.; Huber, W.; Anders, S. Moderated estimation of fold change and dispersion for RNA-seq data with DESeq2. Genome Biol. 2014, 15, 550. [Google Scholar] [CrossRef] [PubMed]
- Li, Y.; Zhou, C.; Yan, X.; Zhang, J.; Xu, J. Simultaneous analysis of ten phytohormones in Sargassum horneri by high-performance liquid chromatography with electrospray ionization tandem mass spectrometry. J. Sep. Sci. 2016, 39, 1804–1813. [Google Scholar] [CrossRef] [PubMed]
- Floková, K.; Tarkowská, D.; Miersch, O.; Strnad, M.; Wasternack, C.; Novák, O. UHPLC-MS/MS based target profiling of stress-induced phytohormones. Phytochemistry 2014, 105, 147–157. [Google Scholar] [CrossRef] [PubMed]
- Chen, C.Y.; Liu, Y.Q.; Song, W.M.; Chen, D.Y.; Chen, F.Y.; Chen, X.Y.; Chen, Z.W.; Ge, S.X.; Wang, C.Z.; Zhan, S.; et al. An effector from cotton bollworm oral secretion impairs host plant defense signaling. Proc. Natl. Acad. Sci. USA 2019, 116, 14331–14338. [Google Scholar] [CrossRef] [PubMed]
- Zauberman, G.; Ronen, R.; Akerman, M.; Weksler, A.; Rot, I.; Fuchs, Y. Post-harvest retention of the red colour of litchi fruit pericarp. Sci. Hortic. 1991, 47, 89–97. [Google Scholar] [CrossRef]
- Kraus, T.E.; Fletcher, R.A. Paclobutrazol protects wheat seedlings from heat and paraquat injury. Is detoxification of active oxygen involved? Plant Cell Physiol. 1994, 35, 45–52. [Google Scholar]
- Rodriguez, M.C.S.; Petersen, M.; Mundy, J. Mitogen-activated protein kinase signaling in plants. Annu. Rev. Plant Biol. 2010, 61, 621–649. [Google Scholar]
- Jia, Z.; Giehl, R.F.H.; von Wirén, N. Nutrient-hormone relations: Driving root plasticity in plants. Mol. Plant. 2022, 15, 86–103. [Google Scholar] [CrossRef]
- Vidal, E.A.; Araus, V.; Lu, C.; Parry, G.; Green, P.J.; Coruzzi, G.M.; Gutiérrez, R.A. Nitrate-responsive miR393/AFB3 regulatory module controls root system architecture in Arabidopsis thaliana. Proc. Natl. Acad. Sci. USA 2010, 107, 4477–4482. [Google Scholar] [CrossRef]
- Parker, J.L.; Newstead, S. Molecular basis of nitrate uptake by the plant nitrate transporter NRT1.1. Nature 2014, 507, 68–72. [Google Scholar] [CrossRef]
- Landrein, B.; Formosa-Jordan, P.; Malivert, A.; Schuster, C.; Melnyk, C.W.; Yang, W.; Turnbull, C.; Meyerowitz, E.M.; Locke, J.C.; Jönsson, H. Nitrate modulates stem cell dynamics in Arabidopsis shoot meristems through cytokinins. Proc. Natl. Acad. Sci. USA 2018, 115, 1382–1387. [Google Scholar] [CrossRef] [PubMed]
- Xu, J.; Zha, M.; Li, Y.; Ding, Y.; Chen, L.; Ding, C.; Wang, S. The interaction between nitrogen availability and auxin, cytokinin, and strigolactone in the control of shoot branching in rice (Oryza sativa L.). Plant Cell Rep. 2015, 34, 1647–1662. [Google Scholar] [CrossRef] [PubMed]
- Khan, M.I.R.; Trivellini, A.; Fatma, M.; Masood, A.; Francini, A.; Iqbal, N.; Ferrante, A.; Khan, N.A. Role of ethylene in responses of plants to nitrogen availability. Front. Plant Sci. 2015, 6, 927. [Google Scholar] [CrossRef] [PubMed]
- Kanno, Y.; Hanada, A.; Chiba, Y.; Ichikawa, T.; Nakazawa, M.; Matsui, M.; Koshiba, T.; Kamiya, Y.; Seo, M. Identification of an abscisic acid transporter by functional screening using the receptor complex as a sensor. Proc. Natl. Acad. Sci. USA 2012, 109, 9653–9658. [Google Scholar] [CrossRef]
- Ondzighi-Assoume, C.A.; Chakraborty, S.; Harris, J.M. Environmental nitrate stimulates abscisic acid accumulation in Arabidopsis root tips by releasing it from inactive stores. Plant Cell 2016, 28, 729–745. [Google Scholar] [CrossRef]
- Tal, I.; Zhang, Y.; Jørgensen, M.E.; Pisanty, O.; Barbosa, I.C.; Zourelidou, M.; Regnault, T.; Crocoll, C.; Erik Olsen, C.; Weinstain, R.; et al. The Arabidopsis NPF3 protein is a GA transporter. Nat. Commun. 2016, 7, 11486. [Google Scholar] [CrossRef]
- Gupta, K.J.; Brotman, Y.; Segu, S.; Zeier, T.; Zeier, J.; Persijn, S.T.; Cristescu, S.M.; Harren, F.J.; Bauwe, H.; Fernie, A.R.; et al. The form of nitrogen nutrition affects resistance against Pseudomonas syringae pv. phaseolicola in tobacco. J. Exp. Bot. 2013, 64, 553–568. [Google Scholar] [CrossRef]
- Zhang, G.B.; Yi, H.Y.; Gong, J.M. The Arabidopsis ethylene/jasmonic acid-NRT signaling module coordinates nitrate reallocation and the trade-off between growth and environmental adaptation. Plant Cell 2014, 26, 3984–3998. [Google Scholar] [CrossRef]
- Chiba, Y.; Shimizu, T.; Miyakawa, S.; Kanno, Y.; Koshiba, T.; Kamiya, Y.; Seo, M. Identification of Arabidopsis thaliana NRT1/PTR FAMILY(NPF) proteins capable of transporting plant hormones. J. Plant Res. 2015, 128, 679–686. [Google Scholar] [CrossRef]
- Krouk, G.; Lacombe, B.; Bielach, A.; Perrine-Walker, F.; Malinska, K.; Mounier, E.; Hoyerova, K.; Tillard, P.; Leon, S.; Ljung, K.; et al. Nitrate-regulated auxin transport by NRT1.1 defines a mechanism for nutrient sensing in plants. Dev. Cell 2010, 18, 927–937. [Google Scholar] [CrossRef]
- Wu, X.; Ding, C.; Baerson, S.R.; Lian, F.; Lin, X.; Zhang, L.; Wu, C.; Hwang, S.Y.; Zeng, R.; Song, Y. The roles of jasmonate signalling in nitrogen uptake and allocation in rice (Oryza sativa L.). Plant Cell Environ. 2019, 42, 659–672. [Google Scholar] [CrossRef] [PubMed]
- Chevalier, F.; Cuyas, L.; Jouhet, J.; Gros, V.; Chiarenza, S.; Secco, D.; Whelan, J.; Seddiki, K.; Block, M.A.; Nussaume, L.; et al. Interplay between jasmonic acid, phosphate signaling and the regulation of glycerolipid homeostasis in Arabidopsis. Plant Cell Physiol. 2019, 60, 1260–1273. [Google Scholar] [CrossRef] [PubMed]
- He, K.; Du, J.; Han, X.; Li, H.; Kui, M.; Zhang, J.; Huang, Z.; Fu, Q.; Jiang, Y.; Hu, Y. PHOSPHATE STARVATION RESPONSE1 (PHR1) interacts with JASMONATE ZIM-DOMAIN (JAZ) and MYC2 to modulate phosphate deficiency-induced jasmonate signaling in Arabidopsis. Plant Cell 2023, 35, 2132–2156. [Google Scholar] [CrossRef] [PubMed]
- Khan, G.A.; Vogiatzaki, E.; Glauser, G.; Poirier, Y. Phosphate deficiency induces the jasmonate pathway and enhances resistance to insect herbivory. Plant Physiol. 2016, 171, 632–644. [Google Scholar] [CrossRef] [PubMed]
- Val-Torregrosa, B.; Bundó, M.; Martín-Cardoso, H.; Bach-Pages, M.; Chiou, T.J.; Flors, V.; Segundo, B.S. Phosphate-induced resistance to pathogen infection in Arabidopsis. Plant J. 2022, 110, 452–469. [Google Scholar] [CrossRef]
- Shikha, D.; Jakhar, P.; Satbhai, S.B. Role of jasmonate signaling in the regulation of plant responses to nutrient deficiency. J. Exp. Bot. 2023, 74, 1221–1243. [Google Scholar] [CrossRef]
- Armengaud, P.; Breitling, R.; Amtmann, A. Coronatine-insensitive 1 (COI1) mediates transcriptional responses of Arabidopsis thaliana to external potassium supply. Mol. Plant 2010, 3, 390–405. [Google Scholar] [CrossRef]
- Bala, K.; Sood, A.K.; Pathania, V.S.; Thakur, S. Effect of plant nutrition in insect pest management: A review. J. Pharmacogn. Phytochem. 2018, 7, 2737–2742. [Google Scholar]
- de Lange, E.S.; Kyryczenko-Roth, V.; Johnson-Cicalese, J.; Davenport, J.; Vorsa, N.; Rodriguez-Saona, C. Increased nutrient availability decreases insect resistance in cranberry. Agric. For. Entomol. 2019, 21, 326–335. [Google Scholar] [CrossRef]
- Huang, W.Q.; Zeng, G.; Zhi, J.R.; Qiu, X.Y.; Yin, Z.J. Exogenous calcium suppresses the oviposition choices of Frankliniella occidentalis (Thysanoptera: Thripidae) and promotes the attraction of Orius similis (Hemiptera: Anthocoridae) by altering volatile blend emissions in kidney bean plants. Insects 2022, 13, 1127. [Google Scholar] [CrossRef]
- Abe, H.; Tomitaka, Y.; Shimoda, T.; Seo, S.; Sakurai, T.; Kugimiya, S.; Tsuda, S.; Kobayashi, M. Antagonistic plant defense system regulated by phytohormones assists interactions among vector insect, thrips and a tospovirus. Plant Cell Physiol. 2012, 53, 204–212. [Google Scholar] [CrossRef] [PubMed]
- Yang, J.; Duan, G.; Li, C.; Liu, L.; Han, G.; Zhang, Y.; Wang, C. The crosstalks between jasmonic acid and other plant hormone signaling highlight the involvement of jasmonic acid as a core component in plant response to biotic and abiotic stresses. Front. Plant Sci. 2019, 10, 1349. [Google Scholar] [CrossRef]
- Aerts, N.; Pereira Mendes, M.; Van Wees, S.C. Multiple levels of crosstalk in hormone networks regulating plant defense. Plant J. 2021, 105, 489–504. [Google Scholar] [CrossRef] [PubMed]
- Ji, Y.; Liu, J.; Xing, D. Low concentrations of salicylic acid delay methyl jasmonate-induced leaf senescence by up-regulating nitric oxide synthase activity. J. Exp. Bot. 2016, 67, 5233–5245. [Google Scholar] [CrossRef]
- Ndamukong, I.; Abdallat, A.A.; Thurow, C.; Fode, B.; Zander, M.; Weigel, R.; Gatz, C. SA-inducible Arabidopsis glutaredoxin interacts with TGA factors and suppresses JA-responsive PDF1.2 transcription. Plant J. 2007, 50, 128–139. [Google Scholar] [CrossRef]
- Stam, J.M.; Kroes, A.; Li, Y.; Gols, R.; van Loon, J.J.; Poelman, E.H.; Dicke, M. Plant interactions with multiple insect herbivores: From community to genes. Annu. Rev. Plant Biol. 2014, 65, 689–713. [Google Scholar] [CrossRef]
- Beckers, G.J.; Jaskiewicz, M.; Liu, Y.; Underwood, W.R.; He, S.Y.; Zhang, S.; Conrath, U. Mitogen-activated protein kinases 3 and 6 are required for full priming of stress responses in Arabidopsis thaliana. Plant Cell 2009, 21, 944–953. [Google Scholar] [CrossRef]
- O’Shaughnessy, E.C.; Palani, S.; Collins, J.J.; Sarkar, C.A. Tunable signal processing in synthetic MAP kinase cascades. Cell 2011, 144, 119–131. [Google Scholar] [CrossRef]
- Conrath, U.; Beckers, G.J.; Langenbach, C.J.; Jaskiewicz, M.R. Priming for enhanced defense. Annu. Rev. Phytopathol. 2015, 53, 97–119. [Google Scholar] [CrossRef]
- Eulgem, T. Regulation of the Arabidopsis defense transcriptome. Trends Plant Sci. 2005, 10, 71–78. [Google Scholar] [CrossRef]
- Agrawal, A.A.; Hastings, A.P.; Johnson, M.T.; Maron, J.L.; Salminen, J.P. Insect herbivores drive real-time ecological and evolutionary change in plant populations. Science 2012, 338, 113–116. [Google Scholar] [CrossRef] [PubMed]
- Jaskiewicz, M.; Conrath, U.; Peterhansel, C. Chromatin modification acts as a memory for systemic acquired resistance in the plant stress response. EMBO Rep. 2011, 12, 50–55. [Google Scholar] [CrossRef] [PubMed]
Disclaimer/Publisher’s Note: The statements, opinions and data contained in all publications are solely those of the individual author(s) and contributor(s) and not of MDPI and/or the editor(s). MDPI and/or the editor(s) disclaim responsibility for any injury to people or property resulting from any ideas, methods, instructions or products referred to in the content. |
© 2024 by the authors. Licensee MDPI, Basel, Switzerland. This article is an open access article distributed under the terms and conditions of the Creative Commons Attribution (CC BY) license (https://creativecommons.org/licenses/by/4.0/).





