Decoding the Transcriptomics of Oil Palm Seed Germination
Abstract
1. Introduction
2. Results
2.1. Transcriptome Sequencing and De Novo Assembly
2.2. Functional Annotations of Unigenes
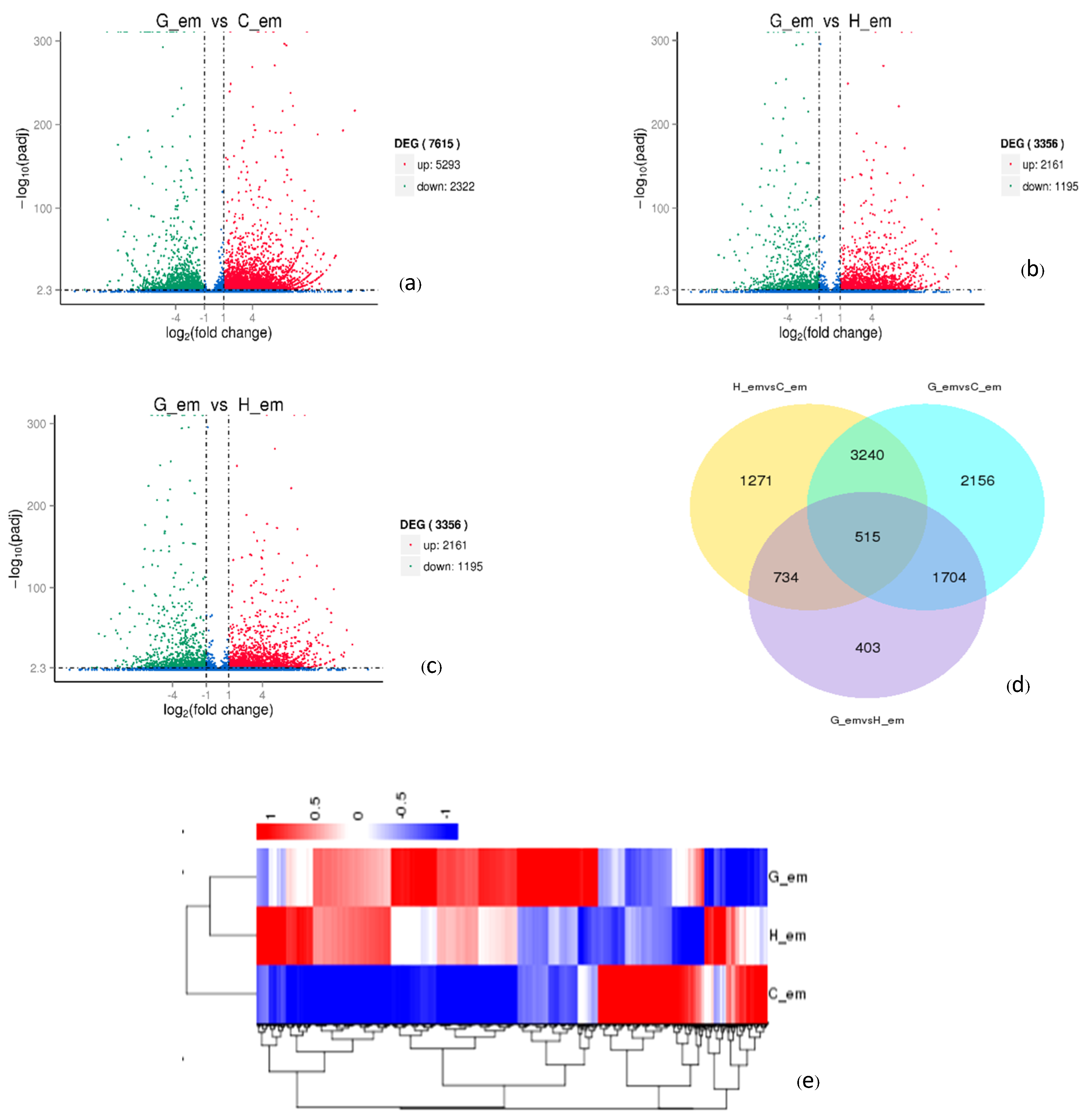
2.3. Gene Expression Difference Analysis
2.4. GO Enrichment Analysis of DEGs
2.5. Quantitative RT–PCR (qRT–PCR) Analysis of Specific Genes
3. Discussion
4. Materials and Methods
4.1. Oil Palm Seed Preapration
4.2. Transcriptome Analysis, De Novo Assembly and Annotation
4.3. –qRT–PCR Analysis
5. Conclusions
Supplementary Materials
Author Contributions
Funding
Data Availability Statement
Acknowledgments
Conflicts of Interest
Abbreviations
| ABA | abscisic acid |
| AUX1 | auxin influx carrier protein 1 |
| AUX/IAA | auxin/indole-3-acetic acid |
| ARF | auxin response factor |
| BAM | beta-amylase |
| B-ARR | type-B Arabidopsis response regulator |
| BIN2 | brassinosteroid-insensitive 2 |
| BGL | beta-glucosidase |
| BRI1 | brassinosteroid insensitive 1 |
| BSK | BRI1 suppressor kinase |
| BZR1/2 | brassinazole resistant 1/2 |
| cDNA | complementary deoxyribonucleic acid |
| C_em | seeds before incubation |
| COI1 | coronatine-insensitive 1 |
| CRE1 | cytokinin response 1 |
| CTR1 | constitutive triple response 1 |
| CYCD3 | cyclin D3 |
| DEGs | differentially expressed genes |
| E3.2.1.67 | xylan 1,4-β-xylosidase |
| ETR | ethylene response 1 |
| FPKM | fragments per kilobase of transcript sequence per million base pairs sequenced |
| FRK | fructokinase |
| GAE | galacturonosyltransferase-like 1 |
| GAs | gibberellins |
| G_em | seeds after 40 °C incubation for 45 days |
| GO | Gene Ontology |
| GAUT1 | galacturonosyltransferase 1 |
| GDE | glycogen debranching enzyme |
| GlgB | glycogen branching enzyme |
| GlgC | glucose-1-phosphate adenylyltransferase |
| glgP | glycogen phosphorylase |
| GPI | glucose-6-phosphate isomerase |
| H_em | germinated seedlings after 32 °C incubation for 14 days |
| HC | hydrogen cyanamide |
| JAR1 | jasmonic acid resistant 1 |
| KEGG | Kyoto Encyclopedia of Genes and Genomes |
| KOG | eukaryotic orthologous groups |
| MGAM | maltase-glucoamylase |
| MYC2 | myelocytomatosis 2 |
| NCBI | National Center for Biotechnology Information |
| NGS | next-generation sequencing |
| NR | non-redundant protein |
| NT | nucleotide database |
| PE | pectinesterase |
| PFAM | Protein families database |
| PGM | phosphoglucomutase |
| PP2C | protein phosphatase 2C |
| PYR/PYL | pyrabactin resistance/pyrabactin resistance-like |
| qRT–PCR | quantitative reverse transcription polymerase chain reaction |
| RNA | ribonucleic acid |
| SEM | Scanning Electron Microscopy |
| SnRK2 | SNF1-related protein kinase 2 |
| SPS | sucrose-phosphate synthase |
| SS | starch synthase |
| SUS | sucrose synthase |
| TIR1 | transport inhibitor response 1 |
| TGA | TGA—binding factor |
| TPP | trehalose-6-phosphate phosphatase |
| TPS | trehalose-6-phosphate synthase |
| UGDH | UDP-glucose 6-dehydrogenase |
| UXS | UDP-glucuronic acid decarboxylase |
| xynB | xylanase B |
References
- Bewley, J.D. Seed germination and dormancy. Plant Cell 1997, 9, 1055–1066. [Google Scholar] [CrossRef] [PubMed]
- Hussey, G. An analysis of the factors controlling the germination of the seed of the oil palm (Elaeis guineensis Jacq.). Ann. Bot. 1958, 22, 259–284. [Google Scholar] [CrossRef]
- Nwankwo, B.A. Facilitated germination of Elaeis guineensis var. pisifera seeds. Ann. Bot. 1981, 48, 251–254. [Google Scholar] [CrossRef]
- Murugesan, P.; Ravichandran, G.; Shareef, M. Seed germination and ultrastructural changes in oil palm (Elaeis guineensis) hybrid seed influenced by heat treatments. Indian J. Agric. Sci. 2015, 85, 1419–1423. [Google Scholar] [CrossRef]
- Kangkamanee, S.; Srikul, S.; Wongsri, O.; Mameewatana, S. Study of Dormancy Breaking and Methods of Preserving Seeds of Various Hybrid Oil Palm Numbers, Department of Agriculture, Agricultural Research and Development Office, Thailand, Region 8, Academic Group 2004. Available online: http://lib.doa.go.th/multim/BB00060.pdf (accessed on 10 May 2024). (In Thai).
- Jiménez, V.M.; Guevara, J.; Herrera, R.; Alizaga, R.; Bangerth, F. Changes in hormone concentrations during dormancy release of oil palm (Elaeis guineensis) seeds. Seed Sci. Technol. 2008, 36, 575–587. [Google Scholar] [CrossRef]
- Martine, B.M.; Laurent, K.; Pierre, B.; Eugène, K.; Hilaire, K.; Justin, K. Effect of storage and heat treatments on the germination of oil palm (Elaeis guineensis Jacq.) seed. Afr. J. Agric. Res. 2009, 4, 931–937. [Google Scholar]
- Fondom, N. Breaking seed dormancy: Revisiting heat-treatment duration on germination and subsequent seedling growth of oil palm (Elaeis guineensis Jacq.) progenies. J. Agric. Sci. 2010, 2, 101–109. [Google Scholar] [CrossRef]
- Norsazwan, M.G.; Puteh, A.B.; Rafii, M.Y. Oil palm (Elaeis guineensis) seed dormancy type and germination pattern. Seed Sci. Technol. 2016, 44, 15–26. [Google Scholar] [CrossRef]
- Myint, T.; Chanprasert, W.; Siriku, S. Germination of seed of oil palm (Elaeis guineensis Jacq.) as affected by different mechanical scarification methods. Seed Sci. Technol. 2010, 38, 635–645. [Google Scholar] [CrossRef]
- Chanprasert, W.; Myint, T.; Srikul, S.; Wangsri, O. Effect of thiamethoxam and imidacloprid treatment on germination and seedling vigor of drub-heated seed of oil palm (Elaeis guineensis Jacq.). Afr. J. Agric. Res. 2012, 48, 6408–6412. [Google Scholar]
- Chanprasert, W.; Myint, T.; Srikul, S.; Wangsri, O. Effects of neonicotinoid and method of breaking dormancy on seed germination and seed vigor of oil palm (Elaeis guineensis Jacq.). J. Oil Palm Res. 2012, 24, 1227–1234. [Google Scholar]
- Manzoni, C.; Kia, D.A.; Vandrovcova, J.; Hardy, J.; Wood, N.W.; Lewis, P.A.; Ferrari, R. Genome, transcriptome and proteome: The rise of omics data and their integration in biomedical sciences. Brief. Bioinform. 2018, 19, 286–302. [Google Scholar] [CrossRef]
- Wang, Z.; Gerstein, M.; Snyder, M. RNA-Seq: A revolutionary tool for transcriptomics. Nat. Rev. Genet. 2009, 10, 57–63. [Google Scholar] [CrossRef]
- Yu, Y.; Guo, G.; Lv, D.; Hu, Y.; Li, J.; Li, X.; Yan, Y. Transcriptome analysis during seed germination of elite Chinese bread wheat cultivar Jimai 20. BMC Plant Biol. 2014, 14, 20. [Google Scholar] [CrossRef]
- Chen, J.; Zeng, B.; Zhang, M.; Xie, S.; Wang, G.; Hauck, A.; Lai, J. Dynamic transcriptome landscape of maize embryo and endosperm development. Plant Physiol. 2014, 166, 252–264. [Google Scholar] [CrossRef]
- Bellieny-Rabelo, D.; Gamosa de Oliveira, E.A.; Ribeiro, E.S.; Costa, E.P.; Oliveira, A.E.A.; Venancio, T.M. Transcriptome analysis uncovers key regulatory and metabolic aspects of soybean embryonic axes during germination. Sci. Rep. 2016, 6, 36009. [Google Scholar] [CrossRef]
- Ma, Y.; Cui, J.; Lu, X.; Zhang, L.; Chen, Z.; Fei, R.; Sun, X. Transcriptome analysis of two different developmental stages of Paeonia lactiflora seeds. BMC Genom. 2017, 18, 688. [Google Scholar] [CrossRef]
- Zhang, J.; Qian, J.Y.; Bian, Y.H.; Liu, X.; Wang, C.L. Transcriptome and metabolite conjoint analysis reveals the seed dormancy release process incCallery pear. Int. J. Mol. Sci. 2022, 23, 2186. [Google Scholar] [CrossRef]
- Liao, D.; An, R.; Wei, J.; Wang, D.; Li, X.; Qi, J. Transcriptome profiles revealed molecular mechanisms of alternating temperatures in breaking the epicotyl morphophysiological dormancy of Polygonatum sibiricum seeds. BMC Plant Biol. 2021, 21, 370. [Google Scholar] [CrossRef]
- Kanjana, W.; Suzuki, T.; Ishii, K.; Kozaki, T.; Iigo, M.; Yamane, K. Transcriptome Analysis of seed dormancy after rinsing and chilling in ornamental peaches (Prunus persica (L.) Batsch). BMC Genom. 2016, 17, 575. [Google Scholar] [CrossRef]
- Yang, J.; Su, L.; Li, D.; Luo, L.; Sun, K.; Yang, M.; Gu, F.; Xia, A.; Liu, Y.; Wang, H.; et al. Dynamic transcriptome and metabolome analyses of two types of rice during the seed germination and young seedling growth stages. BMC Genom. 2020, 21, 603. [Google Scholar] [CrossRef]
- Zheng, G.; Li, W.; Zhang, S.; Mi, Q.; Luo, W.; Zhao, Y.; Qin, X.; Li, W.; Pu, S.; Xu, F. Multiomics strategies for decoding seed dormancy breakdown in Paris polyphylla. BMC Plant Biol. 2023, 23, 247. [Google Scholar] [CrossRef]
- Long, W.; Yao, X.; Wang, K.; Sheng, Y.; Lv, L. De novo transcriptome assembly of the cotyledon of Camellia oleifera for discovery of genes regulating seed germination. BMC Plant Biol. 2022, 22, 265. [Google Scholar] [CrossRef]
- Bao, Y.Z.; Yao, Z.Q.; Cao, X.L.; Peng, J.F.; Xu, Y.; Chen, M.X.; Zhao, S.F. Transcriptome analysis of Phelipanche aegyptiaca seed germination mechanisms stimulated by fluridone, TIS108, and GR24. PLoS ONE 2017, 12, e0187539. [Google Scholar] [CrossRef]
- Liu, R.; Lu, J.; Xing, J.; Du, M.; Wang, M.; Zhang, L.; Li, Y.; Zhang, C.; Wu, Y. Transcriptome and metabolome analyses revealing the potential mechanism of seed germination in Polygonatum cyrtonema. Sci. Rep. 2021, 11, 12161. [Google Scholar] [CrossRef]
- Xu, H.; Li, M.; Ma, D.; Gao, J.; Tao, J.; Meng, J. Identification of key genes for triacylglycerol biosynthesis and storage in herbaceous peony (Paeonia lactiflora Pall.) seeds. BMC Genom. 2024, 25, 10513. [Google Scholar] [CrossRef]
- Zhang, C.; Luo, W.; Li, Y.; Zhang, X.; Bai, X.; Niu, Z.; Zhang, X.; Li, Z.; Wan, D. Transcriptomic analysis of seed germination under salt stress in two desert sister species (Populus euphratica and P. Pruinosa). Front. Genet. 2019, 10, 231. [Google Scholar] [CrossRef]
- Yuan, F.; Yu, X.; Dong, D.; Yang, Q.; Fu, X.; Zhu, S.; Zhu, D. Whole genome-wide transcript profiling to identify differentially expressed genes associated with seed field emergence in two soybean low phytate mutants. BMC Plant Biol. 2017, 17, 16. [Google Scholar] [CrossRef]
- Mortazavi, A.; Williams, B.A.; McCue, K.; Schaeffer, L.; Wold, B. Mapping and quantifying mammalian transcriptomes by RNA-Seq. Nat. Methods 2008, 5, 621–628. [Google Scholar] [CrossRef]
- Semeradova, H.; Montesinos, J.C.; Benkova, E. All roads lead to auxin: Post-translational regulation of auxin transport by multiple hormonal pathways. Plant Commun. 2020, 1, 100048. [Google Scholar] [CrossRef]
- Huber, S.C.; Huber, J.L. Role and regulation of sucrose-phosphate synthase in higher plants. Annu. Rev. Plant Physiol. Plant Mol. Biol. 1996, 47, 431–444. [Google Scholar] [CrossRef]
- Opassiri, R.; Pomthong, B.; Onkoksoong, T.; Akiyama, T.; Esen, A.; Ketudat Cairns, J.R. Analysis of rice glycosyl hydrolase family 1 and expression of Os3BGlu7, a rice β-glucosidase with high activity towards β-1,4-linked oligosaccharides. Plant Sci. 2006, 171, 471–479. [Google Scholar] [CrossRef]
- Soh, A.C.; Wong, C.K.Y.; Ho, W.; Choong, C.W. Oil Palm. In Handbook of Plant Breeding; Vollmann, J., Rajcan, I., Eds.; Springer: New York, NY, USA, 2009; pp. 333–367. [Google Scholar]
- Rees, A.R. High-temperature pre-treatment and germination of seed of oil palm, Elaeis guineensis (Jacq.). Ann. Bot. 1962, 26, 569–581. [Google Scholar] [CrossRef]
- Mok, C.K. Heat Requirement for Breaking Dormancy of the Oil Palm Seeds after Storage under Different Conditions. In The Oil Palm in Agricultural Development in the Eighties; Pushparajah, E., Chew, P.S., Eds.; The Incorporated Society of Planters: Kualar Lumpur, Malaysia, 1982; pp. 197–206. [Google Scholar]
- Leyser, O. Auxin signaling. Plant Physiol. 2018, 176, 465–479. [Google Scholar] [CrossRef]
- Vanneste, S.; Friml, J. Auxin: A trigger for change in plant development. Cell 2012, 149, 510–518. [Google Scholar] [CrossRef]
- Clouse, S.D. Brassinosteroids. Arab. Book 2011, 9, e0151. [Google Scholar] [CrossRef]
- Kendrick, M.D.; Chang, C. Ethylene signaling: New levels of complexity and regulation. Curr. Opin. Plant Biol. 2008, 11, 479–485. [Google Scholar] [CrossRef]
- Pérez-Llorca, M.; Pollmann, S.; Müller, M. Ethylene and jasmonates signaling network mediating secondary metabolites under abiotic stress. Int. J. Mol. Sci. 2023, 24, 5990. [Google Scholar] [CrossRef]
- Cutler, S.R.; Rodriguez, P.L.; Finkelstein, R.R.; Abrams, S.R. Abscisic acid: Emergence of a core signaling network. Annu. Rev. Plant Biol. 2010, 61, 651–679. [Google Scholar] [CrossRef]
- Holdsworth, M.J.; Bentsink, L.; Soppe, W.J.J. Molecular networks regulating Arabidopsis seed maturation, after-ripening, dormancy and germination. New Phytol. 2008, 179, 33–54. [Google Scholar] [CrossRef]
- Hussain, S.; Yin, H.; Peng, S.; Khan, F.A.; Khan, F.; Sameeullah, M.; Hussain, H.A.; Huang, J.; Cui, K.; Nie, L. Comparative transcriptional profiling of primed and non-primed rice seedlings under submergence stress. Front. Plant Sci. 2016, 7, 1125. [Google Scholar] [CrossRef]
- Bicalho, E.M.; Motoike, S.Y.; Lima e Borges, E.E.d.; Ataíde, G.d.M.; Guimarães, V.M. Enzyme activity and reserve mobilization during Macaw palm (Acrocomia aculeata) seed germination. Acta Bot. Bras. 2016, 30, 438–444. [Google Scholar] [CrossRef]
- Cui, J.; Lamade, E.; Tcherkez, G. Seed germination in oil palm (Elaeis guineensis Jacq.): A review of metabolic pathways and control mechanisms. Int. J. Mol. Sci. 2020, 21, 4227. [Google Scholar] [CrossRef]
- Finch-Savage, W.E.; Leubner-Metzger, G. Seed dormancy and the control of germination. New Phytol. 2006, 171, 501–523. [Google Scholar] [CrossRef]
- Yan, A.; Chen, Z. The pivotal role of abscisic acid signaling during transition from seed maturation to germination. Plant Cell Rep. 2017, 36, 689–703. [Google Scholar] [CrossRef]
- Jin, D.; Wu, M.; Li, B.; Bücker, B.; Keil, P.; Zhang, S.; Li, J.; Kang, D.; Liu, J.; Dong, J.; et al. The COP9 Signalosome regulates seed germination by facilitating protein degradation of RGL2 and ABI5. PLoS Genet. 2018, 14, e1007237. [Google Scholar] [CrossRef]
- Grabherr, M.G.; Haas, B.J.; Yassour, M.; Levin, J.Z.; Thompson, D.A.; Amit, I.; Adiconis, X.; Fan, L.; Raychowdhury, R.; Zeng, Q.D.; et al. Full-length transcriptome assembly from RNA-Seq data without a reference genome. Nat. Biotechnol. 2011, 29, 644–652. [Google Scholar] [CrossRef]
- Finn, R.D.; Bateman, A.; Clements, J.; Coggill, P.; Eberhardt, R.Y.; Eddy, S.R.; Heger, A.; Hetherington, K.; Holm, L.; Mistry, J.; et al. Pfam: The protein families database. Nucleic Acids Res. 2014, 42, D222–D230. [Google Scholar] [CrossRef]
- Kanehisa, M.; Araki, M.; Goto, S.; Hattori, M.; Hirakawa, M.; Itoh, M.; Katayama, T.; Kawashima, S.; Okuda, S.; Tokimatsu, T.; et al. KEGG for linking genomes to life and the environment. Nucleic Acids Res. 2008, 36, D480–D484. [Google Scholar] [CrossRef]
- Van der Auwera, G.A.; Carneiro, M.O.; Hartl, C.; Poplin, R.; del Angel, G.; Levy-Moonshine, A.; Jordan, T.; Shakir, K.; Roazen, D.; Thibault, J.; et al. From FastQ data to high confidence variant calls: The Genome Analysis Toolkit best practices pipeline. Curr. Protoc. Bioinform. 2013, 43, 11.10.1–11.10.33. [Google Scholar] [CrossRef]
- Li, B.; Dewey, C. RSEM: Accurate transcript quantification from RNA-Seq data with or without a reference genome. BMC Bioinform. 2011, 12, 323. [Google Scholar] [CrossRef]
- Wang, L.; Feng, Z.; Wang, X.; Wang, X.; Zhang, X. DEGseq: An R package for identifying differentially expressed genes from RNA-seq data. Bioinformatics 2010, 26, 136–138. [Google Scholar] [CrossRef]
- Benjamini, Y.; Hochberg, Y. Controlling the false discovery rate: A practical and powerful approach to multiple testing. J. R. Stat. Soc. Ser. B Stat. Methodol. 1995, 57, 289–300. [Google Scholar] [CrossRef]
- Robinson, M.D.; McCarthy, D.J.; Smyth, G.K. edgeR: A Bioconductor package for differential expression analysis of digital gene expression data. Bioinformatics 2010, 26, 139–140. [Google Scholar] [CrossRef]
- Young, M.D.; Wakefield, M.J.; Smyth, G.K.; Oshlack, A. Gene ontology analysis for RNA-seq: Accounting for selection bias. Genome Biol. 2010, 11, R14. [Google Scholar] [CrossRef]
- Mao, X.; Cai, T.; Olyarchuk, J.G.; Wei, L. Automated genome annotation and pathway identification using the KEGG Orthology (KO) as a controlled vocabulary. Bioinformatics 2005, 21, 3787–3793. [Google Scholar] [CrossRef]
- Livak, K.J.; Schmittgen, T.D. Analysis of relative gene expression data using real-time quantitative PCR and the 2(-Delta Delta C(T)) Method. Methods 2001, 25, 402–408. [Google Scholar] [CrossRef]















| Sample | Raw Reads | Clean Reads | Clean Bases | Error (%) | Q20 (%) | Q30 (%) | GC Content (%) |
|---|---|---|---|---|---|---|---|
| C_em | 49,354,132 | 47,987,134 | 7.2G | 0.01 | 97.84 | 94.37 | 51.43 |
| H_em | 39,702,154 | 38,351,078 | 5.8G | 0.01 | 98.16 | 95.01 | 49.29 |
| G_em | 45,434,898 | 44,641,578 | 6.7G | 0.01 | 98.05 | 94.81 | 49.73 |
| Annotated | Number of Unigenes | Percentage (%) |
|---|---|---|
| Annotated in NR | 74,595 | 50.16 |
| Annotated in NT | 84,253 | 56.66 |
| Annotated in KO | 27,273 | 18.34 |
| Annotated in Swiss-Prot | 52,250 | 35.13 |
| Annotated in PFAM | 53,987 | 36.30 |
| Annotated in GO | 54,064 | 36.35 |
| Annotated in KOG | 23,333 | 15.69 |
| Annotated in all Databases | 13,779 | 9.26 |
| Annotated in at least one Database | 94,506 | 63.55 |
| Total Unigenes | 148,695 | 100 |
| Sample Name | Clean Read Numbers | Total Mapped |
|---|---|---|
| C_em | 47,987,134 | 36,003,414 (75.03%) |
| H_em | 38,351,078 | 28,973,156 (75.55%) |
| G_em | 44,641,578 | 33,173,008 (74.31%) |
Disclaimer/Publisher’s Note: The statements, opinions and data contained in all publications are solely those of the individual author(s) and contributor(s) and not of MDPI and/or the editor(s). MDPI and/or the editor(s) disclaim responsibility for any injury to people or property resulting from any ideas, methods, instructions or products referred to in the content. |
© 2024 by the authors. Licensee MDPI, Basel, Switzerland. This article is an open access article distributed under the terms and conditions of the Creative Commons Attribution (CC BY) license (https://creativecommons.org/licenses/by/4.0/).
Share and Cite
Suksa-Ard, P.; Nuanlaong, S.; Pooljun, C.; Azzeme, A.M.; Suraninpong, P. Decoding the Transcriptomics of Oil Palm Seed Germination. Plants 2024, 13, 2680. https://doi.org/10.3390/plants13192680
Suksa-Ard P, Nuanlaong S, Pooljun C, Azzeme AM, Suraninpong P. Decoding the Transcriptomics of Oil Palm Seed Germination. Plants. 2024; 13(19):2680. https://doi.org/10.3390/plants13192680
Chicago/Turabian StyleSuksa-Ard, Padungsak, Sunya Nuanlaong, Chettupon Pooljun, Azzreena Mohamad Azzeme, and Potjamarn Suraninpong. 2024. "Decoding the Transcriptomics of Oil Palm Seed Germination" Plants 13, no. 19: 2680. https://doi.org/10.3390/plants13192680
APA StyleSuksa-Ard, P., Nuanlaong, S., Pooljun, C., Azzeme, A. M., & Suraninpong, P. (2024). Decoding the Transcriptomics of Oil Palm Seed Germination. Plants, 13(19), 2680. https://doi.org/10.3390/plants13192680

