Functional Identification and Regulatory Active Site Screening of the DfDXS Gene of Dryopteris fragrans
Abstract
1. Introduction
2. Results
2.1. Phylogenetic Evolutionary Tree and Conserved Motif Analysis of DfDXSs
2.2. Subcellular Localisation Results for DfDXSs
2.3. Preliminary Validation of Salt and Drought Resistance of DfDXSs in Escherichia coli
2.4. Response of DfDXS1 and DfDXS2 Transgenic Tobacco to Salt and Drought Stress
2.5. Effects of Exogenous Hormones and Abiotic Stress on DfDXS Gene Expression
2.6. Analysis of the Transcriptional Activity of the DfDXSs Gene Promoter
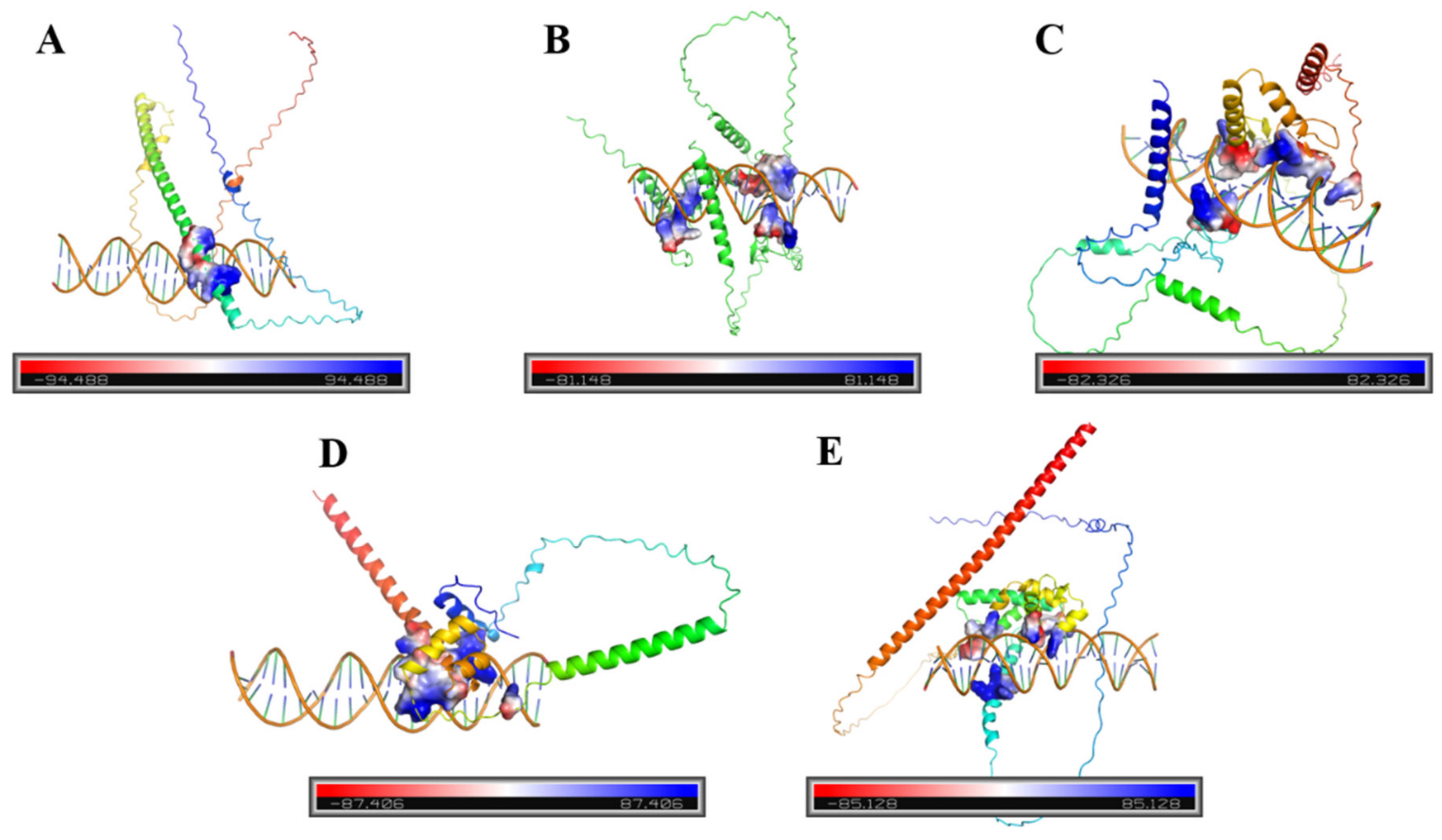
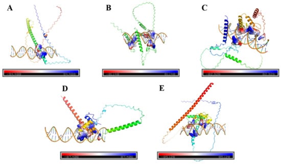
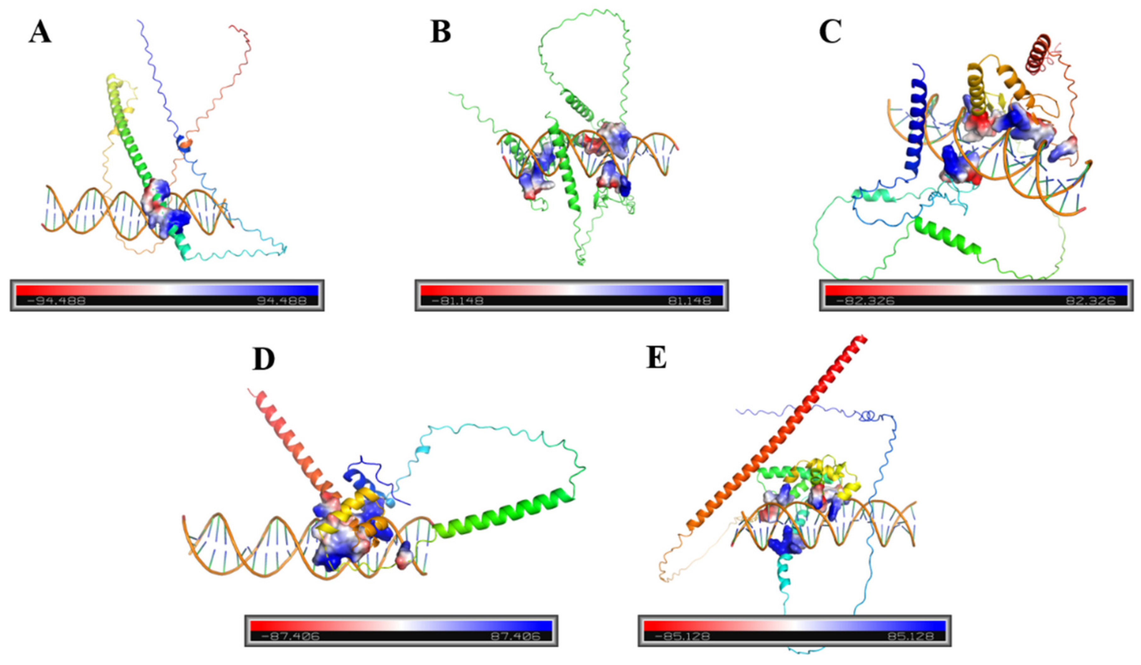
2.7. Screening for Potential Regulators of DfDXSs
3. Discussion
4. Materials and Methods
4.1. Plant Materials
4.2. Cloning of DfDXS1 and DfDXS2 Target Genes
4.3. Analysis by Bioinformatics
4.4. Identification of the Subcellular Localisation of DfDXS1 and DfDXS2
4.5. Prokaryotic-Induced Expression of DfDXS1 and DfDXS2
4.6. Agrobacterium-Mediated Genetic Transformation of N. tabacum
4.7. Expression Pattern Analysis of DfDXS1 and DfDXS2
4.8. Promoter Cloning of the DXS Gene in D. fragrans
4.9. Identification of Potential Transcription Active Sites in Promoters
4.10. Screening of DfDXSs for Associated Transcription Factors
5. Conclusions
Supplementary Materials
Author Contributions
Funding
Data Availability Statement
Conflicts of Interest
References
- Yang, J.; Zhong, C.; Yu, J. Natural Monoterpenes as Potential Therapeutic Agents against Atherosclerosis. Int. J. Mol. Sci. 2023, 24, 2429. [Google Scholar] [CrossRef] [PubMed]
- Sun, F.; Yan, C.; Lv, Y.; Pu, Z.; Liao, Z.; Guo, W.; Dai, M. Genome Sequencing of Amomum tsao-ko Provides Novel Insight Into Its Volatile Component Biosynthesis. Front. Plant Sci. 2022, 13, 904178. [Google Scholar] [CrossRef] [PubMed]
- Liao, P.; Wang, H.; Hemmerlin, A.; Nagegowda, D.A.; Bach, T.J.; Wang, M.; Chye, M.-L. Past achievements, current status and future perspectives of studies on 3-hydroxy-3-methylglutaryl-CoA synthase (HMGS) in the mevalonate (MVA) pathway. Plant Cell Rep. 2014, 33, 1005–1022. [Google Scholar] [CrossRef] [PubMed]
- Rodríguez-Concepción, M.; Boronat, A. Elucidation of the Methylerythritol Phosphate Pathway for Isoprenoid Biosynthesis in Bacteria and Plastids. A Metabolic Milestone Achieved through Genomics. Plant Physiol. 2002, 130, 1079–1089. [Google Scholar] [CrossRef]
- Baisakh, N.; Rastogi, S.; Shah, S.; Kumar, R.; Vashisth, D.; Akhtar, M.Q.; Kumar, A.; Dwivedi, U.N.; Shasany, A.K. Ocimum metabolomics in response to abiotic stresses: Cold, flood, drought and salinity. PLoS ONE 2019, 14, e0210903. [Google Scholar] [CrossRef]
- Danner, H.; Boeckler, G.A.; Irmisch, S.; Yuan, J.S.; Chen, F.; Gershenzon, J.; Unsicker, S.B.; Köllner, T.G. Four terpene synthases produce major compounds of the gypsy moth feeding-induced volatile blend of Populus trichocarpa. Phytochemistry 2011, 72, 897–908. [Google Scholar] [CrossRef]
- Lackus, N.D.; Petersen, N.P.; Nagel, R.; Schmidt, A.; Irmisch, S.; Gershenzon, J.; Köllner, T.G. Identification and Characterization of trans-Isopentenyl Diphosphate Synthases Involved in Herbivory-Induced Volatile Terpene Formation in Populus trichocarpa. Molecules 2019, 24, 2408. [Google Scholar] [CrossRef]
- Gargallo-Garriga, A.; Preece, C.; Sardans, J.; Oravec, M.; Urban, O.; Peñuelas, J. Root exudate metabolomes change under drought and show limited capacity for recovery. Sci. Rep. 2018, 8, 12696. [Google Scholar] [CrossRef]
- Helmig, D.; Ortega, J.; Duhl, T.; Tanner, D.; Guenther, A.; Harley, P.; Wiedinmyer, C.; Milford, J.; Sakulyanontvittaya, T. Sesquiterpene emissions from pine trees—Identifications, emission rates and flux estimates for the contiguous United States. Environ. Sci. Technol. 2007, 41, 1545–1553. [Google Scholar] [CrossRef]
- Zhao, Q.; Zhang, M.; Gu, L.; Yang, Z.; Li, Y.; Luo, J.; Zhang, Y. Transcriptome and volatile compounds analyses of floral development provide insight into floral scent formation in Paeonia lactiflora ‘Wu Hua Long Yu’. Front. Plant Sci. 2024, 15, 1303156. [Google Scholar] [CrossRef]
- Di, X.; Rodriguez-Concepcion, M. Exploring the Deoxy-D-xylulose-5-phosphate Synthase Gene Family in Tomato (Solanum lycopersicum). Plants 2023, 12, 3886. [Google Scholar] [CrossRef] [PubMed]
- Ding, X.; Zheng, Z.; Zhao, G.; Wang, L.; Wang, H.; Yang, Q.; Zhang, M.; Li, L.; Wang, P. Bottom-up synthetic biology approach for improving the efficiency of menaquinone-7 synthesis in Bacillus subtilis. Microb. Cell Factories 2022, 21, 101. [Google Scholar] [CrossRef] [PubMed]
- Jia, Y.; Yin, X.; Yang, H.; Xiang, Y.; Ding, K.; Pan, Y.; Jiang, B.; Yong, X. Transcriptome Analyses Reveal the Aroma Terpeniods Biosynthesis Pathways of Primula forbesii Franch. and the Functional Characterization of the PfDXS2 Gene. Int. J. Mol. Sci. 2023, 24, 2730. [Google Scholar] [CrossRef] [PubMed]
- Zhang, M.; Li, K.; Zhang, C.; Gai, J.; Yu, D. Identification and characterization of class 1 DXS gene encoding 1-deoxy-d-xylulose-5-phosphate synthase, the first committed enzyme of the MEP pathway from soybean. Mol. Biol. Rep. 2008, 36, 879–887. [Google Scholar] [CrossRef]
- Li, R.; Chen, P.; Zhu, L.; Wu, F.; Chen, Y.; Zhu, P.; Ji, K. Characterization and Function of the 1-Deoxy-D-xylose-5-Phosphate Synthase (DXS) Gene Related to Terpenoid Synthesis in Pinus massoniana. Int. J. Mol. Sci. 2021, 22, 848. [Google Scholar] [CrossRef]
- Wei, H.; Movahedi, A.; Xu, C.; Sun, W.; Almasi Zadeh Yaghuti, A.; Wang, P.; Li, D.; Zhuge, Q. Overexpression of PtDXS Enhances Stress Resistance in Poplars. Int. J. Mol. Sci. 2019, 20, 1669. [Google Scholar] [CrossRef]
- Jadaun, J.S.; Sangwan, N.S.; Narnoliya, L.K.; Singh, N.; Bansal, S.; Mishra, B.; Sangwan, R.S. Over-expression of DXS gene enhances terpenoidal secondary metabolite accumulation in rose-scented geranium and Withania somnifera: Active involvement of plastid isoprenogenic pathway in their biosynthesis. Physiol. Plant. 2016, 159, 381–400. [Google Scholar] [CrossRef]
- Widén, C.-J.; Britton, D.M. Chemotaxonomic investigations on Dryopteris fragrans. Can. J. Bot. 1971, 49, 989–992. [Google Scholar] [CrossRef]
- Zhao, D.-D.; Zhao, Q.-S.; Liu, L.; Chen, Z.-Q.; Zeng, W.-M.; Lei, H.; Zhang, Y.-L. Compounds from Dryopteris fragrans (L.) Schott with Cytotoxic Activity. Molecules 2014, 19, 3345–3355. [Google Scholar] [CrossRef]
- Ito, H.; Muranaka, T.; Mori, K.; Jin, Z.X.; Yoshida, T. ChemInform Abstract: Dryofragin and Aspidin PB, Piscicidal Components from Dryopteris Fragrans. Chem. Pharm. Bull. 1997, 45, 1720–1722. [Google Scholar] [CrossRef]
- Han, X.; Zeng, Z.; He, X.; Wang, H.; Peng, B. A new phloroglucinol glycoside from Dryopteris fragrans. Chin. Tradit. Herb. Drugs 2022, 53, 14–17. [Google Scholar]
- Zheng, S.; Song, G.; Yin, C.; Chen, Y.; Wang, S.; Shen, Z. A new phloroglucinol from Dryopteris fragrans and its antibacterial activity in vitro. China J. Chin. Mater. Medica 2022, 47, 2474–2479. [Google Scholar]
- Gao, R.; Yu, D.; Chen, L.; Wang, W.; Sun, L.; Chang, Y. Cloning and functional analysis of squalene synthase gene from Dryopteris fragrans (L.) Schott. Protein Expr. Purif. 2019, 155, 95–103. [Google Scholar] [CrossRef] [PubMed]
- Song, C.; Guan, Y.; Zhang, D.; Tang, X.; Chang, Y. Integrated mRNA and miRNA Transcriptome Analysis Suggests a Regulatory Network for UV–B-Controlled Terpenoid Synthesis in Fragrant Woodfern (Dryopteris fragrans). Int. J. Mol. Sci. 2022, 23, 5708. [Google Scholar] [CrossRef] [PubMed]
- Zheng, H.; Xie, Y.; Mu, C.; Cheng, W.; Bai, Y.; Gao, J. Deciphering the regulatory role of PheSnRK genes in Moso bamboo: Insights into hormonal, energy, and stress responses. BMC Genom. 2024, 25, 252. [Google Scholar] [CrossRef]
- Song, Y.-T.; Ma, K.; Zhao, Y.; Han, L.-Q.; Liu, L.-Q. Genome-wide identification of the walnut MYC gene family and functional characterization of Xinjiang wild walnut under low-temperature stress. Front. Genet. 2024, 15, 1399721. [Google Scholar] [CrossRef]
- Zeng, L.; Dehesh, K. The eukaryotic MEP-pathway genes are evolutionarily conserved and originated from Chlaymidia and cyanobacteria. BMC Genom. 2021, 22, 137. [Google Scholar] [CrossRef]
- Park, H.J.; Kim, W.-Y.; Yun, D.-J. A New Insight of Salt Stress Signalingin Plant. Mol. Cells 2016, 39, 447–459. [Google Scholar] [CrossRef]
- Osakabe, Y.; Yamaguchi-Shinozaki, K.; Shinozaki, K.; Tran, L.S.P. ABA control of plant macroelement membrane transport systems in response to water deficit and high salinity. New Phytol. 2013, 202, 35–49. [Google Scholar] [CrossRef]
- Zuo, Z.; Weraduwage, S.M.; Lantz, A.T.; Sanchez, L.M.; Weise, S.E.; Wang, J.; Childs, K.L.; Sharkey, T.D. Isoprene Acts as a Signaling Molecule in Gene Networks Important for Stress Responses and Plant Growth. Plant Physiol. 2019, 180, 124–152. [Google Scholar] [CrossRef]
- Perreca, E.; Rohwer, J.; González-Cabanelas, D.; Loreto, F.; Schmidt, A.; Gershenzon, J.; Wright, L.P. Effect of Drought on the Methylerythritol 4-Phosphate (MEP) Pathway in the Isoprene Emitting Conifer Picea glauca. Front. Plant Sci. 2020, 11, 546295. [Google Scholar] [CrossRef] [PubMed]
- Shabani, L.; Ehsanpour, A.A.; Asghari, G.; Emami, J. Glycyrrhizin production by in vitro cultured Glycyrrhiza glabra elicited by methyl Jasmonate and salicylic acid. Russ. J. Plant Physiol. 2009, 56, 621–626. [Google Scholar] [CrossRef]
- Yang, D.; Ma, P.; Liang, X.; Wei, Z.; Liang, Z.; Liu, Y.; Liu, F. PEG and ABA trigger methyl jasmonate accumulation to induce the MEP pathway and increase tanshinone production in Salvia miltiorrhiza hairy roots. Physiol. Plant. 2012, 146, 173–183. [Google Scholar] [CrossRef] [PubMed]
- Gong, Y.-f.; Liao, Z.-h.; Guo, B.-h.; Sun, X.-f.; Tang, K.-x. Molecular Cloning and Expression Profile Analysis ofGinkgo biloba DXSGene Encoding 1-Deoxy-D-xylulose 5-Phosphate Synthase, the First Committed Enzyme of the 2-C-Methyl-D-erythritol 4-Phosphate Pathway. Planta Medica 2006, 72, 329–335. [Google Scholar] [CrossRef] [PubMed]
- Loyola, J.; Verdugo, I.; González, E.; Casaretto, J.A.; Ruiz-Lara, S. Plastidic isoprenoid biosynthesis in tomato: Physiological and molecular analysis in genotypes resistant and sensitive to drought stress. Plant Biol. 2011, 14, 149–156. [Google Scholar] [CrossRef]
- Wang, D.; Chen, Q.; Chen, W.; Liu, X.; Xia, Y.; Guo, Q.; Jing, D.; Liang, G. A WRKY Transcription Factor, EjWRKY17, from Eriobotrya japonica Enhances Drought Tolerance in Transgenic Arabidopsis. Int. J. Mol. Sci. 2021, 22, 5593. [Google Scholar] [CrossRef] [PubMed]
- Joshi, C.P. An inspection of the domain between putative TATA box and translation start site in 79 plant genes. Nucleic Acids Res. 1987, 15, 6643–6653. [Google Scholar] [CrossRef] [PubMed]
- Shirsat, A.; Wilford, N.; Croy, R.; Boulter, D. Sequences responsible for the tissue specific promoter activity of a pea legumin gene in tobacco. Mol. Gen. Genet. 1989, 215, 326–331. [Google Scholar] [CrossRef]
- Fang, D.; Zhang, W.; Cheng, X.; Hu, F.; Ye, Z.; Cao, J. Molecular evolutionary analysis of the SHI/STY gene family in land plants: A focus on the Brassica species. Front. Plant Sci. 2022, 13, 958964. [Google Scholar] [CrossRef]
- Duy, D.L.; Kim, N. Yeast transcription factor Msn2 binds to G4 DNA. Nucleic Acids Res. 2023, 51, 9643–9657. [Google Scholar] [CrossRef]
- Abe, H.; Urao, T.; Ito, T.; Seki, M.; Shinozaki, K.; Yamaguchi-Shinozaki, K. Arabidopsis AtMYC2 (bHLH) and AtMYB2 (MYB) Function as Transcriptional Activators in Abscisic Acid Signaling. Plant Cell 2003, 15, 63–78. [Google Scholar] [CrossRef] [PubMed]
- Zhao, L.; Sun, L.; Guo, L.; Lu, X.; Malik, W.A.; Chen, X.; Wang, D.; Wang, J.; Wang, S.; Chen, C.; et al. Systematic analysis of Histidine photosphoto transfer gene family in cotton and functional characterization in response to salt and around tolerance. BMC Plant Biol. 2022, 22, 548. [Google Scholar] [CrossRef]
- Chen, S.; Zhao, H.; Luo, T.; Liu, Y.; Nie, X.; Li, H. Characteristics and Expression Pattern of MYC Genes in Triticum aestivum, Oryza sativa, and Brachypodium distachyon. Plants 2019, 8, 274. [Google Scholar] [CrossRef] [PubMed]
- Wang, Z.; Ye, S.; Li, J.; Zheng, B.; Bao, M.; Ning, G. Fusion primer and nested integrated PCR (FPNI-PCR): A new high-efficiency strategy for rapid chromosome walking or flanking sequence cloning. BMC Biotechnol. 2011, 11, 109. [Google Scholar] [CrossRef] [PubMed]
- Zhang, D.; Tang, X.; Chen, L.; Qiu, X.; Song, C.; Wang, H.; Chang, Y. Functional characterization and transcriptional activity analysis of Dryopteris fragrans farnesyl diphosphate synthase genes. Front. Plant Sci. 2023, 14, 1105240. [Google Scholar] [CrossRef] [PubMed]
- Langfelder, P.; Horvath, S. WGCNA: An R package for weighted correlation network analysis. BMC Bioinform. 2008, 9, 559. [Google Scholar] [CrossRef] [PubMed]
- Xu, D.; Yang, Y.; Gong, D.; Chen, X.; Jin, K.; Jiang, H.; Yu, W.; Li, J.; Zhang, J.; Pan, W. GFAP: Ultrafast and accurate gene functional annotation software for plants. Plant Physiol. 2023, 193, 1745–1748. [Google Scholar] [CrossRef]









| Gene ID | Location (bp) | CDS Length (bp) | Annoation | Protein Length (aa) | MW (kDa) | Predicted Location (s) |
|---|---|---|---|---|---|---|
| LG33.587 | 1069–1074 | 732 | Bzip | 269 | 29,727.31 | Nucleus. |
| LG21.134 | 1106–1111 1111–1116 | 993 | Zinc finger-C2H2 | 353 | 39,596.33 | Nucleus. |
| LG40.463 | - | 474 | Myb DNA-bind 4 | 180 | 20,556.24 | Nucleus. Peroxisome. |
| LG22.782 | - | 717 | Myb DNA-bind 4 | 238 | 27,224.65 | Nucleus. |
| LG24.556 | - | 519 | Myb DNA-bind 4 | 192 | 22,187.27 | Nucleus. |
| LG15.289 | 1343–1349 | 1122 | Myb DNA-bind 4 | 393 | 44,059.22 | Nucleus. |
| LG10.782 | 1343–1349 | 567 | Myb DNA-binding | 208 | 24,249.76 | Nucleus. |
Disclaimer/Publisher’s Note: The statements, opinions and data contained in all publications are solely those of the individual author(s) and contributor(s) and not of MDPI and/or the editor(s). MDPI and/or the editor(s) disclaim responsibility for any injury to people or property resulting from any ideas, methods, instructions or products referred to in the content. |
© 2024 by the authors. Licensee MDPI, Basel, Switzerland. This article is an open access article distributed under the terms and conditions of the Creative Commons Attribution (CC BY) license (https://creativecommons.org/licenses/by/4.0/).
Share and Cite
Zhao, H.; Su, J.; Zhong, Z.; Xiong, T.; Dai, W.; Zhang, D.; Chang, Y. Functional Identification and Regulatory Active Site Screening of the DfDXS Gene of Dryopteris fragrans. Plants 2024, 13, 2647. https://doi.org/10.3390/plants13182647
Zhao H, Su J, Zhong Z, Xiong T, Dai W, Zhang D, Chang Y. Functional Identification and Regulatory Active Site Screening of the DfDXS Gene of Dryopteris fragrans. Plants. 2024; 13(18):2647. https://doi.org/10.3390/plants13182647
Chicago/Turabian StyleZhao, Hanxu, Jiameng Su, Zhaoxuan Zhong, Tongyou Xiong, Weicong Dai, Dongrui Zhang, and Ying Chang. 2024. "Functional Identification and Regulatory Active Site Screening of the DfDXS Gene of Dryopteris fragrans" Plants 13, no. 18: 2647. https://doi.org/10.3390/plants13182647
APA StyleZhao, H., Su, J., Zhong, Z., Xiong, T., Dai, W., Zhang, D., & Chang, Y. (2024). Functional Identification and Regulatory Active Site Screening of the DfDXS Gene of Dryopteris fragrans. Plants, 13(18), 2647. https://doi.org/10.3390/plants13182647

