Combined Metabolome and Transcriptome Analysis Revealed the Accumulation of Anthocyanins in Grape Berry (Vitis vinifera L.) under High-Temperature Stress
Abstract
1. Introduction
2. Materials and Methods
2.1. Plant Material
2.2. Chromaticity Values of Grape Peel
2.3. Anthocyanin and Procyanidin Content in the Peel
2.4. Metabolite Extraction and Data Analysis
2.5. Total RNA Extraction and Transcriptome Sequencing
2.6. Validation of Gene Expression by qRT-PCR
2.7. Data Analysis
3. Results
3.1. High-Temperature Stress Affected the Berry Coloring and Anthocyanin and Procyanidin Contents in Grape
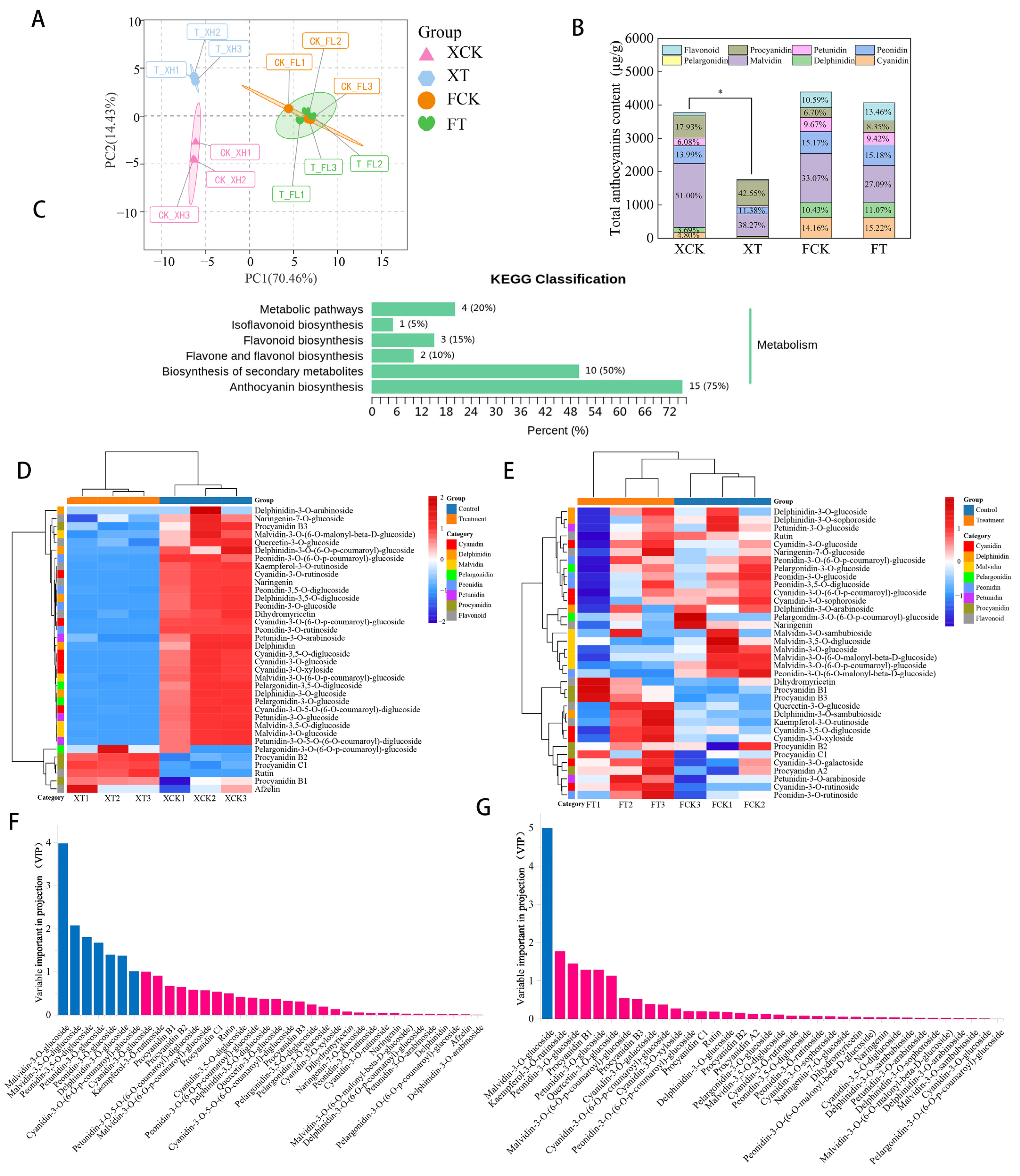
3.2. Targeted Metabolomic Response of XH and FL Grape Peels to HT Stress
3.3. Transcriptional Responses to HT Stress of XH and FL Grapes
3.4. Analysis of DEGs of XH and FL Grapes
3.5. Functional Enrichment Analysis of DEGs of XH and FL Grapes
3.6. Transcription Family (TF) Genes Respond to HT Stress of XH and FL Grapes
3.7. Key DEGs and DAMs Associated with Production of Anthocyanins in XH and FL Grapes after HT
3.8. Anthocyanin, Procyanidin and DEG Co-Expression Networks during Grape Peel Development
4. Discussion
5. Conclusions
Supplementary Materials
Author Contributions
Funding
Data Availability Statement
Conflicts of Interest
References
- Wu, J.Y.; Liu, L.Y.; Xu, G.X.; Jiang, J.F.; Lian, W.J.; Zhou, H.; Nan, L.J.; Ren, H.S. Grape planting situation and regional spatial analysis in Xinjiang, China. IOP Conf. Ser. Earth Environ. Sci. 2021, 705, 12028. [Google Scholar] [CrossRef]
- Kőrösi, L.; Molnár, S.; Teszlák, P.; Dörnyei, Á.; Maul, E.; Töpfer, R.; Marosvölgyi, T.; Szabó, É.; Röckel, F. Comparative study on grape berry anthocyanins of various teinturier varieties. Foods 2022, 11, 3668. [Google Scholar] [CrossRef] [PubMed]
- Arrizabalaga, M.; Morales, F.; Oyarzun, M.; Delrot, S.; Gomès, E.; Irigoyen, J.J.; Hilbert, G.; Pascual, I. Tempranillo clones differ in the response of berry sugar and anthocyanin accumulation to elevated temperature. Plant Sci. 2018, 267, 74–83. [Google Scholar] [CrossRef] [PubMed]
- Yan, Y.F.; Song, C.Z.; Falginella, L.; Castellarin, S.D. Day temperature has a stronger effect than night temperature on anthocyanin and flavonoid accumulation in ‘Merlot’ (Vitis vinifera L.) grapes during ripening. Front. Plant Sci. 2020, 11, 1095. [Google Scholar] [CrossRef]
- Liu, H.M.; Liu, Z.J.; Wu, Y.; Zheng, L.M.; Zhang, G.F. Regulatory mechanisms of anthocyanin biosynthesis in apple and pear. Int. J. Mol. Sci. 2021, 22, 8441. [Google Scholar] [CrossRef]
- Cataldo, E.; Eichmeier, A.; Mattii, G.B. Effects of global warming on grapevine berries phenolic compounds—A review. Agronomy 2023, 13, 2192. [Google Scholar] [CrossRef]
- Hwang, J.W.; Natarajan, S.B.; Kim, Y.S.; Kim, E.K.; Lee, J.W.; Moon, S.H.; Jeon, B.T.; Park, P.J. Biosynthesis of Oligomeric Anthocyanins from grape skin extracts. Molecules 2017, 22, 497. [Google Scholar] [CrossRef]
- Liang, Z.C.; Wu, B.H.; Fan, P.G.; Yang, C.X.; Duan, W.; Zheng, X.B.; Liu, C.Y.; Li, S.H. Anthocyanin composition and content in grape berry skin in Vitis germplasm. Food Chem. 2008, 111, 837–844. [Google Scholar] [CrossRef]
- Hichri, I.; Barrieu, F.; Bogs, J.; Kappel, C.; Delrot, S.; Lauvergeat, V. Recent advances in the transcriptional regulation of the flavonoid biosynthetic pathway. J. Exp. Bot. 2011, 62, 2465–2483. [Google Scholar] [CrossRef]
- Zhang, Y.J.; Chu, G.H.; Hu, Z.L.; Gao, Q.G.; Cui, B.L.; Tian, S.B.; Wang, B.; Chen, G.P. Genetically engineered anthocyanin pathway for high health-promoting pigment production in eggplant. Mol. Breed. 2016, 36, 54. [Google Scholar] [CrossRef]
- Alfenito, M.R.; Souer, E.; Goodman, C.D.; Buell, R.; Mol, J.; Koes, R.; Walbot, V. Functional complementation of anthocyanin sequestration in the vacuole by widely divergent glutathione S-transferases. Plant Cell 1998, 10, 1135–1149. [Google Scholar] [CrossRef] [PubMed]
- Grotewold, E. The challenges of moving chemicals within and out of cells: Insights into the transport of plant natural products. Planta 2004, 219, 906–909. [Google Scholar] [CrossRef] [PubMed]
- Shi, Q.Q.; Zhou, L.; Wang, Y.; Li, K.; Zheng, B.Q.; Miao, K. Transcriptomic analysis of Paeonia delavayi wild population flowers to identify differentially expressed genes involved in purple-red and yellow petal pigmentation. PLoS ONE 2015, 10, e0135038. [Google Scholar] [CrossRef] [PubMed]
- Sun, L.; Fan, X.C.; Zhang, Y.; Jiang, J.F.; Sun, H.S.; Liu, C.H. Transcriptome analysis of genes involved in anthocyanins biosynthesis and transport in berries of black and white spine grapes (Vitis davidii). Hereditas 2016, 153, 1–22. [Google Scholar] [CrossRef] [PubMed]
- Li, L.; Ye, J.; Li, H.H.; Shi, Q.Q. Characterization of metabolites and transcripts involved in flower pigmentation in primula vulgaris. Front. Plant Sci. 2020, 11, 572517. [Google Scholar] [CrossRef] [PubMed]
- Albert, N.W.; Lewis, D.H.; Zhang, H.; Schwinn, K.E.; Jameson, P.E.; Davies, K.M. Members of an R2R3-MYB transcription factor family in Petunia are developmentally and environmentally regulated to control complex floral and vegetative pigmentation patterning. Plant J. 2011, 65, 771–784. [Google Scholar] [CrossRef]
- Nabavi, S.M.; Šamec, D.; Tomczyk, M.; Milella, L.; Russo, D.; Habtemariam, S.; Suntar, I.; Rastrelli, L.; Daglia, M.; Xiao, J.B.; et al. Flavonoid biosynthetic pathways in plants: Versatile targets for metabolic engineering. Biotechnol. Adv. 2020, 38, 107316. [Google Scholar] [CrossRef]
- Rehman, R.N.U.; You, Y.; Zhang, L.; Goudia, B.D.; Khan, A.R.; Li, P.; Ma, F. High temperature induced anthocyanin inhibition and active degradation in Malus profusion. Front. Plant Sci. 2017, 8, 1401. [Google Scholar] [CrossRef]
- Ryu, S.; Han, J.H.; Cho, J.G.; Jeong, J.H.; Lee, S.K.; Lee, H.J. High temperature at veraison inhibits anthocyanin biosynthesis in berry skins during ripening in ‘Kyoho’ grapevines. Plant Physiol. Biochem. 2020, 157, 219–228. [Google Scholar] [CrossRef]
- Gao, H.N.; Jiang, H.; Cui, J.Y.; You, C.X.; Li, Y.Y. The effects of hormones and environmental factors on anthocyanin biosynthesis in apple. Plant Sci. 2021, 312, 111024. [Google Scholar] [CrossRef]
- Man, Y.P.; Wang, Y.C.; Li, Z.Z.; Jiang, Z.W.; Yang, H.L.; Gong, J.J.; Zheng, J. High-temperature inhibition of biosynthesis and transportation of anthocyanins results in the poor red coloration in red-fleshed Actinidia chinensis. Physiol. Plant. 2015, 153, 565–583. [Google Scholar] [CrossRef] [PubMed]
- Fang, Z.Z.; Lin-Wang, K.; Jiang, C.C.; Zhou, D.R.; Lin, Y.J.; Pan, S.L.; Vespley, R.; Ye, X.F. Postharvest temperature and light treatments induce anthocyanin accumulation in peel of ‘Akihime’plum (Prunus salicina Lindl.) via transcription factor PsMYB10.1. Postharvest Biol. Technol. 2021, 179, 111592. [Google Scholar] [CrossRef]
- Zhang, S.; Zhang, A.; Wu, X.; Zhu, Z.W.; Yang, Z.F.; Zhu, Y.L.; Zha, D.S. Transcriptome analysis revealed expression of genes related to anthocyanin biosynthesis in eggplant (Solanum melongena L.) under high-temperature stress. BMC Plant Biol. 2019, 19, 387. [Google Scholar] [CrossRef]
- Ben Rejeb, I.; Dhen, N.; Kassebi, S.; Gargouri, M.; Roussis, I.G. Quality evaluation and functional properties of reduced sugar jellies formulated from citrus fruits. J. Chem. 2020, 5476872. [Google Scholar] [CrossRef]
- Carreño, J.; Martínez, A.; Almela, L.; Fernández-López, J.A. Measuring the color of table grapes. Color Res. Appl. 1996, 21, 50–54. [Google Scholar] [CrossRef]
- Lv, S.L.; Jiang, P.; Chen, X.Y.; Fan, P.X.; Wang, X.C.; Li, Y.X. Multiple compartmentalization of sodium conferred salt tolerance in Salicornia europaea. Plant Physiol. Biochem. 2012, 51, 47–52. [Google Scholar] [CrossRef] [PubMed]
- Chen, C.J.; Chen, H.; Zhang, Y.; Thomas, H.R.; Frank, M.H.; He, Y.H.; Xia, R. TBtools: An integrative toolkit developed for interactive analyses of big biological data. Mol. Plant 2020, 13, 1194–1202. [Google Scholar] [CrossRef]
- Su, X.D.; Guo, S.J.; Li, P.C. Development status and countermeasure on the grape industry in Xinjiang Production and Construction Corps. Sino-Overseas Grapevine Wine 2021, 1, 61–65. [Google Scholar] [CrossRef]
- Wang, F.X.; Rong, X.M. Introduction of new grape varieties in hotan, xinjiang. Bull. Agric. Sci. Technol. 2021, 03, 322–323. [Google Scholar] [CrossRef]
- Zhu, X.L.; Jia, L. High efficiency cultivation technology of ‘Xiahei’ grape. North Fruits 2020, 1, 34–35. [Google Scholar] [CrossRef]
- Cohen, S.D.; Tarara, J.M.; Kennedy, J.A. Assessing the impact of temperature on grape phenolic metabolism. Anal. Chim. Acta 2008, 621, 57–67. [Google Scholar] [CrossRef]
- Dou, F.F.; Phillip, F.O.; Liu, G.; Zhu, J.J.; Zhang, L.P.; Wang, Y.X.; Liu, H.F. Transcriptomic and physiological analyses reveal different grape varieties response to high temperature stress. Front. Plant Sci. 2024, 15, 1313832. [Google Scholar] [CrossRef]
- Matsuda, K.; Gao, T.M.; Date, A.; Suzuki, T. Suppression of red color development associated with anthocyanin accumulation in the epicarp of grape (Vitis labrusca × vinifera cv. Ruby Roman) berries caused by air temperature in daylight periods higher than 33 °C during maturation. Sci. Hortic. 2021, 288, 110381. [Google Scholar] [CrossRef]
- Martín, J.; Navas, M.J.; Jimenez-Moreno, A.M.; Asuero, A.G. Anthocyanin pigments: Importance, sample preparation and extraction. In Phenolic Compounds—Natural Sources, Importance and Applications; IntechOpen: Rijeka, Croatia, 2017; Volume 15, pp. 117–152. [Google Scholar] [CrossRef]
- He, F.; Mu, L.; Yan, G.L.; Liang, N.N.; Pan, Q.H.; Wang, J.; Reeves, M.J.; Duan, C.Q. Biosynthesis of anthocyanins and their regulation in colored grape. Molecules 2010, 15, 9057–9091. [Google Scholar] [CrossRef] [PubMed]
- Liu, S.W.; He, L.; Ren, Y.H. The synthesis of anthocyanins in grape fruits and its influencing factors. Sino-Overseas Grapevine Wine 1999, 2, 029. [Google Scholar] [CrossRef]
- Ju, Y.L.; Wang, W.N.; Yue, X.F.; Xue, W.; Zhang, Y.L.; Fang, Y.L. Integrated metabolomic and transcriptomic analysis reveals the mechanism underlying the accumulation of anthocyanins and other flavonoids in the flesh and skin of teinturier grapes. Plant Physiol. Biochem. 2003, 197, 107667. [Google Scholar] [CrossRef]
- Liu, H.C.; Yu, Y.S.; Zou, B.; Yu, Y.Y.; Yang, J.G.; Xu, Y.J.; Chen, X.W.; Yang, F. Evaluation of dynamic changes and regularity of volatile flavor compounds for different green plum (Prunus mume sieb. et zucc) varieties during the ripening process by HS-GC-IMS with PLS-DA. Foods 2003, 12, 551. [Google Scholar] [CrossRef] [PubMed]
- Ma, C.; Feng, Y.L.; Zhou, S.; Zhang, J.; Guo, B.B.; Xiong, Y.; Wu, S.W.; Li, Y.; Li, Y.J.; Li, C.X. Metabolomics and transcriptomics provide insights into the molecular mechanisms of anthocyanin accumulation in the seed coat of differently colored mung bean (Vigna radiata L.). Plant Physiol. Biochem. 2023, 200, 107739. [Google Scholar] [CrossRef]
- Bu, Y.F.; Wang, S.; Li, C.Z.; Fang, Y.; Zhang, Y.; Li, Q.Y.; Wang, H.B.; Chen, X.S.; Feng, S.Q. Transcriptome analysis of apples in high-temperature treatments reveals a role of MdLBD37 in the inhibition of anthocyanin accumulation. Int. J. Mol. Sci. 2022, 23, 3766. [Google Scholar] [CrossRef]
- Mori, K.; Goto-Yamamoto, N.; Kitayama, M.; Hashizume, K. Loss of anthocyanins in red-wine grape under high temperature. J. Exp. Bot. 2007, 58, 1935–1945. [Google Scholar] [CrossRef]
- Lin-Wang, K.; Micheletti, D.; Palmer, J.; Volz, R.; Lozano, L.; Espley, R.; Hellens, R.P.; Chagnè, D.; Rowan, D.D.; Troggio, M.; et al. High temperature reduces apple fruit colour via modulation of the anthocyanin regulatory complex. Plant Cell Environ. 2011, 34, 1176–1190. [Google Scholar] [CrossRef] [PubMed]
- Oglesby, L.; Ananga, A.; Obuya, J.; Ochieng, J.; Cebert, E.; Tsolova, V. Anthocyanin accumulation in muscadine berry skins is influenced by the expression of the MYB transcription factors, MybA1, and MYBCS1. Antioxidants 2016, 5, 35. [Google Scholar] [CrossRef] [PubMed]
- Yang, G.B.; Li, L.J.; Wei, M.; Li, J.; Yang, F.J. SmMYB113 is a key transcription factor responsible for compositional variation of anthocyanin and color diversity among eggplant peels. Front. Plant Sci. 2022, 13, 843996. [Google Scholar] [CrossRef]
- Su, M.Y.; Zuo, W.F.; Wang, Y.C.; Liu, W.J.; Zhang, Z.Y.; Wang, N.; Chen, X.S. The WKRY transcription factor MdWRKY75 regulates anthocyanins accumulation in apples (Malus domestica). Funct. Plant Biol. 2022, 49, 799–809. [Google Scholar] [CrossRef]
- Cong, L.; Qu, Y.Y.; Sha, G.Y.; Zhang, S.C.; Ma, Y.F.; Chen, M.; Zhai, R.; Yang, C.Q.; Xu, L.F.; Wang, Z.G. PbWRKY75 promotes anthocyanin synthesis by activating PbDFR, PbUFGT, and PbMYB10b in pear. Physiol. Plant. 2021, 173, 1841–1849. [Google Scholar] [CrossRef]
- An, J.P.; Yao, J.F.; Xu, R.R.; You, C.X.; Wang, X.F.; Hao, Y.J. Apple bZIP transcription factor MdbZIP44 regulates abscisic acid-promoted anthocyanin accumulation. Plant Cell Environ. 2018, 41, 2678–2692. [Google Scholar] [CrossRef] [PubMed]
- Azuma, A.; Yakushiji, H.; Koshita, Y.; Kobayashi, S. Flavonoid biosynthesis-related genes in grape skin are differentially regulated by temperature and light conditions. Planta 2012, 236, 1067–1080. [Google Scholar] [CrossRef]
- Movahed, N.; Pastore, C.; Cellini, A.; Allegro, G.; Valentini, G.; Zenoni, S.; Cavallini, E.; D'Incà, E.; Tornielli, G.B.; Filippetti, I. The grapevine VviPrx31 peroxidase as a candidate gene involved in anthocyanin degradation in ripening berries under high temperature. J. Plant Res. 2016, 129, 513–526. [Google Scholar] [CrossRef]
- Li, B.; Zhang, X.Z.; Duan, R.W.; Han, C.H.; Yang, J.; Wang, L.; Wang, S.K.; Su, Y.L.; Wang, L.; Dong, Y.F.; et al. Genomic analysis of the glutathione s-transferase family in pear (Pyrus communis) and functional identification of PcGST57 in anthocyanin accumulation. Int. J. Mol. Sci. 2022, 23, 746. [Google Scholar] [CrossRef]
- Xue, L.; Huang, X.R.; Zhang, Z.H.; Lin, Q.H.; Zhong, Q.Z.; Zhao, Y.; Gao, Z.S.; Xu, C.J. An anthocyanin-related glutathione S-transferase, MrGST1, plays an essential role in fruit coloration in Chinese bayberry (Morella rubra). Front. Plant Sci. 2022, 13, 903333. [Google Scholar] [CrossRef]
- Li, H.; Yang, Y.X.; Li, H.R.; Wang, W.; Zheng, H.; Tao, J.M. Genome-wide identification of glutathione S-transferase and expression analysis in response to anthocyanin transport in the flesh of the new teinturier grape germplasm ‘zhongshan-hongyu’. Int. J. Mol. Sci. 2022, 23, 7717. [Google Scholar] [CrossRef] [PubMed]
- Chai, Q.C.; Wang, X.L.; Gao, M.W.; Zhao, X.C.; Chen, Y.; Zhang, C.; Jiang, H.; Wang, J.B.; Wang, Y.C.; Zheng, M.N.; et al. A glutathione S-transferase GhTT19 determines flower petal pigmentation via regulating anthocyanin accumulation in cotton. Plant Biotechnol. J. 2023, 21, 433–448. [Google Scholar] [CrossRef]
- Han, L.L.; Zhou, L.; Zou, H.Z.; Yuan, M.; Wang, Y. PsGSTF3, an anthocyanin-related glutathione S-transferase gene, is essential for petal coloration in tree peony. Int. J. Mol. Sci. 2022, 23, 1423. [Google Scholar] [CrossRef] [PubMed]







Disclaimer/Publisher’s Note: The statements, opinions and data contained in all publications are solely those of the individual author(s) and contributor(s) and not of MDPI and/or the editor(s). MDPI and/or the editor(s) disclaim responsibility for any injury to people or property resulting from any ideas, methods, instructions or products referred to in the content. |
© 2024 by the authors. Licensee MDPI, Basel, Switzerland. This article is an open access article distributed under the terms and conditions of the Creative Commons Attribution (CC BY) license (https://creativecommons.org/licenses/by/4.0/).
Share and Cite
Dou, F.; Phillip, F.O.; Liu, H. Combined Metabolome and Transcriptome Analysis Revealed the Accumulation of Anthocyanins in Grape Berry (Vitis vinifera L.) under High-Temperature Stress. Plants 2024, 13, 2394. https://doi.org/10.3390/plants13172394
Dou F, Phillip FO, Liu H. Combined Metabolome and Transcriptome Analysis Revealed the Accumulation of Anthocyanins in Grape Berry (Vitis vinifera L.) under High-Temperature Stress. Plants. 2024; 13(17):2394. https://doi.org/10.3390/plants13172394
Chicago/Turabian StyleDou, Feifei, Fesobi Olumide Phillip, and Huaifeng Liu. 2024. "Combined Metabolome and Transcriptome Analysis Revealed the Accumulation of Anthocyanins in Grape Berry (Vitis vinifera L.) under High-Temperature Stress" Plants 13, no. 17: 2394. https://doi.org/10.3390/plants13172394
APA StyleDou, F., Phillip, F. O., & Liu, H. (2024). Combined Metabolome and Transcriptome Analysis Revealed the Accumulation of Anthocyanins in Grape Berry (Vitis vinifera L.) under High-Temperature Stress. Plants, 13(17), 2394. https://doi.org/10.3390/plants13172394
