Abstract
The global ecosystem relies on the metabolism of photosynthetic organisms, featuring the ability to harness light as an energy source. The most successful type of photosynthesis utilizes a virtually inexhaustible electron pool from water, but the driver of this oxidation, sunlight, varies on time and intensity scales of several orders of magnitude. Such rapid and steep changes in energy availability are potentially devastating for biological systems. To enable a safe and efficient light-harnessing process, photosynthetic organisms tune their light capturing, the redox connections between core complexes and auxiliary electron mediators, ion passages across the membrane, and functional coupling of energy transducing organelles. Here, microalgal species are the most diverse group, featuring both unique environmental adjustment strategies and ubiquitous protective mechanisms. In this review, we explore a selection of regulatory processes of the microalgal photosynthetic apparatus supporting smooth electron flow in variable environments.
1. Introduction
1.1. The Diversity of Microalgal Oxygenic Photosynthesis
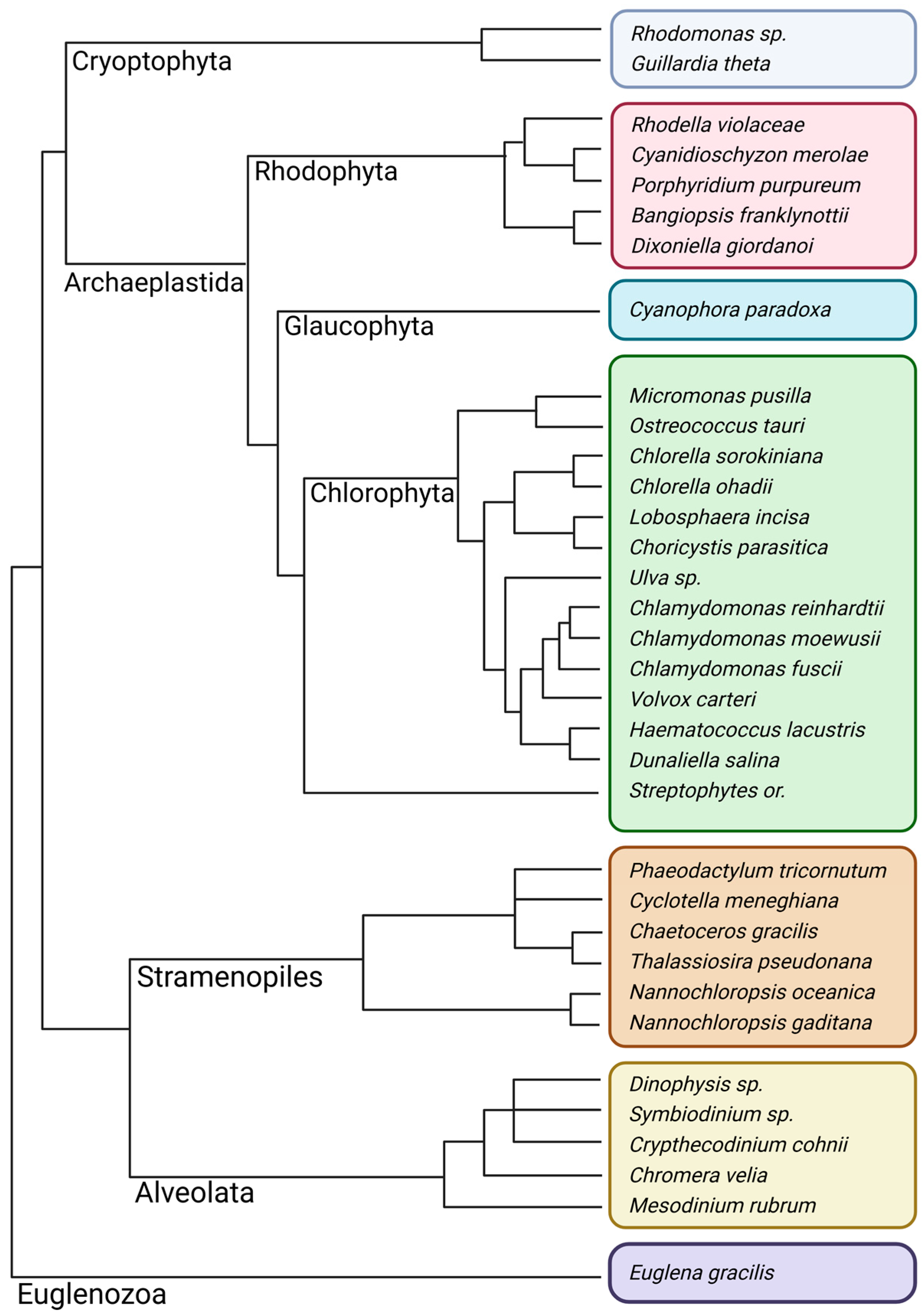
Photosynthesis is a relatively ancient development of life on earth that uses light to capture CO2 via Ribulose-1,5-bisphosphate carboxylase/oxygenase (RuBisCO) activity. This review will focus on the most successful type of photosynthesis which is oxygenic and uses water as an electron donor for CO2 fixation in the Calvin Benson Bassham (CBB) cycle. It was initially developed in proto-cyanobacterial organisms which are dated as far as 2.3 Ga [1], with the earliest fossil findings pointing to 1.9 Ga [2]. As of now, there is an agreement that all oxygenic photosynthesizers originate from a single lineage of organisms, which possessed both type I and II photosynthetic reaction centers (aka PSI and PSII) [3,4,5]. These proto-cyanobacteria later evolved to the current day cyanobacteria to eventually engage in an endosymbiosis event (or events, see [6,7,8]), giving rise to the O2-producing plastids occurring in the lineage of Archaeplastida which includes green and red algae as well as Glaucophytes, but also in other domains such as Stramenopiles (e.g., diatoms) and Alveolata (e.g., dinoflagellates and Chromerida) [9]. As a very diverse group, microalgae can be found virtually everywhere, conquering both aquatic and terrestrial habitats including soil, aeroterrestrial and epiphytic habitats by developing unique adaptations [10]. The combination of a relatively short life cycle paired with a large eukaryotic genome, around 20–150 Mb (excluding exceptions [11]), might have helped microalgae to succeed in a competitive environment. Unsurprisingly, species of the same genus, such as Chlorella, were found in completely different environments—from Antarctic oceans [12,13] to Mediterranean deserts [14]—and in many cases feature distinct gene expression patterns in response to their habitat and the associated stress types [15], yet holding little genomic variation. On the other hand, the phenotypic expression of different algal lineages of similar habitats exhibits such converged traits that previous classification attempts led to a grand mix-up of genetic lineages [16]. In this review, we will shed light on the regulation of electron transfer processes that generate a transmembrane electrochemical proton gradient, also referred to as proton motive force (pmf). Our focus will be on how the pmf is fine-tuned for sustained photosynthetic productivity and how environmental adaptations altered these regulatory processes in different microalgae. However, functional microalgal photosynthesis research is entangled with research on other phototrophs since conserved fundamental processes are involved, such as energy stabilization upon water splitting in the oxygen-evolving complex (OEC). To fully cover how the pmf is regulated, this review will also lean on extrapolated knowledge derived from other photosynthetic domains. We will provide an overview of unique aspects of photosynthesis regulation in a selection of microalgal examples, acknowledging that covering the entirety of microalgal diversity will be beyond the scope of this review. To illustrate the heterogeneity of the term ‘microalgae’, we included a simplified phylogenetic tree (Figure 1, based on recent studies [9,17,18]), presenting the most relevant model organisms of eukaryotic microbial phototrophs.
Figure 1.
Simplified phylogenetic tree of microalgal groups. The latter are further subdivided in representative species that are partially covered in this review: Cryoptophyta (gray), Rhodophyta (red), Glaucophyta (cyan), Chlorophyta (with the addition of Streptophytes as reference group, green), Stramenopiles (orange), Alveolata (yellow), and Euglenozoa (purple). The illustration was created using Biorender.com.
1.2. The Oxygenic Photosynthetic Apparatus
In all oxygenic photosynthesizers, the pmf across the thylakoid membrane is constituted of two components: chemical (osmotic H+ gradient, ΔpH) and electric (membrane potential, ΔΨ). The electrons which are released during water oxidation (at the OEC of PSII) reduce a plastoquinone (PQ) molecule, situated in the acceptor side of PSII (QB), converting it to plastoquinol (PQH2). As PQH2 diffuses within the membrane, it can reduce the cytochrome b6f complex (Cytb6f) and by doing so, increase the capacity of pmf generation [19,20]. The electron transfer between Cytb6f and PSI is then mediated by either plastocyanin (Pc) or cytochrome c6 (Cytc6). This variation originates from the altered metal cofactors and their environmental abundance, which in some cases determines the expression levels of Pc (containing a copper atom) and Cytc6 (containing an iron–heme cofactor) [21]. Some lineages, such as red algae, have lost the genes encoding Pc, while other lineages such as Charophytes and the derivative lineage of land plants almost exclusively rely on it. These lineages were thought to have completely lost the genes encoding Cytc6, although recent studies discovered Cytc6 orthologs that are still poorly characterized (e.g., Cytc6A and Cytc6B) [22]. Adequately, these adaptations also triggered alterations of the interacting residues, situated on the PSAF loop of PSI, in both the green lineage during the transition to land [23] and across other photosynthetic lineages [24,25,26]. Following Pc/Cytc6 diffusion towards and reduction of photo-oxidized PSI, the energy stored within its excitation is channeled to the three [4Fe–4S] centers (FX, FA, FB). PSI then most prominently reduces ferredoxin (FDX), which is a small soluble electron carrier [27,28] that mediates a plethora of redox reactions, such as NADPH production via FDX:NADP+ oxidoreductase (FNR) [29,30]. The photo-reduced [2Fe-2S] cluster of FDX feeds into diverse redox carrier pools, such as thioredoxins and thioredoxin-like proteins [31]. Broadly, these processes are fine-tuned by an intricate regulatory network, aiming to maintain a proper pmf which allows bioenergetic membranes to engage in chemiosmosis via ATP synthase (FOF1) [32]. In Figure 2, we present a schematic illustration of the photosynthetic apparatus, based on green microalgal physiology. The boxes highlight the sections covered in this review, comprising a selection of the latest findings in the field.
Figure 2.
Schematic overview of photosynthetic electron transfer and regulatory processes. The numbered boxes refer to the sections of this review, mainly located within the chloroplast (green compartment; adhering to a green lineage blueprint), but also extending to the cytosol, peroxisomes (round object), and mitochondria (brown compartment). The green lines in box five represent vascular plant pathways. 2-OG: 2-oxoglutarate; 2-PG: 2-phosphoglycolate; 3-PGA: 3-phosphoglycerate; ATP: adenosine triphosphate; ANT: ATP and ADP translocases; AOX: alternative oxidase; b6f: cytochrome b6f complex; C: respiratory complex; c6: cytochrome c6; CBB: Calvin–Benson–Bassham; CEF: cyclic electron flow; CLC: Cl- channel; FDX: ferredoxin; FNR: FDX:NADP+ oxidoreductase; FLV: flavodiiron protein; Gln: glutamine; Glu: glutamate; Gly: glycine; H2ase: hydrogenase; KEA3: K+ Exchange Antiporter 3; LCI20: low-carbon-inducible20; Mal: malate; NAD(P)H: reduced nicotinamide adenine dinucleotide (phosphate); MiTC14: mitochondrial substrate carrier protein 14; NDH: NAD(P)H dehydrogenase; NPQ: non-photochemical quenching; NTT: nucleoside triphosphate transporter; OAA: oxaloacetate; OMT: 2-OG/Mal translocator; Pc: plastocyanin; PGR5: proton gradient regulation 5 polypeptide; PSC: photosynthetic control; PSI/II: photosystem I/II; PQ: plastoquinone; PTOX: plastid terminal oxidase; RuBisCO: Ribulose-1,5-bisphosphate carboxylase/oxygenase; Ser: serine; SOD: Superoxide dismutase; UQ: ubiquinone. The illustration was created using Biorender.com.
2. Maintaining Proper Water Splitting
2.1. Spatial Separation of the Thylakoid Membrane
To date, most of our knowledge on the regulatory aspects of membranal organization is based on land plant thylakoids, but microalgal studies are on the rise owing to recent advances in cryo-focused ion beam milling and cryo-electron tomography [33,34,35]. Accordingly, structural properties shared between plant and green microalgal membranes are the division into appressed (aka grana) and non-appressed (aka stromal lamellae) domains [36]. However, unlike the 4–20 layered cylinders that form vascular plant grana stacks [37], thylakoid stacking is less pronounced in nonvascular plants [38] and even further reduced in green microalgae such as Chlamydomonas reinhardtii [33,34,39]. While red algae and Glaucophytes have unstacked thylakoids likely due to their phycobilisomes, appressed membrane bands are usually found in secondary and tertiary plastids of Stramenopiles, Haptophytes, dinoflagellates, and Cryptophytes. The distinction between appressed and non-appressed membranes results in a lateral heterogeneity among the distribution of photosynthetic membrane protein complexes: PSII tends to be localized in membrane stacks, while PSI and FOF1 reside in unstacked membranes [40]. The Cytb6f is present in both domains and laterally mobile [41,42]. Lateral heterogeneity might help to separate PSI from PSII to prevent energy spillover [43]. The latter may be differently controlled within red algal membranes, being predominantly non-appressed with homogeneously distributed complexes [39]. Here, a row-like organization of phycobilisome-covered PSII might control spillover efficiencies [44]. Furthermore, a feedback mechanism was recently postulated that connects grana stacking with the pmf in the form of light-dependent luminal cation concentration [45]. Indeed, it was shown that in the absence of adequate grana stacking, the stress adaptability of vascular plants was diminished [46]. Accordingly, such de-stacking might deregulate the spatial separation of the two photosystems and/or diffusion of the electron carriers. Data from vascular plants suggest that the spatial separation of the two photosystems limits electron flow to some extent due to the diffusion of PQH2 and Pc/Cytc6, and at least the luminal diffusion was reported to be dependent on the intermembrane space [47,48]. In land plants, the diffusion of PQ/PQH2 within the membrane was shown to be regulated by the formation of super-complexes and the viscosity of the membrane [49]. Microalgal studies in this context are scarce, but a functional link of PQ/PQH2 diffusion and/or membrane viscosity to PSII repair was recently proposed [50]. Interestingly, one converged adaptation to cold environments, such as in Antarctica, is the desaturation of fatty acids. This was demonstrated to increase the fluidity of the thylakoid membrane [51]. Some green algal species, such as the Antarctic Chlamydomonas raudensi [52] but also the temperate Lobosphaera incisa [53], contain polyunsaturated fatty acids which greatly increase lipid fluidity. Accordingly, these adaptations were shown to increase the mobility of PQ/PQH2 molecules in the membrane, and were postulated to play an essential role in enabling adequate gas exchange [54]. By coping with such restraints, these branches of the photosynthetic lineage conquered some of the harshest environments, which seem to be inhabitable to most other oxygenic phototrophs. Similar adaptations were reported to play a key role in regulating electron flux rates in Stramenopiles, such as Phaeodactylum tricornutum, where the saturation state of thylakoid fatty acids increased in correlation with PQ pool oxidation, promoting PQ/PQH2 diffusion [55]. Taken together, microalgae may provide versatile solutions to establish photosynthetic resilience, and combined efforts of ultrastructural and functional studies will be required to elucidate the diversity of microalgal adaptations.
2.2. Intrinsic PSII Regulation
Oxygenic photosynthesis depends on the common reaction of water oxidation by the OEC, situated in PSII (for a full review on the history of PSII discoveries, see [56]; for a detailed review covering PSII function, see [57]). Briefly, excited electrons are channeled to a semi-quinone, located in the permanent QA site of PSII, from which they are transferred to a PQ molecule, situated in the QB site (aka PSII acceptor side [58]). One of the main hazards related to PSII activity is the formation of singlet oxygen at the P680 reaction center, being generally very destructive for living organisms [59,60]. Therefore, PSII is one of the most regulated complexes in the chloroplast. Damaged reaction centers are routinely degraded, while the chassis of the peripheral subunits stays untouched during swift reassembly [61]. The rate at which this chain operates depends on many factors. The antenna size and configuration determine the amount of energy that enters the system (see Section 2.3). In addition, it was shown that low HCO3− availability in the lumen can inhibit the activity of the OEC [62], as can increasing concentrations of ascorbate [63,64]. One way PSII senses downstream bottlenecks is by the availability of PQ, which reflects changes in Cytb6f activity (see Section 3.1). In the absence of available PQ, electrons fail to exit the QA site and therefore perform a back reaction potentially ending up in singlet oxygen formation [65]. It was postulated that at this point, QA can reduce O2 to relieve the redox pressure on the center. However, when O2 is not available due to increased mitochondrial activity or external hypoxia, the mode of operation alters [66]. In mature PSII complexes, the non-heme iron, situated between the QA and QB sites, is in complex with an HCO3− ion [45,67,68,69]. HCO3− is incorporated during PSII maturation replacing a Glu sidechain complexed with non-heme iron [68]. Recent observations showed that a similar, yet analogous maturation process precedes the incorporation of the OEC in cyanobacterial systems [70]. This could represent a universal photoprotective strategy during PSII maturation to limit singlet oxygen formation. Indeed, it was reported that replacing HCO3− with glycolate decreased PQ reduction and boosted O2 reduction at the QA site [71]. Moreover, the output of electrons into the PQ pool was observed to be decreased in such conditions [62,72,73], leading some authors to postulate that the redox change alters the electron flow pathway to a PSII-cyclic mode [74,75,76,77]. This mechanism might involve a yet to be characterized QC site [78,79] and/or an intrinsic route involving cytochrome b559 [80,81,82]. In any case, these redox changes within PSII were associated with an increased or highly variable pmf formed across the thylakoid membrane.
2.3. Rapid Adjustments of Light-Harvesting Capacity
Light-harvesting determines the energy input into the photosynthetic electron transport chain, so that fine-tuning of light-harvesting is vital to balance energy supply with metabolic demands and to diminish the production of harmful reactive oxygen species (ROS), such as the aforementioned singlet oxygen. Energy-dependent (qE) non-photochemical quenching (NPQ) mediates the thermal dissipation of excess excitation energy. Thereby, the effective photosynthetic contribution of PSII can be fine-tuned on a short time scale. In the green algal model species Chlamydomonas reinhardtii, qE depends on light harvesting complex stress-related 3 (LHCSR3) [83] and to a minor extent on LHCSR1 [84]. PSBS, the main qE catalyst in vascular plants [85], likely contributes to the structural reorganization occurring during qE induction as well as a minor LHCSR-independent qE component [86,87,88,89]. Likewise, LHCSR3 and PSBS facilitate qE during the first phase of the photoprotective response in the green microalga Haematococcus lacustris, whereas during the second phase, optical shielding by astaxanthin accumulated in the mature hematocysts predominates [90]. The molecular docking site of LHCSR at PSII-LHCII is elusive. In Chlamydomonas reinhardtii, PSBR is required for efficient LHCSR3 binding to PSII-LHCII [91,92], and LHCB5 [93,94] as well as LHCBM1 [95] have been reported to be essential for qE. LHSCR proteins bind pigments and sense the lumen pH via protonatable residues [96,97,98]. This creates a regulatory feedback loop between electron transfer and light-harvesting, since the lumen pH reflects the redox state of the electron transport chain: Lumen acidification triggers protonation-induced conformational changes of LHCSR [99], leading to a functional switch of the LHCII antennae system from a light-harvesting to an energy-dissipating state [100].
Among other factors, LHCSR and PSBS accumulation in Chlamydomonas reinhardtii depends on light and intracellular CO2. Thus, LHCSR and PSBS levels are a function of excitation energy availability and metabolic sink capacity: Expression of both LHCSR3 [83,97,98,101] and to a lesser extent LHCSR1 [84,102] is induced in response to high light, while PSBS expression occurs transiently following the onset of high light [87,88,89]. LHCSR1 and PSBS expression is primarily promoted in response to UV light, a condition in which LHCSR3 accumulates to a lesser extent [86,103,104]. Interestingly, expression of LHCSR and PSBS in response to light is differentially regulated in the green alga Haematococcus lacustris, exemplifying the diversity of qE regulation even within the group of green microalgae [105]. Furthermore, LHCSR3 and PSBS expression in Chlamydomonas reinhardtii is induced in response to low CO2 levels via a shared EEC enhancer sequence motif [87,106,107]. Notably, the carbon-concentrating mechanism (CCM) master regulator CIA5/CCM1 [108,109] promotes LHCSR3 expression and slightly induces PSBS expression, even in the absence of light, whereas it inhibits LHCSR1 accumulation [104,110]. Light- and CO2-dependent signaling partially intertwines [111], resulting in a coregulation of photoprotection- and CCM-related genes [104,110,112]. The differential expression patterns of LHCSR3 and LHCSR1 in response to light and CO2 signals suggest these proteins may play complementary roles in balancing photoprotection with light-harvesting efficiency [113].
Moreover, lumen acidification induces the two-step enzymatic de-epoxidation of violaxanthin to antheraxanthin and zeaxanthin reversibly associated with LHCII [114]. Although in Chlamydomonas reinhardtii a contribution of zeaxanthin and/or LHCII aggregation to qE has been previously discarded [115], other recent studies report the existence of a zeaxanthin-dependent qE component [98] as well as the capability of aggregated LHCII trimers to mediate qE via LHCBM1 and LHCBM5 [116,117]. Intriguingly, Chlamydomonas reinhardtii features an atypical violaxanthin de-epoxidase, being located to the stromal face of the thylakoid membrane [118] and not relying on ascorbate as a reductant [119]. In contrast, in the green alga Chlorella vulgaris, qE clearly depends on zeaxanthin accumulation mediated by a plant-like violaxanthin-de-epoxidase [120]. In Chlamydomonas reinhardtii and other green algae as well as algae containing secondary green plastids, an additional xantophyll cycle involving lutein and loroxanthin operates on longer time scales, similar to the lutein–epoxide/lutein cycle in plants [121].
In microalgal species containing secondary red plastids, qE unambiguously relies on the xanthophyll cycle. In Chromera velia (Alveolata), qE is induced by a fast de-epoxidation of violaxanthin to zeaxanthin in response to lumen acidification [122]. In Stramenopiles such as Nannochloropsis gaditana [123] and Nannochloropsis oceanica [124,125], qE involves LHCX proteins quenching LHCs at both photosystems as well as zeaxanthin-dependent quenching of LHCII. Likewise, in other Stramenopile model species such as Phaeodactylum tricornutum, LHCX proteins play a major role in qE [126], with different isoforms being expressed in response to a multitude of abiotic factors and mediating distinct quenching mechanisms [127,128,129,130]. Notably, unlike LHCSR proteins, LHCX proteins are not involved in sensing the lumen pH, while diadinoxanthin/diatoxanthin binding is essential for qE induction [131,132]. The modulation of qE in diatoms occurs via activity regulation of both xanthophyll cycle enzymes, diadinoxanthin de-epoxidase and diatoxanthin-epoxidase, mediating the single-step conversion between diadinoxanthin and diatoxanthin [133,134].
Evolutionarily earlier branching microalgae sustained both phycobilisomes (for recent reviews see [135,136,137]) and light-harvesting antenna proteins, concomitant with diverse photoprotective mechanisms. In the Cryptophyte Rhodomonas salina, qE is independent of a xanthophyll cycle, but involves the protonation of light-harvesting antenna proteins [138]. Being independent of both a xantophyll cycle and a ΔpH, qE in the Rhodophyte Dixoniella giordanoi has been attributed to a functional disconnection of phycobilisomes from PSII [139]. In contrast, pH-induced qE in other Rhodophytes such as Porphyridium purpureum occurs at the PSII core antenna and likely involves a yet to be identified qE effector protein [140].
qE genetic regulation in response to light intensity and quality proceeds via photoreceptor-mediated anterograde signaling. In Chlamydomonas reinhardtii, the blue-light photoreceptor phototropin (PHOT) controls LHCSR3 induction [141,142]: Upon blue-light sensing by the PHOT-LOV domains, signal transduction is initiated via the PHOT-kinase domain and results in a derepression of LHCSR3 transcription via inhibition of the involved ubiquitin ligase complex [143,144,145]. Intriguingly, blue-light sensing in the Stramenopile Phaeodactylum tricornutum proceeds similarly via the LOV domain of AUREO1c. However, AUREO1c directly activates LHCX transcription via a bZIP domain, enabling a more rapid induction of gene expression. These findings illustrate a case of convergent evolution between green algae and diatoms in terms of signal perception, with diverging downstream gene regulatory processes [146].
2.4. State Transitions Redistribute Energy Conversion Efficiencies
State transition-dependent NPQ (qT) is realized within minutes based on a redistribution of excitation energy between the two photosystems in response to the redox state of the PQ/PQH2 pool. If PQ reduction prevails over PQH2 oxidation, a transition from state I to II is induced: A mobile fraction of LHCII is phosphorylated and dissociates from PSII to reversibly associate with PSI, thereby readjusting the relative absorption cross-section and re-establishing the redox poise of the photosynthetic electron transport chain [147,148]. As already reported by early studies, the relative absorption cross-section in the green algal model species Chlamydomonas reinhardtii is modulated by 50–80% [149,150], promoting both photosynthetic efficiency in low light and photoprotection in high light [101,151,152]. In Chlamydomonas reinhardtii, redox-induced phosphorylation of LHCII is mediated by the membrane-associated Ser-Thr kinase STT7 [153], while dephosphorylation of LHCII occurs constantly via the PP2C-type phosphatases PPH1 and PBCP [154]. So far, high-resolution structures of algal state transition complexes have been obtained from Chlamydomonas reinhardtii [155,156] and the primordial green alga Ostreococcus tauri [157]. In both PSI-LHCI-LHCII/LHCP structures, association of one LCHII/LHCP trimer involves an N-terminal phosphorylated Thr residue of LHCII/LHCP and PSAH/PSAL/PSAO. The overall number and positioning of LHCII/LHCP trimers however differs between the two species: In Chlamydomonas reinhardtii, binding of a first LHCII trimer is facilitated by LHCBM1 phosphorylated at Thr27, whereas association of a second LHCII trimer relies on interactions of LHCBM5 phosphorylated at Thr33 with PSAH/LHCA2 [156]. In Ostreococcus tauri, three LHCP trimers associate with PSI-LHCI between LHCA6 and PSAK [157].
3. Regulations Revolving around Cytochrome b6f
3.1. Photosynthetic Control Diminishes Cytochrome b6f Activity to Protect PSI
PQH2 oxidation at the luminal Qo site of Cytb6f is pH-dependent and limits the rate of photosynthetic electron transfer [158,159,160,161]. Thus, in addition to light-harvesting, lumen acidification modulates electron flow, a mechanism termed photosynthetic control [162,163]. On a molecular level, it has been proposed that low lumen pH results in the protonation of a Rieske ISP His residue ligating the [2Fe-2S] cluster [164], impacting the switching rate of Rieske ISP between the distal and the proximal position and thereby decelerating PQH2 oxidation. An alternative mechanistic model was postulated [165], supported by functional cytochrome bc1 complex studies from respiratory membranes [166,167]: A disulfide of unknown function, adjacent to the Rieske [2Fe-2S] cluster, influences the redox midpoint potential upon enzymatic formation of the luminal disulfide [168] and dithiol [169], respectively. Photosynthetic control mutants are available with alterations in the proximity of the [2Fe-2S] cluster and the disulfide. The substitution of a conserved Rieske ISP Pro with Leu hypersensitizes Cytb6f for ΔpH in Arabidopsis thaliana [170,171] and Chlamydomonas reinhardtii [172]. This amplification of photosynthetic control presumably stems from a shift of the pKa and/or the redox potential of Rieske ISP. However, on first approximation, the Rieske ISP point mutation was less efficient in slowing down the electron transfer chain in Chlamydomonas reinhardtii. One possible explanation could be a unique algal lumen pH during the induction of photosynthesis, hardly reaching a critical acidification at which the Rieske ISP point mutation excessively limits photosynthesis in Arabidopsis thaliana. There is further evidence, partially derived from photosynthetic control experiments, that microalgal photosynthesis operates at different lumen acidification levels. When compared with green algae, which show half-maximal inhibition at pH 6.3 [173], it appears that photosynthetic control of Cytb6f in diatoms is shifted towards lower pH values of around 4.7 [174]. This might as well coincide with a similar lumen pH shift to induce NPQ in diatoms [174] and could point to variances in the H+/ATP ratio imposed by the FOF1-ATP synthase (see Section 6.1).
3.2. Cyclic Electron Flow Maintains ATP Levels in Relation to NADPH Production
Cyclic electron flow (CEF) recycles electrons from the PSI acceptor side to upstream components of the electron transport chain [175]. In this way, CEF impacts the pmf and establishes a key regulatory feedback loop. CEF provides additional ATP that is independent from NADPH production and can be used for CO2 fixation, which was shown in green algae to require an NADPH/ATP ratio of 2:3 [176]. Moreover, CEF sustains CCM, photorespiration and other metabolic processes [177,178]. It also induces ΔpH-dependent photoprotective mechanisms such as qE and photosynthetic control [179]. Early inhibitor studies with Chlamydomonas reinhardtii [180] and isolated Pisum sativum chloroplasts [181] distinguished two distinct CEF pathways: antimycin A-insensitive CEF involving NAD(P)H dehydrogenase complexes (NDH-dependent CEF) and antimycin A-sensitive CEF relying on an FDX-PQ reductase activity (FQR-dependent CEF). In Chlamydomonas reinhardtii and most other green algae, NDH-dependent CEF is facilitated by a monomeric type II NDH complex (NDA2) [182,183]. NDA2 exhibits two Rossmann-fold domains mediating FMN and NAD(P)H binding, and the enzyme is located at the stromal side of the thylakoid membrane [184]. Recombinantly overexpressed NDA2 preferentially oxidizes NADH [185], implying that NDA2 might rely on a transhydrogenase for substrate supply in vivo [186]. NDA2 exhibits two EF hands hinting at a potential Ca2+-dependent regulation [187]. Furthermore, NDA2 has been detected phosphorylated in reducing conditions [188]. In Chlamydomonas reinhardtii, the proportion of light-dependent PQ reduction derived from NDH-dependent CEF is negligible [189]. However, NDA2 accesses NAD(P)H from endogenous carbon sources for PSII-independent H2 production [190,191,192]. Moreover, NDA2 mediates light-independent PQ reduction as the first step of chlororespiration [193], being completed by O2 reduction via PQH2-terminal-oxidase (PTOX) as a second step [194,195,196,197]. Chlororespiration is a part of cellular dark metabolism and has been suggested to poise the PQ/PQH2 pool for the onset of illumination [193,198]. In species that do not rely on monomeric type II NDH complexes, the NDH-dependent CEF pathway is electrogenic. Therefore, chlororespiration could also sustain membrane polarization in the dark. Furthermore, it was shown to be an important valve under restricting conditions, as demonstrated in starch deficient mutants of Chlamydomonas reinhardtii [199] or in nutrient-deprived Ostreococcus species [200]. In Chlorella ohadii, which was reported to be exceptionally resilient to high light exposure [201,202], chlororespiration was shown to play an important role in fast adaptations to high irradiance [203].
3.3. Ferredoxin-Plastoquinone-Reductase-Dependent Cyclic Electron Flow
FQR-dependent CEF is the predominant CEF pathway in the green algal model species Chlamydomonas reinhardtii [204,205]. Dating back to first experiments with isolated Spinacia oleracea chloroplasts [206,207], the molecular mechanism of antimycin A-sensitive CEF has not been elucidated yet. Interestingly, early inhibitor studies of FQR-dependent CEF in Spinacia oleracea and Pisum sativum hint at an involvement of Cytb6f [208] and FNR [209,210,211]. Furthermore, studies in Arabidopsis thaliana [212,213] and Chlamydomonas reinhardtii [214,215,216,217,218] identified proton gradient regulation 5 (PGR5) and its interaction partner PGR5-like 1 (PGRL1) as factors implicated in antimycin A-sensitive CEF. FQR-dependent CEF appears to be functional in the absence of PGRL1 [189,219] and recent studies in Chlamydomonas reinhardtii imply that Cytb6f may in fact represent the elusive FQR, with PGR5 being required for sustained stromal electron input [220,221], presumably via supporting the association of FNR with the thylakoid membrane [222]. Surprisingly, these CEF pathways seem to be missing under permissive conditions in Euglena gracilis, an organism containing secondary green plastids [223]. However, this photosynthetic alga is known to display a robust metabolism which might compensate the absence of CEF, possibly by having acquired genes from a multitude of photosynthetic organisms [224]. Interestingly, two of the Cytb6f subunits usually encoded in the chloroplast genome of photosynthetic eukaryotes that display CEF, Cytochrome-f (PetA), and subunit-IV (PetD) are exported to the nuclear genome of Euglena gracilis [225]. This raises the question to which extent certain euglenoid Cytb6f functions have been sacrificed during this peculiar evolutionary history. Notably, the secondary red plastids of diatoms such as Phaeodactylum tricornutum and Thalassiosira pseudonana feature PGR5/PGRL1 homologues [226,227] potentially implicated in CEF [228]. Despite low constitutive CEF rates reported in most diatoms [229], CEF may play an essential role in response to stress conditions [230].
In the green algal model species Chlamydomonas reinhardtii, a PSI–Cytb6f supercomplex potentially mediating CEF has been isolated from conditions where it is required to alleviate stromal reducing pressure [188,231,232,233,234]. Besides PGRL1 and FNR, PSI–Cytb6f included CAS, ANR1, and PETO as potential further actors of FQR-dependent CEF: Being a Ca2+-sensing protein involved in the regulation of photoprotection- and CCM-related gene expression [107,214,235], CAS has been suggested to facilitate Ca2+-dependent activity regulation of FQR-dependent CEF [232,236]. ANR1 has been proposed to sense the PQ/PQH2 redox state or the pmf and the algal Cytb6f subunit PETO has been hypothesized to sense the stromal redox state [237]. Alternatively, ANR1 and PETO have been postulated to mediate FDX binding to Cytb6f [238]. In addition, the interaction interface of PETO with the Cytb6f encompasses several STT7-dependent phosphorylation sites and both ANR1 and PGRL1 have been observed phosphorylated as well [188,221,238,239], implying a phosphorylation-dependent regulation of FQR-dependent CEF. Although in the green algal model the molecular mechanisms are still elusive, even less details are available in other microalgal groups, and it remains to be seen if these organisms also engage specific auxiliary CEF proteins or show phosphorylation-dependent fine-tuning of the involved players.
4. PSI Acceptor Side Downstream Processes
4.1. Algal Response to Excess Light Bursts
Microalgae face an ever-changing environment as many of them live in murky ponds or oceans. As mentioned above, they experience and safely deal with abrupt light fluctuations in their habitats. Microalgae not only rely on light supply to fix carbon and store metabolites, they also regulate their life cycles in a light-dependent manner [240]. Yet, many of their stress responses and regulatory processes revolve around the photosystems. In contrast to PSII, the PSI core is very inert and cannot go through an efficient repair process [241,242,243]. Therefore, once the P700 reaction center is excited, it has to be relieved or else the entire complex will degrade while reducing O2 to form potent radical species [59]. Acceptor side limiting conditions can generate a severe bottleneck for electron transport out of the PSI reaction center, so that photosynthetic organisms have developed several protective valves to minimize the lifetimes of excited states within the complex. These strategies sustain the electron transfer activity and the associated pmf generation for ATP synthesis. The most imminent sink that PSI has is situated within the complex itself: O2 molecules can be reduced by the phylloquinones of PSI in a process termed ‘Mehler reaction’, yielding superoxide anion radicals [244]. This can take place concomitant with NADPH formation [245] and could be regarded as the default release valve, since owing to the conserved structure of PSI, Mehler reactions occur throughout all photosynthetic organisms [246]. For instance, Mehler reactions have been reported to play a central role in photoprotection of coral-symbiont species (Symbiodinium sp., dinoflagellates) [247]. Importantly, the extent of superoxide anion radical formation due to Mehler reactions is far greater than the amount of ROS formed elsewhere in the photosynthetic apparatus under various conditions [248]. Yet, unlike other O2 scavenging processes, the Mehler reaction involves only a single electron transfer step and no intermediate complex is formed, i.e., superoxide anion radicals are released directly to the stroma. However, this type of ROS is considered to be less damaging [249], since superoxide anion radicals are rapidly converted into hydrogen peroxide by superoxide dismutase [250]. The formed hydrogen peroxide can either induce gene expression [251,252,253] or is further detoxified to water by catalase, completing the ‘Water–water cycle’ [254].
4.2. Oxygen Coupled Scavengers Avert Excessive Reduction and Serve as Electron Sink
Upon the reduction of FDX, the oxidized PSI acceptor side [4Fe–4S] clusters are prepared for the next photoreduction. It is for that reason that FDX plays a crucial role in maintaining the functionality of the electron transport chain. However, when the light energy input surpasses the capacity of downstream production (and consumption) of metabolites with limited pool sizes, such as NADPH, the cells will direct excess energy towards other pathways. Evidently, many of these pathways are O2 scavengers, which reduce O2 to hydrogen peroxide. These processes may be mediated by FDX itself [255], being referred to as pseudo-Mehler reactions. However, other O2-reducing pathways consume NADPH and thus result in a dual benefit: First, they provide the oxidized substrate for FNR, and second, they help to adjust the NADPH/ATP ratio for the CBB cycle (in addition to FQR-dependent CEF mentioned in Section 3.3). One example is the activation of flavodiiron proteins (FLVs), being crucial for the stress response in microalgae [256,257,258] as well as photosynthetic organisms from other branches, excluding angiosperms [259]. Interestingly, many organisms hold at least two variants of these proteins, which are expressed differently under constitutive versus stress conditions. Some isoforms were found to be highly expressed in response to high light, in which the NADPH/ATP ratio is very high [259]. Moreover, increased NADPH levels would result in an additional reduction of the PQ pool by NDH-dependent CEF, which would in turn generate additional limitations at the PSII acceptor side and induce state transitions (see Section 2.4). Increased FLV expression was also observed under carbon limitations [259], in which high levels of NAPDH may promote the oxygenation reaction catalyzed by RuBisCO (see Section 5.1). The consumption of both NADPH and O2 in a single process seems to be the simplest logical path, as has been shown to be the case in a cyanobacterial system [260]. Other strategies include extended pyruvate or acetyl-CoA fermentation, which results in increased energy channeling to other organelles (see Section 5.2). Spread across oxygenic photosynthesizers and predating endosymbiosis, these pathways include pyruvate:NADP+ oxidoreductase (PNO) or pyruvate:ferredoxin oxidoreductase (PFO) as well as pyruvate formate–lyase (PFL) and aldehyde/alcohol dehydrogenase (ADHE) [261,262,263]. However, when microalgae experience anaerobiosis, due to excessive respiration or environmental conditions, the lack of O2 hinders PSII activation [66,72,264]. This poses a potential threat to the system, where the rapid onset of primary photochemistry would occur in the absence of immediate electron acceptors (PQ, FDX). As a response, algal gene expression alters and promotes a ‘brace for impact’ state. Notably, hydrogenase (H2ase), which acts as ‘rapid response valve’, is present in all unicellular photosynthetic branches, ranging from sulfur bacteria to algae [265,266,267]. Their assimilation in the eukaryotic lineages can be traced to different origins and was postulated to be the outcome of independent endosymbiosis events [268], and H2ase activity was identified in many Archaeplastidae species (excluding Mamiellophyceae and Streptophytes, which have lost the encoding genes), as well as Stramenopiles [263]. When activated, H2ase reduces two protons to molecular H2 in a reversible manner [269,270,271]. These enzymes are very sensitive to O2 and are only highly expressed under dark anaerobiosis [272]. When exposed to light bursts, algae evolve H2 at high rates which decrease once the system adjusts to shift into CO2 fixation mode [273]. A similar gene expression pattern is observed for the FQR-dependent CEF auxiliary protein anaerobic response 1 (ANR1), demonstrating that the purposeful competition between sustained H2ase activity [186,274,275,276] and NADPH production for CO2 fixation facilitates a smooth transition to O2 production in the light.
5. Inter-Organellar Interaction
5.1. Photorespiration and Dealing with a Nondiscriminatory RuBisCO
As mentioned above, oxygenic photosynthesis relies on a calculated lack of energy stored based on linear electron flow alone, being exemplified by the mismatched energy carrier ratio of ATP to NADPH required for CO2 fixation. Therefore, photosynthesis cannot be an isolated process to ensure cell survival but is interconnected with several metabolic pathways across organelles in eukaryotic species. Importantly, the modules plugged into the photosynthetic membranes evolved in an environment of high CO2 and low O2 concentrations—much different from today’s atmospheric levels. Accordingly, phototrophs are constantly facing consequences of nondiscriminatory O2-fixing RuBisCO reactions. Besides CO2 fixation, RuBisCO promiscuously reacts with O2 which produces the toxic intermediate 2-phosphoglycolate (2-PG) that inhibits several CBB enzymes [277]. To prevent the accumulation of this dead-end intermediate, 2-PG undergoes a series of enzymatic reactions to be recycled back into the CBB cycle intermediate 3-phosphoglycerate in a process called ‘photorespiration’ [278]. This recycling pathway uses ancient metabolic modules and requires about ten core enzymes which, in land plants, are located in chloroplasts, peroxisomes, and mitochondria. Photorespiration accounts for a loss of CO2, NH3, as well as energy in the forms of ATP and NADPH. However, this process is of tremendous importance, especially in terrestrial photosynthesis, as there is a 25% chance of the oxygenation reaction catalyzed by RuBisCO in a C3 leaf [279]. Overall, photorespiration fuels mitorespiration by forming NADH upon the CO2-releasing conversion of two Gly to Ser, but the pathway is less well-studied in marine phototrophs such as diatoms. This diverse group of microalgae possesses very efficient CCMs resulting in low photorespiration rates which limits further insights on metabolic shortcomings in the absence of 2-PG recycling [280,281]. This is better understood in green algae such as Chlamydomonas reinhardtii, in which photorespiration proceeds differently compared to land plants. Indeed, the alga seems to bypass the peroxisome to some extent. This might be linked to the fact that the number of peroxisomes is strongly dependent on the availability of reduced carbon in the growth medium of Chlamydomonas reinhardtii [282]. Moreover, the organelles are much more primitive and, like in many microalgae [283,284], catalase is not the typical peroxisomal marker known from vascular plants [285]. Accordingly, a photorespiratory bypass of the organelle might allow for a more reliable flux management. For instance [286], glyoxylate formation from glycolate occurs in the mitochondria (rather than the peroxisomes) through glycolate dehydrogenase (rather than glycolate oxidase). An unusual localization also applies to the penultimate photorespiratory step, where Ser stemming from the mitochondria is converted on the level of hydroxypyruvate reductases (HPR), of which the alga possesses an array of extra-peroxisomal isoforms [287,288]. Accordingly, HPR1 from Chlamydomonas reinhardtii is located in the mitochondria and its deletion has severe growth defects [288], whereas the isoform from Arabidopsis thaliana is located in the peroxisome and mutant plants display no noticeable phenotype [289,290]. This indicates that, despite the microalgal CCM to counter O2 fixation via RuBisCO, photorespiration is a vital process for unicellular phototrophs. Future studies in freshwater and marine models are required to clarify if there is a general dependency of photorespiration redundancy on CCM efficiency, i.e., if photorespiratory activities are recruited under specific conditions in microalgae.
5.2. Malate Shuttle Dissipates Plastidial Redox Pressure and Is Auxiliary to Photorespiration
The malate (Mal) shuttle, also referred to as Mal valve [291], can be regarded as another inter-organellar safety mechanism to lower the plastidial redox pressure in the stroma, thereby establishing metabolic connectivity with other cellular compartments. Unlike NAD(P)H, Mal is efficiently trafficking across organellar membrane barriers thanks to various Mal translocator and interconversion systems (reviewed in [292]). Best understood in land plants, the Mal shuttle comes in different flavors: An important player involves Mal dehydrogenases (MDH) which interconvert Mal with oxaloacetate (OAA) by coupling its reversible activity to the NAD(P)+/NAD(P)H pools [293]. Chloroplast, cytosolic, peroxisomal, and mitochondrial MDH are important contributors to the cellular redox landscape. MDHs provide substrates for the Mal/OAA translocators that can be found at least in chloroplast and mitochondrial membranes. The concerted action of MDH and Mal/OAA translocators connect ATP production via photophosphorylation and oxidative phosphorylation. By consuming NADPH in the chloroplast, Mal formation sustains electron transfer coupled to light-driven ATP synthesis, whereas mitochondrial OAA formation yields NADH to fuel mitochondrial electron transfer for oxidative phosphorylation. Mitochondrial ATP could be imported into the plastid via nucleoside triphosphate transporters and other pathways reviewed in [294]. While plant homologs are better understood (reviewed in [292]), only putative candidates are available to catalyze Mal/OAA exchange in the green algal model organism Chlamydomonas reinhardtii, i.e., the plastidial 2-oxoglutarate (2-OG)/Mal translocator (OMT1/2) and the mitochondrial substrate carrier protein 14 (MiTC14) [295]. The very same shuttle components were also shown to function as Mal/2-OG translocators in vitro [296]. This represents another variation to shuttle organellar Mal in exchange for cytosolic 2-OG. Finally, via low-carbon-inducible 20 (LCI20) [295], Chlamydomonas reinhardtii may also directly reimport Mal into the chloroplast in exchange for Glu. LCI20 in conjunction with Mal/2-OG translocators could partake in a zero-sum Mal exchange with the cytosol. Accordingly, 2-OG is imported into the chloroplast as a carbon skeleton for the plastidial FDX-dependent glutamine 2-oxoglutarate aminotransferase. The activity of the latter sustains photosynthetic electron transfer by oxidizing the PSI electron acceptor pool, and producing Glu which can then be exported into the cytosol. Interestingly, Mal trafficking is crossing photorespiration pathways on multiple occasions, thereby helping to convert glyoxylate into Gly, but it might be nuanced in terms of organellar routes depending on the organism. In conclusion, the Mal shuttle helps to keep up photosynthesis by adjusting the ATP/NADPH ratio in chloroplasts. Although our detailed understanding of the process is built on a multitude of land plant studies, recent works from diatoms [229] and green algae [297] show that the Mal shuttle is actively contributing to photosynthetic fitness even in organisms that possess CCMs to keep photorespiration rates low. CCMs and photorespiratory bypass strategies are only two good examples of how microalgae inspire current research approaches to improve photosynthesis in land plants [298].
6. Ion Conductivity Regulation to Optimize ATP Yields
6.1. ATP Synthase Regulation
As outlined above, the pigment-containing complexes participating in the capture and conversion of light energy into chemical energy display various fine-tuning features to match electron transfer rates with the metabolic capacity of the cell. This fine-tuning determines the competence to generate the light-driven pmf. The latter is an electrochemical gradient across the photosynthetic membrane and here, we will focus on mechanisms that regulate ion conductivity to optimize ATP yields. The FOF1-ATP synthase (FOF1) is an ancient enzyme that predates photosynthesis (and possibly electron transfer chains), since it took over a fundamental role during early evolution of cellular bioenergetics [299]. FOF1 in the photosynthetic membrane of the green lineage [300] and diatoms [301] follows a simple architecture that resembles its eubacterial counterpart; it does not fulfill an ultrastructural role as the homolog in eukaryotic oxidative respiration [302]. However, the primary bioenergetic function of FOF1 is conserved: It matches the energies stored as phosphorylation potential with the one stored as pmf. Accordingly, reversible ADP phosphorylation is carried out by the soluble F1 part in the photosynthetic cell compartment in a reaction governed by the concentration ratio of nucleotides and inorganic phosphate, i.e., ([ATP])/([ADP][Pi]). A high pmf will drive H+ passage from the lumen into the stroma to yield ATP; H+ will be pumped into the lumen when ATP levels are high and/or the pmf is low. F1 is a chemical motor composed of stochiometric subunits α3β3γ1δ1ε1 being mechanically coupled to the electrochemical motor FO (composed of a1b1b’1cn subunits, also called I1II1IIInIV1) that translocates n H+ ions during a full rotation to form/hydrolyze 3 ATP molecules. In photosynthetic membranes, a certain flexibility is seen when it comes to the H+/ATP ratio imposed by the oligomerization state of the FO subunit c, leaning towards larger ratios when compared to respiratory membranes. Hence, ATP synthesis can be catalyzed at relatively low pmf levels and moderate lumen acidification [303]. Compared to the c14 oligomer in vascular plants [304], there is preliminary evidence that c13 exists in Chlamydomonas reinhardtii [305] and the requirement to elicit the pH response of Cytb6f and NPQ under more acidic lumen conditions [173,174] might point to even smaller c rings in diatoms. Evidently, FOF1 is the major H+ gate in photosynthesis and various environmental stimuli shift the enzyme’s activation energy. This in turn influences the intricate relationship FOF1 shares with the pmf, the master regulator of photosynthesis. NPQ and photosynthetic control play a major protective role in response to ΔpH and under high light conditions, these processes may be facilitated by a slowdown of H+ translocation activity via FOF1. Such a slowdown of H+ translocation upon high light has been shown in vascular plants [306] and green algae [307] but insights from other aquatic species are currently missing. Other environmental stimuli associated with land plant FOF1 downregulation are cold temperatures [308] or low CO2 levels [309] but, again, studies of FOF1 from aquatic phototrophs under those conditions are scarce. In either case, FOF1 activity-tuning results from the fact that the carbon metabolism is influenced by the environmental condition. Since the light intensity can easily exceed the energy conversion capacity under those restricted metabolic conditions, the need to regulate light-harvesting efficiencies and electron transfer rates is obvious (see Section 2.3 and Section 3.1).
6.2. Ion Channels for pmf Parsing
Over the last decades, more insights and concepts on pmf parsing, the fine-tuning of ΔΨ and ΔpH, were postulated [310]. Here, we will briefly cover a selection of channels and antiporters in the thylakoid membrane of microalgae (extensively reviewed in [311]) with immediate impact on the pmf. This excludes certain antiporters, such as triose phosphate/phosphate translocators that ensure optimal photo-assimilate exchange [312] and Mal valve-related processes that have been mentioned in Section 5.2. Moreover, ion-conducting proteins in the inner chloroplast envelope will not be covered here as the stromal space is substantially larger than the lumen volume. One of the major proteins in the context of pmf parsing is KEA3, the luminal H+/stromal K+ antiporter that converts ΔpH for ΔΨ in land plants [313,314] and diatoms [174]. KEA3 is also encoded in other microalgae, except for Glaucophytes [315], but functional studies are missing. By consuming ΔpH, KEA3 was shown to be important for NPQ relaxation during light intensity transitions and kea3 mutants usually show excessive NPQ. The H+/K+ antiporter from plants is supposedly tweaked by stromal nucleotides and NAD(P)H via its C-terminal domain [316,317]. This domain takes over a similar role in diatoms, but there it contains an EF-hand motif to bind Ca2+ [174]. This intriguing fine-tuning connects H+/K+ antiport activity with the physiological state of the photosynthetic cell as levels of Ca2+, NAD(P)H, and ATP are variable throughout the day. Another example of fine-tuning pmf parsing occurs via voltage-dependent anion channels. Here, photosynthesis-driven ΔΨ, which varies throughout the day, would trigger channel activation. Two types of Cl- channels (CLC) are known to participate: CLCe members of the CLC family [318,319] and VCCN members of a new family type [320,321]. The latter have been investigated in Arabidopsis thaliana to influence the pmf by dissipating ΔΨ in favor of ΔpH to induce NPQ. Although homologs exist in microalgae [295,322] functional characterization data on CLCe [323,324] and VCCN are limited in the literature. On top of that, CCM-related ion transporters have also shown to impact pmf formation per se via the reversible protonation of CO2 upon its passage into the lumen [325].
7. Concluding Remarks
The photosynthetic apparatus is a sophisticated and intertwined machinery that maintains efficient energy conversion rates under varying environmental conditions. In this review, we covered the basic blueprint of how photosynthetic electron transfer generates the pmf and how fine-tuning the latter is pivotal for survival in an everchanging surrounding. We highlighted several special adaptations of oxygenic photosynthesis in microalgal systems. Besides already exploited feats such as sourcing lipid-rich biomass, the microalgal group in its yet to be fully explored diversity holds promising photoprotective traits that may be beneficial for photosynthesis in the field. Assembled data from different niches should therefore hold a key constituent for future studies, which could pave the road for bioengineering a more resistant, adaptable, and efficient system.
Author Contributions
Conceptualization, Y.M., L.M. and F.B.; writing—original draft preparation, Y.M., L.M. and F.B.; writing—review and editing, Y.M., L.M. and F.B.; visualization, Y.M., L.M. and F.B.; funding acquisition, F.B. All authors have read and agreed to the published version of the manuscript.
Funding
Y.M. acknowledges the Alexander von Humboldt Foundation for a Research Fellowship for postdocs (1219125). All authors acknowledge Deutsche Forschungsgemeinschaft (DFG, German Research Foundation)—461765884 (F.B.), 507704013 (F.B.) and FOR 5573/1.
Data Availability Statement
No new data were created or analyzed in this study.
Conflicts of Interest
The authors declare no conflict of interest.
References
- Rasmussen, B.; Bekker, A.; Fletcher, I.R. Correlation of Paleoproterozoic glaciations based on U-Pb zircon ages for tuff beds in the Transvaal and Huronian Supergroups. Earth Planet. Sci. Lett. 2013, 382, 173–180. [Google Scholar] [CrossRef]
- Hofmann, H.J. Precambrian microflora, Belcher islands, Canada: Significance and systematics. J. Paleontol. 1976, 50, 1040–1073. [Google Scholar]
- Fischer, W.W.; Hemp, J.; Johnson, J.E. Evolution of Oxygenic Photosynthesis. Annu. Rev. Earth Planet. Sci. 2016, 44, 647–683. [Google Scholar] [CrossRef]
- Cardona, T.; Sánchez-Baracaldo, P.; Rutherford, A.W.; Larkum, A.W. Early Archean origin of Photosystem II. Geobiology 2019, 17, 127–150. [Google Scholar] [CrossRef]
- Oliver, T.; Sánchez-Baracaldo, P.; Larkum, A.W.; Rutherford, A.W.; Cardona, T. Time-resolved comparative molecular evolution of oxygenic photosynthesis. Biochim. Biophys. Acta—Bioenerg. 2021, 1862, 148400. [Google Scholar] [CrossRef]
- Archibald, J.M. Endosymbiosis and eukaryotic cell evolution. Curr. Biol. 2015, 25, R911–R921. [Google Scholar] [CrossRef]
- Sato, N. Are cyanobacteria an ancestor of chloroplasts or just one of the gene donors for plants and algae? Genes 2021, 12, 823. [Google Scholar] [CrossRef] [PubMed]
- Gruber, A.; Medlin, L.K. Complex Plastids and the Evolution of the Marine Phytoplankton. J. Mar. Sci. Eng. 2023, 11, 1903. [Google Scholar] [CrossRef]
- Sibbald, S.J.; Archibald, J.M. Genomic Insights into Plastid Evolution. Genome Biol. Evol. 2020, 12, 978–990. [Google Scholar] [CrossRef]
- Blaby-Haas, C.E.; Merchant, S.S. Comparative and Functional Algal Genomics. Annu. Rev. Plant Biol. 2019, 70, 605–638. [Google Scholar] [CrossRef]
- Bachy, C.; Wittmers, F.; Muschiol, J.; Hamilton, M.; Henrissat, B.; Worden, A.Z. The Land-Sea Connection: Insights Into the Plant Lineage from a Green Algal Perspective. Annu. Rev. Plant Biol. 2022, 73, 585–616. [Google Scholar] [CrossRef]
- Hu, H.; Li, H.; Xu, X. Alternative cold response modes in Chlorella (Chlorophyta, Trebouxiophyceae) from Antarctica. Phycologia 2008, 47, 28–34. [Google Scholar] [CrossRef]
- Morgan-Kiss, R.M.; Ivanov, A.G.; Modla, S.; Czymmek, K.; Hüner, N.P.A.; Priscu, J.C.; Lisle, J.T.; Hanson, T.E. Identity and physiology of a new psychrophilic eukaryotic green alga, Chlorella sp., strain BI, isolated from a transitory pond near Bratina Island, Antarctica. Extremophiles 2008, 12, 701–711. [Google Scholar] [CrossRef] [PubMed]
- Treves, H.; Raanan, H.; Finkel, O.M.; Berkowicz, S.M.; Keren, N.; Shotland, Y.; Kaplan, A. A newly isolated Chlorella sp. from desert sand crusts exhibits a unique resistance to excess light intensity. FEMS Microbiol. Ecol. 2013, 86, 373–380. [Google Scholar] [CrossRef] [PubMed]
- Barati, B.; Lim, P.E.; Gan, S.Y.; Poong, S.W.; Phang, S.M. Gene expression profile of marine Chlorella strains from different latitudes: Stress and recovery under elevated temperatures. J. Appl. Phycol. 2018, 30, 3121–3130. [Google Scholar] [CrossRef]
- Krienitz, L.; Bock, C. Present state of the systematics of planktonic coccoid green algae of inland waters. Hydrobiologia 2012, 698, 295–326. [Google Scholar] [CrossRef]
- Risarri, I.; Trassert, J.F.H.S.; BUrki, F. Phylogenomic Insights into the Origin of Primary Plastids. Syst. Biol. 2022, 71, 105–120. [Google Scholar] [CrossRef] [PubMed]
- Li, X.; Hou, Z.; Xu, C.; Shi, X.; Yang, L.; Lewis, L.A.; Zhong, B. Large Phylogenomic Data sets Reveal Deep Relationships and Trait Evolution in Chlorophyte Green Algae. Genome Biol. Evol. 2021, 13, evab101. [Google Scholar] [CrossRef] [PubMed]
- Malone, L.A.; Proctor, M.S.; Hitchcock, A.; Hunter, C.N.; Johnson, M.P. Cytochrome b6f—Orchestrator of photosynthetic electron transfer. Biochim. Biophys. Acta—Bioenerg. 2021, 1862, 148380. [Google Scholar] [CrossRef] [PubMed]
- Sarewicz, M.; Szwalec, M.; Pintscher, S.; Indyka, P.; Rawski, M.; Pietras, R.; Mielecki, B.; Koziej, Ł.; Jaciuk, M.; Glatt, S.; et al. High-resolution cryo-EM structures of plant cytochrome b6f at work. Sci. Adv. 2023, 9, eadd9688. [Google Scholar] [CrossRef] [PubMed]
- Merchant, S.S.; Allen, M.D.; Kropat, J.; Moseley, J.L.; Long, J.C.; Tottey, S.; Terauchi, A.M. Between a rock and a hard place: Trace element nutrition in Chlamydomonas. Biochim. Biophys. Acta—Mol. Cell Res. 2006, 1763, 578–594. [Google Scholar] [CrossRef] [PubMed]
- Slater, B.; Kosmu, D.; Nisbet, R.E.R.; Howe, C.J. The Evolution of the Cytochrome c6 Family of Photosynthetic Electron Transfer Proteins. Genome Biol. Evol. 2021, 13, evab146. [Google Scholar] [CrossRef] [PubMed]
- Naschberger, A.; Mosebach, L.; Tobiasson, V.; Kuhlgert, S.; Scholz, M.; Perez-Boerema, A.; Ho, T.T.H.; Vidal-Meireles, A.; Takahashi, Y.; Hippler, M.; et al. Algal photosystem I dimer and high resolution model of PSI:plastocyanin complex. Nat. Plants 2022, 8, 1191–1201. [Google Scholar] [CrossRef] [PubMed]
- Antoshvili, M.; Caspy, I.; Hippler, M.; Nelson, N. Structure and function of photosystem I in Cyanidioschyzon merolae. Photosynth. Res. 2019, 139, 499–508. [Google Scholar] [CrossRef] [PubMed]
- Zhao, L.; Wang, P.; Li, K.; Zhang, Q.; He, F.; Li, C.; Su, H.; Chen, X.; Liu, L.; Zhang, Y. Structural basis and evolution of the photosystem I—Light-harvesting supercomplex of cryptophyte algae Research Article. Plant Cell 2023, 35, 2449–2463. [Google Scholar] [CrossRef]
- Castell, C.; Rodríguez-Lumbreras, L.A.; Hervás, M.; Fernández-Recio, J.; Navarro, J.A. New Insights into the Evolution of the Electron Transfer from Cytochrome f to Photosystem I in the Green and Red Branches of Photosynthetic Eukaryotes. Plant Cell Physiol. 2021, 62, 1082–1093. [Google Scholar] [CrossRef] [PubMed]
- Hemschemeier, A.; Happe, T. Alternative photosynthetic electron transport pathways during anaerobiosis in the green alga Chlamydomonas reinhardtii. Biochim. Biophys. Acta 2011, 1807, 919–926. [Google Scholar] [CrossRef]
- Terauchi, A.M.; Lu, S.; Zaffagnini, M.; Tappa, S.; Hirasawa, M.; Tripathy, J.N.; Knaff, D.B.; Farmer, P.J.; Lemaire, S.D.; Hase, T.; et al. Pattern of Expression and Substrate Specificity of Chloroplast Ferredoxins from Chlamydomonas reinhardtii. J. Biol. Chem. 2009, 284, 25867–25878. [Google Scholar] [CrossRef]
- Hanke, G.; Mulo, P. Plant type ferredoxins and ferredoxin-dependent metabolism. Plant Cell Environ. 2013, 36, 1071–1084. [Google Scholar] [CrossRef]
- Goss, T.; Hanke, G. The End of the Line: Can Ferredoxin and Ferredoxin NADP(H) Oxidoreductase Determine the Fate of Photosynthetic Electrons? Curr. Protein Pept. Sci. 2014, 15, 385–393. [Google Scholar] [CrossRef] [PubMed]
- Zaffagnini, M.; Fermani, S.; Marchand, C.H.; Costa, A. Redox homoestasis in photosynthetic organisms: Novel and established thiol-based molecular mechanisms. Antioxid. Redox Signal. 2018, 31, 155–210. [Google Scholar] [CrossRef]
- Junge, W.; Nelson, N. ATP synthase. Annu. Rev. Biochem. 2015, 84, 631–657. [Google Scholar] [CrossRef] [PubMed]
- Wietrzynski, W.; Schaffer, M.; Tegunov, D.; Albert, S.; Kanazawa, A.; Plitzko, J.M.; Baumeister, W.; Engel, B.D. Charting the native architecture of chlamydomonas thylakoid membranes with single-molecule precision. Elife 2020, 9, e53740. [Google Scholar] [CrossRef] [PubMed]
- Engel, B.D.; Schaffer, M.; Cuellar, L.K.; Villa, E.; Plitzko, J.M.; Baumeister, W. Native architecture of the Chlamydomonas chloroplast revealed by in situ cryo-electron tomography. Elife 2015, 4, e04889. [Google Scholar] [CrossRef]
- Uwizeye, C.; Decelle, J.; Jouneau, P.; Flori, S.; Gallet, B.; Keck, J.; Bo, D.D.; Moriscot, C.; Seydoux, C.; Chevalier, F.; et al. Morphological bases of phytoplankton energy management and physiological responses unveiled by 3D subcellular imaging. Nat. Commun. 2021, 12, 1049. [Google Scholar] [CrossRef]
- Goodenough, U.W.; Staehelin, L.A. Structural differentiation of stacked and unstacked chloroplastmembranes: Freeze-etch electron microscopy of wild-type and mutant strains of Chlamydomonas. J. Cell Biol. 1971, 48, 594–619. [Google Scholar] [CrossRef]
- Mazur, R.; Mostowska, A.; Kowalewska, Ł. How to Measure Grana—Ultrastructural Features of Thylakoid Membranes of Plant Chloroplasts. Front. Plant Sci. 2021, 12, 756009. [Google Scholar] [CrossRef]
- Ruibal, C.; Castro, A.; Fleitas, A.L.; Quezada, J.; Quero, G.; Vidal, S. A Chloroplast COR413 Protein from Physcomitrella patens Is Required for Growth Regulation Under High Light and ABA Responses. Front. Plant Sci. 2020, 11, 845. [Google Scholar] [CrossRef] [PubMed]
- Perez-boerema, A.; Engel, B.D.; Wietrzynski, W. Evolution of Thylakoid Structural Diversity. Annu. Rev. Cell Dev. Biol. 2024, 40, 1–25. [Google Scholar] [CrossRef]
- Wollman, F.-A.; Olive, J.; Bennoun, P.; Recouvreur, M. Organization of the photosystem II centers and their associated antennae in the thylakoid membranes: A comparative ultrastructural, biochemical, and biophysical study of Chlamydomonas wild type and mutants lacking in photosystem II reaction centers. J. Cell Biol. 1980, 87, 728–735. [Google Scholar] [CrossRef]
- Vallon, O.; Bulte, L.; Dainese, P.; Olive, J.; Bassi, R.; Wollman, F.-A. Lateral redistribution of cytochrome b6/f complexes along thylakoid membranes upon state transitions. Proc. Natl. Acad. Sci. USA 1991, 88, 8262–8266. [Google Scholar] [CrossRef] [PubMed]
- Kirchhoff, H.; Li, M.; Puthiyaveetil, S. Sublocalization of Cytochrome b6f Complexes in Photosynthetic Membranes. Trends Plant Sci. 2017, 22, 574–582. [Google Scholar] [CrossRef] [PubMed]
- Trissl, H.-W.; Wilhelm, C. Why do thylakoid membranes from higher plants form grana stacks? Trends Biochem. Sci. 1993, 18, 415–419. [Google Scholar] [CrossRef] [PubMed]
- You, X.; Zhang, X.; Cheng, J.; Xiao, Y.; Ma, J.; Sun, S.; Zhang, X.; Wang, H.; Sui, S. In situ structure of the red algal phycobilisome- PSII-PSI-LHC megacomplex. Nature 2023, 616, 199–206. [Google Scholar] [CrossRef] [PubMed]
- Caspy, I.; Fadeeva, M.; Mazor, Y.; Nelson, N. Structure of Dunaliella photosystem II reveals conformational flexibility of stacked and unstacked supercomplexes. Elife 2023, 12, e81150. [Google Scholar] [CrossRef] [PubMed]
- Ogawa, Y.; Iwano, M.; Shikanai, T.; Sakamoto, W. FZL, a dynamin-like protein localized to curved grana edges, is required for ef fi cient photosynthetic electron transfer in Arabidopsis. Front. Plant Sci. 2023, 14, 1279699. [Google Scholar] [CrossRef]
- Kirchhoff, H.; Hall, C.; Wood, M.; Herbstová, M.; Tsabari, O.; Nevo, R.; Charuvi, D.; Shimoni, E.; Reich, Z. Dynamic control of protein diffusion within the granal thylakoid lumen. Proc. Natl. Acad. Sci. USA 2011, 108, 20248–20253. [Google Scholar] [CrossRef] [PubMed]
- Puthiyaveetil, S.; Van Oort, B.; Kirchhoff, H. Surface charge dynamics in photosynthetic membranes and the structural consequences. Nat. Plants 2017, 3, 17020. [Google Scholar] [CrossRef]
- Kirchhoff, H.; Horstmann, S.; Weis, E. Control of the photosynthetic electron transport by PQ diffusion microdomains in thylakoids of higher plants. Biochim. Biophys. Acta—Bioenerg. 2000, 1459, 148–168. [Google Scholar] [CrossRef] [PubMed]
- Nawrocki, W.J.; Liu, X.; Raber, B.; Hu, C.; De Vitry, C.; Bennett, D.I.G.; Croce, R. Molecular origins of induction and loss of photoinhibition-related energy dissipation qI. Sci. Adv. 2021, 7, eabj0055. [Google Scholar] [CrossRef]
- Lyon, B.R.; Mock, T. Polar microalgae: New approaches towards understanding adaptations to an extreme and changing environment. Biology 2014, 3, 56–80. [Google Scholar] [CrossRef]
- Dolhi, J.M.; Maxwell, D.P.; Morgan-Kiss, R.M. Review: The Antarctic Chlamydomonas raudensis: An emerging model for cold adaptation of photosynthesis. Extremophiles 2013, 17, 711–722. [Google Scholar] [CrossRef]
- Kugler, A.; Kumari, P.; Kokabi, K.; Itkin, M.; Malitsky, S.; Khozin-Goldberg, I. Resilence to freezing in the vegetative cells of the microala Lobisphaera incisa (Terbouxiophyceae, Chlorophyta). J. Phycol. 2020, 345, 334–345. [Google Scholar] [CrossRef] [PubMed]
- Morgan-Kiss, R.M.; Priscu, J.C.; Pocock, T.; Gudynaite-Savitch, L.; Huner, N.P.A. Adaptation and Acclimation of Photosynthetic Microorganisms to Permanently Cold Environments. Microbiol. Mol. Biol. Rev. 2006, 70, 222–252. [Google Scholar] [CrossRef] [PubMed]
- Cheong, K.Y.; Jouhet, J.; Maréchal, E.; Falkowski, P.G. The redox state of the plastoquinone (PQ) pool is connected to thylakoid lipid saturation in a marine diatom. Photosynth. Res. 2022, 153, 71–82. [Google Scholar] [CrossRef] [PubMed]
- Govindjee; Krogmann, D.W. Discoveries in oxygenic photosynthesis (1727-2003): A perspective. Photosynth. Res. 2004, 80, 15–57. [Google Scholar] [CrossRef]
- Lubitz, W.; Chrysina, M.; Cox, N. Water oxidation in photosystem II. Photosynth. Res. 2019, 142, 105–125. [Google Scholar] [CrossRef] [PubMed]
- Cardona, T.; Sedoud, A.; Cox, N.; Rutherford, A.W. Charge separation in Photosystem II: A comparative and evolutionary overview. Biochim. Biophys. Acta—Bioenerg. 2012, 1817, 26–43. [Google Scholar] [CrossRef]
- Rutherford, A.W.; Osyczka, A.; Rappaport, F. Back-reactions, short-circuits, leaks and other energy wasteful reactions in biological electron transfer: Redox tuning to survive life in O2. Fed. Eur. Biochem. Soc. Lett. 2012, 586, 603–616. [Google Scholar] [CrossRef]
- Kozuleva, M.A. Recent advances in the understanding of superoxide anion radical formation in the photosynthetic electron transport chain. Acta Physiol. Plant. 2022, 44, 92. [Google Scholar] [CrossRef]
- Theis, J.; Schroda, M. Revisiting the photosystem II repair cycle. Plant Signal. Behav. 2016, 11, e1218587. [Google Scholar] [CrossRef]
- Shevela, D.; Do, H.N.; Fantuzzi, A.; Rutherford, A.W.; Messinger, J. Bicarbonate-Mediated CO2 Formation on Both Sides of Photosystem II. Biochemistry 2020, 59, 2442–2449. [Google Scholar] [CrossRef] [PubMed]
- Vidal-Meireles, A.; Neupert, J.; Zsigmond, L.; Rosado-Souza, L.; Kovacs, L.; Nagy, V.; Aniko, G.; Fernie, A.R.; Bock, R.; Tóth, S.Z. Regulation of ascorbate biosynthesis in green algae has evolved to enable rapid stress-induced response via the VTC2 gene encoding GDP- L -galactose phosphorylase. New Phytol. 2017, 214, 668–681. [Google Scholar] [CrossRef] [PubMed]
- Podmaniczki, A.; Nagy, V.; Vidal-Meireles, A.; Tóth, D.; Patai, R.; Kovács, L.; Tóth, S.Z. Ascorbate inactivates the oxygen-evolving complex in prolonged darkness. Physiol. Plant. 2020, 171, 232–245. [Google Scholar] [CrossRef]
- Krieger-Liszkay, A.; Fufezan, C.; Trebst, A. Singlet oxygen production in photosystem II and related protection mechanism. Photosynth. Res. 2008, 98, 551–564. [Google Scholar] [CrossRef]
- Tóth, S.Z.; Schansker, G.; Strasser, R.J. A non-invasive assay of the plastoquinone pool redox state based on the OJIP-transient. Photosynth. Res. 2007, 93, 193–203. [Google Scholar] [CrossRef] [PubMed]
- Brinkert, K.; De Causmaecker, S.; Krieger-Liszkay, A.; Fantuzzi, A.; Rutherford, A.W. Bicarbonate-induced redox tuning in Photosystem II for regulation and protection. Proc. Natl. Acad. Sci. USA 2016, 113, 12144–12149. [Google Scholar] [CrossRef] [PubMed]
- Fadeeva, M.; Klaiman, D.; Caspy, I.; Nelson, N. Structure of Chlorella ohadii Photosystem II Reveals Protective Mechanisms against Environmental Stress. Cells 2023, 12, 1971. [Google Scholar] [CrossRef]
- Tikhonov, K.; Shevela, D.; Klimov, V.V.; Messinger, J. Quantification of bound bicarbonate in photosystem II. Photosynthetica 2018, 56, 210–216. [Google Scholar] [CrossRef]
- Zabret, J.; Bohn, S.; Schuller, S.K.; Arnolds, O.; Möller, M.; Meier-credo, J.; Liauw, P.; Chan, A.; Tajkhorshid, E.; Langer, J.D.; et al. Structural insights into photosystem II assembly. Nat. Plants 2021, 7, 524–538. [Google Scholar] [CrossRef]
- Messant, M.; Timm, S.; Fantuzzi, A.; Weckwerth, W.; Bauwe, H.; Rutherford, A.W.; Krieger-liszkay, A. Glycolate Induces Redox Tuning Of Photosystem II in Vivo: Study of a Photorespiration Mutant 1. Plant Physiol. 2018, 177, 1277–1285. [Google Scholar] [CrossRef] [PubMed]
- Milrad, Y.; Nagy, V.; Elman, T.; Fadeeva, M.; Tóth, S.Z.; Yacoby, I. A PSII photosynthetic control is activated in anoxic cultures of green algae following illumination. Commun. Biol. 2023, 6, 514. [Google Scholar] [CrossRef] [PubMed]
- Shevela, D.; Eaton-Rye, J.J.; Shen, J.R. Govindjee Photosystem II and the unique role of bicarbonate: A historical perspective. Biochim. Biophys. Acta—Bioenerg. 2012, 1817, 1134–1151. [Google Scholar] [CrossRef] [PubMed]
- Ananyev, G.M.; Gates, C.; Kaplan, A.; Dismukes, G.C. Photosystem II-cyclic electron flow powers exceptional photoprotection and record growth in the microalga Chlorella ohadii. Biochim. Biophys. Acta—Bioenerg. 2017, 1858, 873–883. [Google Scholar] [CrossRef] [PubMed]
- Mani, K.; Zournas, A.; Dismukes, G.C. Bridging the gap between Kok-type and kinetic models of photosynthetic electron transport within Photosystem II. Photosynth. Res. 2021, 151, 83–102. [Google Scholar] [CrossRef] [PubMed]
- Miyake, C.; Yokota, A. Cyclic flow of electrons within PSII in thylakoid membranes. Plant Cell Physiol. 2001, 42, 508–515. [Google Scholar] [CrossRef] [PubMed]
- Zournas, A.; Mani, K.; Dismukes, G.C. Cyclic electron flow around photosystem II in silico: How it works and functions in vivo. Photosynth. Res. 2023, 48, 395–410. [Google Scholar] [CrossRef] [PubMed]
- Gates, C.; Ananyev, G.M.; Roy-Chowdhury, S.; Fromme, P.; Dismukes, G.C. Regulation of light energy conversion between linear and cyclic electron flow within photosystem II controlled by the plastoquinone/quinol redox poise. Photosynth. Res. 2023, 156, 113–128. [Google Scholar] [CrossRef] [PubMed]
- Hasegawa, K.; Noguchi, T. Molecular interactions of the quinone electron acceptors QA, QB, and QC in photosystem II as studied by the fragment molecular orbital method. Photosynth. Res. 2014, 120, 113–123. [Google Scholar] [CrossRef]
- Kaminskaya, O.P.; Shuvalov, V.A. New interpretation of the redox properties of cytochrome b559 in photosystem II. Dokl. Biochem. Biophys. 2016, 466, 39–42. [Google Scholar] [CrossRef]
- Shinopoulos, K.E.; Brudvig, G.W. Cytochrome b559 and cyclic electron transfer within photosystem II. Biochim. Biophys. Acta—Bioenerg. 2012, 1817, 66–75. [Google Scholar] [CrossRef]
- Takagi, D.; Ifuku, K.; Nishimura, T.; Miyake, C. Antimycin A inhibits cytochrome b559 -mediated cyclic electron flow within photosystem II. Photosynth. Res. 2019, 139, 487–498. [Google Scholar] [CrossRef]
- Peers, G.; Truong, T.B.; Ostendorf, E.; Busch, A.; Elrad, D.; Grossman, A.R.; Hippler, M.; Niyogi, K.K. An ancient light-harvesting protein is critical for the regulation of algal photosynthesis. Nature 2009, 462, 518–521. [Google Scholar] [CrossRef]
- Dinc, E.; Tian, L.; Roy, L.M.; Roth, R.; Goodenough, U.; Croce, R. LHCSR1 induces a fast and reversible pH-dependent fluorescence quenching in LHCII in Chlamydomonas reinhardtii cells. Proc. Natl. Acad. Sci. USA 2016, 113, 7673–7678. [Google Scholar] [CrossRef]
- Li, X.; Björkman, O.; Shih, C.; Grossman, A.R.; Rosenquist, M.; Jansson, S.; Niyogi, K.K. A pigment-binding protein essential for regulation of photosynthetic light harvesting. Nature 2000, 403, 391–395. [Google Scholar] [CrossRef]
- Allorent, G.; Lefebvre-legendre, L.; Chappuis, R.; Kuntz, M.; Truong, T.B.; Niyogi, K.K.; Ulm, R.; Goldschmidt-Clermont, M. UV-B photoreceptor-mediated protection of the photosynthetic machinery in Chlamydomonas reinhardtii. Proc. Natl. Acad. Sci. USA 2016, 113, 14864–14869. [Google Scholar] [CrossRef]
- Correa-Galvis, V.; Poschmann, G.; Melzer, M.; Stühler, K.; Jahns, P. PsbS interactions involved in the activation of energy dissipation in Arabidopsis. Nat. Plants 2016, 2, 15225. [Google Scholar] [CrossRef]
- Tibiletti, T.; Auroy, P.; Peltier, G.; Caffarri, S. Chlamydomonas reinhardtii PsbS Protein Is Functional and Accumulates Rapidly and Transiently under High Light. Plant Physiol. 2016, 171, 2717–2730. [Google Scholar] [CrossRef]
- Redekop, P.; Rothhausen, N.N.; Rothhausen, N.N.; Melzer, M.; Mosebach, L.; Dülger, E.; Bovdilova, A.; Caffarri, S.; Hippler, M.; Jahns, P.; et al. PsbS contributes to photoprotection in Chlamydomonas reinhardtii independently of energy dissipation. Biochim. Biophys. Acta—Bioenerg. 2020, 1861, 148183. [Google Scholar] [CrossRef]
- Chekanov, K.; Schastnaya, E.; Neverov, K.; Leu, S.; Boussiba, S.; Zarka, A.; Solovchenko, A. Non-photochemical quenching in the cells of the carotenogenic chlorophyte Haematococcus lacustris under favorable condition and under stress. BBA—Gen. Subj. 2019, 1863, 1429–1442. [Google Scholar] [CrossRef]
- Xue, H.; Tokutsu, R.; Bergner, S.V.; Scholz, M.; Minagawa, J.; Hippler, M. PHOTOSYSTEM II SUBUNIT R is required for Ef fi cient Binding of LIGHT-HARVESTING COMPLEX STRESS- RELATED PROTEIN3 to Photosystem II-Light-Harvesting Supercomplexes in Chlamydomonas reinhardtii. Plant Physiol. 2015, 167, 1566–1578. [Google Scholar] [CrossRef] [PubMed]
- Xue, H.; Bergner, S.V.; Scholz, M.; Hippler, M.; Xue, H. Chlamydomonas reinhardtii Novel insights into the function of LHCSR3 in Chlamydomonas reinhardtii. Plant Signal. Behav. 2016, 10, e1058462. [Google Scholar] [CrossRef] [PubMed]
- Cazzaniga, S.; Lee, S.; Kim, M.; Bellamoli, F.; Pompa, A.; Perozeni, F.; Jin, E.; Ballottari, M.; Biotecnologie, D. Photosystem II antenna complexes CP26 and CP29 are essential for nonphotochemical quenching in Chlamydomonas reinhardtii. Plant Cell Environ. 2020, 43, 496–509. [Google Scholar] [CrossRef] [PubMed]
- Cazzaniga, S.; Kim, M.; Pivato, M.; Perozeni, F.; Sardar, S.; D’Andrea, C.; Jin, E.; Ballottari, M. Photosystem II monomeric antenna CP26 plays a key role in nonphotochemical quenching in Chlamydomonas. Plant Physiol. 2023, 193, 1365–1380. [Google Scholar] [CrossRef] [PubMed]
- Liu, X.; Nawrocki, W.J. The role of the pigment—Protein complex LHCBM1 in nonphotochemical quenching in Chlamydomonas reinhardtii. Plant Physiol. 2024, 194, 936–944. [Google Scholar] [CrossRef] [PubMed]
- Bonente, G.; Ballottari, M.; Truong, T.B.; Morosinotto, T.; Ahn, T.K.; Fleming, G.R.; Niyogi, K.K.; Bassi, R. Analysis of LhcSR3, a Protein Essential for Feedback De- Excitation in the Green Alga Chlamydomonas reinhardtii. PLoS Biol. 2010, 9, e1000577. [Google Scholar] [CrossRef] [PubMed]
- Ballottari, M.; Truong, T.B.; De Re, E.; Erickson, E.; Stella, G.R.; Fleming, G.R.; Bassi, R.; Niyogi, K.K. Identification of pH-sensing Sites in the Light Harvesting Complex Stress-related 3 Protein Essential for Triggering Non-photochemical Quenching in Chlamydomonas. J. Biol. Chem. 2016, 291, 7334–7346. [Google Scholar] [CrossRef] [PubMed]
- Troiano, J.M.; Perozeni, F.; Moya, R.; Zuliani, L.; Baek, K.; Jin, E.; Cazzaniga, S.; Ballottari, M.; Schlau-Cohen, G.S. Identification of distinct pH- and zeaxanthin-dependent quenching in LHCSR3 from Chlamydomonas reinhardtii. Elife 2021, 10, e60383. [Google Scholar] [CrossRef] [PubMed]
- Liguori, N.; Roy, L.M.; Opacic, M.; Croce, R. Regulation of Light Harvesting in the Green Alga Chlamydomonas reinhardtii: The C—Terminus of LHCSR Is the Knob of a Dimmer Switch. J. Am. Chem. Soc. 2013, 135, 18339–18342. [Google Scholar] [CrossRef]
- Tokutsu, R.; Minagawa, J. Energy-dissipative supercomplex of photosystem II associated with LHCSR3 in Chlamydomonas reinhardtii. Proc. Natl. Acad. Sci. USA 2013, 110, 10016–10021. [Google Scholar] [CrossRef]
- Allorent, G.; Tokutsu, R.; Roach, T.; Peers, G.; Cardol, P.; Girard-bascou, J.; Petroutsos, D.; Kuntz, M.; Franck, F.; Niyogi, K.K.; et al. A Dual Strategy to Cope with High Light in Chlamydomonas reinhardtii. Plant Cell 2013, 25, 545–557. [Google Scholar] [CrossRef] [PubMed]
- Kosuge, K.; Tokutsu, R.; Kim, E.; Akimoto, S.; Yokono, M.; Ueno, Y. LHCSR1-dependent fluorescence quenching is mediated by excitation energy transfer from LHCII to photosystem I in Chlamydomonas reinhardtii. Proc. Natl. Acad. Sci. USA 2018, 115, 3722–3727. [Google Scholar] [CrossRef] [PubMed]
- Tokutsu, R.; Fujimura-kamada, K.; Minagawa, J.; Yamasaki, T.; Okajima, K. UV-A/B radiation rapidly activates photoprotective mechanisms in Chlamydomonas reinhardtii. Plant Physiol. 2021, 185, 1894–1902. [Google Scholar] [CrossRef]
- Redekop, P.; Sanz-luque, E.; Yuan, Y.; Villain, G.; Petroutsos, D.; Grossman, A.R. Transcriptional regulation of photoprotection in dark-to-light transition—More than just a matter of excess light energy. Sci. Adv. 2022, 8, eabn1832. [Google Scholar] [CrossRef]
- Marcolungo, L.; Bellamoli, F.; Cecchin, M.; Lopatriello, G.; Rossato, M.; Cosentino, E.; Rombauts, S.; Delledonne, M.; Ballottari, M. Haematococcus lacustris genome assembly and annotation reveal diploid genetic traits and stress-induced gene expression patterns. Algal Res. 2024, 80, 103567. [Google Scholar] [CrossRef]
- Yamano, T.; Miura, K.; Fukuzawa, H. Expression Analysis of Genes Associated with the Induction of the Carbon-Concentrating Mechanism in Chlamydomonas reinhardtii. Plant Physiol. 2008, 147, 340–354. [Google Scholar] [CrossRef]
- Maruyama, S.; Tokutsu, R.; Minagawa, J. Transcriptional Regulation of the Stress-Responsive Light Harvesting Complex Genes in Chlamydomonas Reinhardtii Special Focus Issue—Regular Paper. Plant Cell Physiol. 2014, 55, 1304–1310. [Google Scholar] [CrossRef] [PubMed]
- Fukuzawa, H.; Miura, K.; Ishizaki, K.; Kucho, K.; Saito, T.; Kohinata, T.; Ohyama, K. Ccm1, a regulatory gene controlling the induction of a carbon-concentrating mechanism in Chlamydomonas reinhardtii by sensing CO2 availability. Proc. Natl. Acad. Sci. USA 2001, 98, 5347–5352. [Google Scholar] [CrossRef]
- Xiang, Y.; Zhang, J.; Weeks, D.P. The Cia5 gene controls formation of the carbon concentrating mechanism in Chlamydomonas reinhardtii. Proc. Natl. Acad. Sci. USA 2001, 98, 5341–5346. [Google Scholar] [CrossRef]
- Ruiz-Sola, M.Á.; Flori, S.; Yuan, Y.; Villain, G.; Sanz-luque, E.; Redekop, P.; Tokutsu, R.; Küken, A.; Tsichla, A.; Kepesidis, G.; et al. Light-independent regulation of algal pho- toprotection by CO2 availability. Nat. Commun. 2023, 14, 1977. [Google Scholar] [CrossRef]
- Polukhina, I.; Fristedt, R.; Dinc, E.; Cardol, P.; Croce, R. Carbon Supply and Photoacclimation Cross Talk in the Green Alga Chlamydomonas reinhardtii. Plant Physiol. 2016, 172, 1494–1505. [Google Scholar] [CrossRef] [PubMed]
- Arend, M.; Yuan, Y.; Ruiz-Sola, M.Á.; Omranian, N.; Nikoloski, Z.; Petroutsos, D. Widening the landscape of transcriptional regulation of green algal photoprotection. Nat. Commun. 2023, 14, 2687. [Google Scholar] [CrossRef] [PubMed]
- Perozeni, F.; Beghini, G.; Cazzaniga, S.; Ballottari, M. Chlamydomonas reinhardtii LHCSR1 and LHCSR3 proteins involved in photoprotective non—Photochemical quenching have different quenching efficiency and different carotenoid affinity. Sci. Rep. 2020, 10, 21957. [Google Scholar] [CrossRef] [PubMed]
- Arnoux, P.; Morosinotto, T.; Saga, G.; Bassi, R.; Pignol, D. A Structural Basis for the pH-Dependent Xanthophyll Cycle in Arabidopsis thaliana. Plant Cell 2009, 21, 2036–2044. [Google Scholar] [CrossRef] [PubMed]
- Tian, L.; Nawrocki, W.J.; Liu, X.; Polukhina, I.; Van Stokkum, I.H.M.; Croce, R. PH dependence, kinetics and light-harvesting regulation of nonphotochemical quenching in Chlamydomonas. Proc. Natl. Acad. Sci. USA 2019, 116, 8320–8325. [Google Scholar] [CrossRef] [PubMed]
- Kim, E.; Kawakami, K.; Sato, R.; Ishii, A.; Minagawa, J. Photoprotective Capabilities of Light-Harvesting Complex II Trimers in the Green Alga Chlamydomonas reinhardtii. J. Phys. Chem. Lett. 2020, 8, 6–12. [Google Scholar] [CrossRef] [PubMed]
- Kim, E.; Kubota-kawai, H.; Kawai, F.; Yokono, M.; Minagawa, J. Conformation of Light-Harvesting Complex II Trimer Depends upon Its Binding Site. J. Phys. Chem. B 2022, 126, 5855–5865. [Google Scholar] [CrossRef] [PubMed]
- Li, Z.; Peers, G.; Dent, R.M.; Bai, Y.; Yang, S.Y.; Apel, W.; Leonelli, L.; Niyogi, K.K. Evolution of an atypical de-epoxidase for photoprotection in the green lineage. Nat. Plants 2016, 2, 16140. [Google Scholar] [CrossRef] [PubMed]
- Vidal-Meireles, A.; Tóth, D.; Kovács, L.; Neupert, J.; Tóth, S.Z. Ascorbate deficiency does not limit nonphotochemical quenching in chlamydomonas reinhardtii. Plant Physiol. 2020, 182, 597–611. [Google Scholar] [CrossRef]
- Girolomoni, L.; Andrea, C.D.; Bellamoli, F.; De, G.; Valbuena, C.; Perozeni, F.; Cerullo, G.; Cazzaniga, S.; Ballottari, M. Evolutionary divergence of photoprotection in the green algal lineage: A plant-like violaxanthin de-epoxidase enzyme activates the xanthophyll cycle in the green alga Chlorella vulgaris modulating photoprotection. New Phytol. 2020, 228, 136–150. [Google Scholar] [CrossRef]
- van den Berg, T.E.; Croce, R. The Loroxanthin Cycle: A New Type of Xanthophyll Cycle in Green Algae (Chlorophyta). Front. Plant Sci. 2022, 13, 797294. [Google Scholar] [CrossRef]
- Kotabová, E.; Kan, R.; Jarešová, J.; Prášil, O. Non-photochemical fluorescence quenching in Chromera velia is enabled by fast violaxanthin de-epoxidation. Fed. Eur. Biochem. Soc. Lett. 2011, 585, 1941–1945. [Google Scholar] [CrossRef] [PubMed]
- Chukhutsina, V.U.; Fristedt, R.; Morosinotto, T.; Croce, R. Photoprotection strategies of the alga Nannochloropsis gaditana. BBA—Bioenerg. 2017, 1858, 544–552. [Google Scholar] [CrossRef]
- Park, S.; Steen, C.J.; Lyska, D.; Fischer, A.L.; Endelman, B.; Iwaib, M.; Niyogi, K.K.; Fleming, G.R. Chlorophyll—Carotenoid excitation energy transfer and charge transfer in Nannochloropsis oceanica for the regulation of photosynthesis. Proc. Natl. Acad. Sci. USA 2018, 116, 3385–3390. [Google Scholar] [CrossRef]
- Short, A.; Fay, T.P.; Crisanto, T.; Mangal, R.; Niyogi, K.K.; Limmer, D.T.; Fleming, G.R. Kinetics of the xanthophyll cycle and its role in photoprotective memory and response. Nat. Commun. 2023, 14, 6621. [Google Scholar] [CrossRef] [PubMed]
- Bailleul, B.; Rogato, A.; De Martino, A.; Coesel, S.; Cardol, P.; Bowler, C.; Falciatore, A.; Finazzi, G. An atypical member of the light-harvesting complex stress-related protein family modulates diatom responses to light. Proc. Natl. Acad. Sci. USA 2010, 107, 18214–18219. [Google Scholar] [CrossRef] [PubMed]
- Taddei, L.; Stella, G.R.; Rogato, A.; Bailleul, B.; Fortunato, A.E.; Annunziata, R.; Sanges, R.; Thaler, M.; Lepetit, B.; Lavaud, J.; et al. Multisignal control of expression of the LHCX protein family in the marine diatom Phaeodactylum tricornutum. J. Exp. Bot. 2016, 67, 3939–3951. [Google Scholar] [CrossRef]
- Taddei, L.; Chukhutsina, V.U.; Lepetit, B.; Stella, G.R.; Bassi, R.; van Amerongen, H.; Bouly, J.-P.; Jaubert, M.; Finazzi, G.; Falciatore, A. Dynamic Changes between Two LHCX-Related Energy Quenching Sites Control Diatom Photoacclimation. Plant Physiol. 2018, 177, 953–965. [Google Scholar] [CrossRef]
- Buck, J.M.; Sherman, J.; Bártulos, C.R.; Serif, M.; Halder, M.; Henkel, J.; Falciatore, A.; Lavaud, J.; Gorbunov, M.Y.; Kroth, P.G.; et al. Lhcx proteins provide photoprotection via thermal dissipation of absorbed light in the diatom Phaeodactylum tricornutum. Nat. Commun. 2019, 10, 4167. [Google Scholar] [CrossRef]
- Buck, J.M.; Wünsch, M.; Schober, A.F.; Kroth, P.G.; Lepetit, B. Impact of Lhcx2 on Acclimation to Low Iron Conditions in the Diatom Phaeodactylum tricornutum. Front. Plant Sci. 2022, 13, 841058. [Google Scholar] [CrossRef]
- Buck, J.M.; Kroth, P.G.; Lepetit, B. Identification of sequence motifs in Lhcx proteins that confer qE-based photoprotection in the diatom Phaeodactylum tricornutum. Plant J. 2021, 108, 1721–1734. [Google Scholar] [CrossRef] [PubMed]
- Giovagnetti, V.; Jaubert, M.; Bouly, J.; Falciatore, A.; Shukla, M.K.; Ungerer, P.; Ruban, A.V. Biochemical and molecular properties of LHCX1, the essential regulator of dynamic photoprotection in diatoms. Plant Physiol. 2022, 188, 509–525. [Google Scholar] [CrossRef] [PubMed]
- Kuczynska, P.; Jemiola-rzeminska, M.; Nowicka, B.; Jakubowska, A.; Strzalka, W.; Burda, K.; Strzalka, K. Plant Physiology and Biochemistry The xanthophyll cycle in diatom Phaeodactylum tricornutum in response to light stress. Plant Physiol. Biochem. 2020, 152, 125–137. [Google Scholar] [CrossRef]
- Blommaert, L.; Chafai, L.; Bailleul, B. The fine-tuning of NPQ in diatoms relies on the regulation of both xanthophyll cycle enzymes. Sci. Rep. 2021, 11, 12750. [Google Scholar] [CrossRef]
- Stadnichuk, I.N.; Kusnetsov, V. V Phycobilisomes and Phycobiliproteins in the Pigment Apparatus of Oxygenic Photosynthetics: From Cyanobacteria to Tertiary Endosymbiosis. Int. J. Mol. Sci. 2023, 24, 2290. [Google Scholar] [CrossRef]
- Liu, R.; Zhen, Z.; Li, W.; Ge, B.; Qin, S. How can Phycobilisome, the unique light harvesting system in certain algae working highly efficiently: The connection in between structures and functions. Prog. Biophys. Mol. Biol. 2024, 186, 39–52. [Google Scholar] [CrossRef]
- Li, X.; Hou, W.; Lei, J.; Chen, H.; Wang, Q. The Unique Light-Harvesting System of the Algal Phycobilisome: Structure, Assembly Components, and Functions. Int. J. Mol. Sci. 2023, 24, 9733. [Google Scholar] [CrossRef] [PubMed]
- Kaňa, R.; Kotabova, E.; Sobotka, R.; Prášil, O. Non-Photochemical Quenching in Cryptophyte Alga Rhodomonas salina Is Located in Chlorophyll a/c Antennae. PLoS ONE 2012, 7, e29700. [Google Scholar] [CrossRef] [PubMed]
- Fattore, N.; Savio, S.; Moro, I.; La, N.; Tomas, R. Acclimation of photosynthetic apparatus in the mesophilic red alga Dixoniella giordanoi. Physiol. Plant. 2021, 173, 805–817. [Google Scholar] [CrossRef]
- Fang, Y.; Liu, D.; Jiang, J.; He, A.; Zhu, R.; Tian, L. Photoprotective energy quenching in the red alga Porphyridium purpureum occurs at the core antenna of the photosystem II but not at its reaction center. J. Biol. Chem. 2022, 298, 101783. [Google Scholar] [CrossRef]
- Petroutsos, D.; Tokutsu, R.; Maruyama, S.; Flori, S.; Greiner, A.; Magneschi, L.; Cusant, L.; Kottke, T.; Mittag, M.; Hegemann, P.; et al. A blue-light photoreceptor mediates the feedback regulation of photosynthesis. Nature 2016, 537, 563–566. [Google Scholar] [CrossRef] [PubMed]
- Yamasaki, T.; Tokutsu, R.; Sawa, H.; Razalic, N.N.; Hayashic, M.; Minagawa, J. Small RNA-mediated silencing of phototropin suppresses the induction of photoprotection in the green alga Chlamydomonas reinhardtii. Proc. Natl. Acad. Sci. USA 2023, 120, 2–7. [Google Scholar] [CrossRef] [PubMed]
- Aihara, Y.; Fujimura-Kamada, K.; Yamasaki, T.; Minagawa, J. Algal photoprotection is regulated by the E3 ligase CUL4–DDB1 DET1. Nat. Plants 2018, 5, 34–40. [Google Scholar] [CrossRef]
- Gabilly, S.T.; Baker, C.R.; Wakao, S.; Crisanto, T.; Guan, K.; Bi, K.; Guiet, E.; Guadagno, C.R.; Niyogi, K.K. Regulation of photoprotection gene expression in Chlamydomonas by a putative E3 ubiquitin ligase complex and a homolog of CONSTANS. Proc. Natl. Acad. Sci. USA 2019, 116, 17556–17562. [Google Scholar] [CrossRef] [PubMed]
- Tokutsu, R.; Fujimura-kamada, K.; Matsuo, T.; Yamasaki, T.; Minagawa, J. The CONSTANS flowering complex controls the protective response of photosynthesis in the green alga Chlamydomonas. Nat. Commun. 2019, 10, 4099. [Google Scholar] [CrossRef] [PubMed]
- Zhang, H.; Xiong, X.; Guo, K.; Zheng, M.; Cao, T.; Yang, Y.; Song, J.; Cen, J.; Zhang, J.; Jiang, Y.; et al. A rapid aureochrome opto-switch enables diatom acclimation to dynamic light. Nat. Commun. 2024, 15, 5578. [Google Scholar] [CrossRef] [PubMed]
- Allen, J.F.; Bennett, J.; Steinback, K.E.; Arntzen, C.J. Chloroplast protein phosphorylation couples plastoquinone redox state to distribution of excitation energy between photosystems. Nature 1981, 291, 25–29. [Google Scholar] [CrossRef]
- Horton, P. Control of chloroplast electron transport by phosphorylation of thylakoid proteins. Fed. Eur. Biochem. Soc. Lett. 1983, 152, 47–52. [Google Scholar] [CrossRef]
- Delepelaire, P.; Wollman, F.-A. Correlations between fluorescence and phosphorylation changes in thylakoid membranes of Chlamydomonas reinhardtii in vivo: A kinetic analysis. Biochim. Biophys. Acta 1985, 809, 277–283. [Google Scholar] [CrossRef]
- Delosme, R.; Olive, J.; Wollman, F.-A. Changes in light energy distribution upon state transitions: An in vivo photoacoustic study of the wild type and photosynthesis mutants from Chlamydomonas reinhardtii. Biochim. Biophys. Acta 1996, 1273, 150–158. [Google Scholar] [CrossRef]
- Cardol, P.; Alric, J.; Girard-bascou, J.; Franck, F.; Wollman, F.-A.; Finazzi, G. Impaired respiration discloses the physiological significance of state transitions in Chlamydomonas. Proc. Natl. Acad. Sci. USA 2009, 106, 15979–15984. [Google Scholar] [CrossRef]
- Nawrocki, W.J.; Santabarbara, S.; Mosebach, L.; Wollman, F.-A.; Rappaport, F. State transitions redistribute rather than dissipate energy between the two photosystems in Chlamydomonas. Nat. Plants 2016, 2, 16031. [Google Scholar] [CrossRef]
- Depage, N.; Bellafiore, S.; Rochaix, J. Role of Chloroplast Protein Kinase Stt7 in LHCII Phosphorylation and State Transition in Chlamydomonas. Science 2003, 299, 1572–1576. [Google Scholar] [CrossRef]
- Cariti, F.; Chazaux, M.; Lefebvre-Legendre, L.; Longoni, P.; Ghysels, B.; Johnson, X.; Goldschmidt-Clermont, M. Regulation of light harvesting in chlamydomonas reinhardtii two protein phosphatases are involved in state transitions. Plant Physiol. 2020, 183, 1749–1764. [Google Scholar] [CrossRef]
- Huang, Z.; Shen, L.; Wang, W.; Mao, Z.; Yi, X.; Kuang, T.; Shen, J.R.; Zhang, X.; Han, G. Structure of photosystem I-LHCI-LHCII from the green alga Chlamydomonas reinhardtii in State 2. Nat. Commun. 2021, 12, 1100. [Google Scholar] [CrossRef] [PubMed]
- Pan, X.; Tokutsu, R.; Li, A.; Takizawa, K.; Song, C.; Murata, K.; Yamasaki, T.; Liu, Z.; Minagawa, J.; Li, M. Structural basis of LhcbM5-mediated state transitions in green algae. Nat. Plants 2021, 7, 1119–1131. [Google Scholar] [CrossRef]
- Ishii, A.; Shan, J.; Sheng, X.; Kim, E.; Watanabe, A.; Yokono, M.; Noda, C.; Song, C.; Murata, K.; Liu, Z.; et al. The photosystem I supercomplex from a primordial green alga Ostreococcus tauri harbors three light-harvesting complex trimers. Elife 2023, 12, e84488. [Google Scholar] [CrossRef] [PubMed]
- Tikhonov, A.N.; Khomutov, G.B.; Ruuge, E.K.; Blumenfeld, L.A. Electron transport control in chloroplasts. Effects of photosynthetic control monitored by the intrathylakoid pH. Biochim. Biophys. Acta—Bioenerg. 1981, 637, 321–333. [Google Scholar] [CrossRef]
- Nishio, J.N.; Whitmarsh, J. Dissipation of the Proton Electrochemical Potential in lntact Chloroplasts. Plant Physiol. 1993, 101, 89–96. [Google Scholar] [CrossRef] [PubMed]
- Stiehl, H.H.; Witt, H.T. Quantitative Treatment of the Function of Plastoquinone in Photosynthesis. Z. Naturforsch. B 1969, 24, 1588–1598. [Google Scholar] [CrossRef]
- Finazzi, G.; Rappaport, F. In Vivo Characterization of the Electrochemical Proton Gradient Generated in Darkness in Green Algae and Its Kinetic Effects on Cytochrome b6f Turnover. Biochemistry 1998, 37, 9999–10005. [Google Scholar] [CrossRef]
- Rott, M.; Martins, N.F.; Thiele, W.; Lein, W.; Bock, R.; Kramer, D.M.; Schöttlera, M.A. ATP synthase repression in tobacco restricts photosynthetic electron transport, CO2 assimilation, and plant growth by overacidification of the thylakoid lumen. Plant Cell 2011, 23, 304–321. [Google Scholar] [CrossRef] [PubMed]
- Schöttler, M.A.; Tóth, S.Z.; Boulouis, A.; Kahlau, S. Photosynthetic complex stoichiometry dynamics in higher plants: Biogenesis, function, and turnover of ATP synthase and the cytochrome b6f complex. J. Exp. Bot. 2015, 66, 2373–2400. [Google Scholar] [CrossRef]
- Zu, Y.; Couture, M.M.-J.; Kolling, D.R.J.; Crofts, A.R.; Eltis, L.D.; Fee, J.A.; Hirst, J. Reduction Potentials of Rieske Clusters: Importance of the Coupling between Oxidation State and Histidine Protonation State. Biochemistry 2003, 42, 12400–12408. [Google Scholar] [CrossRef]
- Hald, S.; Nandha, B.; Gallois, P.; Johnson, G.N. Feedback regulation of photosynthetic electron transport by NADP(H) redox poise. Biochim. Biophys. Acta—Bioenerg. 2008, 1777, 433–440. [Google Scholar] [CrossRef]
- Zu, Y.; Fee, J.A.; Hirst, J. Breaking and Re-Forming the Disulfide Bond at the High-Potential, Respiratory-Type Rieske [2Fe-2S] Center of Thermus thermophilus: Characterization of the Sulfhydryl State by Protein-Film Voltammetry. Biochemistry 2002, 41, 14054–14065. [Google Scholar] [CrossRef] [PubMed]
- Merbitz-Zahradnik, T.; Zwicker, K.; Nett, J.H.; Link, T.A.; Trumpower, B. Elimination of the Disulfide Bridge in the Rieske Iron—Sulfur Protein Allows Assembly of the [2Fe-2S] Cluster into the Rieske Protein but Damages the Ubiquinol Oxidation Site in the Cytochrome bc 1 Complex †. Biochemistry 2003, 42, 13637–13645. [Google Scholar] [CrossRef] [PubMed]
- Karamoko, M.; Cline, S.; Redding, K.E.; Ruiz, N.; Hamel, P.P. Lumen Thiol Oxidoreductase1, a Disulfide Bond-Forming Catalyst, Is Required for the Assembly of Photosystem II in Arabidopsis. Plant Cell 2011, 23, 4462–4475. [Google Scholar] [CrossRef]
- Page, M.L.D.; Hamel, P.P.; Gabilly, S.T.; Zegzouti, H.; Perea, J.V.; Alonso, J.M.; Ecker, J.R.; Theg, S.M.; Christensen, S.K.; Merchant, S.S. A Homolog of Prokaryotic Thiol Disulfide Transporter CcdA Is Required for the Assembly of the Cytochrome b 6 f Complex in Arabidopsis Chloroplasts. J. Biol. Chem. 2004, 279, 32474–32482. [Google Scholar] [CrossRef]
- Munekage, Y.; Takeda, S.; Endo, T.; Jahns, P.; Hashimoto, T.; Shikanai, T. Cytochrome b6f mutation specifically affects thermal dissipation of absorbed light energy in Arabidopsis. Plant J. 2001, 28, 351–359. [Google Scholar] [CrossRef]
- Jahns, P.; Graf, M.; Munekage, Y.; Shikanai, T. Single point mutation in the Rieske iron-sulfur subunit of cytochrome b6/f leads to an altered pH dependence of plastoquinol oxidation in Arabidopsis. Fed. Eur. Biochem. Soc. Lett. 2002, 519, 99–102. [Google Scholar] [CrossRef]
- Ozawa, S.; Buchert, F.; Reuys, R.; Hippler, M.; Takahashi, Y. Algal PETC-Pro171-Leu suppresses electron transfer in cytochrome b6f under acidic lumenal conditions. Plant Physiol. 2022, 191, 1803–1817. [Google Scholar] [CrossRef]
- Finazzi, G. Redox-coupled proton pumping activity in cytochrome b6f, as evidenced by the pH dependence of electron transfer in whole cells of Chlamydomonas reinhardtii. Biochemistry 2002, 41, 7475–7482. [Google Scholar] [CrossRef] [PubMed]
- Seydoux, C.; Storti, M.; Giovagnetti, V.; Matuszyńska, A.; Guglielmino, E.; Zhao, X.; Giustini, C.; Pan, Y.; Blommaert, L.; Angulo, J.; et al. Impaired photoprotection in Phaeodactylum tricornutum KEA3 mutants reveals the proton regulatory circuit of diatoms light acclimation. New Phytol. 2022, 234, 578–591. [Google Scholar] [CrossRef] [PubMed]
- Arnon, D.I.; Allen, M.B.; Whatley, F.R. Photosynthesis by isolated chloroplasts. Nature 1954, 174, 394–396. [Google Scholar] [CrossRef]
- Allen, J.F. Cyclic, pseudocyclic and noncyclic photophosphorylation: New links in the chain. Trends Plant Sci. 2003, 8, 15–19. [Google Scholar] [CrossRef]
- Lucker, B.; Kramer, D.M. Regulation of cyclic electron flow in Chlamydomonas reinhardtii under fluctuating carbon availability. Photosynth. Res. 2013, 117, 449–459. [Google Scholar] [CrossRef] [PubMed]
- Walker, B.J.; Strand, D.D.; Kramer, D.M.; Cousins, A.B. The Response of Cyclic Electron Flow around Photosystem I to Changes in Photorespiration and. Plant Physiol. 2014, 165, 453–462. [Google Scholar] [CrossRef]
- Chaux, F.; Peltier, G.; Johnson, X. A security network in PSI photoprotection: Regulation of photosynthetic control, NPQ and O2 photoreduction by cyclic electron flow. Front. Plant Sci. 2015, 6, 875. [Google Scholar] [CrossRef]
- Maione, T.E.; Gibbs, M. Association of the Chloroplastic Respiratory and Photosynthetic Electron Transport Chains of Chlamydomonas reinhardii with Photoreduction and the Oxyhydrogen Reaction. Plant Physiol. 1986, 80, 364–368. [Google Scholar] [CrossRef]
- Moss, D.A.; Bendall, D.S. Cyclic electron transport in chloroplasts. The Q-cycle and the site of action of antimycin. Biochim. Biophys. Acta—Bioenerg. 1984, 767, 767. [Google Scholar] [CrossRef]
- Mus, F.; Cournac, L.; Caruana, A.; Peltier, G. Inhibitor studies on non-photochemical plastoquinone reduction and H2 photoproduction in Chlamydomonas reinhardtii. Biochim. Biophys. Acta 2005, 1708, 322–332. [Google Scholar] [CrossRef] [PubMed]
- Jans, F.; Mignolet, E.; Houyoux, P.; Cardol, P.; Ghysels, B.; Cuine, S.; Cournac, L.; Peltier, G.; Remacle, C.; Franck, F. A type II NAD(P)H dehydrogenase mediates light-independent plastoquinone reduction in the chloroplast of Chlamydomonas. Proc. Natl. Acad. Sci. USA 2008, 105, 20546–20551. [Google Scholar] [CrossRef]
- Peltier, G.; Aro, E.; Shikanai, T. NDH-1 and NDH-2 Plastoquinone Reductases in Oxygenic Photosynthesis. Annu. Rev. Plant Biol. 2016, 67, 55–80. [Google Scholar] [CrossRef]
- Desplats, C.; Mus, F.; Billon, E.; Cournac, L.; Peltier, G. Characterization of Nda2, a Plastoquinone-reducing Type II NAD (P) H Dehydrogenase in Chlamydomonas Chloroplasts. J. Biol. Chem. 2009, 284, 4148–4157. [Google Scholar] [CrossRef] [PubMed]
- Terashima, M.; Specht, M.; Naumann, B.; Hippler, M. Characterizing the Anaerobic Response of Chlamydomonas reinhardtii by Quantitative Proteomics. Mol. Cell. Proteom. 2010, 9, 1514–1532. [Google Scholar] [CrossRef]
- Hochmal, A.K.; Zinzius, K.; Charoenwattanasatien, R.; Gabelen, P.; Mutoh, R.; Tanaka, H.; Schulze, S.; Liu, G.; Scholz, M.; Nordhues, A.; et al. Calredoxin represents a novel type of calcium-dependent sensor-responder connected to redox regulation in the chloroplast. Nat. Commun. 2016, 7, 11847. [Google Scholar] [CrossRef]
- Bergner, S.V.; Scholz, M.; Trompelt, K.; Barth, J.; Gäbelein, P.; Steinbeck, J.; Xue, H.; Clowez, S.; Fucile, G.; Goldschmidt-Clermont, M.; et al. STATE TRANSITION7-Dependent Phosphorylation Is Modulated by Changing Environmental Conditions, and Its Absence Triggers Remodeling of Photosynthetic Protein Complexes. Plant Physiol. 2015, 168, 615–634. [Google Scholar] [CrossRef]
- Nawrocki, W.J.; Bailleul, B.; Cardol, P.; Rappaport, F.; Wollman, F.-A.; Joliot, P. Maximal cyclic electron flow rate is independent of PGRL1 in Chlamydomonas. Biochim. Biophys. Acta—Bioenerg. 2019, 1860, 425–432. [Google Scholar] [CrossRef]
- Mignolet, E.; Lecler, R.; Ghysels, B.; Remacle, C.; Franck, F. Function of the chloroplastic NAD(P)H dehydrogenase Nda2 for H2 photoproduction in sulphur-deprived Chlamydomonas reinhardtii. J. Biotechnol. 2012, 162, 81–88. [Google Scholar] [CrossRef]
- Baltz, A.; Dang, K.; Beyly-Adriano, A.; Auroy, P.; Richaud, P.; Cournac, L.; Peltier, G. Plastidial Expression of Type II NAD (P) H Dehydrogenase Increases the Reducing State of Plastoquinones and Hydrogen Photoproduction Rate by the Indirect Pathway in Chlamydomonas reinhardtii. Plant Physiol. 2014, 165, 1344–1352. [Google Scholar] [CrossRef] [PubMed]
- Saroussi, S.I.; Wittkopp, T.M.; Grossman, A.R. The Type II NADPH Dehydrogenase Facilitates Cyclic Electron Flow, Energy-Dependent Quenching, and Chlororespiratory Metabolism during Acclimation of Chlamydomonas reinhardtii to Nitrogen Deprivation. Plant Physiol. 2016, 170, 1975–1988. [Google Scholar] [CrossRef]
- Nawrocki, W.J.; Buchert, F.; Joliot, P.; Rappaport, F.; Bailleul, B.; Wollman, F.-A. Chlororespiration Controls Growth Under Intermittent Light. Plant Physiol. 2019, 179, 630–639. [Google Scholar] [CrossRef] [PubMed]
- Bennoun, P. Evidence for a respiratory chain in the chloroplast. Proc. Natl. Acad. Sci. USA 1982, 79, 4352–4356. [Google Scholar] [CrossRef]
- Houille-Vernes, L.; Rappaport, F.; Wollman, F.-A.; Alric, J.; Johnson, X. Plastid terminal oxidase 2 (PTOX2) is the majr oxidase involved in chlororespiration in Chlamydomonas. Proc. Natl. Acad. Sci. USA 2011, 2, 20820–20825. [Google Scholar] [CrossRef]
- Trouillard, M.; Shahbazi, M.; Moyet, L.; Rappaport, F.; Joliot, P.; Kuntz, M.; Finazzi, G. Kinetic properties and physiological role of the plastoquinone terminal oxidase (PTOX) in a vascular plant. Biochim. Biophys. Acta 2012, 1817, 2140–2148. [Google Scholar] [CrossRef]
- Nawrocki, W.J.; Tourasse, N.J.; Taly, A.; Rappaport, F.; Wollman, F.-A. The Plastid Terminal Oxidase: Its Elusive Function Points to Multiple Contributions to Plastid Physiology. Annu. Rev. Plant Biol. 2015, 66, 49–74. [Google Scholar] [CrossRef]
- Mcdonald, A.E.; Ivanov, A.G.; Bode, R.; Maxwell, D.P.; Rodermel, S.R.; Hüner, N.P.A. Flexibility in photosynthetic electron transport: The physiological role of plastoquinol terminal oxidase (PTOX). Biochim. Biophys. Acta 2011, 1807, 954–967. [Google Scholar] [CrossRef] [PubMed]
- Saroussi, S.I.; Redekop, P.; Karns, D.A.J.; Thomas, D.C.; Wittkopp, T.M.; Posewitz, M.C.; Grossman, A.R. Restricting electron flow at cytochrome b6f when downstream electron acceptors are severely limited. Plant Physiol. 2023, 192, 789–804. [Google Scholar] [CrossRef]
- Cardol, P.; Bailleul, B.; Rappaport, F.; Derelle, E.; Beal, D.; Breyton, C.; Bailey, S.; Wollman, F.-A.; Grossman, A.R.; Moreau, H.; et al. An original adaptation of photosynthesis in the marine green alga Ostreococcus. Proc. Natl. Acad. Sci. USA 2008, 105, 7881–7886. [Google Scholar] [CrossRef]
- Treves, H.; Siemiatkowska, B.; Luzarowska, U.; Murik, O.; Fernandez-Pozo, N.; Moraes, T.A.; Erban, A.; Armbruster, U.; Brotman, Y.; Kopka, J.; et al. Multi-omics reveals mechanisms of total resistance to extreme illumination of a desert alga. Nat. Plants 2020, 6, 1031–1043. [Google Scholar] [CrossRef] [PubMed]
- Treves, H.; Raanan, H.; Kedem, I.; Murik, O.; Keren, N.; Zer, H.; Berkowicz, S.M.; Giordano, M.; Norici, A.; Shotland, Y.; et al. The mechanisms whereby the green alga Chlorella ohadii, isolated from desert soil crust, exhibits unparalleled photodamage resistance. New Phytol. 2016, 210, 1229–1243. [Google Scholar] [CrossRef] [PubMed]
- Kedem, I.; Milrad, Y.; Yacoby, I.; Kaplan, A. Juggling Lightning: How Chlorella ohadii handles extreme energy inputs without damage. Photosynth. Res. 2021, 147, 329–344. [Google Scholar] [CrossRef] [PubMed]
- Alric, J. Redox and ATP control of photosynthetic cyclic electron fl ow in Chlamydomonas reinhardtii (II) Involvement of the PGR5—PGRL1 pathway under anaerobic conditions. Biochim. Biophys. Acta 2014, 1837, 825–834. [Google Scholar] [CrossRef] [PubMed]
- Nawrocki, W.J.; Bailleul, B.; Picot, D.; Cardol, P.; Rappaport, F.; Wollman, F.-A.; Joliot, P. The mechanism of cyclic electron flow. Biochim. Biophys. Acta—Bioenerg. 2019, 1860, 433–438. [Google Scholar] [CrossRef] [PubMed]
- Tagawa, K.; Tsujimoto, H.Y.; Arnon, D.I. Role of chloroplast ferredoxin in the energy conversion process of photosynthesis. Proc. Natl. Acad. Sci. USA 1963, 49, 567–572. [Google Scholar] [CrossRef]
- Arnon, D.I. Photosynthetic Activity of Isolated Chloroplasts. Physiol. Rev. 1967, 47, 317–358. [Google Scholar] [CrossRef]
- Slovacek, R.E.; Crowther, D.; Hind, G. Cytochrome function in the cyclic electron transport pathway of chloroplasts. Biochem. Biophys. Acta 1979, 547, 138–148. [Google Scholar] [CrossRef]
- Mills, J.; Crowther, D.; Slovacek, R.; Hind, G.; McCarthy, R. Electron Transport Pathways in Spinach Chloroplasts. Biochim. Biophys. Acta 1979, 547, 127–137. [Google Scholar] [CrossRef]
- Shahak, Y.; Crowther, D.; Hind, G. The involvement of ferredoxin-NADP+ reductase in cyclic electron transport in chloroplasts. Biochem. Biophys. Acta 1981, 636, 234–243. [Google Scholar] [CrossRef]
- Cleland, R.E.; Bendall, D.S. Photosystem I cyclic electron transport: Measurement of ferredoxin-plastoquinone reductase activity. Photosynth. Res. 1992, 34, 409–418. [Google Scholar] [CrossRef] [PubMed]
- Munekage, Y.; Hojo, M.; Meurer, J.; Endo, T.; Tasaka, M.; Shikanai, T. PGR5 Is Involved in Cyclic Electron Flow around Photosystem I and Is Essential for Photoprotection in Arabidopsis. Cell 2002, 110, 361–371. [Google Scholar] [CrossRef]
- Dalcorso, G.; Pesaresi, P.; Masiero, S.; Aseeva, E.; Schunemann, D.; Finazzi, G.; Joliot, P.; Barbato, R.; Leister, D. A Complex Containing PGRL1 and PGR5 Is Involved in the Switch between Linear and Cyclic Electron Flow in Arabidopsis. Cell 2008, 132, 273–285. [Google Scholar] [CrossRef] [PubMed]
- Tolleter, D.; Ghysels, B.; Alric, J.; Petroutsos, D.; Tolstygina, I.; Krawietz, D.; Happe, T.; Auroy, P.; Adriano, J.-M.; Beyly-Adriano, A.; et al. Control of Hydrogen Photoproduction by the Proton Gradient Generated by Cyclic Electron Flow in Chlamydomonas reinhardtii. Plant Cell 2011, 23, 2619–2630. [Google Scholar] [CrossRef] [PubMed]
- Dang, K.; Plet, J.; Tolleter, D.; Jokel, M.; Carrier, P.; Auroy, P.; Richaud, P.; Johnson, X.; Alric, J.; Allahverdiyeva, Y.; et al. Combined Increases in Mitochondrial Cooperation and Oxygen Photoreduction Compensate for Deficiency in Cyclic Electron Flow in Chlamydomonas reinhardtii. Plant Cell 2014, 26, 3036–3050. [Google Scholar] [CrossRef]
- Johnson, X.; Steinbeck, J.; Dent, R.M.; Takahashi, H.; Richaud, P.; Ozawa, S.-I.; Houille-Vernes, L.; Petroutsos, D.; Rappaport, F.; Grossman, A.R.; et al. Proton Gradient Regulation 5-Mediated Cyclic Electron Flow under ATP- or Redox-Limited Conditions: A Study of ATPase pgr5 and rbcL pgr5 Mutants in the Green Alga Chlamydomonas reinhardtii. Plant Physiol. 2014, 165, 438–452. [Google Scholar] [CrossRef] [PubMed]
- Petroutsos, D.; Terauchi, A.M.; Busch, A.; Hirschmann, I.; Merchant, S.S.; Finazzi, G.; Hippler, M. PGRL1 Participates in Iron-induced Remodeling of the Photosynthetic Apparatus and in Energy Metabolism in. J. Biol. Chem. 2009, 284, 32770–32781. [Google Scholar] [CrossRef]
- Kukuczka, B.; Magneschi, L.; Petroutsos, D.; Steinbeck, J.; Bald, T.; Powikrowska, M.; Fufezan, C.; Finazzi, G.; Hippler, M. Proton Gradient Regulation5-Like1-Mediated Cyclic Electron Flow Is Crucial for Acclimation to Anoxia and Complementary to Nonphotochemical Quenching in Stress Adaptation. Plant Physiol. 2014, 165, 1604–1617. [Google Scholar] [CrossRef]
- Rühle, T.; Dann, M.; Reiter, B.; Schünemann, D.; Naranjo, B.; Penzler, J.; Kleine, T.; Leister, D. PGRL2 triggers degradation of PGR5 in the absence of PGRL1. Nat. Commun. 2021, 12, 3941. [Google Scholar] [CrossRef]
- Buchert, F.; Mosebach, L.; Gäbelein, P.; Hippler, M. PGR5 is required for efficient Q cycle in the cytochrome b6f complex during cyclic electron flow. Biochem. J. 2020, 477, 1631–1650. [Google Scholar] [CrossRef]
- Buchert, F.; Scholz, M.; Hippler, M. Electron transfer via cytochrome b6f complex displays sensitivity to antimycin A upon STT7 kinase activation. Biochem. J. 2022, 479, 111–127. [Google Scholar] [CrossRef] [PubMed]
- Mosebach, L.; Heilmann, C.; Mutoh, R.; Gäbelein, P.; Steinbeck, J.; Happe, T.; Ikegami, T.; Hanke, G.T.; Kurisu, G.; Hippler, M. Association of Ferredoxin:NADP+ oxidoreductase with the photosynthetic apparatus modulates electron transfer in Chlamydomonas reinhardtii. Photosynth. Res. 2017, 134, 291–306. [Google Scholar] [CrossRef]
- Gain, G.; de Luna, F.V.; Cordoba, J.; Perez, E.; Degand, H.; Morsomme, P.; Thiry, M.; Baurain, D.; Pierangelini, M.; Cardol, P. Trophic state alters the mechanism whereby energetic coupling between photosynthesis and respiration occurs in Euglena gracilis. New Phytol. 2021, 232, 1603–1617. [Google Scholar] [CrossRef] [PubMed]
- Ebenezer, T.E.; Zoltner, M.; Burrell, A.; Nenarokova, A.; Vanclová, A.M.G.N.; Prasad, B.; Soukal, P.; Santana-molina, C.; Neill, E.O.; Nankissoor, N.N.; et al. Transcriptome, proteome and draft genome of Euglena gracilis. BMC Biol. 2019, 17, 11. [Google Scholar] [CrossRef]
- Santillan Torres, J.L.; Atteia, A.; Claros, M.G.; Gonza, D. Cytochrome f and subunit IV, two essential components of the photosynthetic bf complex typically encoded in the chloroplast genome, are nucleus-encoded in Euglena gracilis. Biochem. Biophys. Acta 2003, 1604, 180–189. [Google Scholar] [CrossRef]
- Grouneva, I.; Rokka, A.; Aro, E. The Thylakoid Membrane Proteome of Two Marine Diatoms Outlines Both Diatom-Specific and Species-Specific Features of the Photosynthetic Machinery. J. Proteome Res. 2011, 10, 5338–5353. [Google Scholar] [CrossRef]
- Grouneva, I.; Muth-pawlak, D.; Battchikova, N.; Aro, E. Changes in Relative Thylakoid Protein Abundance Induced by Fluctuating Light in the Diatom Thalassiosira pseudonana. J. Proteome Res. 2016, 15, 1649–1658. [Google Scholar] [CrossRef]
- Zhou, Q.; Wang, C.; Yamamoto, H. PTOX-dependent safety valve does not oxidize P700 during photosynthetic induction in the Arabidopsis pgr5 mutant. Plant Physiol. 2021, 188, 1264–1276. [Google Scholar] [CrossRef]
- Bailleul, B.; Berne, N.; Murik, O.; Petroutsos, D.; Prihoda, J.; Tanaka, A.; Villanova, V.; Bligny, R.; Flori, S.; Falconet, D.; et al. Energetic coupling between plastids and mitochondria drives CO2 assimilation in diatoms. Nature 2015, 524, 366–369. [Google Scholar] [CrossRef]
- Thamatrakoln, K.; Bailleul, B.; Brown, C.M.; Gorbunov, M.Y.; Kustka, A.B.; Frada, M.; Joliot, P.A.; Falkowski, P.G.; Bidle, K.D. Death-speci fi c protein in a marine diatom regulates photosynthetic responses to iron and light availability. Proc. Natl. Acad. Sci. USA 2013, 110, 20123–20128. [Google Scholar] [CrossRef]
- Iwai, M.; Takizawa, K.; Tokutsu, R.; Okamuro, A.; Takahashi, Y.; Minagawa, J. Isolation of the elusive supercomplex that drives cyclic electron flow in photosynthesis. Nat. Lett. 2010, 464, 1210–1213. [Google Scholar] [CrossRef] [PubMed]
- Terashima, M.; Petroutsos, D.; Hüdig, M.; Tolstygina, I.; Trompelt, K.; Gäbelein, P.; Fufezan, C.; Kudla, J.; Weinl, S.; Finazzi, G.; et al. Calcium-dependent regulation of cyclic photosynthetic electron transfer by a CAS, ANR1, and PGRL1 complex. Proc. Natl. Acad. Sci. USA 2012, 109, 17717–17722. [Google Scholar] [CrossRef] [PubMed]
- Takahashi, H.; Clowez, S.; Wollman, F.-A.; Vallon, O.; Rappaport, F. Cyclic electron flow is redox-controlled but independent of state transition. Nat. Commun. 2013, 4, 1954. [Google Scholar] [CrossRef] [PubMed]
- Steinbeck, J.; Ross, I.L.; Rothnagel, R.; Gäbelein, P.; Schulze, S.; Giles, N.; Ali, R.; Drysdale, R.; Sierecki, E.; Gambin, Y.; et al. Structure of a PSI–LHCI–cyt b 6 f supercomplex in Chlamydomonas reinhardtii promoting cyclic electron flow under anaerobic conditions. Proc. Natl. Acad. Sci. USA 2018, 115, 201809973. [Google Scholar] [CrossRef] [PubMed]
- Wang, L.; Yamano, T.; Takane, S.; Niikawa, Y.; Toyokawa, C.; Ozawa, S. Chloroplast-mediated regulation of CO2-concentrating mechanism by Ca2+-binding protein CAS in the green alga Chlamydomonas reinhardtii. Proc. Natl. Acad. Sci. USA 2016, 113, 12586–12591. [Google Scholar] [CrossRef]
- Chen, H.; Hu, J.; Qiao, Y.; Chen, W.; Rong, J.; Zhang, Y.; He, C.; Wang, Q. Ca2+-regulated cyclic electron flow supplies ATP for nitrogen starvation-induced lipid biosynthesis in green alga. Nat. Sci. Rep. 2015, 5, 15117. [Google Scholar] [CrossRef] [PubMed]
- Takahashi, H.; Schmollinger, S.; Lee, J.H.; Schroda, M.; Rappaport, F.; Wollman, F.-A.; Vallon, O. PETO Interacts with Other Effectors of Cyclic Electron Flow in Chlamydomonas. Mol. Plant 2016, 9, 558–568. [Google Scholar] [CrossRef] [PubMed]
- Buchert, F.; Hamon, M.; Gäbelein, P.; Scholz, M.; Hippler, M.; Wollman, F.-A. The labile interactions of cyclic electron flow effector proteins. J. Biol. Chem. 2018, 293, 17559–17573. [Google Scholar] [CrossRef]
- Younas, M.; Scholz, M.; Marchetti, G.M.; Hippler, M. Remodeling of algal photosystem I through phosphorylation. Biosci. Rep. 2023, 43, BSR20220369. [Google Scholar] [CrossRef]
- Zones, J.M.; Blaby, I.K.; Merchant, S.S.; Umen, J.G. High-resolution profiling of a synchronized diurnal transcriptome from Chlamydomonas reinhardtii reveals continuous cell and metabolic differentiation. Plant Cell 2015, 27, 2743–2769. [Google Scholar] [CrossRef]
- Tikkanen, M.; Mekala, N.R.; Aro, E. Photosystem II photoinhibition-repair cycle protects Photosystem I from irreversible damage. Biochim. Biophys. Acta—Bioenerg. 2014, 1837, 210–215. [Google Scholar] [CrossRef]
- Järvi, S.; Suorsa, M.; Aro, E. Photosystem II repair in plant chloroplasts—Regulation, assisting proteins and shared components with photosystem II biogenesis. Biochim. Biophys. Acta—Bioenerg. 2015, 1847, 900–909. [Google Scholar] [CrossRef] [PubMed]
- Teicher, H.B.; Møller, B.L.; Scheller, H.V. Photoinhibition of Photosystem I in field-grown barley (Hordeum vulgare L.): Induction, recovery and acclimation. Photosynth. Res. 2000, 64, 53–61. [Google Scholar] [CrossRef]
- Kozuleva, M.A.; Petrova, A.A.; Mamedov, M.D.; Yu, A.; Ivanov, B.N. O2 reduction by photosystem I involves phylloquinone under steady-state illumination. Fed. Eur. Biochem. Soc. Lett. 2014, 588, 4364–4368. [Google Scholar] [CrossRef] [PubMed]
- Kozuleva, M.A.; Petrova, A.; Milrad, Y.; Semenov, A.; Ivanov, B.; Redding, K.E.; Yacoby, I. Phylloquinone is the principal Mehler reaction site within photosystem I in high light. Plant Physiol. 2021, 186, 1848–1858. [Google Scholar] [CrossRef]
- Alboresi, A.; Storti, M.; Morosinotto, T. Balancing protection and efficiency in the regulation of photosynthetic electron transport across plant evolution. New Phytol. 2019, 221, 105–109. [Google Scholar] [CrossRef]
- Roberty, S.; Bailleul, B.; Berne, N.; Franck, F.; Cardol, P. PSI Mehler reaction is the main alternative photosynthetic electron pathway in Symbiodinium sp., symbiotic dinoflagellates of cnidarians. New Phytol. 2014, 204, 81–91. [Google Scholar] [CrossRef] [PubMed]
- Kozuleva, M.A.; Ivanov, B.N. Superoxide Anion Radical Generation in Photosynthetic Electron Transport Chain. Biochem. 2023, 88, 1045–1060. [Google Scholar]
- Apel, K.; Hirt, H. Reactive oxygen species: Metabolism, oxidative stress, and signal transduction. Annu. Rev. Plant Biol. 2004, 55, 373–399. [Google Scholar] [CrossRef]
- Perry, J.J.P.; Shin, D.S.; Getzoff, E.D.; Tainer, J.A. The structural biochemistry of the superoxide dismutases. BBA—Proteins Proteom. 2010, 1804, 245–262. [Google Scholar] [CrossRef]
- Mittler, R.; Zandalinas, S.I.; Life, C.S.B. Reactive oxygen species signalling in plant stress responses. Nat. Rev. Mol. Cell Biol. 2022, 23, 663–679. [Google Scholar] [CrossRef]
- Mukai, K.; Shimasaki, Y.; Qiu, X.; Kato-unoki, Y.; Chen, K.; Khanam, M.R.M.; Oshima, Y. Effects of light and hydrogen peroxide on gene expression of newly identified antioxidant enzymes in the harmful algal bloom species Chattonella marina. Eur. J. Phycol. 2019, 54, 393–403. [Google Scholar] [CrossRef]
- Pokora, W.; Tułodziecki, S.; Dettlaff-pokora, A.; Aksmann, A. Cross Talk between Hydrogen Peroxide and Nitric Oxide in the Unicellular Green Algae Cell Cycle: How Does It Work? Cells 2022, 11, 2425. [Google Scholar] [CrossRef] [PubMed]
- Asada, K. The Water-Water cycle in Chlorolasts: Scavenging of Active Oxygens and Dissipation of Excess Photons. Annu. Rev. Plant Biol. 1999, 50, 601–639. [Google Scholar] [CrossRef] [PubMed]
- Kozuleva, M.A.; Ivanov, B.N. Evaluation of the participation of ferredoxin in oxygen reduction in the photosynthetic electron transport chain of isolated pea thylakoids. Photosynth. Res. 2010, 105, 51–61. [Google Scholar] [CrossRef]
- Chaux, F.; Burlacot, A.; Mekhalfi, M.; Auroy, P.; Blangy, S.; Richaud, P.; Peltier, G. Flavodiiron proteins promote fast and transient O2 photoreduction in chlamydomonas. Plant Physiol. 2017, 174, 1825–1836. [Google Scholar] [CrossRef]
- Jokel, M.; Nagy, V.; Tóth, S.Z.; Kosourov, S.N.; Allahverdiyeva, Y. Elimination of the flavodiiron electron sink facilitates long-term H2 photoproduction in green algae. Biotechnol. Biofuels 2019, 12, 280. [Google Scholar] [CrossRef]
- Burlacot, A.; Sawyer, A.L.; Cuiné, S.; Auroy, P.; Blangy, S.; Happe, T.; Peltier, G. Flavodiiron-mediated O2 photoreduction links H2 production with CO2 fixation during the anaerobic induction of photosynthesis. Plant Physiol. 2018, 177, 1639–1649. [Google Scholar] [CrossRef]
- Allahverdiyeva, Y.; Isojärvi, J.; Zhang, P.; Aro, E.M. Cyanobacterial Oxygenic Photosynthesis is Protected by Flavodiiron Proteins. Life 2015, 5, 716–743. [Google Scholar] [CrossRef]
- Santana-Sanchez, A.; Solymosi, D.; Mustila, H.; Bersanini, L.; Aro, E.M.; Allahverdiyeva, Y. Flavodiiron proteins 1–to-4 function in versatile combinations in O2 photoreduction in cyanobacteria. Elife 2019, 8, e45766. [Google Scholar] [CrossRef] [PubMed]
- Gould, S.B.; Garg, S.G.; Handrich, M.; Gruenheit, N.; Tielens, A.G.M.; Martin, W.F. Adaptation to life on land at high O2 via transition from ferredoxin-to NADH-dependent redox balance. Proc. R. Soc. B Biol. Sci. 2019, 286, 20191491. [Google Scholar]
- Ginger, M.L.; Fritz-laylin, L.K.; Fulton, C.; Cande, W.Z.; Dawson, S.C. Intermediary Metabolism in Protists: A Sequence-based View of Facultative Anaerobic Metabolism in Evolutionarily Diverse Eukaryotes. Protist 2010, 161, 642–671. [Google Scholar] [CrossRef] [PubMed]
- Atteia, A.; Van Lis, R.; Tielens, A.G.M.; Martin, W.F. Anaerobic energy metabolism in unicellular photosynthetic eukaryotes. Biochim. Biophys. Acta—Bioenerg. 2013, 1827, 210–223. [Google Scholar] [CrossRef]
- Ghysels, B.; Godaux, D.; Matagne, F.R.; Cardol, P.; Franck, F. Function of the Chloroplast Hydrogenase in the Microalga Chlamydomonas: The Role of Hydrogenase and State Transitions during Photosynthetic Activation in Anaerobiosis. Public Libr. Sci. 2013, 8, e64161. [Google Scholar] [CrossRef]
- Winkler, M.; Esselborn, J.; Happe, T. Molecular basis of [FeFe]-hydrogenase function. An insight into the complex interplay between protein and catalytic cofactor. Biochim. Biophys. Acta—Bioenerg. 2013, 1827, 974–985. [Google Scholar] [CrossRef]
- Greening, C.; Biswas, A.; Carere, C.R.; Jackson, C.J.; Taylor, M.C.; Stott, M.B.; Cook, G.M.; Morales, S.E. Genomic and metagenomic surveys of hydrogenase distribution indicate H2 is a widely utilised energy source for microbial growth and survival. ISME J. 2016, 10, 761–777. [Google Scholar] [CrossRef]
- Land, H.; Senger, M.; Berggren, G.; Stripp, S.T. Current State of [FeFe]-Hydrogenase Research: Biodiversity and Spectroscopic Investigations. ACS Catal. 2020, 10, 7069–7086. [Google Scholar] [CrossRef]
- Martin, W. The hydrogen hypothesis for the first eukaryote. Nature 1998, 32, 37–41. [Google Scholar] [CrossRef] [PubMed]
- Stripp, S.T.; Happe, T. How algae produce hydrogen- news from the photosynthetic hydrogenase. Dalton Trans. 2009, 45, 9960–9969. [Google Scholar] [CrossRef]
- Milrad, Y.; Schweitzer, S.; Feldman, Y.; Yacoby, I. Bi-directional electron transfer between H2 and NADPH mitigates light fluctuation responses in green algae. Plant Physiol. 2021, 186, 168–179. [Google Scholar] [CrossRef]
- Tóth, S.Z.; Yacoby, I. Paradigm Shift in Algal H2 Production: Bypassing Competitive Processes. Trends Biotechnol. 2019, 37, 1159–1163. [Google Scholar] [CrossRef] [PubMed]
- Melis, A.; Seibert, M.; Happe, T. Genomics of green algal hydrogen research. Photosynth. Res. 2004, 82, 277–288. [Google Scholar] [CrossRef] [PubMed]
- Milrad, Y.; Schweitzer, S.; Feldman, Y.; Yacoby, I. Green algal hydrogenase activity is outcompeted by carbon fixation before inactivation by oxygen takes place. Plant Physiol. 2018, 177, 918–926. [Google Scholar] [CrossRef]
- Thu Thi, H.H.; Schwier, C.; Elman, T.; Fleuter, V.; Zinzius, K.; Scholz, M.; Yacoby, I.; Buchert, F.; Hippler, M. Photosystem I light-harvesting proteins regulate photosynthetic electron transfer and hydrogen production. Plant Physiol. 2022, 189, 329–343. [Google Scholar]
- Godaux, D.; Bailleul, B.; Berne, N.; Cardol, P. Induction of Photosynthetic Carbon Fixation in Anoxia Relies on Hydrogenase Activity and Proton-Gradient Regulation-Like1-Mediated Cyclic Electron Flow in Chlamydomonas reinhardtii 1. Plant Physiol. 2015, 168, 648–658. [Google Scholar] [CrossRef]
- Elman, T.; Thu Thi, H.H.; Milrad, Y.; Hippler, M.; Yacoby, I. Enhanced chloroplast-mitochondria crosstalk promotes ambient algal-H2 production. Cell Rep. Phys. Sci. 2022, 3, 100828. [Google Scholar] [CrossRef]
- Flügel, F.; Timm, S.; Arrivault, S.; Florian, A.; Stitt, M.; Fernie, A.R.; Bauwe, H. The photorespiratory metabolite 2-phosphoglycolate regulates photosynthesis and starch accumulation in Arabidopsis. Plant Cell 2017, 29, 2537–2551. [Google Scholar] [CrossRef] [PubMed]
- Bauwe, H. Photorespiration—Rubisco’s repair crew. J. Plant Physiol. 2023, 280, 153899. [Google Scholar] [CrossRef]
- Sharkey, T.D. Estimating the rate of photorespiration in leaves. Physiol. Plant. 1988, 73, 147–152. [Google Scholar] [CrossRef]
- Young, J.N.; Heureux, A.M.C.; Sharwood, R.E.; Rickaby, R.E.M.; Morel, F.M.M.; Whitney, S.M. Large variation in the Rubisco kinetics of diatoms reveals diversity among their carbon-concentrating mechanisms. J. Exp. Bot. 2016, 67, 3445–3456. [Google Scholar] [CrossRef]
- Bender, M.L.; Zhu, X.G.; Falkowski, P.; Ma, F.; Griffin, K. On the rate of phytoplankton respiration in the light. Plant Physiol. 2022, 190, 267–279. [Google Scholar] [CrossRef]
- Hayashi, Y.; Sato, N.; Shinozaki, A.; Watanabe, M. Increase in peroxisome number and the gene expression of putative glyoxysomal enzymes in Chlamydomonas cells supplemented with acetate. J. Plant Res. 2015, 128, 177–185. [Google Scholar] [CrossRef] [PubMed]
- Stabenau, H.; Winkler, U.; Saftel, W. Compartmentation of Peroxisomal Enzymes in Algae of the Group of Prasinophyceae. Plant Physiol. 1989, 90, 754–759. [Google Scholar] [CrossRef] [PubMed]
- Winkler, U.; Stabenau, H. Isolation and characterization of peroxisomes from diatoms. Planta 1995, 195, 403–407. [Google Scholar] [CrossRef]
- Kong, F.; Liang, Y.; Bertrand, L.; Beyly-Adriano, A.; Blangy, S.; Haslam, R.P.; Napier, J.A.; Beisson, F.; Peltier, G.; Li-beisson, Y. Chlamydomonas carries out fatty acid b -oxidation in ancestral peroxisomes using a bona fide acyl-CoA oxidase. Plant J. 2017, 90, 358–371. [Google Scholar] [CrossRef] [PubMed]
- Santhanagopalan, I.; Wong, R.; Mathur, T.; Griffiths, H. Orchestral manoeuvres in the light: Crosstalk needed for regulation of the Chlamydomonas carbon concentration mechanism. J. Exp. Bot. 2021, 72, 4604–4624. [Google Scholar] [CrossRef]
- Nakamura, Y.; Kanakagiri, S.; Van, K.; He, W.; Spalding, M.H. Disruption of the glycolate dehydrogenase gene in the high-CO 2-requiring mutant HCR89 of Chlamydomonas reinhardtii. Can. J. Bot. 2005, 83, 820–833. [Google Scholar] [CrossRef]
- Shi, M.; Zhao, L.; Wang, Y. Identification and Characterization of Genes Encoding the Hydroxypyruvate Reductases in Chlamydomonas Reveal Their Distinct Roles in Photorespiration. Front. Plant Sci. 2021, 12, 690296. [Google Scholar] [CrossRef] [PubMed]
- Timm, S.; Nunes-Nesi, A.; Pärnik, T.; Morgenthal, K.; Wienkoop, S.; Keerberg, O.; Weckwerth, W.; Kleczkowski, L.A.; Fernie, A.R.; Bauwe, H. A cytosolic pathway for the conversion of hydroxypyruvate to glycerate during photorespiration in Arabidopsis. Plant Cell 2008, 20, 2848–2859. [Google Scholar] [CrossRef]
- Cousins, A.B.; Walker, B.J.; Pracharoenwattana, I.; Smith, S.M.; Badger, M.R. Peroxisomal hydroxypyruvate reductase is not essential for photorespiration in Arabidopsis but its absence causes an increase in the stoichiometry of photorespiratory CO2 release. Photosynth. Res. 2011, 108, 91–100. [Google Scholar] [CrossRef]
- Scheibe, R. Malate valves to balance cellular energy supply. Physiol. Plant. 2004, 120, 21–26. [Google Scholar] [CrossRef] [PubMed]
- Dao, O.; Kuhnert, F.; Weber, A.P.M.; Peltier, G.; Li-Beisson, Y. Physiological functions of malate shuttles in plants and algae. Trends Plant Sci. 2022, 27, 488–501. [Google Scholar] [CrossRef] [PubMed]
- Ocheretina, O.; Haferkamp, I.; Tellioglu, H.; Scheibe, R. Light-modulated NADP-malate dehydrogenases from mossfern and green algae: Insights into evolution of the enzyme’s regulation. Gene 2000, 258, 147–154. [Google Scholar] [CrossRef] [PubMed]
- Johnson, X.; Alric, J. Central Carbon Metabolism and Electron Transport in Chlamydomonas reinhardtii: Metabolic Constraints for Carbon Partitioning between Oil and Starch. Eukaryot. Cell 2013, 12, 776–793. [Google Scholar] [CrossRef]
- Merchant, S.S.; Prochnik, S.E.; Vallon, O.; Harris, E.H.; Karpowicz, S.J.; Witman, G.B.; Terry, A.; Salamov, A.; Fritz-laylin, L.K.; Maréchal-drouard, L.; et al. The Chlamydomonas Genome Reveals the Evolution of Key Animal and Plant Functions. Science 2007, 318, 245–252. [Google Scholar] [CrossRef]
- Taniguchi, M.; Taniguchi, Y.; Kawasaki, M.; Takeda, S.; Kato, T.; Sato, S.; Tabata, S.; Miyake, H.; Sugiyama, T. Identifying and characterizing plastidic 2-oxoglutarate/malate and dicarboxylate transporters in Arabidopsis thaliana. Plant Cell Physiol. 2002, 43, 706–717. [Google Scholar] [CrossRef]
- Burlacot, A.; Dao, O.; Auroy, P.; Cuiné, S.; Li-Beisson, Y.; Peltier, G. Alternative electron pathways of photosynthesis drive the algal CO2 concentrating mechanism. Nature 2021, 605, 366–371. [Google Scholar] [CrossRef]
- Hodges, M. Photorespiration and Improving Photosynthesis. In Progress in Botany; Lüttge, U., Cánovas, F.M., Risueño, M., Leuschner, C., Pretzsch, H., Eds.; Springer: Cham, Switzerland, 2022; Volume 84, pp. 171–220. [Google Scholar]
- Goldman, A.D.; Weber, J.M.; LaRowed, D.E.; Barge, L.M. Electron transport chains as a window into the earliest stages of evolution. Proc. Natl. Acad. Sci. USA 2023, 120, e2210924120. [Google Scholar] [CrossRef]
- Hahn, A.; Vonck, J.; Mills, D.J.; Meier, T.; Kühlbrandt, W. Structure, mechanism, and regulation of the chloroplast ATP synthase. Science 2018, 360, eaat4318. [Google Scholar] [CrossRef]
- Arshad, R.; Calvaruso, C.; Boekema, E.J.; Buchel, C.; Kouril, R. Revealing the architecture of the photosynthetic apparatus in the diatom Thalassiosira pseudonana. Plant Physiol. 2021, 186, 2124–2136. [Google Scholar] [CrossRef]
- Kühlbrandt, W. Structure and Mechanisms of F-Type ATP Synthases. Annu. Rev. Biochem. 2019, 88, 515–549. [Google Scholar] [CrossRef] [PubMed]
- Davis, G.A.; Kramer, D.M. Optimization of ATP Synthase c–Rings for Oxygenic Photosynthesis. Front. Plant Sci. 2020, 10, 1778. [Google Scholar] [CrossRef] [PubMed]
- Seelert, H.; Poetsch, A.; Dencher, N.A.; Engel, A.; Stahlberg, H.; Müller, D.J. Proton-powered turbine of a plant motor. Nature 2000, 405, 418–419. [Google Scholar] [CrossRef] [PubMed]
- Meyer zu Tittingdorf, J.M.W.; Rexroth, S.; Schäfer, E.; Schlichting, R.; Giersch, C.; Dencher, N.A.; Seelert, H. The stoichiometry of the chloroplast ATP synthase oligomer III in Chlamydomonas reinhardtii is not affected by the metabolic state. Biochem. Biophys. Acta 2004, 1659, 92–99. [Google Scholar] [CrossRef]
- Huang, W.; Cai, Y.F.; Wang, J.H.; Zhang, S.B. Chloroplastic ATP synthase plays an important role in the regulation of proton motive force in fluctuating light. J. Plant Physiol. 2018, 226, 40–47. [Google Scholar] [CrossRef] [PubMed]
- Buchert, F.; Bailleul, B.; Hisabori, T. A γ-subunit point mutation in Chlamydomonas reinhardtii chloroplast F1Fo-ATP synthase confers tolerance to reactive oxygen species. Biochim. Biophys. Acta—Bioenerg. 2017, 1858, 966–974. [Google Scholar] [CrossRef]
- Yang, Y.J.; Zhang, S.B.; Huang, W. Chloroplastic ATP synthase alleviates photoinhibition of photosystem i in tobacco illuminated at chilling temperature. Front. Plant Sci. 2018, 9, 1648. [Google Scholar] [CrossRef] [PubMed]
- Kanazawa, A.; Kramer, D.M. In vivo modulation of nonphotochemical exciton quenching (NPQ) by regulation of the chloroplast ATP synthase. Proc. Natl. Acad. Sci. USA 2002, 99, 12789–12794. [Google Scholar] [CrossRef] [PubMed]
- Cruz, J.A.; Kanazawa, A.; Treff, N.; Kramer, D.M. Storage of light-driven transthylakoid proton motive force as an electric field (Δψ) under steady-state conditions in intact cells of Chlamydomonas reinhardtii. Photosynth. Res. 2005, 85, 221–233. [Google Scholar] [CrossRef]
- Marchand, J.; Heydarizadeh, P.; Schoefs, B.; Spetea, C. Chloroplast Ion and Metabolite Transport in Algae BT—Photosynthesis in Algae: Biochemical and Physiological Mechanisms. In Photosynthesis in Algae: Biochemical and Physiological Mechanisms; Larkum, A.W.D., Grossman, A.R., Raven, J.A., Eds.; Springer International Publishing: Cham, Switzerland, 2020; pp. 107–139. ISBN 978-3-030-33397-3. [Google Scholar]
- Huang, W.; Krishnan, A.; Plett, A.; Meagher, M.; Linka, N.; Wang, Y.; Ren, B.; Findinier, J.; Redekop, P.; Fakhimi, N.; et al. Chlamydomonas mutants lacking chloroplast TRIOSE PHOSPHATE TRANSPORTER3 are metabolically compromised and light sensitive. Plant Cell 2023, 35, 2592–2614. [Google Scholar] [CrossRef]
- Armbruster, U.; Carrillo, L.R.; Venema, K.; Pavlovic, L.; Schmidtmann, E.; Kornfeld, A.; Jahns, P.; Berry, J.A.; Kramer, D.M.; Jonikas, M.C. Ion antiport accelerates photosynthetic acclimation in fluctuating light environments. Nat. Commun. 2014, 5, 5439. [Google Scholar] [CrossRef]
- Kunz, H.H.; Gierth, M.; Herdean, A.; Satoh-Cruz, M.; Kramer, D.M.; Spetea, C.; Schroeder, J.I. Plastidial transporters KEA1, -2, and -3 are essential for chloroplast osmoregulation, integrity, and pH regulation in Arabidopsis. Proc. Natl. Acad. Sci. USA 2014, 111, 7480–7485. [Google Scholar] [CrossRef]
- Chanroj, S.; Wang, G.; Venema, K.; Zhang, M.W.; Delwiche, C.F.; Sze, H. Conserved and diversified gene families of monovalent cation/H+ antiporters from algae to flowering plants. Front. Plant Sci. 2012, 3, 25. [Google Scholar] [CrossRef]
- Uflewski, M.; Mielke, S.; Galvis, V.C.; von Bismarck, T.; Chen, X.; Tietz, E.; Ruß, J.; Luzarowski, M.; Sokolowska, E.; Skirycz, A.; et al. Functional characterization of proton antiport regulation in the thylakoid membrane. Plant Physiol. 2021, 187, 2209–2229. [Google Scholar] [CrossRef]
- Uflewski, M.; Rindfleisch, T.; Korkmaz, K.; Tietz, E.; Mielke, S.; Correa Galvis, V.; Dünschede, B.; Luzarowski, M.; Skirycz, A.; Schwarzländer, M.; et al. The thylakoid proton antiporter KEA3 regulates photosynthesis in response to the chloroplast energy status. Nat. Commun. 2024, 15, 2792. [Google Scholar] [CrossRef]
- Marmagne, A.; Vinauger-Douard, M.; Monachello, D.; De Longevialle, A.F.; Charon, C.; Allot, M.; Rappaport, F.; Wollman, F.-A.; Barbier-Brygoo, H.; Ephritikhine, G. Two members of the Arabidopsis CLC (chloride channel) family, AtCLCe and AtCLCf, are associated with thylakoid and Golgi membranes, respectively. J. Exp. Bot. 2007, 58, 3385–3393. [Google Scholar] [CrossRef]
- Herdean, A.; Nziengui, H.; Zsiros, O.; Solymosi, K.; Garab, G.; Lundin, B.; Spetea, C. The Arabidopsis thylakoid chloride channel AtCLCe functions in chloride homeostasis and regulation of photosynthetic electron transport. Front. Plant Sci. 2016, 7, 115. [Google Scholar] [CrossRef]
- Duan, Z.; Kong, F.; Zhang, L.; Li, W.; Zhang, J.; Peng, L. A bestrophin-like protein modulates the proton motive force across the thylakoid membrane in Arabidopsis. J. Integr. Plant Biol. 2016, 58, 848–858. [Google Scholar] [CrossRef] [PubMed]
- Herdean, A.; Teardo, E.; Nilsson, A.K.; Pfeil, B.E.; Johansson, O.N.; Ünnep, R.; Nagy, G.; Zsiros, O.; Dana, S.; Solymosi, K.; et al. A voltage-dependent chloride channel fine-tunes photosynthesis in plants. Nat. Commun. 2016, 7, 11654. [Google Scholar] [CrossRef] [PubMed]
- Pfeil, B.E.; Schoefs, B.; Spetea, C. Function and evolution of channels and transporters in photosynthetic membranes. Cell. Mol. Life Sci. 2014, 71, 979–998. [Google Scholar] [CrossRef] [PubMed]
- Li, X.; Patena, W.; Fauser, F.; Jinkerson, R.E.; Saroussi, S.I.; Meyer, M.T.; Ivanova, N.; Robertson, J.M.; Yue, R.; Zhang, R.; et al. A genome-wide algal mutant library and functional screen identifies genes required for eukaryotic photosynthesis. Nat. Genet. 2019, 51, 627–635. [Google Scholar] [CrossRef] [PubMed]
- Fauser, F.; Vilarrasa-Blasi, J.; Onishi, M.; Ramundo, S.; Patena, W.; Millican, M.; Osaki, J.; Philp, C.; Nemeth, M.; Salomé, P.A.; et al. Systematic characterization of gene function in the photosynthetic alga Chlamydomonas reinhardtii. Nat. Genet. 2022, 54, 705–714. [Google Scholar] [CrossRef] [PubMed]
- Burlacot, A.; Peltier, G. Energy crosstalk between photosynthesis and the algal CO2-concentrating mechanisms. Trends Plant Sci. 2023, 28, 795–807. [Google Scholar] [CrossRef]
Disclaimer/Publisher’s Note: The statements, opinions and data contained in all publications are solely those of the individual author(s) and contributor(s) and not of MDPI and/or the editor(s). MDPI and/or the editor(s) disclaim responsibility for any injury to people or property resulting from any ideas, methods, instructions or products referred to in the content. |
© 2024 by the authors. Licensee MDPI, Basel, Switzerland. This article is an open access article distributed under the terms and conditions of the Creative Commons Attribution (CC BY) license (https://creativecommons.org/licenses/by/4.0/).

