Abstract
Species identification and phylogenetic relationship clarification are fundamental goals in species delimitation. However, these tasks pose challenges when based on morphologies, geographic distribution, and genomic data. Previously, two species of the fern genus Bolbitis, B. × multipinna and B. longiaurita were described based on morphological traits; they are phylogenetically intertwined with B. sinensis and fail to form monophyletic groups. To address the unclear phylogenetic relationships within the B. sinensis species complex, RAD sequencing was performed on 65 individuals from five populations. Our integrated analysis of phylogenetic trees, neighbor nets, and genetic structures indicate that the B. sinensis species complex should not be considered as separate species. Moreover, our findings reveal differences in the degree of genetic differentiation among the five populations, ranging from low to moderate, which might be influenced by geographical distance and gene flow. The Fst values also confirmed that genetic differentiation intensifies with increasing geographic distance. Collectively, this study clarifies the complex phylogenetic relationships within the B. sinensis species complex, elucidates the genetic diversity and differentiation across the studied populations, and offers valuable genetic insights that contribute to the broader study of evolutionary relationships and population genetics within the Bolbitis species.
1. Introduction
The identification, delimitation, and description of species have long been subjects of intense debate in the fields of systematic and evolutionary biology [1,2]. Species delimitation involves determining which groups of individual organisms represent distinct populations within a single species and which represent separate species [3]. Historically, taxonomists described new species based on morphological characteristics. However, the variation in certain morphologies in response to environmental factors or evolutionary processes has often led to confusion in classification [2,4]. In recent decades, a proliferation of methods utilizing molecular data has emerged to propose species hypotheses [5]. These advances have provided evidence of natural hybridization, reticulate evolution, adaptive radiation, and extensive gene flow after speciation, revealing a complex and often intricate history of species. Concurrently, these advances have also necessitated a reconsideration of the concept of “species” [6,7].
Bolbitis Schott is a pantropical fern genus within the family Dryopteridaceae, comprising approximately 80 species primarily found in tropical Asia [8,9]. Species of Bolbitis are typically terrestrial, lithophytic, or occasionally epiphytic on tree trunks, featuring creeping or shortly erect rhizomes, and are commonly found in damp forests (Figure 1). Bolbitis is characterized by dimorphic fronds and proliferous adaxial buds on the apex of terminal segments [10]. Bolbitis × multipinna is endemic to China and is solely distributed in Yunnan Province [11,12]. Due to its irregular venation pattern, with one to more anastomosing veinlets arising from its lateral veins, B. × multipinna has been described as an inter-specific hybrid of B. angustipinna × B. sinensis [13,14]. Another species identified in 2006, Bolbitis longiaurita, bears similarities to B. sinensis, but differs in having an unwinged rhachis, as well as in the base of its two lowermost sterile pinnae being asymmetrical, with the two or three basiscopic lobes undeveloped and the other lobes longer than the acroscopic ones [15]. However, according to field surveys, we found that B. × multipinna and B. longiaurita do not exhibit independent geographical distributions and are consistently found sympatrically with B. sinensis. Another noteworthy observation is the lack, or instability, of morphological characteristics that clearly distinguish these three species (Figure 1). One available characteristic that distinguishes B. sinensis and B. × multipinna is the presence of one to multiple anastomosing veinlets. Similarly, B. longiaurita displayed only one unstable pinnae character when compared to B. sinensis (i.e., basally elongated lobes). The latest phylogeny, based on three chloroplast sequences, resolved Bolbitis into four clades: the Malagasy/Mascarene clade, the African clade, the American clade, and the Asian clade. B. sinensis, B. × multipinna and B. longiaurita formed a well-supported group in the Asian clade. The most recent common ancestor (MRCA) of the B. sinensis species complex likely originated in subtropical to tropical Asia and diverged around 3.84 Mya [16]. However, the species within the B. sinensis complex are nested within each other, and the species diversity remains uncertain. Therefore, more extensive sampling is required to elucidate the reticulate relationships within the B. sinensis species complex.
Figure 1.
Morphology of the Bolbitis sinensis species complex in the wild and variation in its venation pattern. (A,B) B. sinensis and its free-anastomosing veinlets; (C,D) B. × multipinna and multiple anastomosing veinlets; (E,F) B. longiaurita with the basiscopic two or three lobes undeveloped and free-anastomosing veinlets; (a,b) showing the undeveloped lobes at the base and free veinlets observed in B. × multipinna.
Genomic data contains extensive information about the degree of genetic isolation among species, as well as ancient and recent introgression events. Consequently, genomic data can play an important role in species delimitation across various species concepts [3,17]. High-throughput techniques based on restriction site-associated DNA sequencing (RAD-seq) are enabling the low-cost discovery and genotyping of thousands of genetic markers for species, especially for non-model and non-genome species [17,18,19,20]. They have been widely used to study genomic evolution, especially at intergeneric, interspecific, and intraspecific taxonomic levels, including for Amazonian bryophytes [21], global oaks [22,23], Arundinarieae of Poaceae [24,25], the grape genus [26], Cunninghamia lanceolata in the Cupressaceae family [27], and the allopolyploid tree fern Gymnosphaera metteniana [28].
In this study, we performed RAD sequencing on 65 individuals from five populations of the B. sinensis species complex, which includes B. sinensis, B. × multipinna and B. longiaurita. The population-based data were used to: (1) reconstruct the phylogenetic relationships within the B. sinensis species complex based on genomic variations and (2) identify genetic diversity and genetic differentiation within the species complex.
2. Results
2.1. Sample Collection and SNP Calling
To investigate the B. sinensis species complex, we collected related species from Yunnan, China. A total of 65 individuals representing five populations of the B. sinensis complex were collected (Table 1 and Table S1), including 26 B. sinensis, 31 B. × multipinna, and four B. longiaurita. Additionally, four individuals could not be identified to the species level and were designated as B. sp. All samples underwent RAD sequencing. After quality filtering, a total of 840 Gb clean data were obtained from 65 individuals by sequencing RAD libraries, with an average of 13.67 Gb pair-end clean data per individual (Table S2). The retained reads were finally assembled into an average of 182,965 RAD stacks per individual using ustacks, with a mean coverage depth of 25.41× (Table S3). A catalog of 8,485,326 putative loci was constructed using cstacks, and an average of 110,868 putative loci per individual was matched to the catalog using sstacks. A total of 92% of read pairs were identified as putative PCR duplicates and removed by gstacks. Finally, 8,392,168 loci were genotyped, with an effective per-sample mean coverage of 1.7×. In the population analysis, we applied five -p and seven -r parameters to filter SNPs and obtained 35 SNP datasets, retaining variant sites ranging from 89 in the p5-r0.90 dataset to 30,654 in the p1-r0.30 dataset (Table S4).
Table 1.
Sampling information concerning the B. sinensis species complex.
2.2. Phylogenetic Trees and Neighbor Net
To identify consensus and differences among a large set of trees (Figure S1), a density tree was visualized for comparison (Figure 2A). The phylogenetic density tree revealed that, despite some inconsistency in the topological structures derived from different datasets, there was a consistent pattern in which the BB and NG/NP population samples formed a group, while the PT and the remaining NG/NP/ML samples formed another group. The three species within the B. sinensis species complex did not form monophyletic branches or clades but displayed consistent geographical differentiation.
Figure 2.
Phylogenetic tree and network analysis of the B. sinensis species complex. (A) Density tree visualization of 35 maximum likelihood consensus trees. (B) Representative maximum likelihood tree with the p1-r0.60 dataset (9467 SNPs) of 65 individuals; the numbers above the branches are bootstrap values based on 1000 replicates, and different colored circles represent those with over 50% bootstrap support. (C) Representative neighbor net split network with the p1-r0.60 dataset based on Hamming distances. Branch lengths are proportional to absolute distances calculated from the SNP matrix.
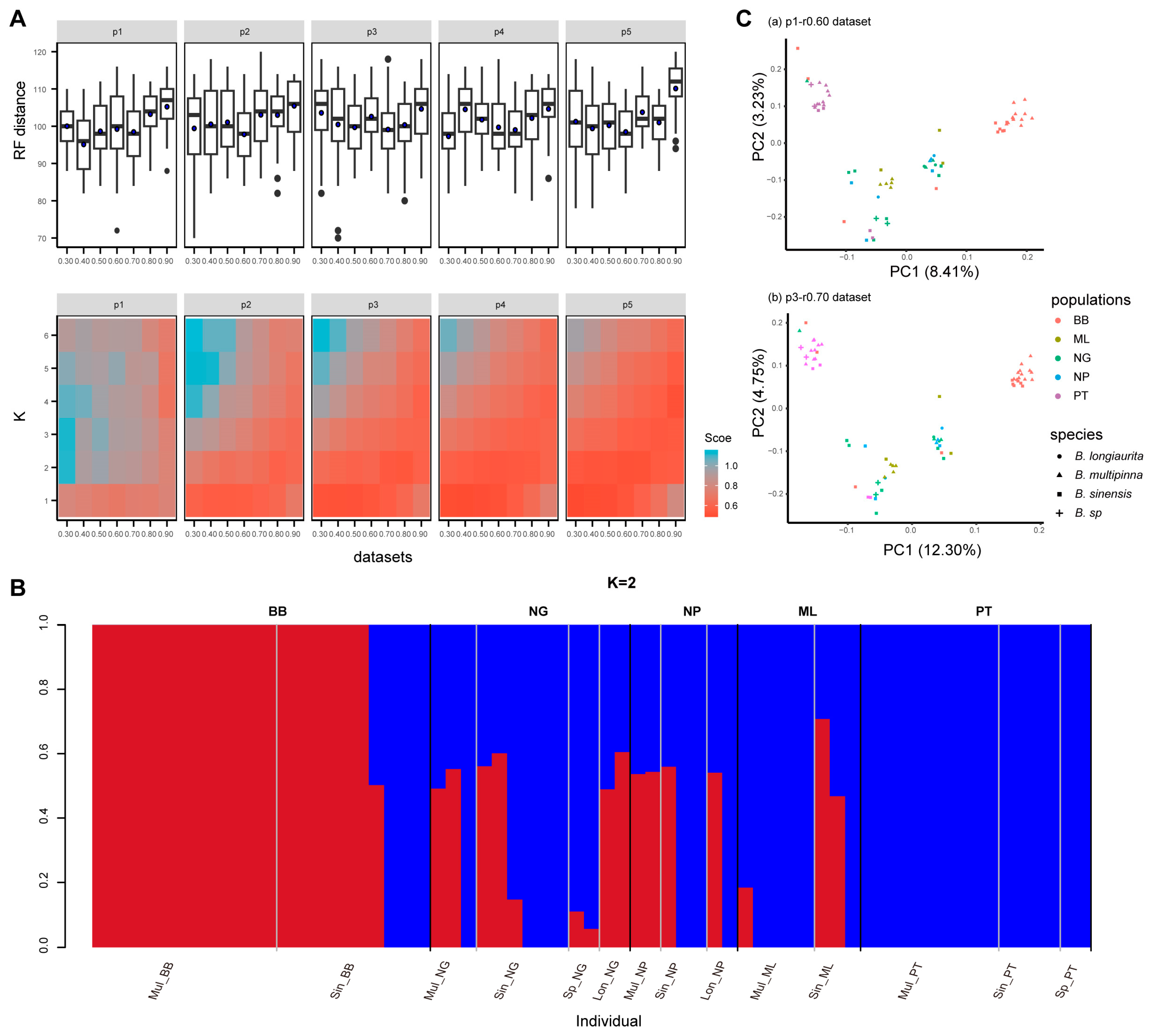
Additionally, to compare topologies among trees, Robinson–Foulds (RF) distances between a set of trees were computed and analyzed (Tables S5 and S6). The results showed that the p1 dataset had a relative lower RF distance than other datasets (Figure 3A and Figure S2). The p1-r0.60 dataset was selected as a representative dataset for visualization based on the high support value of major branches and low RF distance. The phylogenetic tree from the p1-r0.60 dataset (Figure 2B) revealed that BB and PT populations had high support rates (MLBS > 90%) and relatively stable positions, while the NP/NG populations formed three branches, with one branch having a low support rate (MLBS < 70%). Group BB comprised 18 individuals of B. sinensis and B. × multipinna from Bubeng, Yunnan, China (MLBS = 98%). Similarly, Group ML included six individuals of B. sinensis and B. × multipinna from Menglun, Yunnan, China (MLBS = 98%), along with one B. longiaurita sample from the NP population. Group PT contained 16 individuals of B. sinensis, B. × multipinna, and B. sp. from Puteng, Yunnan, China (MLBS = 100%), along with two additional B. sinensis individuals from the BB population and one B. × multipinna from the NG population. However, individuals from the NP and NG populations largely intermixed and further divided into three branches, showing a genetic distance in between Group BB and Group PT. Based on the p1-r0.60 dataset, we also generated a phylogenetic network in SplitsTree4 to visualize the relationships between populations (Figure 2C). The neighbor net split graphs showed some conflict signals among the five populations. Major box-like splits were detected within the BB and PT populations, which indicates a certain amount of topological ambiguity.
Figure 3.
Estimated population structure of the B. sinensis species complex. (A) The distribution of the RF distance and CV error of structure analysis using 35 SNP datasets; blue points show the average RF distance. (B) A structure plot of a representative dataset (p3-r0.70, 1031 SNPs) with K = 2. (C) Plot of the first two components of PCA analysis for two representative datasets (p1-r0.60, p3-r0.70). Values in parentheses indicate the percentage of the variance explained.
2.3. Genetic Structure among B. sinensis Species Complex
To further explore the relationship among B. sinensis population groups and examine the population substructure, structure and PCA analysis were performed based on 35 SNP datasets. The cross validation (CV) error analysis showed that a total of 22 datasets including the p1-r0.60 dataset supported one genetic group (K = 1) as optimal for B. sinensis population groups (Figure 3A, Table S7). In addition, nine datasets containing a small number of core SNPs with a low missing rate across all populations indicated that K = 2 was the optimal value. The remaining four datasets supported K values of 3 or 4. Among the K = 2 datasets, the p3-r0.70 dataset (1031 SNPs with a low missing rate) with the highest ML tree support values and a low RF distance was selected for comparison (Figure 3B). This analysis showed that the vast majority of individuals shared genetic components with either the BB population or the PT population. Two mixed patterns were observed in the NG, NP, and ML populations: one with the same genetic component as PT individuals and the other with polymorphic components originating from both the BB and PT populations. Within the BB population, individuals 110905-6, 110905-7, and 110905-8 showed the same genetic component as the PT population (Table S8), which was largely consistent with the results of ML tree results (110905-7 and 110905-8 in Group PT, 110905-6 in Group NG+NP).
The two SNP datasets used above, p1-r0.60 and p1-r0.70, represented two different SNP strategies: a large number of SNPs with a high missing rate and a small number of SNPs with a low missing value, respectively. Both datasets were applied to PCA analysis (Figure 3C). The first two components of the p1-r0.60 dataset explained 8.41% and 3.23% of the total variance, while the p3-r0.70 dataset explained 12.30% and 4.75% of the total variance. Both analyses clearly divided the five populations of the B. sinensis species complex into three clusters: BB and PT were relatively independent and distant, while NG, NP, and ML formed a mixed cluster between BB and PT.
2.4. Genetic Diversity and Differentiation among Five Populations
To determine the genetic diversity among the five populations, genetic diversity indices for each population were calculated based on the p1-r0.60 SNP dataset (Table 2 and Table S9). All populations exhibited private alleles, with the PT population showing the highest number of private alleles, followed by the NG population. The NP population had the lowest number of private alleles. In terms of the nucleotide diversity parameter (Pi), the ML population displayed the highest nucleotide diversity (Pi = 0.200), followed by PT (Pi = 0.158), NP (Pi = 0.156), and NG (Pi = 0.155). The BB population had the lowest nucleotide diversity (Pi = 0.115). Observed and expected heterozygosity of the five populations ranged from Obs_Het = 0.117 to 0.222 and Exp_Het = 0.112 to 0.183, respectively. The population in BB had the lowest observed and expected heterozygosity (Obs_Het = 0.116 and Exp_Het = 0.112). The mean heterozygosities of the NG population (Obs_Het = 0.160 and Exp_Het = 0.147) were similar to those of the NP population (Obs_Het = 0.163 and Exp_Het = 0.142) and the PT population (Obs_Het = 0.169 and Exp_Het = 0.150). Regarding the inbreeding coefficient (Fis), the p1-r0.60 dataset generated Fis values ranging from −0.015 to 0.03708. The genetic differentiation index (Fst) was also computed to evaluate the degree of differentiation among the five populations (Table 3). The highest Fst was observed between the BB and PT populations (Fst = 0.1574). The lowest Fst values were found between the NG and NP populations (Fst ≈ 0), followed by NP and ML (Fst = 0.0198) and NG and ML (Fst = 0.0258). These results indicated different degrees of genetic differentiation between geographically distinct populations. The high relative genetic diversity and low genetic differentiation suggested the existence of gene flow among specific populations.
Table 2.
Genetic diversity analysis of the B. sinensis species complex.
Table 3.
Comparison of Fst between different populations.
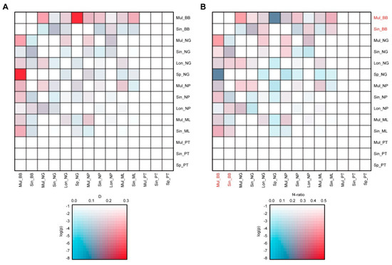
2.5. Potential Gene Flow among Five Populations
To investigate whether tree discordances and reticulate networks were due to past introgression events, we calculated D statistics for all possible trios of populations using PT—which had the most independent genetic component—as an outgroup. Among all trios, 49 trios (out of 165 tested) showed significant D statistic values exceeding 0.1 after correcting for multiple testing (Table S10 and Figure S3 and Figure 4). These significant trios were mostly found between Mul_BB group and the remaining subpopulations. Additionally, we calculated f4 ratios to estimate the amount of ancestry in an admixed population that came from potential donor populations. We found that only 19 trios exhibited significant excess allele sharing and ancestry proportions (f4-ratio) over 0.3. Consistently, most of these significant trios were found between the Mul_BB group and the remaining subpopulations.
Figure 4.
Gene flow is extensive within the B. sinensis species complex. (A) D statistic values shown between species with significant excess allele sharing. (B) Admixture proportions (f4 ratio) between species with evidence of significant excess allele sharing.
3. Discussion
3.1. Reclassification of Bolbitis sinensis Species Complex
Identifying species and clarifying their phylogenetic relationships are fundamental goals of species delimitation, but this process is often challenging and controversial [2]. Previously, two species, B. × multipinna and B. longiaurita, were published primarily based on their morphological characters [11,12,15]. Additionally, B. × multipinna was thought to be a hybrid species in earlier research [13]. However, we found that the key taxonomic traits, such as venation patterns, seem to be unstable, which is considered a critical trait of Bolbitis [13,14,15]. In previous phylogenetic studies, the B. sinensis species complex formed a well-supported group within the Heteroclitae subclade. The MRCA of the B. sinensis species complex likely originated in subtropical to tropical Asia and diverged around 3.84 Mya [16]. Notably, within the Heteroclitae subclade, the B. sinensis species complex and another two species (B. major and B. tonkinensis) with free venation in common are not resolved as monophyletic, whereas other species with anastomosing veins are monophyletic [16]. Hence, this raises several questions: Do the variable individuals in the B. sinensis species complex belong to one species or to different species? Do the intermediate phenotypes truly suggest a reticulate evolution or a hybridization origin in Bolbitis? These questions highlight the complexity and need for further investigation into the species boundaries and evolutionary history within this group.
According to the phylogenetic tree, neighbor net, and genetic structure analysis, our results supported that the B. sinensis species complex cannot be regarded as separated species. There is notable genetic differentiation and gene exchange among specific populations. Combining these findings with previous studies, there is no clear evidence suggesting a hybrid origin for B. × multipinna. Regarding the morphological variation observed in the B. sinensis species complex, besides the stochastic nature of the trait itself, we speculate that gene flow between the B. sinensis species complex and other species may contribute to this variation.
Another possible reason for morphological variation lies in the mode of reproduction. Notably, one of the distinguishing features of Bolbitis is its ability to reproduce asexually via buds on leaves, which allows for rapid and efficient population expansion. However, for species with large and complex genomes, maintaining DNA replication fidelity through asexual reproduction can be challenging. Several studies have proposed that asexual populations have weaker responses to natural selection, leading to the accumulation of more deleterious mutations over generations [29,30,31]. The relatively high frequencies of asexual reproduction without ploidy cycling in ferns might be a consequence of frequent polyploidization, which allows for the buffering of recessive deleterious mutations over long time periods [31]. However, this remains a hypothesis, and more studies are needed to verify these observations and better understand the genetic and evolutionary dynamics within the B. sinensis species complex.
3.2. Genetic Diversity and Differentiation among Five Populations
The distribution of genetic diversity across populations is strongly determined by dispersal and gene flow patterns [32]. Two main patterns of gene flow are reported to be associated with population divergence: isolation-by-distance (IBD) and isolation-by-environment (IBE) [33,34,35]. In this study, different degrees of genetic diversity and differentiation were identified among the five populations. Higher genetic diversity was identified among the NP, NG, ML, and PT populations (Pi = 0.15601–0.2000), whereas the BB population exhibited the lowest nucleotide diversity (Pi = 0.11527). The geographical distance is shortest between the BB and NP populations, followed by BB and NG, BB and ML, and BB and PT. Three populations (NP, NG, and ML) are very close to each other geographically. Consistently, the Fst value between the BB and NP populations was the lowest (Fst = 0.0689), followed by the BB–NG and BB–ML pairs (Fst = 0.0710 and 0.0834, respectively). In contrast, the BB–PT pair had the highest Fst value (Fst = 0.1574). The lowest Fst values were found between NG and NP (Fst ~ 0), followed by NP and ML (Fst = 0.0198) and NG and ML (Fst = 0.0258). According to previous established criteria [36], five populations of the B. sinensis species complex showed low to moderate differentiation from each other (FST < 0.05 indicates low genetic differentiation, 0.05 < FST < 0.15 indicates moderate genetic differentiation). Moreover, it was also suggested that genetic differentiation between B. sinensis species complex populations increases with geographical distance. Previously, a large number of studies proposed a positive correlation between genetic and geographic distances in plants, such as Mimulus guttatus, Paeonia decomposita, and the tertiary relict species Emmenopterys henryi [37,38,39]. Even for a cosmopolitan marine planktonic diatom, a strong isolation by distance pattern has been identified at a large geographical scale [40]. For short-distance dispersal, Ledent et al. [21] reported significant isolation-by-distance (IBD) patterns in Amazonian bryophytes, where spatial genetic structures diminished beyond the limits of short-distance dispersal. Similar to bryophytes, populations with intermediate phenotypes within the B. sinensis species complex have a very restricted geographic distribution. This suggests that limited dispersal due to geographic distance may be a crucial factor in the genetic differentiation between BB and PT populations.
In addition, direct gene flow might also influence population structures and result in variation in genetic diversity. The low genetic differentiation and high genetic diversity within the NP/NG/ML population suggest ongoing gene flow among these populations. Our gene flow analysis identified significant signals of gene flow between the three sympatric populations and the BB population. For instance, the Patterson’s D statistic (D = 0.238821) and the f4 ratio (f4 ratio = 0.379994) of (Lon_NG, Mul_BB), Sin_ML), PT) trios test suggest that the Mul_BB and Sin_ML may share more derived alleles than the Lon_NG and Mul_BB populations. More trios with gene flow signals were detected in the BB population, indicating an asymmetric gene flow from BB to other populations. We speculated that this may be related to asymmetrical migration and high migration rates from BB to NP/NG/ML populations. Previous studies have found evidence, mainly at the inter-specific level, of asymmetric gene flow, such as asymmetrical genomic contributions of two parent species to homoploid hybrid Ostryopsis species [41,42]. Such asymmetries in hybridization might be related to the mating system/s of the species pair and other evolutionary forces [43]. Asymmetric gene flow between populations has progressively become the focus in landscape genetics [44]. A recent prospective study proposed that genetic differentiation, asymmetric gene flow, and genetic diversity in many tree species were shaped by global wind patterns [44]. Recently, Chang et al. [45] inferred four genetic clusters in wild barley (Hordeum vulgare L. ssp. spontaneum) populations of the Southern Levant using genotyping by sequencing (GBS) data. They also detected similar asymmetric gene flows among populations and found trends of gene flow in opposite directions in eastern and western regions. However, the evidence to support the asymmetric gene flow was not sufficient in this study. The results may also be influenced by the sampling size in each population. To clearly elucidate the gene flow events within the B. sinensis species complex, larger sample sizes, more population groups, and further experimental studies are needed in the future.
4. Materials and Methods
4.1. Taxon Sampling
In this study, we collected a total of 65 individuals representing five populations of the B. sinensis complex (Table 1). Species identification followed the criteria established by Dong and Zhang [14]. Specifically, 26 individuals were identified as B. sinensis, 31 individuals were identified as B. × multipinna, and four individuals were identified as B. longiaurita. Additionally, four individuals could not be identified to the species level and were designated as B. sp. Plant material was collected from living specimens in the field and stored in silica gel. The samples were carefully identified based on the descriptions in Flora of China, all specimens were deposited in the South China Botanical Garden (Guangzhou, China), and voucher numbers are given in Table S1.
4.2. RAD-Seq Library Preparation and Sequencing
High-quality genomic DNA was extracted from leaf tissues using a modified CTAB procedure [46]. Genomic DNA was individually barcoded and processed into a reduced complexity library on the basis of the traditional single-digest RAD protocol described in the study of Ali, et al. [47], with the following process: (1) digesting genomic DNA from each accession with tEcoRI restriction enzyme, (2) ligating the digested product to a Solexa P1 adapter containing a 6 bp unique barcode, (3) pooling adapter-ligated fragments, (4) ligating a Solexa P2 adapter onto the ends of DNA fragments, (5) size selecting 200–400 bp fragments on agarose gels, (6) constructing individual libraries for each accession, and (7) enriching libraries with high-fidelity PCR amplification. Subsequently, paired-end sequencing was performed on an Illumina Hi-Seq X-Ten platform at Novogene Bioinformatics Institute (Beijing, China).
4.3. Data Processing
Raw data were trimmed for adapters and quality filtered before SNP calling. The quality of sequencing data was checked with FASTQC v0.11.9 (https://www.bioinformatics.babraham.ac.uk/projects/fastqc/ (accessed on 21 September 2022)) and visualized with MultiQC v1.13 (https://github.com/ewels/MultiQC (accessed on 21 September 2022)). Raw reads were filtered using Trimmomatic v0.39 with the parameters HEADCROP:15 and AVGQUAL:30 [48]. Then, the STACKS de novo pipeline [49,50] (http://catchenlab.life.illinois.edu/stacks/ (accessed on 28 September 2022)) was used to construct putative loci from short-read sequences and perform SNP calling. For each sample, the ustacks program in STACKS was executed to assemble identical sequences into putative alleles (primary stacks). The minimum sequence depth parameter, m, was set to five (m = 5), and all sequences had a nuclear distance less than or equal to the chosen value of the M parameter (M = 2). The complete catalog of loci from all individuals was created using cstacks program with a maximum between-individual distance parameter of two (n = 2). Following the cstacks catalog building, the sstacks program was used to identify the matching catalog locus for each of the de novo loci in each individual. Considering that a large percentage of duplicate sequences exist in RAD sequencing data, we use --rm-pcr-duplicates in gstacks program to minimize the effect of duplicate sequences. Finally, populations program were implemented to identify SNPs with the following parameter settings: (a) minimum number of populations a locus must be present in to process a locus: -p = 1, 2, 3, 4, 5; (b) minimum percentage of individuals in a population required to process a locus for that population: -r = 0.30, 0.40, 0.50, 0.60, 0.70, 0.80, 0.90; (c) a minimum minor allele frequency required to process a nucleotide site at a locus: --min-maf = 0.05. A total of 35 data matrices were constructed to evaluate the effects of different missing data sets on phylogenetic reconstruction.
4.4. Phylogenetic Inference
Based on 35 SNP datasets, the VCF file was converted to phylip alignment format using the python script vcf2phylip.py [51]. It should be noted that when there are many gaps or ambiguous sites in the dataset, the -r or --resolve-IUPAC option is needed to resolve heterozygous genotypes to avoid IUPAC ambiguities in the matrices. Then, ModelFinder [52] was implemented to choose the best-fitted nucleotide substitution model for each dataset based on BIC (Bayesian information criterion) values. Then, maximum likelihood phylogenetic trees were reconstructed using IQtree v2.0.3 with 1000 ultra-fast bootstraps and the -bnni option [53,54,55]. The total number of highly supported clades was used as a performance proxy for each independent analysis. To identify consensus and differences among a large set of trees, a density tree was visualized for comparison using the ggdensitree() function in the R package ggtree; Robinson–Foulds (RF) distances between a set of trees were also calculated using the multiRF() function in the R package phytools [56,57,58].
4.5. Genetic Diversity and Structure Analysis
Based on a representative SNP dataset, population genetic statistics, including the observed and expected heterozygosity (Obs_Het, Exp_Het), observed and expected homozygosity (Obs_Hom, Exp_Hom), nucleotide diversity (Pi), and inbreeding coefficient (FIS), were assessed using the populations program in STACKS [49,50]. The SNP-specific Weir and Cockerham-weighted Fst estimator between two populations was calculated using --weir-fst-pop in VCFtools 0.1.16 [59]. Principal component analysis (PCA) was performed using the option --pca in PLINK v1.9 [60]. Furthermore, admixture analysis was performed to detect the population structure using ADMIXTURE (version: 1.3.0) [61].
4.6. Introgression Analyses
To analyze possible conflicting evolutionary signals, the SplitsTree4 software was used to compute an unrooted phylogenetic network for a representative dataset [62]. Splits were created from Hamming distances and visualized as a neighbor net, with each end node representing an individual. To further explore whether tree discordances were due to past introgression, we quantified the Patterson’s D-statistic for all population quartets [63,64]. Calculations were performed using Dsuite Dtrios [65]. In each analysis, the most independent genetic component within the B. sinensis species complex was used as the outgroup. For each test, the standard deviation of D was measured from 1000 bootstrap replicates. Then, the observed D was converted to a Z-score measuring the number of standard deviations from zero. To account for multiple testing, we corrected p-values with the Benjamini–Hochberg false discovery rate (FDR) [66]. To visualize species/population pairwise comparisons of D-statistic scores and the f4 ratio, two heatmaps were generated using the Ruby script plot_d.rb and plot_f4ratio.rb from https://github.com/millanek/tutorials/ (accessed on 9 January 2023).
5. Conclusions
In this study, by generating RAD sequencing data, we investigated the phylogenetic relationships and population genetic structures of the B. sinensis species complex. Our findings indicate that taxa within the B. sinensis species complex are indistinguishable phylogenetically and should not be considered as distinct species. In addition, population analysis confirmed that there is a difference in the degree of genetic differentiation between populations. Genetic diversity and differentiation might have been influenced by gene flow. The data generated in this study provide a resource to determine the phylogenetic relationships of ferns in future genetic diversity-related studies.
Supplementary Materials
The following supporting information can be downloaded at: https://www.mdpi.com/article/10.3390/plants13141987/s1, Figure S1: Maximum likelihood tree of all datasets; Figure S2: A distribution, heatmap, and PCoA plot based on the pairwise Robinson–Foulds distance (RF) between trees; Figure S3: Distribution of the D-statistic, f4 ratio and corrected p-values of all tested trios; Table S1: Detailed sample information of the geographical origins and venation patterns of the Bolbitis sinensis species complex; Table S2: RAD-seq clean data information after filtering; Table S3: Detailed summary statistics of each program in the STACKS pipeline; Table S4: Detailed information of datasets, including the number of variant sites remaining by population program, sites remaining after data conversion using vcf2phylip scripts, number of parsimony-informative sites, singleton sites, constant sites identified by iqtree, and only informative sites used for final phylogeny for each data matrix; Table S5: The Robinson–Foulds (RF) distances between a set of trees using the multiRF() function in the R package phytools; Table S6: Results of principal component analysis (PCoA) based on the RF distance; Table S7: The cross validation (CV) error of structure analysis; Table S8: Genetic component proportion of structure analysis with the p3-r0.70 dataset; Table S9: SNP statistics of the p1-r0.60 dataset; Table S10: All combinations in the ABBA-BABA test of the p1-r0.60 dataset.
Author Contributions
Conceptualization, L.N. and F.W.; methodology, L.N., Z.W., Y.Y. and F.W.; software, L.N. and Z.X.; validation, L.N. and Y.F.; formal analysis, L.N. and Y.F.; investigation, L.N., X.W. and F.W.; resources, L.N., X.W. and F.W.; data curation, L.N.; writing—original draft preparation, L.N., Y.F. and F.W.; writing-review and editing, L.N., Y.F., Z.X., X.W., Z.W., Y.Y. and F.W.; visualization, L.N. and F.W.; Funding acquisition, Y.F. and F.W. All authors have read and agreed to the published version of the manuscript.
Funding
This research was funded by the National Natural Science Foundation of China (no. 31870188 to FG Wang, no. 32370243 to YH Fang), and the Shenzhen Fundamental Research Program (no. 20220817165436004 (JCYJ20220818103212025)).
Data Availability Statement
The datasets generated and analyzed in this article are available in the Figshare repository (https://figshare.com/ (accessed on 28 May 2024)) with DOI: https://doi.org/10.6084/m9.figshare.25906444.v1 (accessed on 28 May 2024). All other data and material analyzed in the current study are included in the manuscript and the Supplementary Materials.
Conflicts of Interest
The authors declare that they have no known competing financial interests or personal relationships that could have appeared to influence the work reported in this paper.
References
- Pinheiro, F.; Dantas-Queiroz, M.V.; Palma-Silva, C. Plant Species Complexes as Models to Understand Speciation and Evolution: A Review of South American Studies. Crit. Rev. Plant Sci. 2018, 37, 54–80. [Google Scholar] [CrossRef]
- Reydon, T.A.; Kunz, W. Species as natural entities, instrumental units and ranked taxa: New perspectives on the grouping and ranking problems. Biol. J. Linn. Soc. 2019, 126, 623–636. [Google Scholar] [CrossRef]
- Rannala, B.; Yang, Z. Species delimitation. In Phylogenetics in the Genomic Era; Scornavacca, C., Delsuc, F., Galtier, N., Eds.; No Commercial Publisher HAL: Lyon, France, 2020; pp. 1–18. [Google Scholar]
- Gage, J.L.; Jarquin, D.; Romay, C.; Lorenz, A.; Buckler, E.S.; Kaeppler, S.; Alkhalifah, N.; Bohn, M.; Campbell, D.A.; Edwards, J.; et al. The effect of artificial selection on phenotypic plasticity in maize. Nat. Commun. 2017, 8, 1348. [Google Scholar] [CrossRef] [PubMed]
- Abdelkrim, J.; Aznar-Cormano, L.; Buge, B.; Fedosov, A.; Kantor, Y.; Zaharias, P.; Puillandre, N. Delimiting species of marine gastropods (Turridae, Conoidea) using RAD sequencing in an integrative taxonomy framework. Mol. Ecol. 2018, 27, 4591–4611. [Google Scholar] [CrossRef] [PubMed]
- Ru, D.; Sun, Y.; Wang, D.; Chen, Y.; Wang, T.; Hu, Q.; Abbott, R.J.; Liu, J. Population genomic analysis reveals that homoploid hybrid speciation can be a lengthy process. Mol. Ecol. 2018, 27, 4875–4887. [Google Scholar] [CrossRef] [PubMed]
- Aguillon, S.M.; Dodge, T.O.; Preising, G.A.; Schumer, M. Introgression. Curr. Biol. 2022, 32, R865–R868. [Google Scholar] [CrossRef] [PubMed]
- Moran, R.C.; Labiak, P.H.; Sundue, M. Phylogeny and Character Evolution of the Bolbitidoid Ferns (Dryopteridaceae). Int. J. Plant Sci. 2010, 171, 547–559. [Google Scholar] [CrossRef]
- Zhang, X.; Wei, R.; Liu, H.; He, L.; Wang, L.; Zhang, G. Phylogeny and Classification of the Extant Lycophytes and Ferns from China. Chin. Bull. Bot. 2013, 48, 119–137. [Google Scholar] [CrossRef]
- Wang, C.H. Bolbitidaceae. In Flora Reipublicae Popularis Sinicae; Wu, S.H., Ed.; Science Press: Beijing, China, 1999; Volume 6, pp. 104–115. [Google Scholar]
- Ching, R.-C.; Wang, C.H. Materiae ad floram filicum Sinensium. J. Syst. Evol. 1983, 21, 211. [Google Scholar]
- Wang, F.; Kunio, I.; Xing, F. A new name of Bolbitis from China. Am. Fern J. 2008, 98, 96–97. [Google Scholar]
- Hennipman, E. A monograph of the fern genus Bolbitis (Lomariopsidaceae). Leiden Bot. Ser. 1977, 2, 1–329. [Google Scholar]
- Dong, S.Y.; Zhang, X.C. A taxonomic revision of the fern genus Bolbitis (Bolbitidaceae) from China. J. Syst. Evol. 2005, 43, 97. [Google Scholar] [CrossRef]
- Wang, F.; Xing, F. A new name in Chinese Bolbitidaceae. Novon: A J. Bot. Nomencl. 2006, 16, 434–435. [Google Scholar]
- Nie, L.Y.; Zhang, L.; Liang, Z.L.; Pollawatn, R.; Yan, Y.H.; Thi Lu, N.; Knapp, R.; Wan, X.; Cicuzza, D.; Cheng, X.X.; et al. Phylogeny, character evolution, and biogeography of the fern genus Bolbitis (Dryopteridaceae). Mol. Phylogenetics Evol. 2023, 178, 107633. [Google Scholar] [CrossRef] [PubMed]
- Yu, X.; Yang, D.; Guo, C.; Gao, L. Plant phylogenomics based on genome-partitioning strategies: Progress and prospects. Plant Divers. 2018, 40, 158–164. [Google Scholar] [CrossRef] [PubMed]
- Miller, M.R.; Dunham, J.P.; Amores, A.; Cresko, W.A.; Johnson, E.A. Rapid and cost-effective polymorphism identification and genotyping using restriction site associated DNA (RAD) markers. Genome Res. 2007, 17, 240–248. [Google Scholar] [CrossRef] [PubMed]
- Baird, N.A.; Etter, P.D.; Atwood, T.S.; Currey, M.C.; Shiver, A.L.; Lewis, Z.A.; Selker, E.U.; Cresko, W.A.; Johnson, E.A. Rapid SNP Discovery and Genetic Mapping Using Sequenced RAD Markers. PLoS ONE 2008, 3, e3376. [Google Scholar] [CrossRef] [PubMed]
- Andrews, K.R.; Good, J.M.; Miller, M.R.; Luikart, G.; Hohenlohe, P.A. Harnessing the power of RADseq for ecological and evolutionary genomics. Nat. Rev. Genet. 2016, 17, 81–92. [Google Scholar] [CrossRef] [PubMed]
- Ledent, A.; Gauthier, J.; Pereira, M.; Overson, R.; Laenen, B.; Mardulyn, P.; Gradstein, S.R.; de Haan, M.; Ballings, P.; Van der Beeten, I.; et al. What do tropical cryptogams reveal? Strong genetic structure in Amazonian bryophytes. New Phytol. 2020, 228, 640–650. [Google Scholar] [CrossRef]
- Hipp, A.L.; Manos, P.S.; Hahn, M.; Avishai, M.; Bodenes, C.; Cavender-Bares, J.; Crowl, A.A.; Deng, M.; Denk, T.; Fitz-Gibbon, S.; et al. Genomic landscape of the global oak phylogeny. New Phytol. 2020, 226, 1198–1212. [Google Scholar] [CrossRef]
- Hipp, A.L.; Manos, P.S.; Gonzalez-Rodriguez, A.; Hahn, M.; Kaproth, M.; McVay, J.D.; Avalos, S.V.; Cavender-Bares, J. Sympatric parallel diversification of major oak clades in the Americas and the origins of Mexican species diversity. New Phytol. 2018, 217, 439–452. [Google Scholar] [CrossRef] [PubMed]
- Wang, X.; Ye, X.; Zhao, L.; Li, D.; Guo, Z.; Zhuang, H. Genome-wide RAD sequencing data provide unprecedented resolution of the phylogeny of temperate bamboos (Poaceae: Bambusoideae). Sci. Rep. 2017, 7, 11546. [Google Scholar] [CrossRef] [PubMed]
- Zhang, Y.-X.; Guo, C.; Li, D.-Z. A new subtribal classification of Arundinarieae (Poaceae, Bambusoideae) with the description of a new genus. Plant Divers. 2020, 42, 127–134. [Google Scholar] [CrossRef] [PubMed]
- Ma, Z.Y.; Wen, J.; Tian, J.P.; Gui, L.L.; Liu, X.Q. Testing morphological trait evolution and assessing species delimitations in the grape genus using a phylogenomic framework. Mol. Phylogenetics Evol. 2020, 148, 106809. [Google Scholar] [CrossRef]
- Jing, Y.; Bian, L.; Zhang, X.; Zhao, B.; Zheng, R.; Su, S.; Ye, D.; Zheng, X.; El-Kassaby, Y.A.; Shi, J. Genetic diversity and structure of the 4(th) cycle breeding population of Chinese fir (Cunninghamia lanceolata (lamb.) hook). Front. Plant Sci. 2023, 14, 1106615. [Google Scholar] [CrossRef] [PubMed]
- Wang, J.; Dong, S.; Yang, L.; Harris, A.; Schneider, H.; Kang, M. Allopolyploid Speciation Accompanied by Gene Flow in a Tree Fern. Mol. Biol. Evol. 2020, 37, 2487–2502. [Google Scholar] [CrossRef] [PubMed]
- Lovell, J.T.; Williamson, R.J.; Wright, S.I.; McKay, J.K.; Sharbel, T.F. Mutation Accumulation in an Asexual Relative of Arabidopsis. PLoS Genet. 2017, 13, e1006550. [Google Scholar] [CrossRef] [PubMed]
- Hojsgaard, D.; Horandl, E. A little bit of sex matters for genome evolution in asexual plants. Front. Plant Sci. 2015, 6, 82. [Google Scholar] [CrossRef]
- Horandl, E. Apomixis and the paradox of sex in plants. Ann. Bot. 2024, 134, mcae044. [Google Scholar] [CrossRef]
- Rodriguez-Gonzalez, P.M.; Garcia, C.; Albuquerque, A.; Monteiro-Henriques, T.; Faria, C.; Guimaraes, J.B.; Mendonca, D.; Simoes, F.; Ferreira, M.T.; Mendes, A.; et al. A spatial stream-network approach assists in managing the remnant genetic diversity of riparian forests. Sci. Rep. 2019, 9, 6741. [Google Scholar] [CrossRef]
- Sexton, J.P.; Hangartner, S.B.; Hoffmann, A.A. Genetic isolation by environment or distance: Which pattern of gene flow is most common? Evolution 2014, 68, 1–15. [Google Scholar] [CrossRef] [PubMed]
- Wang, I.J.; Glor, R.E.; Losos, J.B. Quantifying the roles of ecology and geography in spatial genetic divergence. Ecol. Lett. 2013, 16, 175–182. [Google Scholar] [CrossRef] [PubMed]
- Garot, E.; Joet, T.; Combes, M.C.; Lashermes, P. Genetic diversity and population divergences of an indigenous tree (Coffea mauritiana) in Reunion Island: Role of climatic and geographical factors. Heredity 2019, 122, 833–847. [Google Scholar] [CrossRef] [PubMed]
- Govindaraju, D.R. Variation in gene flow levels among predominantly self-pollinated plants. J. Evol. Biol. 1989, 2, 173–181. [Google Scholar] [CrossRef]
- Twyford, A.D.; Wong, E.L.Y.; Friedman, J. Multi-level patterns of genetic structure and isolation by distance in the widespread plant Mimulus guttatus. Heredity 2020, 125, 227–239. [Google Scholar] [CrossRef] [PubMed]
- Wang, S.Q. Genetic diversity and population structure of the endangered species Paeonia decomposita endemic to China and implications for its conservation. BMC Plant Biol. 2020, 20, 510. [Google Scholar] [CrossRef] [PubMed]
- Zhang, Y.H.; Wang, I.J.; Comes, H.P.; Peng, H.; Qiu, Y.X. Contributions of historical and contemporary geographic and environmental factors to phylogeographic structure in a Tertiary relict species, Emmenopterys henryi (Rubiaceae). Sci. Rep. 2016, 6, 24041. [Google Scholar] [CrossRef] [PubMed]
- Casteleyn, G.; Leliaert, F.; Backeljau, T.; Debeer, A.E.; Kotaki, Y.; Rhodes, L.; Lundholm, N.; Sabbe, K.; Vyverman, W. Limits to gene flow in a cosmopolitan marine planktonic diatom. Proc. Natl. Acad. Sci. USA 2010, 107, 12952–12957. [Google Scholar] [CrossRef] [PubMed]
- Abdelaziz, M.; Munoz-Pajares, A.J.; Berbel, M.; Garcia-Munoz, A.; Gomez, J.M.; Perfectti, F. Asymmetric Reproductive Barriers and Gene Flow Promote the Rise of a Stable Hybrid Zone in the Mediterranean High Mountain. Front. Plant Sci. 2021, 12, 687094. [Google Scholar] [CrossRef]
- Wang, Z.; Jiang, Y.; Bi, H.; Lu, Z.; Ma, Y.; Yang, X.; Chen, N.; Tian, B.; Liu, B.; Mao, X.; et al. Hybrid speciation via inheritance of alternate alleles of parental isolating genes. Mol. Plant 2021, 14, 208–222. [Google Scholar] [CrossRef]
- Pickup, M.; Brandvain, Y.; Fraisse, C.; Yakimowski, S.; Barton, N.H.; Dixit, T.; Lexer, C.; Cereghetti, E.; Field, D.L. Mating system variation in hybrid zones: Facilitation, barriers and asymmetries to gene flow. New Phytol. 2019, 224, 1035–1047. [Google Scholar] [CrossRef] [PubMed]
- Kling, M.M.; Ackerly, D.D. Global wind patterns shape genetic differentiation, asymmetric gene flow, and genetic diversity in trees. Proc. Natl. Acad. Sci. USA 2021, 118, e2017317118. [Google Scholar] [CrossRef] [PubMed]
- Chang, C.W.; Fridman, E.; Mascher, M.; Himmelbach, A.; Schmid, K. Physical geography, isolation by distance and environmental variables shape genomic variation of wild barley (Hordeum vulgare L. ssp. spontaneum) in the Southern Levant. Heredity 2022, 128, 107–119. [Google Scholar] [CrossRef] [PubMed]
- Doyle, J. DNA protocols for plants. In Molecular Techniques in Taxonomy; Springer: Berlin/Heidelberg, Germany, 1991; pp. 283–293. [Google Scholar]
- Ali, O.A.; O’Rourke, S.M.; Amish, S.J.; Meek, M.H.; Luikart, G.; Jeffres, C.; Miller, M.R. RAD capture (Rapture): Flexible and efficient sequence-based genotyping. Genetics 2016, 202, 389–400. [Google Scholar] [CrossRef] [PubMed]
- Bolger, A.M.; Lohse, M.; Usadel, B. Trimmomatic: A flexible trimmer for Illumina sequence data. Bioinformatics 2014, 30, 2114–2120. [Google Scholar] [CrossRef] [PubMed]
- Rochette, N.C.; Catchen, J.M. Deriving genotypes from RAD-seq short-read data using Stacks. Nat. Protoc. 2017, 12, 2640–2659. [Google Scholar] [CrossRef] [PubMed]
- Rochette, N.C.; Rivera-Colon, A.G.; Catchen, J.M. Stacks 2: Analytical methods for paired-end sequencing improve RADseq-based population genomics. Mol. Ecol. 2019, 28, 4737–4754. [Google Scholar] [CrossRef]
- Ortiz, E.M. vcf2phylip v2. 0: Convert a VCF matrix into several matrix formats for phylogenetic analysis. Zenodo. (accessed on 29 December 2022).
- Kalyaanamoorthy, S.; Bui Quang, M.; Wong, T.K.F.; von Haeseler, A.; Jermiin, L.S. ModelFinder: Fast model selection for accurate phylogenetic estimates. Nat. Methods 2017, 14, 587–589. [Google Scholar] [CrossRef] [PubMed]
- Hoang, D.T.; Chernomor, O.; von Haeseler, A.; Minh, B.Q.; Vinh, L.S. UFBoot2: Improving the Ultrafast Bootstrap Approximation. Mol. Biol. Evol. 2018, 35, 518–522. [Google Scholar] [CrossRef]
- Stamatakis, A.; Hoover, P.; Rougemont, J. A Rapid Bootstrap Algorithm for the RAxML Web Servers. Syst. Biol. 2008, 57, 758–771. [Google Scholar] [CrossRef]
- Nguyen, L.-T.; Schmidt, H.A.; von Haeseler, A.; Minh, B.Q. IQ-TREE: A fast and effective stochastic algorithm for estimating maximum-likelihood phylogenies. Mol. Biol. Evol. 2015, 32, 268–274. [Google Scholar] [CrossRef] [PubMed]
- Revell, L.J. phytools: An R package for phylogenetic comparative biology (and other things). Methods Ecol. Evol. 2012, 3, 217–223. [Google Scholar] [CrossRef]
- Robinson, D.F.; Foulds, L.R. Comparison of phylogenetic trees. Math. Biosci. 1981, 53, 131–147. [Google Scholar] [CrossRef]
- Yu, G.; Smith, D.K.; Zhu, H.; Guan, Y.; Lam, T.T.Y. ggtree: An R package for visualization and annotation of phylogenetic trees with their covariates and other associated data. Methods Ecol. Evol. 2017, 8, 28–36. [Google Scholar] [CrossRef]
- Danecek, P.; Auton, A.; Abecasis, G.; Albers, C.A.; Banks, E.; DePristo, M.A.; Handsaker, R.E.; Lunter, G.; Marth, G.T.; Sherry, S.T.; et al. The variant call format and VCFtools. Bioinformatics 2011, 27, 2156–2158. [Google Scholar] [CrossRef] [PubMed]
- Purcell, S.; Neale, B.; Todd-Brown, K.; Thomas, L.; Ferreira, M.A.R.; Bender, D.; Maller, J.; Sklar, P.; de Bakker, P.I.W.; Daly, M.J.; et al. PLINK: A tool set for whole-genome association and population-based linkage analyses. Am. J. Hum. Genet. 2007, 81, 559–575. [Google Scholar] [CrossRef] [PubMed]
- Alexander, D.H.; Novembre, J.; Lange, K. Fast model-based estimation of ancestry in unrelated individuals. Genome Res. 2009, 19, 1655–1664. [Google Scholar] [CrossRef] [PubMed]
- Huson, D.H.; Bryant, D. Application of phylogenetic networks in evolutionary studies. Mol. Biol. Evol. 2006, 23, 254–267. [Google Scholar] [CrossRef] [PubMed]
- Patterson, N.; Moorjani, P.; Luo, Y.; Mallick, S.; Rohland, N.; Zhan, Y.; Genschoreck, T.; Webster, T.; Reich, D. Ancient Admixture in Human History. Genetics 2012, 192, 1065–1093. [Google Scholar] [CrossRef]
- Green, R.E.; Krause, J.; Briggs, A.W.; Maricic, T.; Stenzel, U.; Kircher, M.; Patterson, N.; Li, H.; Zhai, W.; Fritz, M.H.; et al. A draft sequence of the Neandertal genome. Science 2010, 328, 710–722. [Google Scholar] [CrossRef]
- Malinsky, M.; Matschiner, M.; Svardal, H. Dsuite-Fast D-statistics and related admixture evidence from VCF files. Mol. Ecol. Resour. 2021, 21, 584–595. [Google Scholar] [CrossRef] [PubMed]
- Benjamini, Y.; Hochberg, Y. A direct approach to false discovery rates. J. R. Stat. Soc. Ser. B Stat. Methodol. 1995, 57, 289–300. [Google Scholar] [CrossRef]
Disclaimer/Publisher’s Note: The statements, opinions and data contained in all publications are solely those of the individual author(s) and contributor(s) and not of MDPI and/or the editor(s). MDPI and/or the editor(s) disclaim responsibility for any injury to people or property resulting from any ideas, methods, instructions or products referred to in the content. |
© 2024 by the authors. Licensee MDPI, Basel, Switzerland. This article is an open access article distributed under the terms and conditions of the Creative Commons Attribution (CC BY) license (https://creativecommons.org/licenses/by/4.0/).



