Abstract
Molecular hydrogen (H2) is crucial for agricultural microbial systems. However, the mechanisms underlying its influence on crop yields is yet to be fully elucidated. This study observed that H2-based irrigation significantly increased strawberry (Fragaria × ananassa Duch.) yield with/without nutrient fertilization. The reduction in soil available nitrogen (N), phosphorus (P), potassium (K), and organic matter was consistent with the increased expression levels of N/P/K-absorption-related genes in root tissues at the fruiting stage. Metagenomics profiling showed the alterations in rhizosphere microbial community composition achieved by H2, particularly under the conditions without fertilizers. These included the enrichment of plant-growth-promoting rhizobacteria, such as Burkholderia, Pseudomonas, and Cupriavidus genera. Rhizobacteria with the capability to oxidize H2 (group 2a [NiFe] hydrogenase) were also enriched. Consistently, genes related to soil carbon (C) fixation (i.e., rbcL, porD, frdAB, etc.), dissimilar nitrate reduction (i.e., napAB and nrfAH), and P solublization, mineralization, and transportation (i.e., ppx-gppA, appA, and ugpABCE) exhibited higher abundance. Contrary tendencies were observed in the soil C degradation and N denitrification genes. Together, these results clearly indicate that microbe-mediated soil C, N, and P cycles might be functionally altered by H2, thus increasing plant nutrient uptake capacity and horticultural crop yield.
1. Introduction
Microorganisms, algae, and plants have capabilities to synthesize or metabolize molecular hydrogen (H2) [1,2]. Among these, microbial H2 cycling in agricultural soils is beneficial for plant growth [1]. For example, H2 production/leakage during N2-fixation by rhizobia stimulated the proliferation of H2-oxidizing bacteria (HOB), carbon (C) fixation, and soil enzyme activities in rhizospheric soil [3,4,5,6]. These findings were used to partially explain legume-associated benefits in crop rotation and plant growth promotion [3,5,6]. Further studies about rhizosphere bacteria and the surrounding soil revealed that numerous taxonomic groups, with Actinobacteria, Proteobacteria, Chloroflexi, and Acidobacteria dominating, harbor specific sequence-encoding high-affinity group 1h [NiFe]-hydrogenases, therefore scavenging a trace concentration of H2 [7,8,9]. Some Proteobacteria, including Bradyrhizobium japonicum and Cupriavidus necator, can use their low-affinity group 1d and 3d [NiFe]-hydrogenases to survive and grow on high levels of H2 [10]. Surprisingly, various taxa can grow efficiently on a wide range of concentrations of H2 using group 2a [NiFe]-hydrogenases [11,12]. Ample evidence further revealed that H2 exposure could influence soil biogeochemical processes and microbial communities [13].
Although the synthetic pathway of H2 in higher plants is not elucidated, several lines of evidence clearly discovered increased H2 production upon abiotic stress, such as drought [14], salinity [15], cold [16], and herbicide [17], as well as disease attack [18]. The involvement in plant responses was mostly validated when H2 was supplied with H2-enriched solution or its fumigation [14,15,16,17,18,19]. The physiological function of H2 in plant responses against salinity [20] and drought [21] was further confirmed using transgenic plants overexpressing hydrogenase 1 gene (CrHYD1) from Chlamydomonas reinhardtii. This genetic approach further confirmed that plant-based H2 can improve nitrogen uptake in Arabidopsis, particularly under low N supply conditions by targeting nitrate reductase, thus increasing seed size and yield [22].
Strawberry (Fragaria × ananassa Duch.) is cultivated globally and has a high commercial value. To cope with environmental and health concerns caused by excessive chemical fertilizer and pesticide application, seeking a more sustainable and low-carbon cultivation approach becomes an important issue. Compared to the above positive results obtained in the environmentally controlled laboratory conditions, the application of H2 might have potential in agricultural benefits. However, the H2 supplementation in field trials is a challenge for both researchers and farmers [23]. H2 gas infusion was usually used for investigation of the H2 effect on soil microbes, and the H2-pretreated soils were used for planting [3,5,6]. Wang et al. [24] had buried pipes in soils for field H2 infusion (1% H2). Therefore, this method for H2 supplementation is unpractical in agricultural production. Besides, H2 is used in a high concentration, where the inflammability of H2 has to be considered. Due to the sensitivity of plants to H2 (0.0004~0.0016‰), a high concentration of H2 infusion might have a negative effect on plant growth [19]. Comparatively, H2 dissolved water is the better method for its easy operation and high safety (H2 concentration < 0.0016‰). Our previous field results show that the preharvest irrigation of hydrogen nanobubble water (HNW) can efficiently alleviate the negative effects of fertilizers on strawberry fruit aroma, thus improving consumer preferences [25].
Based on the above results, by using a metagenomic approach, this study aims to further investigate the influence of H2 supply on rhizosphere microbial communities and their possible physiological importance in both yield and quality traits of strawberries in the field conditions with or without nutrient fertilization.
2. Results
2.1. Strawberry Yield Promotion Achieved by H2-Based Irrigation
Field experimental data from two growing seasons showed that H2-based irrigation (HNW) exhibited positive effects on strawberry growth and yield, regardless of nutrient fertilization (Figure 1A, Supplementary Figure S1 and Table S1). For example, HNW irrigation caused significant increases in total yield (87.7 ± 17.8% and 82.9 ± 9.1%) and yield per plant (76.10 ± 0.58% and 52.04 ± 1.85%) of strawberry in the absence and presence of fertilizers, calculated from 18 December 2020 to 6 April 2021 (Figure 1B). Additionally, the single fruit weight was significantly increased by H2-based irrigation only under fertilizer-free condition. However, no significant difference was observed between the SW + F and HNW + F groups.
Figure 1.
Hydrogen-based irrigation positively improves strawberry yield. Photographs of strawberry fields were taken on 28 December 2020 (A). Three replicates of 9 m2 plot were set up, and all soils in 12 plots were mixed and refilled from a 1.5 m depth in all plots. Corresponding total yield, yield per plant, and single fruit weight of strawberry (B) were then determined and calculated from 18 December 2020 to 6 April 2021. SW: surface water; HNW: hydrogen nanobubble water; SW + F: surface water plus fertilizers; HNW + F, hydrogen nanobubble water plus fertilizers. Data presented as mean ± SD (n = 3). Different letters indicate significant differences (p < 0.05) according to Tukey’s test. ** and *** indicate p < 0.01 and 0.001, respectively (t-test).
2.2. Altered Rhizosphere Microbial Community Structure by H2
In our field trial experiments, soil nutrient levels were arranged to be comparable among four treatments prior to transplanting (Supplementary Figure S2). However, at the fruiting stage, significant decreases in soil available nitrogen (SAN), soil available phosphorus (SAP), soil available potassium (SAK), and soil organic matter (SOM) contents were clearly observed in the HNW and HNW + F groups compared to SW and SW + F, respectively (Figure 2A). The effects of H2-based irrigation on rhizospheric microbial communities were subsequently investigated. We discovered that HNW irrigation did not significantly influence alpha diversity (i.e., Chao1, Shannon, and Simpson indexes) of the microbial communities, regardless of whether the fertilizer was added or not (Figure 2B). However, among four treatment groups, distinct separation of the genera of microbial communities was clearly observed based on the principal coordinate analysis (PCoA) with the first two principal coordinates, which, respectively, explained 86.84% and 7.81% of the variance (Figure 2C). This significant difference among these four treatments was supported by analysis of similarities (ANOSIM; R = 0.963, p < 0.0001; Supplementary Figure S3).
Figure 2.
Changes in soil nutrients, diversity and composition of rhizosphere microbial communities in response to hydrogen-based irrigation. Reductions of soil available nitrogen (SAN), soil available phosphorus (SAP), soil available potassium (SAK), and soil organic matter (SOM) contents were calculated at the fruiting stage (10 November 2020) compared to that before planting (24 August 2020), respectively (A). Data presented as mean ± SD (n = 3). Boxplot showing Chao1, Shannon, and Simpson indexes of microbial communities (B). Principal coordinates analysis (PCoA) of the bacterial community composition based on Bray–Curtis dissimilarity at the genus level (C). Bacterial community composition on phylum level (D). Different letters indicate significant differences (p < 0.05) according to Tukey’s test. *, ** and *** indicate p < 0.05, 0.01, and 0.001, respectively (t-test).
At the phylum level, the bacterial communities were dominated by Proteobacteria (37.17%), Acidobacteria (8.33%), Gemmatimonadetes (6.12%), Actinobacteria (4.04%), Bacteroidetes (3.82%), Chloroflexi (2.42%), Firmicutes (1.98%), Planctomycetes (1.93%), Verrucomicrobia (1.92%), Nitrospira (1.67%), Thaumarchaeota (1.60%), and Cyanobacteria (1.3%) (average abundances > 1%; Figure 2D, Supplementary Table S2). In the absence of fertilizer, significant increases achieved by H2-based irrigation was only observed in the abundance of Proteobacteria and Planctomycetes phyla (increased by 30.54% and 52.78%; p < 0.05) when compared to the SW group. Above enrichments were notably driven by Burkholderia, Cupriavidus, and Pseudomonas genera, exhibiting notable increases of 43.28%, 109.52%, and 27.45% (p < 0.05; Supplementary Table S3). Comparatively, among the dominant phyla, no taxa showed such significant differences between HNW + F and SW + F, except for Thaumarchaeota, showing a decreasing pattern (Supplementary Table S2). We subsequently observed that the genera Sphingomonas, Novosphingobium, and Sphingobium of Proteobacteria in the HNW + F group, as well as Mycobacterium of Actinobacteria, were more abundant (increased by 71.96%, 102.29%, 50.00%, and 11.11%, respectively; p < 0.05 or 0.01), compared to SW + F treatment (Supplementary Table S3).
The subsequent analysis revealed that, compared to the SW group, Proteobacteria encoding group 2a [NiFe]-hydrogenases and group C1 and C2 [FeFe]-hydrogenases exhibited significant enrichment in the HNW treatment (Supplementary Figure S4 and Table S4). In the presence of fertilizers, Chloroflexi encoding group 2b [NiFe]-hydrogenases, and other minority bacterium encoding group 1f [NiFe]-hydrogenases, were enriched by H2-based irrigation.
2.3. Function Potentials of Rhizosphere Microbial Community in Response to H2
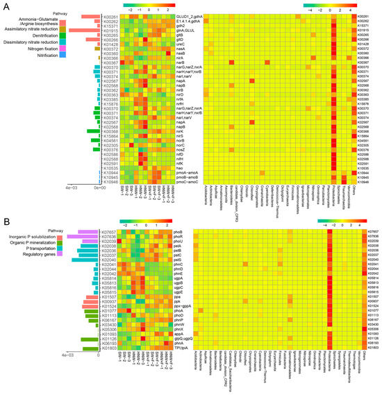
As shown in Figure 3A and Supplementary Table S5, subsequent results showed that, under our experimental conditions, ACAT, tktA, and coxL were the most abundant genes involved in C fixation, where the relative abundances of many genes were significantly higher in the HNW group than those in SW. These genes in Proteobacteria, for example, include PRK (2.25-fold) and rbcL (1.86-fold) related to the Calvin cycle, porA (1.53-fold) and frdA (3.69-fold) related to the rTCA cycle, coxL (1.60-fold) related to the Wood–Ljungdah pathway, ACAT (1.26-fold) related to the HP/HB cycle, etc. (p < 0.05 or 0.01). However, there were no such significant differences between the HNW + F and SW + F groups.
Figure 3.
Relative abundances of genes involved in soil carbon fixation (A) and degradation (B) in response to hydrogen-based irrigation. Bars indicate the total relative abundances across all treatments. The middle heatmap represents the relative abundances in each sample, and the right represents the relative abundances of genes in each dominant phylum.
Conversely, for C degradation, most genes exhibited lower abundances in the HNW group than those in SW, including amyA (0.26-fold) and malZ (0.49-fold) involved in starch degradation, bglX (0.64-fold), and bglB (0.68-fold) associated with cellulose degradation, abfA (0.47-fold), lacC (0.54-fold) and bgaB (0.36-fold) related to hemicellulose degradation, etc. (Figure 3B and Supplementary Table S5; p < 0.05 or 0.01). By contrast, only four genes were altered significantly in response to HNW under the fertilized conditions, including katG (1.27-fold), treZ (0.89-fold), SGA1 (0.87-fold), and glcD (0.87-fold). Notably, the genes involved in C degradation were more abundant in Proteobacteria, Acidobacteria, and Bacteroidetes compared to other phyla.
In the absence of fertilizers, napA (2.63-fold), napB (3.07-fold), nrfA (2.01-fold), and nrfH (2.81-fold) for dissimilatory nitrate reduction to ammonium (DNRA) displayed higher abundances in the HNW group compared to SW in Proteobacteria, Chloroflexi, and Bacteroidetes (Figure 4A and Supplementary Table S5, p < 0.05 or 0.01). In contrast, nirA (0.30-fold) and narB (0.02-fold) for assimilatory nitrate reduction to ammonium (ANRA), nirK (0.80-fold), and norB (0.67-fold) for denitrification were less abundant in the HNW group. By contrast, fewer genes exhibited significant differences in the abundance when fertilizers were, respectively, added. For instance, only the relative abundance of narB (2.46-fold) for ANRA was higher, while pmoA/amoA (0.37-fold), pmoB/amoB (0.55-fold), and pmoC/amoC (0.38-fold) related to nitrification was lower in the HNW + F group, compared to those in SW + F treatment (p < 0.05 or 0.01).
Figure 4.
Relative abundances of genes involved in soil nitrogen (A) and phosphorus cycling (B) in response to hydrogen-based irrigation. Bars indicate the total relative abundances across all treatments, and the middle heatmap represents the relative abundances in each sample, and the right represents the relative abundances of genes in each dominant phylum.
For P cycling, ugpA (1.33-fold), ugpB (1.89-fold), ugpC (2.17-fold), and ugpE (1.36-fold) for P transportation, ppx-gppA (1.16-fold) for inorganic P solubilztion, and phoD (1.22-fold) and appA (7.72-fold) for organic P mineralization displayed more abundant in the HNW alone group compared with its control (SW) in Proteobacteria (Figure 4B and Supplementary Table S5; p < 0.05 or 0.01). In the presence of fertilizers, phnC (1.51-fold), phoA (1.44-fold), and phnA (2.48-fold) involved in P transportation and mineralization were enriched by H2-based irrigation (p < 0.05 or 0.01).
2.4. H2 Response Is Functionally Linked to Rhizosphere Microbial Communities
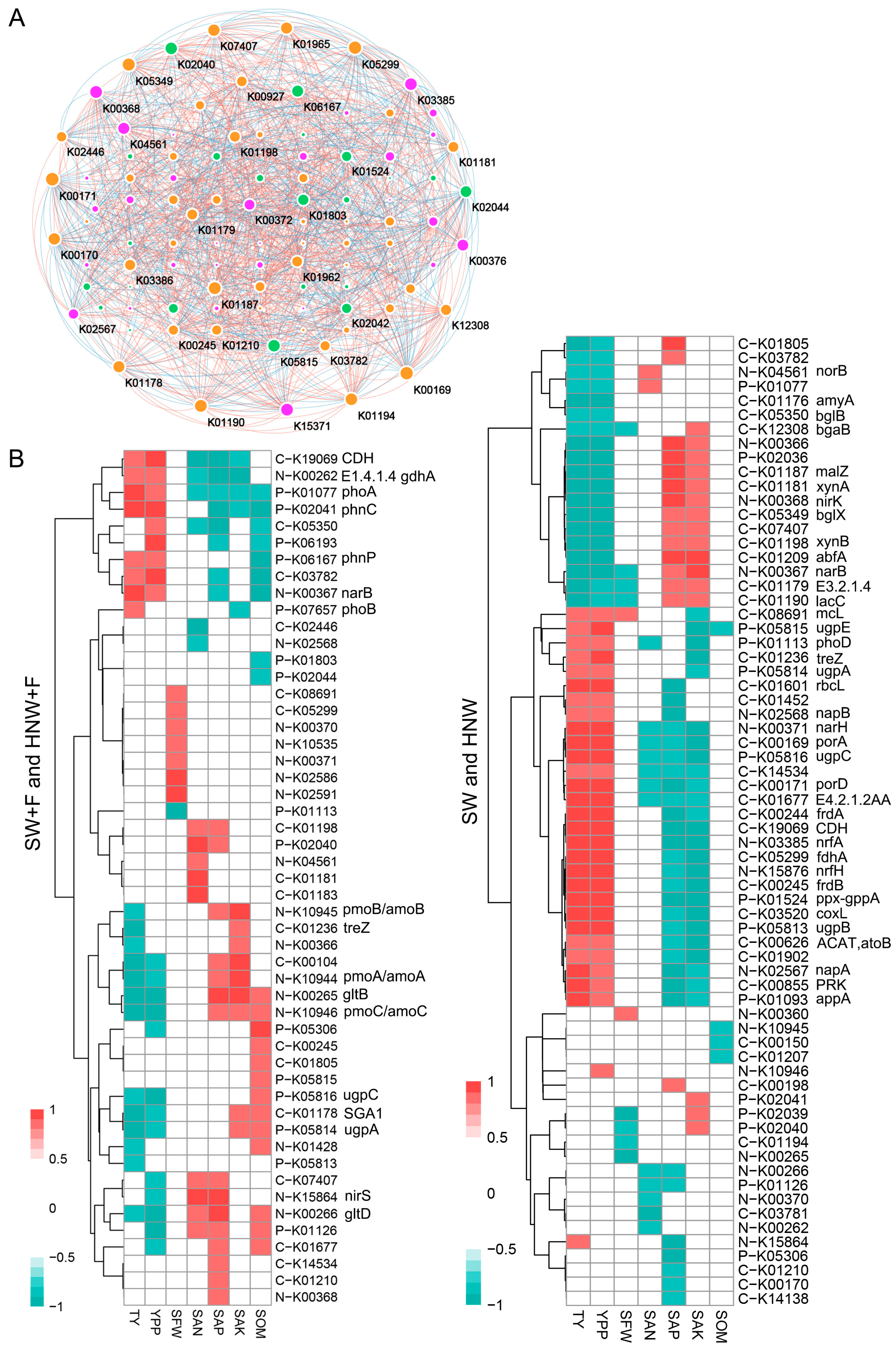
The network analysis showed a co-occurrence pattern among the genes related to C, N and P cycling. As shown in Figure 5A and Supplementary Table S6, this network consists of 97 nodes and 1087 edges. Notably, porA (K00169), rbcL (K01601), nrfA (K03385), napA (K02567), and ugpE (K05815), identified with the higher abundances in HNW compared to the SW group (Figure 3 and Figure 4), as well as katG (K03782) and phnC (K02041) exhibiting higher abundances in HNW + F compared to the SW + F group, also had strong and significant correlations with other genes (|R| > 0.8, p < 0.01).
Figure 5.
Correlations between key genes related to carbon, nitrogen, and phosphorus cycling in networks and strawberry yield in response to hydrogen-based irrigation. Yellow, green, and pink nodes represent genes involved in C, N, and P cycling, respectively (A). The size of each node is proportional to the number of connections. Red and blue lines, respectively, represent positive and negative linear relationships (|R| > 0.8, and p < 0.01). Pearson correlation coefficients between key genes in networks and yield or soil properties at the fruiting stage (10 November 2020; |R| > 0.8, and p < 0.01; (B)). SAK: soil available potassium content; SAN: soil available nitrogen content; SOM: soil organic matter content; SAP: soil available phosphorus content; SFW: single fruit weight; TY: total yield; YPP: yield per plant.
In addition, there were more key genes positively related to strawberry yield (TY, YPP, and SFW) in the networks for the comparison between the SW and HNW groups, as well as that of the SW + F and HNW + F groups (Figure 5B and Supplementary Table S7; |R| > 0.8, p < 0.01). For example, genes related to C fixation (frdAB, rbcL, porAD), DNRA (napAB and nrfAH), and P solubilization, mineralization and transportation (ppx-gppA, appA, and ugpABCE) were positively associated with strawberry yield (TY and YPP) in the SW and HNW network. In the network of SW + F and HNW + F groups, for example, phoA and phnC for P cycling showed a positive correlation with strawberry yield (TY and YPP). On the other side, some key genes, including bgaB, malZ, nirK, lacC, etc., were positively associated with soil properties (particularly SAP and SAK) in the SW and HNW network, whereas a positive correlation was observed between key genes, including gltB, pmoABC/amoABC, ugpAC, etc., and soil properties (including SAP, SAK, or SOM) in the SW + F and HNW + F network.
Significant increases in the transcriptional profiles of genes related to N (NRT1.1, NRT2.1, and NIA), P (PT4 and PT8), and K (KUP4 and KUP8) absorption in strawberry roots were observed at the fruiting stage after H2-based irrigation, regardless of whether the fertilizer was added (Figure 6A), which were consistent with the reductions in SAN, SAP, and SAK contents in soil (Figure 2A). Subsequent correlation analysis revealed strong, positive correlations among yield (TY and YPP) and the reductions in the SAN, SAP, SAK, and SOM contents, as well as transcripts for genes involving in N, P, and K absorption in strawberry roots, respectively (Figure 6B). Significant positive correlations were also observed among enriched microbial genera and soil nutrient reduction and transcripts of genes related to strawberry N, P, and K absorption (Figure 6C). For instance, Burkholderia showed a high correlation coefficient with RSAK (R = 0.83, p < 0.001), and Novosphingobium, Sphingomonas, and Sphingobium genera were significantly correlated with RSAK and NRT2.1 expression level (R > 0.7, p < 0.05 or 0.01). Sphingomonas also exhibited strong correlations with RSAN (R = 0.60, p < 0.05) and RSAP (R = 0.70, p < 0.05), and Cupriavidus exhibited a positive correlation with PT4 expression level (R > 0.7, p < 0.05) (Figure 6C). However, these genera did not show such strong correlations with strawberry yield (TY and YPP) (0.25 < R < 0.5, p > 0.05).
Figure 6.
Correlation analysis underlying hydrogen-based irrigation improvement in strawberry yield was conducted by targeting the genes related to carbon, nitrogen, and phosphorus uptake in strawberries and rhizosphere microbes. Transcriptional profiles of genes related to N, P, and K absorption in strawberry roots at the fruiting stage (A), including nitrate transporter genes NRT1.1 and NRT2.1, nitrate reductase gene (NIA), phosphate transporter genes PT4 and PT8, and K transporter genes KUP4 and KUP8. Pearson correlation analysis among strawberry yield, soil nutrients reduction, and related gene expression in strawberry (B). Pearson correlation analysis between rhizosphere microbial abundances and strawberry yield, or soil nutrients reduction, or related strawberry genes expression (C). Different letters denote significant differences (p < 0.05) according to Tukey’s test. *, **, and *** indicate p < 0.05, 0.01, and 0.001, respectively. RSAK: reduction of soil available potassium content; RSAN: reduction of soil available nitrogen content; RSOM: reduction of soil organic matter content; RSAP: reduction of soil available phosphorus content; SFW: single fruit weight; TY: total yield; YPP: yield per plant.
3. Discussion
3.1. H2-Based Irrigation Represents a Sustainable Approach for Strawberry Yield Improvement
Exploiting the benefits and corresponding mechanisms of H2-based irrigation improvement of both yield and quality traits represents a sustainable approach for low-carbon agricultural production [19]. This study integrated metagenomic and biochemical analysis to show that the altered rhizosphere microbial communities by H2-based irrigation might positively influence soil C, N, and P cycles, thus increasing plant nutrient uptake capacity and strawberry yield.
Similar to the positive results obtained from small-scale field studies of rice in Qingpu, Shanghai [26], and daylily in Suqian, Jiangsu Province [27], our field trials during 4-year growing seasons (2019–2023) confirmed that H2-based irrigation resulted in a remarkable increase in strawberry growth or yield under fertilization or non-fertilization conditions (Figure 1, Supplementary Figures S1 and S5, Table S1). Yield of H2-irrigated strawberry in 2022 and 2023 increased by 16.67~33.3% (planting area was extended to ~0.82 ha, with the conventional management using fertilizers, the yield was estimated by the growers). Therefore, our findings are significant for both basic and applied hydrogen biology.
Plant growth and yield are closely associated with soil nutrient dynamics [28]. Interestingly, our further results showed that H2-based irrigation in field trials led to a pronounced reduction in soil nutrients, regardless of whether fertilizers were present or not (Figure 2A). Accordingly, it is reasonable to deduce that above changes might be attributed to altered microbial nutrient metabolism and plant uptake.
3.2. Promotional Effect of H2 Might Be Linked with the Alterations in Rhizosphere Microbial Community Composition
In contrast to the data reported by Osborne et al. [29], several laboratories discovered that a high concentration of H2 infusion can influence soil microbial composition in environmentally controlled conditions [13,30,31]. For instance, elevated H2 directly decreased the abundance of Actinobacteria, while it increased Gammaproteobacteria [5]. Although H2-based irrigation failed to influence the diversity of rhizosphere microbial communities (assessed by Chao1, Shannon, and Simpson indexes; Figure 2B), our field trials also showed that microbial community composition was remarkably altered, especially in the absence of fertilizer (Figure 2C), suggesting a possible functional link between the alteration in microbial community composition and improved strawberry field achieved by H2.
Partially consistent with the results reported by Xu et al. [31], our subsequent experiment revealed that after H2-based irrigation, increases in group 2a and 2b [NiFe]-hydrogenases were observed in strawberry rhizospheres under both unfertilized and fertilized conditions (Supplementary Figure S4). These results clearly indicated that bacteria with the ability to sense and oxidize H2 might be activated in response to H2 supply and rapidly utilize this energy source for growth. Certainly, we also admitted that under more variable field conditions, H2 might be not the only driving factor influencing microbial survival, and other factors might include soil moisture, soil type, and plant species [24,31], which need to be considered in the future field trials using H2-based irrigation.
Changes in the composition of the rhizosphere microbial communities were observed at the phylum and genus levels in response to H2-based irrigation, especially under non-fertilization condition. For instance, the phyla Proteobacteria and Planctomycetes were enriched by H2-based irrigation, evidenced by significant increases in the relative abundances of several plant-growth promoting rhizobacteria (PGPRs), including the Burkholderia, Pseudomonas, and Cupriavidus genera (Figure 2C, Supplementary Tables S2 and S3). Previous evaluation showed that some species of above bacteria were functionally linked to plant growth and yield promotion by improving plant N, P, and K uptake [32,33]. One isolate of Burkholderia from soil adjacent to Hup– soybean nodules could positively increase the root elongation of spring wheat seedlings and Arabidopsis biomass [3]. A recent study discovered positive correlations between the relative abundance of potential PGPRs and yield/biomass of plants (including maize, rice, and peanut; [34]). Accordingly, we further speculated that H2-based irrigation promotion of strawberry yield might be causally linked with the alterations in rhizosphere microbial community composition, especially facilitating the enrichment of PGPRs.
3.3. H2 Supply Displays the Positive Effects on Microbial-Mediated Soil C, N, and P Cycles
Since the changed structure of the rhizosphere microbial community can potentially lead to alterations in its function [35], C, N, and P cycling in the rhizosphere microbiome was subsequently analyzed. As anticipated, the metagenomic analysis revealed that the microbial C, N and P cycles differed significantly between H2 supply condition and the corresponding controls, especially in the unfertilized treatment. Previous studies showed that the capacity for C fixation, primarily through Calvin cycle (rbcL), was increased by H2 in wetland and upland soils [30]. Consistently, H2-based irrigation increased the relative abundance of genes involved in C fixation (e.g., Calvin cycle and reductive citrate cycle genes), while contrasting responses were observed in genes related to organic C degradation (e.g., cellulose- and hemicellulose-degradation genes), all of which were more pronounced upon the non-fertilization condition (Figure 3 and Supplementary Table S5). Previous studies showed that H2 stimulation of β/γ-Proteobacteria was accompanied by the increased net CO2 fixation [4]. Therefore, we speculated that an increase in the potential microbial C fixation and a reduction in microbe-mediated soil C loss might be achieved by H2-based irrigation.
For N cycling, controversial results of related works exist. For example, based on H2 infusion, one is that it did not impact the abundances of N cycle genes in the lawn kept free of vegetation [24], and another finding showed that the increased napA and nirS relative abundance and decreases in norB abundance in high (2% and 5%) H2-treated soils were present in the paddy wetland/meadow upland [30]. The data from the present study demonstrate that, under unfertilized conditions, the level of DNRA (i.e., napAB and nrfAH) were remarkably increased by H2 supply (Figure 4A and Supplementary Table S5), reflecting the possibility that the increased potential of soil NH4+-N derived from NO3−-N after H2-based irrigation, ultimately leading to strawberry growth and yield promotion due to the preference of strawberry for NH4+-N [36]. Since DNRA competes with denitrification for NO3−, genes (notably nirK and norB) for denitrification, the main N-loss process in the agricultural soil [37] were also less abundant by H2. By contrast, a previous result showed the increased N2O emissions and nirK abundance in soil adjacent to legume nodules and in HOB isolate-inoculated corn soil [38]. These discrepancies in nitrification and denitrification might be due to the microorganism responses to H2 supply in different plant species, and also in the various H2 supply conditions and concentrations used in each case.
Phosphate-solubilizing bacteria dominating in the agricultural soils can release recalcitrant phosphate, thus improving crop nutrient acquisition and crop productivity [39]. In the present study, certain phosphate-solubilizing microorganisms, such as Burkholderia, Pseudomonas, and Sphingomonas, were enriched by H2 supply (Figure 2D and Supplementary Table S3). The activated microbial P metabolism was also observed, which was evaluated by the increased abundance of genes responsible for P transportation (ugpABCE), inorganic P solubilization (ppx-gppA), and organic P mineralization (phoD and appA; Figure 4B and Supplementary Table S5). These results clearly implicated the improved microbial efficiency of utilizing and internalizing soil P, thus converting the unavailable P into available forms for the crop absorption [40].
Compared to conditions without fertilization, in the presence of fertilizers, the impact of H2-based irrigation on soil microbial communities was relatively weaker, which might be attributed to the addition of Bacillus. However, it also exhibited the similar tendencies in genes related to C degradation (treZ, SGA1, and glcD), nitrification (pmoABC/amoABC), and P mineralization and transportation (i.e., phoA and phnC) in response to H2. The results supported our previous hypothesis that H2 supply displayed the positive effects on microbial-mediated soil C and N loss reduction and P availability, regardless of whether fertilizers were added.
3.4. Plant Nutrient Uptake Capacity Might Be Activated by H2-Based Irrigation
Subsequent molecular evidence supported another possibility: the activation of plant nutrient uptake capacity. Strawberry NRT1.1, NRT2.1, NIA, and NiR are crucial genes for nitrogen uptake and assimilation [41,42]. Our previous results showed that H2 supplied by exogenous or genetic manipulation could increase nitrate uptake and seed size in Arabidopsis by regulating the dephosphorylation of nitrate reductase under controlled laboratory conditions [22] and positively improve quantitative traits of rice by up-regulating the expression of NRT2.3 and NiR in field trials [26]. These findings may have implications for minimizing fertilizer use achieved by H2.
Meanwhile, three P transporter genes, PT4, PT5, and PT8, in strawberry have been identified and found to be highly induced by mycorrhiza, contributing to efficient P transport and acquisition [43]. In addition, fifteen K+ uptake transporter genes (KUPs) were previously identified in wild strawberry, with nine of them largely upregulated in response to K+ deficiency [44]. A further functional complementation experiment in bacterial mutant indicated that FveKUP8 could utilize external K+ under the neutral proton environment.
Consistent with changes in soil nutrients with or without H2 supply (Figure 2A), the qPCR results clearly showed that transcripts of NRT1.1, NRT2.1, NIA, PT4, PT8, KUP4, and KUP8 in strawberry roots at the fruiting stage were all significantly induced by H2, regardless of whether fertilizers were added (Figure 6A). These changes were strongly and positively correlated with the enhanced soil nutrient reduction and strawberry yield (Figure 6B).
Previous studies have documented ample evidence of PGPR stimulating the expression of plant nutrient uptake-related genes, thus facilitating nutrient absorption. For example, Pseudomonas nitroreducens strain IHB B 13561 could induce a high expression of NRT2.1 in Arabidopsis and lettuce roots, thus enhancing their nitrate uptake and biomass [45]. Pseudomonas sp. strain P34-L, isolated from the wheat rhizosphere, increased phosphate and biomass accumulation by regulating PT4 expression [46]. Accordingly, our study clearly suggested that the obvious enriched PGPR (i.e., Burkholderia, Novosphingobium, Sphingomonas, Sphingobium, and Cupriavidus) driven by H2 was positively correlated with expressions of N- and P-absorption-related genes in strawberries and soil nutrient reduction (Figure 6C). Certainly, the detailed mechanisms involved are not well known, and these need to be further addressed in the near future.
4. Materials and Methods
4.1. Plant Material and Experimental Design
The field trials were carried out in Qingpu Agriculture Base (31.2° N, 121.1° E), Shanghai, China, from 2019 to 2023. Based on a pilot trial (September 2019 to April 2020; Supplementary Figure S1), this field trial was continued in the following growing season (September 2020 to April 2021), and the temperature and precipitation information is shown in Supplementary Figure S6. Additionally, the trials on increasing field production under conventional conditions (with nutrient fertilization) achieved by H2-based irrigation were further validated from 2021 to 2023 (Supplementary Figure S5).
Strawberries (Fragaria × ananassa ‘Benihoppe’) were provided by the farm where the base was located and were planted in a greenhouse (80 m long × 6 m wide) on 5 September 2020, in two rows per ridge with a 40 cm row spacing and a 25 cm plant spacing. There were a total of four treatments, one treatment per greenhouse: (1) irrigation of surface water without fertilizer application (SW); (2) irrigation of HNW without fertilizer application (HNW); (3) irrigation of surface water with fertilizer application (SW + F); (4) irrigation of HNW with fertilizer application (HNW + F). Among these, there were three replicates of 9 m2 plot per treatment, and all soils in 12 plots were fully mixed and refilled from a 1.5 m depth in all plots. Accordingly, the initial nutrient properties of soils were at the same level (Supplementary Figure S4), having soil available nitrogen (SAN), soil available phosphorus (SAP), soil available potassium (SAK), and soil organic matter (SOM) contents of 155.0 ± 2.3 mg kg−1, 151.5 ± 1.5 mg kg−1, 160.6 ± 1.6 mg kg−1, and 22.0 ± 0.5 g kg−1, respectively.
As previously reported [25], each greenhouse received the same independent management for water and pesticides that followed typical local agricultural practices. The base fertilizer consisted of 15,625 kg ha−1 organic fertilizer (Lüyuan Organic Fertilizer, Shanghai Yuanjian Organic Fertilizer Factory, Shanghai, China), 312.5 kg ha−1 composite fertilizer (KALI NPK + Mg, 13-7-25, Shenzhen K + S Group Trading Co. Ltd., Shenzhen, China), and 62.5 kg ha−1 composite Bacillus (Polysea, Yuncheng Bei Hai Chemical Co., Ltd., Yuncheng, China), all of which were applied in two green houses before planting. After 40 days of cultivation, an additional 416.7 kg ha−1 of composite fertilizer was applied in two greenhouses.
The HNW (~300 nm nanobubbles, ~1.0 mg H2 L−1, and ~12 h residence time of H2) was obtained by a H2 nanobubble generator from Air Liquide (China) R&D Co., Ltd. [25]. Immediately, the fresh HNW was pumped into the greenhouse (10 t h−1 of flow rate). In this trial, 20 t per greenhouse of HNW was irrigated every day for the first four days after planting, and 10, 5, and 30 t per greenhouse of HNW were irrigated on the fifth, sixth, and 40th day, respectively, according to the growth of plants and the previous experimental experience. Meanwhile, the strawberries in another two greenhouses were irrigated with SW (with or without nutrient fertilization), and were set as corresponding controls.
4.2. Soil Sample Collection and Analysis of Soil Physicochemical Properties
Soil samples were collected on 19 August 2020 (before fertilization), 24 August 2020 (after fertilization and before planting), and 10 November 2020 (at the fruiting stage) to measure soil nutrient properties, and samples from the third collection were also used for a metagenomic analysis. The rhizosphere soils were obtained by brushing soil attached to the roots [47]. Soil samples were collected in triplicate, and each contained the mixed soil from five sites. After natural air-drying, grinding, and sieving, the samples were used for the determination of soil nutrients. Besides, soil samples for metagenomic analysis were transported to the laboratory in liquid nitrogen and stored at −80 °C.
The SAN content was determined by the alkali solution diffusion method [48]. SAP and SAK were extracted with ammonium fluoride-hydrochloric acid and ammonium acetate solution (1 M, pH 7.0), respectively, and then were measured using Inductively Coupled Plasma Optical Emission Spectrometry (ICP-OES; Optima 8000, Perkin Elmer, Waltham, MA, USA; [49]). SOM was measured by the dichromate method, colorimetrically using a glucose standard, and calculated by multiplying a conversion factor of 1.724 [50]. All results were expressed as mg or g kg−1 dry soil. The reductions of SAN, SAP, SAK, and SOM were calculated at the fruiting stage (10 November 2020) compared to those before planting (24 August 2020), respectively.
4.3. Soil Metagenomic Sequencing and Analysis
Soil DNA was extracted following the manufacturer’s instruction for the PowerSoil DNA Isolation Kit (MoBio, Carlsbad, CA, USA). The concentration and integrity of the isolated DNA was estimated using a Qubit 3.0 Fluorometer (Thermo Fisher, Waltham, MA, USA) and 1% agarose gel electrophoresis, respectively.
DNA library (300–400 bp DNA) was constructed and sequenced on the DNBSEQ platform (MGI Tech, Shenzhen, China). Numbers of sequencing reads were showed in Supplementary Table S8. The raw data were quality-controlled using SOAPnuke (v.2.2.1) [51]. Afterwards, the clean data were assembled de novo using MEGAHIT (v.1.1.3) software [52]. Genes were predicted over contigs (>500 bp) using MetaGeneMark [53], and predicted genes with ≥95% identity and ≥90% coverage were clustered using CD-HIT to remove the redundant genes [54]. Salmon (v.1.3.0) software was used for quantification to obtain the standardized gene abundance [55]. The protein sequences of genes were aligned against the public database using DIAMOND blastp with an E value cutoff of 1 × 10−5 [56]. Moreover, MEGAN (version 5) was used for taxonomic annotations of each sample according to the National Center for Biotechnology Information (NCBI) taxonomy [57]. The species abundance in the sample was calculated by aggregating the abundance of gene annotated by the same species.
4.4. Strawberry Yield
Strawberry fruits in three replicates of 9 m2 plot were collected once per week during the harvesting season (from 18 December 2020 to 6 April 2021), and weight and quantity recorded. The total yield (TY), yield per plant (YPP), and single fruit weight (SFW) was then calculated.
4.5. Quantitative Real-Time PCR
RNA in root tissues was extracted according to the instruction of FastPure Plant Total RNA Isolation Kit (Vazyme, RC401), and its concentration and quality were estimated with a NanoDrop 2000 spectrophotometer (Thermo Fisher Scientific). Afterwards, cDNAs were synthesized using HiScript III RT SuperMix (+gDNA wiper; Vazyme (Nanjing, China), R323). qPCR was performed on a Mastercycler ep® realplex real-time PCR system (Eppendorf, Hamburg, Germany) using TransStart Top Green qPCR SuperMix (Transgen (Beijing, China) AQ131). Relative expression levels of genes were derived by the 2−ΔΔCT method [58] and normalized to reference genes (Actin and 18S rRNA). The expression value was presented as a value relative to the control sample (SW treatment). Primers are shown in Supplementary Table S9.
4.6. Statistical Analysis
Values were presented as mean ± standard deviation (SD) from three independent experiments. Statistical analyses of yield, soil properties and gene expression levels among treatments, as well as the Pearson correlation coefficient from the above characters were calculated using SPSS 22.0 (SPSS Inc., Chicago, IL, USA). Meanwhile, R software (V 4.3.2) was used for metagenomic analysis. The alpha diversity (including Chao1, Shannon, and Simpson indexes) of soil microbial communities was quantified based on the taxon profile. Principal coordinate analysis (PCoA) and analysis of similarities (ANOSIM) was used to illustrate differences among the samples using Bray–Curtis dissimilarity at the genus level. The Pearson correlation coefficient was used to conduct network analysis of genes related to C-, N-, and P-cycling and to test the correlation significance among strawberry yield, soil properties, and above functional gene abundances. Prior to the ANOVA, the data were tested to ensure it was normally distributed (p > 0.05). One-way ANOVA followed by the Tukey’s test and t-test was used to evaluate differences between treatments.
5. Conclusions
As summarized in Figure 7, the integrated metagenomic and biochemical evidence presented in this study characterized a mechanism for H2-based irrigation function in strawberry yield improvement, possibly achieved by the alteration of rhizosphere microbial communities and the increased plant nutrient uptake capacity. The contribution of microbe-mediated soil C, N, and P cycles was elucidated as well. However, it should be noted that the microbial effects achieved by H2 might be influenced by plant species and environmental conditions. Since the possibility that the potential negative effects of H2 on soil ecosystems are not easily ruled out, the agricultural application of H2 requires the large-scale and long-term field trials. Overall, the results of this study will not only widen our basic knowledge of hydrogen biology but very likely also improve our understanding of low-carbon H2-based agriculture that may increase crop (including horticulture, etc.) yield in a sustainable manner.
Figure 7.
An overall schema illustrating the contribution of microbe-mediated soil carbon, nitrogen, and phosphorus cycles and plant nutrient uptake capacity in strawberry yield improvement by hydrogen-based irrigation. The colors of genes denote alterations in abundance or expression in rhizosphere microbial communities or strawberry roots achieved by hydrogen nanobubble water (HNW), compared to the corresponding control, respectively. Red indicates a significant increase; blue indicates a significant decrease; and gray indicates no significant difference.
Supplementary Materials
The following supporting information can be downloaded at: https://www.mdpi.com/article/10.3390/plants13131723/s1, Figure S1: Hydrogen-based irrigation improves strawberry growth; Figure S2: Changes in soil available nitrogen (SAN; A), soil available phosphorus (SAP; B), soil available potassium (SAK; C), and soil organic matter (SOM; D) contents after HNW irrigation without/with fertilizers; Figure S3: Analysis of similarities (ANOSIM) based on Bray–Curtis dissimilarity at the genus level; Figure S4: Relative abundances of rhizospheric hydrogenase genes; Figure S5: Photographs of strawberry field and representative plants were taken on 14 January 2021 (A) and 14 February 2023 (B); Figure S6: The monthly maximum and minimum temperature and total precipitation during strawberry planting. Table S1: Strawberry yield in response to hydrogen-based irrigation; Table S2: Results of one-way analysis of variance (ANOVA) and t-test between treatments for Figure 2D; Table S3: Relative abundances (%) of dominant genera (Top 30) of bacterial community; Table S4: Results of t-test between treatments for Figure S4; Table S5: Results of t-test between treatments for Figure 3 and Figure 4; Table S6: Results of Pearson’s correlation among carbon, nitrogen, and phosphorus cycling genes for Figure 5A; Table S7: Results of Pearson’s correlation among genes related to carbon, nitrogen, and phosphorus cycling, yield and soil properties for Figure 5B; Table S8: Overview of soil metagenome sequencing and annotation results; Table S9: Primers used for qPCR.
Author Contributions
Conceptualization, L.L. and W.S.; investigation, K.J.; data curation, L.L. and K.J.; writing—original draft preparation, L.L.; writing—review and editing, L.L., W.S., H.H., Z.J., Y.Z., D.P. and X.C.; supervision, D.P. and X.C.; project administration, W.S. and Y.Z.; funding acquisition, W.S. All authors have read and agreed to the published version of the manuscript.
Funding
This work was financially supported by Jiangsu Province Agricultural Science and Technology Independent Innovation Project (CX(22)3155), Air Liquide (China) R&D Co., Ltd. and Shanghai Key Laboratory of Hydrogen Science, Center of Hydrogen Science, Shanghai Jiao Tong University, China.
Data Availability Statement
The metagenomic sequencing dataset are available in FigShare (DOI: 10.6084/m9.figshare.26064313).
Acknowledgments
We would like to thank Baozhan Wang and Pengfa Li from Nanjing Agricultural University for their helpful comments on this manuscript, and Evan Evans from University of Tasmania for the English editing.
Conflicts of Interest
Authors Yan Zeng, Didier Pathier, and Xu Cheng are employees and hold ownership interest (including patents) in Air Liquide (China) R&D Co., Ltd. The remaining authors declare that the research was conducted in the absence of any commercial or financial relationships that could be construed as a potential conflict of interest.
References
- Islam, Z.F.; Greening, C.; Hu, H.W. Microbial hydrogen cycling in agricultural systems-plant beneficial or detrimental? Microb. Biotechnol. 2023, 16, 1623–1628. [Google Scholar] [CrossRef] [PubMed]
- Hancock, J.T.; Russell, G. Downstream signalling from molecular hydrogen. Plants 2021, 10, 367. [Google Scholar] [CrossRef]
- Maimaiti, J.; Zhang, Y.; Yang, J.; Cen, Y.; Layzell, D.B.; Peoples, M.; Dong, Z. Isolation and characterization of hydrogen-oxidizing bacteria induced following exposure of soil to hydrogen gas and their impact on plant growth. Environ. Microbiol. 2007, 9, 435–444. [Google Scholar] [CrossRef]
- Stein, S.; Selesi, D.; Schilling, R.; Pattis, I.; Schmid, M.; Hartmann, A. Microbial activity and bacterial composition of H2-treated soils with net CO2 fixation. Soil Biol. Biochem. 2005, 37, 1938–1945. [Google Scholar] [CrossRef]
- Zhang, Y.; He, X.; Dong, Z. Effect of hydrogen on soil bacterial community structure in two soils as determined by terminal restriction fragment length polymorphism. Plant Soil 2009, 320, 295–305. [Google Scholar] [CrossRef]
- Dong, Z.; Wu, L.; Kettlewell, B.; Caldwell, C.D.; Layzell, D.B. Hydrogen fertilization of soils-is this a benefit of legumes in rotation? Plant Cell Environ. 2003, 26, 1875–1879. [Google Scholar] [CrossRef]
- Giguere, A.T.; Eichorst, S.A.; Meier, D.V.; Herbold, C.W.; Richter, A.; Greening, C.; Woebken, D. Acidobacteria are active and abundant members of diverse atmospheric H2-oxidizing communities detected in temperate soils. ISME J. 2021, 15, 363–376. [Google Scholar] [CrossRef] [PubMed]
- Greening, C.; Carere, C.R.; Rushton-Green, R.; Harold, L.K.; Hards, K.; Taylor, M.C.; Morales, S.E.; Stott, M.B.; Cook, G.M. Persistence of the dominant soil phylum Acidobacteria by trace gas scavenging. Proc. Natl. Acad. Sci. USA 2015, 112, 10497–10502. [Google Scholar] [CrossRef]
- Islam, Z.F.; Cordero, P.R.F.; Feng, J.; Chen, Y.J.; Bay, S.K.; Jirapanjawat, T.; Gleadow, R.M.; Carere, C.R.; Stott, M.B.; Chiri, E.; et al. Two Chloroflexi classes independently evolved the ability to persist on atmospheric hydrogen and carbon monoxide. ISME J. 2019, 13, 1801–1813. [Google Scholar] [CrossRef]
- Fan, X.; Zhang, X.; Zhao, G.; Zhang, X.; Dong, L.; Chen, Y. Aerobic hydrogen-oxidizing bacteria in soil: From cells to ecosystems. Rev. Environ. Sci. Biotechnol. 2022, 21, 877–904. [Google Scholar] [CrossRef]
- Greening, C.; Berney, M.; Hards, K.; Cook, G.M.; Conrad, R. A soil actinobacterium scavenges atmospheric H2 using two membrane-associated, oxygen-dependent [NiFe] hydrogenases. Proc. Natl. Acad. Sci. USA 2014, 111, 4257–4261. [Google Scholar] [CrossRef]
- Islam, Z.F.; Welsh, C.; Bayly, K.; Grinter, R.; Southam, G.; Gagen, E.J.; Greening, C. A widely distributed hydrogenase oxidises atmospheric H2 during bacterial growth. ISME J. 2020, 14, 2649–2658. [Google Scholar] [CrossRef] [PubMed]
- Khdhiri, M.; Piché-Choquette, S.; Tremblay, J.; Tringe, S.G.; Constant, P. The tale of a neglected energy source: Elevated hydrogen exposure affects both microbial diversity and function in soil. Appl. Environ. Microbiol. 2017, 83, e00275-17. [Google Scholar] [CrossRef] [PubMed]
- Jin, Q.; Zhu, K.; Cui, W.; Li, L.; Shen, W. Hydrogen-modulated stomatal sensitivity to abscisic acid and drought tolerance via the regulation of apoplastic pH in Medicago sativa. J. Plant Growth. Regul. 2016, 35, 565–573. [Google Scholar] [CrossRef]
- Xu, S.; Zhu, S.; Jiang, Y.; Wang, N.; Wang, R.; Shen, W.; Yang, J. Hydrogen-rich water alleviates salt stress in rice during seed germination. Plant Soil 2013, 370, 47–57. [Google Scholar] [CrossRef]
- Xu, S.; Jiang, Y.; Cui, W.; Jin, Q.; Zhang, Y.; Bu, D.; Fu, J.; Wang, R.; Zhou, F.; Shen, W. Hydrogen enhances adaptation of rice seedlings to cold stress via the reestablishment of redox homeostasis mediated by miRNA expression. Plant Soil 2017, 414, 53–67. [Google Scholar] [CrossRef]
- Jin, Q.; Zhu, K.; Cui, W.; Xie, Y.; Han, B.; Shen, W. Hydrogen gas acts as a novel bioactive molecule in enhancing plant tolerance to paraquat-induced oxidative stress via the modulation of heme oxygenase-1 signalling system. Plant Cell Environ. 2013, 36, 956–969. [Google Scholar] [CrossRef] [PubMed]
- Shao, Y.; Lin, F.; Wang, Y.; Cheng, P.; Lou, W.; Wang, Z.; Liu, Z.; Chen, D.; Guo, W.; Lan, Y.; et al. Molecular hydrogen confers resistance to rice stripe virus. Microbiol. Spectr. 2023, 11, e0441722. [Google Scholar] [CrossRef] [PubMed]
- Li, L.; Zeng, Y.; Cheng, X.; Shen, W. The applications of molecular hydrogen in horticulture. Horticulturae 2021, 7, 513. [Google Scholar] [CrossRef]
- Su, J.; Yang, X.; Shao, Y.; Chen, Z.; Shen, W. Molecular hydrogen-induced salinity tolerance requires melatonin signalling in Arabidopsis thaliana. Plant Cell Environ. 2021, 44, 476–490. [Google Scholar] [CrossRef]
- Zhang, Y.; Cheng, P.; Wang, Y.; Li, Y.; Su, J.; Chen, Z.; Yu, X.; Shen, W. Genetic elucidation of hydrogen signaling in plant osmotic tolerance and stomatal closure via hydrogen sulfide. Free Radic. Biol. Med. 2020, 161, 1–14. [Google Scholar] [CrossRef]
- Cheng, P.; Wang, J.; Cai, C.; Li, L.; Zeng, Y.; Cheng, X.; Shen, W. Molecular hydrogen positively regulates nitrate uptake and seed size by targeting nitrate reductase. Plant Physiol. 2023, 193, 2734–2749. [Google Scholar] [CrossRef]
- Hancock, J.T.; LeBaron, T.W.; May, J.; Thomas, A.; Russell, G. Molecular hydrogen: Is this a viable new treatment for plants in the UK? Plants 2021, 10, 2270. [Google Scholar] [CrossRef]
- Wang, X.B.; Schmidt, R.; Yergeau, É.; Constant, P. Field H2 infusion alters bacterial and archaeal communities but not fungal communities nor nitrogen cycle gene abundance. Soil Biol. Biochem. 2020, 151, 108018. [Google Scholar] [CrossRef]
- Li, L.; Wang, J.; Jiang, K.; Kuang, Y.; Zeng, Y.; Cheng, X.; Liu, Y.; Wang, S.; Shen, W. Preharvest application of hydrogen nanobubble water enhances strawberry flavor and consumer preferences. Food Chem. 2022, 377, 131953. [Google Scholar] [CrossRef]
- Cheng, P.; Wang, J.; Zhao, Z.; Kong, L.; Lou, W.; Zhang, T.; Jing, D.; Yu, J.; Shu, Z.; Huang, L.; et al. Molecular hydrogen increases quantitative and qualitative traits of rice grain in field trials. Plants 2021, 10, 2331. [Google Scholar] [CrossRef]
- Hu, H.; Li, P.; Shen, W. Preharvest application of hydrogen-rich water not only affects daylily bud yield but also contributes to the alleviation of bud browning. Sci. Hortic. 2021, 287, 110267. [Google Scholar] [CrossRef]
- Briat, J.F.; Gojon, A.; Plassard, C.; Rouached, H.; Lemaire, G. Reappraisal of the central role of soil nutrient availability in nutrient management in light of recent advances in plant nutrition at crop and molecular levels. Eur. J. Agron. 2020, 116, 126069. [Google Scholar] [CrossRef]
- Osborne, C.A.; Peoples, M.B.; Janssen, P.H. Detection of a reproducible, single-member shift in soil bacterial communities exposed to low levels of hydrogen. Appl. Environ. Microbiol. 2010, 76, 1471–1479. [Google Scholar] [CrossRef] [PubMed]
- Piché-Choquette, S.; Tremblay, J.; Tringe, S.G.; Constant, P. H2-saturation of high affinity H2-oxidizing bacteria alters the ecological niche of soil microorganisms unevenly among taxonomic groups. PeerJ 2016, 4, e1782. [Google Scholar] [CrossRef]
- Xu, Y.; Teng, Y.; Dong, X.; Wang, X.; Zhang, C.; Ren, W.; Zhao, L.; Luo, Y.; Greening, C. Genome-resolved metagenomics reveals how soil bacterial communities respond to elevated H2 availability. Soil Biol. Biochem. 2021, 163, 108464. [Google Scholar] [CrossRef]
- Minaxi; Saxena, J.; Chandra, S.; Nain, L. Synergistic effect of phosphate solubilizing rhizobacteria and arbuscular mycorrhiza on growth and yield of wheat plants. J. Soil Sci. Plant Nutr. 2013, 13, 511–525. [Google Scholar]
- Punjee, P.; Siripornadulsil, W.; Siripornadulsil, S. Reduction of cadmium uptake in rice endophytically colonized with the cadmium-tolerant bacterium Cupriavidus taiwanensis KKU2500-3. Can. J. Microbiol. 2018, 64, 131–145. [Google Scholar] [CrossRef] [PubMed]
- Li, P.; Tedersoo, L.; Crowther, T.W.; Dumbrell, A.J.; Dini-Andreote, F.; Bahram, M.; Kuang, L.; Li, T.; Wu, M.; Jiang, Y.; et al. Fossil-fuel-dependent scenarios could lead to a significant decline of global plant-beneficial bacteria abundance in soils by 2100. Nat. Food. 2023, 4, 996–1006. [Google Scholar] [CrossRef] [PubMed]
- Chialva, M.; Lanfranco, L.; Bonfante, P. The plant microbiota: Composition, functions, and engineering. Curr. Opin. Biotechnol. 2022, 73, 135–142. [Google Scholar] [CrossRef] [PubMed]
- Zhang, Q.; Peng, F.; Jiang, Y.; Peng, Y.; Zhou, P. Absorption and partition of different nitrogen forms in strawberry. Acta Hortic. Sin. 2005, 32, 1070–1072. [Google Scholar]
- Zhu, G.; Wang, S.; Li, Y.; Zhuang, L.; Zhao, S.; Wang, C.; Kuypers, M.M.M.; Jetten, M.S.M.; Zhu, Y. Microbial pathways for nitrogen loss in an upland soil. Environ. Microbiol. 2018, 20, 1723–1738. [Google Scholar] [CrossRef]
- Flynn, B.; Graham, A.; Scott, N.; Layzell, D.B.; Dong, Z. Nitrogen fixation, hydrogen production and N2O emissions. Can. J. Plant Sci. 2014, 94, 1037–1041. [Google Scholar] [CrossRef]
- Wu, X.; Rensing, C.; Han, D.; Xiao, K.Q.; Dai, Y.; Tang, Z.; Tang, Z.; Liesack, W.; Peng, J.; Cui, Z.; et al. Genome-resolved metagenomics reveals distinct phosphorus acquisition strategies between soil microbiomes. mSystems 2022, 7, e0110721. [Google Scholar] [CrossRef] [PubMed]
- Richardson, A.E.; Lynch, J.P.; Ryan, P.R.; Delhaize, E.; Smith, F.A.; Smith, S.E.; Harvey, P.; Ryan, M.H.; Veneklaas, E.J.; Lambers, H.; et al. Plant and microbial strategies to improve the phosphorus efficiency of agriculture. Plant Soil 2011, 349, 121–156. [Google Scholar] [CrossRef]
- Taghavi, T.; Folta, K.M. A comparison of wild and cultivated strawberries for nitrogen uptake and reduction. Hortic. Environ. Biote 2014, 55, 196–206. [Google Scholar] [CrossRef]
- Liu, L.; Xiao, W.; Li, L.; Li, D.M.; Gao, D.S.; Zhu, C.Y.; Fu, X.L. Effect of exogenously applied molybdenum on its absorption and nitrate metabolism in strawberry seedlings. Plant Physiol. Bioch. 2017, 115, 200–211. [Google Scholar] [CrossRef]
- Cao, Q.; Deng, J.; Zhu, J.; Bai, J.; Zhao, T.; Zhu, X.; Jiang, Y.; Xing, Y.; Qin, L. The cloning and quantitative expression analysis of mycorrhizal phosphate transporter gene in Fragaria × ananassa. Acta Hortic. Sin. 2013, 40, 641–650. [Google Scholar]
- Gao, Y.; Yu, C.; Zhang, K.; Zhang, H.; Zhang, S.; Song, Z. Identification and characterization of the strawberry KT/HAK/KUP transporter gene family in response to K+ deficiency. Acta Physiol. Plant. 2021, 43, 1. [Google Scholar] [CrossRef]
- Trinh, C.S.; Lee, H.; Lee, W.J.; Lee, S.J.; Chung, N.; Han, J.; Kim, J.; Hong, S.W.; Lee, H. Evaluation of the plant growth-promoting activity of Pseudomonas nitroreducens in Arabidopsis thaliana and Lactuca sativa. Plant Cell Rep. 2018, 37, 873–885. [Google Scholar] [CrossRef] [PubMed]
- Liu, X.; Jiang, X.; He, X.; Zhao, W.; Cao, Y.; Guo, T.; Li, T.; Ni, H.; Tang, X. Phosphate-solubilizing Pseudomonas sp. strain P34-L promotes wheat growth by colonizing the wheat rhizosphere and improving the wheat root system and soil phosphorus nutritional status. J. Plant Growth. Regul. 2019, 38, 1314–1324. [Google Scholar] [CrossRef]
- Zhan, J.; Li, T.; Zhang, X.; Yu, H.; Zhao, L. Rhizosphere characteristics of phytostabilizer Athyrium wardii (Hook.) involved in Cd and Pb accumulation. Ecotoxicol. Environ. Saf. 2018, 148, 892–900. [Google Scholar] [CrossRef]
- Mulvaney, R.L.; Khan, S.A. Diffusion methods to determine different forms of nitrogen in soil hydrolysates. Soil Sci. Soc. Am. J. 2001, 65, 1284–1292. [Google Scholar] [CrossRef]
- Yang, J.; Bai, J.; Liu, M.; Chen, Y.; Wang, S.; Yang, Q. Determination of phosphorus in soil by ICP-OES using an improved standard addition method. J. Anal. Methods Chem. 2018, 2018, 1324751. [Google Scholar] [CrossRef]
- Sun, W.; Liu, S.; Zhang, X.; Li, Y. Estimation of soil organic matter content using selected spectral subset of hyperspectral data. Geoderma 2022, 409, 115653. [Google Scholar] [CrossRef]
- Chen, Y.; Chen, Y.; Shi, C.; Huang, Z.; Zhang, Y.; Li, S.; Li, Y.; Ye, J.; Yu, C.; Li, Z.; et al. SOAPnuke: A MapReduce acceleration-supported software for integrated quality control and preprocessing of high-throughput sequencing data. Gigascience 2018, 7, gix120. [Google Scholar] [CrossRef]
- Li, D.; Liu, C.M.; Luo, R.; Sadakane, K.; Lam, T.W. Megahit: An ultra-fast single-node solution for large and complex metagenomics assembly via succinct de Bruijn graph. Bioinformatics 2015, 31, 1674–1676. [Google Scholar] [CrossRef]
- Zhu, W.; Lomsadze, A.; Borodovsky, M. Ab initio gene identification in metagenomic sequences. Nucleic Acids Res. 2010, 38, e132. [Google Scholar] [CrossRef] [PubMed]
- Fu, L.; Niu, B.; Zhu, Z.; Wu, S.; Li, W. CD-HIT: Accelerated for clustering the next-generation sequencing data. Bioinformatics 2012, 28, 3150–3152. [Google Scholar] [CrossRef] [PubMed]
- Patro, R.; Duggal, G.; Love, M.I.; Irizarry, R.A.; Kingsford, C. Salmon provides fast and bias-aware quantification of transcript expression. Nat. Methods 2017, 14, 417–419. [Google Scholar] [CrossRef]
- Buchfink, B.; Xie, C.; Huson, D.H. Fast and sensitive protein alignment using DIAMOND. Nat. Methods 2015, 12, 59–60. [Google Scholar] [CrossRef]
- Huson, D.H.; Auch, A.F.; Qi, J.; Schuster, S.C. MEGAN analysis of metagenomic data. Genome. Res. 2007, 17, 377–386. [Google Scholar] [CrossRef]
- Livak, K.J.; Schmittgen, T.D. Analysis of relative gene expression data using real-time quantitative PCR and the 2−ΔΔCT method. Methods 2001, 25, 402–408. [Google Scholar] [CrossRef]
Disclaimer/Publisher’s Note: The statements, opinions and data contained in all publications are solely those of the individual author(s) and contributor(s) and not of MDPI and/or the editor(s). MDPI and/or the editor(s) disclaim responsibility for any injury to people or property resulting from any ideas, methods, instructions or products referred to in the content. |
© 2024 by the authors. Licensee MDPI, Basel, Switzerland. This article is an open access article distributed under the terms and conditions of the Creative Commons Attribution (CC BY) license (https://creativecommons.org/licenses/by/4.0/).






