Drought Responses in Poaceae: Exploring the Core Components of the ABA Signaling Pathway in Setaria italica and Setaria viridis
Abstract
1. Introduction
2. Results
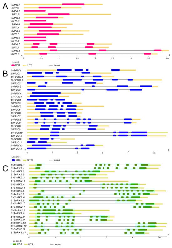
2.1. The Core ABA Signaling Genes of S. italica and S. viridis Are Highly Conserved
2.2. Phylogenetic Analyses Offer a Valuable Tool for Associating Setaria spp. Genes to Other Homologous Genes with Well-Defined Functions
2.3. Meta-Analysis of Gene Expression Supports a Diversity of Roles of ABA Core Components during the Response to Water Stress
3. Discussion
4. Materials and Methods
4.1. Mining and Gene Structure Analyses
4.2. Phylogenetic Reconstructions
4.3. Meta-Analysis of Gene Expression Profile
Supplementary Materials
Author Contributions
Funding
Data Availability Statement
Conflicts of Interest
References
- Olds, C.L.; Glennon, E.K.K.; Luckhart, S. Abscisic Acid: New Perspectives on an Ancient Universal Stress Signaling Molecule. Microbes Infect. 2018, 20, 484–492. [Google Scholar] [CrossRef] [PubMed]
- Hartung, W. The Evolution of Abscisic Acid (ABA) and ABA Function in Lower Plants, Fungi and Lichen. Funct. Plant Biol. 2010, 37, 806–812. [Google Scholar] [CrossRef]
- Trivedi, D.K.; Gill, S.S.; Tuteja, N. Abscisic Acid (ABA): Biosynthesis, Regulation, and Role in Abiotic Stress Tolerance. In Abiotic Stress Response in Plants; Tuteja, N., Gill, S.S., Eds.; Wiley-VCH Verlag GmbH & Co.: Weinheim, Germany, 2016; pp. 311–322. [Google Scholar] [CrossRef]
- Duarte, K.E.; de Souza, W.R.; Santiago, T.R.; Sampaio, B.L.; Ribeiro, A.P.; Cotta, M.G.; da Cunha, B.A.D.B.; Marraccini, P.R.R.; Kobayashi, A.K.; Molinari, H.B.C. Identification and Characterization of Core Abscisic Acid (ABA) Signaling Components and Their Gene Expression Profile in Response to Abiotic Stresses in Setaria viridis. Sci. Rep. 2019, 9, 4028. [Google Scholar] [CrossRef] [PubMed]
- Addicott, F.T. Abscisic Acid: Discovery, and Exploration of Properties. In Discoveries in Plant Biology; Kung, S.-D., Yang, S.-F., Eds.; World Scientific Publishing: Singapore, 1998; Volume I, pp. 33–46. [Google Scholar] [CrossRef]
- Shen, X.; Nan, H.; Jiang, Y.; Zhou, Y.; Pan, X. Genome-Wide Identification, Expression and Interaction Analysis of GmSnRK2 and Type A PP2C Genes in Response to Abscisic Acid Treatment and Drought Stress in Soybean Plant. Int. J. Mol. Sci. 2022, 23, 13166. [Google Scholar] [CrossRef] [PubMed]
- Finkelstein, R. Abscisic Acid Synthesis and Response. Arab. Book 2013, 11, e0166. [Google Scholar] [CrossRef]
- Chen, K.; Li, G.J.; Bressan, R.A.; Song, C.P.; Zhu, J.K.; Zhao, Y. Abscisic Acid Dynamics, Signaling, and Functions in Plants. J. Integr. Plant Biol. 2020, 62, 25–54. [Google Scholar] [CrossRef]
- Hu, B.; Cao, J.; Ge, K.; Li, L. The Site of Water Stress Governs the Pattern of ABA Synthesis and Transport in Peanut. Sci. Rep. 2016, 6, 32143. [Google Scholar] [CrossRef]
- Fidler, J.; Graska, J.; Gietler, M.; Nykiel, M.; Prabucka, B.; Rybarczyk-Płońska, A.; Muszyńska, E.; Morkunas, I.; Labudda, M. PYR/PYL/RCAR Receptors Play a Vital Role in the Abscisic-Acid-Dependent Responses of Plants to External or Internal Stimuli. Cells 2022, 11, 1352. [Google Scholar] [CrossRef]
- Kim, J.S.; Mizoi, J.; Yoshida, T.; Fujita, Y.; Nakajima, J.; Ohori, T.; Todaka, D.; Nakashima, K.; Hirayama, T.; Shinozaki, K.; et al. An ABRE Promoter Sequence Is Involved in Osmotic Stress-Responsive Expression of the DREB2A Gene, Which Encodes a Transcription Factor Regulating Drought-Inducible Genes in Arabidopsis. Plant Cell Physiol. 2011, 52, 2136–2146. [Google Scholar] [CrossRef]
- Gómez-Porras, J.L.; Riaño-Pachón, D.; Dreyer, I.; Mayer, J.E.; Mueller-Roeber, B. Genome-Wide Analysis of ABA-Responsive Elements ABRE and CE3 Reveals Divergent Patterns in Arabidopsis and Rice. BMC Genom. 2007, 8, 260. [Google Scholar] [CrossRef]
- Narusaka, Y.; Nakashima, K.; Shinwari, Z.K.; Sakuma, Y.; Furihata, T.; Abe, H.; Narusaka, M.; Shinozaki, K.; Yamaguchi-Shinozaki, K. Interaction between Two Cis-acting Elements, ABRE and DRE in ABA-dependent Expression of Arabidopsis Rd29A Gene in Response to Dehydration and High-Salinity Stresses. Plant J. 2003, 34, 137–148. [Google Scholar] [CrossRef] [PubMed]
- Hao, Q.; Yin, P.; Li, W.; Wang, L.; Yan, C.; Lin, Z.; Wu, J.Z.; Wang, J.; Yan, S.F.; Yan, N. The Molecular Basis of ABA-Independent Inhibition of PP2Cs by a Subclass of PYL Proteins. Mol. Cell 2011, 42, 662–672. [Google Scholar] [CrossRef] [PubMed]
- Zhao, Y.; Chan, Z.; Xing, L.; Liu, X.; Hou, Y.J.; Chinnusamy, V.; Wang, P.; Duan, C.; Zhu, J.K. The Unique Mode of Action of a Divergent Member of the ABA-Receptor Protein Family in ABA and Stress Signaling. Cell Res. 2013, 23, 1380–1395. [Google Scholar] [CrossRef] [PubMed]
- Zhao, Y.; Zhang, Z.; Gao, J.; Wang, P.; Hu, T.; Wang, Z.; Hou, Y.J.; Wan, Y.; Liu, W.; Xie, S.; et al. Arabidopsis Duodecuple Mutant of PYL ABA Receptors Reveals PYL Repression of ABA-Independent SnRK2 Activity. Cell Rep. 2018, 23, 3340–3351.e5. [Google Scholar] [CrossRef] [PubMed]
- Gonzalez-Guzman, M.; Pizzio, G.A.; Antoni, R.; Vera-Sirera, F.; Merilo, E.; Bassel, G.W.; Fernández, M.A.; Holdsworth, M.J.; Perez-Amador, M.A.; Kollist, H.; et al. Arabidopsis PYR/PYL/RCAR Receptors Play a Major Role in Quantitative Regulation of Stomatal Aperture and Transcriptional Response to Abscisic Acid. Plant Cell 2012, 24, 2483–2496. [Google Scholar] [CrossRef] [PubMed]
- Fuchs, S.; Grill, E.; Meskiene, I.; Schweighofer, A. Type 2C Protein Phosphatases in Plants. FEBS J. 2012, 280, 681–693. [Google Scholar] [CrossRef]
- Saha, J.; Chatterjee, C.; Sengupta, A.; Gupta, K.; Gupta, B. Genome-Wide Analysis and Evolutionary Study of Sucrose Non-Fermenting 1-Related Protein Kinase 2 (SnRK2) Gene Family Members in Arabidopsis and Oryza. Comput. Biol. Chem. 2013, 49, 59–70. [Google Scholar] [CrossRef] [PubMed]
- Kobayashi, Y.; Yamamoto, S.; Minami, H.; Kagaya, Y.; Hattori, T. Differential Activation of the Rice Sucrose Nonfermenting1-Related Protein Kinase2 Family by Hyperosmotic Stress and Abscisic Acid. Plant Cell 2004, 16, 1163–1177. [Google Scholar] [CrossRef]
- Suguiyama, V.F.; Rodriguez, J.D.P.; dos Santos, T.C.N.; Lira, B.S.; de Haro, L.A.; Silva, J.P.N.; Borba, E.L.; Purgatto, E.; da Silva, E.A.; Bellora, N.; et al. Regulatory Mechanisms behind the Phenotypic Plasticity Associated with Setaria Italica Water Deficit Tolerance. Plant Mol. Biol. 2022, 109, 761–780. [Google Scholar] [CrossRef]
- Sun, C.; Gao, X.; Chen, X.; Fu, J.; Zhang, Y. Metabolic and Growth Responses of Maize to Successive Drought and Re-Watering Cycles. Agric. Water Manag. 2016, 172, 62–73. [Google Scholar] [CrossRef]
- Wang, Q.; Wu, J.; Lei, T.; He, B.; Wu, Z.; Liu, M.; Mo, X.; Geng, G.; Li, X.; Zhou, H.; et al. Temporal-Spatial Characteristics of Severe Drought Events and Their Impact on Agriculture on a Global Scale. Quat. Int. 2014, 349, 10–21. [Google Scholar] [CrossRef]
- Dekker, J. The Foxtail (Setaria) Species-Group. Weed Sci. 2003, 51, 641–656. [Google Scholar] [CrossRef]
- Diao, X.; Jia, G. Origin and Domestication of Foxtail Millet. In Genetics and Genomics of Setaria; Doust, A.N., Diao, X., Eds.; Springer International Publishing: Beijing, China, 2017; pp. 61–72. ISBN 9783319451053. [Google Scholar]
- Lata, C.; Gupta, S.; Prasad, M. Foxtail Millet: A Model Crop for Genetic and Genomic Studies in Bioenergy Grasses. Crit. Rev. Biotechnol. 2012, 33, 328–343. [Google Scholar] [CrossRef]
- Ruiz-Partida, R.; Rosario, S.M.; Lozano-Juste, J. An Update on Crop ABA Receptors. Plants 2021, 10, 1087. [Google Scholar] [CrossRef] [PubMed]
- Mega, R.; Abe, F.; Kim, J.S.; Tsuboi, Y.; Tanaka, K.; Kobayashi, H.; Sakata, Y.; Hanada, K.; Tsujimoto, H.; Kikuchi, J.; et al. Tuning Water-Use Efficiency and Drought Tolerance in Wheat Using Abscisic Acid Receptors. Nat. Plants 2019, 5, 153–159. [Google Scholar] [CrossRef]
- Yadav, S.K.; Venkata, V.; Kumar, S.; Verma, R.K.; Yadav, P.; Saroha, A.; Wankhede, D.P.; Chaudhary, B.; Chinnusamy, V. Genome-Wide Identification and Characterization of ABA Receptor PYL Gene Family in Rice. BMC Genom. 2020, 21, 676. [Google Scholar] [CrossRef]
- Quadrana, L.; Almeida, J.; Asís, R.; Duffy, T.; Dominguez, P.G.; Bermúdez, L.; Conti, G.; Corrêa Da Silva, J.V.; Peralta, I.E.; Colot, V.; et al. Natural Occurring Epialleles Determine Vitamin e Accumulation in Tomato Fruits. Nat. Commun. 2014, 5, 4027. [Google Scholar] [CrossRef]
- n.d. Google Scholar. Available online: https://scholar.google.com/ (accessed on 1 October 2020).
- National Library of Medicine of PubMed. Available online: https://pubmed.ncbi.nlm.nih.gov/ (accessed on 1 October 2020).
- Wang, R.-L.; Wendel, J.F.; Dekker, J.H. Weedy Adaptation in Setaria spp. i. Isozyme Analysis of Genetic Diversity and Population Genetic Structure in Setaria viridis. Am. J. Bot. 1995, 82, 308–317. [Google Scholar] [CrossRef]
- D’Ennequin, M.L.T.; Panaud, O.; Toupance, B.; Sarr, A. Assessment of Genetic Relationships between Setaria italica and Its Wild Relative S. viridis Using AFLP Markers. Theor. Appl. Genet. 2000, 100, 1061–1066. [Google Scholar] [CrossRef]
- Wang, C.; Chen, J.; Zhi, H.; Yang, L.; Li, W.; Wang, Y.; Li, H.; Zhao, B.; Chen, M.; Diao, X. Population Genetics of Foxtail Millet and Its Wild Ancestor. BMC Genet. 2010, 11, 90. [Google Scholar] [CrossRef]
- Raghavendra, A.S.; Gonugunta, V.K.; Christmann, A.; Grill, E. ABA Perception and Signalling. Trends Plant Sci. 2010, 15, 395–401. [Google Scholar] [CrossRef]
- Dalal, M.; Inupakutika, M. Transcriptional Regulation of ABA Core Signaling Component Genes in Sorghum (Sorghum bicolor L. Moench). Mol. Breed. 2014, 34, 1517–1525. [Google Scholar] [CrossRef]
- Rubio, S.; Rodrigues, A.; Saez, A.; Dizon, M.B.; Galle, A.; Kim, T.H.; Santiago, J.; Flexas, J.; Schroeder, J.I.; Rodriguez, P.L. Triple Loss of Function of Protein Phosphatases Type 2C Leads to Partial Constitutive Response to Endogenous Abscisic Acid. Plant Physiol. 2009, 150, 1345–1355. [Google Scholar] [CrossRef]
- Fujita, Y.; Nakashima, K.; Yoshida, T.; Katagiri, T.; Kidokoro, S.; Kanamori, N.; Umezawa, T.; Fujita, M.; Maruyama, K.; Ishiyama, K.; et al. Three SnRK2 Protein Kinases Are the Main Positive Regulators of Abscisic Acid Signaling in Response to Water Stress in Arabidopsis. Plant Cell Physiol. 2009, 50, 2123–2132. [Google Scholar] [CrossRef]
- Antoni, R.; Gonzalez-Guzman, M.; Rodriguez, L.; Rodrigues, A.; Pizzio, G.A.; Rodriguez, P.L. Selective Inhibition of Clade A Phosphatases Type 2C by PYR/PYL/RCAR Abscisic Acid Receptors. Plant Physiol. 2012, 158, 970–980. [Google Scholar] [CrossRef]
- Bhaskara, G.B.; Nguyen, T.T.; Verslues, P.E. Unique Drought Resistance Functions of the Highly ABA-Induced Clade a Protein Phosphatase 2Cs. Plant Physiol. 2012, 160, 379–395. [Google Scholar] [CrossRef]
- Sun, L.; Wang, Y.P.; Chen, P.; Ren, J.; Ji, K.; Li, Q.; Li, P.; Dai, S.J.; Leng, P. Transcriptional Regulation of SlPYL, SlPP2C, and SlSnRK2 Gene Families Encoding ABA Signal Core Components during Tomato Fruit Development and Drought Stress. J. Exp. Bot. 2011, 62, 5659–5669. [Google Scholar] [CrossRef]
- Boneh, U.; Biton, I.; Zheng, C.; Schwartz, A.; Ben-Ari, G. Characterization of Potential ABA Receptors in Vitis vinifera. Plant Cell Rep. 2012, 31, 311–321. [Google Scholar] [CrossRef] [PubMed]
- Hasan, M.M.; Liu, X.D.; Waseem, M.; Guang-Qian, Y.; Alabdallah, N.M.; Jahan, M.S.; Fang, X.W. ABA Activated SnRK2 Kinases: An Emerging Role in Plant Growth and Physiology. Plant Signal. Behav. 2022, 17, e2071024. [Google Scholar] [CrossRef] [PubMed]
- Mizoguchi, M.; Umezawa, T.; Nakashima, K.; Kidokoro, S.; Takasaki, H.; Fujita, Y.; Yamaguchi-Shinozaki, K.; Shinozaki, K. Two Closely Related Subclass II SnRK2 Protein Kinases Cooperatively Regulate Drought-Inducible Gene Expression. Plant Cell Physiol. 2010, 51, 842–847. [Google Scholar] [CrossRef] [PubMed]
- Zhang, H.; Li, W.; Mao, X.; Jing, R.; Jia, H. Differential Activation of the Wheat SnRK2 Family by Abiotic Stresses. Front. Plant Sci. 2016, 7, 420. [Google Scholar] [CrossRef]
- Zhang, J.; Jia, W.; Yang, J.; Ismail, A.M. Role of ABA in Integrating Plant Responses to Drought and Salt Stresses. Field Crop. Res. 2006, 97, 111–119. [Google Scholar] [CrossRef]
- Santiago, J.; Dupeux, F.; Round, A.; Antoni, R.; Park, S.Y.; Jamin, M.; Cutler, S.R.; Rodriguez, P.L.; Márquez, J.A. The Abscisic Acid Receptor PYR1 in Complex with Abscisic Acid. Nature 2009, 462, 665–668. [Google Scholar] [CrossRef] [PubMed]
- Hirayama, T.; Umezawa, T. The PP2c-SnRK2 Complex: The Central Regulator of an Abscisic Acid Signaling Pathway. Plant Signal. Behav. 2010, 5, 160–163. [Google Scholar] [CrossRef] [PubMed]
- Goodstein, D.M.; Shu, S.; Howson, R.; Neupane, R.; Hayes, R.D.; Fazo, J.; Mitros, T.; Dirks, W.; Hellsten, U.; Putnam, N.; et al. Phytozome: A Comparative Platform for Green Plant Genomics. Nucleic Acids Res. 2012, 40, D1178–D1186. [Google Scholar] [CrossRef] [PubMed]
- Hu, B.; Jin, J.; Guo, A.Y.; Zhang, H.; Luo, J.; Gao, G. GSDS 2.0: An Upgraded Gene Feature Visualization Server. Bioinformatics 2015, 31, 1296–1297. [Google Scholar] [CrossRef] [PubMed]
- Wolfe, D.; Dudek, S.; Ritchie, M.D.; Pendergrass, S.A. Visualizing Genomic Information across Chromosomes with PhenoGram. BioData Min. 2013, 6, 18. [Google Scholar] [CrossRef] [PubMed]
- Hall, T.A. BioEdit: A User-Friendly Biological Sequence Alignment Editor and Analysis Program for Windows 95/98/NT. Nucleic Acids Symp. Ser. 1999, 41, 95–98. [Google Scholar]
- Lescot, M.; Déhais, P.; Thijs, G.; Marchal, K.; Moreau, Y.; Van De Peer, Y.; Rouzé, P.; Rombauts, S. PlantCARE, a Database of Plant Cis-Acting Regulatory Elements and a Portal to Tools for in Silico Analysis of Promoter Sequences. Nucleic Acids Res. 2002, 30, 325–327. [Google Scholar] [CrossRef]
- Kohany, O.; Gentles, A.J.; Hankus, L.; Jurka, J. Annotation, Submission and Screening of Repetitive Elements in Repbase: RepbaseSubmitter and Censor. BMC Bioinform. 2006, 7, 474. [Google Scholar] [CrossRef]
- Thompson, J.D.; Higgins, D.G.; Gibson, T.J. CLUSTAL W: Improving the Sensitivity of Progressive Multiple Sequence Alignment through Sequence Weighting, Position-Specific Gap Penalties and Weight Matrix Choice. Nucleic Acids Res. 1994, 22, 4673–4680. [Google Scholar] [CrossRef]
- Guindon, S.; Dufayard, J.F.; Lefort, V.; Anisimova, M.; Hordijk, W.; Gascuel, O. New Algorithms and Methods to Estimate Maximum-Likelihood Phylogenies: Assessing the Performance of PhyML 3.0. Syst. Biol. 2010, 59, 307–321. [Google Scholar] [CrossRef]
- Kumar, S.; Stecher, G.; Li, M.; Knyaz, C.; Tamura, K. MEGA X: Molecular Evolutionary Genetics Analysis across Computing Platforms. Mol. Biol. Evol. 2018, 35, 1547–1549. [Google Scholar] [CrossRef]
- Rambaut, A. FigTree v1.3.1. Available online: http://tree.bio.ed.ac.uk/software/figtree/ (accessed on 1 February 2024).
- Gu, Z.; Eils, R.; Schlesner, M. Complex Heatmaps Reveal Patterns and Correlations in Multidimensional Genomic Data. Bioinformatics 2016, 32, 2847–2849. [Google Scholar] [CrossRef]
- Posit Team. RStudio: Integrated Development for R; RStudio, Inc.: Boston, MA, USA, 2023. [Google Scholar]
- Qi, X.; Xie, S.; Liu, Y.; Yi, F.; Yu, J. Genome-Wide Annotation of Genes and Noncoding RNAs of Foxtail Millet in Response to Simulated Drought Stress by Deep Sequencing. Plant Mol. Biol. 2013, 83, 459–473. [Google Scholar] [CrossRef]
- Tang, S.; Li, L.; Wang, Y.; Chen, Q.; Zhang, W.; Jia, G.; Zhi, H.; Zhao, B.; Diao, X. Genotype-Specific Physiological and Transcriptomic Responses to Drought Stress in Setaria italica (an Emerging Model for Panicoideae Grasses). Sci. Rep. 2017, 7, 10009. [Google Scholar] [CrossRef]
- Qin, L.; Chen, E.; Li, F.; Yu, X.; Liu, Z.; Yang, Y.; Wang, R.; Zhang, H.; Wang, H.; Liu, B.; et al. Genome-Wide Gene Expression Profiles Analysis Reveal Novel Insights into Drought Stress in Foxtail Millet (Setaria italica L.). Int. J. Mol. Sci. 2020, 21, 8520. [Google Scholar] [CrossRef]
- Yu, A.; Zhao, J.; Wang, Z.; Cheng, K.; Zhang, P.; Tian, G.; Liu, X.; Guo, E.; Du, Y.; Wang, Y. Transcriptome and Metabolite Analysis Reveal the Drought Tolerance of Foxtail Millet Significantly Correlated with Phenylpropanoids-Related Pathways during Germination Process under PEG Stress. BMC Plant Biol. 2020, 20, 274. [Google Scholar] [CrossRef]
- Guo, Y.; Hao, D.; Wang, X.; Wang, H.; Wu, Z.; Yang, P.; Zhang, B. Comparative Transcriptomics Reveals Key Genes Contributing to the Differences in Drought Tolerance among Three Cultivars of Foxtail Millet (Setaria italica). Plant Growth Regul. 2023, 99, 45–64. [Google Scholar] [CrossRef]
- Zhang, R.; Zhi, H.; Li, Y.; Guo, E.; Feng, G.; Tang, S.; Guo, W.; Zhang, L.; Jia, G.; Diao, X. Response of Multiple Tissues to Drought Revealed by a Weighted Gene Co-Expression Network Analysis in Foxtail Millet [Setaria italica (L.) P. Beauv.]. Front. Plant Sci. 2022, 12, 746166. [Google Scholar] [CrossRef]
- Cui, X.; Wang, B.; Chen, Z.; Guo, J.; Zhang, T.; Zhang, W.; Shi, L. Comprehensive Physiological, Transcriptomic, and Metabolomic Analysis of the Key Metabolic Pathways in Millet Seedling Adaptation to Drought Stress. Physiol. Plant. 2023, 175, e14122. [Google Scholar] [CrossRef] [PubMed]





| Loci | Scaffold | Transcription Sites | Protein Length | PFAM Domain * | Phytozome Gene Identifier | |
|---|---|---|---|---|---|---|
| Start | Stop | |||||
| SiPYL1 | 9 | 36003871 | 36005478 | 207 | 42–192 | Seita.9G311900 |
| SiPYL2 | 1 | 2860240 | 2862675 | 201 | 38–183 | Seita.1G030500 |
| SiPYL3 | 4 | 36338581 | 36339202 | 206 | 47–198 | Seita.4G239500 |
| SiPYL4 | 9 | 48993015 | 48994206 | 220 | 67–213 | Seita.9G437300 |
| SiPYL5 | 3 | 16201029 | 16202684 | 204 | 53–197 | Seita.3G207900 |
| SiPYL6 | 5 | 40592574 | 40593198 | 207 | 48–195 | Seita.5G369100 |
| SiPYL7 | 3 | 4851938 | 4854302 | 205 | 46–192 | Seita.3G076200 |
| SiPYL8 | 1 | 1185260 | 1188981 | 211 | 53–198 | Seita.1G013900 |
| SvPYL1 | 9 | 34761413 | 34763538 | 207 | 48–192 | Sevir.9G318000 |
| SvPYL2 | 1 | 2710051 | 2713429 | 201 | 43–180 | Sevir.1G031000 |
| SvPYL3 | 4 | 35821353 | 35821973 | 206 | 52–198 | Sevir.4G251800 |
| SvPYL4 | 9 | 46321820 | 46323300 | 220 | 70–213 | Sevir.9G441100 |
| SvPYL5 | 3 | 15949957 | 15951675 | 204 | 56–197 | Sevir.3G213000 |
| SvPYL6 | 5 | 39467969 | 39468592 | 207 | 51–194 | Sevir.5G374800 |
| SvPYL7 | 3 | 5043188 | 5045597 | 141 | 47–131 | Sevir.3G077900 |
| SvPYL8 | 1 | 1156602 | 1160325 | 211 | 55–198 | Sevir.1G013800 |
| SiPP2C1 | 3 | 8217300 | 8220607 | 451 | 133–434 | Seita.3G121900 |
| SiPP2C2 | 6 | 375937 | 378923 | 444 | 107–433 | Seita.6G005300 |
| SiPP2C3 | 7 | 4005506 | 4010019 | 453 | 116–442 | Seita.7G021400 |
| SiPP2C4 | 2 | 26789985 | 26791627 | 374 | 76–362 | Seita.2G177500 |
| SiPP2C5 | 5 | 41297870 | 41300008 | 401 | 87–390 | Seita.5G379400 |
| SiPP2C6 | 3 | 17714334 | 17716534 | 422 | 85–411 | Seita.3G218800 |
| SiPP2C7 | 9 | 50584247 | 50586340 | 397 | 71–330 | Seita.9G460200 |
| SiPP2C8 | 1 | 1218094 | 1222395 | 358 | 105–345 | Seita.1G014100 |
| SiPP2C9 | 3 | 12049066 | 12052126 | 381 | 58–364 | Seita.3G164700 |
| SiPP2C10 | 5 | 32027849 | 32033321 | 479 | 176–462 | Seita.5G257700 |
| SiPP2C11 | 5 | 35033197 | 35034758 | 226 | 44–226 | Seita.5G294000 |
| SiPP2C12 | 3 | 9730764 | 9733216 | 399 | 89–376 | Seita.3G139000 |
| SvPP2C1 | 3 | 8481733 | 8485238 | 451 | 176–434 | Sevir.3G124100 |
| SvPP2C2.1 | 6 | 387891 | 391296 | 444 | 113–396 | Sevir.6G004900 |
| SvPP2C2.2 | 6 | 387891 | 391296 | 328 | 132–281 | Sevir.6G005000 |
| SvPP2C3 | 7 | 785451 | 790598 | 451 | 119–410 | Sevir.7G004500 |
| SvPP2C4 | 2 | 25703196 | 25705262 | 376 | 78–364 | Sevir.2G184100 |
| SvPP2C5 | 5 | 40142449 | 40144716 | 401 | 87–390 | Sevir.5G384400 |
| SvPP2C6 | 3 | 16922545 | 16924778 | 422 | 85–411 | Sevir.3G223900 |
| SvPP2C7 | 9 | 47906442 | 47908435 | 397 | 71–330 | Sevir.9G463500 |
| SvPP2C8 | 1 | 1190419 | 1194718 | 358 | 105–345 | Sevir.1G014100 |
| SvPP2C9 | 3 | 11944691 | 11947945 | 381 | 58–364 | Sevir.3G168300 |
| SvPP2C10 | 5 | 25838987 | 25843846 | 479 | 176–462 | Sevir.5G211600 |
| SvPP2C11 | 5 | 33933094 | 33934782 | 226 | 44–226 | Sevir.5G296900 |
| SvPP2C12 | 3 | 9748111 | 9750887 | 398 | 89–376 | Sevir.3G141300 |
| SiSnRK2.1 | 9 | 4716245 | 4721220 | 366 | 28–284 | Seita.9G079800 |
| SiSnRK2.2 | 9 | 11473483 | 11476494 | 362 | 23–279 | Seita.9G169200 |
| SiSnRK2.3 | 3 | 47385988 | 47389812 | 374 | 37–292 | Seita.3G369900 |
| SiSnRK2.4 | 9 | 43841286 | 43845704 | 344 | 4–260 | Seita.9G379000 |
| SiSnRK2.5 | 2 | 45956775 | 45961725 | 339 | 4–260 | Seita.2G394500 |
| SiSnRK2.6 | 1 | 27251817 | 27256180 | 454 | 94–350 | Seita.1G190000 |
| SiSnRK2.7 | 7 | 20312277 | 20317276 | 358 | 4–260 | Seita.7G100500 |
| SiSnRK2.8 | 3 | 157269 | 159276 | 380 | 4–260 | Seita.3G003200 |
| SiSnRK2.9 | 9 | 36623245 | 36626468 | 333 | 5–261 | Seita.9G318200 |
| SiSnRK2.10 | 3 | 19092667 | 19097929 | 360 | 4–260 | Seita.3G230400 |
| SiSnRK2.11 | 5 | 42440115 | 42444731 | 362 | 4–260 | Seita.5G395400 |
| SvSnRK2.1 | 9 | 4714220 | 4719224 | 366 | 28–284 | Sevir.9G078200 |
| SvSnRK2.2 | 9 | 11263105 | 11266229 | 362 | 23–279 | Sevir.9G167300 |
| SvSnRK2.3 | 3 | 46484835 | 46487553 | 375 | 37–293 | Sevir.3G387400 |
| SvSnRK2.4 | 9 | 41982274 | 41986678 | 344 | 4–260 | Sevir.9G384100 |
| SvSnRK2.5 | 2 | 44725651 | 44730688 | 339 | 4–260 | Sevir.2G405700 |
| SvSnRK2.6 | 1 | 26704997 | 26709453 | 454 | 94–350 | Sevir.1G194000 |
| SvSnRK2.7 | 7 | 19178334 | 19183417 | 358 | 4–260 | Sevir.7G108300 |
| SvSnRK2.8 | 3 | 274209 | 277259 | 379 | 4–260 | Sevir.3G004100 |
| SvSnRK2.9 | 9 | 35394567 | 35397834 | 333 | 5–261 | Sevir.9G323900 |
| SvSnRK2.10 | 3 | 18332249 | 18337532 | 360 | 4–260 | Sevir.3G235900 |
| SvSnRK2.11 | 5 | 41261960 | 41266866 | 362 | 4–260 | Sevir.5G400900 |
| Loci | Nucleotide | Amino Acids | ||||
|---|---|---|---|---|---|---|
| Identity | Substitutions | Indels * | Identity | Substitutions | Indels * | |
| SiPP2C1/SvPP2C1 | 99.7% | 3 | - | 99.7% | 1 | - |
| SiPP2C2/SvPP2C2.-1 | 99.2% | 9 | - | 99.5% | 2 | - |
| SiPP2C2/SvPP2C2.2 | 67.9% | 80 | 348 | 67.3% | 31 | 116 |
| SiPP2C3/SvPP2C3 | 99.4% | 2 | 6 | 99.5% | - | 2 |
| SiPP2C4/SvPP2C4 | 99.2% | 3 | 6 | 99.2% | 1 | 2 |
| SiPP2C5/SvPP2C5 | 99.9% | 1 | - | 100% | - | - |
| SiPP2C6/SvPP2C6 | 99.7% | 3 | - | 100% | - | - |
| SiPP2C7/SvPP2C7 | 100% | - | - | 100% | - | - |
| SiPP2C8/SvPP2C8 | 99.8% | 2 | - | 100% | - | - |
| SiPP2C9/SvPP2C9 | 99.4% | 6 | - | 99.2% | 3 | - |
| SiPP2C10/SvPP2C10 | 99.9% | 1 | - | 100% | - | - |
| SiPP2C11/SvPP2C11 | 99.7% | 2 | - | 99.1% | 2 | - |
| SiPP2C12/SvPP2C12 | 99.4% | 4 | 3 | 99.7% | - | 1 |
| SiPYL1/SvPYL1 | 100% | - | - | 100% | - | - |
| SiPYL2/SvPYL2 | 98.6% | 2 | 6 | 99.0% | - | 2 |
| SiPYL3/SvPYL3 | 99.8% | 1 | 0 | 100% | - | - |
| SiPYL4/SvPYL4 | 99.6% | 2 | - | 99.5% | 1 | - |
| SiPYL5/SvPYL5 | 99.1% | 5 | - | 100% | - | - |
| SiPYL6/SvPYL6 | 99.8% | 1 | - | 100% | - | - |
| SiPYL7/SvPYL7 | 100% | - | - | 100% | - | - |
| SiPYL8/SvPYL8 | 99.6% | 2 | - | 100% | - | - |
| SiSnRK2.1/SvSnRK2.1 | 99.9% | 1 | - | 100% | - | - |
| SiSnRK2.2/SvSnRK2.2 | 99.6% | 4 | - | 100% | - | - |
| SiSnRK2.3/SvSnRK2.3 | 99.3% | 4 | 3 | 99.4% | 1 | 1 |
| SiSnRK2.4/SvSnRK2.4 | 99.8% | 2 | - | 100% | - | - |
| SiSnRK2.5/SvSnRK2.5 | 99.7% | 3 | - | 100% | - | - |
| SiSnRK2.6/SvSnRK2.6 | 99.7% | 4 | - | 99.7% | 1 | - |
| SiSnRK2.7/SvSnRK2.7 | 100% | - | - | 100% | - | - |
| SiSnRK2.8/SvSnRK2.8 | 99.6% | 1 | 3 | 99.7% | - | 1 |
| SiSnRK2.9/SvSnRK2.9 | 99.9% | 1 | - | 99.7% | 1 | - |
| SiSnRK2.10/SvSnRK2.10 | 100% | - | - | 100% | - | - |
| SiSnRK2.11/SvSnRK2.11 | 100% | - | - | 100% | - | - |
Disclaimer/Publisher’s Note: The statements, opinions and data contained in all publications are solely those of the individual author(s) and contributor(s) and not of MDPI and/or the editor(s). MDPI and/or the editor(s) disclaim responsibility for any injury to people or property resulting from any ideas, methods, instructions or products referred to in the content. |
© 2024 by the authors. Licensee MDPI, Basel, Switzerland. This article is an open access article distributed under the terms and conditions of the Creative Commons Attribution (CC BY) license (https://creativecommons.org/licenses/by/4.0/).
Share and Cite
de Oliveira, I.P.; Schaaf, C.; de Setta, N. Drought Responses in Poaceae: Exploring the Core Components of the ABA Signaling Pathway in Setaria italica and Setaria viridis. Plants 2024, 13, 1451. https://doi.org/10.3390/plants13111451
de Oliveira IP, Schaaf C, de Setta N. Drought Responses in Poaceae: Exploring the Core Components of the ABA Signaling Pathway in Setaria italica and Setaria viridis. Plants. 2024; 13(11):1451. https://doi.org/10.3390/plants13111451
Chicago/Turabian Stylede Oliveira, Isabella Peres, Camila Schaaf, and Nathalia de Setta. 2024. "Drought Responses in Poaceae: Exploring the Core Components of the ABA Signaling Pathway in Setaria italica and Setaria viridis" Plants 13, no. 11: 1451. https://doi.org/10.3390/plants13111451
APA Stylede Oliveira, I. P., Schaaf, C., & de Setta, N. (2024). Drought Responses in Poaceae: Exploring the Core Components of the ABA Signaling Pathway in Setaria italica and Setaria viridis. Plants, 13(11), 1451. https://doi.org/10.3390/plants13111451

