Species-Specific miRNAs Contribute to the Divergence between Deciduous and Evergreen Species in Ilex
Abstract
1. Introduction
2. Results
2.1. Identification of miRNAs in Hollies
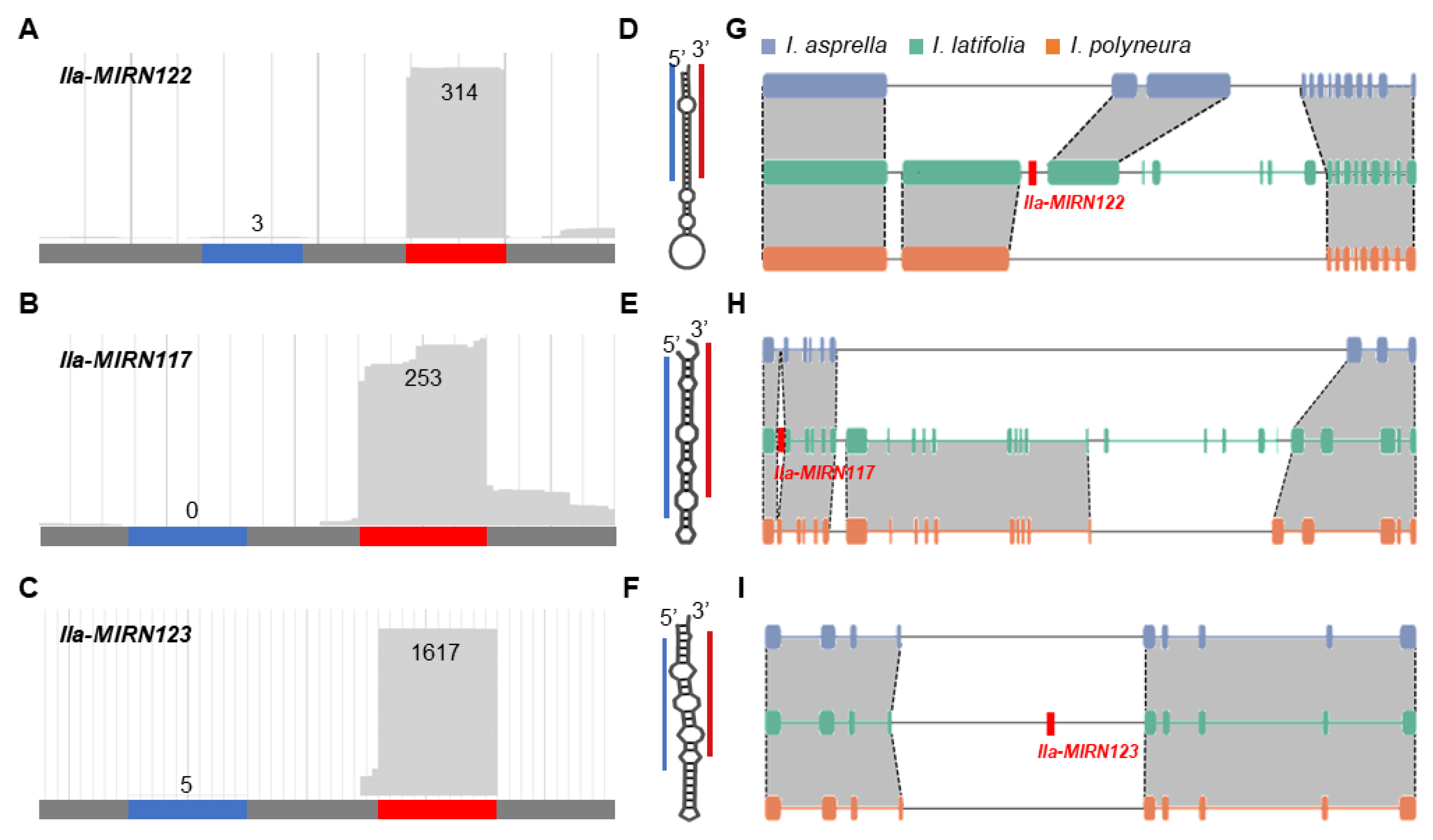
2.2. Characteristic of SS-miRNAs in Hollies
2.3. Function of SS-miRNAs in I. latifolia
2.4. SS-miRNAs Related to Leaf Abscission
3. Discussion
4. Materials and Methods
4.1. Plant Materials
4.2. Small RNA Libraries Construction and Sequencing
4.3. Identification of Conserved and SS-miRNAs
4.4. Prediction of Secondary Structures of Pre-miRNAs
4.5. Targets Prediction of Identified miRNAs
4.6. GO Analysis
4.7. Cis-Regulatory Element Analysis
Supplementary Materials
Author Contributions
Funding
Data Availability Statement
Acknowledgments
Conflicts of Interest
References
- Moran, Y.; Agron, M.; Praher, D.; Technau, U. The evolutionary origin of plant and animal microRNAs. Nat. Ecol. Evol. 2017, 1, 27. [Google Scholar] [CrossRef]
- Bartel, D.P. Metazoan microRNAs. Cell 2018, 173, 20–51. [Google Scholar] [CrossRef] [PubMed]
- Shang, R.; Lee, S.; Senavirathne, G.; Lai, E.C. MicroRNAs in action: Biogenesis, function and regulation. Nat. Rev. Genet. 2023, 24, 816–833. [Google Scholar] [CrossRef]
- Voinnet, O. Origin, biogenesis, and activity of plant microRNAs. Cell 2009, 136, 669–687. [Google Scholar] [CrossRef] [PubMed]
- Millar, A.A. The function of miRNAs in plants. Plants 2020, 9, 198. [Google Scholar] [CrossRef] [PubMed]
- Song, X.; Li, Y.; Cao, X.; Qi, Y. MicroRNAs and their regulatory roles in plant-environment interactions. Annu. Rev. Plant Biol. 2019, 70, 489–525. [Google Scholar] [CrossRef]
- Strzyz, P. MicroRNA communication in plants. Nat. Rev. Mol. Cell Biol. 2021, 22, 775. [Google Scholar] [CrossRef]
- Chen, X.; Rechavi, O. Plant and animal small RNA communications between cells and organisms. Nat. Rev. Mol. Cell Biol. 2022, 23, 185–203. [Google Scholar] [CrossRef]
- Guo, Z.; Kuang, Z.; Deng, Y.; Li, L.; Yang, X. Identification of species-specific microRNAs provides insights into dynamic evolution of microRNAs in plants. Int. J. Mol. Sci. 2022, 23, 14273. [Google Scholar] [CrossRef]
- Wang, Y.; Tang, X.; Lu, J. Convergent and divergent evolution of microRNA-mediated regulation in metazoans. Biol. Rev. 2023, 99, 525–545. [Google Scholar] [CrossRef]
- Ma, X.; He, K.; Shi, Z.; Li, M.; Li, F.; Chen, X.X. Large-scale annotation and evolution analysis of miRNA in insects. Genome Biol. Evol. 2021, 13, evab083. [Google Scholar] [CrossRef] [PubMed]
- Zhang, H.; Guo, Z.; Zhuang, Y.; Suo, Y.; Du, J.; Gao, Z.; Pan, J.; Li, L.; Wang, T.; Xiao, L.; et al. MicroRNA775 regulates intrinsic leaf size and reduces cell wall pectin levels by targeting a galactosyltransferase gene in Arabidopsis. Plant Cell 2021, 33, 581–602. [Google Scholar] [CrossRef]
- Addicott, F.T. Physiology of abscission. In Differenzierung und Entwicklung/Differentiation and Development. Handbuch der Pflanzenphysiologie/Encyclopedia of Plant Physiology; Lang, A., Ed.; Springer: Berlin/Heidelberg, Germany, 1965; pp. 2741–2773. [Google Scholar]
- Patharkar, O.R.; Walker, J.C. Advances in abscission signaling. J. Exp. Bot. 2017, 69, 733–740. [Google Scholar] [CrossRef]
- Patharkar, O.R.; Walker, J.C. Core mechanisms regulating developmentally timed and environmentally triggered abscission. Plant Physiol. 2016, 172, 510–520. [Google Scholar] [CrossRef] [PubMed]
- Jin, X.; Zimmermann, J.; Polle, A.; Fischer, U. Auxin is a long-range signal that acts independently of ethylene signaling on leaf abscission in Populus. Front. Plant Sci. 2015, 6, 634. [Google Scholar] [CrossRef]
- Butenko, M.A.; Patterson, S.E.; Grini, P.E.; Stenvik, G.E.; Amundsen, S.S.; Mandal, A.; Aalen, R.B. Inflorescence deficient in abscission controls floral organ abscission in Arabidopsis and identifies a novel family of putative ligands in plants. Plant Cell 2003, 15, 2296–2307. [Google Scholar] [CrossRef] [PubMed]
- Schardon, K.; Hohl, M.; Graff, L.; Pfannstiel, J.; Schulze, W.; Stintzi, A.; Schaller, A. Precursor processing for plant peptide hormone maturation by subtilisin-like serine proteinases. Science 2016, 354, 1594–1597. [Google Scholar] [CrossRef] [PubMed]
- Cho, S.K.; Larue, C.T.; Chevalier, D.; Wang, H.; Jinn, T.L.; Zhang, S.; Walker, J.C. Regulation of floral organ abscission in Arabidopsis thaliana. Proc. Natl. Acad. Sci. USA 2008, 105, 15629–15634. [Google Scholar] [CrossRef]
- Patharkar, O.R.; Walker, J.C. Floral organ abscission is regulated by a positive feedback loop. Proc. Natl. Acad. Sci. USA 2015, 112, 2906–2911. [Google Scholar] [CrossRef]
- Fernandez, D.E.; Heck, G.R.; Perry, S.E.; Patterson, S.E.; Bleecker, A.B.; Fang, S.C. The embryo MADS domain factor AGL15 acts postembryonically. Inhibition of perianth senescence and abscission via constitutive expression. Plant Cell 2000, 12, 183–198. [Google Scholar] [CrossRef]
- Patharkar, O.R.; Macken, T.A.; Walker, J.C. Serine 231 and 257 of Agamous-like 15 are phosphorylated in floral receptacles. Plant Signal. Behav. 2016, 11, e1199314. [Google Scholar] [CrossRef]
- Leslie, M.E.; Lewis, M.W.; Youn, J.Y.; Daniels, M.J.; Liljegren, S.J. The EVERSHED receptor-like kinase modulates floral organ shedding in Arabidopsis. Development 2010, 137, 467–476. [Google Scholar] [CrossRef] [PubMed]
- Kubitzki, K. (Ed.) Aquifoliaceae. In The Families and Genera of Vascular Plants. Flowering Plants. Eudicots; Springer: Berlin/Heidelberg, Germany, 2016; Volume 10, pp. 31–36. ISBN 978-3-319-93604-8. [Google Scholar]
- Hu, C.Y. Holly (Ilex spp.). In Biotechnology in Agriculture and Forestry, Trees II; Bajaj, Y.P.S., Ed.; Springer: Berlin/Heidelberg, Germany, 1989; pp. 412–427. ISBN 978-3-642-64862-5. [Google Scholar]
- Yang, Y.; Jiang, L.; Liu, E.D.; Liu, W.L.; Chen, L.; Kou, Y.X.; Fan, D.M.; Cheng, S.M.; Zhang, Z.Y.; Peng, H. Time to update the sectional classification of Ilex (Aquifoliaceae): New insights from Ilex phylogeny, morphology, and distribution. J. Syst. Evol. 2023, 61, 1036–1046. [Google Scholar] [CrossRef]
- Lin, C.; Zhao, W.; Chen, Z.; Fan, Q.; Xu, K. Ilex danxiaensis (Aquifoliaceae), a distinct new tree species endemic to Danxia mountain in Guangdong province, China, based on molecular and morphological evidence. Forests 2023, 14, 583. [Google Scholar] [CrossRef]
- Barbosa, J.Z.; Motta, A.C.V.; dos Reis, A.R.; Corrêa, R.S.; Prior, S.A. Spatial distribution of structural elements in leaves of Ilex paraguariensis: Physiological and ecological implications. Trees 2020, 34, 101–110. [Google Scholar] [CrossRef]
- López, R.N.; Pozo, J.; Pérez, J.; Basaguren, A.; Martínez, A.; Tonin, A.M.; Correa-Araneda, F.; Boyero, L. Plant diversity loss affects stream ecosystem multifunctionality. Ecology 2019, 100, e02847. [Google Scholar] [CrossRef]
- Xu, K.W.; Wei, X.F.; Lin, C.X.; Zhang, M.; Zhang, Q.; Zhou, P.; Fang, Y.M.; Xue, J.Y.; Duan, Y.F. The chromosome-level holly (Ilex latifolia) genome reveals key enzymes in triterpenoid saponin biosynthesis and fruit color change. Front. Plant Sci. 2022, 13, 982323. [Google Scholar] [CrossRef] [PubMed]
- Guo, Z.; Wei, J.; Xu, Z.; Lin, C.; Peng, Y.; Wang, Q.; Wang, D.; Yang, X.; Xu, K.W. HollyGTD: An integrated database for holly (Aquifoliaceae) genome and taxonomy. Front. Plant Sci. 2023, 14, 1220925. [Google Scholar] [CrossRef]
- Yao, X.; Lu, Z.; Song, Y.; Hu, X.; Corlett, R.T. A chromosome-scale genome assembly for the holly (Ilex polyneura) provides insights into genomic adaptations to elevation in Southwest China. Hort. Res. 2022, 9, uhab049. [Google Scholar] [CrossRef] [PubMed]
- Kong, B.L.; Nong, W.; Wong, K.H.; Law, S.T.; So, W.L.; Chan, J.J.; Zhang, J.; Lau, T.D.; Hui, J.H.; Shaw, P.C. Chromosomal level genome of Ilex asprella and insight into antiviral triterpenoid pathway. Genomics 2022, 114, 110366. [Google Scholar] [CrossRef]
- Yang, X.; Li, L. miRDeep-P: A computational tool for analyzing the microRNA transcriptome in plants. Bioinformatics 2011, 27, 2614–2615. [Google Scholar] [CrossRef] [PubMed]
- Kuang, Z.; Wang, Y.; Li, L.; Yang, X. miRDeep-P2: Accurate and fast analysis of the microRNA transcriptome in plants. Bioinformatics 2018, 35, 2521–2522. [Google Scholar] [CrossRef] [PubMed]
- Guo, Z.; Kuang, Z.; Wang, Y.; Zhao, Y.; Tao, Y.; Cheng, C.; Yang, J.; Lu, X.; Hao, C.; Wang, T.; et al. PmiREN: A comprehensive encyclopedia of plant miRNAs. Nucleic Acids Res. 2020, 48, D1114–D1121. [Google Scholar] [CrossRef] [PubMed]
- Guo, Z.; Kuang, Z.; Zhao, Y.; Deng, Y.; He, H.; Wan, M.; Tao, Y.; Wang, D.; Wei, J.; Li, L.; et al. PmiREN2.0: From data annotation to functional exploration of plant microRNAs. Nucleic Acids Res. 2022, 50, D1475–D1482. [Google Scholar] [CrossRef] [PubMed]
- Chen, K.; Rajewsky, N. The evolution of gene regulation by transcription factors and microRNAs. Nat. Rev. Genet. 2007, 8, 93–103. [Google Scholar] [CrossRef] [PubMed]
- Gruber, A.R.; Lorenz, R.; Bernhart, S.H.; Neuböck, R.; Hofacker, I.L. The vienna RNA websuite. Nucleic Acids Res. 2008, 36, W70–W74. [Google Scholar] [CrossRef]
- Anderson, J.T.; Willis, J.H.; Mitchell, O.T. Evolutionary genetics of plant adaptation. Trends Genet. 2011, 27, 258–266. [Google Scholar] [CrossRef] [PubMed]
- Henry, R.J. Innovations in plant genetics adapting agriculture to climate change. Curr. Opin. Plant Biol. 2020, 56, 168–173. [Google Scholar] [CrossRef]
- Cronk, Q.C.B. Plant evolution and development in a post-genomic context. Nat. Rev. Genet. 2001, 2, 607–619. [Google Scholar] [CrossRef]
- Zhang, R.; Wang, Y.Q.; Su, B. Molecular evolution of a primate-specific microRNA family. Mol. Biol. Evol. 2008, 25, 1493–1502. [Google Scholar] [CrossRef]
- McLean, C.Y.; Reno, P.L.; Pollen, A.A.; Bassan, A.I.; Capellini, T.D.; Guenther, C.; Indjeian, V.B.; Lim, X.; Menke, D.B.; Schaar, B.T.; et al. Human-specific loss of regulatory DNA and the evolution of human-specific traits. Nature 2011, 471, 216–219. [Google Scholar] [CrossRef] [PubMed]
- Axtell, M.J.; Meyers, B.C. Revisiting criteria for plant microRNA annotation in the era of big data. Plant Cell 2018, 30, 272–284. [Google Scholar] [CrossRef] [PubMed]
- Zhang, B.; Pan, X.; Cannon, C.H.; Cobb, G.P.; Anderson, T.A. Conservation and divergence of plant microRNA genes. Plant J. 2006, 46, 243–259. [Google Scholar] [CrossRef] [PubMed]
- Guo, Z.; Kuang, Z.; Tao, Y.; Wang, H.; Wan, M.; Hao, C.; Shen, F.; Yang, X.; Li, L. Miniature inverted-repeat transposable elements drive rapid microRNA diversification in angiosperms. Mol. Biol. Evol. 2022, 39, 11. [Google Scholar] [CrossRef] [PubMed]
- Zanne, A.E.; Tank, D.C.; Cornwell, W.K.; Eastman, J.M.; Smith, S.A.; FitzJohn, R.G.; McGlinn, D.J.; O’Meara, B.C.; Moles, A.T.; Reich, P.B.; et al. Three keys to the radiation of angiosperms into freezing environments. Nature 2014, 506, 89–92. [Google Scholar] [CrossRef] [PubMed]
- Zanne, A.E.; Pearse, W.D.; Cornwell, W.K.; McGlinn, D.J.; Wright, I.J.; Uyeda, J.C. Functional biogeography of angiosperms: Life at the extremes. New Phytol. 2018, 218, 1697–1709. [Google Scholar] [CrossRef]
- Fu, P.L.; Jiang, Y.J.; Wang, A.Y.; Brodribb, T.J.; Zhang, J.L.; Zhu, S.D.; Cao, K.F. Stem hydraulic traits and leaf water-stress tolerance are co-ordinated with the leaf phenology of angiosperm trees in an Asian tropical dry karst forest. Ann. Bot. 2012, 110, 189–199. [Google Scholar] [CrossRef] [PubMed]
- Olsson, V.; Butenko, M.A. Abscission in plants. Curr. Biol. 2018, 28, R338–R339. [Google Scholar] [CrossRef] [PubMed]
- Dallstream, C.; Piper, F.I. Drought promotes early leaf abscission regardless of leaf habit but increases litter phosphorus losses only in evergreens. Aust. J. Bot. 2021, 69, 121–130. [Google Scholar] [CrossRef]
- Morgan, P.W.; Durham, J.I. Abscission: Potentiating action of auxin transport inhibitors 1. Plant Physiol. 1972, 50, 313–318. [Google Scholar] [CrossRef]
- Goren, R.; Riov, J. Interference by ethylene with the abscission regarding effects of auxin in citrus leaves. In Cell Separation in Plants; Osborne, D.J., Jackson, M.B., Eds.; Springer: Berlin/Heidelberg, Germany, 1989; pp. 191–200. ISBN 978-3-642-74163-0. [Google Scholar]
- Gao, Y.; Liu, Y.; Liang, Y.; Lu, J.; Jiang, C.; Fei, Z.; Jiang, C.Z.; Ma, C.; Gao, J. Rosa hybrida RhERF1 and RhERF4 mediate ethylene- and auxin-regulated petal abscission by influencing pectin degradation. Plant J. 2019, 99, 1159–1171. [Google Scholar] [CrossRef] [PubMed]
- Brown, K.M. Ethylene and abscission. Physiol. Plant. 1997, 100, 567–576. [Google Scholar] [CrossRef]
- Xu, K.; Lin, C.; Lee, S.Y.; Mao, L.; Meng, K. Comparative analysis of complete Ilex (Aquifoliaceae) chloroplast genomes: Insights into evolutionary dynamics and phylogenetic relationships. BMC Genom. 2022, 23, 203. [Google Scholar] [CrossRef] [PubMed]
- Camacho, C.; Coulouris, G.; Avagyan, V.; Ma, N.; Papadopoulos, J.S.; Bealer, K.; Madden, T.L. BLAST+: Architecture and applications. BMC Bioinform. 2009, 10, 421. [Google Scholar] [CrossRef] [PubMed]
- Deng, Y.; Qin, Y.; Yang, P.; Du, J.; Kuang, Z.; Zhao, Y.; Wang, Y.; Li, D.; Wei, J.; Guo, X.; et al. Comprehensive annotation and functional exploration of microRNAs in lettuce. Front. Plant Sci. 2021, 12, 781836. [Google Scholar] [CrossRef] [PubMed]
- Deng, Y.; Zhang, H.; Wang, H.; Xing, G.; Lei, B.; Kuang, Z.; Zhao, Y.; Li, C.; Dai, S.; Yang, X.; et al. The construction and exploration of a comprehensive microRNA centered regulatory network in foxtail millet (Setaria italica L.). Front. Plant Sci. 2022, 13, 848474. [Google Scholar] [CrossRef]
- Lescot, M.; Déhais, P.; Thijs, G.; Marchal, K.; Moreau, Y.; Van de Peer, Y.; Rouzé, P.; Rombauts, S. PlantCARE, a database of plant cis-acting regulatory elements and a portal to tools for in silico analysis of promoter sequences. Nucleic Acids Res. 2002, 30, 325–327. [Google Scholar] [CrossRef]






Disclaimer/Publisher’s Note: The statements, opinions and data contained in all publications are solely those of the individual author(s) and contributor(s) and not of MDPI and/or the editor(s). MDPI and/or the editor(s) disclaim responsibility for any injury to people or property resulting from any ideas, methods, instructions or products referred to in the content. |
© 2024 by the authors. Licensee MDPI, Basel, Switzerland. This article is an open access article distributed under the terms and conditions of the Creative Commons Attribution (CC BY) license (https://creativecommons.org/licenses/by/4.0/).
Share and Cite
Guo, Z.; Xu, Z.; Li, L.; Xu, K.-W. Species-Specific miRNAs Contribute to the Divergence between Deciduous and Evergreen Species in Ilex. Plants 2024, 13, 1429. https://doi.org/10.3390/plants13111429
Guo Z, Xu Z, Li L, Xu K-W. Species-Specific miRNAs Contribute to the Divergence between Deciduous and Evergreen Species in Ilex. Plants. 2024; 13(11):1429. https://doi.org/10.3390/plants13111429
Chicago/Turabian StyleGuo, Zhonglong, Zhenxiu Xu, Lei Li, and Ke-Wang Xu. 2024. "Species-Specific miRNAs Contribute to the Divergence between Deciduous and Evergreen Species in Ilex" Plants 13, no. 11: 1429. https://doi.org/10.3390/plants13111429
APA StyleGuo, Z., Xu, Z., Li, L., & Xu, K.-W. (2024). Species-Specific miRNAs Contribute to the Divergence between Deciduous and Evergreen Species in Ilex. Plants, 13(11), 1429. https://doi.org/10.3390/plants13111429

