Genome-Wide Identification of SPX Family Genes and Functional Characterization of PeSPX6 and PeSPX-MFS2 in Response to Low Phosphorus in Phyllostachys edulis
Abstract
1. Introduction
2. Result
2.1. Identification of SPX-Domain-Containing Proteins in P. edulis
2.2. Phylogenetic Analysis of the SPX-Domain-Containing Protein Genes in P. edulis and Other Species
2.3. Structure Analysis of the SPX-Domain-Containing Genes and Proteins in P. edulis
2.4. Expression Analysis of P. edulis SPX-Domain-Containing Protein Genes
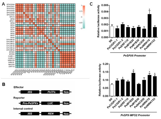
2.5. Validation of SPX Gene Network Regulation
3. Discussion
4. Materials and Methods
4.1. Identification and Classification of SPX Genes
4.2. Phylogenetic Analysis of SPX Proteins
4.3. Gene Structure and Chromosomal Location
4.4. Transcriptome Sequencing
4.5. Determination of Phosphorus Content
4.6. Real-Time RT-PCR Analysis
4.7. Luciferase Assays
Supplementary Materials
Author Contributions
Funding
Institutional Review Board Statement
Informed Consent Statement
Data Availability Statement
Conflicts of Interest
Abbreviations
| SPX: | SYG1: PHO81, and XPR1 |
| SPX-EXS: | SPX-ERD1/XPR1/SYG1 |
| SPX-MFS: | SPX-Major Facilitator Superfamily |
| SPX-RING: | SPX-Really Interesting New Gene |
| qRT-PCR: | quantitative real-time PCR |
| NJ: | Neighbor-joining |
| aa: | Amino acids; in length |
| MWs: | Molecular weights |
| Pi: | Isoelectric points |
References
- Song, X.; Zhou, G.; Jiang, H.; Yu, S.; Fu, J.; Li, W.; Wang, W.; Ma, Z.; Peng, C. Carbon sequestration by Chinese bamboo forests, and their ecological benefits: Assessment of potential, problems, and future challenges. Environ. Rev. 2011, 19, 418–428. [Google Scholar] [CrossRef]
- SFAPRC (State Forestry Administration, P.R. China). Statistics of Forest Resources in China (2009–2013); China Forestry Publishing House: Beijing, China, 2014. [Google Scholar]
- Peng, Z.H.; Zhang, C.; Zhang, Y.; Hu, T.; Mu, S.H.; Li, X.; Gao, J. Transcriptome sequencing and analysis of the fast growing shoots of moso bamboo (Phyllostachys edulis). PLoS ONE 2013, 8, e78944. [Google Scholar] [CrossRef]
- Tang, Y.L. Study on Phosphorus Utilization Mechanism of Phyllostachys Pubesculi in Response to Different Phosphorus Environments under Simulated Nitrogen Deposition; Zhejiang Agriculture and Forestry University: Hangzhou, China, 2020. [Google Scholar]
- Feder, D.; McGeary, R.P.; Mitić, N.; Lonhienne, T.; Furtado, A.; Schulz, B.L.; Henry, R.J.; Schmidt, S.; Guddat, L.W.; Schenk, G. Structural elements that modulate the substrate specificity of plant purple acid phosphatases: Avenues for improved phosphorus acquisition in crops. Plant Sci. 2020, 294, 110445. [Google Scholar] [CrossRef]
- Rubio, V. A conserved MYB transcription factor involved in phosphate starvation signaling both in vascular plants and in unicellular algae. Genes Dev. 2001, 15, 2122–2133. [Google Scholar] [CrossRef]
- Abel, S.; Ticconi, C.A.; Delatorre, C.A. Phosphate sensing in higher plants. Physiol. Plant. 2002, 115, 1–8. [Google Scholar] [CrossRef]
- Robinson, W.D.; Carson, I.; Ying, S.; Ellis, K.; Plaxton, W.C. Eliminating the purple acid phosphatase At PAP 26 in A. thaliana delays leaf senescence and impairs phosphorus remobilization. New Phytol. 2012, 196, 1024–1029. [Google Scholar] [CrossRef]
- Vance, C.P.; Uhde-Stone, C.; Allan, D.L. Phosphorus acquisition and use: Critical adaptations by plants for securing a nonrenewable resource. New Phytol. 2003, 157, 423–447. [Google Scholar] [CrossRef]
- Ham, B.K.; Chen, J.; Yan, Y.; Lucas, W.J. Insights into plant phosphate sensing and signaling. Curr. Opin. Biotechnol. 2018, 49, 1–9. [Google Scholar] [CrossRef]
- Chang, M.X.; Gu, M.; Xia, Y.W.; Dai, X.L.; Dai, C.R.; Zhang, J.; Wang, S.C.; Qu, H.Y.; Yamaji, N.; Feng, M.J.; et al. OsPHT1;3 Mediates Uptake, Translocation, and Remobilization of Phosphate under Extremely Low Phosphate Regimes. Plant Physiol. 2019, 179, 656–670. [Google Scholar] [CrossRef]
- Yang, J.; Zhao, X.; Chen, Y.; Li, G.; Li, X.; Xia, M.; Sun, Z.; Chen, Y.; Li, Y.; Yao, L.; et al. Identification, Structural, and Expression Analyses of SPX Genes in Giant Duckweed (Spirodela polyrhiza) Reveals Its Role in Response to Low Phosphorus and Nitrogen Stresses. Cells 2022, 11, 1167. [Google Scholar] [CrossRef]
- Chiou, T.J.; Lin, S.I. Signaling network in sensing phosphate availability in plants. Annu. Rev. Plant Biol. 2011, 62, 185–206. [Google Scholar] [CrossRef]
- Yang, J.; Wang, L.; Mao, C.; Lin, H. Characterization of the rice NLA family reveals a key role for OsNLA1 in phosphate homeostasis. Rice 2017, 10, 52. [Google Scholar] [CrossRef]
- Yue, W.H.; Ying, Y.H.; Wang, C.; Zhao, Y.; Dong, C.G.; Whelan, J.; Shou, H.X. OsNLA1, a RING-type ubiquitin ligase, maintains phosphate homeostasis in Oryza sativa via degradation of phosphate transporters. Plant J. 2017, 90, 1040–1051. [Google Scholar] [CrossRef]
- Liu, N.; Shang, W.Y.; Li, C.; Jia, L.H.; Wang, X.; Xing, G.Z.; Zheng, W.M. Evolution of the SPX gene family in plants and its role in the response mechanism to phosphorus stress. Open Biol. 2018, 8, 170231. [Google Scholar] [CrossRef]
- Duan, K.; Yi, K.K.; Dang, L.; Huang, H.J.; Wu, W.; Wu, P. Characterization of a sub-family of Arabidopsis genes with the SPX domain reveals their diverse functions in plant tolerance to phosphorus starvation. Plant J. 2008, 54, 965–975. [Google Scholar] [CrossRef]
- Xiao, J.B.; Xie, X.M.; Li, C.; Xing, G.Z.; Cheng, K.; Li, H.; Liu, N.; Tan, J.F.; Zheng, W.M. Identification of SPX family genes in the maize genome and their expression under different phosphate regimes. Plant Physiol. Biochem. 2021, 168, 211–220. [Google Scholar] [CrossRef]
- Secco, D.; Wang, C.; Arpat, B.A.; Wang, Z.Y.; Poirier, Y.; Tyerman, S.D.; Wu, P.; Shou, H.X.; Whelan, J. The emerging importance of the SPX domain-containing proteins in phosphate homeostasis. New Phytol. 2011, 193, 842–851. [Google Scholar] [CrossRef]
- Wild, R.; Gerasimaite, R.; Jung, J.Y.; Truffault, V.; Pavlovic, I.; Schmidt, A.; Saiardi, A.; Jessen, H.J.; Poirier, Y.; Hothorn, M.; et al. Control of eukaryotic phosphate homeostasis by inositol polyphosphate sensor domains. Science 2016, 352, 986–990. [Google Scholar] [CrossRef]
- Wang, C.; Ying, S.; Huang, H.; Li, K.; Wu, P.; Shou, H. Involvement of OsSPX1 in phosphate homeostasis in rice. Plant J. 2009, 57, 895–904. [Google Scholar] [CrossRef]
- Wang, Z.; Hu, H.; Huang, H.; Duan, K.; Wu, Z.; Wu, P. Regulation of OsSPX1 and OsSPX3 on expression of OsSPX domain genes and Pi-starvation signaling in rice. J. Integr. Plant Biol. 2009, 51, 663–674. [Google Scholar] [CrossRef]
- Hamburger, D.; Rezzonico, E.; MacDonald-Comber Petétot, J.; Somerville, C.; Poirier, Y. Identification and characterization of the Arabidopsis PHO1 gene involved in phosphate loading to the xylem. Plant Cell. 2002, 14, 889–902. [Google Scholar] [CrossRef]
- Stefanovic, A.; Ribot, C.; Rouached, H.; Wang, Y.; Chong, J.; Belbahri, L.; Delessert, S.; Poirier, Y. Members of the PHO1 gene family show limited functional redundancy in phosphate transfer to the shoot, and are regulated by phosphate deficiency via distinct pathways. Plant J. 2007, 50, 982–994. [Google Scholar] [CrossRef]
- Secco, D.; Baumann, A.; Poirier, Y. Characterization of the rice PHO1 gene family reveals a key role for OsPHO1;2 in phosphate homeostasis and the evolution of a distinct clade in dicotyledons. Plant Physiol. 2010, 152, 1693–1704. [Google Scholar] [CrossRef]
- Yao, Z.; Tian, J.; Liao, H. Comparative characterization of GmSPX members reveals that GmSPX3 is involved in phosphate homeostasis in soybean. Ann. Bot. 2014, 114, 477–488. [Google Scholar] [CrossRef]
- Du, H.; Yang, C.; Ding, G.; Shi, L.; Xu, F. Genome-Wide Identification and Characterization of SPX Domain-Containing Members and Their Responses to Phosphate Deficiency in Brassica napus. Front. Plant Sci. 2017, 8, 35. [Google Scholar] [CrossRef]
- Wege, S.; Khan, G.A.; Jung, J.Y.; Vogiatzaki, E.; Pradervand, S.; Aller, I.; Meyer, A.J.; Poirier, Y. The EXS Domain of PHO1 Participates in the Response of Shoots to Phosphate Deficiency via a Root-to-Shoot Signal. Plant Physiol. 2016, 170, 385–400. [Google Scholar] [CrossRef]
- Liu, J.; Yang, L.; Luan, M.; Wang, Y.; Zhang, C.; Zhang, B.; Shi, J.; Zhao, F.G.; Lan, W.; Luan, S. A vacuolar phosphate transporter essential for phosphate homeostasis in Arabidopsis. Proc. Natl. Acad. Sci. USA 2015, 112, E6571–E6578. [Google Scholar] [CrossRef]
- Lin, W.Y.; Huang, T.K.; Chiou, T.J. Nitrogen limitation adaptation, a target of microRNA827, mediates degradation of plasma membrane-localized phosphate transporters to maintain phosphate homeostasis in Arabidopsis. Plant Cell. 2013, 25, 4061–4074. [Google Scholar] [CrossRef]
- Lv, Q.; Zhong, Y.; Wang, Y.; Wang, Z.; Zhang, L.; Shi, J.; Wu, Z.; Liu, Y.; Mao, C.; Yi, K.; et al. SPX4 Negatively Regulates Phosphate Signaling and Homeostasis through Its Interaction with PHR2 in Rice. Plant Cell. 2014, 26, 1586–1597. [Google Scholar] [CrossRef]
- Kumar, A.; Sharma, M.; Gahlaut, V.; Nagaraju, M.; Chaudhary, S.; Kumar, A.; Tyagi, P.; Gajula, M.N.V.P.; Singh, K.P. Genome-wide identification, characterization, and expression profiling of SPX gene family in wheat. Int. J. Biol. Macromol. 2019, 140, 17–32. [Google Scholar] [CrossRef]
- Kc, S.; Liu, M.; Zhang, Q.; Fan, K.; Shi, Y.; Ruan, J. Metabolic Changes of Amino Acids and Flavonoids in Tea Plants in Response to Inorganic Phosphate Limitation. Int. J. Mol. Sci. 2018, 19, 3683. [Google Scholar] [CrossRef] [PubMed]
- Puga, M.I.; Mateos, I.; Charukesi, R.; Wang, Z.; Franco-Zorrilla, J.M.; de Lorenzo, L.; Irigoyen, M.L.; Masiero, S.; Bustos, R.; Rodríguez, J.; et al. SPX1 is a phosphate-dependent inhibitor of Phosphate Starvation Response 1 in Arabidopsis. Proc. Natl. Acad. Sci. USA 2014, 111, 14947–14952. [Google Scholar] [CrossRef] [PubMed]
- Wang, Z.; Ruan, W.; Shi, J.; Zhang, L.; Xiang, D.; Yang, C.; Li, C.; Wu, Z.; Liu, Y.; Yu, Y.; et al. Rice SPX1 and SPX2 inhibit phosphate starvation responses through interacting with PHR2 in a phosphate-dependent manner. Proc. Natl. Acad. Sci. USA 2014, 111, 14953–14958. [Google Scholar] [CrossRef] [PubMed]
- Zhong, Y.; Wang, Y.; Guo, J.; Zhu, X.; Shi, J.; He, Q.; Liu, Y.; Wu, Y.; Zhang, L.; Lv, Q.; et al. Rice SPX6 negatively regulates the phosphate starvation response through suppression of the transcription factor PHR2. New Phytol. 2018, 219, 135–148. [Google Scholar] [CrossRef]
- Shi, J.; Hu, H.; Zhang, K.; Zhang, W.; Yu, Y.; Wu, Z.; Wu, P. The paralogous SPX3 and SPX5 genes redundantly modulate Pi homeostasis in rice. J. Exp. Bot. 2014, 65, 859–870. [Google Scholar] [CrossRef]
- Osorio, M.B.; Ng, S.; Berkowitz, O.; De Clercq, I.; Mao, C.; Shou, H.; Whelan, J.; Jost, R. SPX4 Acts on PHR1-Dependent and -Independent Regulation of Shoot Phosphorus Status in Arabidopsis. Plant Physiol. 2019, 181, 332–352. [Google Scholar] [CrossRef]
- Zhao, H.; Gao, Z.; Wang, L.; Wang, J.; Wang, S.; Fei, B.; Chen, C.; Shi, C.; Liu, X.; Zhang, H.; et al. Chromosome-level reference genome and alternative splicing atlas of moso bamboo (Phyllostachys edulis). GigaScience 2018, 7, giy115. [Google Scholar] [CrossRef]
- Close, D.C.; Beadle, C.L. Total, and chemical fractions, of nitrogen and phosphorus in Eucalyptus seedling leaves: Effects of species, nursery fertiliser management and transplanting. Plant Soil 2004, 259, 85–95. [Google Scholar] [CrossRef]
- Schmittgen, T.D.; Livak, K.J. Schmittgen TD, Livak KJAnalyzing real-time PCR data by the comparative C(T) method. Nat. Protocols 2008, 3, 1101–1108. [Google Scholar] [CrossRef]
- Lou, H.Q.; Yang, Y.; Zheng, S.; Ma, Z.M.; Chen, W.J.; Yu, C.L.; Song, L.L.; Wu, J.S. Identification of key genes contributing to amino acid biosynthesis in Torreya grandis using transcriptome and metabolome analysis. Food Chem. 2022, 379, 132078. [Google Scholar] [CrossRef]






| Gene ID | Gene Name | Location | ORF (aa) | CDS (bp) | MW (KDa) | Pi | Strand |
|---|---|---|---|---|---|---|---|
| PH02Gene06029 | SPX1 | chr21:3680047-3682784 | 315 | 948 | 35.4 | 5.44 | - |
| PH02Gene33177 | SPX2 | chr15:98773223-98776656 | 316 | 951 | 35.76 | 5.62 | + |
| PH02Gene04435 | SPX3 | chr15:32188589-32189520 | 252 | 759 | 28.59 | 5.61 | - |
| PH02Gene50182 | SPX4 | chr21:57199806-57200798 | 254 | 765 | 28.87 | 5.67 | - |
| PH02Gene21885 | SPX5 | chr4:8401540-8402568 | 257 | 774 | 29.53 | 5.25 | + |
| PH02Gene10585 | SPX6 | chr10:6035976-6037101 | 245 | 738 | 27.97 | 5.13 | + |
| PH02Gene17759 | SPX7 | chr5:30261388-30263702 | 260 | 783 | 29.04 | 9.3 | - |
| PH02Gene49111 | SPX8 | chr20:37686660-37690217 | 283 | 852 | 31.58 | 5.37 | - |
| PH02Gene12037 | SPX9 | chr17:86005776-86009978 | 277 | 834 | 31.45 | 5.04 | - |
| PH02Gene39430 | SPX10 | chr6:41492472-41497330 | 295 | 888 | 33.06 | 5.14 | + |
| PH02Gene13927 | SPX11 | chr8:59290518-59295287 | 293 | 882 | 32.67 | 5.26 | - |
| PH02Gene14463 | SPX-MFS1 | chr8:3039865-3044869 | 701 | 2106 | 77.83 | 7.5 | + |
| PH02Gene13036 | SPX-MFS2 | chr6:7519110-7524176 | 699 | 2100 | 77.49 | 8.43 | + |
| PH02Gene00584 | SPX-MFS3 | chr24:57835339-57863679 | 692 | 2079 | 77.42 | 5.86 | + |
| PH02Gene01924 | SPX-MFS4 | chr23:16516769-16531212 | 695 | 2088 | 77.67 | 6.14 | - |
| PH02Gene01487 | SPX-MFS5 | chr3:82291560-82301443 | 686 | 2061 | 76.68 | 8.43 | + |
| PH02Gene03341 | SPX-MFS6 | chr17:22492959-22496359 | 696 | 2091 | 77.88 | 6.65 | - |
| PH02Gene41866 | SPX-EXS1 | chr6:67258648-67262438 | 741 | 2226 | 84.07 | 8.89 | + |
| PH02Gene41868 | SPX-EXS2 | chr6:67340589-67344713 | 757 | 2274 | 86.42 | 8.98 | + |
| PH02Gene10542 | SPX-EXS3 | chr8:35123167-35127993 | 856 | 2571 | 97.55 | 8.74 | - |
| PH02Gene19658 | SPX-EXS4 | chr14:106783817-106788584 | 804 | 2415 | 92.16 | 9.25 | - |
| PH02Gene33784 | SPX-EXS5 | chr3:100920611-100925663 | 824 | 2475 | 93.53 | 9.28 | - |
| PH02Gene05859 | SPX-EXS6 | chr17:2650733-2655194 | 789 | 2370 | 89.51 | 9.4 | + |
Disclaimer/Publisher’s Note: The statements, opinions and data contained in all publications are solely those of the individual author(s) and contributor(s) and not of MDPI and/or the editor(s). MDPI and/or the editor(s) disclaim responsibility for any injury to people or property resulting from any ideas, methods, instructions or products referred to in the content. |
© 2023 by the authors. Licensee MDPI, Basel, Switzerland. This article is an open access article distributed under the terms and conditions of the Creative Commons Attribution (CC BY) license (https://creativecommons.org/licenses/by/4.0/).
Share and Cite
Luo, J.; Liu, Z.; Yan, J.; Shi, W.; Ying, Y. Genome-Wide Identification of SPX Family Genes and Functional Characterization of PeSPX6 and PeSPX-MFS2 in Response to Low Phosphorus in Phyllostachys edulis. Plants 2023, 12, 1496. https://doi.org/10.3390/plants12071496
Luo J, Liu Z, Yan J, Shi W, Ying Y. Genome-Wide Identification of SPX Family Genes and Functional Characterization of PeSPX6 and PeSPX-MFS2 in Response to Low Phosphorus in Phyllostachys edulis. Plants. 2023; 12(7):1496. https://doi.org/10.3390/plants12071496
Chicago/Turabian StyleLuo, Jiali, Zhihui Liu, Jiawen Yan, Wenhui Shi, and Yeqing Ying. 2023. "Genome-Wide Identification of SPX Family Genes and Functional Characterization of PeSPX6 and PeSPX-MFS2 in Response to Low Phosphorus in Phyllostachys edulis" Plants 12, no. 7: 1496. https://doi.org/10.3390/plants12071496
APA StyleLuo, J., Liu, Z., Yan, J., Shi, W., & Ying, Y. (2023). Genome-Wide Identification of SPX Family Genes and Functional Characterization of PeSPX6 and PeSPX-MFS2 in Response to Low Phosphorus in Phyllostachys edulis. Plants, 12(7), 1496. https://doi.org/10.3390/plants12071496

