Genome-Wide Identification of the Rose SWEET Gene Family and Their Different Expression Profiles in Cold Response between Two Rose Species
Abstract
1. Introduction
2. Results
2.1. Genome-Wide Identification of the SWEET Family Genes in R. chinensis
2.2. Gene Structure, Motif, and Phylogenetic Analysis of the RcSWEET Genes
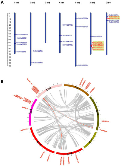
2.3. Chromosomal Location and Gene Duplication Analysis of the RcSWEET Genes
2.4. Cis-Elements Analysis in the Promoters of the RcSWEET Genes
2.5. Expression Patterns of RcSWEET Genes in Different Tissues
2.6. Expression Patterns of Cold-Response SWEET Genes in Two Rosa Species
2.7. Subcellular Localization of Three RbSWEET Genes
3. Discussion
4. Materials and Methods
4.1. Identification of the SWEET Family Genes in R. chinensis
4.2. Gene Structure, Motif, and Phylogenetic Analysis
4.3. Chromosomal Location and Tandem Duplication Analysis
4.4. Cis-Acting Element Analysis
4.5. RNA-Seq Data Analysis
4.6. Quantitative Real-Time PCR (qRT-PCR)
4.7. Subcellular Localization in Tobacco
5. Conclusions
Supplementary Materials
Author Contributions
Funding
Data Availability Statement
Conflicts of Interest
References
- Chen, L.-Q.; Hou, B.-H.; Lalonde, S.; Takanaga, H.; Hartung, M.L.; Qu, X.-Q.; Guo, W.-J.; Kim, J.-G.; Underwood, W.; Chaudhuri, B.; et al. Sugar transporters for intercellular exchange and nutrition of pathogens. Nature 2010, 468, 527–532. [Google Scholar] [CrossRef] [PubMed]
- Chen, L.Q.; Cheung, L.S.; Feng, L.; Tanner, W.; Frommer, W.B. Transport of sugars. Annu. Rev. Biochem. 2015, 84, 865–894. [Google Scholar] [CrossRef] [PubMed]
- Xuan, Y.H.; Hu, Y.B.; Chen, L.Q.; Sosso, D.; Ducat, D.C.; Hou, B.H.; Frommer, W.B. Functional role of oligomerization for bacterial and plant SWEET sugar transporter family. Proc. Natl. Acad. Sci. USA 2013, 110, E3685–E3694. [Google Scholar] [CrossRef] [PubMed]
- Zhou, Y.; Liu, L.; Huang, W.; Yuan, M.; Zhou, F.; Li, X.; Lin, Y. Overexpression of OsSWEET5 in rice causes growth retardation and precocious senescence. PLoS ONE 2014, 9, e94210. [Google Scholar] [CrossRef] [PubMed]
- Chardon, F.; Bedu, M.; Calenge, F.; Klemens, P.A.W.; Spinner, L.; Clement, G.; Chietera, G.; Léran, S.; Ferrand, M.; Lacombe, B.; et al. Leaf fructose content is controlled by the vacuolar transporter SWEET17 in Arabidopsis. Curr. Biol. 2013, 23, 697–702. [Google Scholar] [CrossRef]
- Guo, W.J.; Nagy, R.; Chen, H.Y.; Pfrunder, S.; Yu, Y.C.; Santelia, D.; Frommer, W.B.; Martinoia, E. SWEET17, a facilitative transporter, mediates fructose transport across the tonoplast of Arabidopsis roots and leaves. Plant Physiol. 2014, 164, 777–789. [Google Scholar] [CrossRef]
- Chen, L.Q.; Qu, X.Q.; Hou, B.H.; Sosso, D.; Osorio, S.; Fernie, A.R.; Frommer, W.B. Sucrose efflux mediated by SWEET Proteins as a key step for phloem transport. Science 2012, 335, 207–211. [Google Scholar] [CrossRef]
- Yuan, M.; Wang, S. Rice MtN3/saliva/SWEET family genes and their homologs in cellular organisms. Mol. Plant 2013, 6, 665–674. [Google Scholar] [CrossRef]
- Patil, G.; Valliyodan, B.; Deshmukh, R.; Prince, S.; Nicander, B.; Zhao, M.; Sonah, H.; Song, L.; Lin, L.; Chaudhary, J.; et al. Soybean (Glycine max) SWEET gene family: Insights through comparative genomics, transcriptome profiling and whole genome re-sequence analysis. BMC Genom. 2015, 16, 520. [Google Scholar] [CrossRef]
- Mizuno, H.; Kasuga, S.; Kawahigashi, H. The sorghum SWEET gene family: Stem sucrose accumulation as revealed through transcriptome profiling. Biotechnol. Biofuels 2016, 9, 127. [Google Scholar] [CrossRef]
- Feng, C.Y.; Han, J.X.; Han, X.X.; Jiang, J. Genome-wide identification, phylogeny, and expression analysis of the SWEET gene family in tomato. Gene 2015, 573, 261–272. [Google Scholar] [CrossRef]
- Manck-Gotzenberger, J.; Requena, N. Arbuscular mycorrhiza symbiosis induces a major transcriptional reprogramming of the potato SWEET sugar transporter family. Front Plant Sci. 2016, 7, 487. [Google Scholar] [CrossRef]
- Zhang, W.; Wang, S.; Yu, F.; Tang, J.; Shan, X.; Bao, K.; Yu, L.; Wang, H.; Fei, Z.; Li, J. Genome-wide characterization and expression profiling of SWEET genes in cabbage (Brassica oleracea var. capitata L.) reveal their roles in chilling and clubroot disease responses. BMC Genom. 2019, 20, 93. [Google Scholar] [CrossRef]
- Wang, L.; Yao, L.; Hao, X.; Li, N.; Qian, W.; Yue, C.; Ding, C.; Zeng, J.; Yang, Y.; Wang, X. Tea plant SWEET transporters: Expression profiling, sugar transport, and the involvement of CsSWEET16 in modifying cold tolerance in Arabidopsis. Plant Mol. Biol. 2018, 96, 577–592. [Google Scholar] [CrossRef]
- Wei, X.; Liu, F.; Chen, C.; Ma, F.; Li, M. The Malus domestica sugar transporter gene family: Identifications based on genome and expression profiling related to the accumulation of fruit sugars. Front Plant Sci. 2014, 5, 569. [Google Scholar] [CrossRef] [PubMed]
- Chong, J.; Piron, M.C.; Meyer, S.; Merdinoglu, D.; Bertsch, C.; Mestre, P. The SWEET family of sugar transporters in grapevine: VvSWEET4 is involved in the interaction with Botrytis cinerea. J. Exp. Bot. 2014, 65, 6589–6601. [Google Scholar] [CrossRef] [PubMed]
- Miao, H.; Sun, P.; Liu, Q.; Miao, Y.; Liu, J.; Zhang, K.; Hu, W.; Zhang, J.; Wang, J.; Wang, Z.; et al. Genome-wide analyses of SWEET family proteins reveal involvement in fruit development and abiotic/biotic stress responses in banana. Sci. Rep. 2017, 7, 3536. [Google Scholar] [CrossRef] [PubMed]
- Guan, Y.-F.; Huang, X.-Y.; Zhu, J.; Gao, J.-F.; Zhang, H.-X.; Yang, Z.-N. RUPTURED POLLEN GRAIN1, a member of the MtN3/saliva gene family, is crucial for exine pattern formation and cell integrity of microspores in Arabidopsis. Plant Physiol. 2008, 147, 852–863. [Google Scholar] [CrossRef]
- Han, L.; Zhu, Y.P.; Liu, M.; Zhou, Y.; Lu, G.Y.; Lan, L.; Wang, X.P.; Zhao, Y.F.; Zhang, X.J.C. Molecular mechanism of substrate recognition and transport by the AtSWEET13 sugar transporter. Proc. Natl. Acad. Sci. USA 2017, 114, 10089–10094. [Google Scholar] [CrossRef]
- Lin, I.W.; Sosso, D.; Chen, L.Q.; Gase, K.; Kim, S.G.; Kessler, D.; Klinkenberg, P.M.; Gorder, M.K.; Hou, B.H.; Qu, X.Q.; et al. Nectar secretion requires sucrose phosphate synthases and the sugar transporter SWEET9. Nature 2014, 508, 546–549. [Google Scholar] [CrossRef] [PubMed]
- Andres, F.; Kinoshita, A.; Kalluri, N.; Fernandez, V.; Falavigna, V.S.; Cruz, T.M.D.; Jang, S.; Chiba, Y.; Seo, M.; Mettler-Altmann, T.; et al. The sugar transporter SWEET10 acts downstream of FLOWERING LOCUS T during floral transition of Arabidopsis thaliana. BMC Plant Biol. 2020, 20, 53. [Google Scholar] [CrossRef]
- Chen, L.Q.; Lin, I.W.N.; Qu, X.Q.; Sosso, D.; McFarlane, H.E.; Londono, A.; Samuels, A.L.; Frommer, W.B. A cascade of sequentially expressed sucrose transporters in the seed coat and endosperm provides nutrition for the Arabidopsis embryo. Plant Cell 2015, 27, 607–619. [Google Scholar] [CrossRef]
- Dinant, S.; Wolff, N.; De Marco, F.; Vilaine, F.; Gissot, L.; Aubry, E.; Sandt, C.; Bellini, C.; Le Hir, R. Synchrotron FTIR and Raman spectroscopy provide unique spectral fingerprints for Arabidopsis floral stem vascular tissues. J. Exp. Bot. 2019, 70, 871–883. [Google Scholar] [CrossRef] [PubMed]
- Yang, J.L.; Luo, D.P.; Yang, B.; Frommer, W.B.; Eom, J.S. SWEET11 and 15 as key players in seed filling in rice. New Phytol. 2018, 218, 604–615. [Google Scholar] [CrossRef]
- Sosso, D.; Luo, D.; Li, Q.B.; Sasse, J.; Yang, J.; Gendrot, G.; Suzuki, M.; Koch, K.E.; McCarty, D.R.; Chourey, P.S.; et al. Seed filling in domesticated maize and rice depends on SWEET-mediated hexose transport. Nat. Genet. 2015, 47, 1489–1493. [Google Scholar] [CrossRef] [PubMed]
- Kanno, Y.; Oikawa, T.; Chiba, Y.; Ishimaru, Y.; Shimizu, T.; Sano, N.; Koshiba, T.; Kamiya, Y.; Ueda, M.; Seo, M. AtSWEET13 and AtSWEET14 regulate gibberellin-mediated physiological processes. Nat. Commun. 2016, 7, 13245. [Google Scholar] [CrossRef] [PubMed]
- Matallana-Ramirez, L.P.; Rauf, M.; Farage-Barhom, S.; Dortay, H.; Xue, G.P.; Droge-Laser, W.; Lers, A.; Balazadeh, S.; Mueller-Roeber, B. NAC transcription factor ORE1 and senescence-induced BIFUNCTIONAL NUCLEASE1 (BFN1) constitute a regulatory cascade in Arabidopsis. Mol. Plant 2013, 6, 1438–1452. [Google Scholar] [CrossRef] [PubMed]
- Liu, W.X.; Peng, B.; Song, A.P.; Jiang, J.F.; Chen, F.D. Sugar transporter, CmSWEET17, promotes bud outgrowth in Chrysanthemum morifolium. Genes 2020, 11, 26. [Google Scholar] [CrossRef]
- Klemens, P.A.W.; Patzke, K.; Deitmer, J.; Spinner, L.; Le Hir, R.; Bellini, C.; Bedu, M.; Chardon, F.; Krapp, A.; Neuhaus, H.E. Overexpression of the vacuolar sugar carrier AtSWEET16 modifies germination, growth, and stress tolerance in Arabidopsis. Plant Physiol. 2013, 163, 1338–1352. [Google Scholar] [CrossRef]
- Yang, G.X.; Xu, H.F.; Zou, Q.; Zhang, J.; Jiang, S.H.; Fang, H.C.; Wang, Y.C.; Su, M.Y.; Wang, N.; Chen, X.S. The vacuolar membrane sucrose transporter MdSWEET16 plays essential roles in the cold tolerance of apple. Plant Cell Tiss. Org. 2020, 140, 129–142. [Google Scholar] [CrossRef]
- Yao, L.N.; Ding, C.Q.; Hao, X.Y.; Zeng, J.M.; Yang, Y.J.; Wang, X.C.; Wang, L. CsSWEET1a and CsSWEET17 mediate growth and freezing tolerance by promoting sugar transport across the plasma membrane. Plant Cell Physiol. 2020, 61, 1669–1682. [Google Scholar] [CrossRef] [PubMed]
- Valifard, M.; Le Hir, R.; Muller, J.; Scheuring, D.; Neuhaus, H.E.; Pommerrenig, B. Vacuolar fructose transporter SWEET17 is critical for root development and drought tolerance. Plant Physiol. 2021, 187, 2716–2730. [Google Scholar] [CrossRef] [PubMed]
- Chen, H.Y.; Huh, J.H.; Yu, Y.C.; Ho, L.H.; Chen, L.Q.; Tholl, D.; Frommer, W.B.; Guo, W.J. The Arabidopsis vacuolar sugar transporter SWEET2 limits carbon sequestration from roots and restricts Pythium infection. Plant J. 2015, 83, 1046–1058. [Google Scholar] [CrossRef]
- Rouina, H.; Tseng, Y.H.; Nataraja, K.N.; Shaanker, R.U.; Oelmueller, R. Arabidopsis restricts sugar loss to a colonizing trichoderma harzianum strain by downregulating SWEET11 and -12 and upregulation of SUC1 and SWEET2 in the roots. Microorganisms. 2021, 9, 1246. [Google Scholar] [CrossRef] [PubMed]
- Meteier, E.; La Camera, S.; Goddard, M.L.; Laloue, H.; Mestre, P.; Chong, J. Overexpression of the VvSWEET4 transporter in grapevine hairy roots increases sugar transport and contents and enhances resistance to Pythium irregulare, a soilborne pathogen. Front. Plant Sci. 2019, 10, 884. [Google Scholar] [CrossRef] [PubMed]
- Wang, X.; Zhang, L.Y.; Ji, H.T.; Mo, X.Y.; Li, P.; Wang, J.Z.; Dong, H.S. Hpa1 is a type III translocator in Xanthomonas oryzae pv. oryzae. BMC Microbiol. 2018, 18, 105. [Google Scholar] [CrossRef]
- Wu, Y.F.; Lee, S.K.; Yoo, Y.; Wei, J.; Kwon, S.Y.; Lee, S.W.; Jeon, J.S.; An, G. Rice transcription factor OsDOF11 modulates sugar transport by promoting expression of sucrose transporter and SWEET genes. Mol. Plant 2018, 11, 833–845. [Google Scholar] [CrossRef]
- Cheng, Q.; Mao, W.H.; Xie, W.Y.; Liu, Q.S.; Cao, J.B.; Yuan, M.; Zhang, Q.L.; Li, X.H.; Wang, S.P. Characterization of a disease susceptibility locus for exploring an efficient way to improve rice resistance against bacterial blight. Sci. China Life Sci. 2017, 60, 298–306. [Google Scholar] [CrossRef]
- Saint-Oyant, L.H.; Ruttink, T.; Hamama, L.; Kirov, I.; Lakhwani, D.; Zhou, N.N.; Bourke, P.M.; Daccord, N.; Leus, L.; Schulz, D.; et al. A high-quality genome sequence of Rosa chinensis to elucidate ornamental traits. Nat. Plants 2018, 4, 473–484. [Google Scholar] [CrossRef]
- Thomashow, M.F. Plant cold acclimation: Freezing tolerance genes and regulatory mechanisms. Annu. Rev. Plant Phys. 1999, 50, 571–599. [Google Scholar] [CrossRef]
- Fürtauer, L.; Weiszmann, J.; Weckwerth, W.; Nägele, T. Dynamics of plant metabolism during cold acclimation. Int. J. Mol. Sci. 2019, 20, 5411. [Google Scholar] [CrossRef] [PubMed]
- Zhang, X.; Zhang, J.; Zhang, W.; Yang, T.; Xiong, Y.; Che, D. Transcriptome sequencing and de novo analysis of Rosa multiflora under cold stress. Acta Physiol. Plant. 2016, 38, 164. [Google Scholar] [CrossRef]
- Huang, S.W.; Hong, G. Study on the use of Rosa beggeriana Schrenk as a source of cold resistance in rose breeding. Acta Hortic. Sinica. 1989, 16, 237–240. [Google Scholar]
- Liu, Q.; Yang, S.H.; Jia, R.D.; Zhao, X.; Hong, G. Analysis of freezing tolerances and its physiological differences of two Rosa species during the overwintering. Acta Hortic. Sinica. 2017, 44, 1344–1354. [Google Scholar] [CrossRef]
- Zhuang, D.; Ma, C.; Xue, L.; Li, Z.; Wang, C.; Lei, J.; Yuan, X. Transcriptome and de novo analysis of Rosa xanthina f. spontanea in response to cold stress. BMC Plant Biol. 2021, 21, 472. [Google Scholar] [CrossRef] [PubMed]
- Sharma, H.; Sharma, A.; Rajput, R.; Sidhu, S.; Dhillon, H.; Verma, P.C.; Pandey, A.; Upadhyay, S.K. Molecular characterization, evolutionary analysis, and expression profiling of BOR genes in important cereals. Plants 2022, 11, 911. [Google Scholar] [CrossRef]
- Han, Y.; Yu, J.; Zhao, T.; Cheng, T.; Wang, J.; Yang, W.; Pan, H.; Zhang, Q. Dissecting the genome-wide evolution and function of R2R3-MYB transcription factor family in Rosa chinensis. Genes 2019, 10, 823. [Google Scholar] [CrossRef]
- Raymond, O.; Gouzy, J.; Just, J.; Badouin, H.; Verdenaud, M.; Lemainque, A.; Vergne, P.; Moja, S.; Choisne, N.; Pont, C.; et al. The Rosa genome provides new insights into the domestication of modern roses. Nat. Genet. 2018, 50, 772–777. [Google Scholar] [CrossRef]
- de Bruijn, F.J.; Felix, G.; Grunenberg, B.; Hoffmann, H.J.; Metz, B.; Ratet, P.; Simons-Schreier, A.; Szabados, L.; Welters, P.; Schell, J. Regulation of plant genes specifically induced in nitrogen-fixing nodules: Role of cis-acting elements and trans-acting factors in leghemoglobin gene expression. Plant Mol. Biol. 1989, 13, 319–325. [Google Scholar] [CrossRef]
- Gao, S.; Gao, J.; Zhu, X.; Song, Y.; Li, Z.; Ren, G.; Zhou, X.; Kuai, B. ABF2, ABF3, and ABF4 promote ABA-mediated chlorophyll degradation and leaf senescence by transcriptional activation of chlorophyll catabolic genes and senescence-associated genes in Arabidopsis. Mol. Plant 2016, 9, 1272–1285. [Google Scholar] [CrossRef]
- Phukan, U.J.; Jeena, G.S.; Tripathi, V.; Shukla, R.K. MaRAP2-4, a waterlogging-responsive ERF from Mentha, regulates bidirectional sugar transporter AtSWEET10 to modulate stress response in Arabidopsis. Plant Biotechnol. J. 2018, 16, 221–233. [Google Scholar] [CrossRef] [PubMed]
- Sazegari, S.; Niazi, A.; Ahmadi, F.S. A study on the regulatory network with promoter analysis for Arabidopsis DREB-genes. Bioinformation 2015, 11, 101–106. [Google Scholar] [CrossRef] [PubMed]
- Nishida, I.; Murata, N. Chilling sensitivity in plants and cyanobacteria: The crucial contribution of membrane lipids. Annu. Rev. Plant Physiol. 1996, 47, 541–568. [Google Scholar] [CrossRef]
- Kaplan, F.; Kopka, J.; Haskell, D.W.; Zhao, W.; Schiller, K.C.; Gatzke, N.; Sung, D.Y.; Guy, C.L. Exploring the temperature-stress metabolome of Arabidopsis. Plant Physiol. 2004, 136, 4159–4168. [Google Scholar] [CrossRef] [PubMed]
- Chinnusamy, V.; Zhu, J.; Zhu, J.K. Cold stress regulation of gene expression in plants. Trends Plant Sci. 2007, 12, 444–451. [Google Scholar] [CrossRef]
- Chang, C.Y.; Brautigam, K.; Huner, N.P.A.; Ensminger, I. Champions of winter survival: Cold acclimation and molecular regulation of cold hardiness in evergreen conifers. New Phytol. 2021, 229, 675–691. [Google Scholar] [CrossRef]
- Yamada, K.; Osakabe, Y.; Mizoi, J.; Nakashima, K.; Fujita, Y.; Shinozaki, K.; Yamaguchi-Shinozaki, K. Functional analysis of an Arabidopsis thaliana abiotic stress-inducible facilitated diffusion transporter for monosaccharides. J. Biol. Chem. 2010, 285, 1138–1146. [Google Scholar] [CrossRef]
- Fang, T.; Rao, Y.; Wang, M.; Li, Y.; Liu, Y.; Xiong, P.; Zeng, L. Characterization of the SWEET gene family in longan (Dimocarpus longan) and the role of DlSWEET1 in cold tolerance. Int. J. Mol. Sci. 2022, 23, 8914. [Google Scholar] [CrossRef]
- Hu, L.; Zhang, F.; Song, S.; Yu, X.; Ren, Y.; Zhao, X.; Liu, H.; Liu, G.; Wang, Y.; He, H. CsSWEET2, a hexose transporter from cucumber (Cucumis sativus L.), affects sugar metabolism and improves cold tolerance in Arabidopsis. Int. J. Mol. Sci. 2022, 23, 3886. [Google Scholar] [CrossRef]
- Le Hir, R.; Spinner, L.; Klemens, P.A.; Chakraborti, D.; de Marco, F.; Vilaine, F.; Wolff, N.; Lemoine, R.; Porcheron, B.; Gery, C.; et al. Disruption of the sugar transporters AtSWEET11 and AtSWEET12 affects vascular development and freezing tolerance in Arabidopsis. Mol. Plant 2015, 8, 1687–1690. [Google Scholar] [CrossRef]
- Li, J.; Qin, M.; Qiao, X.; Cheng, Y.; Li, X.; Zhang, H.; Wu, J. A new insight into the evolution and functional divergence of SWEET transporters in Chinese white pear (Pyrus bretschneideri). Plant Cell Physiol. 2017, 58, 839–850. [Google Scholar] [CrossRef] [PubMed]
- Aliche, E.B.; Theeuwen, T.; Oortwijn, M.; Visser, R.G.F.; van der Linden, C.G. Carbon partitioning mechanisms in potato under drought stress. Plant Physiol. Biochem. 2020, 146, 211–219. [Google Scholar] [CrossRef]
- Wang, S.D.; Liu, S.L.; Wang, J.; Yokosho, K.; Zhou, B.; Yu, Y.C.; Liu, Z.; Frommer, W.B.; Ma, J.F.; Chen, L.Q.; et al. Simultaneous changes in seed size, oil content and protein content driven by selection of SWEET homologues during soybean domestication. Natl. Sci. Rev. 2020, 7, 1776–1786. [Google Scholar] [CrossRef] [PubMed]
- Finn, R.D.; Clements, J.; Eddy, S.R. HMMER web server: Interactive sequence similarity searching. Nucleic Acids Res. 2011, 39, W29–W37. [Google Scholar] [CrossRef] [PubMed]
- Chen, Y.J.; Yu, P.; Luo, J.C.; Jiang, Y. Secreted protein prediction system combining CJ-SPHMM, TMHMM, and PSORT. Mamm. Genome. 2003, 14, 859–865. [Google Scholar] [CrossRef]
- Hu, B.; Jin, J.; Guo, A.Y.; Zhang, H.; Luo, J.; Gao, G. GSDS 2.0: An upgraded gene feature visualization server. Bioinformatics 2015, 31, 1296–1297. [Google Scholar] [CrossRef]
- Bailey, T.L.; Boden, M.; Buske, F.A.; Frith, M.; Grant, C.E.; Clementi, L.; Ren, J.Y.; Li, W.W.; Noble, W.S. MEME SUITE: Tools for motif discovery and searching. Nucleic Acids Res. 2009, 37, W202–W208. [Google Scholar] [CrossRef] [PubMed]
- Kaur, A.; Sharma, A.; Madhu; Dixit, S.; Singh, K.; Upadhyay, S.K. OSCA Genes in Bread Wheat: Molecular characterization, expression profiling, and interaction analyses indicated their diverse roles during development and stress response. Int. J. Mol. Sci. 2022, 23, 14867. [Google Scholar] [CrossRef]
- Voorrips, R.E. MapChart: Software for the graphical presentation of linkage maps and QTLs. J. Hered. 2002, 93, 77–78. [Google Scholar] [CrossRef]
- Huanxin, Z.; Ning, C.; Chunjuan, D.; Qingmao, S. Genome-wide identification and expression of ARF gene family during adventitious root development in hot pepper (Capsicum annuum). Hortic. Plant J. 2017, 3, 151–164. [Google Scholar] [CrossRef]








| Gene Name | Accession No. | Clade | Chr. No. | Location | gDNA (bp) | CDS (bp) | Protein (aa) | MW (Da) | PI |
|---|---|---|---|---|---|---|---|---|---|
| RcSWEET1 | LOC112172425 | I | 6 | NC_037093.1 (39918414…39920220) | 1807 | 744 | 247 | 27,128.17 | 9.58 |
| RcSWEET2a | LOC112201532 | I | 5 | NC_037092.1 (8689160...8691537) | 2378 | 708 | 235 | 26,347.62 | 9.57 |
| RcSWEET2b | LOC112166177 | I | 5 | NC_037092.1 (22992540…22995828) | 3289 | 708 | 235 | 26,284.25 | 8.95 |
| RcSWEET3 | LOC112181844 | I | 1 | NC_037088.1 (65904502…65906291) | 1790 | 756 | 251 | 28,320.45 | 8.90 |
| RcSWEET4a | LOC112185269 | II | 2 | NC_037089.1 (84804695…84806493) | 1799 | 732 | 243 | 26,958.32 | 9.71 |
| RcSWEET4b | LOC112175327 | II | 7 | NC_037094.1 (6173469…6176058) | 2590 | 762 | 253 | 28,128.47 | 9.58 |
| RcSWEET5a | LOC112177410 | II | 7 | NC_037094.1 (12047796…12049179) | 1384 | 750 | 249 | 28,162.82 | 8.92 |
| RcSWEET5b | LOC112164442 | II | 5 | NC_037092.1 (89007600…89008331) | 732 | 732 | 243 | 27,298.40 | 9.12 |
| RcSWEET5c | LOC112184760 | II | 2 | NC_037089.1 (64595639…64598570) | 2932 | 708 | 235 | 26,374.52 | 9.41 |
| RcSWEET5d | LOC112177411 | II | 7 | NC_037094.1 (12068260…12070141) | 1882 | 714 | 237 | 26,541.70 | 9.62 |
| RcSWEET5e | LOC112196855 | II | 4 | NC_037091.1 (37884667…37885398) | 732 | 732 | 243 | 27,172.30 | 8.91 |
| RcSWEET5f | LOC112167162 | II | 1 | NC_037088.1 (42566318…42567034) | 717 | 717 | 238 | 26,881.01 | 8.96 |
| RcSWEET5g | LOC112186521 | II | 1 | NC_037088.1 (51365641…51366372) | 732 | 732 | 243 | 27,261.37 | 8.96 |
| RcSWEET5h | LOC112190416 | I | 1 | NC_037088.1 (51946076…51946820) | 745 | 732 | 243 | 27,273.32 | 8.96 |
| RcSWEET9 | LOC112171608 | III | 6 | NC_037093.1 (55529800…55531112) | 1313 | 801 | 266 | 29,697.38 | 9.30 |
| RcSWEET10a | LOC112176691 | III | 7 | NC_037094.1 (8669485…8671441) | 1957 | 867 | 288 | 32,706.42 | 8.18 |
| RcSWEET10b | LOC112174578 | III | 6 | NC_037093.1 (55634260…55636316) | 2057 | 882 | 293 | 32,633.41 | 6.51 |
| RcSWEET10c | LOC112173222 | III | 6 | NC_037093.1 (55593310…55595334) | 2025 | 915 | 304 | 33,868.54 | 10.11 |
| RcSWEET11a | LOC112173492 | III | 6 | NC_037093.1 (55588084…55590577) | 2494 | 882 | 293 | 32,435.99 | 9.67 |
| RcSWEET11b | LOC112173793 | III | 6 | NC_037093.1 (55578837…55580213) | 1377 | 861 | 181 | 31,799.93 | 9.23 |
| RcSWEET12 | LOC112180477 | III | 7 | NC_037094.1 (8655605…8657888) | 2284 | 933 | 310 | 34,702.73 | 7.50 |
| RcSWEET15a | LOC112196569 | III | 4 | NC_037091.1 (54285212…54287511) | 2300 | 918 | 305 | 34,033.00 | 6.51 |
| RcSWEET15b | LOC112198953 | III | 4 | NC_037091.1 (20120784…20122566) | 1783 | 909 | 302 | 33,623.13 | 5.93 |
| RcSWEET17a | LOC112176490 | IV | 1 | NC_037088.1 (36716888…36718685) | 1798 | 732 | 243 | 26,871.80 | 9.19 |
| RcSWEET17b | LOC112200151 | IV | 4 | NC_037091.1 (48596784…48598877) | 2094 | 726 | 241 | 27,071.79 | 7.24 |
Disclaimer/Publisher’s Note: The statements, opinions and data contained in all publications are solely those of the individual author(s) and contributor(s) and not of MDPI and/or the editor(s). MDPI and/or the editor(s) disclaim responsibility for any injury to people or property resulting from any ideas, methods, instructions or products referred to in the content. |
© 2023 by the authors. Licensee MDPI, Basel, Switzerland. This article is an open access article distributed under the terms and conditions of the Creative Commons Attribution (CC BY) license (https://creativecommons.org/licenses/by/4.0/).
Share and Cite
Song, X.; Kou, Y.; Duan, M.; Feng, B.; Yu, X.; Jia, R.; Zhao, X.; Ge, H.; Yang, S. Genome-Wide Identification of the Rose SWEET Gene Family and Their Different Expression Profiles in Cold Response between Two Rose Species. Plants 2023, 12, 1474. https://doi.org/10.3390/plants12071474
Song X, Kou Y, Duan M, Feng B, Yu X, Jia R, Zhao X, Ge H, Yang S. Genome-Wide Identification of the Rose SWEET Gene Family and Their Different Expression Profiles in Cold Response between Two Rose Species. Plants. 2023; 12(7):1474. https://doi.org/10.3390/plants12071474
Chicago/Turabian StyleSong, Xiangshang, Yaping Kou, Mingao Duan, Bo Feng, Xiaoyun Yu, Ruidong Jia, Xin Zhao, Hong Ge, and Shuhua Yang. 2023. "Genome-Wide Identification of the Rose SWEET Gene Family and Their Different Expression Profiles in Cold Response between Two Rose Species" Plants 12, no. 7: 1474. https://doi.org/10.3390/plants12071474
APA StyleSong, X., Kou, Y., Duan, M., Feng, B., Yu, X., Jia, R., Zhao, X., Ge, H., & Yang, S. (2023). Genome-Wide Identification of the Rose SWEET Gene Family and Their Different Expression Profiles in Cold Response between Two Rose Species. Plants, 12(7), 1474. https://doi.org/10.3390/plants12071474

