Determination of the Total Phenolics Content and Antioxidant Activity of Extracts from Parts of Plants from the Greek Island of Crete
Abstract
1. Introduction
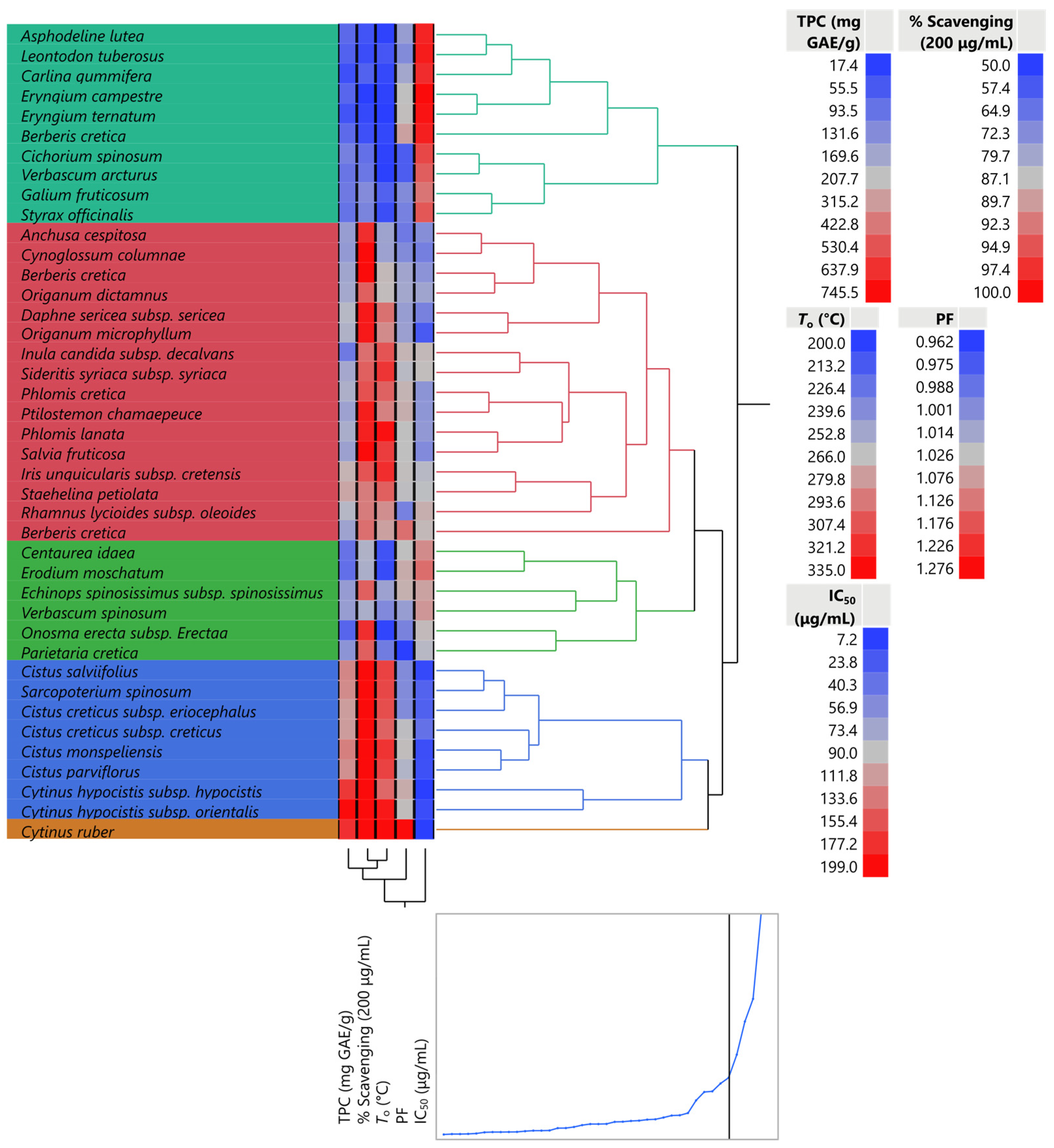
2. Results and Discussion
2.1. Total Phenolics Content (TPC)
2.2. Evaluation of Antioxidant Activity
2.2.1. DPPH Radical Scavenging Activity
2.2.2. Protection against Sunflower-Oil-Induced Oxidative Rancidity
2.2.3. Differential Scanning Calorimetry (DSC)
2.3. Statistics
3. Materials and Methods
3.1. Reagents
3.2. Plant Material
3.3. Preparation of the Plant Extracts
3.4. Determination of Total Phenolics in the Extracts
3.5. Evaluation of Antioxidant Activity
3.5.1. DPPH Radical Scavenging Assay
3.5.2. Protection against the Oxidative Rancidity of Sunflower Oil
3.5.3. Differential Scanning Calorimetry (DSC)
3.6. Statistics
4. Conclusions
Author Contributions
Funding
Data Availability Statement
Conflicts of Interest
References
- Sharifi-Rad, M.; Anil Kumar, N.V.; Zucca, P.; Varoni, E.M.; Dini, L.; Panzarini, E.; Rajkovic, J.; Tsouh Fokou, P.V.; Azzini, E.; Peluso, I.; et al. Lifestyle, Oxidative Stress, and Antioxidants: Back and Forth in the Pathophysiology of Chronic Diseases. Front. Physiol. 2020, 11, 694. [Google Scholar] [CrossRef]
- Lourenço, S.C.; Moldão-Martins, M.; Alves, V.D. Antioxidants of natural plant origins: From sources to food industry applications. Molecules 2019, 24, 4132. [Google Scholar] [CrossRef]
- Pokorný, J. Are natural antioxidants better-and safer—Than synthetic antioxidants? Eur. J. Lipid Sci. Technol. 2007, 109, 629–642. [Google Scholar] [CrossRef]
- Manessis, G.; Kalogianni, A.I.; Lazou, T.; Moschovas, M.; Bossis, I.; Gelasakis, A.I. Plant-derived natural antioxidants in meat and meat products. Antioxidants 2020, 9, 1215. [Google Scholar] [CrossRef] [PubMed]
- Proestos, C. The Benefits of Plant Extracts for Human Health. Foods 2020, 9, 1653. [Google Scholar] [CrossRef]
- Zehiroglu, C.; Ozturk Sarikaya, S.B. The importance of antioxidants and place in today’s scientific and technological studies. J. Food Sci. Technol. 2019, 56, 4757–4774. [Google Scholar] [CrossRef]
- Su, J.-D.; Osawa, T.; Namiki, M. Screening for Antioxidative Activity of Crude Drugs. Biosci. Biotechnol. Biochem. 1986, 50, 199–203. [Google Scholar] [CrossRef]
- Proestos, C.; Chorianopoulos, N.; Nychas, G.J.E.; Komaitis, M. RP-HPLC analysis of the phenolic compounds of plant extracts. Investigation of their antioxidant capacity and antimicrobial activity. J. Agric. Food Chem. 2005, 53, 1190–1195. [Google Scholar] [CrossRef]
- Skotti, E.; Anastasaki, E.; Kanellou, G.; Polissiou, M.; Tarantilis, P.A. Total phenolic content, antioxidant activity and toxicity of aqueous extracts from selected Greek medicinal and aromatic plants. Ind. Crops Prod. 2014, 53, 46–54. [Google Scholar] [CrossRef]
- Zhang, Y.; Cai, P.; Cheng, G.; Zhang, Y. A Brief Review of Phenolic Compounds Identified from Plants: Their Extraction, Analysis, and Biological Activity. Nat. Prod. Commun. 2022, 17, 1934578X2110697. [Google Scholar] [CrossRef]
- Kumaran, A.; Joel Karunakaran, R. In vitro antioxidant activities of methanol extracts of five Phyllanthus species from India. Lwt 2007, 40, 344–352. [Google Scholar] [CrossRef]
- Samtiya, M.; Aluko, R.E.; Dhewa, T.; Moreno-Rojas, J.M. Potential health benefits of plant food-derived bioactive components: An overview. Foods 2021, 10, 839. [Google Scholar] [CrossRef]
- Do, Q.D.; Angkawijaya, A.E.; Tran-Nguyen, P.L.; Huynh, L.H.; Soetaredjo, F.E.; Ismadji, S.; Ju, Y.H. Effect of extraction solvent on total phenol content, total flavonoid content, and antioxidant activity of Limnophila aromatica. J. Food Drug Anal. 2014, 22, 296–302. [Google Scholar] [CrossRef]
- Salih, A.M.; Al-Qurainy, F.; Nadeem, M.; Tarroum, M.; Khan, S.; Shaikhaldein, H.O.; Al-Hashimi, A.; Alfagham, A.; Alkahtani, J. Optimization method for phenolic compounds extraction from medicinal plant (Juniperus procera) and phytochemicals screening. Molecules 2021, 26, 7454. [Google Scholar] [CrossRef] [PubMed]
- Miliauskas, G.; Venskutonis, P.R.; Van Beek, T.A. Screening of radical scavenging activity of some medicinal and aromatic plant extracts. Food Chem. 2004, 85, 231–237. [Google Scholar] [CrossRef]
- Yang, Y.; Song, X.; Sui, X.; Qi, B.; Wang, Z.; Li, Y.; Jiang, L. Rosemary extract can be used as a synthetic antioxidant to improve vegetable oil oxidative stability. Ind. Crops Prod. 2016, 80, 141–147. [Google Scholar] [CrossRef]
- Sun, T.; Ho, C.T. Antioxidant activities of buckwheat extracts. Food Chem. 2005, 90, 743–749. [Google Scholar] [CrossRef]
- Pereira, T.A.; Das, N.P. The effects of flavonoids on the thermal autoxidation of palm oil and other vegetable oils determined by differential scanning calorimetry. Thermochim. Acta 1990, 165, 129–137. [Google Scholar] [CrossRef]
- Sanjust, E.; Rinaldi, A.C. Cytinus under the microscope: Disclosing the secrets of a parasitic plant. Plants 2021, 10, 146. [Google Scholar] [CrossRef] [PubMed]
- Silva, A.R.; Ayuso, M.; Pereira, C.; Dias, M.I.; Kostić, M.; Calhelha, R.C.; Soković, M.; García, P.A.; Ferreira, I.C.F.R.; Barros, L. Evaluation of parasite and host phenolic composition and bioactivities—The Practical Case of Cytinus hypocistis (L.) L. and Halimium lasianthum (Lam.) Greuter. Ind. Crops Prod. 2022, 176, 114343. [Google Scholar] [CrossRef]
- Karahan, F.; Kulak, M.; Urlu, E.; Gözüacik, H.G.; Böyümez, T.; Şekeroğlu, N.I.; Doganturk, I.H. Total phenolic content, ferric reducing and DPPH scavenging activity of Arum dioscoridis. Nat. Prod. Res. 2015, 29, 1678–1683. [Google Scholar] [CrossRef]
- Magiatis, P.; Pratsinis, H.; Kalpoutzakis, E.; Konstantinidou, A.; Davaris, P.; Skaltsounis, A.L. Hydrolyzable tannins, the active constituents of three Greek Cytinus taxa against several tumor cell lines. Biol. Pharm. Bull. 2001, 24, 707–709. [Google Scholar] [CrossRef] [PubMed]
- Danne, A.; Petereit, F.; Nahrstedt, A. Flavan-3-ols, prodelphinidins and further polyphenols from Cistus salvifolius. Phytochemistry 1994, 37, 533–538. [Google Scholar] [CrossRef] [PubMed]
- Chaves, N.; Ríos, J.J.; Gutierrez, C.; Escudero, J.C.; Olías, J.M. Analysis of secreted flavonoids of Cistus ladanifer L. by high- performance liquid chromatography-particle beam mass spectrometry. J. Chromatogr. A 1998, 799, 111–115. [Google Scholar] [CrossRef]
- Dimas, K.; Demetzos, C.; Angelopoulou, D.; Kolokouris, A.; Mavromoustakos, T. Biological activity of myricetin and its derivatives against human leukemic cell lines in vitro. Pharmacol. Res. 2000, 42, 475–478. [Google Scholar] [CrossRef]
- Atoui, A.K.; Mansouri, A.; Boskou, G.; Kefalas, P. Tea and herbal infusions: Their antioxidant activity and phenolic profile. Food Chem. 2005, 89, 27–36. [Google Scholar] [CrossRef]
- Velasco, J.; Andersen, M.L.; Skibsted, L.H. Evaluation of oxidative stability of vegetable oils by monitoring the tendency to radical formation. A comparison of electron spin resonance spectroscopy with the Rancimat method and differential scanning calorimetry. Food Chem. 2004, 85, 623–632. [Google Scholar] [CrossRef]
- Gortzi, O.; Lalas, S.; Chinou, I.; Tsaknis, J. Reevaluation of antimicrobial and antioxidant activity of Thymus and spp. extracts before and after encapsulation in liposomes. J. Food Prot. 2006, 69, 2998–3005. [Google Scholar] [CrossRef] [PubMed]
- Dimopoulos, P.; Raus, T.; Bergmeier, E.; Constantinidis, T.; Iatrou, G.; Kokkini, S.; Strid, A.; Tzanoudakis, D. Vascular plants of Greece: An annotated checklist. Supplement. Willdenowia 2016, 46, 301–347. [Google Scholar] [CrossRef]
- Webb, D.A.; Akeroyd, J.R. Flora Europaea; Cambridge University Press: Cambridge, UK, 1964; Volume 1, p. 75. [Google Scholar]
- Athanasiadis, V.; Pappas, V.M.; Palaiogiannis, D.; Chatzimitakos, T.; Bozinou, E.; Makris, D.P.; Lalas, S.I. Pulsed Electric Field-Based Extraction of Total Polyphenols from Sideritis raiseri Using Hydroethanolic Mixtures. Oxygen 2022, 2, 91–98. [Google Scholar] [CrossRef]
- Karvela, E.; Makris, D.P.; Karathanos, V.T. Implementation of response surface methodology to assess the antiradical behaviour in mixtures of ascorbic acid and α-tocopherol with grape (Vitis vinifera) stem extracts. Food Chem. 2012, 132, 351–359. [Google Scholar] [CrossRef] [PubMed]
- Lalas, S.; Tsaknis, J. Extraction and identification of natural antioxidant from the seeds of the Moringa oleifera tree variety of Malawi. JAOCS, J. Am. Oil Chem. Soc. 2002, 79, 677–683. [Google Scholar] [CrossRef]
- Tan, C.P.; Che Man, Y.B. Recent developments in differential scanning calorimetry for assessing oxidative deterioration of vegetable oils. Trends Food Sci. Technol. 2002, 13, 312–318. [Google Scholar] [CrossRef]





| Plant Species | Plant Part | TPC (mg GAE/g) ± SD | DPPH | PF | To (°C) | |
|---|---|---|---|---|---|---|
| % Scavenging (200 μg/mL) | IC50 (μg/mL) ± SD | |||||
| Anchusa cespitosa | whole | 155.2 ± 3.6 * | 97.5 | 58 ± 2 | 0.991 | 251 |
| Aristolochia cretica | aerial | 53.0 ± 2.4 | <50 | – ** | – | – |
| radix | 50.7 ± 1.9 | <50 | – | – | – | |
| Arum creticum | aerial | 63.2 ± 3.0 | <50 | – | – | – |
| rhizome | 58.8 ± 2.4 | <50 | – | – | – | |
| Arum idaeum | aerial | 72.0 ± 3.9 | <50 | – | – | – |
| rhizome | 63.3 ± 3.3 | <50 | – | – | – | |
| Asphodeline lutea | rhizome | 67.2 ± 1.5 | <50 | – | – | – |
| aerial | 81.4 ± 3.7 | 56 | 184 ± 4 | 1.009 | 202 | |
| Astragalus angustifolius subsp. echinoides | aerial | 74.6 ± 3.4 | <50 | – | – | – |
| rhizome | 65.2 ± 2.7 | <50 | – | – | – | |
| Astragalus creticus subsp. creticus | aerial | 74.4 ± 3.8 | <50 | – | – | – |
| rhizome | 17.4 ± 0.9 | <50 | – | – | – | |
| Carlina gummifera | aerial | 42.8 ± 2.2 | 60 | 179 ± 5 | 1.014 | 205 |
| rhizome | 44.2 ± 1.9 | <50 | – | – | – | |
| Bellis longifolia | whole | 67.4 ± 1.5 | <50 | – | – | – |
| Berberis cretica | fruit | 167.4 ± 7.9 | 100 | 61 ± 2 | 1.013 | 269 |
| radix | 82.0 ± 2.6 | 55 | 187 ± 4 | 1.070 | 204 | |
| aerial | 162.8 ± 3.9 | 93 | 94.5 ± 3.3 | 1.138 | 278 | |
| Bryonia cretica | aerial | 73.5 ± 1.6 | <50 | – | – | – |
| Campanula tubulosa | whole | 86.2 ± 4.4 | <50 | – | – | – |
| Centaurea idaea | aerial | 93.2 ± 3.4 | 83 | 122 ± 3 | 1.028 | 210 |
| Centaurea raphanina subsp. raphanina | aerial | 60.8 ± 2.4 | <50 | – | – | – |
| Cichorium spinosum | aerial | 113.9 ± 4.2 | 64 | 163 ± 4 | 0.977 | 202 |
| Cistus salviifolius | aerial | 380.6 ± 19.0 | 100 | 13.7 ± 0.4 | 1.000 | 314 |
| Cistus creticus subsp. creticus | aerial | 314.2 ± 14.5 | 100 | 39 ± 1.4 | 1.025 | 302 |
| resin | 83.0 ± 1.8 | <50 | – | – | – | |
| Cistus creticus subsp. eriocephalus | aerial | 311.6 ± 16.8 | 100 | 28.3 ± 1.0 | 1.000 | 310 |
| Cistus monspeliensis | aerial | 402.2 ± 13.7 | 100 | 16.7 ± 0.5 | 1.032 | 320 |
| Cistus parviflorus | aerial | 351.2 ± 19.3 | 100 | 18.5 ± 0.6 | 1.020 | 314 |
| Cynoglossum columnae | aerial | 150.9 ± 7.5 | 100 | 48.4 ± 1.6 | 1.000 | 250 |
| Cytinus hypocistis subsp. hypocistis | whole | 611 ± 15.3 | 100 | 7.2 ± 0.2 | 1.056 | 300 |
| Cytinus hypocistis subsp. orientalis | whole | 745.5 ± 32.8 | 100 | 16.5 ± 0.3 | 1.032 | 330 |
| Cytinus ruber | whole | 637 ± 35.0 | 100 | 7.8 ± 0.3 | 1.276 | 335 |
| Daphne sericea subsp. sericea | aerial | 195.3 ± 7.8 | 99 | 50.5 ± 1.1 | 1.009 | 296 |
| Echinops spinosissimus subsp. spinosissimus | aerial | 154.7 ± 4.0 | 94 | 108 ± 2 | 1.048 | 250 |
| radix | 71.6 ± 2.4 | <50 | – | – | – | |
| Erodium moschatum | aerial | 88.0 ± 4.8 | 82 | 140 ± 3 | 1.056 | 206 |
| Eryngium amorginum | aerial | 40.0 ± 1.2 | <50 | – | – | – |
| Eryngium campestre | aerial | 74.6 ± 3.8 | 50 | 199 ± 4 | 1.028 | 202 |
| Eryngium creticum | aerial | 67.2 ± 1.7 | <50 | – | – | – |
| Eryngium maritimum | aerial | 43.9 ± 1.6 | <50 | – | – | – |
| Eryngium ternatum | aerial | 48.0 ± 2.4 | 53 | 194 ± 4 | 1.030 | 200 |
| Galium fruticosum | aerial | 104.0 ± 4.2 | 72 | 135 ± 5 | 1.000 | 218 |
| Helminthotheca echioides | aerial | 47.4 ± 1.0 | <50 | – | – | – |
| Inula candida subsp. decalvans | aerial | 103.5 ± 5.2 | 93 | 95 ± 3 | 1.043 | 307 |
| Iris unguicularis subsp. cretensis | rhizome | 249.4 ± 6.2 | 94.8 | 85 ± 2 | 1.031 | 322 |
| Leontodon tuberosus | whole | 68.1 ± 2.2 | 54 | 189 ± 4 | 1.000 | 212 |
| Alyssoides cretica | aerial | 58.9 ± 2.6 | <50 | – | – | – |
| Nepeta melissifolia | aerial | 40.1 ± 1.2 | <50 | – | – | – |
| Onosma erecta subsp. Erectaa | aerial | 74.1 ± 2.0 | 97.5 | 93.5 ± 2.6 | 0.996 | 203 |
| Origanum dictamnus | aerial | 172 ± 8.6 | 94 | 72 ± 2 | 1.014 | 268 |
| Origanum microphyllum | aerial | 186 ± 8.4 | 99 | 24.5 ± 0.9 | 1.010 | 286 |
| Parietaria cretica | aerial | 142.6 ± 3.0 | 94 | 85 ± 3 | 0.962 | 231 |
| Petromarula pinnata | aerial | 51.4 ± 1.7 | <50 | – | – | – |
| Phlomis cretica | aerial | 183.1 ± 9.9 | 95 | 62 ± 2 | 1.044 | 302 |
| Phlomis lanata | aerial | 179.1 ± 4.7 | 98.5 | 64.5 ± 2.4 | 1.028 | 333 |
| Ptilostemon chamaepeuce | aerial | 162.4 ± 7.1 | 98.7 | 63 ± 2 | 1.052 | 290 |
| Rhamnus lycioides subsp. oleoides | aerial | 194.5 ± 9.7 | 92 | 101 ± 3 | 0.995 | 285 |
| Salvia fruticosa | aerial | 160.9 ± 3.9 | 100 | 55 ± 1 | 1.028 | 316 |
| Sarcopoterium spinosum | aerial | 364.6 ± 13.5 | 100 | 30 ± 0.6 | 1.000 | 312 |
| Sideritis syriaca subsp. syriaca | aerial | 172.8 ± 4.7 | 94 | 92 ± 2 | 1.023 | 319 |
| Stachys spinosa | aerial | 67.4 ± 1.9 | <50 | – | – | – |
| Staehelina petiolata | aerial | 287.0 ± 14.4 | 92 | 88.5 ± 1.9 | 1.025 | 303 |
| Styrax officinalis | stems | 93.6 ± 5.1 | 70 | 153 ± 2.6 | 0.995 | 208 |
| flowers | 48.2 ± 1.2 | <50 | – | – | – | |
| Tordylium apulum | aerial | 84.8 ± 3.6 | <50 | – | – | – |
| rosette | 74.9 ± 2.6 | <50 | – | – | – | |
| Verbascum arcturus | aerial | 97.4 ± 3.5 | 66 | 149 ± 4 | 0.977 | 201 |
| Verbascum spinosum | aerial | 155.5 ± 4.5 | 82 | 115 ± 4 | 1.009 | 238 |
| Gallic acid | 4.8 ± 0.2 | |||||
| α-tocopherol | 1.090 | 313 | ||||
| Name | Family | Plant Part | Voucher | Yield of Extract g/50 g of Plant Material | Origin |
|---|---|---|---|---|---|
| Anchusa cespitosa Lam. a | Boraginaceae | Whole | KL064 | 4.3 | West Crete |
| Aristolochia cretica Lam. a | Aristolochiaceae | Rhizome | KL001R | 6.6 | East Crete |
| Aerial | KL001Y | 5.9 | |||
| Arum creticum Boiss. & Heldr. | Araceae | Bulbs | KL002R | 8.1 | Central Crete |
| Aerial | KL002Y | 6.2 | |||
| Arum idaeum Coustur. & Gand. a | Araceae | Aerial | KL003Y | 5.9 | West Crete |
| Bulbs | KL003R | 7.9 | |||
| Asphodeline lutea (L.) Rchb. | Asphodelaceae | Aerial | KL065Y | 5.7 | Central Crete |
| Rhizome | KL065R | 7.8 | |||
| Astragalus angustifolius subsp. echinoides (L’Hér.) Brullo & al. a | Fabaceae | Aerial | KL067Y | 5.8 | Central Crete |
| Rhizome | KL067R | 7.3 | |||
| Astragalus creticus Lam. subsp. creticus a | Fabaceae | Aerial | KL004Y | 5.9 | Central Crete |
| Rhizome | KL004R | 5.7 | |||
| Carlina gummifera (L.) Less. | Asteraceae | Aerial | KL005Y | 6.1 | Central Crete |
| Rhizome | KL005R | 7.8 | |||
| Bellis longifolia Boiss. & Heldr. in Boiss. a | Asteraceae | Whole | KL068 | 6.9 | West Crete |
| Berberis cretica L. | Berberidaceae | Radix | KL006R | 7.6 | Central Crete |
| Fruits | KL006F | 5.5 | |||
| Aerial | KL006Y | 6.7 | |||
| Bryonia cretica L. | Cucurbitaceae | Aerial | KL007Y | 6.2 | East Crete |
| Campanula tubulosa Lam. a | Campanulaceae | Whole | KL008 | 6.7 | Central Crete |
| Centaurea idaea Boiss. & Heldr. a | Asteraceae | Whole | KL009 | 6.4 | Central Crete |
| Centaurea raphanina Sm. subsp. raphanina a | Asreraceae | Whole | KL010 | 7.1 | Central Crete |
| Cichorium spinosum L. | Asreraceae | Whole | KL011 | 6.1 | Central Crete |
| Cistus salviifolius L. | Cistaceae | Aerial | KL059 | 5.6 | Central Crete |
| Cistus creticus L. subsp. creticus | Cistaceae | Aerial | KL057 | 5.8 | Central Crete |
| Resin | KL057R | 6.6 | |||
| Cistus creticus subsp. eriocephalus (Viv.) Greuter & Burdet | Cistaceae | Aerial | KL058 | 6.3 | Central Crete |
| Cistus monspeliensis L. | Cistaceae | Aerial | KL060 | 6.2 | East Crete |
| Cistus parviflorus Lam. | Cistaceae | Aerial | KL012 | 5.9 | Central Crete |
| Cynoglossum columnae Ten. | Boraginaceae | Aerial | KL013b | 7.1 | Central Crete |
| Cytinus hypocistis (L.) L. subsp. hypocistis | Rafflesiaceae | Whole | KL014 | 19.1 | Central Crete |
| Cytinus hypocistis subsp. orientalis Wettst. | Rafflesiaceae | Whole | KL015 | 15.2 | West Crete |
| Cytinus ruber (Fourr.) Willd. | Rafflesiaceae | Whole | KL016 | 16.5 | Central Crete |
| Daphne sericea Vahl subsp. sericea | Thymelaeacea | Aerial | KL070 | 6.2 | West Crete |
| Echinops spinosissimus Turra subsp. spinosissimus | Asteraceae | Aerial | KL018Y | 4.1 | Central Crete |
| Radix | KL018R | 3.9 | |||
| Erodium moschatum (L.) L’Hér. | Geraniaceae | Aerial | KL019 | 6,2 | Central Crete |
| Eryngium amorginum Rech. fil. a | Apiaceae | Aerial | KL100 | 4.7 | East Crete |
| Eryngium campestre L. | Apiaceae | Aerial | KL107 | 4.5 | Central Crete |
| Eryngium creticum Lam. | Apiaceae | Aerial | KL020 | 4.7 | West Crete |
| Eryngium maritimum L. | Apiaceae | Aerial | KL021 | 4.1 | West Crete |
| Eryngium ternatum Poir. a | Apiaceae | Aerial | KL022 | 4.1 | West Crete |
| Galium fruticosum Willd. | Rubiaceae | Aerial | KL074 | 5.7 | West Crete |
| Helminthotheca echioides (L.) Holub | Asteraceae | Aerial | KL031 | 5.3 | Central Crete |
| Inula candida subsp. decalvans (Halácsy) Tutin a | Asteraceae | Aerial | KL071 | 6.1 | East Crete |
| Iris unguicularis Poir. subsp. cretensis (Janka) A.P. Davis & Jury a | Iridaceae | Rhizome | KL024 | 6.6 | Central Crete |
| Leontodon tuberosus L. | Asteraceae | Whole | KL038 | 6.8 | Central Crete |
| Alyssoides cretica (L.) Medik. a | Brassicaceae | Aerial | KL072 | 5.7 | East Crete |
| Nepeta melissifolia Lam. a | Lamiaceae | Aerial | KL103 | 6.3 | East Crete |
| Onosma erecta Sm. subsp. erecta a | Boraginaceae | Aerial | KL025 | 4.1 | West Crete |
| Origanum dictamnus L. a | Lamiaceae | Aerial | KL026 | 6.1 | Central Crete |
| Origanum microphyllum (Benth.) Vogel a | Lamiaceae | Aerial | KL078 | 5.7 | East Crete |
| Parietaria cretica L. | Urticaceae | Aerial | KL027 | 4.2 | West Crete |
| Petromarula pinnata (L) A. DC. a | Campanulaceae | Aerial | KL028 | 4.5 | Central Crete |
| Phlomis cretica C. Presl a | Lamiaceae | Aerial | KL029 | 4.9 | Central Crete |
| Phlomis lanata Willd. a | Lamiaceae | Aerial | KL030 | 5.2 | Central Crete |
| Ptilostemon chamaepeuce (L.) Less. | Asteraceae | Aerial | NEK009 | 4.7 | West Crete |
| Rhamnus lycioides subsp. oleoides (L.) Jahand. & Maire | Rhamnaceae | Aerial | KL032 | 5.8 | Central Crete |
| Salvia fruticosa Mill. | Lamiaceae | Aerial | KL053B | 5.1 | Central Crete |
| Sarcopoterium spinosum (L.) Spach | Rosaceae | Aerial | KL033 | 5.7 | Central Crete |
| Sideritis syriaca L. subsp. syriaca a | Lamiaceae | Flowering stems | KL035 | 5.3 | Central Crete |
| Stachys spinosa L. a | Lamiaceae | Aerial | KL036 | 5.7 | Central Crete |
| Staehelina petiolata (L.) Hilliard & B.L. Burtt a | Asteraceae | Aerial | KL073 | 6.1 | Central Crete |
| Styrax officinalis L. | Styracaceae | Stems | KL037K | 6.3 | Central Crete |
| Flowers | KL037F | 3.5 | |||
| Tordylium apulum L. | Apiaceae | Rosette | KL039R | 4.3 | Central Crete |
| Aerial | KL039 | 3.9 | |||
| Verbascum arcturus L. a | Scrophulariaceae | Aerial (annual) | KL040Y | 5.5 | West Crete |
| Verbascum spinosum L. a | Scrophulariaceae | Aerial | KL048 | 5.2 | West Crete |
Disclaimer/Publisher’s Note: The statements, opinions and data contained in all publications are solely those of the individual author(s) and contributor(s) and not of MDPI and/or the editor(s). MDPI and/or the editor(s) disclaim responsibility for any injury to people or property resulting from any ideas, methods, instructions or products referred to in the content. |
© 2023 by the authors. Licensee MDPI, Basel, Switzerland. This article is an open access article distributed under the terms and conditions of the Creative Commons Attribution (CC BY) license (https://creativecommons.org/licenses/by/4.0/).
Share and Cite
Kalpoutzakis, E.; Chatzimitakos, T.; Athanasiadis, V.; Mitakou, S.; Aligiannis, N.; Bozinou, E.; Gortzi, O.; Skaltsounis, L.A.; Lalas, S.I. Determination of the Total Phenolics Content and Antioxidant Activity of Extracts from Parts of Plants from the Greek Island of Crete. Plants 2023, 12, 1092. https://doi.org/10.3390/plants12051092
Kalpoutzakis E, Chatzimitakos T, Athanasiadis V, Mitakou S, Aligiannis N, Bozinou E, Gortzi O, Skaltsounis LA, Lalas SI. Determination of the Total Phenolics Content and Antioxidant Activity of Extracts from Parts of Plants from the Greek Island of Crete. Plants. 2023; 12(5):1092. https://doi.org/10.3390/plants12051092
Chicago/Turabian StyleKalpoutzakis, Eleftherios, Theodoros Chatzimitakos, Vassilis Athanasiadis, Sofia Mitakou, Nektarios Aligiannis, Eleni Bozinou, Olga Gortzi, Leandros A. Skaltsounis, and Stavros I. Lalas. 2023. "Determination of the Total Phenolics Content and Antioxidant Activity of Extracts from Parts of Plants from the Greek Island of Crete" Plants 12, no. 5: 1092. https://doi.org/10.3390/plants12051092
APA StyleKalpoutzakis, E., Chatzimitakos, T., Athanasiadis, V., Mitakou, S., Aligiannis, N., Bozinou, E., Gortzi, O., Skaltsounis, L. A., & Lalas, S. I. (2023). Determination of the Total Phenolics Content and Antioxidant Activity of Extracts from Parts of Plants from the Greek Island of Crete. Plants, 12(5), 1092. https://doi.org/10.3390/plants12051092

