Defensive Resistance of Cowpea Vigna unguiculata Control Megalurothrips usitatus Mediated by Jasmonic Acid or Insect Damage
Abstract
1. Introduction
2. Results
2.1. Plant Resistance Induced by Jasmonic Acid or Insect Feeding
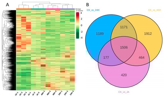
2.2. Profiling of Transcriptome Sequencing and Gene Expression
2.3. Functional Classification of Differentially Expressed Genes Based on Kyoto Encyclopedia of Genes and Genomes Analyses
2.4. Induction of Flavonoid Biosynthesis, Phenylpropanoid Biosynthesis and Alpha-Linolenic Acid Metabolism by Insect Feeding or Exogenous JA
2.5. Dynamic Transcriptome Responses to Insect Attack
2.6. Metabolite Profiles Indicate Differences in Metabolic Regulation under Herbivory Attack and JA Treatment
2.7. Correlation between Flavonoid Biosynthesis, Phenylpropanoid Biosynthesis, and Alpha-Linolenic Acid Metabolism-Related Transcripts and Metabolites
3. Discussion
4. Materials and Methods
4.1. Plant Material, Cultivation, and Experimental Design of Megalurothrips usitatus Herbivory Treatment
4.2. Gene Expression Analysis Using RNA-seq
4.3. Metabolite Profiling and Data Analysis
4.4. Metabolomic and Transcriptomic Association Analysis
Supplementary Materials
Author Contributions
Funding
Data Availability Statement
Acknowledgments
Conflicts of Interest
References
- Wang, X.S.; Shaukat, A.; Han, Y.; Yang, B.; Wu, J.H. Morphology and distribution of the antennal sensilla of two species, Megalurothrips usitatus and Thrips palmi (Thysanoptera: Thripidae). Insects 2019, 10, 251. [Google Scholar] [CrossRef]
- Lu, Y.Y.; Fu, B.L.; Tang, L.D.; Yan, K.L.; Wu, J.H. The life table parameters of Megalurothrips usitatus (Thysanoptera: Thripidae) on four leguminous crops. Florida Entomol. 2015, 98, 620–625. [Google Scholar]
- Liu, P.; Qin, Z.; Feng, M.; Zhang, L.; Shi, W. The male-produced aggregation pheromone of the bean flower thrips Megalurothrips usitatus in China: Identification and attraction of conspecifics in the laboratory and field. Pest Manag. Sci. 2020, 76, 2986–2993. [Google Scholar] [CrossRef] [PubMed]
- Chen, Y.; Yang, B.; Li, Z.; Yue, Y.; Tian, Q.; Chen, W.; Ali, S.; Wu, J. Immune-Related Genes of Megalurothrips usitatus (Bagrall) Against Beauveria brongniartii and Akanthomyces attenuatus Identified Using RNA Sequencing. Front. Physiol. 2021, 12, 671599. [Google Scholar] [CrossRef] [PubMed]
- Ehlers, J.D.; Hall, A.E. Cowpea (Vigna unguiculata L. Walp.). Field Crop. Res. 1997, 53, 187–204. [Google Scholar] [CrossRef]
- Xu, P.; Wu, X.; Muñoz-Amatriaín, M.; Wang, B.; Wu, X.; Hu, Y.; Huynh, B.L.; Close, T.J.; Roberts, P.A.; Zhou, W. Genomic regions, cellular components and gene regulatory basis underlying pod length variations in cowpea (V. unguiculata L. Walp). Plant Biotechnol. J. 2017, 15, 547–557. [Google Scholar] [CrossRef] [PubMed]
- Senthil-Nathan, S.; Kalaivani, K.; Choi, M.-Y.; Paik, C.-H. Effects of jasmonic acid-induced resistance in rice on the plant brownhopper, Nilaparvata lugens Stål (Homoptera: Delphacidae). Pestic. Biochem. Physiol. 2009, 95, 77–84. [Google Scholar] [CrossRef]
- Aljbory, Z.; Chen, M.-S. Indirect plant defense against insect herbivores: A review. Insect Sci. 2018, 25, 2–23. [Google Scholar] [CrossRef] [PubMed]
- Fürstenberg-Hägg, J.; Zagrobelny, M.; Bak, S. Plant defense against insect herbivores. Int. J. Mol. Sci. 2013, 14, 10242–10297. [Google Scholar] [CrossRef]
- Scott, I.M.; Thaler, J.S.; Scott, J.G. Response of a generalist herbivore Trichoplusia ni to jasmonate-mediated induced defense in tomato. J. Chem. Ecol. 2010, 36, 490–499. [Google Scholar] [CrossRef] [PubMed]
- Bari, R.; Jones, J.D.G. Role of plant hormones in plant defence responses. Plant Mol. Biol. 2009, 69, 473–488. [Google Scholar] [CrossRef] [PubMed]
- Zhang, Y.; Bouwmeester, H.J.; Kappers, I.F. Combined transcriptome and metabolome analysis identifies defence responses in spider mite-infested pepper (Capsicum annuum). J. Exp. Bot. 2020, 71, 330–343. [Google Scholar] [CrossRef] [PubMed]
- Palmer, N.A.; Basu, S.; Heng-Moss, T.; Bradshaw, J.D.; Louis, J. Fall armyworm (Spodoptera frugiperda Smith) feeding elicits differential defense responses in upland and lowland switchgrass. PLoS ONE 2019, 14, e0218352. [Google Scholar] [CrossRef]
- Liang, D.; Liu, M.; Hu, Q.; He, M.; Qi, X.; Xu, Q.; Zhou, F.; Chen, X. Identification of differentially expressed genes related to aphid resistance in cucumber (Cucumis sativus L.). Sci. Rep. 2015, 5, 9645. [Google Scholar] [CrossRef] [PubMed]
- Ballhorn, D.J. Constraints of simultaneous resistance to a fungal pathogen and an insect herbivore in lima bean (Phaseolus lunatus L.). J. Chem. Ecol. 2011, 37, 141–144. [Google Scholar] [CrossRef]
- Li, A.M.; Wang, M.; Chen, Z.L.; Qin, C.X.; Liao, F.; Wu, Z.; He, W.Z.; Lakshmanan, P.; Pan, Y.Q.; Huang, D.L. Integrated transcriptome and metabolome analysis to identify sugarcane gene defense against fall armyworm (Spodoptera frugiperda) herbivory. Int. J. Mol. Sci. 2022, 23, 1371. [Google Scholar] [CrossRef]
- Gulsen, O.; Eickhoff, T.; Heng-Moss, T.; Shearman, R.; Baxendale, F.; Sarath, G.; Lee, D. Characterization of peroxidase changes in resistant and susceptible warm-season turfgrasses challenged by Blissus occiduus. Arthropod. Plant. Interact. 2010, 4, 45–55. [Google Scholar] [CrossRef]
- Richard, R.A.; Achnine, L.; Kota, P.; Liu, C.J.; Reddy, M.S.; Wang, L. The phenylpropanoid pathway and plant defence—A genomics perspective. Mol. Plant Pathol. 2002, 3, 371–390. [Google Scholar] [CrossRef]
- War, A.R.; Paulraj, M.G.; War, M.Y.; Ignacimuthu, S. Jasmonic Acid-Mediated-Induced Resistance in Groundnut (Arachis hypogaea L.) Against Helicoverpa armigera (Hubner) (Lepidoptera: Noctuidae). J. Plant Growth Regul. 2011, 30, 512–523. [Google Scholar] [CrossRef]
- Speed, M.P.; Fenton, A.; Jones, M.G.; Ruxton, G.D.; Brockhurst, M.A. Coevolution can explain defensive secondary metabolite diversity in plants. New Phytol. 2015, 208, 1251–1263. [Google Scholar] [CrossRef]
- Mazid, M.A.; Khan, T.A.; Mohammad, F. Role of secondary metabolites in defense mechanisms of plants. Biol. Med. 2011, 3, 232–249. [Google Scholar]
- Schuman, M.C.; Baldwin, I.T. The Layers of Plant Responses to Insect Herbivores. Annu. Rev. Entomol. 2016, 61, 373–394. [Google Scholar] [CrossRef] [PubMed]
- Stec, K.; Kozłowska, J.; Wróblewska-Kurdyk, A.; Kordan, B.; Anioł, M.; Gabryś, B. Effect of Naringenin and Its Derivatives on the Probing Behavior of Myzus persicae (Sulz.). Molecules 2020, 25, 3185. [Google Scholar] [CrossRef] [PubMed]
- Zhang, X.; Ran, W.; Li, X.; Zhang, J.; Ye, M.; Lin, S.; Liu, M.; Sun, X. Exogenous Application of Gallic Acid Induces the Direct Defense of Tea Plant Against Ectropis obliqua Caterpillars. Front. Plant Sci. 2022, 13, 833489. [Google Scholar] [CrossRef] [PubMed]
- War, A.R.; Paulraj, M.G.; Ahmad, T.; Buhroo, A.A.; Hussain, B.; Ignacimuthu, S.; Sharma, H.C. Mechanisms of plant defense against insect herbivores. Plant Signal. Behav. 2012, 7, 1306–1320. [Google Scholar] [CrossRef]
- Bruinsma, M.; Posthumus, M.A.; Mumm, R.; Mueller, M.J.; van Loon, J.J.A.; Dicke, M. Jasmonic acid-induced volatiles of Brassica oleracea attract parasitoids: Effects of time and dose, and comparison with induction by herbivores. J. Exp. Bot. 2009, 60, 2575–2587. [Google Scholar] [CrossRef]
- Voelckel, C.; Weisser, W.W.; Baldwin, I.T. An analysis of plant-aphid interactions by different microarray hybridization strategies. Mol. Ecol. 2004, 13, 3187–3195. [Google Scholar] [CrossRef]
- Gleason, C.; Leelarasamee, N.; Meldau, D.; Feussner, I. OPDA has key role in regulating plant susceptibility to the Root-Knot nematode meloidogyne hapla in arabidopsis. Front. Plant Sci. 2016, 7, 1565. [Google Scholar] [CrossRef] [PubMed]
- Bannenberg, G.; Martínez, M.; Hamberg, M.; Castresana, C. Diversity of the enzymatic activity in the lipoxygenase gene family of Arabidopsis thaliana. Lipids 2009, 44, 85–95. [Google Scholar] [CrossRef]
- Stenzel, I.; Hause, B.; Miersch, O.; Kurz, T.; Maucher, H.; Weichert, H.; Ziegler, J.; Feussner, I.; Wasternack, C. Jasmonate biosynthesis and the allene oxide cyclase family of Arabidopsis thaliana. Plant Mol. Biol. 2003, 51, 895–911. [Google Scholar] [CrossRef]
- Bosch, M.; Wright, L.P.; Gershenzon, J.; Wasternack, C.; Hause, B.; Schaller, A.; Stintzi, A. Jasmonic acid and its precursor 12-oxophytodienoic acid control different aspects of constitutive and induced herbivore defenses in tomato. Plant Physiol. 2014, 166, 396–410. [Google Scholar] [CrossRef] [PubMed]
- Monte, I.; Ishida, S.; Zamarreño, A.M.; Hamberg, M.; Franco-Zorrilla, J.M.; García-Casado, G.; Gouhier-Darimont, C.; Reymond, P.; Takahashi, K.; García-Mina, J.M.; et al. Ligand-receptor co-evolution shaped the jasmonate pathway in land plants. Nat. Chem. Biol. 2018, 14, 480–488. [Google Scholar] [CrossRef] [PubMed]
- Yuan, H.M.; Liu, W.C.; Lu, Y.T. CATALASE2 coordinates SA-mediated repression of both auxin accumulation and JA biosynthesis in plant defenses. Cell Host Microbe 2017, 21, 143–155. [Google Scholar] [CrossRef] [PubMed]
- Zhu, J.; Verslues, P.E.; Zheng, X.; Lee, B.H.; Zhan, X.; Manabe, Y.; Sokolchik, I.; Zhu, Y.; Dong, C.H.; Zhu, J.K.; et al. Erratum: HOS10 encodes an R2R3-type MYB transcription factor essential for cold acclimation in plants. Plant Biol. 2005, 102, 9966–9971. [Google Scholar] [CrossRef]
- Wang, X.; Niu, Y.; Zheng, Y. Multiple functions of MYB transcription factors in abiotic stress rResponses. Int. J. Mol. Sci. 2021, 22, 6125. [Google Scholar] [CrossRef] [PubMed]
- Jiang, J.; Ma, S.; Ye, N.; Jiang, M.; Cao, J.; Zhang, J. WRKY transcription factors in plant responses to stresses. J. Integr. Plant Biol. 2017, 59, 86–101. [Google Scholar] [CrossRef]
- Diana, D.; Beatriz, A.; Amanda, A.; Ramos, M.A. Multilocus phylogeny, species delimitation and biogeography of Iberian valvatiform springsnails (Caenogastropoda: Hydrobiidae), with the description of a new genus. Zool. J. Linn. Soc. 2019, 186, 892–914. [Google Scholar]
- Liu, Q.; Li, X.; Yan, S.J.; Yu, T.; Yang, J.Y. OsWRKY67 positively regulates blast and bacteria blight resistance by direct activation of PR genes in rice. BMC Plant Biol. 2018, 18, 257. [Google Scholar] [CrossRef] [PubMed]
- Alves, M.S.; Soares, Z.G.; Vidigal, P.M.P.; Barros, E.G.; Poddanosqui, A.M.P.; Aoyagi, L.N.; Abdelnoor, R.V.; Marcelino-Guimarães, F.C.; Fietto, L.G. Differential expression of four soybean bZIP genes during Phakopsora pachyrhizi infection. Funct. Integr. Genom. 2015, 15, 685–696. [Google Scholar] [CrossRef]
- Salmela, L.; Rivals, E. LoRDEC: Accurate and efficient long read error correction. Bioinformatics 2014, 30, 3506–3514. [Google Scholar] [CrossRef]
- Li, W.Z.; Godzik, A. Cd-hit: A fast program for clustering and comparing large sets of protein or nucleotide sequences. Bioinformatics 2006, 22, 1658–1659. [Google Scholar] [CrossRef]
- Buchfink, B.; Xie, C.; Huson, D.H. Fast and sensitive protein alignment using DIAMOND. Nat. Methods 2015, 12, 59–60. [Google Scholar] [CrossRef] [PubMed]
- Li, B.; Dewey, C.N. RSEM: Accurate transcript quantification from RNA-Seq data with or without a reference genome. BMC Bioinformatics 2011, 12, 323. [Google Scholar] [CrossRef] [PubMed]
- Love, M.I.; Huber, W.; Anders, S. Moderated estimation of fold change and dispersion for RNA-seq data with DESeq2. Genome Biol. 2014, 15, 550. [Google Scholar] [CrossRef] [PubMed]
- Hui, H.; Miao, Y.R.; Jia, L.H.; Yu, Q.Y.; Zhang, Q.; Guo, A.Y. AnimalTFDB 3.0: A comprehensive resource for annotation and prediction of animal transcription factors. Nuclc Acids Res. 2018, 47, D33–D38. [Google Scholar] [CrossRef]








| Index | Meaning | Value (Feeding Index) | std | Groups |
|---|---|---|---|---|
| CK | Healthy plants | 0.29639805 | 0.113775679 | A |
| 8H | Plants (herbivory for 8 h) | 0.18752544 | 0.178979875 | Ab |
| 16H | Plants (herbivory for 16 h) | 0.07783883 | 0.02788157 | B |
| 24H | Plants (herbivory for 24 h) | 0.05006105 | 0.05132564 | B |
| 48H | Plants (herbivory for 48 h) | 0.08119658 | 0.083415476 | B |
| 72H | Plants (herbivory for 72 h) | 0.17032967 | 0.018587713 | Ab |
| JA | Plants treated with jasmonic acid | 0.13665039 | 0.007578163 | B |
| KEGG Pathway | ID | CK vs. JA | CK vs. 24H | CK vs. 48H | KEGG Annotation |
|---|---|---|---|---|---|
| ko00592: alpha- Linolenic acid metabolism | 12h1_transcript_31738 | 3.87 | 3.21 | 3.40 | K16818 phospholipase A1 [EC:3.1.1.32] |
| 12h1_transcript_27064 | 1.78 | 2.27 | 2.10 | K00232 acyl-CoA oxidase [EC:1.3.3.6] | |
| 12h1_transcript_20570 | 4.83 | 4.69 | 5.19 | K10529 fatty acid alpha-dioxygenase [EC:1.13.11.92] | |
| 12h1_transcript_17483 | −1.55 | −2.31 | −2.53 | K10527 enoyl-CoA hydratase/3-hydroxyacyl-CoA dehydrogenase [EC:4.2.1.17 1.1.1.35 1.1.1.211] | |
| 12h1_transcript_25433 | −1.06 | −1.57 | −2.08 | K16818 phospholipase A1 [EC:3.1.1.32] | |
| 12h1_transcript_28360 | 5.32 | 4.87 | 4.07 | K16818 phospholipase A1 [EC:3.1.1.32] | |
| 12h1_transcript_26243 | 1.22 | 2.02 | 1.83 | K07513 acetyl-CoA acyltransferase 1 [EC:2.3.1.16] | |
| 12h1_transcript_23465 | 11.47 | 10.72 | 11.97 | K22389 phospholipase A1 [EC:3.1.1.32] | |
| 12h1_transcript_18149 | 1.23 | 1.55 | 1.82 | K00232 acyl-CoA oxidase [EC:1.3.3.6] | |
| 12h1_transcript_23927 | 3.53 | 2.41 | 2.77 | K16818 phospholipase A1 [EC:3.1.1.32] | |
| 12h1_transcript_32755 | 6.65 | 6.94 | 7.31 | K18857 alcohol dehydrogenase class-P [EC:1.1.1.1] | |
| 12h1_transcript_22757 | 4.09 | 2.34 | 3.08 | K16818 phospholipase A1 [EC:3.1.1.32] | |
| 12h1_transcript_27229 | 2.37 | 1.08 | 1.21 | K01723 hydroperoxide dehydratase [EC:4.2.1.92] | |
| 12h1_transcript_25528 | 12.24 | 10.98 | 8.70 | K01723 hydroperoxide dehydratase [EC:4.2.1.92] | |
| 12h1_transcript_30857 | 2.15 | 1.45 | 1.85 | K00454 lipoxygenase [EC:1.13.11.12] | |
| 12h1_transcript_11874 | 2.32 | 1.15 | 1.19 | K00454 lipoxygenase [EC:1.13.11.12] | |
| Flavonoid biosynthesis | 12h1_transcript_31775 | 2.03 | 2.41 | 2.34 | K01859 chalcone isomerase [EC:5.5.1.6] |
| 12h1_transcript_27132 | −3.09 | −3.44 | −4.34 | K13065 shikimate O-hydroxycinnamoyltransferase [EC:2.3.1.133] | |
| 12h1_transcript_29690 | 1.06 | 1.68 | 2.35 | K08243 chalcone reductase | |
| 12h1_transcript_15191 | 3.67 | 3.74 | 4.06 | K08243 chalcone reductase | |
| 12h1_transcript_30450 | 2.67 | 3.03 | 3.00 | K08243 chalcone reductase | |
| 12h1_transcript_26689 | 1.13 | 1.45 | 1.54 | K13065 shikimate O-hydroxycinnamoyltransferase [EC:2.3.1.133] | |
| 12h1_transcript_15683 | 1.58 | 1.56 | 1.12 | K01859 chalcone isomerase [EC:5.5.1.6] | |
| Phenylpropanoid biosynthesis | 12h1_transcript_29158 | 5.10 | 5.77 | 5.28 | K00430 peroxidase [EC:1.11.1.7] |
| 12h1_transcript_11139 | 3.93 | 4.14 | 3.53 | K01904 4-coumarate--CoA ligase [EC:6.2.1.12] | |
| 12h1_transcript_25562 | −1.29 | −2.34 | −1.38 | K09753 cinnamoyl-CoA reductase [EC:1.2.1.44] | |
| 12h1_transcript_27132 | −3.09 | −3.44 | −4.34 | K13065 shikimate O-hydroxycinnamoyltransferase [EC:2.3.1.133] | |
| 12h1_transcript_30559 | 2.73 | 4.05 | 2.95 | K09753 cinnamoyl-CoA reductase [EC:1.2.1.44] | |
| 12h1_transcript_29457 | 2.42 | 3.97 | 3.16 | K00430 peroxidase [EC:1.11.1.7] | |
| 12h1_transcript_28547 | 3.10 | 2.59 | 2.31 | K00430 peroxidase [EC:1.11.1.7] | |
| 12h1_transcript_13877 | 1.74 | 2.12 | 2.33 | K00430 peroxidase [EC:1.11.1.7] | |
| 12h1_transcript_24102 | 3.90 | 4.44 | 4.45 | K22395 cinnamyl-alcohol dehydrogenase [EC:1.1.1.195] | |
| 12h1_transcript_29639 | 4.53 | 5.53 | 6.59 | K00430 peroxidase [EC:1.11.1.7] | |
| 12h1_transcript_29578 | 1.54 | 2.11 | 2.36 | K09753 cinnamoyl-CoA reductase [EC:1.2.1.44] | |
| 12h1_transcript_29580 | 2.21 | 3.71 | 2.46 | K09753 cinnamoyl-CoA reductase [EC:1.2.1.44] | |
| 12h1_transcript_29601 | −1.82 | −1.74 | −2.53 | K00430 peroxidase [EC:1.11.1.7] | |
| 12h1_transcript_24368 | 2.31 | 2.38 | 2.35 | K22395 cinnamyl-alcohol dehydrogenase [EC:1.1.1.195] | |
| 12h1_transcript_23722 | 2.95 | 4.50 | 4.02 | K12356 coniferyl-alcohol glucosyltransferase [EC:2.4.1.111] | |
| 12h1_transcript_29726 | −1.15 | −1.94 | −2.74 | K00430 peroxidase [EC:1.11.1.7] | |
| 12h1_transcript_29085 | −1.39 | −2.10 | −3.14 | K09753 cinnamoyl-CoA reductase [EC:1.2.1.44] | |
| 12h1_transcript_32533 | 3.55 | 5.28 | 3.77 | K09753 cinnamoyl-CoA reductase [EC:1.2.1.44] | |
| 12h1_transcript_17047 | 2.83 | 2.50 | 1.81 | K00430 peroxidase [EC:1.11.1.7] | |
| 12h1_transcript_26689 | 1.13 | 1.45 | 1.54 | K13065 shikimate O-hydroxycinnamoyltransferase [EC:2.3.1.133] | |
| 12h1_transcript_6047 | 1.02 | 1.23 | 1.22 | K00430 peroxidase [EC:1.11.1.7] | |
| 12h1_transcript_25606 | 3.83 | 3.84 | 4.69 | K12356 coniferyl-alcohol glucosyltransferase [EC:2.4.1.111] | |
| 12h1_transcript_26567 | −1.78 | −1.30 | −1.80 | K09753 cinnamoyl-CoA reductase [EC:1.2.1.44] | |
| 12h1_transcript_21954 | −1.16 | −1.36 | −2.53 | K09753 cinnamoyl-CoA reductase [EC:1.2.1.44] |
| Group Name | All Sig Diff | Downregulated | Upregulated |
|---|---|---|---|
| CK_vs_24H | 259 | 54 | 205 |
| CK_vs_48H | 310 | 66 | 244 |
| CK_vs_JA | 220 | 62 | 158 |
| KEGG PATHWAY | Index | Compounds | CK_vs_24H | CK_vs_48H | CK_vs_JA | |||
|---|---|---|---|---|---|---|---|---|
| p Value | Fold_Change | p Value | Fold_Change | p Value | Fold_Change | |||
| Flavonoid | pmb0751 | Trans-5-O-(p-Coumaroyl) shikimate | 0 | 6.8 | 0.13 | 4.65 | 0 | 4.95 |
| mws0914 | 3,5,7-Trihydroxyflavanone (Pinobanksin) | 0.02 | 60 | 0.07 | 17.8 | 0.09 | 6.43 | |
| mws1094 | Aromadendrin (Dihydrokaempferol) | 0.05 | 17.3 | 0.05 | 11 | 0.36 | 10.2 | |
| pme2960 | Naringenin chalcone; 2′,4,4′,6′-Tetrahydroxychalcone | 0.03 | 44.2 | 0.04 | 16.1 | 0.01 | 6.61 | |
| pmb3074 | 5-O-p-Coumaroylquinic acid * | 0.02 | 2.65 | 0.09 | 2.44 | 0.03 | 2.32 | |
| mws0902 | Liquiritigenin | 0.02 | 18.1 | 0.05 | 13.8 | 0.26 | 4.18 | |
| MWSHY0137 | Naringenin (5,7,4′-Trihydroxyflavanone) | 0.04 | 35.9 | 0.04 | 11.8 | 0.06 | 5.26 | |
| pme3217 | Isoliquiritigenin | 0.03 | 25.1 | 0.06 | 17.5 | 0.09 | 3.63 | |
| alpha-Linolenic acid metabolism | pmb2791 | 9-Hydroperoxy-10E,12,15Z-octadecatrienoic acid | 0.19 | 3.16 | 0.02 | 5.2 | 0.11 | 3.44 |
| pmb2786 | 9-Hydroxy-10,12,15-octadecatrienoic acid | 0.05 | 3.08 | 0.04 | 7.27 | 0.07 | 4.55 | |
| Zmyn004548 | 12-Oxo-phytodienoic acid | 0.1 | 3.28 | 0.02 | 7.01 | 0.03 | 5.68 | |
| Zmpn003368 | 13S-Hydroxy-9Z,11E,15Z-octadecatrienoic acid | 0.07 | 2.93 | 0 | 5.04 | 0.02 | 5.36 | |
| Zmjp003163 | Jasmonic acid | 0.38 | 6.22 | 0.09 | 6.44 | 0.01 | 5.56 | |
Disclaimer/Publisher’s Note: The statements, opinions and data contained in all publications are solely those of the individual author(s) and contributor(s) and not of MDPI and/or the editor(s). MDPI and/or the editor(s) disclaim responsibility for any injury to people or property resulting from any ideas, methods, instructions or products referred to in the content. |
© 2023 by the authors. Licensee MDPI, Basel, Switzerland. This article is an open access article distributed under the terms and conditions of the Creative Commons Attribution (CC BY) license (https://creativecommons.org/licenses/by/4.0/).
Share and Cite
Li, T.; Feng, M.; Chi, Y.; Shi, X.; Sun, Z.; Wu, Z.; Li, A.; Shi, W. Defensive Resistance of Cowpea Vigna unguiculata Control Megalurothrips usitatus Mediated by Jasmonic Acid or Insect Damage. Plants 2023, 12, 942. https://doi.org/10.3390/plants12040942
Li T, Feng M, Chi Y, Shi X, Sun Z, Wu Z, Li A, Shi W. Defensive Resistance of Cowpea Vigna unguiculata Control Megalurothrips usitatus Mediated by Jasmonic Acid or Insect Damage. Plants. 2023; 12(4):942. https://doi.org/10.3390/plants12040942
Chicago/Turabian StyleLi, Tao, Mingyue Feng, Yuanming Chi, Xing Shi, Zilin Sun, Zhen Wu, Aomei Li, and Wangpeng Shi. 2023. "Defensive Resistance of Cowpea Vigna unguiculata Control Megalurothrips usitatus Mediated by Jasmonic Acid or Insect Damage" Plants 12, no. 4: 942. https://doi.org/10.3390/plants12040942
APA StyleLi, T., Feng, M., Chi, Y., Shi, X., Sun, Z., Wu, Z., Li, A., & Shi, W. (2023). Defensive Resistance of Cowpea Vigna unguiculata Control Megalurothrips usitatus Mediated by Jasmonic Acid or Insect Damage. Plants, 12(4), 942. https://doi.org/10.3390/plants12040942

