Acute NO2 Stress Shortens the Median Survival Period of Bougainvillea glabra ‘Elizabeth Angus’ by Disrupting Tissue Structure and Photosynthetic Response Centers
Abstract
1. Introduction
2. Results
2.1. Appearance, Anatomical Structure, and Morphological Indicators
2.1.1. Changes in NO2 Concentration and Overall Plant Morphology
2.1.2. Changes in Root Appearance, Anatomical Structure, and Morphological Indicators
2.1.3. Changes in Stem Appearance, Anatomical Structure, and Morphological Indicators
2.1.4. Changes in Leaf Appearance, Anatomical Structure, and Morphological Indicators
2.1.5. Changes in Bract Appearance, Anatomical Structure, and Color Differences Indicators
2.2. Changes in Tissue Moisture Content and Pigment Content
2.3. Changes in Chlorophyll Fluorescence Parameters
2.4. Changes in Photosynthetic Parameters
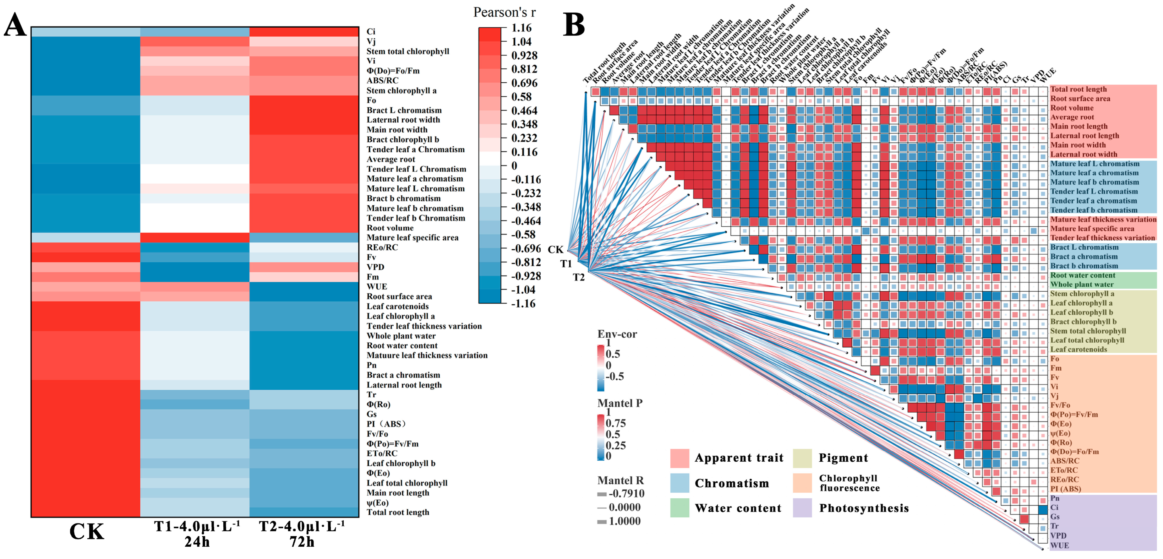
2.5. Comprehensive Analysis of Response Differences and Evaluation of Membership Functions
3. Discussion
3.1. NO2 Stress Alters Apparent Traits, Morphological, and Anatomical Structures
3.2. The Response Mechanism of Water and Photosynthetic Physiology to NO2
3.3. Systematic Evaluation and Analysis of Response Mechanisms
4. Materials and Methods
4.1. Materials
4.2. NO2 Fumigation Treatment and Samples Collection
4.3. Measurement Indicators and Methods
4.3.1. Morphological Indicators and Anatomical Structure
4.3.2. Tissue Moisture Content and Pigment Content
4.3.3. Chlorophyll Fluorescence Parameters
4.3.4. Photosynthetic Parameters
4.3.5. Statistical Data Analysis and Processing
5. Conclusions
Supplementary Materials
Author Contributions
Funding
Data Availability Statement
Conflicts of Interest
References
- Wellburn, A.R. Tansley Review No. 24 Why are atmospheric oxides of nitrogen usually phytotoxic and not alternative fertilizers? New Phytol. 1990, 115, 429. [Google Scholar] [CrossRef] [PubMed]
- Zhao, S.; Liu, S.L.; Hou, X.Y.; Cheng, F.Y.; Wu, X.; Dong, S.K.; Beazley, R. Temporal dynamics of SO2 and NOX pollution and contributions of driving forces in urban areas in China. Environ. Pollut. 2018, 242, 239–248. [Google Scholar] [CrossRef] [PubMed]
- Sheng, Q.Q.; Zhu, Z.L. Effects of Nitrogen Dioxide on Biochemical Responses in 41 Garden Plants. Plants 2019, 8, 45. [Google Scholar] [CrossRef] [PubMed]
- Takahashi, M.; Higaki, A.; Nohno, M.; Kamada, M.; Okamura, Y.; Matsui, K.; Kitani, S.; Morikawa, H. Differential assimilation of nitrogen dioxide by 70 taxa of roadside trees at an urban pollution level. Chemosphere 2005, 61, 633–639. [Google Scholar] [CrossRef] [PubMed]
- Okano, K.; Machida, T.; Totsuka, T. Differences in ability of NO2 absorption in various broad-leaved tree species. Environ. Pollut. 1989, 58, 17. [Google Scholar] [CrossRef]
- Campbell, S.A.; Vallano, D.M. Plant defences mediate interactions between herbivory and the direct foliar uptake of atmospheric reactive nitrogen. Nat. Commun. 2018, 9, 4743. [Google Scholar] [CrossRef] [PubMed]
- Sheng, Q.Q.; Zhou, C.Y.; Liang, Y.X.; Zhang, H.H.; Song, M.; Zhu, Z.L. Elevated NO2 induces leaf defensive mechanisms in Bougainvillea spectabilis seedlings. Ecotoxicol. Environ. Saf. 2022, 248, 114292. [Google Scholar] [CrossRef]
- Carriqui, M.; Douthe, C.; Molins, A.; Flexas, J. Leaf anatomy does not explain apparent short-term responses of mesophyll conductance to light and CO2 in tobacco. Physiol. Plant. 2019, 165, 618. [Google Scholar] [CrossRef]
- Mueller, K.E.; Ocheltree, T.W.; Kray, J.A.; Bushey, J.A.; Blumenthal, D.M.; Williams, D.G.; Pendall, E. Trading water for carbon in the future: Effects of elevated CO2 and warming on leaf hydraulic traits in a semiarid grassland. Glob. Chang. Biol. 2022, 28, 6001. [Google Scholar] [CrossRef]
- Papazian, S.; Blande, J.D. Dynamics of plant responses to combinations of air pollutants. Plant Biol. 2020, 22, 83. [Google Scholar] [CrossRef]
- Lucas, P.W. The effects of prior exposure to sulphur dioxide and nitrogen dioxide on the water relations of timothy grass (Phleum pratense) under drought conditions. Environ. Pollut. 1990, 66, 117–138. [Google Scholar] [CrossRef]
- Dobbertin, M. Tree growth as indicator of tree vitality and of tree reaction to environmental stress: A review. Eur. J. Forest Res. 2005, 124, 319–333. [Google Scholar] [CrossRef]
- Liu, X.F.; Hou, F.; Li, G.K.; Sang, N. Effects of nitrogen dioxide and its acid mist on reactive oxygen species production and antioxidant enzyme activity in Arabidopsis plants. J. Environ. Sci. 2015, 34, 93–99. [Google Scholar] [CrossRef] [PubMed]
- Cuinica, L.G.; Abreu, I.; Silva, J.E. Effect of air pollutant NO2 on Betula pendula, Ostrya carpinifolia and Carpinus betulus pollen fertility and human allergenicity. Environ. Pollut. 2014, 186, 50–55. [Google Scholar] [CrossRef] [PubMed]
- Sheng, Q.Q.; Zhu, Z.L. Photosynthetic Capacity, Stomatal Behavior and Chloroplast Ultrastructure in Leaves of the Endangered Plant Carpinus putoensis WC Cheng during Gaseous NO2 Exposure and after Recovery. Forests 2018, 9, 561. [Google Scholar] [CrossRef]
- Mishra, S.; Gogna, N.; Dorai, K. NMR-based investigation of the altered metabolic response of Bougainvillea spectabilis leaves exposed to air pollution stress during the circadian cycle. Environ. Exp. Bot. 2019, 164, 70. [Google Scholar] [CrossRef]
- Morikawa, H.; Erkin, O.C. Basic processes in phytoremediation and some applications to air pollution control. Chemosphere 2003, 52, 1558. [Google Scholar] [CrossRef]
- Sheng, Q.Q.; Song, M.; Zhu, Z.L.; Cao, F. Physiological and biochemical responses of two precious Carpinus species to high-concentration NO2 stress and their natural recovery. Sci. Rep. 2021, 11, 9500. [Google Scholar] [CrossRef] [PubMed]
- Takahashi, M.; Morikawa, H. Nitrogen Dioxide at Ambient Concentrations Induces Nitration and Degradation of PYR/PYL/RCAR Receptors to Stimulate Plant Growth: A Hypothetical Model. Plants 2019, 8, 198. [Google Scholar] [CrossRef]
- Xu, S.; Huang, Q.; Shu, Q.; Chen, C.; Vick, B.A. Reproductive organography of Bougainvillea spectabilis Willd. Sci. Hortic. 2009, 120, 405. [Google Scholar] [CrossRef]
- Huang, T.; Zhang, H.H.; Sheng, Q.Q.; Zhu, Z.L. Morphological, Anatomical, Physiological and Biochemical Changes during Adventitious Roots Formation of Bougainvillea buttiana ‘Miss Manila’. Horticulturae 2022, 8, 1156. [Google Scholar] [CrossRef]
- Huang, T.; Zhang, H.H.; Zhao, R.N.; Zhu, Z.L. Establishing an Efficient Regeneration System for Tissue Culture in Bougainvillea buttiana ‘Miss Manila’. Plants 2022, 11, 2372. [Google Scholar] [CrossRef] [PubMed]
- Nazir, H.; Salman, M.; Athar, M.; Farooq, U.; Wahab, A.; Akram, M. Citric Acid Functionalized Bougainvillea spectabilis: A Novel, Sustainable, and Cost-effective Biosorbent for Removal of Heavy Metal (Pb2+) from Waste Water. Water Air Soil Pollut. 2019, 230, 303. [Google Scholar] [CrossRef]
- Cassaniti, C.; Leonardi, C.; Flowers, T.J. The effects of sodium chloride on ornamental shrubs. Sci. Hortic. 2009, 122, 593. [Google Scholar] [CrossRef]
- Sangthong, S.; Suksabye, P.; Thiravetyan, R. Air-borne xylene degradation by Bougainvillea buttiana and the role of epiphytic bacteria in the degradation. Ecotoxicol. Environ. Saf. 2016, 126, 280. [Google Scholar] [CrossRef] [PubMed]
- Ahmad, I.; Abdullah, B.; Dole, J.M.; Shahid, M.; Ziaf, K. Evaluation of the air pollution tolerance index of ornamentals growing in an industrial area compared to a less polluted area. Hortic. Environ. Biotechnol. 2019, 60, 601. [Google Scholar] [CrossRef]
- Zhang, M.; Liu, J.; Wang, W.; Bao, Y. Responses of Bougainvillea spectabilis to elevated atmospheric CO2 under galaxolide (HHCB) pollution and the mechanisms of its rhizosphere metabolism. J. Soil. Sediments 2019, 19, 170. [Google Scholar] [CrossRef]
- Zhang, S.; Shao, L.; Sun, Z.; Huang, Y.; Liu, N. An atmospheric pollutant (inorganic nitrogen) alters the response of evergreen broad-leaved tree species to extreme drought. Ecotoxicol. Environ. Saf. 2020, 187, 109750. [Google Scholar] [CrossRef]
- Chen, Z.M.; Chen, Y.X.; Du, G.J.; Wu, X.L.; Li, F. Effects of 60-day NO2 fumigation on growth, oxidative stress and antioxidative response in Cinnamomum camphora seedlings. J. Zhejiang Univ. Sci. B 2010, 11, 199. [Google Scholar] [CrossRef]
- Chung, C.Y.; Chung, P.L.; Liao, S.W.; Lai, W.L. Study on the tolerance of common tree species to nitrogen dioxide. Appl. Mech. Mater. 2014, 448–453, 960–963. [Google Scholar] [CrossRef]
- Delaria, E.R.; Cohen, R.C. A model-based analysis of foliar NOx deposition. Atmos. Chem. Phys. 2020, 20, 2141. [Google Scholar] [CrossRef]
- Zhang, W.; Zhou, Q.; Lin, J.; Ma, X.; Dong, F.; Yan, H.; Zhong, W.; Lu, Y.; Yao, Y.; Shen, X.; et al. Transcriptome analyses shed light on floral organ morphogenesis and bract color formation in Bougainvillea. BMC Plant Biol. 2022, 22, 97. [Google Scholar] [CrossRef] [PubMed]
- Ohno, S.; Makishima, R.; Doi, M. Post-transcriptional gene silencing of CYP76AD controls betalain biosynthesis in bracts of bougainvillea. J. Exp. Bot. 2021, 72, 6962. [Google Scholar] [CrossRef] [PubMed]
- Takahashi, M.; Furuhashi, T.; Ishikawa, N.; Horiguchi, G.; Sakamoto, A.; Tsukaya, H.; Morikawa, H. Nitrogen dioxide regulates organ growth by controlling cell proliferation and enlargement in Arabidopsis. New Phytol. 2014, 201, 1315. [Google Scholar] [CrossRef] [PubMed]
- Cheng, X.J.; Frank, U.; Zhao, F.; Capella, J.R.; Winkler, J.B.; Schnitzler, J.P.; Ghirardo, A.; Bertic, M.; Estrella, N.; Durner, J.; et al. Plant growth traits and allergenic potential of Ambrosia artemisiifolia pollen as modified by temperature and NO2. Environ. Exp. Bot. 2023, 206, 105193. [Google Scholar] [CrossRef]
- Verscheure, P.; Honnay, O.; Speybroeck, N.; Daelemans, R.; Bruffaerts, N.; Devleesschauwer, B.; Ceulemans, T.; Van Gerven, L.; Aerts, R.; Schrijvers, R. Impact of environmental nitrogen pollution on pollen allergy: A scoping review. Sci. Total Environ. 2023, 893, 164801. [Google Scholar] [CrossRef] [PubMed]
- Gasche, R.; Papen, H. Spatial variability of NO and NO2 flux rates from soil of spruce and beech forest ecosystems. Plant Soil 2002, 240, 76. [Google Scholar] [CrossRef]
- Sun, Y.; Zwolinska, E.; Chmielewski, A.G. Abatement technologies for high concentrations of NOx and SO2 removal from exhaust gases: A review. Crit. Rev. Environ. Sci. Technol. 2016, 46, 142. [Google Scholar] [CrossRef]
- Sheng, Q.Q.; Liu, C.Z.; Song, M.; Xu, J.Y.; Zhu, Z.L. Comprehensive Transcriptome Analysis of Rare Carpinus putoensis Plants under NO2 stress. Genes 2021, 12, 754. [Google Scholar] [CrossRef]
- Leppala, J.; Gaupels, F.; Xu, E.; Morales, L.O.; Durner, J.; Brosche, M. Ozone and nitrogen dioxide regulate similar gene expression responses in Arabidopsis but natural variation in the extent of cell death is likely controlled by different genetic loci. Front. Plant Sci. 2022, 13, 994779. [Google Scholar] [CrossRef]
- Hu, Y.; Bellaloui, N.; Tigabu, M.; Wang, J.; Diao, J.; Wang, K.; Yang, R.; Sun, G. Gaseous NO2 effects on stomatal behavior, photosynthesis and respiration of hybrid poplar leaves. Acta Physiol. Plant. 2015, 37, 39. [Google Scholar] [CrossRef]
- Matsumoto, M.; Kiyomizu, T.; Yamagishi, S.; Kinoshita, T.; Kumpitsch, L.; Kume, A.; Hanba, Y.T. Responses of photosynthesis and long-term water use efficiency to ambient air pollution in urban roadside trees. Urban Ecosyst. 2022, 25, 1042. [Google Scholar] [CrossRef]
- Wang, Y.; Guo, D.; Wang, J.; Tian, B.; Li, Y.; Sun, G.; Zhang, H. Exogenous melatonin alleviates NO2 damage in tobacco leaves by promoting antioxidant defense, modulating redox homeostasis, and signal transduction. J. Hazard. Mater. 2022, 424, 127265. [Google Scholar] [CrossRef] [PubMed]
- Wang, Y.; Zhang, H.H.; Wang, J.C.; Zhao, H.C.; He, G.Q.; Huang, D.; Yang, F.W.; Zhao, M.C.; Che, Y.H.; Teng, Z.Y.; et al. Elevated NO2 damages the photosynthetic apparatus by inducing the accumulation of superoxide anions and peroxynitrite in tobacco seedling leaves. Ecotoxicol. Environ. Saf. 2020, 196, 110534. [Google Scholar] [CrossRef]
- Wang, Y.; Jin, W.; Che, Y.; Huang, D.; Wang, J.; Zhao, M.; Sun, G. Atmospheric Nitrogen Dioxide Improves Photosynthesis in Mulberry Leaves via Effective Utilization of Excess Absorbed Light Energy. Forests 2019, 10, 312. [Google Scholar] [CrossRef]
- Yang, Y.S. Variation in the Physiological Processes of Eastern White Pine (Pinus Strobus L.) Differing in Sensitivity to Ozone, Sulfur-Dioxide, and Nitrogen-Dioxide. Ph.D. Thesis, Virginia Polytechnic Institute and State University, Blacksburg, VA, USA, 1981. Available online: http://hdl.handle.net/10919/71151 (accessed on 10 September 2023).
- Takahashi, M.; Sakamoto, A.; Ezura, H.; Morikawa, H. Prolonged exposure to atmospheric nitrogen dioxide increases fruit yield of tomato plants. Plant Biotechnol. 2011, 28, 487. [Google Scholar] [CrossRef]
- Takahashi, M.; Nakagawa, M.; Sakamoto, A.; Ohsumi, C.; Matsubara, T.; Morikawa, H. Atmospheric nitrogen dioxide gas is a plant vitalization signal to increase plant size and the contents of cell constituents. New Phytol. 2005, 168, 153. [Google Scholar] [CrossRef]
- Pal, A.; Kulshreshta, K.; Ahmad, K.J.; Behl, H.M. Do leaf surface characters play a role in plant resistance to auto-exhaust pollution? Flora 2002, 197, 55. [Google Scholar] [CrossRef]
- Azzazy, M.F. Plant bioindicators of pollution in Sadat City, Western Nile Delta, Egypt. PLoS ONE 2020, 15, e0226315. [Google Scholar] [CrossRef]
- Zhao, D.Q.; Luan, Y.; Shi, W.; Tang, Y.; Huang, X.; Tao, J. Melatonin enhances stem strength by increasing lignin content and secondary cell wall thickness in herbaceous peony. J. Exp. Bot. 2022, 73, 5991. [Google Scholar] [CrossRef]
- McAinsh, M.R.; Evans, N.H.; Montgomery, L.T.; North, K.A. Calcium signalling in stomatal responses to pollutants. New Phytol. 2002, 153, 447. [Google Scholar] [CrossRef] [PubMed]
- Gago, C.M.L.; Monteiro, J.A. NAA and STS effects on bract survival time, carbohydrate content, respiration rate and carbohydrate balance of potted Bougainvillea spectabilis Willd. Postharvest Biol. Technol. 2011, 60, 243. [Google Scholar] [CrossRef][Green Version]
- Liang, Y.X.; Li, D.L.; Sheng, Q.Q.; Zhu, Z.L. Exogenous Salicylic Acid Alleviates NO2 Damage by Maintaining Cell Stability and Physiological Metabolism in Bougainvillea × buttiana ‘Miss Manila’ Seedlings. Plants 2023, 12, 3283. [Google Scholar] [CrossRef] [PubMed]











| Treatment | Organ | ||||
|---|---|---|---|---|---|
| Root Water Content (% FW) | Stem Water Content (% FW) | Leaf Water Content (% FW) | Bract Water Content (% FW) | Whole Plant Water Content (% FW) | |
| CK | 87.17 ± 0.44 Aa | 90.58 ± 2.44 Aa | 84.77 ± 4.18 Aa | 83.14 ± 1.90 Aa | 86.42 ± 3.83 Aa |
| T1 | 84.05 ± 2.54 Ab | 87.19 ± 4.42 Aa | 81.47 ± 3.36 Aa | 82.79 ± 0.81 Aa | 83.88 ± 3.66 Ab |
| T2 | 81.26 ± 2.67 Bc | 85.17 ± 3.58 Ab | 78.28 ± 4.64 Bb | 80.05 ± 3.45 Ab | 81.19 ± 4.43 Bc |
| Organ | Treatment | Chl-a (μg·g−1 FW) | Chl-b (μg·g−1 FW) | Chl (μg·g−1 FW) | Car (μg·g−1 FW) |
|---|---|---|---|---|---|
| Stem | CK | 28.46 ± 3.26 Cc | 25.18 ± 2.64 Cc | 53.64 ± 9.20 Bb | 8.49 ± 0.18 Cc |
| T1 | 86.98 ± 1.00 Bb | 47.21 ± 0.16 Aa | 134.19 ± 0.21 Aa | 18.34 ± 0.09 Bb | |
| T2 | 93.44 ± 0.72 Aa | 34.62 ± 0.37 Bb | 128.07 ± 0.52 Aa | 29.07 ± 0.17 Aa | |
| Leaf | CK | 384.41 ± 5.03 Aa | 260.14 ± 6.69 Aa | 644.55 ± 6.92 Aa | 113.77 ± 0.55 Aa |
| T1 | 269.92 ± 7.45 Bb | 119.18 ± 6.86 Bb | 389.10 ± 8.09 Bb | 58.74 ± 2.05 Bb | |
| T2 | 211.56 ± 4.18 Cc | 102.36 ± 7.76 Bb | 313.91 ± 12.34 Cc | 29.88 ± 2.69 Cc | |
| Bract | CK | 7.24 ± 1.66 Bb | 4.58 ± 1.34 Cc | 11.82 ± 3.08 Cc | 5.79 ± 0.11 Bbc |
| T1 | 12.32 ± 1.65 Aa | 6.05 ± 1.15 Bb | 18.38 ± 2.88 Bb | 7.08 ± 0.13 Aab | |
| T2 | 13.56 ± 1.68 Aa | 7.83 ± 0.61 Aa | 21.39 ± 1.66 Aa | 8.42 ± 0.62 Aa |
| Types | Index | Treatment | ||
|---|---|---|---|---|
| CK (Clean Air, 0 μL·L−1) | T1 (4 μL·L−1 NO2 + 8 h/d) | T2 (4 μL·L−1 NO2 + 24 h/d) | ||
| Relative fluorescence parameters (5 indexes) | Fo | 677.01 ± 11.88 Cc | 884.10 ± 123.96 Bb | 1206.33 ± 75.20 Aa |
| Fm | 3731.22 ± 312.88 Aa | 2769.22 ± 113.97 Bc | 3511.78 ± 323.90 Aab | |
| Fv | 3054.22 ± 316.36 Aa | 1885.11 ± 112.89 Cc | 2329.44 ± 376.80 Bb | |
| Vi | 0.52 ± 0.03 Cc | 0.75 ± 0.01 Bb | 0.83 ± 0.03 Aa | |
| Vj | 0.86 ± 0.01 Bb | 0.90 ± 0.01 Aa | 0.88 ± 0.02 ABab | |
| Optical system parameters (6 indexes) | Fv/Fo | 4.52 ± 0.50 Aa | 2.13 ± 0.15 Bb | 1.95 ± 0.39 Bb |
| Φ(Po) = Fv/Fm | 0.82 ± 0.02 Aa | 0.68 ± 0.01 Bb | 0.66 ± 0.05 Bbc | |
| Φ(Eo) | 0.39 ± 0.03 Aa | 0.17 ± 0.01 Bb | 0.11 ± 0.03 Cc | |
| ψ(Eo) | 0.48 ± 0.03 Aa | 0.26 ± 0.02 Bb | 0.17 ± 0.02 Cc | |
| Φ(Ro) | 0.14 ± 0.01 Aa | 0.06 ± 0.01 Bb | 0.08 ± 0.05 Bb | |
| Φ(Do) = Fo/Fm | 0.19 ± 0.02 Bb | 0.32 ± 0.02 Aab | 0.35 ± 0.05 Aa | |
| Unit reaction center parameters (3 indexes) | ABS/RC | 2.33 ± 0.16 Bb | 3.34 ± 0.07 Aa | 3.41 ± 0.45 Aa |
| ETo/RC | 0.81 ± 0.15 Aa | 0.51 ± 0.12 Bb | 0.47 ± 0.16 Bb | |
| REo/RC | 0.31 ± 0.02 Aa | 0.22 ± 0.01 Bc | 0.26 ± 0.05 Bb | |
| Blade performance (1 index) | PI(ABS) | 1.97 ± 0.45 Aa | 0.21 ± 0.02 Bb | 0.13 ± 0.06 Bb |
| Index | Treatment | ||
|---|---|---|---|
| CK | T1 | T2 | |
| Pn (μmol CO2·m−2·s−1) Net photosynthetic rate | 7.84 ± 0.53 Aa | 5.39 ± 0.73 Bb | 3.46 ± 2.20 Cc |
| Ci (μmol·mol−1) Intercellular CO2 concentration | 184.33 ± 17.44 Bb | 175.22 ± 41.35 Bb | 243.44 ± 64.89 Aa |
| Gs (mmol H2O·m−2·s−1) Stomatal conductivity | 58.00 ± 3.27 Aa | 39.33 ± 8.49 Bb | 38.33 ± 16.14 Bb |
| Tr (mmol H2O·m−2·s−1) Transpiration rate | 2.14 ± 0.14 Aa | 1.52 ± 0.31 Bb | 1.60 ± 0.67 Bb |
| VPD (kPa) Vapor pressure deficiency | 3.79 ± 0.10 Aa | 3.47 ± 0.24 Bb | 3.84 ± 0.89 Aa |
| WUE (mmol CO2·mol) Photosynthetic water use efficiency | 3.68 ± 0.43 Aa | 3.69 ± 0.91 Aa | 2.62 ± 1.11 Bb |
| Index | Principal Component | Index | Principal Component | ||||
|---|---|---|---|---|---|---|---|
| wi1 | wi2 | wi3 | wi1 | wi2 | wi3 | ||
| Root volume | 0.961 | 0.050 | 0.130 | Fo | 0.955 | 0.172 | 0.138 |
| Average root diameter | 0.962 | 0.132 | 0.111 | Fm | −0.323 | 0.762 | 0.494 |
| Main root width | 0.955 | 0.177 | 0.170 | Vi | 0.980 | −0.120 | −0.099 |
| Lateral root width | 0.948 | 0.190 | 0.162 | Vj | 0.669 | −0.332 | −0.538 |
| Mature leaf L | 0.986 | −0.010 | 0.055 | Φ(Do) | 0.922 | −0.265 | −0.147 |
| Mature leaf a | 0.992 | 0.032 | 0.044 | ABS/RC | 0.863 | −0.332 | −0.233 |
| Mature leaf b | 0.988 | 0.053 | 0.085 | Ci | 0.417 | 0.807 | −0.351 |
| Tender leaf L | 0.984 | 0.032 | 0.063 | Tr | −0.404 | 0.687 | −0.512 |
| Tender leaf a | 0.977 | 0.118 | 0.151 | WUE | −0.426 | −0.750 | 0.413 |
| Tender leaf b | 0.982 | 0.041 | 0.088 | Eigenvalue λ | 17.543 | 2.893 | 1.413 |
| Bract L | 0.938 | 0.177 | 0.132 | Variance contribution rate/% | 76.273 | 12.577 | 6.145 |
| Bract b | 0.985 | 0.095 | 0.097 | Accumulated contribution rate/% | 76.273 | 88.850 | 94.995 |
| Stem chlorophyll a | 0.947 | −0.199 | −0.120 | ||||
| Stem total chlorophyll | 0.884 | −0.322 | −0.220 | Factor Weight αi | 0.8029 | 0.1323 | 0.0647 |
| Treatment | Principal Components | Composite Score (F) | Composite Score Ranking | ||
|---|---|---|---|---|---|
| PC1 (F1) | PC2 (F2) | PC3 (F3) | |||
| CK | −5.339 | 0.840 | 0.617 | −4.135 | 3 |
| T1-4.0 μL·L−1 (8 h/d) | 0.746 | −1.703 | −0.872 | 0.317 | 2 |
| T2-4.0 μL·L−1 (24 h/d) | 4.592 | 0.864 | 0.254 | 3.818 | 1 |
| Index | CK | T1 | T2 | Index | CK | T1 | T2 |
|---|---|---|---|---|---|---|---|
| Root volume | 0.79 | 0.41 | 0.07 | Stem Chl-a | 0.94 | 0.10 | 0.01 |
| Average root diameter | 0.92 | 0.53 | 0.07 | Stem total Chl | 0.90 | 0.00 | 0.07 |
| Main root width | 0.90 | 0.56 | 0.09 | Fo | 0.97 | 0.65 | 0.15 |
| Lateral root width | 0.87 | 0.53 | 0.07 | Fm | 0.87 | 0.75 | 0.58 |
| Mature leaf L | 0.96 | 0.39 | 0.05 | Vi | 0.88 | 0.31 | 0.11 |
| Mature leaf a | 0.91 | 0.39 | 0.03 | Vj | 0.81 | 0.27 | 0.43 |
| Mature leaf b | 0.97 | 0.45 | 0.04 | Φ(Do) | 0.94 | 0.43 | 0.33 |
| Tender leaf L | 0.91 | 0.45 | 0.13 | ABS/RC | 0.89 | 0.41 | 0.38 |
| Tender leaf a | 0.93 | 0.55 | 0.10 | Ci | 0.60 | 0.63 | 0.41 |
| Tender leaf b | 0.92 | 0.50 | 0.13 | Tr | 0.51 | 0.73 | 0.71 |
| Bract L | 0.95 | 0.67 | 0.18 | WUE | 0.56 | 0.56 | 0.37 |
| Bract b | 0.99 | 0.54 | 0.08 | Final Score and ranking | 0.8657 1 | 0.4715 2 | 0.1982 3 |
Disclaimer/Publisher’s Note: The statements, opinions and data contained in all publications are solely those of the individual author(s) and contributor(s) and not of MDPI and/or the editor(s). MDPI and/or the editor(s) disclaim responsibility for any injury to people or property resulting from any ideas, methods, instructions or products referred to in the content. |
© 2023 by the authors. Licensee MDPI, Basel, Switzerland. This article is an open access article distributed under the terms and conditions of the Creative Commons Attribution (CC BY) license (https://creativecommons.org/licenses/by/4.0/).
Share and Cite
Liang, Y.; Qian, X.; Song, S.; Sheng, Q.; Zhu, Z. Acute NO2 Stress Shortens the Median Survival Period of Bougainvillea glabra ‘Elizabeth Angus’ by Disrupting Tissue Structure and Photosynthetic Response Centers. Plants 2023, 12, 4028. https://doi.org/10.3390/plants12234028
Liang Y, Qian X, Song S, Sheng Q, Zhu Z. Acute NO2 Stress Shortens the Median Survival Period of Bougainvillea glabra ‘Elizabeth Angus’ by Disrupting Tissue Structure and Photosynthetic Response Centers. Plants. 2023; 12(23):4028. https://doi.org/10.3390/plants12234028
Chicago/Turabian StyleLiang, Yuxiang, Xinchen Qian, Shuang Song, Qianqian Sheng, and Zunling Zhu. 2023. "Acute NO2 Stress Shortens the Median Survival Period of Bougainvillea glabra ‘Elizabeth Angus’ by Disrupting Tissue Structure and Photosynthetic Response Centers" Plants 12, no. 23: 4028. https://doi.org/10.3390/plants12234028
APA StyleLiang, Y., Qian, X., Song, S., Sheng, Q., & Zhu, Z. (2023). Acute NO2 Stress Shortens the Median Survival Period of Bougainvillea glabra ‘Elizabeth Angus’ by Disrupting Tissue Structure and Photosynthetic Response Centers. Plants, 12(23), 4028. https://doi.org/10.3390/plants12234028
