Identification of the High-Affinity Potassium Transporter Gene Family (HKT) in Brassica U-Triangle Species and Its Potential Roles in Abiotic Stress in Brassica napus L.
Abstract
:1. Introduction
2. Results
2.1. Identification of HKT Family Genes in the Brassica U-Triangle Species
2.2. Phylogenetic Analysis of HKT Proteins in Arabidopsis and the Brassica U-Triangle Species
2.3. Multiple Sequence Alignment of HKT Proteins in the U-Triangle Species
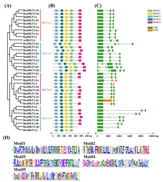
2.4. Conserved Protein Motifs of HKT and Variations in Gene Structure
2.5. Chromosomal Distribution of HKT Genes in the U-Triangle Species
2.6. Collinearity Analysis of HKT Genes in U-Triangle Species
2.7. Expression Profiles of HKT Family Genes in B. napus under Potassium and Phytohormone Treatment
2.8. Expression Patterns of HKT Genes in Rapeseed under Heavy-Metal Stress
2.9. Cis-Element Analysis of BnaHKT Promoters
3. Discussion
4. Materials and Methods
4.1. Identification and Annotation of HKT Family Genes
4.2. Phylogenetic and Sequence Analysis of HKT Gene Family Members
4.3. Structural Analysis of Conserved Motifs and Genes of the HKT Family Members
4.4. Chromosomal Localization and Colinearity Analysis of HKT Genes
4.5. Expression Profile Analysis of HKT Genes
4.6. RT-qPCR Analysis of BnaHKT Genes
5. Conclusions
Supplementary Materials
Author Contributions
Funding
Data Availability Statement
Conflicts of Interest
References
- Qazi, H.A.; Jan, N.; Ramazan, S.; John, R. Protein Modificomics; Academic Press: New York NY, USA, 2019; p. 30. [Google Scholar]
- Amrutha, R.N.; Sekhar, P.N.; Varshney, R.K.; Kishor, P.B.K. Genome-wide analysis and identification of genes related to potassium transporter families in rice (Oryza sativa L.). Plant Sci. 2007, 172, 708–721. [Google Scholar] [CrossRef]
- Hasanuzzaman, M.; Bhuyan, M.H.M.B.; Nahar, K.; Hossain, M.S.; Mahmud, J.A.; Hossen, M.S.; Masud, A.A.C.; Moumita; Fujita, M. Potassium: A Vital Regulator of Plant Responses and Tolerance to Abiotic Stresses. Agronomy 2018, 8, 31. [Google Scholar] [CrossRef]
- Gupta, M.; Qiu, X.; Wang, L.; Xie, W.; Zhang, C.; Xiong, L.; Lian, X.; Zhang, Q. KT/HAK/KUP potassium transporters gene family and their whole-life cycle expression profile in rice (Oryza sativa). Mol. Genet. Genomics. 2008, 280, 437–452. [Google Scholar] [CrossRef] [PubMed]
- Mäser, P.; Thomine, S.; Schroeder, J.I.; Ward, J.M.; Hirschi, K.; Sze, H.; Talke, I.N.; Amtmann, A.; Maathuis, F.J.; Sanders, D.; et al. Phylogenetic relationships within cation transporter families of Arabidopsis. Plant Physiol. 2001, 126, 1646–1667. [Google Scholar] [CrossRef] [PubMed]
- Waters, S.; Gilliham, M.; Hrmova, M. Plant High-Affinity Potassium (HKT) Transporters Involved in Salinity Tolerance: Structural Insights to Probe Differences in Ion Selectivity. Int. J. Mol. Sci. 2013, 14, 7660–7680. [Google Scholar] [CrossRef]
- Riedelsberger, J.; Miller, J.K.; Valdebenito-Maturana, B.; Piñeros, M.A.; González, W.; Dreyer, I. Plant HKT Channels: An Updated View on Structure, Function and Gene Regulation. Int. J. Mol. Sci. 2021, 22, 1892. [Google Scholar] [CrossRef]
- Huang, S.; Spielmeyer, W.; Lagudah, E.S.; Munns, R. Comparative mapping of HKT genes in wheat, barley, and rice, key determinants of Na+ transport, and salt tolerance. J. Exp. Bot. 2008, 59, 927–937. [Google Scholar] [CrossRef]
- Zhang, S.; Tong, Y.; Li, Y.; Cheng, Z.M.; Zhong, Y. Genome-wide identification of the HKT genes in five Rosaceae species and expression analysis of HKT genes in response to salt-stress in Fragaria vesca. Genes Genom. 2019, 41, 325–336. [Google Scholar] [CrossRef]
- Schachtman, D.P.; Schroeder, J.I. Structure and transport mechanism of a high-affinity potassium uptake transporter from higher plants. Nature 1994, 370, 655–658. [Google Scholar] [CrossRef]
- Xu, M.; Chen, C.; Cai, H.; Wu, L. Overexpression of PeHKT1;1 Improves Salt Tolerance in Populus. Genes 2018, 9, 475. [Google Scholar] [CrossRef]
- Uozumi, N.; Kim, E.J.; Rubio, F.; Yamaguchi, T.; Muto, S.; Tsuboi, A.; Bakker, E.P.; Nakamura, T.; Schroeder, J.I. The Arabidopsis HKT1 gene homolog mediates inward Na+ currents in Xenopus laevis Oocytes and Na+ uptake in Saccharomyces cerevisiae. Plant Physiol. 2000, 122, 1249–1259. [Google Scholar] [CrossRef] [PubMed]
- Zamani Babgohari, M.; Ebrahimie, E.; Niazi, A. In silico analysis of high affinity potassium transporter (HKT) isoforms in different plants. Aquat. Biosystems. 2014, 10, 9. [Google Scholar] [CrossRef]
- Horie, T.; Yoshida, K.; Nakayama, H.; Yamada, K.; Oiki, S.; Shinmyo, A. Two types of HKT transporters with different properties of Na+ and K+ transport in Oryza sativa. Plant J. 2001, 27, 129–138. [Google Scholar] [CrossRef]
- Ren, Z.-H.; Gao, J.-P.; Li, L.-G.; Cai, X.-L.; Huang, W.; Chao, D.-Y.; Zhu, M.-Z.; Wang, Z.-Y.; Luan, S.; Lin, H.-X. A rice quantitative trait locus for salt tolerance encodes a sodium transporter. Nat. Genet. 2005, 37, 1141–1146. [Google Scholar] [CrossRef] [PubMed]
- Haro, R.; Bañuelos, M.A.; Senn, M.E.; Barrero-Gil, J.; Rodríguez-Navarro, A. HKT1 Mediates Sodium Uniport in Roots. Pitfalls in the Expression of HKT1 in Yeast. Plant Physiol. 2005, 139, 1495–1506. [Google Scholar] [CrossRef]
- Asins, M.J.; Villalta, I.; Aly, M.M.; Olias, R.; De Morales, P.A.; Huertas, R.; Li, J.; Jaime-Perez, N.; Haro, R.; Raga, V.; et al. Two closely linked tomato HKT coding genes are positional candidates for the major tomato QTL involved in Na+/K+ homeostasis. Plant Cell Environ. 2013, 36, 1171–1191. [Google Scholar] [CrossRef] [PubMed]
- Wang, T.T.; Ren, Z.J.; Liu, Z.Q.; Feng, X.; Guo, R.Q.; Li, B.G.; Li, L.G.; Jing, H.C. SbHKT1;4, a member of the high-affinity potassium transporter gene family from Sorghum bicolor, functions to maintain optimal Na+/K+ balance under Na+ stress. J. Integr. Plant Biol. 2014, 56, 315–332. [Google Scholar] [CrossRef] [PubMed]
- Rehman, H.M.; Nawaz, M.A.; Shah, Z.H.; Daur, I.; Khatoon, S.; Yang, S.H.; Chung, G. In-Depth Genomic and Transcriptomic Analysis of Five K+ Transporter Gene Families in Soybean Confirm Their Differential Expression for Nodulation. Front. Plant Sci. 2017, 8, 804. [Google Scholar] [CrossRef]
- Yang, Y.L.; Cheng, J.J.; Han, H.R.; Sun, R.; Li, Y.J.; Zhang, Y.K.; Han, Y.H.; Zhang, H.; Li, X.K. Genome-wide identification of the HKT transcription factor family and their response to salt stress in foxtail millet (Setaria italica). Plant Growth Regul. 2023, 99, 113–123. [Google Scholar] [CrossRef]
- Hamamoto, S.; Horie, T.; Hauser, F.; Deinlein, U.; Schroeder, J.I.; Uozumi, N. HKT transporters mediate salt stress resistance in plants: From structure and function to the field. Curr. Opin. Biotechnol. 2015, 32, 113–120. [Google Scholar] [CrossRef] [PubMed]
- Maser, P.; Hosoo, Y.; Goshima, S.; Horie, T.; Eckelman, B.; Yamada, K.; Yoshida, K.; Bakker, E.P.; Shinmyo, A.; Oiki, S.; et al. Glycine residues in potassium channel-like selectivity filters determine potassium selectivity in four-loop-per-subunit HKT transporters from plants. Proc. Natl. Acad. Sci. USA 2002, 99, 6428–6433. [Google Scholar] [CrossRef] [PubMed]
- Horie, T.; Hauser, F.; Schroeder, J.I. HKT transporter-mediated salinity resistance mechanisms in Arabidopsis and monocot crop plants. Trends Plant Sci. 2009, 14, 660–668. [Google Scholar] [CrossRef]
- Kim, C.K.; Seol, Y.J.; Perumal, S.; Lee, J.; Waminal, N.E.; Jayakodi, M.; Lee, S.C.; Jin, S.; Choi, B.S.; Yu, Y.; et al. Re-exploration of U’s Triangle Brassica Species Based on Chloroplast Genomes and 45S nrDNA Sequences. Sci. Rep. 2018, 8, 7353. [Google Scholar] [CrossRef] [PubMed]
- Yim, W.C.; Swain, M.L.; Ma, D.N.; An, H.; Bird, K.A.; Curdie, D.D.; Wang, S.; Ham, H.D.; Luzuriaga-Neira, A.; Kirkwood, J.S.; et al. The final piece of the Triangle of U: Evolution of the tetraploid Brassica carinata genome. Plant Cell. 2022, 34, 4143–4172. [Google Scholar] [CrossRef] [PubMed]
- Kong, L.J.; Zhao, K.; Gao, Y.Y.; Miao, L.M.; Chen, C.Q.; Deng, H.; Liu, Z.N.; Yu, X.L. Comparative analysis of cytokinin response factors in Brassica diploids and amphidiploids and insights into the evolution of Brassica species. Bmc Genomics. 2018, 19, 728. [Google Scholar] [CrossRef]
- Wen, J.; Guo, P.; Ke, Y.; Liu, M.; Li, P.; Wu, Y.; Ran, F.; Wang, M.; Li, J.; Du, H. The auxin response factor gene family in allopolyploid Brassica Napus. PLoS ONE. 2019, 14, e0214885. [Google Scholar] [CrossRef] [PubMed]
- Li, W.; Chen, F.; Wang, Y.; Zheng, H.; Yi, Q.; Ren, Y.; Gao, J. Genome-wide identification and functional analysis of ARF transcription factors in Brassica juncea var. tumida. PLoS ONE. 2020, 15, e0232039. [Google Scholar] [CrossRef] [PubMed]
- Wang, Z.; Wan, Y.; Meng, X.; Zhang, X.; Yao, M.; Miu, W.; Zhu, D.; Yuan, D.; Lu, K.; Li, J.; et al. Genome-Wide Identification and Analysis of MKK and MAPK Gene Families in Brassica Species and Response to Stress in Brassica Napus. Int. J. Mol. Sci. 2021, 22, 544. [Google Scholar] [CrossRef]
- Li, M.D.; Wang, F.; Ma, J.Y.; Liu, H.Z.; Ye, H.; Zhao, P.; Wang, J.B. Comprehensive Evolutionary Analysis of CPP Genes in Brassica napus L. and Its Two Diploid Progenitors Revealing the Potential Molecular Basis of Allopolyploid Adaptive Advantage Under Salt Stress. Front. Plant Sci. 2022, 13, 873071. [Google Scholar] [CrossRef]
- Peng, X.Y.; Wu, D.; Zhang, X.; Liu, Q.W.; Lu, Q.L.; Song, M. Identification and Characterization of the HD-Zip Gene Family and Dimerization Analysis of HB7 and HB12 in Brassica napus L. Genes 2022, 13, 2139. [Google Scholar] [CrossRef]
- Li, N.N.; Xiao, H.; Sun, J.J.; Wang, S.F.; Wang, J.C.; Chang, P.; Zhou, X.B.; Lei, B.; Lu, K.; Luo, F.; et al. Genome-wide analysis and expression profiling of the HMA gene family in Brassica napus under cd stress. Plant and Soil. 2018, 426, 365–381. [Google Scholar] [CrossRef]
- Wan, Y.Y.; Wang, Z.; Xia, J.C.; Shen, S.L.; Guan, M.W.; Zhu, M.C.; Qiao, C.L.; Sun, F.J.; Liang, Y.; Li, J.; et al. Genome-Wide Analysis of Phosphorus Transporter Genes in Brassica and Their Roles in Heavy Metal Stress Tolerance. Int. J. Mol. Sci. 2020, 21, 2209. [Google Scholar] [CrossRef] [PubMed]
- Bandopadhyay, L.; Mukherjee, S.; Sikdar, S.R. Estimating the salt tolerance level of Brassica juncea B-85 (Seeta) variety by physiological and biochemical analysis. Plant Physiol. Reports. 2021, 26, 374–380. [Google Scholar] [CrossRef]
- Mourato, M.P.; Moreira, I.N.; Leitao, I.; Pinto, F.R.; Sales, J.R.; Martins, L.L. Effect of Heavy Metals in Plants of the Genus Brassica. Int. J. Mol. Sciences. 2015, 16, 17975–17998. [Google Scholar] [CrossRef] [PubMed]
- Hauser, F.; Horie, T. A conserved primary salt tolerance mechanism mediated by HKT transporters: A mechanism for sodium exclusion and maintenance of high K+/Na+ ratio in leaves during salinity stress. Plant Cell Environ. 2010, 33, 552–565. [Google Scholar] [CrossRef]
- Schlösser, A.; Meldorf, M.; Stumpe, S.; Bakker, E.P.; Epstein, W. TrkH and its homolog, TrkG, determine the specificity and kinetics of cation transport by the Trk system of Escherichia coli. J. Bacteriol. 1995, 177, 1908–1910. [Google Scholar] [CrossRef]
- Marchler-Bauer, A.; Bo, Y.; Han, L.Y.; He, J.E.; Lanczycki, C.J.; Lu, S.N.; Chitsaz, F.; Derbyshire, M.K.; Geer, R.C.; Gonzales, N.R.; et al. CDD/SPARCLE: Functional classification of proteins via subfamily domain architectures. Nucleic Acids Research. 2017, 45, D200–D203. [Google Scholar] [CrossRef]
- Chattopadhyay, S.; Puente, P.; Deng, X.W.; Wei, N. Combinatorial interaction of light-responsive elements plays a critical role in determining the response characteristics of light-regulated promoters in Arabidopsis. Plant J. 1998, 15, 69–77. [Google Scholar] [CrossRef]
- Rouster, J.; Leah, R.; Mundy, J.; Cameron-Mills, V. Identification of a methyl jasmonate-responsive region in the promoter of a lipoxygenase 1 gene expressed in barley grain. Plant J. 1997, 11, 513–523. [Google Scholar] [CrossRef]
- Li, H.; Xu, G.; Yang, C.; Yang, L.; Liang, Z. Genome-wide identification and expression analysis of HKT transcription factor under salt stress in nine plant species. Ecotoxicol. Env. Saf. 2019, 171, 435–442. [Google Scholar] [CrossRef] [PubMed]
- Singh, S.; Parihar, P.; Singh, R.; Singh, V.P.; Prasad, S.M. Heavy Metal Tolerance in Plants: Role of Transcriptomics, Proteomics, Metabolomics, and Ionomics. Front. Plant Sci. 2015, 6, 1143. [Google Scholar] [CrossRef]
- Martínez-Andújar, C.; Albacete, A.; Martínez-Pérez, A.; Pérez-Pérez, J.M.; Asins, M.J.; Pérez-Alfocea, F. Root-to-Shoot Hormonal Communication in Contrasting Rootstocks Suggests an Important Role for the Ethylene Precursor Aminocyclopropane-1-carboxylic Acid in Mediating Plant Growth under Low-Potassium Nutrition in Tomato. Front. Plant Sci. 2016, 7, 1782. [Google Scholar] [CrossRef]
- Waadt, R.; Seller, C.A.; Hsu, P.K.; Takahashi, Y.; Munemasa, S.; Schroeder, J.I. Publisher Correction: Plant hormone regulation of abiotic stress responses. Nat Rev Mol Cell Biol. 2022, 23, 516. [Google Scholar] [CrossRef] [PubMed]
- Van de Poel, B.; Van Der Straeten, D. 1-aminocyclopropane-1-carboxylic acid (ACC) in plants: More than just the precursor of ethylene! Front. Plant Sci. 2014, 5, 640. [Google Scholar] [CrossRef]
- Ribba, T.; Garrido-Vargas, F.; O’Brien, J.A. Auxin-mediated responses under salt stress: From developmental regulation to biotechnological applications. J. Exp. Bot. 2020, 71, 3843–3853. [Google Scholar] [CrossRef] [PubMed]
- Parveen, A.; Ahmar, S.; Kamran, M.; Malik, Z.; Ali, A.; Riaz, M.; Abbasi, G.H.; Khan, M.; Sohail, A.B.; Rizwan, M.; et al. Abscisic acid signaling reduced transpiration flow, regulated Na+ ion homeostasis and antioxidant enzyme activities to induce salinity tolerance in wheat (Triticum aestivum L.) seedlings. Environ. Technol. Innov. 2021, 24, 101808. [Google Scholar] [CrossRef]
- Chen, G.; Zheng, D.; Feng, N.; Zhou, H.; Mu, D.; Zhao, L.; Shen, X.; Rao, G.; Meng, F.; Huang, A. Physiological mechanisms of ABA-induced salinity tolerance in leaves and roots of rice. Sci. Rep. 2022, 12, 8228. [Google Scholar] [CrossRef]
- Colebrook, E.H.; Thomas, S.G.; Phillips, A.L.; Hedden, P. The role of gibberellin signalling in plant responses to abiotic stress. J. Exp. Biol. 2014, 217, 67–75. [Google Scholar] [CrossRef] [PubMed]
- Shen, G.; Sun, W.; Chen, Z.; Shi, L.; Hong, J.; Shi, J. Plant GDSL Esterases/Lipases: Evolutionary, Physiological and Molecular Functions in Plant Development. Plants 2022, 11, 468. [Google Scholar] [CrossRef]
- Hong, Y.; Guan, X.; Wang, X.; Kong, D.; Yu, S.; Wang, Z.; Yu, Y.; Chao, Z.F.; Liu, X.; Huang, S.; et al. Natural variation in SlSOS2 promoter hinders salt resistance during tomato domestication. Hortic. Res. 2023, 10, uhac244. [Google Scholar] [CrossRef]
- Sheshadri, S.A.; Nishanth, M.J.; Simon, B. Stress-Mediated cis-Element Transcription Factor Interactions Interconnecting Primary and Specialized Metabolism in planta. Front. Plant Sci. 2016, 7, 1725. [Google Scholar] [CrossRef]
- Dave, A.; Agarwal, P.; Agarwal, P.K. Mechanism of high affinity potassium transporter (HKT) towards improved crop productivity in saline agricultural lands. 3 Biotech 2022, 12, 51. [Google Scholar] [CrossRef] [PubMed]
- Kumar, V.; Mahajan, M.; Yadav, S.K. Toxic Metals Accumulation, Tolerance and Homeostasis in Brassicaoilseed Species: Overview of Physiological, Biochemical and Molecular Mechanisms. In The Plant Family Brassicaceae: Contribution Towards Phytoremediation; Anjum, N.A., Ahmad, I., Pereira, M.E., Duarte, A.C., Umar, S., Khan, N.A., Eds.; Springer: Dordrecht, The Netherlands, 2012; pp. 171–211. [Google Scholar]
- Yang, Z.; Wang, S.; Wei, L.; Huang, Y.; Liu, D.; Jia, Y.; Luo, C.; Lin, Y.; Liang, C.; Hu, Y.; et al. BnIR: A multi-omics database with various tools for Brassica Napus research and breeding. Mol. Plant. 2023, 16, 775–789. [Google Scholar] [CrossRef]
- Sayers, E.W.; Bolton, E.E.; Brister, J.R.; Canese, K.; Chan, J.; Comeau, D.C.; Connor, R.; Funk, K.; Kelly, C.; Kim, S.; et al. Database resources of the national center for biotechnology information. Nucleic Acids Res. 2022, 50, D20–D26. [Google Scholar] [CrossRef] [PubMed]
- Chen, C.; Chen, H.; Zhang, Y.; Thomas, H.R.; Frank, M.H.; He, Y.; Xia, R. TBtools: An Integrative Toolkit Developed for Interactive Analyses of Big Biological Data. Mol. Plant. 2020, 13, 1194–1202. [Google Scholar] [CrossRef] [PubMed]
- Blum, M.; Chang, H.Y.; Chuguransky, S.; Grego, T.; Kandasaamy, S.; Mitchell, A.; Nuka, G.; Paysan-Lafosse, T.; Qureshi, M.; Raj, S.; et al. The InterPro protein families and domains database: 20 years on. Nucleic Acids Res. 2021, 49, D344–D354. [Google Scholar] [CrossRef]
- Mistry, J.; Chuguransky, S.; Williams, L.; Qureshi, M.; Salazar, G.A.; Sonnhammer, E.L.L.; Tosatto, S.C.E.; Paladin, L.; Raj, S.; Richardson, L.J.; et al. Pfam: The protein families database in 2021. Nucleic Acids Research. 2021, 49, D412–D419. [Google Scholar] [CrossRef]
- Chou, K.C.; Shen, H.B. Plant-mPLoc: A Top-Down Strategy to Augment the Power for Predicting Plant Protein Subcellular Localization. PLoS ONE. 2010, 5, e11335. [Google Scholar] [CrossRef] [PubMed]
- Kumar, S.; Stecher, G.; Tamura, K. MEGA7: Molecular Evolutionary Genetics Analysis Version 7.0 for Bigger Datasets. Mol. Biol. Evolution. 2016, 33, 1870–1874. [Google Scholar] [CrossRef]
- Subramanian, B.; Gao, S.H.; Lercher, M.J.; Hu, S.N.; Chen, W.H. Evolview v3: A webserver for visualization, annotation, and management of phylogenetic trees. Nucleic Acids Res. 2019, 47, W270–W275. [Google Scholar] [CrossRef]
- Hallgren, J.; Tsirigos, K.D.; Pedersen, M.D.; Almagro Armenteros, J.J.; Marcatili, P.; Nielsen, H.; Krogh, A.; Winther, O. DeepTMHMM predicts alpha and beta transmembrane proteins using deep neural networks. bioRxiv 2022, 487609. [Google Scholar] [CrossRef]
- Thompson, J.D.; Gibson, T.J.; Plewniak, F.; Jeanmougin, F.; Higgins, D.G. The CLUSTAL_X windows interface: Flexible strategies for multiple sequence alignment aided by quality analysis tools. Nucleic Acids Res. 1997, 25, 4876–4882. [Google Scholar] [CrossRef] [PubMed]
- Robert, X.; Gouet, P. Deciphering key features in protein structures with the new ENDscript server. Nucleic Acids Research. 2014, 42, W320–W324. [Google Scholar] [CrossRef]
- Crooks, G.E.; Hon, G.; Chandonia, J.M.; Brenner, S.E. WebLogo: A sequence logo generator. Genome Research. 2004, 14, 1188–1190. [Google Scholar] [CrossRef] [PubMed]
- Lescot, M.; Déhais, P.; Thijs, G.; Marchal, K.; Moreau, Y.; Van de Peer, Y.; Rouzé, P.; Rombauts, S. PlantCARE, a database of plant cis-acting regulatory elements and a portal to tools for in silico analysis of promoter sequences. Nucleic Acids Res. 2002, 30, 325–327. [Google Scholar] [CrossRef] [PubMed]
- Bailey, T.L.; Johnson, J.; Grant, C.E.; Noble, W.S. The MEME Suite. Nucleic Acids Res. 2015, 43, W39–W49. [Google Scholar] [CrossRef] [PubMed]
- Bailey, T.L.; Elkan, C. Fitting a mixture model by expectation maximization to discover motifs in biopolymers. Proc. Int. Conf. Intell. Syst. Mol. Biol. 1994, 2, 28–36. [Google Scholar]
- Voorrips, R.E. MapChart: Software for the graphical presentation of linkage maps and QTLs. J. Hered. 2002, 93, 77–78. [Google Scholar] [CrossRef]
- Zhou, J.; Zhou, H.J.; Chen, P.; Zhang, L.L.; Zhu, J.T.; Li, P.F.; Yang, J.; Ke, Y.Z.; Zhou, Y.H.; Li, J.N.; et al. Genome-Wide Survey and Expression Analysis of the KT/HAK/KUP Family in Brassica napus and Its Potential Roles in the Response to K+ Deficiency. Int. J. Mol. Sci. 2020, 21, 9487. [Google Scholar] [CrossRef]
- Sun, F.; Chen, Z.; Zhang, Q.; Wan, Y.; Hu, R.; Shen, S.; Chen, S.; Yin, N.; Tang, Y.; Liang, Y.; et al. Genome-Wide Identification of the TIFY Gene Family in Brassiceae and Its Potential Association with Heavy Metal Stress in Rapeseed. Plants 2022, 11, 667. [Google Scholar] [CrossRef]
- Trapnell, C.; Roberts, A.; Goff, L.; Pertea, G.; Kim, D.; Kelley, D.R.; Pimentel, H.; Salzberg, S.L.; Rinn, J.L.; Pachter, L. Differential gene and transcript expression analysis of RNA-seq experiments with TopHat and Cufflinks. Nat. Protoc. 2012, 7, 562–578. [Google Scholar] [CrossRef] [PubMed]
- Qu, C.; Fu, F.; Lu, K.; Zhang, K.; Wang, R.; Xu, X.; Wang, M.; Lu, J.; Wan, H.; Zhanglin, T.; et al. Differential accumulation of phenolic compounds and expression of related genes in black- and yellow-seeded Brassica napus. J. Exp. Bot. 2013, 64, 2885–2898. [Google Scholar] [CrossRef] [PubMed]
- Zhang, J.D.; Ruschhaupt, M.; Biczok, R. ddCt method for qRT–PCR data analysis. Citeseer 2013, 48, 346–356. [Google Scholar]









| Protein Name | Gene ID | Length (aa) | MW (kDa) | pI | Predicted Subcellular Location |
|---|---|---|---|---|---|
| AtHKT1;1 | AT4G10310 | 506 | 57.45 | 8.86 | Cell membrane |
| BraHKT1;1 | BraA02g030010.3.5C.1 | 507 | 58.02 | 8.84 | Cell membrane |
| BraHKT1;2 | BraA03g027520.3.5C.1 | 564 | 63.27 | 9.61 | Cell membrane |
| BraHKT1;3a | BraA09g029230.3.5C.1 | 350 | 39.60 | 9.19 | Cell membrane |
| BraHKT1;3b | BraA09g029230.3.5C.2 | 496 | 56.12 | 9.42 | Cell membrane |
| BraHKT1;4 | BraA09g029260.3.5C.1 | 359 | 41.09 | 9.44 | Cell membrane |
| BniHKT1;1 | BniB05g058650.2N | 506 | 57.60 | 8.97 | Cell membrane |
| BniHKT1;2 | BniB08g035830.2N | 529 | 59.79 | 9.63 | Cell membrane |
| BniHKT1;3 | BniB08g052410.2N | 496 | 56.22 | 9.34 | Cell membrane |
| BniHKT1;4 | BniB08g052460.2N | 356 | 40.62 | 9.55 | Cell membrane |
| BolHKT1;1 | Bol020851 | 507 | 57.94 | 9.01 | Cell membrane |
| BolHKT1;2 | Bol025669 | 506 | 57.40 | 9.66 | Cell membrane |
| BolHKT1;3 | Bol007718 | 447 | 50.62 | 9.06 | Cell membrane |
| BjuHKT1;1a | BjuVB05G47650 | 506 | 57.60 | 8.97 | Cell membrane |
| BjuHKT1;1b | BjuVA02G31630 | 507 | 58.05 | 8.93 | Cell membrane |
| BjuHKT1;2a | BjuVB08G29360 | 506 | 57.52 | 9.72 | Cell membrane |
| BjuHKT1;2b | BjuVA03G28370 | 585 | 65.83 | 9.76 | Cell membrane |
| BjuHKT1;3a | BjuVB08G41970 | 350 | 39.70 | 9.02 | Cell membrane |
| BjuHKT1;3b | BjuVA09G28320 | 496 | 56.26 | 9.48 | Cell membrane |
| BjuHKT1;4a | BjuVB08G41990 | 500 | 57.11 | 9.62 | Cell membrane |
| BjuHKT1;4b | BjuVA09G28330 | 503 | 57.57 | 9.45 | Cell membrane |
| BnaHKT1;1a | BnaA02T0271600ZS | 507 | 58.02 | 8.84 | Cell membrane |
| BnaHKT1;1b | BnaC02T0368700ZS | 507 | 57.97 | 9.01 | Cell membrane |
| BnaHKT1;2a | BnaC03T0301900ZS | 503 | 57.14 | 9.62 | Cell membrane |
| BnaHKT1;2b | BnaA03T0254300ZS | 585 | 65.84 | 9.76 | Cell membrane |
| BnaHKT1;3a | BnaA09T0257800ZS | 496 | 56.28 | 9.52 | Cell membrane |
| BnaHKT1;3b | BnaC09T0303500ZS | 509 | 57.58 | 9.5 | Cell membrane |
| BnaHKT1;4a | BnaC09T0303900ZS | 522 | 59.89 | 9.63 | Cell membrane |
| BnaHKT1;4b | BnaA09T0258000ZS | 430 | 49.11 | 9.1 | Cell membrane |
| BcaHKT1;1a | BcaB05g23910 | 506 | 57.63 | 9.04 | Cell membrane |
| BcaHKT1;1b | BcaC03g16406 | 507 | 57.97 | 9.01 | Cell membrane |
| BcaHKT1;2a | BcaB01g02755 | 523 | 58.74 | 9.37 | Chloroplast |
| BcaHKT1;2b | BcaC01g04681 | 506 | 57.40 | 9.66 | Cell membrane |
| BcaHKT1;3a | BcaB01g01466 | 496 | 56.22 | 9.34 | Cell membrane |
| BcaHKT1;3b | BcaC04g21028 | 496 | 56.16 | 9.52 | Cell membrane |
| BcaHKT1;4a | BcaB01g01465 | 500 | 57.07 | 9.6 | Cell membrane |
| BcaHKT1;4b | BcaC04g21025 | 503 | 57.53 | 9.45 | Cell membrane |
Disclaimer/Publisher’s Note: The statements, opinions and data contained in all publications are solely those of the individual author(s) and contributor(s) and not of MDPI and/or the editor(s). MDPI and/or the editor(s) disclaim responsibility for any injury to people or property resulting from any ideas, methods, instructions or products referred to in the content. |
© 2023 by the authors. Licensee MDPI, Basel, Switzerland. This article is an open access article distributed under the terms and conditions of the Creative Commons Attribution (CC BY) license (https://creativecommons.org/licenses/by/4.0/).
Share and Cite
Yang, X.; Hu, R.; Sun, F.; Shen, S.; Zhang, M.; Liu, Y.; Zhang, Y.; Du, H.; Lu, K.; Qu, C.; et al. Identification of the High-Affinity Potassium Transporter Gene Family (HKT) in Brassica U-Triangle Species and Its Potential Roles in Abiotic Stress in Brassica napus L. Plants 2023, 12, 3768. https://doi.org/10.3390/plants12213768
Yang X, Hu R, Sun F, Shen S, Zhang M, Liu Y, Zhang Y, Du H, Lu K, Qu C, et al. Identification of the High-Affinity Potassium Transporter Gene Family (HKT) in Brassica U-Triangle Species and Its Potential Roles in Abiotic Stress in Brassica napus L. Plants. 2023; 12(21):3768. https://doi.org/10.3390/plants12213768
Chicago/Turabian StyleYang, Xiaoran, Ran Hu, Fujun Sun, Shulin Shen, Mengzhen Zhang, Yiwei Liu, Yi Zhang, Hai Du, Kun Lu, Cunmin Qu, and et al. 2023. "Identification of the High-Affinity Potassium Transporter Gene Family (HKT) in Brassica U-Triangle Species and Its Potential Roles in Abiotic Stress in Brassica napus L." Plants 12, no. 21: 3768. https://doi.org/10.3390/plants12213768
APA StyleYang, X., Hu, R., Sun, F., Shen, S., Zhang, M., Liu, Y., Zhang, Y., Du, H., Lu, K., Qu, C., & Yin, N. (2023). Identification of the High-Affinity Potassium Transporter Gene Family (HKT) in Brassica U-Triangle Species and Its Potential Roles in Abiotic Stress in Brassica napus L. Plants, 12(21), 3768. https://doi.org/10.3390/plants12213768

