The Functions of an NAC Transcription Factor, GhNAC2-A06, in Cotton Response to Drought Stress
Abstract
:1. Introduction
2. Results
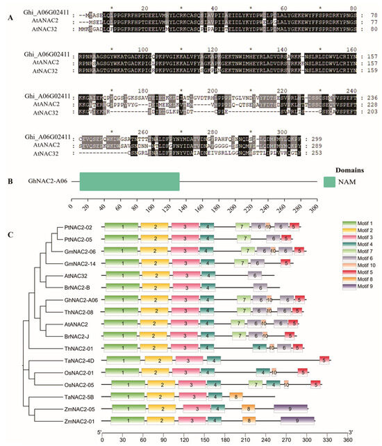
2.1. Molecular Characterization of GhNAC2-A06
2.2. Expression Pattern of GhNAC2-A06 under Drought Stress and ABA Treatment
2.3. Silencing of GhNAC2-A06 Compromises the Tolerance of Cotton to Drought Stress
2.4. Effect of Silencing GhNAC2-A06 on the Physiological and Biochemical Characteristics of Cotton
2.5. GhNAC2-A06 Affects the Expression of Some Drought-Stress-Related Genes in Cotton
3. Discussion
4. Materials and Methods
4.1. Plant Material and Treatment
4.2. Bioinformatics Analysis of GhNAC2-A06
4.3. Expression Analysis
4.4. Vector Construction and Procedure for VIGS in Cotton
4.5. Survey on Physiological Parameters of Cotton Plants
4.6. Expression Trend Clustering Analysis
5. Conclusions
Supplementary Materials
Author Contributions
Funding
Data Availability Statement
Acknowledgments
Conflicts of Interest
References
- Dai, A. Increasing drought under global warming in observations and models. Nat. Clim. Change 2013, 3, 52–58. [Google Scholar] [CrossRef]
- Abdelraheem, A.; Esmaeili, N.; O’Connell, M. Progress and perspective on drought and salt stress tolerance in cotton. Ind. Crops Prod. 2019, 130, 118–129. [Google Scholar] [CrossRef]
- Zhang, H.; Zhu, J.; Gong, Z.; Zhu, J.K. Abiotic stress responses in plants. Nat. Rev. Genet. 2022, 23, 104–119. [Google Scholar] [CrossRef]
- Mahmood, T.; Khalid, S.; Abdullah, M.; Ahmed, Z.; Shah, M.K.N.; Ghafoor, A.; Du, X.M. Insights into drought stress signaling in plants and the molecular genetic basis of cotton drought tolerance. Cells 2019, 9, 105. [Google Scholar] [CrossRef]
- Hrmova, M.; Hussain, S.S. Plant transcription factors involved in drought and associated stresses. Int. J. Mol. Sci. 2021, 22, 5662. [Google Scholar] [CrossRef]
- Puranik, S.; Sahu, P.P.; Srivastava, P.S.; Prasad, M. NAC proteins: Regulation and role in stress tolerance. Trends Plant Sci. 2012, 17, 369–381. [Google Scholar] [CrossRef]
- Singh, S.; Koyama, H.; Bhati, K.K.; Alok, A. The biotechnological importance of the plant-specific NAC transcription factor family in crop improvement. J. Plant Res. 2021, 134, 475–495. [Google Scholar] [CrossRef]
- Sukiran, N.L.; Ma, J.C.; Ma, H.; Su, Z. ANAC019 is required for recovery of reproductive development under drought stress in Arabidopsis. Plant Mol. Biol. 2019, 99, 161–174. [Google Scholar] [CrossRef]
- Kurowska, M.; Daszkowska-Golec, A. Molecular mechanisms of SNAC1 (Stress-responsive NAC1) in conferring the abiotic stress tolerance. Plant Sci. 2023, 337, 111894. [Google Scholar] [CrossRef]
- Lee, D.K.; Chung, P.J.; Jeong, J.S.; Jang, G.; Bang, S.W.; Jung, H.; Kim, Y.S.; Ha, S.H.; Choi, Y.D. The rice Os NAC6 transcription factor orchestrates multiple molecular mechanisms involving root structural adaptions and nicotinamide biosynthesis for drought tolerance. Plant Biotechnol. J. 2017, 15, 754–764. [Google Scholar] [CrossRef]
- Hong, Y.; Zhang, H.; Huang, L.; Li, D.; Song, F. Overexpression of a stress-responsive NAC transcription factor gene ONAC022 improves drought and salt tolerance in rice. Front. Plant Sci. 2016, 7, 4. [Google Scholar] [CrossRef]
- Mao, H.; Li, S.M.; Chen, B.; Jian, C.; Mei, F.M.; Zhang, Y.F.; Li, F.F.; Chen, N.; Li, T.; Du, L.Y.; et al. Variation in cis-regulation of a NAC transcription factor contributes to drought tolerance in wheat. Mol. Plant. 2021, 15, 276–292. [Google Scholar] [CrossRef]
- Zhu, M.K.; Chen, G.P.; Zhang, J.L.; Zhang, Y.J.; Xie, Q.X.; Zhao, Z.P. The abiotic stress-responsive NAC-type transcription factor SlNAC4 regulates salt and drought tolerance and stress-related genes in tomato (Solanum lycopersicum). Plant Cell Rep. 2014, 33, 1851–1863. [Google Scholar] [CrossRef]
- Fang, Y.S.; Liu, B.H.; Chen, S.L. Cloning and functional analysis of soybean transcription factor GmNAC8 for drought tolerance. Chin. J. Oil Crops. 2017, 39, 1–12. [Google Scholar]
- Liu, J.; Wang, H.; Su, M.; Li, Q.; Xu, H.; Song, J.; Li, C.; Li, Q. A transcription factor SlNAC4 gene of Suaeda liaotungensis enhances salt and drought tolerance through regulating ABA synthesis. Plants 2023, 12, 2951. [Google Scholar] [CrossRef]
- Geng, L.; Yu, S.; Zhang, Y.; Su, L.; Lu, W.; Zhu, H.; Jiang, X. Transcription factor RcNAC091 enhances rose drought tolerance through the abscisic acid-dependent pathway. Plant Physiol. 2023, 193, 1695–1712. [Google Scholar] [CrossRef]
- Li, S.; Jing, X.L.; Tan, Q.P.; Wen, B.B.; Fu, X.L.; Li, D.M.; Chen, X.D.; Xiao, W. The NAC transcription factor MdNAC29 negatively regulates drought tolerance in apple. Front. Plant Sci. 2023, 14, 1173107. [Google Scholar] [CrossRef]
- Thirumalaikumar, V.P.; Devkar, V.; Mehterov, N.; Ali, S.; Ozgur, R.; Turkan, I. NAC transcription factor JUNGBRUNNEN1 enhances drought tolerance in tomatoes. Plant Biotechnol. J. 2018, 16, 354–366. [Google Scholar] [CrossRef]
- Jian, W.; Zheng, Y.X.; Yu, T.T.; Cao, H.H.; Chen, Y.; Cui, Q.Y.; Xu, C. SlNAC6, A NAC transcription factor, is involved in drought stress response and the reproductive process in tomatoes. J. Plant Physiol. 2021, 264, 153483. [Google Scholar] [CrossRef]
- Zhang, J.; Huang, G.Q.; Zou, D.; Yan, J.Q.; Li, Y.; Hu, S. The cotton (Gossypium hirsutum) NAC transcription factor (FSN1) as a positive regulator participates in controlling secondary cell wall biosynthesis and modification of fibers. New Phytol. 2018, 217, 625–640. [Google Scholar] [CrossRef]
- Sun, Q.; Huang, J.; Guo, Y.; Yang, M.; Guo, Y.; Li, J.; Zhang, J. A cotton NAC domain transcription factor, GhFSN5, negatively regulates secondary cell wall biosynthesis and another development in transgenic Arabidopsis. Plant Physiol. Biochem. 2020, 146, 303–314. [Google Scholar] [CrossRef]
- Wang, C.; Li, T.; Liu, Q.; Li, L.; Feng, Z.; Yu, S. Characterization and functional analysis of GhNAC82, A NAM domain gene, coordinates the leaf senescence in upland cotton (Gossypium hirsutum L.). Plants 2018, 11, 1491. [Google Scholar] [CrossRef]
- Shang, X.; Yu, Y.; Zhu, L.; Liu, H.; Chai, Q.; Guo, W. A cotton NAC transcription factor GhirNAC2 plays positive role in drought tolerance via regulating ABA biosynthesis. Plant Sci. 2020, 296, 110498. [Google Scholar] [CrossRef]
- Chen, Q.; Bao, C.Y.; Xu, F.; Ma, C.X.; Huang, L.; Guo, Q.; Luo, M. Silencing GhJUB1L1 (JUB1-like 1) reduces cotton (Gossypium hirsutum) drought tolerance. PLoS ONE 2021, 16, e0259382. [Google Scholar] [CrossRef]
- Mehari, T.G.; Hou, Y.Q.; Xu, Y.C.; Umer, M.J.; Shiraku, M.L.; Wang, Y.H.; Wang, H.; Peng, R.H.; Wei, Y.Y. Overexpression of cotton GhNAC072 gene enhances drought and salt stress tolerance in transgenic Arabidopsis. BMC Genom. 2022, 23, 648. [Google Scholar] [CrossRef]
- Cheng, H.; Feng, X.; Zuo, D.; Zhang, Y.; Wang, Q.; Lv, L.; Wu, C.; Li, S.; Dai, Y.; Qu, D.; et al. Gene expression correlation analysis reveals MYC-NAC regulatory network in cotton pigment gland development. Int. J. Mol. Sci. 2021, 22, 5007. [Google Scholar] [CrossRef]
- Yang, Z.E.; Gao, C.X.; Zhang, Y.H.; Yan, Q.D.; Hu, W.; Yang, L. Recent progression and future perspectives in cotton genomic breeding. J. Integr. Plant Biol. 2023, 65, 548–569. [Google Scholar] [CrossRef]
- Wen, X.P.; Chen, Z.W.; Yang, Z.R.; Wang, M.J.; Jin, S.X.; Wang, G.D.; Zhang, L.; Wang, L.J.; Li, J.Y.; Saeed, S.B.; et al. A comprehensive overview of cotton genomics, biotechnology and molecular biological studies. Sci. China Life Sci. 2023, 66, 2214–2256. [Google Scholar] [CrossRef]
- Davis, R.F.; Earl, H.J.; Timper, P. Effect of simultaneous water deficit stress and meloidogyne incognita infection on cotton yield and fiber quality. J. Nematol. 2014, 46, 108–118. [Google Scholar]
- Zhu, X.; Sun, L.; Kuppu, S.; Hu, R.; Mishra, N.; Smith, J.; Esmaeili, N.; Herath, M.; Gore, M.; Paxton, P.; et al. The yield difference between wild-type cotton and transgenic cotton that expresses IPT depends on when water-deficit stress is applied. Sci. Rep. 2018, 8, 2538. [Google Scholar] [CrossRef]
- He, X.Y.; Zhou, Z.G.; Dai, Y.J.; Qiang, Z.Y.; Chen, B.L.; Wang, Y.H. Effect of increased temperature in boll period on fiber yield and quality of cotton and its physiological mechanism. J. Appl. Ecol. 2013, 24, 3501–3507. [Google Scholar]
- Agurla, S.; Gahir, S.; Munemasa, S.; Murata, Y.; Raghavendra, A.S. Mechanism of stomatal closure in plants exposed to drought and cold stress. Adv. Exp. Med. Biol. 2018, 1081, 215–232. [Google Scholar]
- Shakeel, A.A.; Xiao, Y.X.; Long, C.W.; Muhammad, F.S.; Chen, M.; Wang, L.M. Morphological, physiological, and biochemical responses of plants to drought stress. Afr. J. Agric. Res. 2011, 6, 2026–2032. [Google Scholar]
- Singh, D.; Laxmi, A. Transcriptional regulation of drought response: A tortuous network of transcriptional factors. Front. Plant Sci. 2015, 6, 895. [Google Scholar] [CrossRef]
- Liu, G.S.; Li, H.L.; Grierson, D.; Fu, D.Q. NAC transcription factor family regulation of fruit ripening and quality: A Review. Cells 2022, 11, 525. [Google Scholar] [CrossRef]
- Han, K.; Zhao, Y.; Sun, Y.; Li, Y. NACs, generalist in plant life. Plant Biotechnol. J. 2023, 1–25. [Google Scholar] [CrossRef]
- Fang, Y.; Xie, K.; Xiong, L. Conserved miR164-targeted NAC genes negatively regulate drought resistance in rice. J. Exp. Bot. 2014, 65, 2119–2135. [Google Scholar] [CrossRef]
- Mao, H.D.; Wang, H.W.; Liu, S.X.; Li, Z.G.; Yang, X.H.; Yan, J.B.; Li, J.S. A transposable element in a NAC gene is associated with drought tolerance in maize seedlings. Nat. Commun. 2015, 6, 8326. [Google Scholar] [CrossRef]
- Yang, C.F.; Huang, Y.Z.; Lv, P.Y.; Antwi-Boasiako, A.; Begum, N. NAC transcription factor GmNAC12 improved drought stress tolerance in soybean. Int. J. Mol. Sci. 2022, 23, 12029. [Google Scholar] [CrossRef]
- Ma, J.H.; Tang, X.X.; Sun, B.; Wei, J.T.; Ma, L.Y.; Yuan, M.; Zhang, D.J.; Shao, Y.; Li, C.X. A NAC transcription factor, TaNAC5D-2, acts as a positive regulator of drought tolerance by regulating water loss in wheat (Triticum aestivum L.). Environ. Exp. Bot. 2022, 196, 104805. [Google Scholar] [CrossRef]
- Ma, J.; Zhang, M.; Lv, W.; Tang, X.; Zhao, D.; Wang, L.; Li, C.; Jiang, L. Overexpression of TaSNAC4-3D in Common Wheat (Triticum aestivum L.) Negatively Regulates Drought Tolerance. Front. Plant Sci. 2022, 13, 945272. [Google Scholar] [CrossRef]
- Srivastava, R.; Kobayashi, Y.; Koyama, H.; Sahoo, L. Cowpea NAC1/NAC2 transcription factors improve growth and tolerance to drought and heat in transgenic cowpea through combined activation of photosynthetic and antioxidant mechanisms. J. Integr. Plant Biol. 2023, 65, 25–44. [Google Scholar] [CrossRef]
- Ma, J.; Wang, L.Y.; Dai, J.X.; Wang, Y.; Lin, D. The NAC-type transcription factor CaNAC46 regulates the salt and drought tolerance of transgenic Arabidopsis thaliana. BMC Plant Biol. 2021, 21, 11. [Google Scholar] [CrossRef]
- Gupta, A.; Rico-Medina, A.; Caño-Delgado, A.I. The physiology of plant responses to drought. Science 2020, 368, 266–269. [Google Scholar] [CrossRef]
- Ju, Y.L.; Min, Z.; Yue, X.F.; Zhang, Y.L.; Zhang, J.X.; Zhang, Z.Q.; Fang, Y.L. Overexpression of grapevine VvNAC08 enhances drought tolerance in transgenic Arabidopsis. Plant Physiol. Biochem. 2020, 151, 214–222. [Google Scholar] [CrossRef]
- Huang, G.; Wu, Z.; Percy, R.G.; Bai, M.; Li, Y.; Frelichowski, J.E.; Hu, J.; Wang, K.; Yu, J.Z.; Zhu, Y. Genome sequence of Gossypium herbaceum and genome updates of Gossypium arboreum and Gossypium hirsutum provide insights into cotton A-genome evolution. Nat. Genet. 2020, 52, 516–524. [Google Scholar] [CrossRef]
- Gao, W.; Long, L.; Tian, X.; Jin, J.; Liu, H.; Zhang, H.; Xu, F.; Song, C. Genome-wide identification and expression analysis of stress-associated proteins (SAPs) containing A20/AN1 zinc finger in cotton. Mol. Genet. Genom. 2016, 291, 2199–2213. [Google Scholar] [CrossRef]
- Mao, Y.; Xu, J.; Wang, Q.; Li, G.; Tang, X.; Liu, T.; Feng, X.; Wu, F.; Li, M.; Xie, W.; et al. A natural antisense transcript acts as a negative regulator for the maize drought stress response gene ZmNAC48. J. Exp. Bot. 2021, 72, 2790–2806. [Google Scholar] [CrossRef]
- Liu, H.; Song, S.; Liu, M.; Mu, Y.; Li, Y.; Xuan, Y.; Niu, L.; Zhang, H.; Wang, W. Transcription factor ZmNAC20 improves drought resistance by promoting stomatal closure and activating expression of stress-responsive genes in maize. Int. J. Mol. Sci. 2023, 24, 4712. [Google Scholar] [CrossRef]
- Dvořák, P.; Krasylenko, Y.; Zeiner, A.; Šamaj, J.; Takáč, T. Signaling toward reactive oxygen species-scavenging enzymes in plants. Front. Plant Sci. 2021, 11, 618835. [Google Scholar] [CrossRef]
- Fang, Y.; Liao, K.; Du, H.; Xu, Y.; Song, H.; Li, X. A stress-responsive NAC transcription factor SNAC3 confers heat and drought tolerance through the modulation of reactive oxygen species in rice. J. Exp. Bot. 2015, 66, 6803–6817. [Google Scholar] [CrossRef]
- Zhang, X.; Long, Y.; Chen, X.X.; Zhang, B.L.; Xin, Y.F.; Li, L.Y.; Cao, S.L.; Liu, F.H.; Wang, Z.G.; Huang, H. A NAC transcription factor OsNAC3 positively regulates ABA response and salt tolerance in rice. BMC Plant Biol. 2021, 21, 546. [Google Scholar] [CrossRef]
- Kan, C.C.; Zhang, Y.; Wang, H.L.; Shen, Y.B.; Xia, X.L. Transcription factor NAC075 delays leaf senescence by deterring reactive oxygen species accumulation in Arabidopsis. Front. Plant Sci. 2021, 12, 634040. [Google Scholar] [CrossRef]
- He, Z.H.; Li, Z.Y.; Lu, H.J.; Huo, L.; Wang, Z.B.; Wang, Y.C.; Ji, X.Y. The NAC protein from Tamarix hispida, ThNAC7, confers salt and osmotic stress tolerance by increasing reactive oxygen species scavenging capability. Plants 2019, 8, 221. [Google Scholar] [CrossRef]
- Li, R.; Guo, P.G.; Michael, B.; Stefania, G.; Salvatore, C. Evaluation of chlorophyll content and fluorescence parameters as indicators of drought tolerance in barley. Agric. Sci. China 2006, 5, 751–757. [Google Scholar] [CrossRef]
- Ju, Y.L.; Yue, X.F.; Min, Z.; Wang, X.H.; Fang, Y.L.; Zhang, J.X. VvNAC17, a novel stress-responsive grapevine (Vitis vinifera L.) NAC transcription factor, increases sensitivity to abscisic acid and enhances salinity, freezing, and drought tolerance in transgenic Arabidopsis. Plant Physiol. Biochem. 2020, 146, 98–111. [Google Scholar] [CrossRef]
- Yuan, X.; Wang, H.; Cai, J.; Bi, Y.; Li, D.; Song, F. Rice NAC transcription factor ONAC066 functions as a positive regulator of drought and oxidative stress response. BMC Plant Biol. 2019, 19, 278. [Google Scholar] [CrossRef]
- Redillas, M.C.; Jeong, J.S.; Kim, Y.S.; Jung, H.; Bang, S.W.; Choi, Y.D.; Ha, S.H.; Reuzeau, C. The overexpression of OsNAC9 alters the root architecture of rice plants enhancing drought resistance and grain yield under field conditions. Plant Biotechnol. J. 2012, 10, 792–805. [Google Scholar] [CrossRef]
- Mao, H.; Yu, L.; Han, R.; Li, Z.; Liu, H. ZmNAC55, a maize stress-responsive NAC transcription factor, confers drought resistance in transgenic Arabidopsis. Plant Physiol. Biochem. 2016, 105, 55–66. [Google Scholar] [CrossRef]
- Bailey, T.L.; Johnson, J.; Grant, C.E.; Noble, W.S. The MEME Suite. Nucleic Acids Res. 2015, 43, 39–49. [Google Scholar] [CrossRef]
- Yang, F.; Han, Y.; Zhu, Q.H.; Zhang, X.; Xue, F.; Li, Y.; Luo, H.; Qin, J.; Sun, J.; Liu, F. Impact of water deficiency on leaf cuticle lipids and gene expression networks in cotton (Gossypium hirsutum L.). BMC Plant Biol. 2022, 22, 404. [Google Scholar] [CrossRef]
- Putri, G.H.; Anders, S.; Pyl, P.T.; Pimanda, J.E.; Zanini, F. Analysing high-throughput sequencing data in Python with HTSeq 2.0. Bioinformatics 2022, 38, 2943–2945. [Google Scholar] [CrossRef]
- Gao, X.; Britt, R.C., Jr.; Shan, L.; He, P. Agrobacterium-mediated virus-induced gene silencing assay in cotton. JoVE—J. Vis. Exp. 2011, 54, 2938. [Google Scholar]






Disclaimer/Publisher’s Note: The statements, opinions and data contained in all publications are solely those of the individual author(s) and contributor(s) and not of MDPI and/or the editor(s). MDPI and/or the editor(s) disclaim responsibility for any injury to people or property resulting from any ideas, methods, instructions or products referred to in the content. |
© 2023 by the authors. Licensee MDPI, Basel, Switzerland. This article is an open access article distributed under the terms and conditions of the Creative Commons Attribution (CC BY) license (https://creativecommons.org/licenses/by/4.0/).
Share and Cite
Saimi, G.; Wang, Z.; Liusui, Y.; Guo, Y.; Huang, G.; Zhao, H.; Zhang, J. The Functions of an NAC Transcription Factor, GhNAC2-A06, in Cotton Response to Drought Stress. Plants 2023, 12, 3755. https://doi.org/10.3390/plants12213755
Saimi G, Wang Z, Liusui Y, Guo Y, Huang G, Zhao H, Zhang J. The Functions of an NAC Transcription Factor, GhNAC2-A06, in Cotton Response to Drought Stress. Plants. 2023; 12(21):3755. https://doi.org/10.3390/plants12213755
Chicago/Turabian StyleSaimi, Gulisitan, Ziyu Wang, Yunhao Liusui, Yanjun Guo, Gengqing Huang, Huixin Zhao, and Jingbo Zhang. 2023. "The Functions of an NAC Transcription Factor, GhNAC2-A06, in Cotton Response to Drought Stress" Plants 12, no. 21: 3755. https://doi.org/10.3390/plants12213755
APA StyleSaimi, G., Wang, Z., Liusui, Y., Guo, Y., Huang, G., Zhao, H., & Zhang, J. (2023). The Functions of an NAC Transcription Factor, GhNAC2-A06, in Cotton Response to Drought Stress. Plants, 12(21), 3755. https://doi.org/10.3390/plants12213755

