Gamma-Aminobutyric Acid Accumulation Contributes to Citrus sinensis Response against ‘Candidatus Liberibacter Asiaticus’ via Modulation of Multiple Metabolic Pathways and Redox Status
Abstract
:1. Introduction
2. Results
2.1. GABA Alerts the Profile of Proteinogenic Amino Acids (PAA) Levels in Both Healthy and ‘Ca. L. asiaticus’-Infected Plants
2.2. GABA Accumulation Alters the Endogenous Levels of Other Amines in Both Healthy and ‘Ca. L. asiaticus’-Infected Plants
2.3. Exogenous GABA Application Alters the Organic Acids and TCA-Associated Compounds in Healthy and ‘Ca. L. asiaticus’-Infected Plants
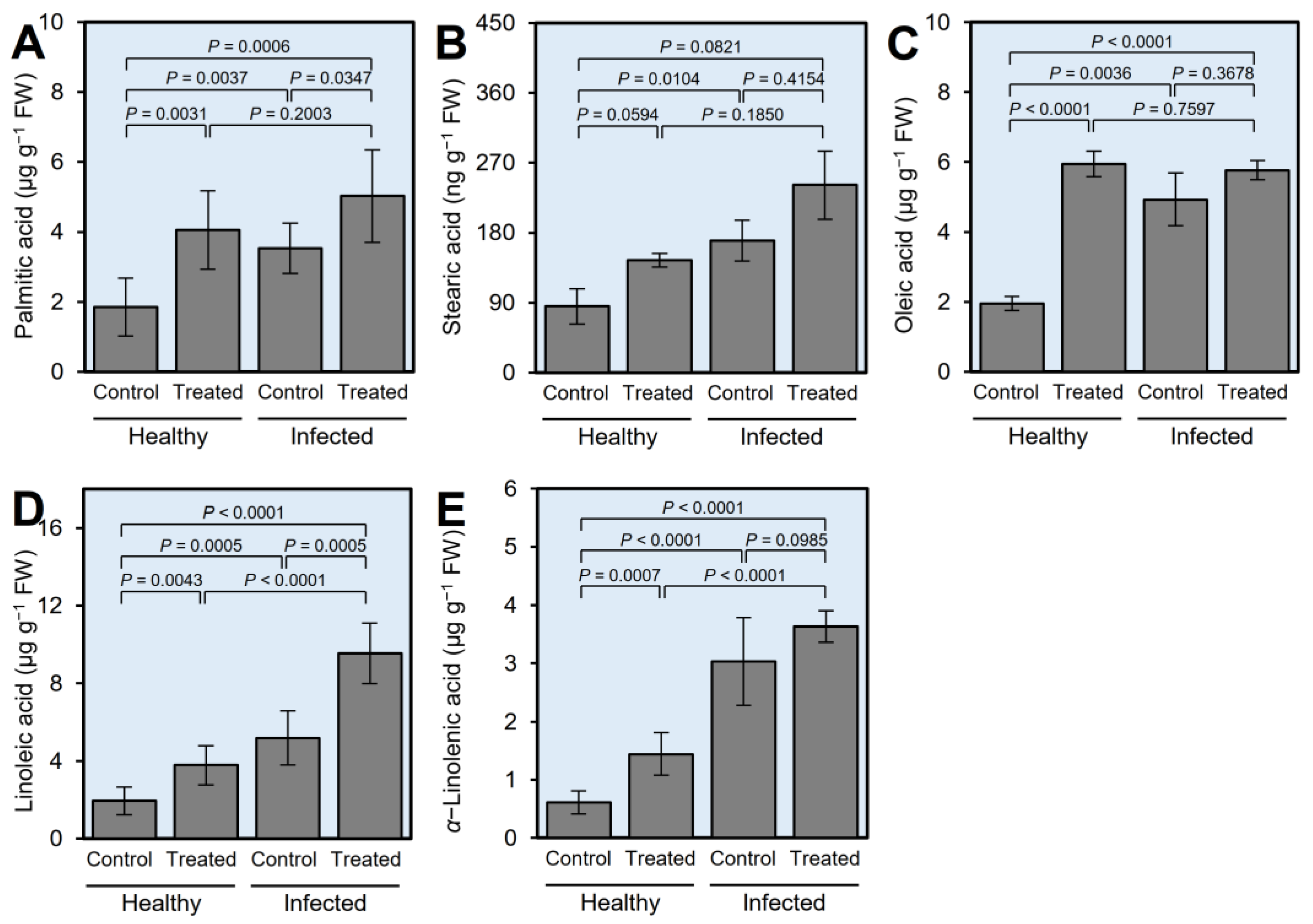
2.4. GABA Supplementation Induced the Accumulation of Fatty Acids in Healthy and ‘Ca. L. asiaticus’-Infected Plants
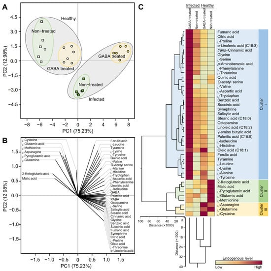
2.5. Principal Component Analysis Reveals Differences in Detected Metabolites between GABA-Treated and Non-Treated Healthy and ‘Ca. L. asiaticus’-Infected Citrus Plants
2.6. Enhanced GABA Levels Alleviate Oxidative Stress in Both Healthy and ‘Ca. L. asiaticus’-Infected Citrus Plants
2.7. GABA Accumulation Augments the Transcript Levels of Antioxidant-Related Genes Both Healthy and ‘Ca. L. asiaticus’-Infected Plants
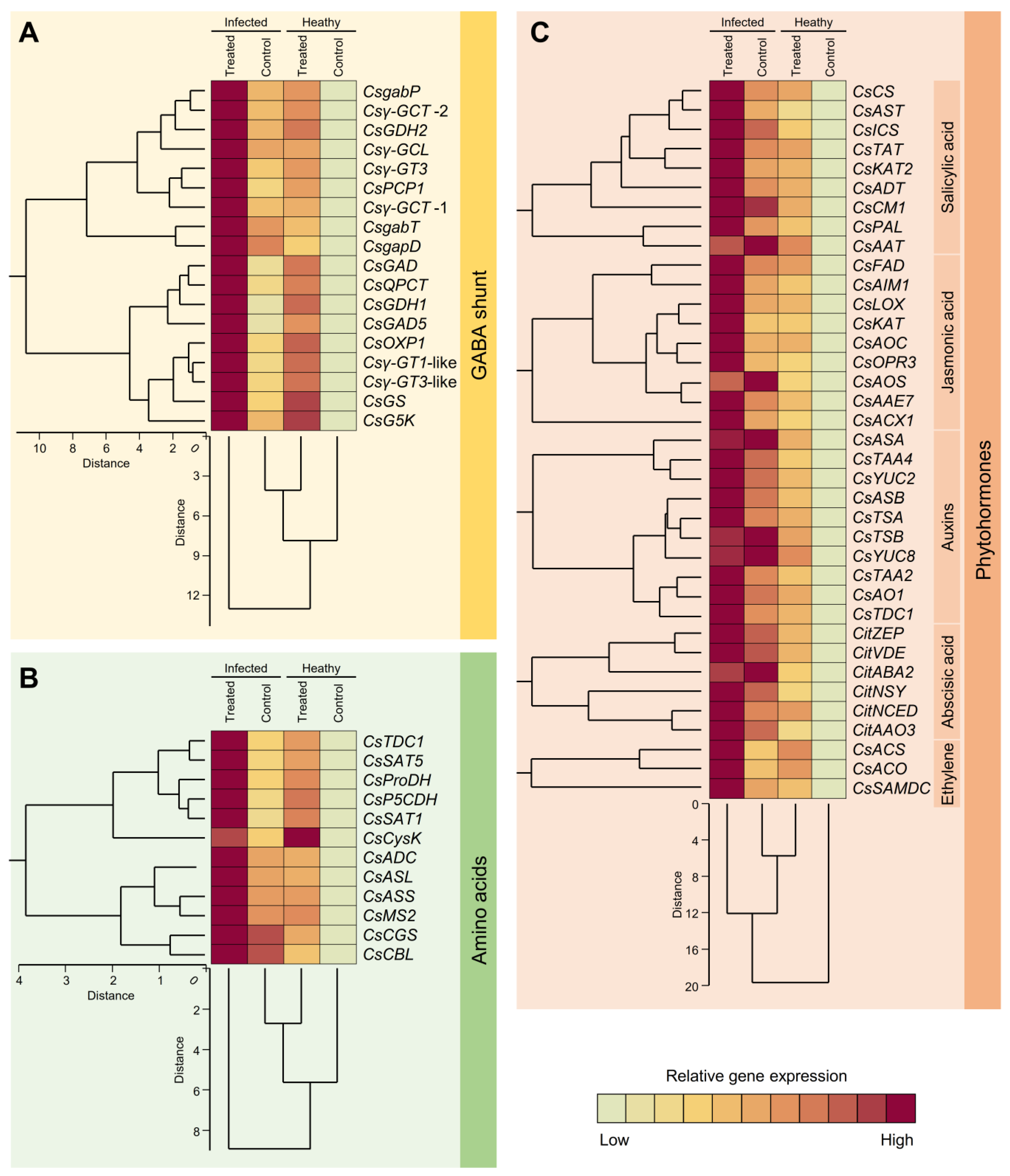
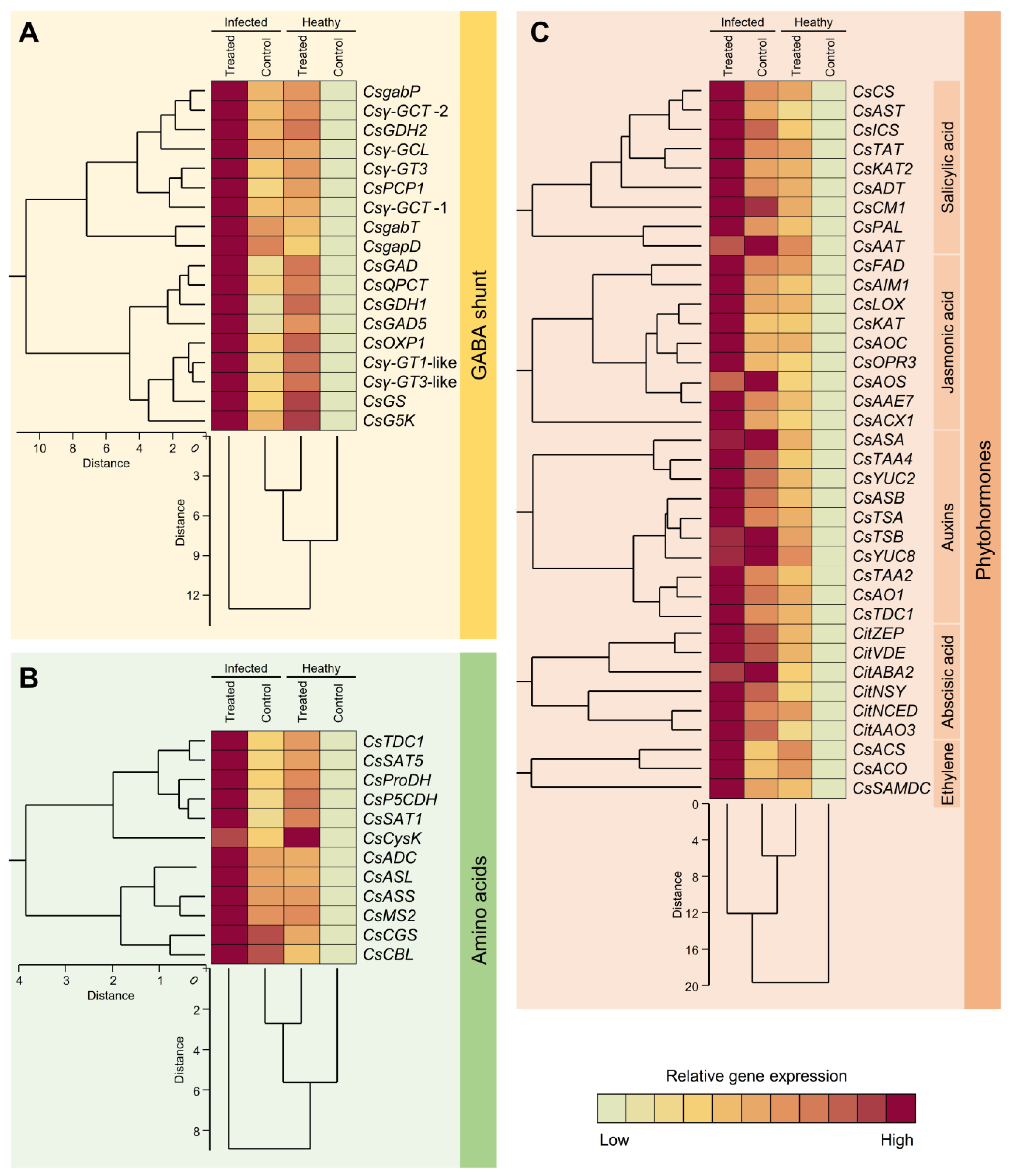
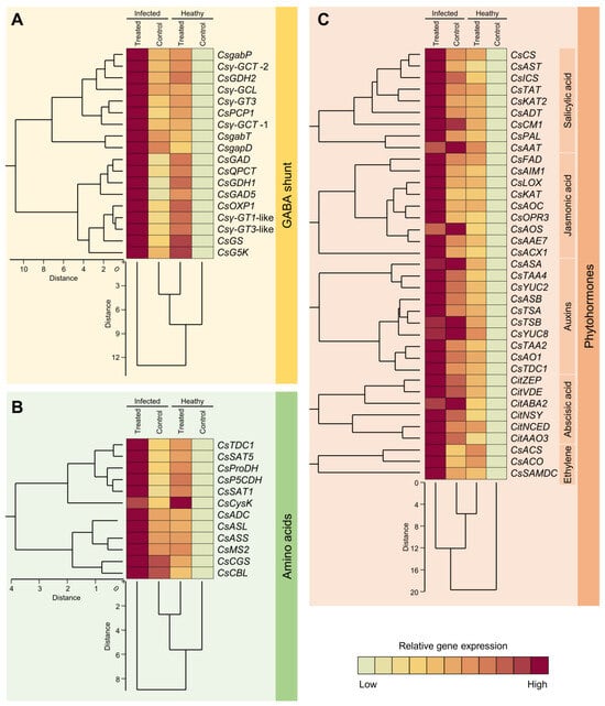
2.8. Exogenous GABA Application Alters the Transcript Levels of Genes Implicated in Multiple Metabolic Pathways
3. Discussion
4. Materials and Methods
4.1. Plant Materials and Growth Conditions
4.2. Treatment of Citrus Plants with Exogenous GABA and Leaf Sampling
4.3. Non-Targeted Metabolomics Analysis
4.4. In Situ Histochemical Localization of Hydrogen Peroxide (H2O2) and Superoxide Anion (O2•−)
4.4.1. In Situ Histochemical Visualization of O2•− Using Nitro Blue Tetrazolium (NBT)
4.4.2. In Situ Histochemical Localization of H2O2 Using 3,3′-diamino-benzidine (DAB)
4.4.3. In Situ Fluorescence Localization of Reactive Oxygen Species (ROS) Using H2DCFDA
4.5. Hydrogen Peroxide (H2O2) Colorimetric Assay
4.6. Gene Expression Analysis
4.7. Statistical Analysis
5. Conclusions
Supplementary Materials
Author Contributions
Funding
Data Availability Statement
Acknowledgments
Conflicts of Interest
References
- da Graça, J.V. V Citrus Greening Disease. Annu. Rev. Phytopathol. 1991, 29, 109–136. [Google Scholar] [CrossRef]
- Aubert, B. Citrus Greening Disease, a Serious Limiting Factor for Citriculture in Asia and Africa. Proc. Int. Soc. Citricul 1992, 817–820. [Google Scholar]
- Bové, J.M. Huanglongbing: A Destructive, Newly-Emerging, Century-Old Diesease of Citrus. J. Plant Pathol. 2006, 88, 7–37. [Google Scholar]
- Gottwald, T.R. Current Epidemiological Understanding of Citrus Huanglongbing. Annu. Rev. Phytopathol. 2010, 48, 119–139. [Google Scholar] [CrossRef] [PubMed]
- Nehela, Y.; Killiny, N. Revisiting the Complex Pathosystem of Huanglongbing: Deciphering the Role of Citrus Metabolites in Symptom Development. Metabolites 2020, 10, 409. [Google Scholar] [CrossRef]
- Gottwald, T.R.; da Graça, J.V.; Bassanezi, R.B. Citrus Huanglongbing: The Pathogen and Its Impact. Plant Heal. Prog. 2007, 8, 31. [Google Scholar] [CrossRef]
- Farnsworth, D.; Grogan, K.A.; van Bruggen, A.H.C.; Moss, C.B. The Potential Economic Cost and Response to Greening in Florida Citrus. Choices 2014, 29, 1–6. [Google Scholar]
- Iftikhar, Y.; Rauf, S.; Shahzad, U.; Zahid, M.A. Huanglongbing: Pathogen Detection System for Integrated Disease Management—A Review. J. Saudi Soc. Agric. Sci. 2016, 15, 1–11. [Google Scholar] [CrossRef]
- Jagoueix, S.; Bove, J.M.; Garnier, M. The Phloem-Limited Bacterium of Greening Disease of Citrus Is a Member of the Alpha Subdivision of the Proteobacteria. Int. J. Syst. Bacteriol. 1994, 44, 379–386. [Google Scholar] [CrossRef]
- Garnier, M.; Jagoueix-Eveillard, S.; Cronje, P.R.; Le Roux, H.F.; Bove, J.M. Genomic Characterization of a Liberibacter Present in an Ornamental Rutaceous Tree, Calodendrum capense, in the Western Cape Province of South Africa. Proposal of “Candidatus Liberibacter Africanus Subsp. Capensis”. Int. J. Syst. Evol. Microbiol. 2000, 50, 2119–2125. [Google Scholar] [CrossRef]
- Wang, N.; Trivedi, P. Citrus Huanglongbing: A Newly Relevant Disease Presents Unprecedented Challenges. Phytopathology 2013, 103, 652–665. [Google Scholar] [CrossRef] [PubMed]
- Hijaz, F.; Nehela, Y.; Killiny, N. Possible Role of Plant Volatiles in Tolerance against Huanglongbing in Citrus. Plant Signal. Behav. 2016, 11, e1138193. [Google Scholar] [CrossRef] [PubMed]
- Halbert, S.E.; Manjunath, K.L. Asian Citrus Psyllids (Sternorrhyncha: Psyllidae) and Greening Disease of Citrus: A Literature Review and Assessment of Risk in Florida. Florida Entomol. 2004, 87, 330–353. [Google Scholar] [CrossRef]
- Killiny, N.; Nehela, Y.; Hijaz, F.; Vincent, C.I. A Plant Pathogenic Bacterium Exploits the Tricarboxylic Acid Cycle Metabolic Pathway of Its Insect Vector. Virulence 2018, 9, 99–109. [Google Scholar] [CrossRef]
- Nehela, Y.; Killiny, N. Infection with Phytopathogenic Bacterium Inhibits Melatonin Biosynthesis, Decreases Longevity of Its Vector, and Suppresses the Free Radical-Defense. J. Pineal Res. 2018, 65, e12511. [Google Scholar] [CrossRef]
- Nehela, Y.; Killiny, N. Diaphorina citri Genome Possesses a Complete Melatonin Biosynthesis Pathway Differentially Expressed under the Influence of the Phytopathogenic Bacterium, Candidatus Liberibacter Asiaticus. Insects 2021, 12, 317. [Google Scholar] [CrossRef]
- Killiny, N.; Nehela, Y. Metabolomic Response to Huanglongbing: Role of Carboxylic Compounds in Citrus Sinensis Response to ‘ Candidatus Liberibacter Asiaticus’ and Its Vector, Diaphorina citri. Mol. Plant-Microbe Interact. 2017, 30, 666–678. [Google Scholar] [CrossRef]
- Killiny, N.; Nehela, Y. One Target, Two Mechanisms: The Impact of “Candidatus Liberibacter Asiaticus” and Its Vector, Diaphorina Citri, on Citrus Leaf Pigments. Mol. Plant-Microbe Interact. 2017, 30, 543–556. [Google Scholar] [CrossRef]
- Nehela, Y.; Hijaz, F.; Elzaawely, A.A.; El-Zahaby, H.M.; Killiny, N. Citrus Phytohormonal Response to Candidatus Liberibacter Asiaticus and Its Vector Diaphorina citri. Physiol. Mol. Plant Pathol. 2018, 102, 24–35. [Google Scholar] [CrossRef]
- Nehela, Y.; Killiny, N. ‘Candidatus Liberibacter Asiaticus’ and Its Vector, Diaphorina Citri, Augment the Tricarboxylic Acid Cycle of Their Host via the g-Aminobutyric Acid Shunt and Polyamines Pathway. Mol. Plant-Microbe Interact. 2019, 32, 413–427. [Google Scholar] [CrossRef]
- Nehela, Y.; Killiny, N. Melatonin Is Involved in Citrus Response to the Pathogen Huanglongbing via Modulation of Phytohormonal Biosynthesis. Plant Physiol. 2020, 184, 2216–2239. [Google Scholar] [CrossRef] [PubMed]
- Shelp, B.J.; Bozzo, G.G.; Trobacher, C.P.; Zarei, A.; Deyman, K.L.; Brikis, C.J. Hypothesis/Review: Contribution of Putrescine to 4-Aminobutyrate (GABA) Production in Response to Abiotic Stress. Plant Sci. 2012, 193–194, 130–135. [Google Scholar] [CrossRef] [PubMed]
- Fait, A.; Fromm, H.; Walter, D.; Galili, G.; Fernie, A.R. Highway or Byway: The Metabolic Role of the GABA Shunt in Plants. Trends Plant Sci. 2008, 13, 14–19. [Google Scholar] [CrossRef] [PubMed]
- Che-Othman, M.H.; Jacoby, R.P.; Millar, A.H.; Taylor, N.L. Wheat Mitochondrial Respiration Shifts from the Tricarboxylic Acid Cycle to the GABA Shunt under Salt Stress. New Phytol. 2020, 225, 1166–1180. [Google Scholar] [CrossRef]
- Palanivelu, R.; Brass, L.; Edlund, A.F.; Preuss, D. Pollen Tube Growth and Guidance Is Regulated by POP2, an Arabidopsis Gene That Controls GABA Levels. Cell 2003, 114, 47–59. [Google Scholar] [CrossRef] [PubMed]
- Priya, M.; Sharma, L.; Kaur, R.; Bindumadhava, H.; Nair, R.M.; Siddique, K.H.M.; Nayyar, H. GABA (γ-Aminobutyric Acid), as a Thermo-Protectant, to Improve the Reproductive Function of Heat-Stressed Mungbean Plants. Sci. Rep. 2019, 9, 7788. [Google Scholar] [CrossRef]
- Renault, H.; El Amrani, A.; Palanivelu, R.; Updegraff, E.P.; Yu, A.; Renou, J.P.; Preuss, D.; Bouchereau, A.; Deleu, C. GABA Accumulation Causes Cell Elongation Defects and a Decrease in Expression of Genes Encoding Secreted and Cell Wall-Related Proteins in Arabidopsis thaliana. Plant Cell Physiol. 2011, 52, 894–908. [Google Scholar] [CrossRef]
- Renault, H.; El Amrani, A.; Berger, A.; Mouille, G.; Soubigou-Taconnat, L.; Bouchereau, A.; Deleu, C. γ-Aminobutyric Acid Transaminase Deficiency Impairs Central Carbon Metabolism and Leads to Cell Wall Defects during Salt Stress in Arabidopsis Roots. Plant Cell Environ. 2013, 36, 1009–1018. [Google Scholar] [CrossRef]
- Xie, T.; Ji, J.; Chen, W.; Yue, J.; Du, C.; Sun, J.; Chen, L.; Jiang, Z.; Shi, S. GABA Negatively Regulates Adventitious Root Development in Poplar. J. Exp. Bot. 2020, 71, 1459–1474. [Google Scholar] [CrossRef]
- Vijayakumari, K.; Puthur, J.T. γ-Aminobutyric Acid (GABA) Priming Enhances the Osmotic Stress Tolerance in Piper Nigrum Linn. Plants Subjected to PEG-Induced Stress. Plant Growth Regul. 2016, 78, 57–67. [Google Scholar] [CrossRef]
- Jin, X.; Liu, T.; Xu, J.; Gao, Z.; Hu, X. Exogenous GABA Enhances Muskmelon Tolerance to Salinity-Alkalinity Stress by Regulating Redox Balance and Chlorophyll Biosynthesis. BMC Plant Biol. 2019, 19, 48. [Google Scholar] [CrossRef] [PubMed]
- Su, N.; Wu, Q.; Chen, J.; Shabala, L.; Mithöfer, A.; Wang, H.; Qu, M.; Yu, M.; Cui, J.; Shabala, S. GABA Operates Upstream of H+-ATPase and Improves Salinity Tolerance in Arabidopsis by Enabling Cytosolic K+ Retention and Na+ Exclusion. J. Exp. Bot. 2019, 70, 6349–6361. [Google Scholar] [CrossRef] [PubMed]
- Zhen, A.; Zhang, Z.; Jin, X.; Liu, T.; Ren, W.; Hu, X. Exogenous GABA Application Improves the NO3−-N Absorption and Assimilation in Ca(NO3)2-Treated Muskmelon Seedlings. Sci. Hortic. 2018, 227, 117–123. [Google Scholar] [CrossRef]
- Chen, W.; Meng, C.; Ji, J.; Li, M.H.; Zhang, X.; Wu, Y.; Xie, T.; Du, C.; Sun, J.; Jiang, Z.; et al. Exogenous GABA Promotes Adaptation and Growth by Altering the Carbon and Nitrogen Metabolic Flux in Poplar Seedlings under Low Nitrogen Conditions. Tree Physiol. 2020, 40, 1744–1761. [Google Scholar] [CrossRef] [PubMed]
- Xiang, L.; Hu, L.; Xu, W.; Zhen, A.; Zhang, L.; Hu, X. Exogenous γ-Aminobutyric Acid Improves the Structure and Function of Photosystem II in Muskmelon Seedlings Exposed to Salinity-Alkalinity Stress. PLoS ONE 2016, 11, e0164847. [Google Scholar] [CrossRef]
- Bashir, R.; Riaz, H.N.; Anwar, S.; Parveen, N.; Khalilzadeh, R.; Hussain, I.; Mahmood, S. Morpho-Physiological Changes in Carrots by Foliar γ-Aminobutyric Acid under Drought Stress. Rev. Bras. Bot. 2021, 44, 57–68. [Google Scholar] [CrossRef]
- Shelp, B.J.; Aghdam, M.S.; Flaherty, E.J. γ-Aminobutyrate (GABA) Regulated Plant Defense: Mechanisms and Opportunities. Plants 2021, 10, 1939. [Google Scholar] [CrossRef]
- Yang, J.; Sun, C.; Zhang, Y.; Fu, D.; Zheng, X.; Yu, T. Induced Resistance in Tomato Fruit by γ-Aminobutyric Acid for the Control of Alternaria Rot Caused by Alternaria alternata. Food Chem. 2017, 221, 1014–1020. [Google Scholar] [CrossRef]
- Tarkowski, Ł.P.; Van de Poel, B.; Höfte, M.; Van den Ende, W. Sweet Immunity: Inulin Boosts Resistance of Lettuce (Lactuca sativa) against Grey Mold (Botrytis cinerea) in an Ethylene-Dependent Manner. Int. J. Mol. Sci. 2019, 20, 1052. [Google Scholar] [CrossRef]
- Salvatore, M.M.; Félix, C.; Lima, F.; Ferreira, V.; Duarte, A.S.; Salvatore, F.; Alves, A.; Esteves, A.C.; Andolfi, A. Effect of γ-Aminobutyric Acid (GABA) on the Metabolome of Two Strains of Lasiodiplodia theobromae Isolated from Grapevine. Molecules 2020, 25, 3833. [Google Scholar] [CrossRef]
- Sidhu, O.P.; Annarao, S.; Pathre, U.; Snehi, S.K.; Raj, S.K.; Roy, R.; Tuli, R.; Khetrapal, C.L. Metabolic and Histopathological Alterations of Jatropha mosaic begomovirus-Infected Jatropha curcas L. by HR-MAS NMR Spectroscopy and Magnetic Resonance Imaging. Planta 2010, 232, 85–93. [Google Scholar] [CrossRef] [PubMed]
- Kogovšek, P.; Pompe-Novak, M.; Petek, M.; Fragner, L.; Weckwerth, W.; Gruden, K. Primary Metabolism, Phenylpropanoids and Antioxidant Pathways Are Regulated in Potato as a Response to Potato virus y Infection. PLoS ONE 2016, 11, e0146135. [Google Scholar] [CrossRef] [PubMed]
- Huang, T.; Jander, G.; De Vos, M. Non-Protein Amino Acids in Plant Defense against Insect Herbivores: Representative Cases and Opportunities for Further Functional Analysis. Phytochemistry 2011, 72, 1531–1537. [Google Scholar] [CrossRef] [PubMed]
- Scholz, S.S.; Reichelt, M.; Mekonnen, D.W.; Ludewig, F.; Mithöfer, A. Insect Herbivory-Elicited GABA Accumulation in Plants Is a Wound-Induced, Direct, Systemic, and Jasmonate-Independent Defense Response. Front. Plant Sci. 2015, 6, 1128. [Google Scholar] [CrossRef]
- Park, D.H.; Mirabella, R.; Bronstein, P.A.; Preston, G.M.; Haring, M.A.; Lim, C.K.; Collmer, A.; Schuurink, R.C. Mutations in γ-Aminobutyric Acid (GABA) Transaminase Genes in Plants or Pseudomonas syringae Reduce Bacterial Virulence. Plant J. 2010, 64, 318–330. [Google Scholar] [CrossRef]
- O’Leary, B.M.; Neale, H.C.; Geilfus, C.M.; Jackson, R.W.; Arnold, D.L.; Preston, G.M. Early Changes in Apoplast Composition Associated with Defence and Disease in Interactions between Phaseolus vulgaris and the Halo Blight Pathogen Pseudomonas syringae Pv. Phaseolicola. Plant Cell Environ. 2016, 39, 2172–2184. [Google Scholar] [CrossRef]
- Lang, J.; Gonzalez-Mula, A.; Taconnat, L.; Clement, G.; Faure, D. The Plant GABA Signaling Downregulates Horizontal Transfer of the Agrobacterium tumefaciens Virulence Plasmid. New Phytol. 2016, 210, 974–983. [Google Scholar] [CrossRef]
- Zaini, P.A.; Nascimento, R.; Gouran, H.; Cantu, D.; Chakraborty, S.; Phu, M.; Goulart, L.R.; Dandekar, A.M. Molecular Profiling of Pierce’s Disease Outlines the Response Circuitry of Vitis Vinifera to Xylella fastidiosa Infection. Front. Plant Sci. 2018, 9, 771. [Google Scholar] [CrossRef]
- Wang, G.; Kong, J.; Cui, D.; Zhao, H.; Niu, Y.; Xu, M.; Jiang, G.; Zhao, Y.; Wang, W. Resistance against Ralstonia solanacearum in Tomato Depends on the Methionine Cycle and the γ-Aminobutyric Acid Metabolic Pathway. Plant J. 2019, 97, 1032–1047. [Google Scholar] [CrossRef]
- Kumar, N.; Gautam, A.; Dubey, A.K.; Ranjan, R.; Pandey, A.; Kumari, B.; Singh, G.; Mandotra, S.; Chauhan, P.S.; Srikrishna, S.; et al. GABA Mediated Reduction of Arsenite Toxicity in Rice Seedling through Modulation of Fatty Acids, Stress Responsive Amino Acids and Polyamines Biosynthesis. Ecotoxicol. Environ. Saf. 2019, 173, 15–27. [Google Scholar] [CrossRef]
- Katz, E.; Boo, K.H.; Kim, H.Y.; Eigenheer, R.A.; Phinney, B.S.; Shulaev, V.; Negre-Zakharov, F.; Sadka, A.; Blumwald, E. Label-Free Shotgun Proteomics and Metabolite Analysis Reveal a Significant Metabolic Shift during Citrus Fruit Development. J. Exp. Bot. 2011, 62, 5367–5384. [Google Scholar] [CrossRef] [PubMed]
- Sun, X.; Zhu, A.; Liu, S.; Sheng, L.; Ma, Q.; Zhang, L.; Nishawy, E.M.E.; Zeng, Y.; Xu, J.; Ma, Z.; et al. Integration of Metabolomics and Subcellular Organelle Expression Microarray to Increase Understanding the Organic Acid Changes in Post-Harvest Citrus Fruit. J. Integr. Plant Biol. 2013, 55, 1038–1053. [Google Scholar] [CrossRef] [PubMed]
- Hijaz, F.; Nehela, Y.; Killiny, N. Application of Gamma-Aminobutyric Acid Increased the Level of Phytohormones in Citrus sinensis. Planta 2018, 248, 909–918. [Google Scholar] [CrossRef] [PubMed]
- Nehela, Y.; Killiny, N. Not Just a Cycle: Three Gab Genes Enable the Non-Cyclic Flux Toward Succinate via GABA Shunt in ‘Candidatus Liberibacter Asiaticus’–Infected Citrus. Mol. Plant-Microbe Interact. 2022, 35, 200–214. [Google Scholar] [CrossRef] [PubMed]
- Chen, H.; Liu, T.; Xiang, L.; Hu, L.; Hu, X. GABA Enhances Muskmelon Chloroplast Antioxidants to Defense Salinity-Alkalinity Stress. Russ. J. Plant Physiol. 2018, 65, 674–679. [Google Scholar] [CrossRef]
- Pitino, M.; Armstrong, C.M.; Duan, Y. Molecular Mechanisms behind the Accumulation of ATP and H2O2 in Citrus Plants in Response to ‘Candidatus Liberibacter Asiaticus’ Infection. Hortic. Res. 2017, 4, 17040. [Google Scholar] [CrossRef]
- Nwugo, C.C.; Lin, H.; Duan, Y.; Civerolo, E.L. The Effect of ‘Candidatus Liberibacter Asiaticus’ Infection on the Proteomic Profiles and Nutritional Status of Pre-Symptomatic and Symptomatic Grapefruit (Citrus paradisi) Plants. BMC Plant Biol. 2013, 13, 59. [Google Scholar] [CrossRef]
- Martinelli, F.; Reagan, R.L.; Dolan, D.; Fileccia, V.; Dandekar, A.M. Proteomic Analysis Highlights the Role of Detoxification Pathways in Increased Tolerance to Huanglongbing Disease. BMC Plant Biol. 2016, 16, 167. [Google Scholar] [CrossRef]
- Bigeard, J.; Colcombet, J.; Hirt, H. Signaling Mechanisms in Pattern-Triggered Immunity (PTI). Mol. Plant 2015, 8, 521–539. [Google Scholar] [CrossRef]
- Cook, D.E.; Mesarich, C.H.; Thomma, B.P.H.J. Understanding Plant Immunity as a Surveillance System to Detect Invasion. Annu. Rev. Phytopathol. 2015, 53, 541–563. [Google Scholar] [CrossRef]
- Miller, R.N.G.; Alves, G.S.C.; Van Sluys, M.A. Plant Immunity: Unravelling the Complexity of Plant Responses to Biotic Stresses. Ann. Bot. 2017, 119, 681–687. [Google Scholar] [CrossRef] [PubMed]
- Bolton, M.D. Primary Metabolism and Plant Defense--Fuel for the Fire. Mol. Plant. Microbe. Interact. 2009, 22, 487–497. [Google Scholar] [CrossRef] [PubMed]
- Seifi, H.S.; Van Bockhaven, J.; Angenon, G.; Höfte, M. Glutamate Metabolism in Plant Disease and Defense: Friend or Foe? Mol. Plant-Microbe Interact. 2013, 26, 475–485. [Google Scholar] [CrossRef] [PubMed]
- Kanwar, P.; Jha, G. Alterations in Plant Sugar Metabolism: Signatory of Pathogen Attack. Planta 2019, 249, 305–318. [Google Scholar] [CrossRef]
- Hijaz, F.; El-Shesheny, I.; Killiny, N. Herbivory by the Insect Diaphorina citri Induces Greater Change in Citrus Plant Volatile Profile than Does Infection by the Bacterium, Candidatus Liberibacter asiaticus. Plant Signal. Behav. 2013, 8, e25677. [Google Scholar] [CrossRef] [PubMed]
- Nehela, Y.; Killiny, N. The Unknown Soldier in Citrus Plants: Polyamines-Based Defensive Mechanisms against Biotic and Abiotic Stresses and Their Relationship with Other Stress-Associated Metabolites. Plant Signal. Behav. 2020, 15, 1761080. [Google Scholar] [CrossRef]
- Killiny, N.; Nehela, Y. Citrus Polyamines: Structure, Biosynthesis, and Physiological Functions. Plants 2020, 9, 426. [Google Scholar] [CrossRef]
- Solomon, P.S.; Oliver, R.P. Evidence That γ-Aminobutyric Acid Is a Major Nitrogen Source during Cladosporium Fulvum Infection of Tomato. Planta 2002, 214, 414–420. [Google Scholar] [CrossRef]
- Rico, A.; Preston, G.M. Pseudomonas syringae Pv. tomato DC3000 Uses Constitutive and Apoplast-Induced Nutrient Assimilation Pathways to Catabolize Nutrients That Are Abundant in the Tomato Apoplast. Mol. Plant-Microbe Interact. 2008, 21, 269–282. [Google Scholar] [CrossRef]
- Ramputh, A.I.; Bown, A.W. Rapid [Gamma]-Aminobutyric Acid Synthesis and the Inhibition of the Growth and Development of Oblique-Banded Leaf-Roller Larvae. Plant Physiol. 1996, 111, 1349–1352. [Google Scholar] [CrossRef]
- Chevrot, R.; Rosen, R.; Haudecoeur, E.; Cirou, A.; Shelp, B.J.; Ron, E.; Faure, D. GABA Controls the Level of Quorum-Sensing Signal in Agrobacterium tumefaciens. Proc. Natl. Acad. Sci. USA 2006, 103, 7460–7464. [Google Scholar] [CrossRef] [PubMed]
- Kim, N.H.; Kim, B.S.; Hwang, B.K. Pepper Arginine Decarboxylase Is Required for Polyamine and γ-Aminobutyric Acid Signaling in Cell Death and Defense Response. Plant Physiol. 2013, 162, 2067–2083. [Google Scholar] [CrossRef] [PubMed]
- Tarkowski, Ł.P.; Signorelli, S.; Höfte, M. Γ-Aminobutyric Acid and Related Amino Acids in Plant Immune Responses: Emerging Mechanisms of Action. Plant. Cell Environ. 2020, 43, 1103–1116. [Google Scholar] [CrossRef] [PubMed]
- Wu, L.; Luo, Y. Bacterial Quorum-Sensing Systems and Their Role in Intestinal Bacteria-Host Crosstalk. Front. Microbiol. 2021, 12, 611413. [Google Scholar] [CrossRef] [PubMed]
- Yang, C.; Ancona, V. An Overview of the Mechanisms Against “Candidatus Liberibacter Asiaticus”: Virulence Targets, Citrus Defenses, and Microbiome. Front. Microbiol. 2022, 13, 850588. [Google Scholar] [CrossRef]
- Li, Y.H.; Tian, X. Quorum Sensing and Bacterial Social Interactions in Biofilms. Sensors 2012, 12, 2519. [Google Scholar] [CrossRef]
- Yan, Q.; Sreedharan, A.; Wei, S.; Wang, J.; Pelz-Stelinski, K.; Folimonova, S.; Wang, N. Global Gene Expression Changes in Candidatus Liberibacter Asiaticus during the Transmission in Distinct Hosts between Plant and Insect. Mol. Plant Pathol. 2013, 14, 391–404. [Google Scholar] [CrossRef]
- Killiny, N.; Hajeri, S.; Gowda, S.; Davis, M.J. Disrupt the Bacterial Growth in the Insect Vector to Block the Transmission of Candidatus Liberibacter Asiaticus to Citrus, the Causal Agent of Citrus Greening Disease. J. Citrus Pathol. 2014, 1, 147. [Google Scholar] [CrossRef]
- Slisz, A.M.; Breksa, A.P.; Mishchuk, D.O.; McCollum, G.; Slupsky, C.M. Metabolomic Analysis of Citrus Infection by “Candidatus Liberibacter” Reveals Insight into Pathogenicity. J. Proteome Res. 2012, 11, 4223–4230. [Google Scholar] [CrossRef]
- Malik, N.S.; Perez, J.L.; Kunta, M.; Patt, J.M.; Mangan, R.L. Changes in Free Amino Acids and Polyamine Levels in Satsuma Leaves in Response to Asian Citrus Psyllid Infestation and Water Stress. Insect Sci. 2014, 21, 707–716. [Google Scholar] [CrossRef]
- Chin, E.L.; Mishchuk, D.O.; Breksa, A.P.; Slupsky, C.M. Metabolite Signature of Candidatus Liberibacter Asiaticus Infection in Two Citrus Varieties. J. Agric. Food Chem. 2014, 62, 6585–6591. [Google Scholar] [CrossRef] [PubMed]
- Wallis, C.M.; Chen, J.; Civerolo, E.L. Zebra Chip-Diseased Potato Tubers Are Characterized by Increased Levels of Host Phenolics, Amino Acids, and Defense-Related Proteins. Physiol. Mol. Plant Pathol. 2012, 78, 66–72. [Google Scholar] [CrossRef]
- Wallis, C.M.; Rashed, A.; Wallingford, A.K.; Paetzold, L.; Workneh, F.; Rush, C.M. Similarities and Differences in Physiological Responses to “Candidatus Liberibacter Solanacearum” Infection among Different Potato Cultivars. Phytopathology 2014, 104, 126–133. [Google Scholar] [CrossRef] [PubMed]
- Wallis, C.M.; Rashed, A.; Chen, J.; Paetzold, L.; Workneh, F.; Rush, C.M. Effects of Potato-Psyllid-Vectored ‘Candidatus Liberibacter Solanacearum’ Infection on Potato Leaf and Stem Physiology. Phytopathology 2015, 105, 189–198. [Google Scholar] [CrossRef] [PubMed]
- Boggess, S.F. Contribution of Arginine to Proline Accumulation in Water-Stressed Barley Leaves. Plant Physiol. 1976, 58, 796–797. [Google Scholar] [CrossRef]
- Rojas, C.M.; Senthil-Kumar, M.; Tzin, V.; Mysore, K.S. Regulation of Primary Plant Metabolism during Plant-Pathogen Interactions and Its Contribution to Plant Defense. Front. Plant Sci. 2014, 5, 17. [Google Scholar] [CrossRef]
- Yang, X.B.; Malik, N.S.; Perez, J.L.; Liu, T.X. Impact of Potato Psyllid (Hemiptera: Triozidae) Feeding on Free Amino Acid Composition in Potato. Insect Sci. 2011, 18, 663–670. [Google Scholar] [CrossRef]
- Shi, S.Q.; Shi, Z.; Jiang, Z.P.; Qi, L.W.; Sun, X.M.; Li, C.X.; Liu, J.F.; Xiao, W.F.; Zhang, S.G. Effects of Exogenous GABA on Gene Expression of Caragana Intermedia Roots under NaCl Stress: Regulatory Roles for H2O2 and Ethylene Production. Plant Cell Environ. 2010, 33, 149–162. [Google Scholar] [CrossRef]
- Ji, J.; Yue, J.; Xie, T.; Chen, W.; Du, C.; Chang, E.; Chen, L.; Jiang, Z.; Shi, S. Roles of γ-Aminobutyric Acid on Salinity-Responsive Genes at Transcriptomic Level in Poplar: Involving in Abscisic Acid and Ethylene-Signalling Pathways. Planta 2018, 248, 675–690. [Google Scholar] [CrossRef]
- Guo, Z.; Du, N.; Li, Y.; Zheng, S.; Shen, S.; Piao, F. Gamma-Aminobutyric Acid Enhances Tolerance to Iron Deficiency by Stimulating Auxin Signaling in Cucumber (Cucumis sativus L.). Ecotoxicol. Environ. Saf. 2020, 192, 110285. [Google Scholar] [CrossRef]
- Li, L.; Dou, N.; Zhang, H.; Wu, C. The Versatile GABA in Plants. Plant Signal. Behav. 2021, 16, 1862565. [Google Scholar] [CrossRef]
- Pattyn, J.; Vaughan-Hirsch, J.; Van de Poel, B. The Regulation of Ethylene Biosynthesis: A Complex Multilevel Control Circuitry. New Phytol. 2021, 229, 770–782. [Google Scholar] [CrossRef]
- Wang, J.; Liu, J.-H.; Kurosawa, T.; Nada, K.; Ban, Y.; Moriguchi, T. Cloning, Biochemical Identification, and Expression Analysis of a Gene Encoding S Adenosylmethionine Decarboxylase in Navel Orange (Citrus sinensis Osbeck). J. Hortic. Sci. Biotechnol. 2010, 85, 219–226. [Google Scholar] [CrossRef]
- Cevallos-Cevallos, J.M.; García-Torres, R.; Etxeberria, E.; Reyes-De-Corcuera, J.I. GC-MS Analysis of Headspace and Liquid Extracts for Metabolomic Differentiation of Citrus Huanglongbing and Zinc Deficiency in Leaves of “Valencia” Sweet Orange from Commercial Groves. Phytochem. Anal. 2011, 22, 236–246. [Google Scholar] [CrossRef] [PubMed]
- Stipanuk, M.H. Biochemical, Physiological, & Molecular Aspects of Human Nutrition, 2nd ed.; Saunders Elsevier: Amsterdam, The Netherlands, 2006. [Google Scholar]
- Forest, J.C.C.; Wightman, F. Amino Acid Metabolism in Plants. III. Purification and Some Properties of a Multispecific Aminotransferase Isolated from Bushbean Seedlings (Phaseolus vulgaris L.). Can. J. Biochem. 1972, 50, 813–829. [Google Scholar] [CrossRef] [PubMed]
- Shelp, B.J.; Bown, A.W.; McLean, M.D. Metabolism and Functions of Gamma-Aminobutyric Acid; Elsevier Current Trends: Amsterdam, The Netherlands, 1999; Volume 4, pp. 446–452. [Google Scholar]
- Shelp, B.J.; Bown, A.W.; Zarei, A. 4-Aminobutyrate (GABA): A Metabolite and Signal with Practical Significance. Botany 2017, 95, 1015–1032. [Google Scholar] [CrossRef]
- Hussain, S.B.; Shi, C.-Y.; Guo, L.-X.; Kamran, H.M.; Sadka, A.; Liu, Y.-Z. Recent Advances in the Regulation of Citric Acid Metabolism in Citrus Fruit. CRC. Crit. Rev. Plant Sci. 2017, 36, 241–256. [Google Scholar] [CrossRef]
- Sheng, L.; Shen, D.; Luo, Y.; Sun, X.; Wang, J.; Luo, T.; Zeng, Y.; Xu, J.; Deng, X.; Cheng, Y. Exogenous γ-Aminobutyric Acid Treatment Affects Citrate and Amino Acid Accumulation to Improve Fruit Quality and Storage Performance of Postharvest Citrus Fruit. Food Chem. 2017, 216, 138–145. [Google Scholar] [CrossRef] [PubMed]
- Bown, A.W.; Shelp, B.J. The Metabolism and Functions of γ-Aminobutyric Acid. Plant Physiol. 1997, 115, 1–5. [Google Scholar] [CrossRef]
- Cercós, M.; Soler, G.; Iglesias, D.J.; Gadea, J.; Forment, J.; Talón, M. Global Analysis of Gene Expression During Development and Ripening of Citrus Fruit Flesh. A Proposed Mechanism for Citric Acid Utilization. Plant Mol. Biol. 2006, 62, 513–527. [Google Scholar] [CrossRef]
- Michaeli, S.; Fait, A.; Lagor, K.; Nunes-Nesi, A.; Grillich, N.; Yellin, A.; Bar, D.; Khan, M.; Fernie, A.R.; Turano, F.J.; et al. A Mitochondrial GABA Permease Connects the GABA Shunt and the TCA Cycle, and Is Essential for Normal Carbon Metabolism. Plant J. 2011, 67, 485–498. [Google Scholar] [CrossRef] [PubMed]
- Ramos-Ruiz, R.; Martinez, F.; Knauf-Beiter, G. The Effects of GABA in Plants. Cogent Food Agric. 2019, 5, 1670553. [Google Scholar] [CrossRef]
- Khan, M.I.R.; Jalil, S.U.; Chopra, P.; Chhillar, H.; Ferrante, A.; Khan, N.A.; Ansari, M.I. Role of GABA in Plant Growth, Development and Senescence. Plant Gene 2021, 26, 100283. [Google Scholar] [CrossRef]
- Apel, K.; Hirt, H. Reactive Oxygen Species: Metabolism, Oxidative Stress, and Signal Transduction. Annu. Rev. Plant Biol. 2004, 55, 373–399. [Google Scholar] [CrossRef] [PubMed]
- Hasanuzzaman, M.; Bhuyan, M.H.M.B.; Zulfiqar, F.; Raza, A.; Mohsin, S.M.; Al Mahmud, J.; Fujita, M.; Fotopoulos, V. Reactive Oxygen Species and Antioxidant Defense in Plants under Abiotic Stress: Revisiting the Crucial Role of a Universal Defense Regulator. Antioxidants 2020, 9, 681. [Google Scholar] [CrossRef]
- Jain, M.; Fleites, L.A.; Gabriel, D.W. Prophage-Encoded Peroxidase in ‘Candidatus Liberibacter asiaticus’ Is a Secreted Effector That Suppresses Plant Defenses. Mol. Plant-Microbe Interact. 2015, 28, 1330–1337. [Google Scholar] [CrossRef]
- Gill, S.S.; Tuteja, N. Reactive Oxygen Species and Antioxidant Machinery in Abiotic Stress Tolerance in Crop Plants. Plant Physiol. Biochem. 2010, 48, 909–930. [Google Scholar] [CrossRef]
- Racchi, M.L. Antioxidant Defenses in Plants with Attention to Prunus and Citrus Spp. Antioxidants 2013, 2, 340–369. [Google Scholar] [CrossRef]
- Dumanović, J.; Nepovimova, E.; Natić, M.; Kuča, K.; Jaćević, V. The Significance of Reactive Oxygen Species and Antioxidant Defense System in Plants: A Concise Overview. Front. Plant Sci. 2021, 11, 2106. [Google Scholar] [CrossRef]
- Nehela, Y.; Taha, N.A.; Elzaawely, A.A.; Xuan, T.D.; Amin, M.A.; Ahmed, M.E.; El-Nagar, A. Benzoic Acid and Its Hydroxylated Derivatives Suppress Early Blight of Tomato (Alternaria solani) via the Induction of Salicylic Acid Biosynthesis and Enzymatic and Nonenzymatic Antioxidant Defense Machinery. J. Fungi 2021, 7, 663. [Google Scholar] [CrossRef]
- Tatineni, S.; Sagaram, U.S.; Gowda, S.; Robertson, C.J.; Dawson, W.O.; Iwanami, T.; Wang, N. In Planta Distribution of “Candidatus Liberibacter asiaticus” as Revealed by Polymerase Chain Reaction (PCR) and Real-Time PCR. Phytopathology 2008, 98, 592–599. [Google Scholar] [CrossRef] [PubMed]
- Hijaz, F.; Killiny, N. The Use of Deuterium-Labeled Gamma-Aminobutyric (D6-GABA) to Study Uptake, Translocation, and Metabolism of Exogenous GABA in Plants. Plant Methods 2020, 16, 24. [Google Scholar] [CrossRef] [PubMed]
- Nehela, Y.; Hijaz, F.; Elzaawely, A.A.; El-Zahaby, H.M.; Killiny, N. Phytohormone Profiling of the Sweet Orange (Citrus sinensis (L.) Osbeck) Leaves and Roots Using GC-MS-Based Method. J. Plant Physiol. 2016, 199, 12–17. [Google Scholar] [CrossRef] [PubMed]
- Romero-Puertas, M.C.; Rodríguez-Serrano, M.; Corpas, F.J.; Gómez, M.; Del Río, L.A.; Sandalio, L.M. Cadmium-Induced Subcellular Accumulation of O2.- and H2O2 in Pea Leaves. Plant Cell Environ. 2004, 27, 1122–1134. [Google Scholar] [CrossRef]
- Shi, J.; Fu, X.-Z.; Peng, T.; Huang, X.-S.; Fan, Q.-J.; Liu, J.-H. Spermine Pretreatment Confers Dehydration Tolerance of Citrus in vitro Plants via Modulation of Antioxidative Capacity and Stomatal Response. Tree Physiol. 2010, 30, 914–922. [Google Scholar] [CrossRef]
- Killiny, N.; Nehela, Y.; Hijaz, F.; Gonzalez-Blanco, P.; Hajeri, S.; Gowda, S. Knock-down of δ-Aminolevulinic Acid Dehydratase via Virus-Induced Gene Silencing Alters the MicroRNA Biogenesis and Causes Stress-Related Reactions in Citrus Plants. Plant Sci. 2020, 299, 110622. [Google Scholar] [CrossRef]
- Adám, A.; Farkas, T.; Somlyai, G.; Hevesi, M.; Király, Z. Consequence of O2·− Generation during a Bacterially Induced Hypersensitive Reaction in Tobacco: Deterioration of Membrane Lipids. Physiol. Mol. Plant Pathol. 1989, 34, 13–26. [Google Scholar] [CrossRef]
- Hückelhoven, R.; Fodor, J.; Preis, C.; Kogel, K.H. Hypersensitive Cell Death and Papilla Formation in Barley Attacked by the Powdery Mildew Fungus Are Associated with Hydrogen Peroxide but Not with Salicylic Acid Accumulation. Plant Physiol. 1999, 119, 1251–1260. [Google Scholar] [CrossRef]
- Fu, X.-Z.; Chen, C.-W.; Wang, Y.; Liu, J.-H.; Moriguchi, T. Ectopic Expression of MdSPDS1 in Sweet Orange (Citrus sinensis Osbeck) Reduces Canker Susceptibility: Involvement of H2O2 Production and Transcriptional Alteration. BMC Plant Biol. 2011, 11, 55. [Google Scholar] [CrossRef]
- Chai, Q.; Shang, X.; Wu, S.; Zhu, G.; Cheng, C.; Cai, C.; Wang, X.; Guo, W. 5-Aminolevulinic Acid Dehydratase Gene Dosage Affects Programmed Cell Death and Immunity. Plant Physiol. 2017, 175, 511–528. [Google Scholar] [CrossRef]
- Sergiev, I.; Alexieva, V.; Karanov, E. Effect of Spermine, Atrazine and Combination between Them on Some Endogenous Protective Systems and Stress Markers in Plants. Proc. Bulg. Acad. Sci. 1997, 51, 121–124. [Google Scholar]
- Velikova, V.; Yordanov, I.; Edreva, A. Oxidative Stress and Some Antioxidant Systems in Acid Rain-Treated Bean Plants: Protective Role of Exogenous Polyamines. Plant Sci. 2000, 151, 59–66. [Google Scholar] [CrossRef]
- Livak, K.J.; Schmittgen, T.D. Analysis of Relative Gene Expression Data Using Real-Time Quantitative PCR and the 2−ΔΔCT Method. Methods 2001, 25, 402–408. [Google Scholar] [CrossRef]
- Mafra, V.; Kubo, K.S.; Alves-Ferreira, M.; Ribeiro-Alves, M.; Stuart, R.M.; Boava, L.P.; Rodrigues, C.M.; Machado, M.A. Reference Genes for Accurate Transcript Normalization in Citrus Genotypes under Different Experimental Conditions. PLoS ONE 2012, 7, e31263. [Google Scholar] [CrossRef]
- Wei, X.; Chen, C.; Yu, Q.; Gady, A.; Yu, Y.; Liang, G.; Gmitter, F.G. Novel Expression Patterns of Carotenoid Pathway-Related Genes in Citrus Leaves and Maturing Fruits. Tree Genet. Genomes 2014, 10, 439–448. [Google Scholar] [CrossRef]
- Ward, J.H. Hierarchical Grouping to Optimize an Objective Function. J. Am. Stat. Assoc. 1963, 58, 236–244. [Google Scholar] [CrossRef]









| Healthy y | ‘Ca. L. asiaticus’-Infected | p Value z | |||||||
|---|---|---|---|---|---|---|---|---|---|
| Non-Treated (T1) | GABA Treated (T2) | Non-Treated (T3) | GABA Treated (T4) | T1 vs. T2 | T1 vs. T3 | T1 vs. T4 | T2 vs. T4 | T3 vs. T4 | |
| Glycine | 32.8 ± 3.8 | 37.8 ± 2.2 | 53.8 ± 8.0 | 72.6 ± 7.9 | 0.0196 | 0.0002 | <0.0001 | <0.0001 | 0.0022 |
| L-Alanine | 770.2 ± 311.2 | 2023.6 ± 301.4 | 1177.5 ± 226.3 | 2271.4 ± 627.8 | <0.0001 | 0.0268 | 0.0004 | 0.4039 | 0.0025 |
| L-Valine | 185.7 ± 54.5 | 189.5 ± 25.8 | 187.1 ± 38.3 | 265.6 ± 37.1 | 0.8794 | 0.9609 | 0.0141 | 0.0021 | 0.0048 |
| L-Leucine | 70.0 ± 20.0 | 76.4 ± 14.7 | 64.8 ± 12.1 | 87.0 ± 16.2 | 0.5406 | 0.5992 | 0.1374 | 0.2642 | 0.0229 |
| L-Isoleucine | 73.2 ± 14.0 | 150.0 ± 18.1 | 142.7 ± 32.1 | 219.5 ± 83.6 | <0.0001 | 0.0007 | 0.0018 | 0.0747 | 0.062 |
| L-Threonine | 171.3 ± 23.9 | 163.5 ± 46.7 | 318.2 ± 41.4 | 399.5 ± 67.1 | 0.721 | <0.0001 | <0.0001 | <0.0001 | 0.0301 |
| L-Asparagine | 12,109.1 ± 1636.3 | 13,754.2 ± 407.6 | 6075.3 ± 976.2 | 7920.5 ± 814.5 | 0.038 | <0.0001 | 0.0002 | <0.0001 | 0.0052 |
| L-Proline | 16,371.3 ± 1755.6 | 22,141.5 ± 7199.7 | 33,562.7 ± 1616.1 | 43,790.3 ± 9064.0 | 0.0856 | <0.0001 | <0.0001 | 0.001 | 0.0215 |
| L-Aspartic acid | 870.8 ± 175.7 | 927.2 ± 303.1 | 969.2 ± 279.6 | 1178.0 ± 393.3 | 0.7015 | 0.4824 | 0.1112 | 0.2443 | 0.314 |
| L-Serine | 3517.1 ± 1058.7 | 3689.6 ± 621.0 | 5007.5 ± 2517.4 | 6734.2 ± 1528.8 | 0.7377 | 0.2109 | 0.0017 | 0.0011 | 0.1815 |
| L-Glutamine | 5548.5 ± 1159.5 | 4667.8 ± 520.0 | 1294.6 ± 282.2 | 1431.8 ± 253.0 | 0.1204 | <0.0001 | <0.0001 | <0.0001 | 0.396 |
| L-Glutamic acid | 3366.5 ± 953.62 | 2358.81 ± 194.49 | 2330.5 ± 440.48 | 2686.36 ± 844.23 | 0.0967 | 0.5898 | 0.4392 | 0.282 | 0.8165 |
| L-Methionine | 129.5 ± 60.5 | 31.4 ± 12.4 | 36.6 ± 17.2 | 64.2 ± 18.0 | 0.003 | 0.0047 | 0.0298 | 0.0043 | 0.0214 |
| L-Cysteine | 26.2 ± 11.5 | 46.8 ± 16.9 | 22.8 ± 7.2 | 29.5 ± 8.2 | 0.0331 | 0.5514 | 0.5802 | 0.0479 | 0.1648 |
| L-Phenylalanine | 326.0 ± 54.9 | 367.2 ± 67.6 | 799.9 ± 75.7 | 1738.7 ± 445.9 | 0.2733 | <0.0001 | <0.0001 | <0.0001 | 0.0005 |
| L-Lysine | 156.2 ± 33.1 | 211.4 ± 155.9 | 134.5 ± 28.3 | 365.1 ± 95.6 | 0.416 | 0.2499 | 0.0005 | 0.0664 | 0.0002 |
| L-Histidine | 2027.6 ± 554.3 | 2354.7 ± 653.9 | 2226.9 ± 614.9 | 2691.2 ± 723.8 | 0.372 | 0.5684 | 0.1049 | 0.4178 | 0.2587 |
| L-Tyrosine | 401.9 ± 152.6 | 647.5 ± 117.1 | 396.5 ± 138.8 | 778.7 ± 251.9 | 0.0107 | 0.9502 | 0.0106 | 0.274 | 0.0086 |
| L-Tryptophan | 62.8 ± 12.5 | 83.2 ± 14.0 | 91.1 ± 13.6 | 180.7 ± 48.5 | 0.024 | 0.0038 | 0.0002 | 0.0008 | 0.0014 |
Disclaimer/Publisher’s Note: The statements, opinions and data contained in all publications are solely those of the individual author(s) and contributor(s) and not of MDPI and/or the editor(s). MDPI and/or the editor(s) disclaim responsibility for any injury to people or property resulting from any ideas, methods, instructions or products referred to in the content. |
© 2023 by the authors. Licensee MDPI, Basel, Switzerland. This article is an open access article distributed under the terms and conditions of the Creative Commons Attribution (CC BY) license (https://creativecommons.org/licenses/by/4.0/).
Share and Cite
Nehela, Y.; Killiny, N. Gamma-Aminobutyric Acid Accumulation Contributes to Citrus sinensis Response against ‘Candidatus Liberibacter Asiaticus’ via Modulation of Multiple Metabolic Pathways and Redox Status. Plants 2023, 12, 3753. https://doi.org/10.3390/plants12213753
Nehela Y, Killiny N. Gamma-Aminobutyric Acid Accumulation Contributes to Citrus sinensis Response against ‘Candidatus Liberibacter Asiaticus’ via Modulation of Multiple Metabolic Pathways and Redox Status. Plants. 2023; 12(21):3753. https://doi.org/10.3390/plants12213753
Chicago/Turabian StyleNehela, Yasser, and Nabil Killiny. 2023. "Gamma-Aminobutyric Acid Accumulation Contributes to Citrus sinensis Response against ‘Candidatus Liberibacter Asiaticus’ via Modulation of Multiple Metabolic Pathways and Redox Status" Plants 12, no. 21: 3753. https://doi.org/10.3390/plants12213753
APA StyleNehela, Y., & Killiny, N. (2023). Gamma-Aminobutyric Acid Accumulation Contributes to Citrus sinensis Response against ‘Candidatus Liberibacter Asiaticus’ via Modulation of Multiple Metabolic Pathways and Redox Status. Plants, 12(21), 3753. https://doi.org/10.3390/plants12213753
